Next Issue
Volume 8, January
Previous Issue
Volume 7, November
 
 

AgriEngineering, Volume 7, Issue 12 (December 2025) – 40 articles

Cover Story (view full-size image): This paper presents a mobile fruit-harvesting robot capable of autonomously deciding where to move and how to pick by leveraging a reachability map and an inverse reachability map. Fruits are first detected and localized in 3D using a YOLOv5 RGB-D vision system with precise hand–eye calibration. The robot then evaluates whether each fruit is safely reachable by combining reachability, manipulability, and task-oriented “harvestability” indices into a unified score. For fruits deemed unreachable, the inverse map recommends an optimal base pose that maximizes the number of fruits fruits that can be harvested per repositioning. The complete system is implemented in ROS 2 and validated in a virtual orchard, demonstrating improved picking success, reduced unnecessary motion, and a practical pathway toward scalable, autonomous harvesting in real agricultural environments. View this paper
  • Issues are regarded as officially published after their release is announced to the table of contents alert mailing list.
  • You may sign up for e-mail alerts to receive table of contents of newly released issues.
  • PDF is the official format for papers published in both, html and pdf forms. To view the papers in pdf format, click on the "PDF Full-text" link, and use the free Adobe Reader to open them.
Order results
Result details
Section
Select all
Export citation of selected articles as:
18 pages, 19581 KB  
Article
Hall Sensor-Based Detection and Prevention of Seed Misses in Long-Belt Finger-Clip Precision Metering Device
by Nikolay Kostyuchenkov, Aldiyar Bakirov, Oksana Kostyuchenkova, Saidalin Yerlan and Nikolay Zagainov
AgriEngineering 2025, 7(12), 436; https://doi.org/10.3390/agriengineering7120436 - 18 Dec 2025
Viewed by 653
Abstract
Accurate seed singulation is critical for uniform crop establishment and yield optimization in precision agriculture. This study presents the development and evaluation of a Hall sensor-based Seed Miss Prevention System (SMPS) integrated into a long-belt finger-clip precision metering device for corn (‘Dekalb DKC5032’) [...] Read more.
Accurate seed singulation is critical for uniform crop establishment and yield optimization in precision agriculture. This study presents the development and evaluation of a Hall sensor-based Seed Miss Prevention System (SMPS) integrated into a long-belt finger-clip precision metering device for corn (‘Dekalb DKC5032’) and sunflower (‘Astana’). The system utilizes neodymium magnets mounted on seed-picking fingers to trigger a Hall sensor that detects missed seeds in real time and initiates immediate compensation. Laboratory tests across rotational speeds from 10 to 80 rpm showed that the SMPS significantly reduced seed misses, especially within the 10–30 rpm range, where near-perfect singulation was achieved for corn (Miss Index < 0.01). For sunflower, although performance at very low speeds was limited by mechanical variability, the SMPS effectively reduced the miss index by up to 50 % at medium speeds. Statistical analysis (Tukey HSD) confirmed significant improvements in single and double miss prevention across both crops. The proposed Hall sensor-based approach demonstrated a robust, cost-effective, and dust-resistant solution for enhancing seed placement accuracy, providing a strong foundation for the development of intelligent and adaptive precision seeding systems. Full article
Show Figures

Figure 1

17 pages, 1254 KB  
Article
Remote Monitoring of Coffee Leaf Miner Infestation Using Fuzzy Logic and the Google Earth Engine Platform
by Laura Teixeira Cordeiro, Emerson Ferreira Vilela, Jéssica Letícia Abreu Martins, Charles Cardoso Santana, Filipe Schitini Salgado, Gislayne Farias Valente, Diego Bedin Marin, Christiano de Sousa Machado Matos, Rogério Antônio Silva, Margarete Marin Lordelo Volpato and Madelaine Venzon
AgriEngineering 2025, 7(12), 435; https://doi.org/10.3390/agriengineering7120435 - 16 Dec 2025
Viewed by 681
Abstract
The coffee leaf miner (Leucoptera coffeella) is a major pest of coffee crops and can cause significant economic losses. Early monitoring is essential to support decision-making for its control. This study aimed to evaluate the potential of fuzzy logic for detecting [...] Read more.
The coffee leaf miner (Leucoptera coffeella) is a major pest of coffee crops and can cause significant economic losses. Early monitoring is essential to support decision-making for its control. This study aimed to evaluate the potential of fuzzy logic for detecting leaf miner infestation using a 2.5-year historical series of Sentinel-2A satellite images processed on the Google Earth Engine platform. Field monitoring of coffee leaf miner infestation was carried out at the EPAMIG Experimental Field, located in São Sebastião do Paraíso, Minas Gerais, Brazil. The period evaluated was from September 2022 to April 2025. Vegetation indices were calculated using the Google Earth Engine platform, and a database was built with eight indices (NDVI, EVI, GNDVI, SR, IPVI, NDMI, MCARI, and CLMI) along with coffee leaf miner infestation data. Principal Component Analysis (PCA) was applied to reduce data dimensionality and identify the most relevant indices for distinguishing infested from healthy plants, explaining 90.9% of the total variance in the first two components (PC1 and PC2). The indices CLMI, IPVI, GNDVI, and MCARI showed the greatest contribution to class separation. A fuzzy inference model was implemented based on the mean index values and validated through performance metrics. The results indicated an overall accuracy of 79.1%, a sensitivity (recall) of 86.6%, a specificity of 66.6%, an F1-score of 0.838, a Kappa coefficient of 0.545, and an area under the curve (AUC) of 0.766. These findings confirm the potential of integrating orbital spectral data via Google Earth Engine with fuzzy logic analysis as an efficient tool, contributing to the adoption of more sustainable monitoring practices in coffee farming. The fuzzy logic system received as input the spectral values derived from Sentinel-2A imagery, specifically the indices identified as most relevant by the PCA (CLMI, IPVI, GNDVI, and MCARI). These indices were computed and integrated into the inference model through processing routines developed in the Google Earth Engine platform, enabling a direct connection between satellite-derived spectral patterns and the detection of coffee leaf miner infestation. Full article
Show Figures

Figure 1

18 pages, 3003 KB  
Article
Vineyard Groundcover Biodiversity: Using Deep Learning to Differentiate Cover Crop Communities from Aerial RGB Imagery
by Isabella Ghiglieno, Girma Tariku Woldesemayat, Andres Sanchez Morchio, Celine Birolleau, Luca Facciano, Fulvio Gentilin, Salvatore Mangiapane, Anna Simonetto and Gianni Gilioli
AgriEngineering 2025, 7(12), 434; https://doi.org/10.3390/agriengineering7120434 - 16 Dec 2025
Viewed by 387
Abstract
Monitoring groundcover diversity in vineyards is a complex task, often limited by the time and expertise required for accurate botanical identification. Remote sensing technologies and AI-based tools are still underutilized in this context, particularly for classifying herbaceous vegetation in inter-row areas. In this [...] Read more.
Monitoring groundcover diversity in vineyards is a complex task, often limited by the time and expertise required for accurate botanical identification. Remote sensing technologies and AI-based tools are still underutilized in this context, particularly for classifying herbaceous vegetation in inter-row areas. In this study, we introduce a novel approach to classify the groundcover into one of nine categories, in order to simplify this task. Using UAV images to train a convolutional neural network through a deep learning methodology, this study evaluates the effectiveness of different backbone structures applied to a UNet network for the classification of pixels into nine classes of groundcover: vine canopy, bare soil, and seven distinct cover crop community types. Our results demonstrate that the UNet model, especially when using an EfficientNetB0 backbone, significantly improves classification performance, achieving 85.4% accuracy, 59.8% mean Intersection over Union (IoU), and a Jaccard index of 73.0%. Although this study demonstrates the potential of integrating remote sensing and deep learning for vineyard biodiversity monitoring, its applicability is limited by the small image coverage, as data were collected from a single vineyard and only one drone flight. Future work will focus on expanding the model’s applicability to a broader range of vineyard systems, soil types, and geographic regions, as well as testing its performance on lower-resolution multispectral imagery to reduce data acquisition costs and time, enabling large-scale and cost-effective monitoring. Full article
Show Figures

Figure 1

14 pages, 2599 KB  
Article
Characteristics of Local Air Temperature of Serpentine Copper Pipe Heat Exchangers for Cooling Growing Crops in Greenhouses
by Thiri Shoon Wai, Naoki Maruyama, Napassawan Wongmongkol, Chatchawan Chaichana, Smith Eiamsa-ard and Masafumi Hirota
AgriEngineering 2025, 7(12), 433; https://doi.org/10.3390/agriengineering7120433 - 15 Dec 2025
Viewed by 390
Abstract
This study investigates the performance of unit-element heat exchangers. Particularly, it focuses on the characteristics of the local air temperature profiles and heat transfer performance of serpentine copper pipe heat exchangers with different diameters, aiming to identify an effective configuration for greenhouse crop [...] Read more.
This study investigates the performance of unit-element heat exchangers. Particularly, it focuses on the characteristics of the local air temperature profiles and heat transfer performance of serpentine copper pipe heat exchangers with different diameters, aiming to identify an effective configuration for greenhouse crop cultivation. The term local air temperature refers to the air temperature near the cultivational crops. Cooling experiments were carried out using serpentine heat exchangers with outer pipe diameters of 12.7 mm and 15.88 mm under varying inlet fluid temperatures (−5 °C to 10 °C) and fluid flow rates (0.3–3.0 L/min). Measurements included local air temperature, inlet and outlet fluid temperatures, pipe surface temperatures, and pressure drop, while relative humidity was monitored by checking water condensation on pipe surfaces. The results showed that the average reduction in local air temperature in the area below the heat exchangers reached up to 9.0 °C for the 12.7 mm diameter pipe and 10 °C for the 15.88 mm diameter pipe. Moreover, the pressure drop with the 15.88 mm exchanger was about half that of the 12.7 mm exchanger. These findings highlight the advantages and disadvantages of each type of heat exchanger. Furthermore, they will be useful in selecting an appropriate heat exchanger for greenhouse farming. Full article
Show Figures

Figure 1

21 pages, 7017 KB  
Article
Federated Transfer Learning for Tomato Leaf Disease Detection Using Neuro-Graph Hybrid Model
by Ana-Maria Cristea and Ciprian Dobre
AgriEngineering 2025, 7(12), 432; https://doi.org/10.3390/agriengineering7120432 - 15 Dec 2025
Viewed by 631
Abstract
Plant diseases are currently a major threat to agricultural economies and food availability, having a negative environmental impact. Despite being a promising line of research, current approaches struggle with poor cross-site generalization, limited labels and dataset bias. Real-field complexities, such as environmental variability, [...] Read more.
Plant diseases are currently a major threat to agricultural economies and food availability, having a negative environmental impact. Despite being a promising line of research, current approaches struggle with poor cross-site generalization, limited labels and dataset bias. Real-field complexities, such as environmental variability, heterogeneous varieties or temporal dynamics as are often overlooked. Numerous studies have been conducted to address these challenges, proposing advanced learning strategies and improved evaluation protocols. Synthetic data generation and self-supervised learning reduce dataset bias, while domain adaptation, hyperspectral, and thermal signals improve robustness across sites. However, a large portion of current methods are developed and validated mainly on clean laboratory datasets, which do not capture the variability of real-field conditions. Existing AI models often lead to imperfect detection results when dealing with field images complexities, such as dense vegetation, variable illumination or changing symptom expression. Although augmentation techniques can approximate real-world conditions, incorporating field data represents a substantial enhancement in model reliability. Federated transfer learning offers a promising approach to enhance plant disease detection, by enabling collaborative training of models across diverse agricultural environments, using in-field data but without disclosing the participants data to each others. In this study, we collaboratively trained a hybrid Graph–SNN model using federated learning (FL) to preserve data privacy, optimized for efficient use of participant resources. The model achieved an accuracy of 0.9445 on clean laboratory data and 0.6202 exclusively on field data, underscoring the considerable challenges posed by real-world conditions. Our findings demonstrate the potential of FL for privacy preserving and reliable plant disease detection under real field conditions. Full article
Show Figures

Figure 1

32 pages, 2403 KB  
Review
Vegetation Indices from UAV Imagery: Emerging Tools for Precision Agriculture and Forest Management
by Adrian Peticilă, Paul Gabor Iliescu, Lucian Dinca, Andy-Stefan Popa and Gabriel Murariu
AgriEngineering 2025, 7(12), 431; https://doi.org/10.3390/agriengineering7120431 - 14 Dec 2025
Cited by 2 | Viewed by 1331
Abstract
Unmanned Aerial Vehicles (UAVs) have become essential instruments for precision agriculture and forest monitoring, offering rapid, high-resolution data collection over wide areas. This review synthesizes global advances (2015–2024) in UAV-derived vegetation indices (VIs), combining bibliometric and content analyses of 472 peer-reviewed publications. The [...] Read more.
Unmanned Aerial Vehicles (UAVs) have become essential instruments for precision agriculture and forest monitoring, offering rapid, high-resolution data collection over wide areas. This review synthesizes global advances (2015–2024) in UAV-derived vegetation indices (VIs), combining bibliometric and content analyses of 472 peer-reviewed publications. The study identifies key research trends, dominant indices, and technical progress achieved through RGB, multispectral, hyperspectral, and thermal sensors. Results show an exponential growth of scientific output, led by China, the USA, and Europe, with NDVI, NDRE, and GNDVI remaining the most widely applied indices. New indices such as GSI, RBI, and MVI demonstrate enhanced sensitivity for stress and disease detection in both crops and forests. UAV-based monitoring has proven effective for yield prediction, water-stress evaluation, pest identification, and biomass estimation. Despite significant advances, challenges persist regarding illumination correction, soil background influence, and limited forestry applications. The paper concludes that UAV-derived vegetation indices—when integrated with machine learning and multi-sensor data—represent a transformative approach for the sustainable management of agricultural and forest ecosystems. Full article
Show Figures

Figure 1

17 pages, 3698 KB  
Article
Concept of a Modular Wide-Area Predictive Irrigation System
by Kristiyan Dimitrov, Nayden Chivarov and Stefan Chivarov
AgriEngineering 2025, 7(12), 430; https://doi.org/10.3390/agriengineering7120430 - 12 Dec 2025
Viewed by 523
Abstract
The article presents a method for determining the irrigation requirements of crops based on soil moisture. The proposed approach enables scheduling irrigation at the most appropriate time of day by combining current soil moisture measurements with forecasts of moisture levels for the following [...] Read more.
The article presents a method for determining the irrigation requirements of crops based on soil moisture. The proposed approach enables scheduling irrigation at the most appropriate time of day by combining current soil moisture measurements with forecasts of moisture levels for the following day. A narrow Artificial Intelligence (AI) model is developed and applied to the task of 24 h-ahead soil moisture forecasting. Water loss due to excessive irrigation is minimized through precise soil moisture monitoring, postponement or reduction of irrigation in response to measured precipitation, temperature, and wind speed, as well as meteorological forecasts of future rainfall. The proposed irrigation system is suitable for both drip irrigation and central pivot systems. It is built using cost-effective components and incorporates LoRa connectivity, which facilitates integration in remote areas without the need for internet access. Furthermore, the addition of new irrigation zones does not require physical modifications to the central server. Experimental tests demonstrated that the system effectively controls irrigation timing and achieves the desired soil moisture levels with high accuracy, while accounting for additional external factors that influence soil moisture. Full article
(This article belongs to the Section Agricultural Irrigation Systems)
Show Figures

Figure 1

22 pages, 3628 KB  
Article
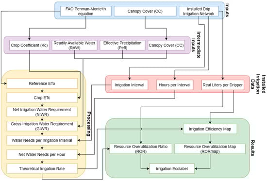
A Decision Support System (DSS) for Irrigation Oversizing Diagnosis Using Geospatial Canopy Data and Irrigation Ecolabels
by Sergio Vélez, Raquel Martínez-Peña, João Valente, Mar Ariza-Sentís, Igor Sirnik and Miguel Ángel Pardo
AgriEngineering 2025, 7(12), 429; https://doi.org/10.3390/agriengineering7120429 - 12 Dec 2025
Viewed by 834
Abstract
Agriculture faces growing pressure to optimize water use, particularly in woody perennial crops where irrigation systems are installed once and seldom redesigned despite changes in canopy structure, soil conditions, or plant mortality. Such static layouts may accumulate inefficiencies over time. This study introduces [...] Read more.
Agriculture faces growing pressure to optimize water use, particularly in woody perennial crops where irrigation systems are installed once and seldom redesigned despite changes in canopy structure, soil conditions, or plant mortality. Such static layouts may accumulate inefficiencies over time. This study introduces a decision support system (DSS) that evaluates the hydraulic adequacy of existing irrigation systems using two new concepts: the Resource Overutilization Ratio (ROR) and the Irrigation Ecolabel. The ROR quantifies the deviation between the actual discharge of an installed irrigation network and the theoretical discharge required from crop water needs and user-defined scheduling assumptions, while the ecolabel translates this value into an intuitive A+++–D scale inspired by EU energy labels. Crop water demand was estimated using the FAO-56 Penman–Monteith method and adjusted using canopy cover derived from UAV-based canopy height models. A vineyard case study in Galicia (Spain) serves an example to illustrate the potential of the DSS. Firstly, using a fixed canopy cover, the FAO-based workflow indicated moderate oversizing, whereas secondly, UAV-derived canopy measurements revealed substantially higher oversizing, highlighting the limitations of non-spatial or user-estimated canopy inputs. This contrast (A+ vs. D rating) illustrates the diagnostic value of integrating high-resolution geospatial information when canopy variability is present. The DSS, released as open-source software, provides a transparent and reproducible framework to help farmers, irrigation managers, and policymakers assess whether existing drip systems are hydraulically oversized and to benchmark system performance across fields or management scenarios. Rather than serving as an irrigation scheduler, the DSS functions as a standardized diagnostic tool for identifying oversizing and supporting more efficient use of water, energy, and materials in perennial cropping systems. Full article
(This article belongs to the Topic Digital Agriculture, Smart Farming and Crop Monitoring)
Show Figures

Figure 1

23 pages, 1341 KB  
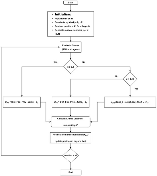
Article
Soil Nutrient Estimation from Hyperspectral Data Using FOX-Based Band Selection and Machine Learning: A Case Study in Radhapuram, Tirunelveli, India, with PRISMA Applications
by Anand Raju, Sudarshini Boopathy, Nivetha Karthi, Priyaranjan Saravanan, Raghavan Sudarsan and Sankaran Rajendran
AgriEngineering 2025, 7(12), 428; https://doi.org/10.3390/agriengineering7120428 - 12 Dec 2025
Viewed by 742
Abstract
This study explores the potential of hyperspectral imaging combined with machine learning techniques to provide accurate and non-invasive methods for analyzing soil nutrient content in precision agriculture. Data were collected from agricultural regions in Tamil Nadu, India, using conventional soil sampling methods that [...] Read more.
This study explores the potential of hyperspectral imaging combined with machine learning techniques to provide accurate and non-invasive methods for analyzing soil nutrient content in precision agriculture. Data were collected from agricultural regions in Tamil Nadu, India, using conventional soil sampling methods that are labor-intensive and time-consuming. In contrast, hyperspectral imaging preserves soil integrity and enables rapid, remote assessment of soil health. The red fox optimization (FOX) algorithm was employed for spectral band selection, effectively reducing data redundancy while retaining the informative features. The partial least squares regression (PLSR) model achieved high prediction accuracy for organic carbon, with R2=0.93, a mean absolute error (MAE) of 16.4, and a root mean square error (RMSE) of 20.1, whereas for nitrogen, phosphorus, and potassium, the corresponding R2 values all exceeded 0.89. These results confirm the robustness and computational efficiency of the FOX-optimized models and demonstrate that integrating hyperspectral imaging with optimized machine learning can enable accurate, real-time soil nutrient estimation without destructive sampling, thereby supporting sustainable soil monitoring and protection in large-scale precision agriculture. Full article
Show Figures

Figure 1

17 pages, 2920 KB  
Article
The Spatial Patterns of Ammonia and Greenhouse Gases in a Semi-Open Dairy Barn Using a Fourier Transform Infrared Portable Monitoring Device: A Preliminary Assessment in a Hot Climate
by Marco Bonfanti, Salvatore Laudani, Provvidenza Rita D’Urso, Biagio Tuvè, Marco Gulino and Giuseppe Modica
AgriEngineering 2025, 7(12), 427; https://doi.org/10.3390/agriengineering7120427 - 10 Dec 2025
Viewed by 589
Abstract
Livestock farming represents one of the primary sources of ammonia (NH3) and greenhouse gas (GHG) emissions, including methane (CH4), nitrous oxide (N2O), and carbon dioxide (CO2), having a significant environmental impact. Reducing emissions and recovering [...] Read more.
Livestock farming represents one of the primary sources of ammonia (NH3) and greenhouse gas (GHG) emissions, including methane (CH4), nitrous oxide (N2O), and carbon dioxide (CO2), having a significant environmental impact. Reducing emissions and recovering gas systems from these livestock buildings necessitate measuring gas concentrations to mitigate environmental impacts using an accurate, high-cost portable device. This study aims to evaluate the concentration of NH3 and GHGs in a semi-open dairy farm located in southern Sicily, a region with a hot climate. The measurement campaign was carried out during the spring of 2025. The concentrations of NH3, CH4, CO2, and N2O were measured in different barn areas (i.e., manger, feeding alley, and service alley) using a portable gas detector (GASMET GT5000) based on Fourier Transform Infrared (FTIR) technology. Statistical analysis revealed that NH3 concentrations were highest in the feeding alley, while CH4 concentrations peaked at the manger. N2O levels stayed low because there was no straw. Future research should investigate gas concentrations across different seasons (e.g., winter, summer) to analyze gas patterns under different climatic conditions. Additionally, the use of an accurate portable device enables further investigations into other barn typologies within the Mediterranean area to assess how farm construction and management practices influence gas production. Full article
Show Figures

Figure 1

19 pages, 4164 KB  
Article
Expanding Innovation in Agriculture: Case Study on Adoptable Technologies Using GenAI Based on Traditional Knowledge Management
by David Israel Contreras-Medina, María Teresa de la Garza Carranza, Julia Sánchez-Gómez and Venancio Cuevas-Reyes
AgriEngineering 2025, 7(12), 426; https://doi.org/10.3390/agriengineering7120426 - 10 Dec 2025
Viewed by 594
Abstract
Given the demand for more and better food by 2050, the use of technologies in agricultural activities is the most appropriate way to strengthen the sector; however, their adoption remains a milestone for small-scale agriculture. Currently, GenAI, established as a tool to facilitate [...] Read more.
Given the demand for more and better food by 2050, the use of technologies in agricultural activities is the most appropriate way to strengthen the sector; however, their adoption remains a milestone for small-scale agriculture. Currently, GenAI, established as a tool to facilitate organizational adaptability in dynamic environments, has been integrated into industry, education, and medicine, and it is time to enable technological adoption in agricultural settings. Therefore, considering a combination of chain sampling and judgmental sampling methods, including 24 small-scale producers and nine studies, through roadmapping and qualitative prompt methodologies, in addition to social and productive characteristics, this study combines GenAI with the characterization of traditional knowledge management to design a proposal for adoptable technologies for small-scale pipiana pumpkin producers in Mexico, involving researchers in the region. The results expand on technologies aligned with the experience, skills, and practices embedded in the sowing–harvest circuit and in initial crop disposal. The research data may interest researchers, policymakers, and associations interested in combining technology and TK for agricultural development as a novel way of characterizing them; however, its applicability must be verified. Full article
Show Figures

Figure 1

16 pages, 4584 KB  
Article
Simulation and Optimization Experiment of Brush-Belt-Type High-Speed Seed Dispersal Device for Maize Based on Discrete Element Method and Multi-Body Dynamics
by Ruzheng Wang, Youqiang Ding, Yunxia Wang, Bing Qi and Guangqiao Cao
AgriEngineering 2025, 7(12), 425; https://doi.org/10.3390/agriengineering7120425 - 10 Dec 2025
Viewed by 444
Abstract
Under the condition of high-speed maize seeding, the collision between the seeds and the restraint seeding guide device, as well as the excessively high seeding speed, will lead to a sharp increase in the coefficient of variation in the seed spacing during seeding. [...] Read more.
Under the condition of high-speed maize seeding, the collision between the seeds and the restraint seeding guide device, as well as the excessively high seeding speed, will lead to a sharp increase in the coefficient of variation in the seed spacing during seeding. To address these problems, this study designed a brush-belt-type seed-guiding device incorporating an auxiliary seed-receiving mechanism (ASRM). The aim of this device is to improve the stability of the brush tube in receiving seeds through the ASRM and to stabilize the seed spacing during seeding under the constraint of the brush belt and the seeding tube. Finally, the seeding speed is balanced by adjusting the rotational speed of the brush belt to achieve zero-speed seeding. A multi-body dynamics model of the seeding machine and a discrete element model of the soil were constructed. The seeding process of the device was simulated and analyzed using the discrete element method and multi-body dynamics (DEM-MBD) coupling simulation method. The seeding height and seeding angle were used as experimental factors, and a two-factor five-level orthogonal simulation experiment was conducted. The qualified rate of seed spacing, the re-seeding rate, and the missed seeding rate were used as experimental indicators. The results show that the optimal operating parameters of this device are as follows: seeding height of 46.8 mm, seeding angle of 25.5°, qualified coefficient of seed spacing of 96.03%, missed seeding rate of 1.76%, and re-seeding rate of 3.48%. Under the optimal working parameters of the device, speed performance verification tests were conducted. The research results show that when the operating speed is 12–16 km h−1, the qualified rate of grain spacing is not less than 94.3%, the re-seeding rate does not exceed 3.92%, the missed seeding rate does not exceed 3.19%, and the damage rate does not exceed 0.19%. This study can provide a reference for the design and optimization of high-speed maize seeding devices. Full article
(This article belongs to the Section Agricultural Mechanization and Machinery)
Show Figures

Figure 1

14 pages, 1411 KB  
Article
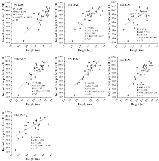
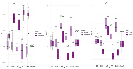
Leaf and Seed Hyperspectral Signatures Enable Early and Accurate Prediction of Soybean Seed Quality
by Gabriela Souza de Oliveira, Dthenifer Cordeiro Santana, Izabela Cristina de Oliveira, Ana Carina da Silva Cândido Seron, Fábio Henrique Rojo Baio, Gleciane Aparecida Valério dos Santos, Carlos Antonio da Silva Junior, Paulo Eduardo Teodoro, Renato Nunes Vaez, Rita de Cássia Félix Alvarez and Larissa Pereira Ribeiro Teodoro
AgriEngineering 2025, 7(12), 424; https://doi.org/10.3390/agriengineering7120424 - 10 Dec 2025
Viewed by 515
Abstract
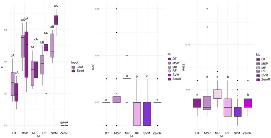
High-quality soybean seeds possess genetic, physical, and physiological characteristics that directly influence crop yield. The use of hyperspectral sensors combined with machine learning (ML) can streamline and accelerate seed germination testing. Therefore, the objectives of this study were: (i) to evaluate whether leaf [...] Read more.
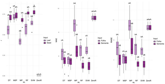
High-quality soybean seeds possess genetic, physical, and physiological characteristics that directly influence crop yield. The use of hyperspectral sensors combined with machine learning (ML) can streamline and accelerate seed germination testing. Therefore, the objectives of this study were: (i) to evaluate whether leaf and seed reflectance can effectively predict the physiological quality of soybean seeds using ML algorithms, and (ii) to identify which algorithm provides the highest prediction accuracy. Thirty-two soybean genotypes were evaluated in a controlled experiment. Leaves and seeds were analyzed using a hyperspectral sensor capable of measuring reflectance across the 350 to 2500 nm range. The resulting data were subjected to ML analysis with two types of input: spectral variables from leaves and seeds. The output variables predicted included germination test (GERM), electrical conductivity (EC), first germination count (FGC), vigorous tetrazolium test (VIG-TZ), and viable tetrazolium test (VIAB). Predictions were performed using stratified 10-fold cross-validation with ten repetitions (100 runs per model). All model parameters were set to the default configuration in Weka version 3.8.5. The ML models used for prediction included artificial neural networks (ANN), REPTree and M5P decision trees, random forest (RF), support vector machine (SVM), and ZeroR, with the latter serving as a control algorithm. The models showed consistent performance in predicting physiological variations in seeds, with better results when seed reflectance was used as input. For germination (GERM), the M5P, RF, and SVM algorithms obtained the highest correlations (r = 0.565–0.575). In predicting electrical conductivity (EC), M5P showed greater accuracy with leaf data (r = 0.506), while SVM performed best with seed data (r = 0.658). For first germination count (CPG), M5P was the most accurate with leaf data (r = 0.720), while M5P, RF, and SVM showed r between approximately 0.735 and 0.777 with seed data. In tetrazolium vigor (TZVG), RF showed the best performance (MAE 0.25), again highlighting seed reflection, which resulted in the lowest errors and highest correlations. Overall, the M5P, RF, and SVM algorithms achieved the most robust results, especially when used with seed spectral data. The highest germination prediction accuracy was achieved by the M5P, SVM, and RF algorithms for both input types. Seed reflectance yielded the best accuracy and the lowest MAE and RMSE values. Leaf reflectance also enabled accurate predictions, indicating that this input can serve as an early, in-field strategy for predicting soybean seed physiological quality. Full article
Show Figures

Figure 1

17 pages, 5097 KB  
Article
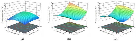
Development and Testing of a Cumin Harvester with Mechanism Investigation for Cotton Cumin Intercropping
by Shengyou Chu, Xirui Yang, Kun Li, Yuying Tian, Yongcheng Zhang, Ruocheng Jin, Nan Zheng, Zhi Chen and Haipeng Lan
AgriEngineering 2025, 7(12), 423; https://doi.org/10.3390/agriengineering7120423 - 10 Dec 2025
Viewed by 446
Abstract
In response to the urgent need for full-process mechanization in Xinjiang’s cotton–cumin intercropping system, and to address the prominent bottlenecks of missing equipment for key harvesting steps and reliance on manual operations, we developed a cumin harvester and investigated its operating mechanisms. Guided [...] Read more.
In response to the urgent need for full-process mechanization in Xinjiang’s cotton–cumin intercropping system, and to address the prominent bottlenecks of missing equipment for key harvesting steps and reliance on manual operations, we developed a cumin harvester and investigated its operating mechanisms. Guided by the agronomic parameters of the intercropping system, we executed a system-level design centered on the header unit, performed multi-objective optimization using orthogonal experiments and regression modeling, and conducted field validation. Results show: stubble height of 32.6 mm, harvester reel speed of 28 r/min, and forward speed of 3.26 km/h. Under this parameter configuration, the harvest rate was 89.54%, and the average damage rate was 7.33%. Field trials indicated a harvest rate of 88.2% and an average damage rate of 5.6%, with deviations from model predictions of 1.34% and 1.73%. The optimal reel index (λ = 1.69), the longitudinal component of the reel tine motion, prevents repeated impacts on the plants, reducing shattering and threshing damage; the axial component provide reliable support and smooth guidance to the stalks, ensuring continuous, steady cutting; the optimized stubble height is lower than the plant’s center of mass. Full article
Show Figures

Figure 1

22 pages, 4384 KB  
Article
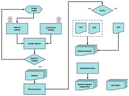
Development and Validation of an Image Dataset for Automatic Recognition of the Olive Fruit Fly (Bactrocera oleae) Using Machine Learning
by Flora Moreno-Alcaide, Meelad Yousef-Yousef, Juan Manuel Díaz-Cabrera, Luis Miguel Cámara-Díaz, Enrique Quesada-Moraga and José Cristóbal Ramírez-Faz
AgriEngineering 2025, 7(12), 422; https://doi.org/10.3390/agriengineering7120422 - 8 Dec 2025
Cited by 1 | Viewed by 638
Abstract
The olive fruit fly Bactrocera oleae (Rossi) (Diptera: Tephritidae) is the primary pest of olive crop globally, causing serious economic losses each year. Early and accurate detection of this pest is essential for implementing integrated management strategies and minimizing the use of chemical [...] Read more.
The olive fruit fly Bactrocera oleae (Rossi) (Diptera: Tephritidae) is the primary pest of olive crop globally, causing serious economic losses each year. Early and accurate detection of this pest is essential for implementing integrated management strategies and minimizing the use of chemical inputs. In this context, the application of advanced technologies such as computer vision and machine learning through modelling emerges as a promising solution for monitoring and managing this pest. However, the absence of a robust and efficient dataset has hindered the development of reliable models for its recognition. This study details the creation procedure of a dataset comprising 2440 images collected from field and laboratory environments, along with data augmentation and training of three different models using machine learning algorithms. The models were implemented with YOLOv5 and optimized with different versions (s, m, and epoch). All three models achieved accuracy exceeding 90%. The optimisation process, which combined different YOLOv5 versions (s and m) and epochs (300 and 150), determined that the model trained with the s version and 300 epoch provided the best trade-off between accuracy, robustness, and computational efficiency. This makes it the most suitable option for implementation on low-cost, resource-limited platforms such as the Raspberry Pi. This study represents a step toward the integration of artificial intelligence into olive cultivation, bringing significant benefits to both producers and the environment. This study differs from previous YOLOv5-based pest detection research by providing a heterogeneous dataset that combines field and laboratory conditions, and by validating its deployment on a low-cost embedded platform (Raspberry Pi), thus enabling practical automation in Integrated Pest Management (IPM) systems. Full article
(This article belongs to the Special Issue The Future of Artificial Intelligence in Agriculture, 2nd Edition)
Show Figures

Graphical abstract

16 pages, 5799 KB  
Article
Diagnosis of Nutritional Deficiencies in Coffee Plants Through Automated Analysis of Digital Images Using Deep Learning in Uncontrolled Agricultural Environments
by Carlos Calderón-Mosilot, Ulises Tapia-Gálvez, Juan Arcila-Diaz and Heber I. Mejia-Cabrera
AgriEngineering 2025, 7(12), 421; https://doi.org/10.3390/agriengineering7120421 - 8 Dec 2025
Viewed by 783
Abstract
This study aimed to develop a deep learning-based application for the automatic detection of nutritional deficiencies in coffee plants through the analysis of in-field leaf images. Images were collected from farms in the Shipasbamba district and classified into six deficiency types: nitrogen (N), [...] Read more.
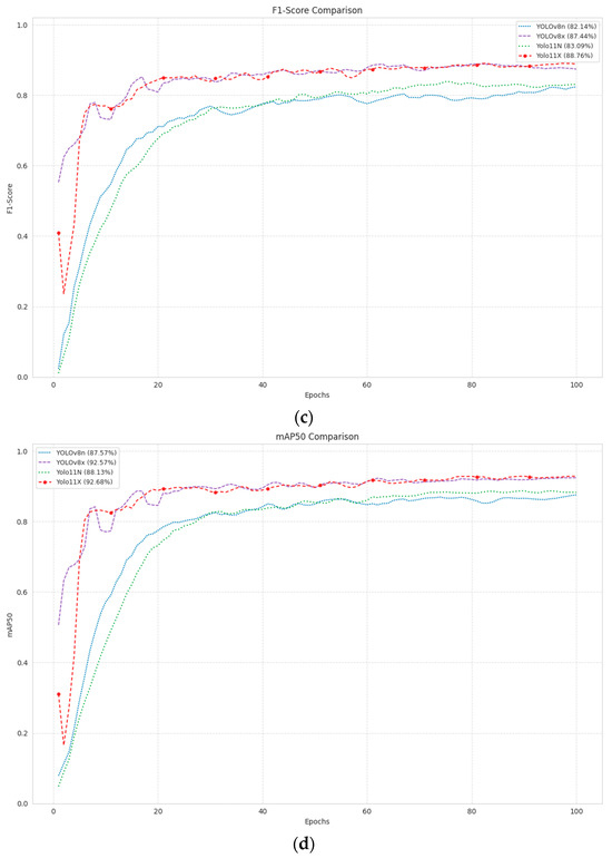
This study aimed to develop a deep learning-based application for the automatic detection of nutritional deficiencies in coffee plants through the analysis of in-field leaf images. Images were collected from farms in the Shipasbamba district and classified into six deficiency types: nitrogen (N), phosphorus (P), potassium (K), calcium (Ca), magnesium (Mg), and iron (Fe). A total of 2643 leaves were labeled and preprocessed for model training. Several YOLO architectures were evaluated, with YOLO11x achieving the best performance after 100 epochs, reaching a precision of 88.98%, recall of 88.54%, F1-Score of 88.76%, and mAP50 of 92.68%. An interactive web application was developed to allow real-time image upload and processing, providing both graphical and textual feedback on detected deficiencies. These results demonstrate the model’s effectiveness for automated diagnosis and its potential to support coffee growers in timely, data-driven decision-making, ultimately improving nutrient management and reducing production losses. Full article
Show Figures

Figure 1

21 pages, 4030 KB  
Article
Precision Zones: An Open-Source QGIS Plugin for Management-Zone Segmentation in Precision Agriculture
by Derlei D. Melo, Isabella A. Cunha and Lucas R. Amaral
AgriEngineering 2025, 7(12), 420; https://doi.org/10.3390/agriengineering7120420 - 5 Dec 2025
Viewed by 1258
Abstract
Segmenting agricultural fields into management zones (MZ) is a core principle of precision agriculture (PA). However, the widespread adoption of PA remains limited, partly due to operational barriers in MZ segmentation. These barriers often involve the necessity for advanced programming skills and a [...] Read more.
Segmenting agricultural fields into management zones (MZ) is a core principle of precision agriculture (PA). However, the widespread adoption of PA remains limited, partly due to operational barriers in MZ segmentation. These barriers often involve the necessity for advanced programming skills and a strong statistical background, in addition to the lack of a free, integrated and straightforward tool that executes the entire workflow. Addressing this gap required the development of the open-source QGIS plugin Precision Zones. The plugin reproducibly implements the entire MZ segmentation pipeline: (i) raster layers preprocessing; (ii) dimensionality reduction via Principal Component Analysis (PCA); (iii) multivariate clustering using K-Means ++, with integrated support for determining the optimal number of zones through the Elbow and Silhouette methods; (iv) spatial filtering of MZ to mitigate noise; and (v) assessment of MZ agronomic effectiveness using statistical metrics (i.e., within-zone variance reduction). This tool enables practical MZ segmentation for a wide range of agricultural applications, eliminating the need for programming knowledge. Despite its robust architecture, as a novel tool, it has not yet been formally characterized and presented to the scientific community. Therefore, this study describes the Precision Zones plugin, address the step-by-step user decisions and presents its validation. In a reproducible case study, the plugin produced agronomically coherent MZ and reduced within-zone variability (VR%) for most soil attributes analyzed. The study concludes that Precision Zones provides a reproducible, user-friendly workflow that bridges the gap between advanced spatial analysis and practical precision agriculture applications for growers, consultants and researchers. Full article
Show Figures

Figure 1

29 pages, 3743 KB  
Review
A Critical Review of Life Cycle Assessments of Cocoa: Environmental Impacts and Methodological Challenges for Sustainable Production
by Ramón Fernando Colmenares-Quintero, Diana M. Caicedo-Concha, Laura Stefanía Corredor-Muñoz, Sara Piedrahita-Rodríguez, Alberto Coz and Juan Carlos Colmenares-Quintero
AgriEngineering 2025, 7(12), 419; https://doi.org/10.3390/agriengineering7120419 - 4 Dec 2025
Cited by 1 | Viewed by 1351
Abstract
Cocoa is a key tropical crop with profound environmental, social, and economic implications throughout its value chain. Life Cycle Assessment (LCA) has been widely employed to assess these impacts; however, most applications remain fragmented and focus primarily on environmental dimensions. This review addresses [...] Read more.
Cocoa is a key tropical crop with profound environmental, social, and economic implications throughout its value chain. Life Cycle Assessment (LCA) has been widely employed to assess these impacts; however, most applications remain fragmented and focus primarily on environmental dimensions. This review addresses the issue related to which phases of the cocoa life cycle generate the most significant environmental impacts and how LCA methodological choices, such as the definition of system boundaries, functional units, and data sources, influence the integration of socioeconomic dimensions. A systematic literature review of 33 LCA studies published between 2008 and 2025 was conducted. The dominant categories, impact indicators, and boundary conditions were identified by applying the PRISMA methodology and cluster analysis. Results show that cultivation involves high water consumption, especially in conventional monocultures, while processing is the most energy-intensive due to machinery and transport demands. Most studies adopt cradle-to-gate system boundaries and rely heavily on secondary databases, that is, pre-existing datasets from LCA repositories like Ecoinvent or GaBi, which provide generic or averaged inventory data rather than specific measurements for each case, such as those obtained in the field of study. Overall, LCA helps identify environmental hotspots and guide decisions, but is limited by data gaps and poor integration of social and economic factors. Advancing toward comprehensive assessments requires region-specific datasets, sensitivity analyses, and hybrid frameworks, including UNEP/SETAC Social LCA guidelines, to fully integrate environmental, social, and economic dimensions of cocoa value chains. Full article
(This article belongs to the Special Issue Latest Research on Post-Harvest Technology to Reduce Food Loss)
Show Figures

Figure 1

30 pages, 14942 KB  
Article
Study on the Retrieval of Leaf Area Index for Summer Maize Based on Hyperspectral Data
by Wenping Huang, Huixin Liu, Tian Zhang and Liusong Yang
AgriEngineering 2025, 7(12), 418; https://doi.org/10.3390/agriengineering7120418 - 4 Dec 2025
Viewed by 1422
Abstract
Global climate change has led to frequent extreme weather events such as high temperatures and droughts, severely threatening the heat and water balance during the growing season of summer maize. To adapt to these changes, adjusting planting dates to optimize crop development has [...] Read more.
Global climate change has led to frequent extreme weather events such as high temperatures and droughts, severely threatening the heat and water balance during the growing season of summer maize. To adapt to these changes, adjusting planting dates to optimize crop development has become a key agronomic measure for mitigating climate stress and ensuring yield. Against this backdrop, precise monitoring of leaf area index (LAI) is crucial for evaluating the effectiveness of planting date regulation and achieving precision management. To reveal the impact of planting date variations on summer maize LAI inversion and address the limitations of single data sources in comprehensively reflecting complex environmental conditions affecting crop growth, this study examined summer maize at different planting dates across the North China Plain. Through stepwise regression analysis (SRA), multiple vegetation indices (VIs) and 0–2nd order fractional order derivatives (FODs), spectral parameters were dynamically screened. These were then integrated with effective accumulated temperature (EAT) to optimize model inputs. Partial Least Squares Regression (PLSR), Random Forest (RF), Support Vector Regression (SVR), and Adaptive Boosting Regression (AdaBoot) algorithms were employed to construct LAI inversion models for summer maize across different planting dates and mixed planting dates. Results indicate that, compared to empirical VIs and “tri-band” parameters, randomly selected dual-band combination VIs exhibit the strongest correlation with summer maize LAI. Key bands identified through SRA screening concentrated in the 0.7–1.2 order range, primarily distributed across the red edge and near-infrared bands. Multi-feature models incorporating EAT significantly improved retrieval accuracy compared to single-feature models. Optimal models and feature combinations varied across planting dates. Overall, the VIs + EAT combination exhibited the highest stability across all models. Ensemble learning algorithms RF and AdaBoost performed exceptionally well, achieving average R2 values of 0.93 and 0.92, respectively. The model accuracy for the 20-day delayed planting (S4) decreased significantly, with an average R2 of 0.62, while the average R2 for other planting dates exceeded 0.90. This indicates that the altered environmental conditions during the later growth stages of LAI due to delayed planting hindered LAI estimation. This study provides an effective method for estimating summer maize LAI across different planting dates under climate change, offering scientific basis for optimizing adaptive cultivation strategies for maize in the North China Plain. Full article
(This article belongs to the Section Remote Sensing in Agriculture)
Show Figures

Figure 1

30 pages, 7833 KB  
Article
Design of Fruit Harvesting Robot System Based on a Reachability and Inverse Reachability Map
by Jae-Woong Han, Jae-Hoon Cho and Yong-Tae Kim
AgriEngineering 2025, 7(12), 417; https://doi.org/10.3390/agriengineering7120417 - 4 Dec 2025
Viewed by 1816
Abstract
This paper proposes a fruit-harvesting robot system that improves harvesting efficiency by utilizing a Reachability Map (RM) and an Inverse Reachability Map (IRM). The proposed system accurately detects fruit locations using You Only Look Once version 5 (YOLOv5)–based object detection and camera calibration. [...] Read more.
This paper proposes a fruit-harvesting robot system that improves harvesting efficiency by utilizing a Reachability Map (RM) and an Inverse Reachability Map (IRM). The proposed system accurately detects fruit locations using You Only Look Once version 5 (YOLOv5)–based object detection and camera calibration. Through coordinate transformation and hand–eye calibration, the manipulator is precisely guided to the fruit’s 3D position. During the construction of the reachability map, the reachability index, manipulability isotropy, and harvesting index are jointly considered to quantitatively evaluate manipulator performance. Fruits accessible by the manipulator are prioritized for harvesting. For fruits that cannot be directly reached, the system computes the optimal base pose using the inverse reachability map, enabling the mobile manipulator to reposition itself for harvesting. To further enhance efficiency, multiple fruits are grouped to minimize unnecessary movements. The integrated system is implemented on the Robot Operating System 2 (ROS 2), where fruit detection, autonomous navigation, and harvesting are executed as independent nodes to support scalable and modular operation. Finally, the proposed system is validated in a simulated orchard environment, confirming its effectiveness in improving autonomous fruit-harvesting performance. Full article
(This article belongs to the Section Agricultural Mechanization and Machinery)
Show Figures

Figure 1

21 pages, 2549 KB  
Article
Innovative Farming Technique: The Use of Agricultural Bio-Inputs by Soybean Farmers in Brazil
by Gabriel da Silva Medina, Luciana Cordeiro do Nascimento, Marciel João Stadnik and Maria Lucrecia Gerosa Ramos
AgriEngineering 2025, 7(12), 416; https://doi.org/10.3390/agriengineering7120416 - 4 Dec 2025
Viewed by 1328
Abstract
Agricultural bio-inputs represent one of the primary alternatives for reducing the use of agrochemicals, as biological engineering offers promising solutions through the use of microorganisms for biological control of pests and diseases, and also reducing the use of fertilizers, using microorganisms that fix [...] Read more.
Agricultural bio-inputs represent one of the primary alternatives for reducing the use of agrochemicals, as biological engineering offers promising solutions through the use of microorganisms for biological control of pests and diseases, and also reducing the use of fertilizers, using microorganisms that fix biological nitrogen and solubilize nutrients. This study identifies the biological solutions currently available on the market for the main agricultural practices employed in soybean farming, which is the leading agricultural commodity produced in Brazil. Additionally, the study evaluates the adoption levels of these biological alternatives among a sample of 72 farmers from two regions surrounding the city of Brasilia, Brazil. The data were collected from official databases and field surveys conducted with soybean farmers. The findings revealed that 1325 biological technologies are already available in Brazil for nine of the ten main agricultural practices used in soybean farming. Adoption rates among farmers were 41.7% for phosphorus biosolubilizers, 50% for Bacillus thuringiensis and 44.4% for baculoviruses, both used as bioinsecticides, reaching up to 88.9% for bionematicides. Notably, there were significant differences in adoption levels between the two regions analyzed. This study revealed that 82.8% of companies with registered biological products in Brazil were predominantly Brazilian-owned by December 2024, showing that bio-input technology is available, with capital for investment and support for innovation. Bio-inputs already constitute a viable pathway toward more sustainable soybean farming and represent a strategic sector for the advancement of sustainable bioresource engineering in Brazil. Full article
(This article belongs to the Section Sustainable Bioresource and Bioprocess Engineering)
Show Figures

Figure 1

14 pages, 5237 KB  
Article
Automated Detection of Kinky Back in Broiler Chickens Using Optimized Deep Learning Techniques
by Ramesh Bahadur Bist, Andi Asnayanti, Anh Dang Trieu Do, Yang Tian, Chaitanya Pallerla, Dongyi Wang and Adnan A. K. Alrubaye
AgriEngineering 2025, 7(12), 415; https://doi.org/10.3390/agriengineering7120415 - 4 Dec 2025
Viewed by 561
Abstract
The global poultry industry faces growing challenges from skeletal disorders, with Kinky Back (KB) significantly impacting broiler welfare and production. KB causes spinal deformities that reduce mobility, feed access, and increase mortality. It often remains undetected in early subclinical stages. Traditional KB diagnosis [...] Read more.
The global poultry industry faces growing challenges from skeletal disorders, with Kinky Back (KB) significantly impacting broiler welfare and production. KB causes spinal deformities that reduce mobility, feed access, and increase mortality. It often remains undetected in early subclinical stages. Traditional KB diagnosis methods are slow and subjective, and highlighting the need for an automated and objective detection. This study develops a machine learning approach for detecting KB in broilers using image data. Male Cobb 500 broilers were raised under controlled conditions and monitored over 7 weeks using overhead 4K video cameras. Behavioral and posture data related to KB were collected and annotated from images extracted from the videos. First, various optimizers (SGD, Adam, AdamW), image sizes, and data augmentation techniques were compared, and the best-performing optimizer, image size, and data augmentation technique were identified. These findings were then used to compare different original lightweight YOLO models trained and to identify the best models with further modifications to these configurations, aiming to improve detection accuracy. Different machine vision models were evaluated using precision, recall, F1-score, and mean average precision metrics to identify the best-performing approach. Among the tested optimizers, SGD achieved the highest precision (100%) and mAP_0.50–0.95 (74.7%), indicating superior localization and lower false-positive rates, while AdamW produced the highest recall (98.9%) with slightly lower precision. Image input size of 960 × 960 pixels yielded the best balance of precision (99.0%), recall (99.4%), and F1-score (99.2%). Data augmentation improved recall and reduced false negatives by confirming its value in enhancing model generalization. Among YOLO architectures, YOLOv9 performs best. Furthermore, the optimized YOLOv9 model, combined with augmentation and 960-sized images, achieved the highest performance, with a precision of 99.1%, recall of 100%, F1-score of 99.5%, and mAP of 78.0%. Overall, the proposed optimized YOLOv9-based system provides a reliable and scalable framework for automated detection of Kinky Back, supporting data-driven welfare management in modern poultry production. Full article
(This article belongs to the Special Issue Precision Farming Technologies for Monitoring Livestock and Poultry)
Show Figures

Figure 1

16 pages, 1686 KB  
Article
Optimized RT-DETRv2 Deep Learning Model for Automated Assessment of Tartary Buckwheat Germination and Pretreatment Evaluation
by Jian-De Lin, Chih-Hsin Chung, Hsiang-Yu Lai and Su-Der Chen
AgriEngineering 2025, 7(12), 414; https://doi.org/10.3390/agriengineering7120414 - 3 Dec 2025
Viewed by 642
Abstract
This study presents an optimized Real-Time Detection Transformer (RT-DETRv2) deep learning model for the automated assessment of Tartary buckwheat germination and evaluates the influence of soaking and ultrasonic pretreatments on the germination ratio. Model optimization revealed that image chip size critically affected performance. [...] Read more.
This study presents an optimized Real-Time Detection Transformer (RT-DETRv2) deep learning model for the automated assessment of Tartary buckwheat germination and evaluates the influence of soaking and ultrasonic pretreatments on the germination ratio. Model optimization revealed that image chip size critically affected performance. The 512 × 512-pixel chip size was optimal, providing sufficient image context for detection and achieving a robust F1-score (0.9754 at 24 h, tested with a ResNet-101 backbone). In contrast, smaller chips (e.g., 128 × 128 pixels) caused severe performance degradation (24 h F1 = 0.3626 and 48 h F1 = 0.1211), which occurred because the 128 × 128 chip was too small to capture the entire object, particularly as the elongated and highly variable 48 h sprouts exceeded the chip dimensions. The optimized model, incorporating a ResNet-34 backbone, achieved a peak F1-score of 0.9958 for 24 h germination detection, demonstrating its robustness. The model was applied to assess germination dynamics, indicating that 24 h of treatment with 0.1% CaCl2 and ultrasound enhanced total polyphenol accumulation (6.42 mg GAE/g). These results demonstrate that RT-DETRv2 enables accurate and efficient automated germination monitoring, providing a promising AI-assisted tool for seed quality evaluation and the optimization of agricultural pretreatments. Full article
Show Figures

Figure 1

16 pages, 4546 KB  
Article
Yield Data Management in Rice Cultivation in Precision Agriculture Terms: The Greek Paradigm
by Christos Karydas, Miltiadis Iatrou and Spiros Mourelatos
AgriEngineering 2025, 7(12), 413; https://doi.org/10.3390/agriengineering7120413 - 3 Dec 2025
Cited by 1 | Viewed by 491
Abstract
A reliable protocol for comprehensive rice yield data management was established to overcome the heterogeneity and inconsistency inherent in using diverse data sources, measurement conditions, and units. This methodology defines systematic routines for data collection, cleansing, calibration, homogenization, analysis, and visualization. Data were [...] Read more.
A reliable protocol for comprehensive rice yield data management was established to overcome the heterogeneity and inconsistency inherent in using diverse data sources, measurement conditions, and units. This methodology defines systematic routines for data collection, cleansing, calibration, homogenization, analysis, and visualization. Data were collected over an eight-year period from various yield monitors across extensive cultivated areas within the Axios River Plain, Greece. The protocol relies on a Geographic Information System (GIS) to ensure high data integrity. Following calibration against in-situ weighing records, the data accuracy was confirmed as consistently high, ranging between 91.7% and 96.6% annually. Post-processing revealed a critical finding: the within-field yield variability (approx. 8.6%) was significantly lower than the inherent variability of underlying environmental factors (soil and spectral properties (33–35%)), indicating successful resource management by the farmers. Comparative analysis demonstrated that farms employing site-specific fertilization achieved significantly higher average yields (9.87 t/ha) compared to those using conventional, uniform fertilization (9.11 t/ha). The resulting calibrated yield maps are communicated via a web-based Farm Management Information System (FMIS). The established protocol has since been fully integrated into a commercial precision agriculture service, underscoring its practical efficiency and operational value. Full article
Show Figures

Figure 1

14 pages, 2042 KB  
Article
Comparative Analysis of Machine Learning Models for Predicting Forage Grass Digestibility Using Chemical Composition and Management Data
by Juliana Caroline Santos Santana, Gelson dos Santos Difante, Valéria Pacheco Batista Euclides, Denise Baptaglin Montagner, Alexandre Romeiro de Araújo, Larissa Pereira Ribeiro Teodoro, Paulo Eduardo Teodoro, Carolina de Arruda Queiróz Taira, Itânia Maria Medeiros de Araújo, Gabriela de Aquino Monteiro, Jéssica Gomes Rodrigues and Marislayne de Gusmão Pereira
AgriEngineering 2025, 7(12), 412; https://doi.org/10.3390/agriengineering7120412 - 3 Dec 2025
Viewed by 582
Abstract
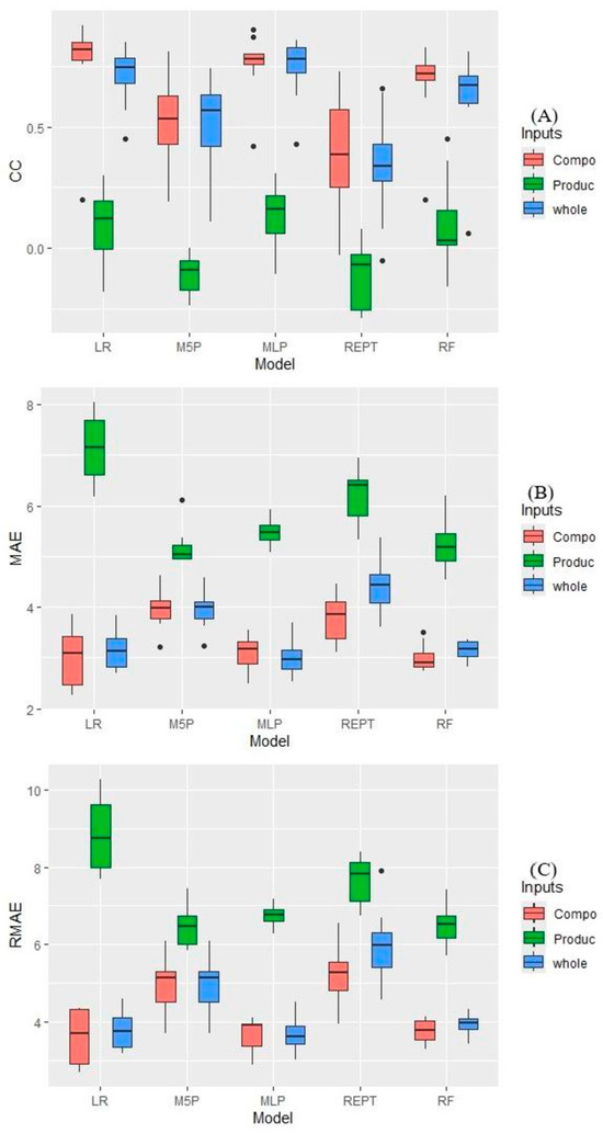
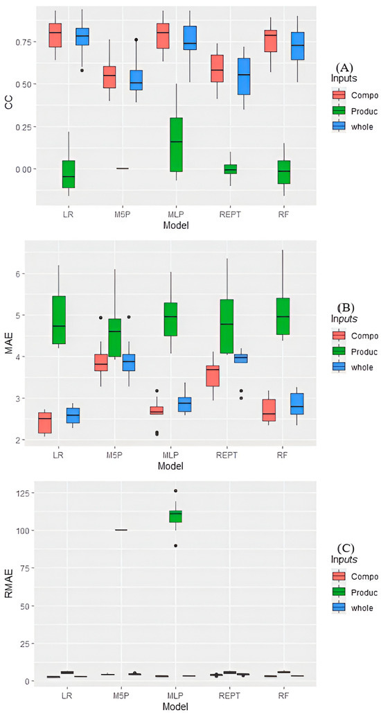
Accurate prediction of forage digestibility is essential for efficient livestock management and feed formulation. This study evaluated the performance of machine learning (ML) models to estimate the in vitro digestibility of leaf and stem components of Brachiaria hybrid cv. Ipyporã, using three datasets [...] Read more.
Accurate prediction of forage digestibility is essential for efficient livestock management and feed formulation. This study evaluated the performance of machine learning (ML) models to estimate the in vitro digestibility of leaf and stem components of Brachiaria hybrid cv. Ipyporã, using three datasets composed of pasture management variables, chemical composition variables, and their combination. Artificial neural network (Multilayer Perceptron, MLP), decision trees (REPTree and M5P), Random Forest (RF), and Multiple Linear Regression (LR) were tested. The principal component analysis revealed that 61.3% of the total variance was explained by two components, highlighting a strong association between digestibility and crude protein content and an opposite relationship with lignin and neutral detergent fiber. Among the evaluated models, MLP, LR, and RF achieved the best performance for leaf digestibility (r = 0.76), while for stem digestibility the highest accuracy was obtained with the LR model (r = 0.79; MAE = 2.42; RMAE = 2.87). The REPTree algorithm presented the lowest predictive performance regardless of the input data. The results indicate that chemical composition variables alone are sufficient to develop reliable prediction models. These findings demonstrate the potential of ML techniques as a non-destructive and cost-effective approach to predict the nutritional quality of tropical forage grasses and support precision livestock management. Full article
Show Figures

Figure 1

20 pages, 2958 KB  
Article
Using an Optoelectronic Method for the Non-Destructive Sorting of Hatching Duck Eggs
by Shokhan Alpeisov, Aidar Moldazhanov, Akmaral Kulmakhambetova, Azimjan Azizov, Zhassulan Otebayev and Dmitriy Zinchenko
AgriEngineering 2025, 7(12), 411; https://doi.org/10.3390/agriengineering7120411 - 3 Dec 2025
Viewed by 547
Abstract
The efficient pre-incubation selection of duck eggs is essential to ensuring stable hatchability, but most existing optoelectronic and machine vision systems have been calibrated for chicken eggs and cannot be directly used for duck eggs because of their larger size, stronger reflectivity and [...] Read more.
The efficient pre-incubation selection of duck eggs is essential to ensuring stable hatchability, but most existing optoelectronic and machine vision systems have been calibrated for chicken eggs and cannot be directly used for duck eggs because of their larger size, stronger reflectivity and wider morphological variability. This study proposes an optoelectronic method specifically adapted to Adigel duck eggs that combines load cell weighing, infrared distance sensing and dual-projection image processing in a single stationary setup. A total of 300 eggs were measured manually and automatically, and the results were statistically compared. The developed algorithm uses adaptive Gaussian thresholding (51 × 51, C = 2) and a median 5 × 5 filter to stabilize contour extraction on glossy and spotted shells, followed by ellipsoid-based volume estimation with a breed-specific correction factor (Kv = 0.637). The automatic system showed high agreement with manual measurements (r > 0.95 for mass and linear dimensions) and a mean relative error below 2%. Density, the shape index (If) and the shape coefficient (K1) were computed to classify eggs into “suitable”, “borderline” and “unsuitable” categories. A preliminary incubation trial (n = 60) of eggs classified as “suitable” resulted in 92% hatchability, thus confirming the predictive value of the proposed criteria. Unlike chicken-oriented systems, the presented solution provides breed-specific calibration and can be implemented in small and medium hatcheries for the reproducible, non-destructive sorting of hatching duck eggs. Full article
Show Figures

Figure 1

20 pages, 2609 KB  
Article
Application of Buckwheat Starch Film Solutions as Edible Coatings for Strawberries: A Proof-of-Concept Study
by Ayesha Sarker, Viola A. N. Nicholas-Okpara, Md Rayhan Shaheb, Kristen Matak and Jacek Jaczynski
AgriEngineering 2025, 7(12), 410; https://doi.org/10.3390/agriengineering7120410 - 3 Dec 2025
Viewed by 672
Abstract
The present study serves as a proof-of-concept of our previous work, as the buckwheat (BW) starch film solutions are applied as edible coatings on strawberries and as film packaging materials for strawberry preservation. The BW starch film solution was modified with citric acid [...] Read more.
The present study serves as a proof-of-concept of our previous work, as the buckwheat (BW) starch film solutions are applied as edible coatings on strawberries and as film packaging materials for strawberry preservation. The BW starch film solution was modified with citric acid (CA) for cross-linking and chitosan nanoparticles (CNP) and by ultrasound application. We tested four formulations for coating: uncoated (negative control), BW starch only (positive control), BW starch with CA and CNP, and ultrasonicated BW starch with CA and CNP. Results demonstrated that BW starch coating, with or without modifications, had positive effects in preserving strawberry quality during 14 days of refrigerated storage at 4 ± 1 °C and 82 ± 1% RH. Coating with only BW starch better suppressed weight loss; a 16% reduction in weight loss was observed compared to the uncoated counterpart at day 14. On the other hand, modifications of coating formulation played a role in preserving different fruit quality parameters. BW starch with CA and CNP had improved textural properties and reduced signs of decay. A 56% reduction in the decay index (DI) was observed in the coated fruits compared to the control. Starch coating restricted chemical changes and maintained total phenolic content (TPC) during storage. TPC in ultrasound-treated solution-coated fruits was the highest, 1.3 mg GAE/g, at the end of the storage. As packaging materials, BW starch films effectively reduced moisture loss from packaged strawberries. The future scope of the study lies in optimizing film solutions for various applications and in understanding enzymatic activities in BW starch-coated fruits. Full article
(This article belongs to the Special Issue Latest Research on Post-Harvest Technology to Reduce Food Loss)
Show Figures

Figure 1

14 pages, 944 KB  
Article
Phenolic Compounds from Pineapple Crown: Comparative Assessment of Fermentation and Conventional Extraction Methods
by Taynara Thais Manhães de Souza, Ana Lúcia Paes Barbosa Carvalho, Silvia Menezes de Faria Pereira, Meire Lelis Leal Martins, Emilly Rita Maria de Oliveira, Tuane Cristina da Silva, Henrique Duarte Vieira and Daniela Barros de Oliveira
AgriEngineering 2025, 7(12), 409; https://doi.org/10.3390/agriengineering7120409 - 3 Dec 2025
Viewed by 666
Abstract
The increase in pineapple production has led to a significant accumulation of agro-industrial waste, underscoring the need for sustainable strategies for its utilization. The valorization of pineapple crowns presents an opportunity to produce value-added products rich in phenolic compounds, thereby reducing environmental impacts [...] Read more.
The increase in pineapple production has led to a significant accumulation of agro-industrial waste, underscoring the need for sustainable strategies for its utilization. The valorization of pineapple crowns presents an opportunity to produce value-added products rich in phenolic compounds, thereby reducing environmental impacts and offering accessible alternatives to small-scale producers. Among the methods for extracting phenolic compounds, maceration, Soxhlet extraction, and fermentation stand out, with the latter being considered a low-cost and more environmentally sustainable option. In this study, the objective was to compare three extraction methods (dynamic maceration, Soxhlet extraction, and fermentation) were compared to identify the most efficient method for recovering phenolic compounds from pineapple crowns. The results showed that fermentation yielded the highest total phenolic compounds of 82.3 mg GAE/g (Folin–Ciocalteu) and 64.1 mg GAE/g (Fast Blue BB), followed by maceration at 17.3 mg GAE/g (Folin–Ciocalteu) and 10.2 mg GAE/g (Fast Blue BB) and Soxhlet extraction at 2.1 mg GAE/g for both, with gallic, ferulic, and p-coumaric acids being particularly noteworthy in the fermented extract. The microorganism Bacillus sp. SMIA-2 played a significant role in the release and availability of these compounds, increasing the efficiency of the process. Thus, fermentation proves to be a sustainable and economically viable alternative for utilizing pineapple crowns, promoting the rational use of plant biomass and adding value to a low-cost, easily applicable agro-industrial byproduct. Full article
(This article belongs to the Section Sustainable Bioresource and Bioprocess Engineering)
Show Figures

Figure 1

23 pages, 1747 KB  
Article
Machine Learning-Based Prediction of Soybean Plant Height from Agronomic Traits Across Sequential Harvests
by Bruno Rodrigues de Oliveira, Renato Lustosa Sobrinho, Fernando Rodrigues Trindade Ferreira, Fernando Ferrari Putti, Matteo Bodini, Camila Martins Saporetti and Leonardo Goliatt
AgriEngineering 2025, 7(12), 408; https://doi.org/10.3390/agriengineering7120408 - 2 Dec 2025
Viewed by 773
Abstract
The accurate prediction of plant height is crucial for optimizing soybean cultivar selection and improving yield estimations. In this study, we investigate the potential of machine learning (ML) algorithms to predict soybean plant height (PH) based on a diverse set of agronomic parameters [...] Read more.
The accurate prediction of plant height is crucial for optimizing soybean cultivar selection and improving yield estimations. In this study, we investigate the potential of machine learning (ML) algorithms to predict soybean plant height (PH) based on a diverse set of agronomic parameters analyzed from forty soybean cultivars evaluated across sequential harvests. Using a comprehensive dataset, the models Elastic Net (EN), Extra Trees (ET), Gaussian Process Regressor (GPR), K-Nearest Neighbors, and XGBoost (XGB) were compared in terms of predictive accuracy, uncertainty, and robustness. Our results demonstrate that ET outperformed other models with an average correlation coefficient of 0.674, R2 of 0.426 and the lowest RMSE of 6.859 cm and MAE of 5.361 cm, while also showing the lowest uncertainty (5.07%). The proposed ML framework includes an extensive model evaluation pipeline that incorporates the Performance Index (PI), ANOVA, and feature importance analysis, providing a multidimensional perspective on model behavior. The most influential features for PH prediction were the number of stems (NS) and insertion of the first pod (IFP). This research highlights the viability of integrating explainable ML techniques into agricultural decision support systems, enabling data-driven strategies for cultivar evaluation and phenotypic trait forecasting. Full article
(This article belongs to the Special Issue The Future of Artificial Intelligence in Agriculture, 2nd Edition)
Show Figures

Figure 1

25 pages, 4926 KB  
Article
Generating Multispectral Point Clouds for Digital Agriculture
by Isabella Subtil Norberto, Antonio Maria Garcia Tommaselli and Milton Hirokazu Shimabukuro
AgriEngineering 2025, 7(12), 407; https://doi.org/10.3390/agriengineering7120407 - 2 Dec 2025
Viewed by 522
Abstract
Digital agriculture is increasingly important for plant-level analysis, enabling detailed assessments of growth, nutrition and overall condition. Multispectral point clouds are promising due to the integration of geometric and radiometric information. Although RGB point clouds can be generated with commercial terrestrial scanners, multi-band [...] Read more.
Digital agriculture is increasingly important for plant-level analysis, enabling detailed assessments of growth, nutrition and overall condition. Multispectral point clouds are promising due to the integration of geometric and radiometric information. Although RGB point clouds can be generated with commercial terrestrial scanners, multi-band multispectral point clouds are rarely obtained directly. Most existing methods are limited to aerial platforms, restricting close-range monitoring and plant-level studies. Efficient workflows for generating multispectral point clouds from terrestrial sensors, while ensuring geometric accuracy and computational efficiency, are still lacking. Here, we propose a workflow combining photogrammetric and computer vision techniques to generate high-resolution multispectral point clouds by integrating terrestrial light detection and ranging (LiDAR) and multispectral imagery. Bundle adjustment estimates the camera’s position and orientation relative to the LiDAR reference system. A frustum-based culling algorithm reduces the computational cost by selecting only relevant points, and an occlusion removal algorithm assigns spectral attributes only to visible points. The results showed that colourisation is effective when bundle adjustment uses an adequate number of well-distributed ground control points. The generated multispectral point clouds achieved high geometric consistency between overlapping views, with displacements varying from 0 to 9 mm, demonstrating stable alignment across perspectives. Despite some limitations due to wind during acquisition, the workflow enables the generation of high-resolution multispectral point clouds of vegetation. Full article
(This article belongs to the Section Remote Sensing in Agriculture)
Show Figures

Graphical abstract

Previous Issue
Next Issue
Back to TopTop