Concept of a Modular Wide-Area Predictive Irrigation System
Abstract
1. Introduction
- -
- Assessing plants based on external visual indicators.
- -
- By determining their physiological parameters.
- -
- Measuring soil moisture content.
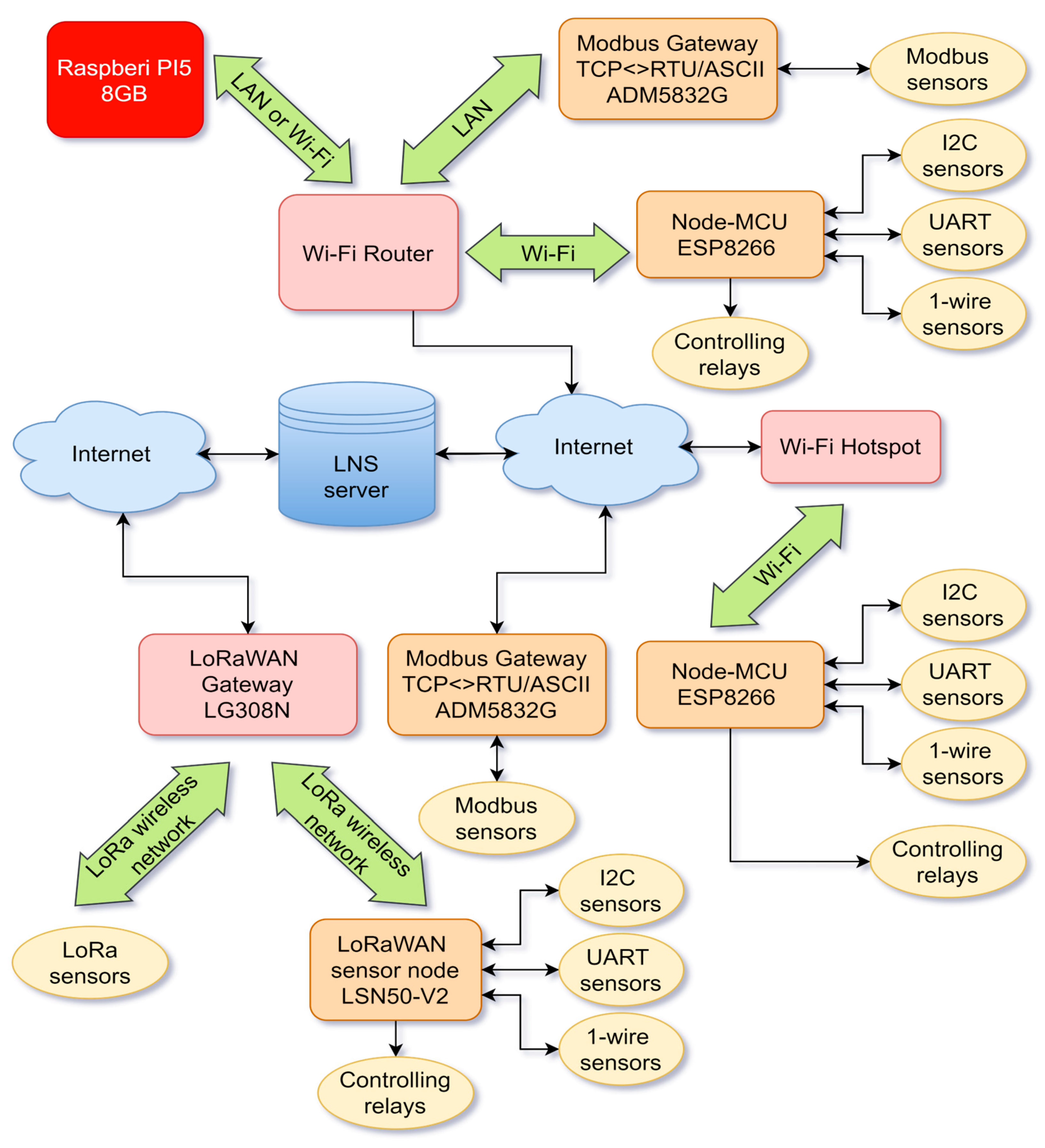
2. Materials and Methods for Developing the Proposed Irrigation System
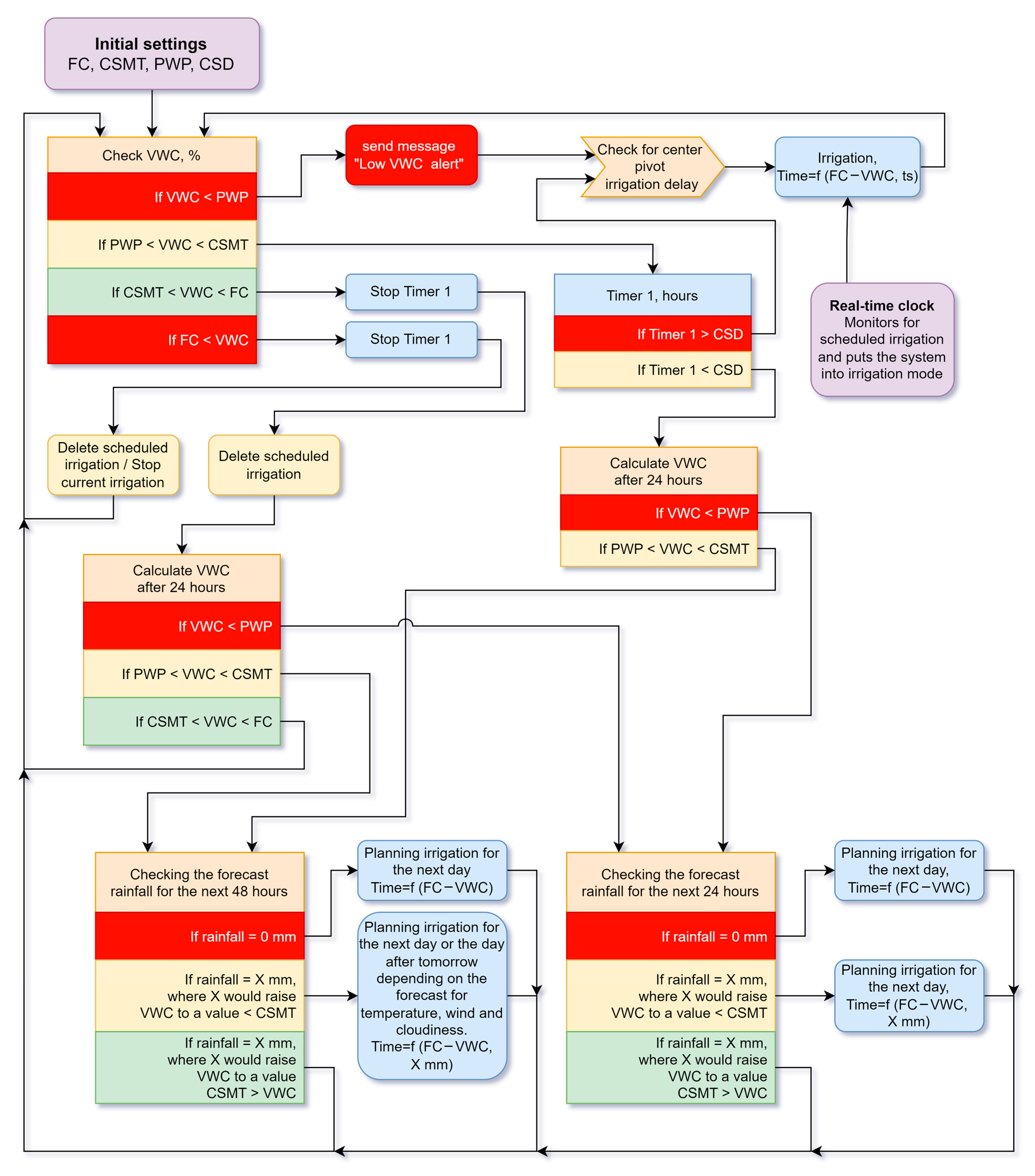
3. System Operation Consequence
4. Tests and Results
5. Conclusions
Supplementary Materials
Author Contributions
Funding
Institutional Review Board Statement
Informed Consent Statement
Data Availability Statement
Conflicts of Interest
Abbreviations
| AI | Artificial Intelligence |
| VWC | Volumetric Water Content |
| SP | Saturation Point |
| FC | Field Capacity |
| PAW | Plant-Available Water |
| PWP | Permanent Wilting Point |
| MAD | Maximum Allowable Depletion |
| RAW | Readily Available Water |
| CSMT | Critical Soil Moisture Threshold |
| CSD | Critical Stress Duration |
| LAN | Local Area Network |
| WAN | Wide Area Network |
| LNS | LoRaWAN Network Server |
| TTS | The Things Stack |
| XGBoost | eXtreme Gradient Boosting |
References
- Total Population—Both Sexes. United Nations, Department of Economic and Social Affairs. Population Division. Available online: http://esa.un.org/unpd/wpp/Download/Standard/Population/ (accessed on 6 September 2025).
- Day of Eight Billion. United Nations. Available online: https://www.un.org/en/dayof8billion (accessed on 6 September 2025).
- OECD. Sustainable Management of Water Resources in Agriculture. 15 March 2010. Available online: https://www.oecd.org/en/publications/sustainable-management-of-water-resources-in-agriculture_9789264083578-en.html (accessed on 6 September 2025).
- Liu, J.; Wang, Y.; Yu, Z.; Cao, X.; Tian, L.; Sun, S.; Wu, P. A comprehensive analysis of blue water scarcity from the production, consumption, and water transfer perspectives. Ecol. Indic. 2017, 72, 870–880. [Google Scholar] [CrossRef]
- Adeyemi, O.; Grove, I.; Peets, S.; Norton, T. Advanced Monitoring and Management Systems for Improving Sustainability in Precision Irrigation. Sustainability 2017, 9, 353. [Google Scholar] [CrossRef]
- Lago, M.; Mysiak, J.; Gómez, C.M.; Delacámara, G.; Maziotis, A. (Eds.) Use of Economic Instruments in Water Policy. In Insights from International Experience; Springer International Publishing: Berlin/Heidelberg, Germany, 2015. [Google Scholar]
- Atanasov, A. Обзoр на терминoлoгията при измерванетo на пoчвената влажнoст, October 2015. Available online: https://www.researchgate.net/publication/282909721_Obzor_na_terminologiata_pri_izmervaneto_na_pocvenata_vlaznost?channel=doi&linkId=5622265708aea35f2681c05b&showFulltext=true (accessed on 10 September 2025).
- Tolk, J.A. Soils, Permanent Wilting Points. In Encyclopedia of Water Science; 2003; pp. 927–928. Available online: https://www.researchgate.net/profile/Judy-Tolk/publication/43255754_Soils_Permanent_Wilting_Points/links/00b7d5390569e40de3000000/Soils-Permanent-Wilting-Points.pdf (accessed on 6 September 2025).
- Jin, X.; Wang, S.; Yu, N.; Zou, H.; An, J.; Zhang, Y.; Wang, J.; Zhang, Y. Spatial predictions of the permanent wilting point in arid and semi-arid regions of Northeast China. J. Hydrol. 2018, 564, 367–375. [Google Scholar] [CrossRef]
- Jacobson, A.B.; Starman, T.W.; Lombardini, L. Substrate moisture content effect on growth and shelf life of Angelonia angustifolia. HortScience 2012, 50, 272–278. [Google Scholar] [CrossRef]
- Clayton, K.L. Active layer thickness as a function of soil water content. Environ. Res. Lett. 2021, 16, 055028. [Google Scholar] [CrossRef]
- Huisman, J.A.; Snepvangers, J.J.J.C.; Bouten, W.; Heuvelink, G.B.M. Mapping spatial variation in surface soil water content: Comparison of ground-penetrating radar and time domain reflectometry. J. Hydrol. 2002, 207, 194–207. [Google Scholar] [CrossRef]
- Western, A.W.; Grayson, R.B. The Tarrawarra data set: Soil moisture patterns, soil characteristics, and hydrological flux measurements. Water Resour. Res. 1998, 34, 2765–2768. [Google Scholar] [CrossRef]
- Veihmeyer, F.J.; Hendrickson, A.H. The Moisture Equivalent as a measure of the Field Capacity of soils. Soil Sci. 1931, 32, 181–194. [Google Scholar] [CrossRef]
- Herrmann, H.; Bucksch, H. Dictionary Geotechnical Engineering. 2014. Available online: https://link.springer.com/referencework/10.1007/978-3-642-41714-6 (accessed on 1 September 2025).
- Childs, E.C. The physics of land drainage. In Drainage of Agricultural Lands; 1957; Volume 7, pp. 1–78. [Google Scholar] [CrossRef]
- Silva, B.M.; da Silva, E.A.; de Oliveira, G.C.; Ferreira, M.M.; Serafim, M.E. Plant-available soil water capacity: Estimation methods and implications. Rev. Bras. De Cienc. Do Solo 2014, 38, 464–475. [Google Scholar] [CrossRef]
- Ferreira, M.I. Stress Coefficients for Soil Water Balance Combined with Water Stress Indicators for Irrigation Scheduling of Woody Crops. Horticulturae 2017, 3, 38. [Google Scholar] [CrossRef]
- Nair, S.; Johnson, J.; Wang, C. Efficiency of Irrigation Water Use: A Review from the Perspectives of Multiple Disciplines. Agron. J. 2013, 105, 351–363. [Google Scholar] [CrossRef]
- Green, S.R.; Kirkham, M.B.; Clothier, B.E. Root uptake and transpiration: From measurements and models to sustainable irrigation. Agric. Water Manag. 2006, 86, 165–176. [Google Scholar] [CrossRef]
- De Melo, M.L.A.; Inforsato, L.; Pinheiro, E.A.R.; Van Lier, Q.J. Plant available water predicted by a flux-based approach. Geoderma 2023, 429, 116253. [Google Scholar] [CrossRef]
- Metselaar, K.; Van Lier, Q.J. The shape of the transpiration reduction function under plant water stress. Vadose Zone J. 2007, 6, 124–139. [Google Scholar] [CrossRef]
- Panda, R.K.; Behera, S.K.; Kashyap, P.S. Effective management of irrigation water for maize under stressed conditions. Agric. Water Manag. 2004, 66, 181–203. [Google Scholar] [CrossRef]
- Fu, Z.; Ciais, P.; Wigneron, J.-P.; Gentine, P.; Feldman, A.F.; Makowski, D.; Viovy, N.; Kemanian, A.R.; Goll, D.S.; Stoy, P.C.; et al. Global critical soil moisture thresholds of plant water stress. Nat. Commun. 2024, 15, 4826. [Google Scholar] [CrossRef]
- Jacques, M.M.; Gumiere, S.J.; Gallichand, J.; Celicourt, P.; Gumiere, T. Impacts of Water Stress Severity and Duration on Potato Photosynthetic Activity and Yields. Front. Agron. 2020, 2, 590312. [Google Scholar] [CrossRef]
- Takács, S.; Pék, Z.; Csányi, D.; Daood, H.G.; Szuvandzsiev, P.; Palotás, G.; Helyes, L. Influence of Water Stress Levels on the Yield and Lycopene Content of Tomato. Water 2020, 12, 2165. [Google Scholar] [CrossRef]
- Doorenbos, J.; Kassam, A.H. Yield Response to Water; Food and Agriculture Organization of the United Nations: Rome, Italy, 1979. [Google Scholar]
- Zotarelli, L.; Dukes, M.D.; Morgan, K.T. Interpretation of Soil Moisture Content to Determine Soil Field Capacity and Avoid Over-Irrigating Sandy Soils Using Soil Moisture Sensors. April 2010 EDIS 2010(2). Available online: https://journals.flvc.org/edis/article/view/118433 (accessed on 1 September 2025).
- Kavlakoglu, E.; Russi, E. What is XGBoost? Available online: https://www.ibm.com/think/topics/xgboost (accessed on 1 September 2025).
- Ali, Z.A.; Abduljabbar, Z.H.; Tahir, H.A.; Sallow, A.B.; Almufti, S.M. Exploring the Power of eXtreme Gradient Boosting Algorithm in Machine Learning: A Review. Acad. J. Nawroz Univ. 2023, 12, 320–334. [Google Scholar] [CrossRef]
- Dimitrov, К.; Chivarov, Н.; Chivarov, S. Supplementary Materials for Model Training and Evaluation for the Modular Wide-Area Predictive Irrigation System. Zenodo 2025. [Google Scholar] [CrossRef]





| Date | Air_Temperature_°C UWSWS | Wind Speed (m/s) UWSWS | Soil_Temperature_°C LSE01 | Soil Moisture_% LSE01 | Forecast Soil Moisture After 24 Hours_% | _FC_% | PWP_% | CSMT_% | CSD_Days | Sistem_Action | Actual_Rain_mm | Rain_Forecast_Next_Day_mm | Max_Temp_Forecast_Next_Day_C |
|---|---|---|---|---|---|---|---|---|---|---|---|---|---|
| 17 July 2025 00:00 | 19.0 | 0.8 | 20.80 | 27.81 | 27.0 | 11.7 | 19.35 | 2.0 | 0 | 0 | 27 | ||
| 17 July 2025 01:00 | 18.6 | 0.9 | 20.80 | 26.90 | 27.0 | 11.7 | 19.35 | 2.0 | |||||
| 17 July 2025 02:00 | 18.3 | 0.8 | 20.80 | 26.80 | 27.0 | 11.7 | 19.35 | 2.0 | |||||
| 17 July 2025 03:00 | 18.0 | 1.2 | 20.80 | 26.70 | 27.0 | 11.7 | 19.35 | 2.0 | |||||
| 17 July 2025 04:00 | 17.8 | 1.6 | 20.40 | 26.59 | 27.0 | 11.7 | 19.35 | 2.0 | |||||
| 17 July 2025 05:00 | 17.6 | 1.7 | 20.10 | 26.49 | 27.0 | 11.7 | 19.35 | 2.0 | |||||
| 17 July 2025 06:00 | 18.0 | 1.6 | 19.80 | 26.39 | 27.0 | 11.7 | 19.35 | 2.0 | |||||
| 17 July 2025 07:00 | 19.0 | 1.7 | 18.49 | 26.29 | 27.0 | 11.7 | 19.35 | 2.0 | |||||
| 17 July 2025 08:00 | 20.5 | 1.7 | 17.25 | 26.18 | 27.0 | 11.7 | 19.35 | 2.0 | |||||
| 17 July 2025 09:00 | 22.1 | 1.4 | 16.76 | 26.08 | 27.0 | 11.7 | 19.35 | 2.0 | |||||
| 17 July 2025 10:00 | 23.9 | 1.3 | 17.08 | 25.83 | 27.0 | 11.7 | 19.35 | 2.0 | |||||
| 17 July 2025 11:00 | 25.5 | 1.3 | 18.15 | 25.58 | 27.0 | 11.7 | 19.35 | 2.0 | |||||
| 17 July 2025 12:00 | 26.8 | 1.5 | 19.60 | 25.33 | 27.0 | 11.7 | 19.35 | 2.0 | |||||
| 17 July 2025 13:00 | 27.5 | 1.6 | 21.55 | 25.08 | 27.0 | 11.7 | 19.35 | 2.0 | |||||
| 17 July 2025 14:00 | 28.1 | 1.6 | 23.58 | 24.83 | 27.0 | 11.7 | 19.35 | 2.0 | |||||
| 17 July 2025 15:00 | 28.2 | 1.4 | 25.56 | 24.58 | 27.0 | 11.7 | 19.35 | 2.0 | |||||
| 17 July 2025 16:00 | 27.6 | 1.8 | 27.15 | 24.33 | 27.0 | 11.7 | 19.35 | 2.0 | |||||
| 17 July 2025 17:00 | 26.1 | 1.5 | 28.79 | 24.23 | 27.0 | 11.7 | 19.35 | 2.0 | |||||
| 17 July 2025 18:00 | 24.2 | 1.5 | 30.00 | 24.13 | 27.0 | 11.7 | 19.35 | 2.0 | |||||
| 17 July 2025 19:00 | 22.5 | 1.4 | 29.40 | 24.03 | 27.0 | 11.7 | 19.35 | 2.0 | |||||
| 17 July 2025 20:00 | 21.5 | 1.4 | 27.90 | 23.92 | 27.0 | 11.7 | 19.35 | 2.0 | |||||
| 17 July 2025 21:00 | 20.6 | 1.7 | 26.00 | 23.82 | 27.0 | 11.7 | 19.35 | 2.0 | |||||
| 17 July 2025 22:00 | 19.7 | 1.7 | 24.30 | 23.72 | 27.0 | 11.7 | 19.35 | 2.0 | |||||
| 17 July 2025 23:00 | 19.2 | 1.5 | 23.30 | 23.62 | 27.0 | 11.7 | 19.35 | 2.0 | |||||
| 18 July 2025 00:00 | 18.9 | 1.5 | 22.40 | 23.50 | 19.19 | 27.0 | 11.7 | 19.35 | 2.0 | 0 | 0 | 26 | |
| 18 July 2025 01:00 | 18.6 | 1.3 | 21.50 | 23.39 | 19.88 | 27.0 | 11.7 | 19.35 | 2.0 | ||||
| 18 July 2025 02:00 | 18.3 | 1.2 | 21.00 | 23.28 | 19.76 | 27.0 | 11.7 | 19.35 | 2.0 | ||||
| 18 July 2025 03:00 | 18.0 | 1.3 | 20.70 | 23.17 | 19.64 | 27.0 | 11.7 | 19.35 | 2.0 | ||||
| 18 July 2025 04:00 | 17.8 | 1.7 | 20.40 | 23.06 | 19.53 | 27.0 | 11.7 | 19.35 | 2.0 | ||||
| 18 July 2025 05:00 | 17.6 | 2.0 | 20.10 | 22.96 | 19.43 | 27.0 | 11.7 | 19.35 | 2.0 | ||||
| 18 July 2025 06:00 | 18.1 | 2.1 | 19.80 | 22.85 | 19.31 | 27.0 | 11.7 | 19.35 | 2.0 | Planning irrigation 20 July 2025 7:00:00 | |||
| 18 July 2025 07:00 | 19.2 | 2.2 | 18.49 | 22.74 | 19.19 | 27.0 | 11.7 | 19.35 | 2.0 | ||||
| 18 July 2025 08:00 | 20.5 | 2.2 | 17.25 | 22.63 | 19.08 | 27.0 | 11.7 | 19.35 | 2.0 | ||||
| 18 July 2025 09:00 | 22.1 | 2.1 | 16.86 | 22.52 | 18.96 | 27.0 | 11.7 | 19.35 | 2.0 | ||||
| 18 July 2025 10:00 | 24.2 | 2.0 | 17.28 | 22.26 | 18.69 | 27.0 | 11.7 | 19.35 | 2.0 | ||||
| 18 July 2025 11:00 | 25.5 | 2.0 | 18.15 | 21.99 | 18.40 | 27.0 | 11.7 | 19.35 | 2.0 | ||||
| 18 July 2025 12:00 | 26.8 | 1.8 | 19.60 | 21.73 | 18.13 | 27.0 | 11.7 | 19.35 | 2.0 | ||||
| 18 July 2025 13:00 | 27.5 | 1.6 | 21.85 | 21.46 | 17.84 | 27.0 | 11.7 | 19.35 | 2.0 | ||||
| 18 July 2025 14:00 | 27.8 | 1.4 | 23.58 | 21.20 | 17.57 | 27.0 | 11.7 | 19.35 | 2.0 | ||||
| 18 July 2025 15:00 | 27.9 | 1.2 | 25.56 | 20.94 | 17.30 | 27.0 | 11.7 | 19.35 | 2.0 | ||||
| 18 July 2025 16:00 | 27.2 | 1.0 | 27.15 | 20.67 | 17.01 | 27.0 | 11.7 | 19.35 | 2.0 | ||||
| 18 July 2025 17:00 | 25.8 | 0.9 | 28.49 | 20.56 | 16.89 | 27.0 | 11.7 | 19.35 | 2.0 | ||||
| 18 July 2025 18:00 | 24.1 | 0.8 | 29.70 | 20.45 | 16.77 | 27.0 | 11.7 | 19.35 | 2.0 | ||||
| 18 July 2025 19:00 | 22.5 | 0.8 | 29.00 | 20.34 | 16.65 | 27.0 | 11.7 | 19.35 | 2.0 | ||||
| 18 July 2025 20:00 | 21.6 | 0.9 | 27.60 | 20.24 | 16.56 | 27.0 | 11.7 | 19.35 | 2.0 | ||||
| 18 July 2025 21:00 | 20.6 | 0.9 | 25.90 | 20.13 | 16.44 | 27.0 | 11.7 | 19.35 | 2.0 | ||||
| 18 July 2025 22:00 | 19.7 | 0.8 | 24.30 | 20.02 | 16.32 | 27.0 | 11.7 | 19.35 | 2.0 | ||||
| 18 July 2025 23:00 | 19.2 | 0.8 | 23.40 | 19.91 | 16.20 | 27.0 | 11.7 | 19.35 | 2.0 | ||||
| 19 July 2025 00:00 | 19.2 | 0.7 | 22.40 | 19.80 | 16.10 | 27.0 | 11.7 | 19.35 | 2.0 | 2.8 | 3.1 | 27 | |
| 19 July 2025 01:00 | 19.1 | 0.7 | 21.50 | 19.67 | 15.95 | 27.0 | 11.7 | 19.35 | 2.0 | ||||
| 19 July 2025 02:00 | 19.0 | 0.9 | 21.30 | 19.55 | 15.82 | 27.0 | 11.7 | 19.35 | 2.0 | ||||
| 19 July 2025 03:00 | 19.0 | 1.4 | 21.00 | 19.42 | 15.67 | 27.0 | 11.7 | 19.35 | 2.0 | ||||
| 19 July 2025 04:00 | 18.9 | 1.8 | 20.90 | 19.29 | 15.52 | 27.0 | 11.7 | 19.35 | 2.0 | Start Timer 1. Planning 20 July 2025 7:00:00 | |||
| 19 July 2025 05:00 | 18.6 | 1.7 | 20.40 | 19.17 | 15.38 | 27.0 | 11.7 | 19.35 | 2.0 | ||||
| 19 July 2025 06:00 | 19.0 | 1.5 | 20.00 | 19.04 | 15.23 | 27.0 | 11.7 | 19.35 | 2.0 | ||||
| 19 July 2025 07:00 | 20.3 | 1.5 | 19.59 | 18.91 | 15.08 | 27.0 | 11.7 | 19.35 | 2.0 | ||||
| 19 July 2025 08:00 | 21.5 | 1.6 | 18.25 | 18.79 | 14.95 | 27.0 | 11.7 | 19.35 | 2.0 | ||||
| 19 July 2025 09:00 | 23.1 | 1.3 | 17.76 | 18.66 | 14.80 | 27.0 | 11.7 | 19.35 | 2.0 | ||||
| 19 July 2025 10:00 | 25.2 | 1.5 | 18.38 | 18.35 | 14.44 | 27.0 | 11.7 | 19.35 | 2.0 | ||||
| 19 July 2025 11:00 | 26.7 | 1.8 | 19.15 | 18.05 | 14.11 | 27.0 | 11.7 | 19.35 | 2.0 | ||||
| 19 July 2025 12:00 | 28.2 | 1.6 | 20.60 | 17.74 | 13.75 | 27.0 | 11.7 | 19.35 | 2.0 | ||||
| 19 July 2025 13:00 | 29.1 | 1.3 | 22.85 | 17.43 | 13.40 | 27.0 | 11.7 | 19.35 | 2.0 | ||||
| 19 July 2025 14:00 | 29.5 | 1.1 | 24.78 | 17.13 | 13.06 | 27.0 | 11.7 | 19.35 | 2.0 | ||||
| 19 July 2025 15:00 | 29.5 | 1.0 | 26.96 | 16.82 | 12.70 | 27.0 | 11.7 | 19.35 | 2.0 | ||||
| 19 July 2025 16:00 | 28.6 | 1.1 | 28.75 | 16.51 | 12.35 | 27.0 | 11.7 | 19.35 | 2.0 | ||||
| 19 July 2025 17:00 | 27.2 | 1.2 | 30.19 | 16.39 | 12.22 | 27.0 | 11.7 | 19.35 | 2.0 | ||||
| 19 July 2025 18:00 | 25.6 | 1.2 | 31.30 | 16.26 | 12.07 | 27.0 | 11.7 | 19.35 | 2.0 | ||||
| 19 July 2025 19:00 | 23.6 | 1.2 | 30.40 | 16.13 | 11.92 | 27.0 | 11.7 | 19.35 | 2.0 | ||||
| 19 July 2025 20:00 | 22.1 | 1.2 | 29.00 | 16.01 | 11.78 | 27.0 | 11.7 | 19.35 | 2.0 | ||||
| 19 July 2025 21:00 | 22.0 | 1.1 | 27.40 | 15.88 | 11.63 | 27.0 | 11.7 | 19.35 | 2.0 | ||||
| 19 July 2025 22:00 | 21.9 | 1.2 | 26.40 | 15.75 | 11.48 | 27.0 | 11.7 | 19.35 | 2.0 | ||||
| 19 July 2025 23:00 | 21.4 | 1.0 | 25.90 | 15.63 | 11.35 | 27.0 | 11.7 | 19.35 | 2.0 | ||||
| 20 July 2025 00:00 | 20.7 | 0.9 | 25.10 | 15.50 | 11.20 | 27.0 | 11.7 | 19.35 | 2.0 | 0 | 0 | 27 | |
| 20 July 2025 01:00 | 20.5 | 1.5 | 24.90 | 15.42 | 11.17 | 27.0 | 11.7 | 19.35 | 2.0 | ||||
| 20 July 2025 02:00 | 20.4 | 1.9 | 24.00 | 15.34 | 11.13 | 27.0 | 11.7 | 19.35 | 2.0 | ||||
| 20 July 2025 03:00 | 20.0 | 2.1 | 23.50 | 15.31 | 11.20 | 27.0 | 11.7 | 19.35 | 2.0 | ||||
| 20 July 2025 04:00 | 19.8 | 2.2 | 22.60 | 16.28 | 12.17 | 27.0 | 11.7 | 19.35 | 2.0 | ||||
| 20 July 2025 05:00 | 19.3 | 2.2 | 21.80 | 18.54 | 14.43 | 27.0 | 11.7 | 19.35 | 2.0 | ||||
| 20 July 2025 06:00 | 19.5 | 2.2 | 21.20 | 18.51 | 14.40 | 27.0 | 11.7 | 19.35 | 2.0 | ||||
| 20 July 2025 07:00 | 20.5 | 2.1 | 20.49 | 18.48 | 14.37 | 27.0 | 11.7 | 19.35 | 2.0 | Irrigation (8.4 mm − 3.1 mm) × 1.2 = 6.36 mm—39 min | |||
| 20 July 2025 08:00 | 22.3 | 2.0 | 16.95 | 26.30 | 22.19 | 27.0 | 11.7 | 19.35 | 2.0 | Stop Timer 1 | |||
| 20 July 2025 09:00 | 23.5 | 2.0 | 18.26 | 26.24 | 22.13 | 27.0 | 11.7 | 19.35 | 2.0 | ||||
| 20 July 2025 10:00 | 25.6 | 1.9 | 18.58 | 26.11 | 22.00 | 27.0 | 11.7 | 19.35 | 2.0 | ||||
| 20 July 2025 11:00 | 27.1 | 1.7 | 19.95 | 25.97 | 21.86 | 27.0 | 11.7 | 19.35 | 2.0 | ||||
| 20 July 2025 12:00 | 28.5 | 1.5 | 21.00 | 25.67 | 21.56 | 27.0 | 11.7 | 19.35 | 2.0 | ||||
| 20 July 2025 13:00 | 29.4 | 1.3 | 23.25 | 25.48 | 21.37 | 27.0 | 11.7 | 19.35 | 2.0 | ||||
| 20 July 2025 14:00 | 30.1 | 1.1 | 25.18 | 25.25 | 21.14 | 27.0 | 11.7 | 19.35 | 2.0 | ||||
| 20 July 2025 15:00 | 29.8 | 1.0 | 27.26 | 25.07 | 20.96 | 27.0 | 11.7 | 19.35 | 2.0 | ||||
| 20 July 2025 16:00 | 29.1 | 1.7 | 29.05 | 24.87 | 20.76 | 27.0 | 11.7 | 19.35 | 2.0 | ||||
| 20 July 2025 17:00 | 27.5 | 1.9 | 30.79 | 24.79 | 20.68 | 27.0 | 11.7 | 19.35 | 2.0 | ||||
| 20 July 2025 18:00 | 26.2 | 1.2 | 31.60 | 24.70 | 20.59 | 27.0 | 11.7 | 19.35 | 2.0 | ||||
| 20 July 2025 19:00 | 24.4 | 2.2 | 30.90 | 24.62 | 20.51 | 27.0 | 11.7 | 19.35 | 2.0 | ||||
| 20 July 2025 20:00 | 23.6 | 2.4 | 29.30 | 24.53 | 20.42 | 27.0 | 11.7 | 19.35 | 2.0 | ||||
| 20 July 2025 21:00 | 22.5 | 2.4 | 28.00 | 24.18 | 20.07 | 27.0 | 11.7 | 19.35 | 2.0 | ||||
| 20 July 2025 22:00 | 21.5 | 2.4 | 26.20 | 24.01 | 19.90 | 27.0 | 11.7 | 19.35 | 1.5 | ||||
| 20 July 2025 23:00 | 20.4 | 2.6 | 25.40 | 23.91 | 19.80 | 27.0 | 11.7 | 19.35 | 1.5 | ||||
| 21 July 2025 00:00 | 20.0 | 2.3 | 24.30 | 23.83 | 19.72 | 27.0 | 11.7 | 19.35 | 1.5 | 0 | 0 | 36 | |
| 21 July 2025 01:00 | 17.5 | 2.2 | 23.30 | 23.64 | 19.53 | 27.0 | 11.7 | 19.35 | 1.5 | ||||
| 21 July 2025 02:00 | 17.2 | 2.6 | 22.20 | 23.54 | 19.43 | 27.0 | 11.7 | 19.35 | 1.5 | ||||
| 21 July 2025 03:00 | 17.2 | 3.0 | 21.80 | 23.26 | 19.15 | 27.0 | 11.7 | 19.35 | 1.5 | ||||
| 21 July 2025 04:00 | 17.2 | 3.4 | 19.30 | 23.07 | 18.96 | 27.0 | 11.7 | 19.35 | 1.5 | Planning 22 July 2025 6:00:00 | |||
| 21 July 2025 05:00 | 18.0 | 3.8 | 19.00 | 22.88 | 18.77 | 27.0 | 11.7 | 19.35 | 1.5 | ||||
| 21 July 2025 06:00 | 20.0 | 4.0 | 18.97 | 22.69 | 18.58 | 27.0 | 11.7 | 19.35 | 1.5 | ||||
| 21 July 2025 07:00 | 23.1 | 3.9 | 17.89 | 22.50 | 18.39 | 27.0 | 11.7 | 19.35 | 1.5 | ||||
| 21 July 2025 08:00 | 26.2 | 3.7 | 17.65 | 22.31 | 18.32 | 27.0 | 11.7 | 19.35 | 1.5 | ||||
| 21 July 2025 09:00 | 29.1 | 3.4 | 18.76 | 22.12 | 18.00 | 27.0 | 11.7 | 19.35 | 1.5 | ||||
| 21 July 2025 10:00 | 31.9 | 3.0 | 21.18 | 21.93 | 17.75 | 27.0 | 11.7 | 19.35 | 1.5 | ||||
| 21 July 2025 11:00 | 34.3 | 2.6 | 23.85 | 21.74 | 17.51 | 27.0 | 11.7 | 19.35 | 1.5 | ||||
| 21 July 2025 12:00 | 36.5 | 2.3 | 26.60 | 21.06 | 16.45 | 27.0 | 11.7 | 19.35 | 1.5 | ||||
| 21 July 2025 13:00 | 37.1 | 2.0 | 29.55 | 20.38 | 15.28 | 27.0 | 11.7 | 19.35 | 1.5 | ||||
| 21 July 2025 14:00 | 36.8 | 2.1 | 32.38 | 19.70 | 14.15 | 27.0 | 11.7 | 19.35 | 1.5 | ||||
| 21 July 2025 15:00 | 36.2 | 2.1 | 35.26 | 19.02 | 12.97 | 27.0 | 11.7 | 19.35 | 1.5 | Start Timer 1 | |||
| 21 July 2025 16:00 | 35.1 | 2.0 | 36.75 | 18.34 | 11.81 | 27.0 | 11.7 | 19.35 | 1.5 | ||||
| 21 July 2025 17:00 | 33.3 | 1.5 | 37.49 | 17.66 | 10.53 | 27.0 | 11.7 | 19.35 | 1.5 | ||||
| 21 July 2025 18:00 | 30.5 | 1.1 | 38.00 | 16.98 | 9.26 | 27.0 | 11.7 | 19.35 | 1.5 | ||||
| 21 July 2025 19:00 | 27.1 | 1.3 | 36.90 | 16.79 | 8.96 | 27.0 | 11.7 | 19.35 | 1.5 | ||||
| 21 July 2025 20:00 | 24.5 | 1.4 | 35.10 | 16.60 | 8.67 | 27.0 | 11.7 | 19.35 | 1.5 | ||||
| 21 July 2025 21:00 | 21.5 | 1.4 | 32.30 | 16.41 | 8.64 | 27.0 | 11.7 | 19.35 | 1.5 | ||||
| 21 July 2025 22:00 | 19.4 | 1.6 | 28.90 | 16.22 | 8.43 | 27.0 | 11.7 | 19.35 | 1.5 | ||||
| 21 July 2025 23:00 | 18.1 | 1.5 | 26.30 | 16.06 | 8.21 | 27.0 | 11.7 | 19.35 | 1.5 | ||||
| 22 July 2025 00:00 | 17.5 | 1.3 | 23.30 | 15.91 | 7.99 | 27.0 | 11.7 | 19.35 | 1.5 | 0 | 0 | 0 |
Disclaimer/Publisher’s Note: The statements, opinions and data contained in all publications are solely those of the individual author(s) and contributor(s) and not of MDPI and/or the editor(s). MDPI and/or the editor(s) disclaim responsibility for any injury to people or property resulting from any ideas, methods, instructions or products referred to in the content. |
© 2025 by the authors. Licensee MDPI, Basel, Switzerland. This article is an open access article distributed under the terms and conditions of the Creative Commons Attribution (CC BY) license (https://creativecommons.org/licenses/by/4.0/).
Share and Cite
Dimitrov, K.; Chivarov, N.; Chivarov, S. Concept of a Modular Wide-Area Predictive Irrigation System. AgriEngineering 2025, 7, 430. https://doi.org/10.3390/agriengineering7120430
Dimitrov K, Chivarov N, Chivarov S. Concept of a Modular Wide-Area Predictive Irrigation System. AgriEngineering. 2025; 7(12):430. https://doi.org/10.3390/agriengineering7120430
Chicago/Turabian StyleDimitrov, Kristiyan, Nayden Chivarov, and Stefan Chivarov. 2025. "Concept of a Modular Wide-Area Predictive Irrigation System" AgriEngineering 7, no. 12: 430. https://doi.org/10.3390/agriengineering7120430
APA StyleDimitrov, K., Chivarov, N., & Chivarov, S. (2025). Concept of a Modular Wide-Area Predictive Irrigation System. AgriEngineering, 7(12), 430. https://doi.org/10.3390/agriengineering7120430
