Skip to Content

1,123 Results Found

  • Article
  • Open Access
38 Citations
6,408 Views
18 Pages

GLUT-1 Enhances Glycolysis, Oxidative Stress, and Fibroblast Proliferation in Keloid

  • Ying-Yi Lu,
  • Chieh-Hsin Wu,
  • Chien-Hui Hong,
  • Kee-Lung Chang and
  • Chih-Hung Lee

30 May 2021

A keloid is a fibroproliferative skin tumor. Proliferating keloid fibroblasts (KFs) demand active metabolic utilization. The contributing roles of glycolysis and glucose metabolism in keloid fibroproliferation remain unclear. This study aims to deter...

  • Feature Paper
  • Article
  • Open Access
15 Citations
4,052 Views
17 Pages

LAT-1 and GLUT-1 Carrier Expression and Its Prognostic Value in Gastroenteropancreatic Neuroendocrine Tumors

  • Miguel Sampedro-Núñez,
  • Antonio Bouthelier,
  • Ana Serrano-Somavilla,
  • Rebeca Martínez-Hernández,
  • Magdalena Adrados,
  • Elena Martín-Pérez,
  • José Luis Muñoz de Nova,
  • José Manuel Cameselle-Teijeiro,
  • Concepción Blanco-Carrera and
  • Mónica Marazuela
  • + 4 authors

13 October 2020

Cancer cells develop mechanisms that increase nutrient uptake, including key nutrient carriers, such as amino acid transporter 1 (LAT-1) and glucose transporter 1 (GLUT-1), regulated by the oxygen-sensing Von Hippel Lindau-hypoxia-inducible factor (V...

  • Review
  • Open Access
182 Citations
19,635 Views
20 Pages

An important hallmark in cancer cells is the increase in glucose uptake. GLUT1 is an important target in cancer treatment because cancer cells upregulate GLUT1, a membrane protein that facilitates the basal uptake of glucose in most cell types, to en...

  • Article
  • Open Access
9 Citations
4,089 Views
17 Pages

Pathological Significance of GLUT-1 Expression in Breast Cancer Cells in Diabetic and Obese Patients: The French Guiana Study

  • Valentin Suteau,
  • John Bukasa-Kakamba,
  • Beatrice Virjogh-Cenciu,
  • Antoine Adenis,
  • Nadia Sabbah and
  • Kinan Drak Alsibai

16 January 2022

The prevalence of obesity and type 2 diabetes is higher in French Guiana compared to mainland France. These metabolic disorders are associated with an increased risk of cancer. One of the factors involved is hyperinsulinemia that promotes the action...

  • Article
  • Open Access
18 Citations
4,337 Views
13 Pages

Differential Expression of Glucose Transporter Proteins GLUT-1, GLUT-3, GLUT-8 and GLUT-12 in the Placenta of Macrosomic, Small-for-Gestational-Age and Growth-Restricted Foetuses

  • Paweł Jan Stanirowski,
  • Dariusz Szukiewicz,
  • Agata Majewska,
  • Mateusz Wątroba,
  • Michał Pyzlak,
  • Dorota Bomba-Opoń and
  • Mirosław Wielgoś

13 December 2021

Placental transfer of glucose constitutes one of the major determinants of the intrauterine foetal growth. The objective of the present study was to evaluate the expression of glucose transporter proteins GLUT-1, GLUT-3, GLUT-8 and GLUT-12 in the pla...

  • Communication
  • Open Access
11 Citations
4,376 Views
12 Pages

17 February 2020

Vav1 is a Rho/Rac (Ras-related C3 botulinum toxin substrate) guanine nucleotide exchange factor expressed in hematopoietic and endothelial cells that are involved in a wide range of cellular functions. It is also stabilized under hypoxic conditions w...

  • Article
  • Open Access
30 Citations
3,712 Views
18 Pages

23 November 2022

Diabetic nephropathy (DN) has become a leading cause of end-stage renal failure worldwide. The goal of the current study was to examine the protective effects of chitosan-loaded p-Coumaric acid nanoparticles (PCNPs) in nephrotoxicity induced by strep...

  • Article
  • Open Access
150 Citations
13,995 Views
14 Pages

Glut1 and Glut3 as Potential Prognostic Markers for Oral Squamous Cell Carcinoma

  • Fernanda Rocha Rojas Ayala,
  • Rafael Malagoli Rocha,
  • Kátia Cândido Carvalho,
  • André Lopes Carvalho,
  • Isabela Werneck Da Cunha,
  • Silvia Vanessa Lourenço and
  • Fernando Augusto Soares

1 April 2010

We associated clinical-pathological features of 142 OSCC with the expression pattern of GLUT1 and GLUT3 in order to estimate their prognostic value. Methods: Clinical-pathological features and overall survival data of 142 patients with Oral Squamous...

  • Article
  • Open Access
12 Citations
3,680 Views
19 Pages

Monosomy-3 Alters the Expression Profile of the Glucose Transporters GLUT1-3 in Uveal Melanoma

  • Tjorge Maaßen,
  • Siranush Vardanyan,
  • Anton Brosig,
  • Hartmut Merz,
  • Mahdy Ranjbar,
  • Vinodh Kakkassery,
  • Salvatore Grisanti and
  • Aysegül Tura

8 December 2020

Monosomy-3 in uveal melanoma (UM) cells increases the risk of fatal metastases. The gene encoding the low-affinity glucose transporter GLUT2 resides on chromosome 3q26.2. Here, we analyzed the expression of the glucose transporters GLUT1, GLUT2, and...

  • Review
  • Open Access
46 Citations
10,995 Views
15 Pages

Facilitative sugar transporters (GLUTs) are the primary method of sugar uptake in all mammalian cells. There are 14 different types of those transmembrane proteins, but they transport only a handful of substrates, mainly glucose and fructose. This ov...

  • Case Report
  • Open Access
8 Citations
3,798 Views
12 Pages

Characterization of Speech and Language Phenotype in GLUT1DS

  • Martina Paola Zanaboni,
  • Ludovica Pasca,
  • Barbara Valeria Villa,
  • Antonella Faggio,
  • Serena Grumi,
  • Livio Provenzi,
  • Costanza Varesio and
  • Valentina De Giorgis

27 April 2021

Background: To analyze the oral motor, speech and language phenotype in a sample of pediatric patients with GLUT 1 transporter deficiency syndrome (GLUT1DS). Methods: eight Italian-speaking children with GLUT1DS (aged 4.6–15.4 years) in stable treatm...

  • Article
  • Open Access
7 Citations
3,457 Views
26 Pages

13 August 2020

Pharmacologic intervention to affect the membrane lipid homeostasis of lipid rafts is a potent therapeutic strategy for cancer. Here we showed that gallic acid (GA) caused the complex formation of inactive Ras-related C3 botulinum toxin substrate 1 (...

  • Review
  • Open Access
2 Citations
3,534 Views
16 Pages

GLUT1 as a Potential Therapeutic Target in Glioblastoma

  • FNU Ruchika,
  • Sanika Suvarnapathaki,
  • Antolin Serrano-Farias,
  • Chetan Bettegowda and
  • Jordina Rincon-Torroella

Glioblastoma (GBM) is the most common primary brain tumor in adults, with a median survival of 15–18 months. GBM cells, like all tumors, exhibit a metabolic shift known as the Warburg effect, favoring glycolysis even under normoxic conditions....

  • Article
  • Open Access
47 Citations
6,428 Views
18 Pages

GLUT1 and TUBB4 in Glioblastoma Could be Efficacious Targets

  • Maheedhara R. Guda,
  • Collin M. Labak,
  • Sara Ibrahim Omar,
  • Swapna Asuthkar,
  • Subra Airala,
  • Jack Tuszynski,
  • Andrew J. Tsung and
  • Kiran K. Velpula

5 September 2019

Glioblastoma multiforme (GBM) is the most aggressive and deadly brain tumor, portending a median 13-month survival even following gross total resection with adjuvant chemotherapy and radiotherapy. This prognosis necessitates improved therapies for th...

  • Review
  • Open Access
12 Citations
6,860 Views
7 Pages

GLUT1, GLUT3 Expression and 18FDG-PET/CT in Human Malignant Melanoma: What Relationship Exists? New Insights and Perspectives

  • Gerardo Cazzato,
  • Anna Colagrande,
  • Antonietta Cimmino,
  • Caterina Abbatepaolo,
  • Emilio Bellitti,
  • Paolo Romita,
  • Lucia Lospalluti,
  • Caterina Foti,
  • Francesca Arezzo and
  • Roberta Rossi
  • + 6 authors

9 November 2021

Background: Malignant melanoma is the most aggressive of skin cancers and the 19th most common cancer worldwide, with an estimated age-standardized incidence rate of 2.8–3.1 per 100,000; although there have been clear advances in therapeutic treatmen...

  • Review
  • Open Access
39 Citations
14,808 Views
16 Pages

Posttranslational Modifications of GLUT4 Affect Its Subcellular Localization and Translocation

  • Jessica B. A. Sadler,
  • Nia J. Bryant,
  • Gwyn W. Gould and
  • Cassie R. Welburn

10 May 2013

The facilitative glucose transporter type 4 (GLUT4) is expressed in adipose and muscle and plays a vital role in whole body glucose homeostasis. In the absence of insulin, only ~1% of cellular GLUT4 is present at the plasma membrane, with the vast ma...

  • Article
  • Open Access
3 Citations
9,052 Views
13 Pages

Observing GLUT4 Translocation in Live L6 Cells Using Quantum Dots

  • Feng Qu,
  • Zubin Chen,
  • Xiaoxuan Wang,
  • Lingfeng Meng,
  • Zhengxing Wu and
  • Anlian Qu

10 February 2011

The glucose transporter 4 (GLUT4) plays a key role in maintaining whole body glucose homeostasis. Tracking GLUT4 in space and time can provide new insights for understanding the mechanisms of insulin-regulated GLUT4 translocation. Organic dyes and fl...

  • Article
  • Open Access
8 Citations
3,418 Views
17 Pages

Molecular Genetics of GLUT1DS Italian Pediatric Cohort: 10 Novel Disease-Related Variants and Structural Analysis

  • Alessia Mauri,
  • Alessandra Duse,
  • Giacomo Palm,
  • Roberto Previtali,
  • Stefania Maria Bova,
  • Sara Olivotto,
  • Sara Benedetti,
  • Francesca Coscia,
  • Pierangelo Veggiotti and
  • Cristina Cereda

4 November 2022

GLUT1 deficiency syndrome (GLUT1DS1; OMIM #606777) is a rare genetic metabolic disease, characterized by infantile-onset epileptic encephalopathy, global developmental delay, progressive microcephaly, and movement disorders (e.g., spasticity and dyst...

  • Article
  • Open Access
37 Citations
8,992 Views
17 Pages

Conformational Studies of Glucose Transporter 1 (GLUT1) as an Anticancer Drug Target

  • Suliman Almahmoud,
  • Xiaofang Wang,
  • Jonathan L. Vennerstrom and
  • Haizhen A. Zhong

Glucose transporter 1 (GLUT1) is a facilitative glucose transporter overexpressed in various types of tumors; thus, it has been considered as an important target for cancer therapy. GLUT1 works through conformational switching from an outward-open (O...

  • Review
  • Open Access
41 Citations
8,504 Views
10 Pages

Monogenic and polygenic mutations are important contributors in patients suffering from epilepsy, including metabolic epilepsies which are inborn errors of metabolism with a good respond to specific dietetic treatments. Heterozygous variation in solu...

  • Feature Paper
  • Article
  • Open Access
2 Citations
3,842 Views
7 Pages

GLUT1 is a membrane associated carrier protein that functions in the physiologic transport of glucose across cell membranes. Multiple studies have shown an increased GLUT1 expression in various tumor types and a role in cancer prognosis. The aim of t...

  • Article
  • Open Access
18 Citations
6,627 Views
12 Pages

GLUT10—Lacking in Arterial Tortuosity Syndrome—Is Localized to the Endoplasmic Reticulum of Human Fibroblasts

  • Alessandra Gamberucci,
  • Paola Marcolongo,
  • Csilla E. Németh,
  • Nicoletta Zoppi,
  • András Szarka,
  • Nicola Chiarelli,
  • Tamás Hegedűs,
  • Marco Ritelli,
  • Giulia Carini and
  • Marina Colombi
  • + 7 authors

GLUT10 belongs to a family of transporters that catalyze the uptake of sugars/polyols by facilitated diffusion. Loss-of-function mutations in the SLC2A10 gene encoding GLUT10 are responsible for arterial tortuosity syndrome (ATS). Since subcellular d...

  • Article
  • Open Access
14 Citations
6,035 Views
25 Pages

Kidney Proximal Tubule GLUT2—More than Meets the Eye

  • Majdoleen Ahmad,
  • Ifat Abramovich,
  • Bella Agranovich,
  • Alina Nemirovski,
  • Eyal Gottlieb,
  • Liad Hinden and
  • Joseph Tam

26 December 2022

Tubulopathy plays a central role in the pathophysiology of diabetic kidney disease (DKD). Under diabetic conditions, the kidney proximal tubule cells (KPTCs) are exposed to an extensive amount of nutrients, most notably glucose; these nutrients deter...

  • Article
  • Open Access
17 Citations
4,450 Views
21 Pages

MYH10 Governs Adipocyte Function and Adipogenesis through Its Interaction with GLUT4

  • Nadav Kislev,
  • Lisa Mor-Yossef Moldovan,
  • Rakefet Barak,
  • Michael Egozi and
  • Dafna Benayahu

21 February 2022

Adipogenesis is dependent on cytoskeletal remodeling that determines and maintains cellular shape and function. Cytoskeletal proteins contribute to the filament-based network responsible for controlling the shape of adipocytes and promoting the intra...

  • Article
  • Open Access
426 Views
26 Pages

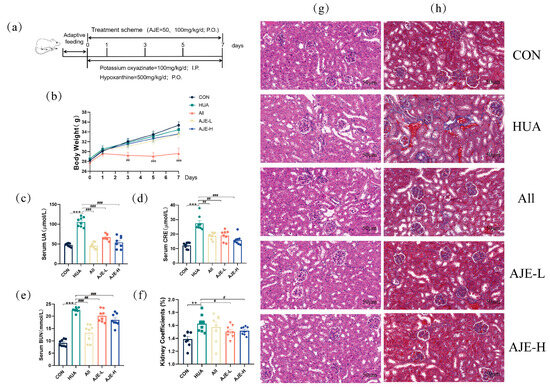
Structure-Based Virtual Screening of Plant-Derived Flavonoids as Putative GLUT9 Binders with Antioxidant Properties

  • Kevser Kübra Kırboğa,
  • Emre Aktaş,
  • Ecir Uğur Küçüksille and
  • Mithun Rudrapal

9 February 2026

Hyperuricemia affects approximately 20% of the global adult population and serves as the primary etiological factor for gout. Glucose transporter 9 (GLUT9) plays a critical role in renal urate reabsorption, representing a promising therapeutic target...

  • Article
  • Open Access
7 Citations
3,073 Views
11 Pages

20 August 2024

Obesity remains one of the largest health problems in the world, arising from the excess storage of triglycerides (TAGs). However, the full complement of genes that are important for regulating TAG storage is not known. The Glut1 gene encodes a Droso...

  • Article
  • Open Access
12 Citations
5,217 Views
18 Pages

Specific link between high fructose uptake and cancer development and progression highlighted fructose transporters as potential means to achieve GLUT-mediated discrimination between normal and cancer cells. The gained expression of fructose-specific...

  • Article
  • Open Access
5 Citations
3,029 Views
17 Pages

Iron Regulates Cellular Proliferation by Enhancing the Expression of Glucose Transporter GLUT3 in the Liver

  • Kleber S. Ribeiro,
  • Eshani Karmakar,
  • Christine Park,
  • Richa Garg,
  • George P. Kung,
  • Isha Kadakia,
  • Jyotsna S. Gopianand,
  • Tejas Arun,
  • Oleg Kisselev and
  • Jaya P. Gnana-Prakasam

4 July 2024

Iron is often accumulated in the liver during pathological conditions such as cirrhosis and cancer. Elevated expression of glucose transporters GLUT1 and GLUT3 is associated with reduced overall survival in patients with hepatocellular carcinoma. How...

  • Article
  • Open Access
7 Citations
4,694 Views
12 Pages

5 January 2023

GLUT1 is a facilitative glucose transporter that can transport oxidized vitamin C (i.e., dehydroascorbic acid) and complements the action of reduced vitamin C transporters. To identify the residues involved in human GLUT1’s transport of dehydro...

  • Article
  • Open Access
2 Citations
3,055 Views
17 Pages

Enhanced Sampling Molecular Dynamics Simulations Reveal Transport Mechanism of Glycoconjugate Drugs through GLUT1

  • Zhuo Liu,
  • Xueting Cao,
  • Zhenyu Ma,
  • Limei Xu,
  • Lushan Wang,
  • Jian Li,
  • Min Xiao and
  • Xukai Jiang

Glucose transporters GLUT1 belong to the major facilitator superfamily and are essential to human glucose uptake. The overexpression of GLUT1 in tumor cells designates it as a pivotal target for glycoconjugate anticancer drugs. However, the interacti...

  • Brief Report
  • Open Access
3 Citations
1,800 Views
9 Pages

Trophoblasts, the principal cellular component of the placenta, play an important role in nutrient and gas exchange. Previous studies have indicated that maternal immune activation (MIA) leads to an elevation in IL-17A cytokine levels in maternal ser...

  • Review
  • Open Access
38 Citations
13,079 Views
15 Pages

Pharmacological Targeting of GLUT1 to Control Autoreactive T Cell Responses

  • Carla Di Dedda,
  • Debora Vignali,
  • Lorenzo Piemonti and
  • Paolo Monti

8 October 2019

An increasing body of evidence indicates that bio-energetic metabolism of T cells can be manipulated to control T cell responses. This potentially finds a field of application in the control of the T cell responses in autoimmune diseases, including i...

  • Article
  • Open Access
6 Citations
2,977 Views
17 Pages

Altered Regulation of the Glucose Transporter GLUT3 in PRDX1 Null Cells Caused Hypersensitivity to Arsenite

  • Reem Ali,
  • Abdallah Alhaj Sulaiman,
  • Bushra Memon,
  • Singdhendubala Pradhan,
  • Mashael Algethami,
  • Mustapha Aouida,
  • Gordon McKay,
  • Srinivasan Madhusudan,
  • Essam M. Abdelalim and
  • Dindial Ramotar

22 November 2023

Targeting tumour metabolism through glucose transporters is an attractive approach. However, the role these transporters play through interaction with other signalling proteins is not yet defined. The glucose transporter SLC2A3 (GLUT3) is a member of...

  • Communication
  • Open Access
4 Citations
3,190 Views
14 Pages

Aberrantly Glycosylated GLUT1 as a Poor Prognosis Marker in Aggressive Bladder Cancer

  • Eduardo Ferreira,
  • Dylan Ferreira,
  • Marta Relvas-Santos,
  • Rui Freitas,
  • Janine Soares,
  • Rita Azevedo,
  • Luís Pedro Afonso,
  • Luís Lima,
  • Beatriz Santos and
  • José Alexandre Ferreira
  • + 4 authors

Muscle-invasive bladder cancer (MIBC) remains a pressing health concern due to conventional treatment failure and significant molecular heterogeneity, hampering the development of novel targeted therapeutics. In our quest for novel targetable markers...

  • Article
  • Open Access
11 Citations
3,730 Views
17 Pages

Andrographolide Promotes Uptake of Glucose and GLUT4 Transport through the PKC Pathway in L6 Cells

  • Jingya Liao,
  • Ziwei Yang,
  • Yanhong Yao,
  • Xinzhou Yang,
  • Jinhua Shen and
  • Ping Zhao

31 October 2022

Glucose transporter 4 (GLUT4) is a membrane protein that regulates blood glucose balance and is closely related to type 2 diabetes. Andrographolide (AND) is a diterpene lactone extracted from herbal medicine Andrographis paniculata, which has a varie...

  • Article
  • Open Access
13 Citations
4,651 Views
17 Pages

Resveratrol Prevents GLUT3 Up-Regulation Induced by Middle Cerebral Artery Occlusion

  • Germán Fernando Gutiérrez Aguilar,
  • Iván Alquisiras-Burgos,
  • Javier Franco-Pérez,
  • Narayana Pineda-Ramírez,
  • Alma Ortiz-Plata,
  • Ismael Torres,
  • José Pedraza-Chaverri and
  • Penélope Aguilera

20 September 2020

Glucose transporter (GLUT)3 up-regulation is an adaptive response activated to prevent cellular damage when brain metabolic energy is reduced. Resveratrol is a natural polyphenol with anti-oxidant and anti-inflammatory features that protects neurons...

  • Communication
  • Open Access
5 Citations
4,481 Views
7 Pages

Immunohistochemical Study of Glucose Transporter GLUT-5 in Duodenal Epithelium in Norm and in T-2 Mycotoxicosis

  • Piret Hussar,
  • Florina Popovska-Percinic,
  • Katerina Blagoevska,
  • Tõnu Järveots and
  • Ilmārs Dūrītis

29 June 2020

Although patterns of glucose transporter expression and notes about diseases leading to adaptive changes in intestinal fructose transport have been well-characterized, the connection between infection and fructose transportation has been lightly inve...

  • Article
  • Open Access
23 Citations
5,519 Views
13 Pages

29 April 2023

This study investigated the critical role of Glut1-mediated glucose metabolism in the inflammatory response of macrophages, which are energy-intensive cells within the innate immune system. Inflammation leads to increased Glut1 expression, ensuring s...

  • Article
  • Open Access
2 Citations
1,122 Views
19 Pages

YAP/TAZ Promote GLUT1 Expression and Are Associated with Prognosis in Endometrial Cancer

  • Masayuki Fujita,
  • Makoto Orisaka,
  • Tetsuya Mizutani,
  • Yuko Fujita,
  • Toshimichi Onuma,
  • Hideaki Tsuyoshi and
  • Yoshio Yoshida

1 August 2025

Background/Objectives: Yes-associated protein (YAP) and transcriptional coactivator with PDZ-binding motif (TAZ) function as effectors in the Hippo pathway and have attracted attention due to their association with tumor formation. Glucose transporte...

  • Article
  • Open Access
17 Citations
6,572 Views
20 Pages

Ethanolic Extract of Folium Sennae Mediates the Glucose Uptake of L6 Cells by GLUT4 and Ca2+

  • Ping Zhao,
  • Qian Ming,
  • Junying Qiu,
  • Di Tian,
  • Jia Liu,
  • Jinhua Shen,
  • Qing-Hua Liu and
  • Xinzhou Yang

9 November 2018

In today’s world, diabetes mellitus (DM) is on the rise, especially type 2 diabetes mellitus (T2DM), which is characterized by insulin resistance. T2DM has high morbidity, and therapies with natural products have attracted much attention in the...

  • Article
  • Open Access
10 Citations
6,560 Views
16 Pages

Muscle-Specific Ablation of Glucose Transporter 1 (GLUT1) Does Not Impair Basal or Overload-Stimulated Skeletal Muscle Glucose Uptake

  • Shawna L. McMillin,
  • Parker L. Evans,
  • William M. Taylor,
  • Luke A. Weyrauch,
  • Tyler J. Sermersheim,
  • Steven S. Welc,
  • Monique R. Heitmeier,
  • Richard C. Hresko,
  • Paul W. Hruz and
  • Carol A. Witczak
  • + 3 authors

23 November 2022

Glucose transporter 1 (GLUT1) is believed to solely mediate basal (insulin-independent) glucose uptake in skeletal muscle; yet recent work has demonstrated that mechanical overload, a model of resistance exercise training, increases muscle GLUT1 leve...

  • Article
  • Open Access
2 Citations
2,085 Views
22 Pages

Luminal Sweet Sensing and Enteric Nervous System Participate in Regulation of Intestinal Glucose Transporter, GLUT2

  • Andrew W. Moran,
  • Miran Alrammahi,
  • Kristian Daly,
  • Darren Weatherburn,
  • Catherine Ionescu,
  • Alexandra Blanchard and
  • Soraya P. Shirazi-Beechey

30 April 2025

Background/Objectives: Dietary glucose is transported across the intestinal absorptive cell into the systemic circulation by the apically located Na+-dependent glucose transporter 1 (SGLT1, SLC5A1) and basally residing Na+-independent glucose transpo...

  • Article
  • Open Access
27 Citations
8,380 Views
15 Pages

28 December 2021

Postprandial hyperglycemia is an important causative factor of type 2 diabetes mellitus, and permanent localization of intestinal GLUT2 in the brush border membrane is an important reason of postprandial hyperglycemia. Berberine, a small molecule der...

  • Article
  • Open Access
15 Citations
3,484 Views
8 Pages

Glucose Transporter 9 (GLUT9) Plays an Important Role in the Placental Uric Acid Transport System

  • Benjamin P. Lüscher,
  • Christiane Albrecht,
  • Bruno Stieger,
  • Daniel V. Surbek and
  • Marc U. Baumann

11 February 2022

Background: Hyperuricemia is a common laboratory finding in pregnant women compromised by preeclampsia. A growing body of evidence suggests that uric acid is involved in the pathogenesis of preeclampsia. Glucose transporter 9 (GLUT9) is a high-capaci...

  • Brief Report
  • Open Access
4 Citations
6,301 Views
9 Pages

16 March 2023

Objective: Glucose transporter 2 (GLUT2) is expressed in the pancreatic β-cell, intestine, liver, and kidney in mice. Although GLUT2 is considered as a major regulator of insulin secretion, in vivo contribution of β-cell Glut2 to glucose-st...

  • Article
  • Open Access
5 Citations
4,399 Views
15 Pages

22 December 2022

The targeting of facilitative sugar transporters (GLUTs) has been utilized in the development of tools for diagnostics and therapy. The interest in this area is promoted by the phenomenon of alterations in cellular metabolic processes that are linked...

  • Article
  • Open Access
6 Citations
3,999 Views
20 Pages

Understanding the Role of GLUT2 in Dysglycemia Associated with Fanconi–Bickel Syndrome

  • Sanaa Sharari,
  • Basirudeen Kabeer,
  • Idris Mohammed,
  • Basma Haris,
  • Igor Pavlovski,
  • Iman Hawari,
  • Ajaz Ahmad Bhat,
  • Mohammed Toufiq,
  • Sara Tomei and
  • Khalid Hussain
  • + 7 authors

Fanconi–Bickel Syndrome (FBS) is a rare disorder of carbohydrate metabolism that is characterized by the accumulation of glycogen mainly in the liver. It is inherited in an autosomal recessive manner due to mutations in the SLC2A2 gene. SLC2A2...

  • Article
  • Open Access
6 Citations
2,258 Views
18 Pages

4-Hexylresorcinol Enhances Glut4 Expression and Glucose Homeostasis via AMPK Activation and Histone H3 Acetylation

  • Xiangguo Che,
  • Ji-Hyeon Oh,
  • Yei-Jin Kang,
  • Dae-Won Kim,
  • Seong-Gon Kim,
  • Je-Yong Choi and
  • Umberto Garagiola

15 November 2024

This study investigates the potential of 4-hexylresorcinol (4HR) as a novel antidiabetic agent by assessing its effects on blood glucose levels, Glut4 expression, AMPK phosphorylation, and Histone H3 acetylation (Ac-H3) in the liver. In vitro experim...

  • Review
  • Open Access
3 Citations
6,297 Views
31 Pages

Insulin-regulated glucose uptake is a central mechanism in maintaining systemic glucose homeostasis, primarily occurring in skeletal muscle and adipose tissue. This process relies on the insulin-stimulated translocation of the glucose transporter, GL...

  • Article
  • Open Access
9 Citations
6,758 Views
15 Pages

The Antagonist Effect of Arachidonic Acid on GLUT4 Gene Expression by Nuclear Receptor Type II Regulation

  • Inmaculada Moreno-Santos,
  • Sara Garcia-Serrano,
  • Hatim Boughanem,
  • Lourdes Garrido-Sanchez,
  • Francisco José Tinahones,
  • Eduardo Garcia-Fuentes and
  • Manuel Macias-Gonzalez

22 February 2019

Objectives: Obesity is a complex disease that has a strong association with diet and lifestyle. Dietary factors can influence the expression of key genes connected to insulin resistance, lipid metabolism, and adipose tissue composition. In this study...

of 23