Skip Content
You are currently on the new version of our website. Access the old version .

Engineering Proceedings, Volume 116, Issue 1

2025 AEE 2025 - 47 articles

The 5th International Conference on Advances in Environmental Engineering

Ostrava, Czech Republic | 26–28 November 2025

Volume Editors:
Adriana Estokova, Technical University of Kosice, Kosice, Slovakia
Natalia Junakova, Technical University of Kosice, Kosice, Slovakia
Tomas Dvorsky, VSB—Technical University of Ostrava, Ostrava, Czech Republic
Vojtech Vaclavik, VSB—Technical University of Ostrava, Ostrava, Czech Republic
Magdalena Balintova, Technical University of Kosice, Kosice, Slovakia

Cover Story: The 5th International Conference on Advances in Environmental Engineering, organized by the Faculty of Mining and Geology at VŠB-Technical University of Ostrava, Czech Republic, and the Faculty of Civil Engineering at the Technical University of Kosice, Slovakia, was held on  26–28 November, 2025. This conference builds on the success of previous editions and aims to establish a prominent global platform for researchers and engineers from both academia and industry, particularly in the V4 region and worldwide. Participants will have the opportunity to present their original research results, innovative ideas, and practical developments in the field of environmental science and technology, with a focus on fundamental and interdisciplinary research.
  • Issues are regarded as officially published after their release is announced to the table of contents alert mailing list .
  • You may sign up for email alerts to receive table of contents of newly released issues.
  • PDF is the official format for papers published in both, html and pdf forms. To view the papers in pdf format, click on the "PDF Full-text" link, and use the free Adobe Reader to open them.

Articles (47)

  • Editorial
  • Open Access
160 Views
5 Pages

Preface: The 5th International Conference on Advances in Environmental Engineering

  • Adriana Estokova,
  • Natalia Junakova,
  • Tomas Dvorsky,
  • Vojtech Vaclavik and
  • Magdalena Balintova

19 January 2026

The 5th International Conference on Advances in Environmental Engineering (AEE 2025) was proudly organized by the Faculty of Mining and Geology at VŠB-Technical University of Ostrava, Czech Republic, in partnership with the Faculty of Civil En...

  • Proceeding Paper
  • Open Access
100 Views
10 Pages

Mine Gas Emission Monitoring Following the Cessation of Mining Activities in a Hard Coal Region

  • Vladimír Krenžel,
  • Petr Mierva,
  • Jan Vostřez,
  • Petr Křístek,
  • Daniel Gogol,
  • Andrea Siroká and
  • David Semančík

13 January 2026

This article provides an in-depth overview of mine gas emission monitoring practices in the Ostrava-Karviná Coalfield (OKR), one of the most significant regions in Central Europe affected by post-mining methane leakage. The study presents fiel...

  • Proceeding Paper
  • Open Access
208 Views
9 Pages

Water Network Loss Control System

  • Silvie Drabinová,
  • Petra Malíková and
  • Petr Černoch

13 January 2026

This study addresses the issue of water losses in drinking water distribution networks, a problem exacerbated by climate change, drought, and aging infrastructure. The research was conducted in the operational area of Frýdek-Místek, man...

  • Proceeding Paper
  • Open Access
128 Views
7 Pages

Steel Ladle Slag

  • Marek Džupin and
  • Piotr Zubek

9 January 2026

This article deals with the use of steel slag from secondary (ladle) metallurgy. It explains how slag is formed and how it is classified. It is focused on the benefits of using slag. It describes the chemical and mechanical properties of slag and sug...

  • Proceeding Paper
  • Open Access
148 Views
10 Pages

13 January 2026

This paper explores the evolution of royalty payments from the extraction of reserved mineral resources in the Czech Republic between 1992 and 2025, with a particular focus on their allocation for the reclamation of environmentally affected areas. It...

  • Proceeding Paper
  • Open Access
230 Views
8 Pages

8 January 2026

The article describes the use of light dynamic penetration on potentially unstable terrain. Geophysical and geological surveys were carried out, including two core boreholes with samples for lab analysis. DPL (Dynamic penetration light) results were...

  • Proceeding Paper
  • Open Access
365 Views
4 Pages

Detection of Microparticles in Tissue and Saliva Samples from the Oral Cavity of Cancer Patients: Identification Methodology Using Selected Analytical Methods

  • Alice Valigůrová,
  • Kristina Čabanová,
  • Petra Matějková,
  • Júlia Belobradová,
  • Jana Vaculová,
  • Pavel Hurník,
  • Jan Štembírek,
  • Marcela Buchtová,
  • Jan Halfar and
  • Silvie Heviánková
  • + 1 author

22 December 2025

The paper focuses on describing a methodology for detecting microparticles in saliva and oral tissues using FTIR microscopy and scanning electron microscopy. The aim is to compare samples from patients with oral cavity carcinoma and healthy individua...

  • Proceeding Paper
  • Open Access
264 Views
7 Pages

18 December 2025

Wastewater treatment technology is constantly evolving not only to respond to changes in the composition and quantity of incoming water, but also to ensure that the process and result of wastewater treatment comply with applicable legislation. This a...

  • Proceeding Paper
  • Open Access
321 Views
5 Pages

18 December 2025

This paper introduces a digital framework that integrates Building Information Modeling (BIM) and Facility Management (FM) to enhance the lifecycle performance of Sustainable Urban Drainage Systems (SuDS). Addressing the limitations of traditional dr...

  • Proceeding Paper
  • Open Access
353 Views
9 Pages

Monitoring the Revitalisation of Water Systems Affected by Mining Activities

  • Andrea Senova,
  • Simona Matuskova and
  • Nikola Kottferova

17 December 2025

The paper focuses on the analysis of the impacts of climate change on the economic performance of the studied brownfield industrial park in the Upper Nitra region of Slovakia. The aim of this paper was to suggest ways of eliminating possible negative...

  • Proceeding Paper
  • Open Access
198 Views
8 Pages

Analysis of Revitalization Measures in Vortovský Stream Basin

  • Kateřina Jurajdová Šťastná,
  • Tomáš Dvorský,
  • Vojtěch Václavík and
  • Jan Unucka

11 December 2025

The aim of this research was to evaluate the impact of revitalization measures implemented in the catchments of the Vortovský Stream and the Valčice Stream, located within the protected landscape area of the Žďárské...

  • Proceeding Paper
  • Open Access
323 Views
10 Pages

Utilisation of Mining Waste

  • Iva Janáková,
  • Silvie Drabinová,
  • Jan Kielar,
  • Oldřich Šigut and
  • Silvie Heviánková

11 December 2025

This study investigates the potential use of black coal mining waste as a feedstock for plasma gasification. A national database of coal waste heaps was developed based on standardized criteria such as heap volume (>100,000 m3), accessibility, and...

  • Proceeding Paper
  • Open Access
245 Views
15 Pages

9 December 2025

Road critical infrastructure, especially bridges, is vulnerable to threats such as extreme weather, traffic overload, accidents, and natural disasters, which can compromise stability or operability. Timely mapping of these threats and modeling crisis...

  • Proceeding Paper
  • Open Access
150 Views
9 Pages

Potential Use of Metallurgical and Foundry By-Products in High-Strength Concrete

  • Piotr Zubek,
  • Vojtěch Václavík,
  • Jiří Šafrata,
  • Marek Džupin,
  • Adriana Eštoková,
  • Martin Jaš and
  • Tomáš Dvorský

9 December 2025

This article deals with the potential use of by-products from Třinecké železárny company—namely steelworks slag and spent foundry sand (SFS)—as an alternative to natural aggregate in the production of high-strength...

  • Proceeding Paper
  • Open Access
400 Views
11 Pages

Geodetic Surveying for the Revitalization of the Horní Bečva Reservoir

  • Petr Jadviščok,
  • Jiří Pospíšil and
  • Pavel Černota

8 December 2025

This paper focuses on the creation of map documentation for the revitalization of the Horní Bečva reservoir. A detailed spatial model of the reservoir and its bed was created using a combination of surveying methods. The results include m...

  • Proceeding Paper
  • Open Access
244 Views
8 Pages

4 December 2025

This study aims to provide a comprehensive assessment of the ecological status of two distinct sections of the Bílovka stream located in the Moravian-Silesian Region of the Czech Republic. The evaluation was conducted using the standardized HE...

  • Proceeding Paper
  • Open Access
317 Views
11 Pages

Suburbs Placement in Relation to Land Quality

  • Stanislav Endel,
  • Eva Wernerová and
  • Marek Teichmann

4 December 2025

One of the problems of suburbanization is the occupation of agricultural land. When defining newly built areas, the suitability of the land should be considered. The paper tries to verify, on the example of 8 selected Czech municipalities, whether th...

  • Proceeding Paper
  • Open Access
406 Views
11 Pages

Selective Demolition of a Family House from an Economic Perspective in Practice

  • Jan Foltýn,
  • Vojtěch Václavík,
  • Tomáš Dvorský,
  • Adriana Eštoková,
  • Tomáš Široký,
  • Martin Jaš and
  • Tomáš Kubín

3 December 2025

This article discusses the selective demolition of a family house in Ostrava Hošťálkovice carried out by the construction company Tomáš STRAUB s.r.o. This selective demolition of the building was carried out in order...

  • Proceeding Paper
  • Open Access
235 Views
7 Pages

Combined Physical and Biological Removal of Antihypertensive Pharmaceuticals from Wastewater: A Case Study from Selected WWTPs

  • Martina Ujházy,
  • Nikola Drahorádová,
  • Radmila Kučerová,
  • Tomáš Sezima and
  • Adéla Příhodová

3 December 2025

Antihypertensive drugs exhibit high resistance and low biodegradability, which leads to their insufficient removal in conventional treatment processes. This study focuses on the removal of selected pharmaceuticals from wastewater using physical–biolo...

  • Proceeding Paper
  • Open Access
160 Views
9 Pages

1 December 2025

This study evaluates the performance of a semi-synthetic emulsifiable fluid with anticorrosive properties, tested as a potential substitute for temporary corrosion protection during the production of thrust bearings. Samples were exposed to 48 h in a...

  • Proceeding Paper
  • Open Access
245 Views
7 Pages

3 December 2025

This paper presents the results of experimental research focused on the production of a cement composite in which natural aggregate was entirely replaced by recycled glass recovered from photovoltaic panels. The resulting cement composites were subje...

  • Proceeding Paper
  • Open Access
653 Views
9 Pages

Building Life Cycles for Sustainable Construction

  • Erika Kurimská Pajerská and
  • Jozef Švajlenka

2 December 2025

Construction is one of the largest industries, exerting a significant influence on the environment, economy, and society. With the growing emphasis on sustainability, efficiency, and minimizing negative impacts, it is essential to apply innovative to...

  • Proceeding Paper
  • Open Access
321 Views
10 Pages

1 December 2025

This study explores the bioleaching potential of indium from Liquid Crystal Display (LCD) screens originating from end-of-life mobile phones using Acidithiobacillus spp. The LCD panels were mechanically processed, including dismantling, crushing, and...

  • Proceeding Paper
  • Open Access
268 Views
7 Pages

1 December 2025

The “COVID-19” pandemic led Vodárenská akciová společnost, a.s., to start monitoring wastewater toxicity due to the fact that toxic wastewater began to flow into wastewater treatment plants during the pandemic. P...

  • Proceeding Paper
  • Open Access
266 Views
9 Pages

3 December 2025

Fly ash from biomass combustion was used as an adsorbent for zinc removal from model solutions. Its properties were characterized using XRF, FTIR, and SEM-EDS. Batch experiments showed that the Langmuir model fit the data. The untreated ash can be us...

  • Proceeding Paper
  • Open Access
288 Views
6 Pages

Removal of Zn(II), Cu(II), Fe(II), and Sulphate Ions from Model Solutions Using Ion Exchange Resins

  • Magdalena Balintova,
  • Natalia Junakova,
  • Alena Luptakova and
  • Adriana Estokova

2 December 2025

At present, a wide range of commercial resins is available for diverse applications, whether in both the food and industrial sector. However, limited information is available in the literature to scientifically evaluate the effectiveness and behaviou...

  • Proceeding Paper
  • Open Access
401 Views
9 Pages

Sustainable Municipal Sewerage System Solution: A Case Study of Ropice

  • Vojtěch Václavík,
  • Lech Kocyan and
  • Tomáš Dvorský

28 November 2025

This article deals with the design of a technically, legislatively, and economically balanced sewerage system for the municipality of Ropice, which has long lacked a central sanitary sewer system. On the basis of the analysis of the territorial condi...

  • Proceeding Paper
  • Open Access
489 Views
11 Pages

2 December 2025

This article deals with legislative and environmental safety gaps in tailings management facilities handling within the Czech Republic and the EU (European Union). Through analysis of regulatory frameworks, incidents and old environmental burdens, it...

  • Proceeding Paper
  • Open Access
233 Views
10 Pages

Molluscs of Subsidence Basins in the Karviná Region

  • Lukáš Kupka,
  • Barbara Stalmachová,
  • Tereza Kupka Chowaniecová and
  • Edyta Sierka

1 December 2025

The study assesses water-filled subsidence basins in the Karviná region using ecological and faunistic characteristics, with freshwater molluscs as bioindicators. Two sites—subsidence lake Kozinec and Doubrava basins—differing in s...

  • Proceeding Paper
  • Open Access
365 Views
8 Pages

Biological Response of Plants to Thermally Active Coal Mine Spoil Heap Substrates Toxicity: Upper Silesian Region in Czech Republic and Poland, Examples Comparison

  • Oto Novák,
  • Katarzyna Larysz,
  • Wiktoria Sitarz,
  • Ewa Szwajczak,
  • Anna Abramowicz,
  • Justyna Ciesielczuk,
  • Hana Vojtková,
  • Michał Ludynia and
  • Edyta Sierka

1 December 2025

This study assessed the ecotoxicity of substrates from two hard coal heaps originating from the currently thermally active Ema heap in the Czech Republic and Czerwionka heap in Poland. Semi-chronic and contact tests were used to determine the ecotoxi...

  • Proceeding Paper
  • Open Access
443 Views
11 Pages

28 November 2025

This paper deals with the removal of selected micropollutants from water in the laboratory, namely the removal of pharmaceuticals using the sorption materials Filtrasorb F100 and Filtrasorb F400. A group of well-known and available pharmaceuticals wa...

  • Proceeding Paper
  • Open Access
570 Views
13 Pages

1 December 2025

This study explores the effectiveness of ultraviolet (UV) irradiation, ozonation (O3), granular activated carbon (GAC) adsorption, and their combinations (UV/GAC, O3/GAC) in removing selected pharmaceuticals and common wastewater micropollutants unde...

  • Proceeding Paper
  • Open Access
722 Views
21 Pages

1 December 2025

This article explores the integration of urban design and climate strategy at the scale of small urban architecture. It offers a comparative overview of case studies—realized projects, research prototypes, and strategic manuals—highlighti...

  • Proceeding Paper
  • Open Access
416 Views
9 Pages

1 December 2025

The article focuses on allelopathic interactions between plants. It presents the results of the effect of biological extracts from Solidago canadensis and Robinia pseudoacacia on seedlings of Lepidium sativum and Solidago canadensis. Solidago canaden...

  • Proceeding Paper
  • Open Access
244 Views
10 Pages

28 November 2025

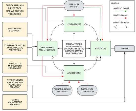
The key topic of this article is the attempt to take a comprehensive and not always reflected approach to environmental protection in the Ostrava-Karviná agglomeration. It emphasizes the importance of environmental interactions between humans...

  • Proceeding Paper
  • Open Access
195 Views
9 Pages

Comprehensive Assessment of the D1 Paskov Mine Heap from a Reclamation Perspective

  • Hana Švehláková,
  • Petr Plohák,
  • Barbara Stalmachová,
  • Jana Nováková,
  • Kateřina Růžičková and
  • Michal Kačmařík

27 November 2025

The D1 Paskov spoil heap is a smaller brownfield covering an area of 71,188 m2, located in the former Paskov mining region. It serves as a model area for reclamation planning, based on a comprehensive assessment of its natural conditions and the risk...

  • Proceeding Paper
  • Open Access
608 Views
7 Pages

Solutions for Reducing the Extreme Hardness in Treated Water

  • Petra Malíková,
  • Jitka Chromíková and
  • Silvie Drabinová

28 November 2025

A technology aimed at reducing extremely high water hardness in Chotěšov, a village in the Czech Republic, was developed and tested. Three treatment methods were evaluated under laboratory conditions: softening filtration using a cation e...

  • Proceeding Paper
  • Open Access
365 Views
10 Pages

Accessible City for Everyone

  • Renata Zdařilová and
  • Jana Tichá Blahutová

27 November 2025

One of the key goals of the 2030 Agenda for Sustainable Development is to create inclusive, safe, resilient, and sustainable cities. A fundamental aspect of this goal is ensuring barrier-free mobility and access to public spaces, particularly for peo...

  • Proceeding Paper
  • Open Access
197 Views
8 Pages

The Use of Flotation for Treatment of Anthropogenically Impacted Soils

  • Radmila Kučerová,
  • Ivona Sobková,
  • Adéla Příhodová,
  • Martina Ujházy and
  • Marta Sentpetery

27 November 2025

The study is devoted to the remediation of contaminated soil with the presence of potentially toxic elements by flotation. The research summarizes the results concerning the verification of the effectiveness of selected flotation agents at different...

  • Proceeding Paper
  • Open Access
1,280 Views
14 Pages

27 November 2025

Public spaces are a key element of sustainable urbanism, influencing both quality of life and ecological stability. Using examples from Barcelona, Copenhagen, and Niš, the article identifies proven strategies—such as Superblocks, cycling...

  • Proceeding Paper
  • Open Access
247 Views
6 Pages

The Use of Phytoremediation in the Treatment of Anthropogenically Impacted Soils

  • Radmila Kučerová,
  • Ivona Sobková,
  • Adéla Příhodová,
  • Nikola Drahorádová and
  • Mária Wagingerová

27 November 2025

This study investigates the remediation of contaminated soil containing potentially toxic elements (PTEs) through phytoremediation. Cannabis sativa was selected as the model species due to its suitability for cultivation under Central and Northern Eu...

  • Proceeding Paper
  • Open Access
277 Views
5 Pages

Analysis of Digital Tool Implementation in Building Operations

  • Jozef Švajlenka,
  • Pavol Packo and
  • Denis Konovalov

28 November 2025

Digitalization is becoming one of the key trends in contemporary construction, playing a particularly important role in the building operation phase. This phase represents the longest period of a building’s life cycle and is simultaneously asso...

  • Proceeding Paper
  • Open Access
583 Views
9 Pages

Post-Mining Landscapes as Natural Carbon Sinks: Potential for Ecological Restoration

  • Jindřich Šancer,
  • Pavel Zapletal,
  • Tomáš Široký and
  • Vladimír Krenžel

27 November 2025

In the coming decades, mineral extraction will cease at several locations in the Czech Republic. This article examines the transformation of these sites into natural carbon storage reservoirs after mining has ceased. This innovative approach supports...

  • Proceeding Paper
  • Open Access
442 Views
6 Pages

27 November 2025

The subject of this article is the information model of a building, the data of which can be used in the phase of operation and use. The aim of the article is to define the requirements for building information models for the purpose of data collecti...

  • Proceeding Paper
  • Open Access
266 Views
9 Pages

25 November 2025

This work investigates the geochemical response of carbonate reservoir rocks to CO2-enriched fluids, focusing on mineralogical changes and potential geological storage consequences. Laboratory experiments involved Žarošice field (Czech Re...

  • Proceeding Paper
  • Open Access
393 Views
7 Pages

Technology for Septage Treatment

  • Kateřina Petrušková and
  • Petr Hluštík

26 November 2025

Septic wastewater, or septage, represents a specific type of wastewater with a high concentration of organic matter and significant variability in composition, which places increased demand on its treatment. With the increasing pressure for decentral...

Get Alerted

Add your email address to receive forthcoming issues of this journal.

XFacebookLinkedIn
Eng. Proc. - ISSN 2673-4591