Sign in to use this feature.

Years

Between: -

Subjects

remove_circle_outline
remove_circle_outline
remove_circle_outline
remove_circle_outline
remove_circle_outline
remove_circle_outline
remove_circle_outline
remove_circle_outline
remove_circle_outline

Journals

remove_circle_outline
remove_circle_outline
remove_circle_outline
remove_circle_outline
remove_circle_outline
remove_circle_outline
remove_circle_outline
remove_circle_outline
remove_circle_outline
remove_circle_outline
remove_circle_outline
remove_circle_outline
remove_circle_outline
remove_circle_outline
remove_circle_outline

Article Types

Countries / Regions

remove_circle_outline
remove_circle_outline
remove_circle_outline
remove_circle_outline

Search Results (678)

Search Parameters:
Keywords = dialogics

Order results
Result details
Results per page
Select all
Export citation of selected articles as:
20 pages, 413 KB  
Article
From Polemics to Peacebuilding: Tracing Interfaith Ideologies in Premodern and Contemporary Qur’ān Translations
by Najlaa Aldeeb
Religions 2026, 17(5), 512; https://doi.org/10.3390/rel17050512 - 23 Apr 2026
Abstract
This paper argues that English translations of the Qur’ān play a pivotal role in shaping interfaith dialogue, either fostering mutual understanding or reinforcing religious division, depending on the translator’s ideological stance. While interreligious relations have historically been marred by conflict, the 1893 Parliament [...] Read more.
This paper argues that English translations of the Qur’ān play a pivotal role in shaping interfaith dialogue, either fostering mutual understanding or reinforcing religious division, depending on the translator’s ideological stance. While interreligious relations have historically been marred by conflict, the 1893 Parliament of the World’s Religions marked a turning point toward more inclusive and dialogical engagement. In this context, translating the Qur’ān emerged as a crucial medium through which Islamic teachings could be made accessible to non-Muslim audiences. Several scholars, including Kidwai and Elmarsafy, have explored the Orientalist framing of Qur’ān translation; however, few researchers have examined how modern renderings consciously reposition the text as a site of interfaith ethics. This study critically examines whether George Sale’s influential translation of the Qur’ān—reprinted nearly 200 times—contributes to or hinders interfaith dialogue between Muslims and Christians. It compares Sale’s Qur’ān rendition into English with five contemporary translations. The paper analyzes the translations of five Qur’ānic verses promoting coexistence, with particular attention to key terms such as إِكْرَاهَ ikrah (compulsion), الدِّينِ ad-dīn (religion), تَّقْوَىٰ taqwā (piety), and مُسْلِمُونَ muslimūn (submitters). Guided by Munday’s theory of ideology in translation, the analysis demonstrates that Sale’s rendering adopts a distinctly polemical tone intended to assert Christian superiority. The findings indicate a clear shift from polemical to dialogical translation strategies. Sale’s Orientalist approach—evident in his footnote on Q.4:157, where he characterizes Muslim exegesis as intellectually deficient—ultimately constrains meaningful interfaith engagement. In contrast, Khattab employs an inclusive and ethically grounded approach that actively fosters interreligious dialogue. By positioning Qur’ān translation at the intersection of theology, linguistics, and interfaith relations, this paper demonstrates that translation choices hold significant power: they can either bridge divides or exacerbate tensions between religious communities. Full article
18 pages, 400 KB  
Article
Creation in Integration: Islamic Adaptation and Transcultural Praxis in Yuan China
by Wei Wang
Religions 2026, 17(4), 494; https://doi.org/10.3390/rel17040494 - 17 Apr 2026
Viewed by 184
Abstract
This article examines the early formation of Confucian–Islamic synthesis during the Yuan dynasty, arguing that institutional and intellectual adaptations in this period laid the groundwork for the later systematic synthesis known as “Yi-Ru Huitong” (伊儒會通). Moving beyond narratives of assimilation or resistance, it [...] Read more.
This article examines the early formation of Confucian–Islamic synthesis during the Yuan dynasty, arguing that institutional and intellectual adaptations in this period laid the groundwork for the later systematic synthesis known as “Yi-Ru Huitong” (伊儒會通). Moving beyond narratives of assimilation or resistance, it analyzes how Muslim communities navigated China’s pluralistic sociopolitical landscape through a process of creative adaptation. Employing a multidisciplinary approach that integrates textual analysis, historical comparison, and transcultural theory, the study investigates three key dimensions: the development of hybrid religious institutions, legal-political negotiations, and mechanisms of social integration. Drawing on multilingual sources—including Persian Islamic manuals, Yuan administrative archives, and epigraphic evidence—it demonstrates how Yuan-era Muslims established patterns of selective adaptation that preserved Islamic identity while enabling meaningful engagement with Chinese cultural norms. These developments not only ensured the survival of Islam in China but also generated a range of transcultural achievements in astronomy, medicine, architecture, and the literary arts, thereby creating the necessary conditions for the profound philosophical syntheses of the Ming-Qing era. By positioning the Yuan period as a crucial incubator of Sino-Islamic civilization, this study offers insights for comparative philosophy and the global history of civilizational dialog, inviting reflection on the early Chinese Islamic experience as a significant case of sustainable cross-civilizational engagement. Full article
23 pages, 2967 KB  
Article
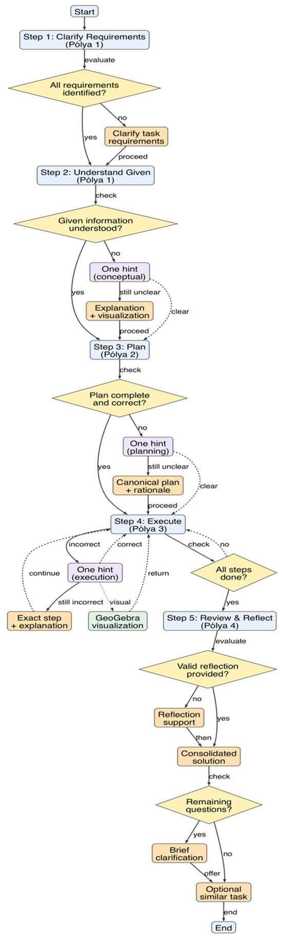
SPARK_AI: A Prompt-Orchestrated Architecture for Stateful, Process-Oriented Reasoning with Large Language Models
by Marija Kaplar, Sebastijan Kaplar, Miloš Vučić, Lidija Ivanović, Aleksandra Stevanović, Aleksandar Milenković and Nemanja Vučićević
Informatics 2026, 13(4), 63; https://doi.org/10.3390/informatics13040063 - 17 Apr 2026
Viewed by 215
Abstract
This paper presents SPARK_AI, a prompt-orchestrated system architecture for governing how large language models (LLMs) conduct structured and adaptive reasoning in human–AI interaction. The framework mitigates ad hoc LLM use by replacing direct answer generation with a process-oriented, step-by-step reasoning workflow. We focus [...] Read more.
This paper presents SPARK_AI, a prompt-orchestrated system architecture for governing how large language models (LLMs) conduct structured and adaptive reasoning in human–AI interaction. The framework mitigates ad hoc LLM use by replacing direct answer generation with a process-oriented, step-by-step reasoning workflow. We focus on SPARK_AI_MATH, a domain module that supports learners in solving non-routine problem-solving tasks by operationalizing well-established problem-solving phases and guided questioning dialog strategies (Socratic-style prompts), with an optional tool-mediated visualization layer (e.g., GeoGebra). The module implements a five-phase conversational protocol consisting of problem interpretation, analysis of givens, planning, execution, and reflection, together with a controlled hint policy. This design is realized through a stateful system architecture in which each problem instance is maintained as an independent interaction track with a persistent reasoning state. User acceptance was evaluated by first-year mechanical engineering students (N = 108) using an expanded Technology Acceptance Model instrument, and the results were analyzed via PLS-SEM. The findings indicate overall favorable perceptions, with perceived usefulness and learning support emerging as key predictors of intention for continued use. Beyond this specific domain, the SPARK_AI framework enables efficient domain adaptation through localized prompt strategies while preserving a shared cognitive control layer for reasoning-centered human–LLM interaction. Full article
Show Figures

Figure 1

8 pages, 1309 KB  
Proceeding Paper
NEGOTIA: Developing Visual Literacy and Bias Awareness for GenAI
by Giuseppina Debbi and Federico Rodolfo Maiocco
Proceedings 2026, 139(1), 9; https://doi.org/10.3390/proceedings2026139009 - 17 Apr 2026
Viewed by 163
Abstract
Images generated by artificial intelligence recombine visual fragments learned from datasets, producing representations based on criteria of semantic proximity and aesthetic familiarity. These images lie in an intermediate zone between verisimilitude and statistical construction, requiring new interpretative skills to understand their nature and [...] Read more.
Images generated by artificial intelligence recombine visual fragments learned from datasets, producing representations based on criteria of semantic proximity and aesthetic familiarity. These images lie in an intermediate zone between verisimilitude and statistical construction, requiring new interpretative skills to understand their nature and limitations. This paper explores the need to develop visual literacy for generative AI, understood as the critical ability to analyse generation processes, recognise implicit biases, and verify the consistency of the representations produced. Through some case studies, prompting is analysed as a dialogical and reflective practice that highlights recurring patterns in datasets and diffusion models. The cases highlight how automatic composition tends to reproduce dominant cultural patterns related to gender, posture, and professional role. This paper introduces NEGOTIA, a seven-step framework designed to foster critical and operational visual literacy, applicable in educational and design contexts where synthetic images function as tools for representation, communication, and verification. NEGOTIA offers a replicable model for education and design practice. Full article
Show Figures

Figure 1

32 pages, 1797 KB  
Review
Consequences of Western and Mediterranean Diets’ Nutrients on the Microbiota–Gut–Brain Axis
by Arnaud Michel, Grégory Pourié and Tunay Kökten
Nutrients 2026, 18(8), 1258; https://doi.org/10.3390/nu18081258 - 16 Apr 2026
Viewed by 181
Abstract
Background: The prevalence of neurodegenerative diseases like Alzheimer’s and mental disorders like depression or anxiety appears higher in patients with gastrointestinal tract diseases like inflammatory bowel disease (IBD). Conversely, depressed patients have higher rates of gastrointestinal disorders. These observations suggest bidirectional communication between [...] Read more.
Background: The prevalence of neurodegenerative diseases like Alzheimer’s and mental disorders like depression or anxiety appears higher in patients with gastrointestinal tract diseases like inflammatory bowel disease (IBD). Conversely, depressed patients have higher rates of gastrointestinal disorders. These observations suggest bidirectional communication between the brain and the gastrointestinal tract, the so-called “gut–brain axis”. Moreover, an altered microbiota, called “dysbiosis”, has been reported in these diseases, highlighting the network between gut microbes and their host. The emergence of the microbiota as a key regulator of the gut–brain dialog has led to the establishment of the concept of the “microbiota–gut–brain axis”. Objectives: In this narrative review, we outline the main interaction channels between the gastrointestinal tract and the brain. Then, we summarize current knowledge of two major diets (i.e., Western and Mediterranean diets) and the principal dietary components that modulate the microbiota–gut–brain axis to discuss the mechanisms putatively involved in intestinal, psychiatric, and neurological disorders. Conclusions: Diet is a major factor influencing the gut microbiota, and consequently, also putatively systemic mechanisms through the microbiota–gut–brain axis. Indeed, the composition of the diet is crucial for health and disease. Despite the main role of diet, the physiological, cellular, or molecular mechanisms involved in the complex communication between the microbiome, gut, and brain are still poorly understood. Full article
(This article belongs to the Section Nutrition and Neuro Sciences)
45 pages, 1054 KB  
Systematic Review
Sustainability in Cultural Organizations: A Systematic Literature Review
by Despoina Tsavdaridou, Eirini Papadaki and Stella Kladou
Sustainability 2026, 18(8), 3907; https://doi.org/10.3390/su18083907 - 15 Apr 2026
Viewed by 353
Abstract
This systematic literature review examines sustainability in Cultural Organizations by synthesizing findings from 88 publications published between 2015 and 2025. These publications have been identified in the Scopus and Google Scholar databases and are evaluated according to the PRISMA 2020 reporting framework. The [...] Read more.
This systematic literature review examines sustainability in Cultural Organizations by synthesizing findings from 88 publications published between 2015 and 2025. These publications have been identified in the Scopus and Google Scholar databases and are evaluated according to the PRISMA 2020 reporting framework. The review investigates three interrelated axes: (i) the integration of multidimensional sustainability (economic, social, environmental) into the management of cultural organizations and its alignment with the Sustainable Development Goals; (ii) digital sustainability communication strategies, with emphasis on the use of social media; and (iii) audience perception and engagement with these initiatives. Findings reveal that environmental and social dimensions dominate the literature, while economic sustainability remains underdeveloped and often only fragmentally integrated. Digital media are recognized as critical communication tools but are used primarily for information dissemination and promotion, with limited application of dialogical or participatory practices. Audience perception emerges as the least theoretically developed research area, despite its decisive role in the effectiveness of sustainability actions. Overall, this review highlights the need for holistic models that connect sustainability strategy, digital communication, and social engagement and proposes a conceptual framework that integrates these three dimensions within the strategic role of cultural organizations. Full article
Show Figures

Figure 1

18 pages, 890 KB  
Article
Beyond Calculations: The Delight of Learning Mathematics in Later Life
by Ana M. Martín-Caraballo and Ángel F. Tenorio
Educ. Sci. 2026, 16(4), 621; https://doi.org/10.3390/educsci16040621 - 14 Apr 2026
Viewed by 243
Abstract
This paper examines how mathematics can be approached in the context of Adult Learning and education for older adults. Senior Education in university settings can become a highly motivating, engaging, and meaningful experience for senior learners. Drawing on our teaching practice at the [...] Read more.
This paper examines how mathematics can be approached in the context of Adult Learning and education for older adults. Senior Education in university settings can become a highly motivating, engaging, and meaningful experience for senior learners. Drawing on our teaching practice at the Senior Classroom Program of Pablo de Olavide University (Spain), this study analyzes how andragogical principles such as autonomy, relevance, life experience, and intrinsic motivation can shape powerful learning environments for senior learners (i.e., over 50 years old). By focusing on real-world connections and on historical or philosophical perspectives, the teaching of mathematics may become not only more accessible but also intellectually stimulating, particularly when the classroom climate is supportive and inclusive. From this perspective, mathematical content, often perceived as abstract or disconnected from reality, can be approached as a resource for critical reflection, personal growth, and intergenerational dialog. Our analysis suggests that mathematics does not necessarily constitute a barrier for senior learners; under appropriate pedagogical conditions, it may instead function as a bridge to lifelong learning, fostering curiosity about how the surrounding world works and encouraging engagement with meaningful real-life problems. Full article
(This article belongs to the Section Higher Education)
Show Figures

Figure 1

16 pages, 3064 KB  
Article
Panel Painting to JPEG: The Ontological Failure of Artificial Intelligence Generated Icons
by Karen Phan
Arts 2026, 15(4), 76; https://doi.org/10.3390/arts15040076 - 13 Apr 2026
Viewed by 255
Abstract
This thesis examines the theological status of artificial intelligence-generated religious imagery through Byzantine icon theory, asking whether such images can participate in the material, devotional, and communal, definitions traditionally ascribed to icons. Situating AI within an intellectual lineage beginning with iconoclasm debates and [...] Read more.
This thesis examines the theological status of artificial intelligence-generated religious imagery through Byzantine icon theory, asking whether such images can participate in the material, devotional, and communal, definitions traditionally ascribed to icons. Situating AI within an intellectual lineage beginning with iconoclasm debates and then turning to Alan Turing’s “Computing Machinery and Intelligence”, this project places contemporary image generation models such as DALL·E and Midjourney in dialog with late antique and Byzantine debates on representation, likeness, and mediation. Drawing on St Theodore the Studite’s defense of icons as relational images grounded in the Incarnation, this thesis argues that AI-generated portraits cannot be understood as icons in a theological or art historical sense. Icons depend upon an embodied triad between maker, prototype, and worshiping community, sustained through liturgical practice, ascetic discipline, and intentional craft. Adding Aristotle’s account of deliberation further clarifies this distinction: algorithmic production lacks the ethical agency and purposive choice intrinsic to sacred image-making. While engaging the scholarship of Robin Cormack, Charles Barber, Bissera V. Petcheva, and many others, this study reasserts the Christological foundations of icon theory while situating AI imagery within contemporary political economies of data extraction, militarism, and environmental cost. AI may attempt to reproduce religious imagery, but it cannot generate objects of real veneration. Full article
Show Figures

Figure 1

20 pages, 1516 KB  
Article
Unlikely Storyteller: Leveraging Narrative-Based Communication in LLM-Generated Medical Advice
by Fan Wang, Ningshen Wang, Weiming Xu and Peng Zhang
Healthcare 2026, 14(8), 1015; https://doi.org/10.3390/healthcare14081015 - 13 Apr 2026
Viewed by 305
Abstract
Background/Objectives: Time-constrained consultations in high-volume settings can crowd out patient-centered communication, while AI-generated advice may face algorithm aversion when it lacks a humanistic dimension. This study examined whether a brief narrative-based prompt could improve coded patient-facing communication features in an LLM relative to [...] Read more.
Background/Objectives: Time-constrained consultations in high-volume settings can crowd out patient-centered communication, while AI-generated advice may face algorithm aversion when it lacks a humanistic dimension. This study examined whether a brief narrative-based prompt could improve coded patient-facing communication features in an LLM relative to both clinicians and an unprompted model on authentic patient queries. Methods: We conducted a three-condition comparative evaluation using a stratified sample of 1000 de-identified MedDialog-CN consultations (2016–2020). For each consultation, the same patient query was used to generate (i) a zero-shot GPT-o3-mini response and (ii) a narrative-prompted GPT-o3-mini response; the original physician reply served as the human baseline. Responses were annotated with a pre-specified schema operationalizing four communication dimensions—Storytelling, Empathy, Personalization, and Clarity—with expert adjudication. Frequency-based indicators were summarized as mean events per consultation, and binary indicators as proportions; secondary checks captured unwarranted certainty and risk-relevant language. Results: Narrative prompting shifted coded patient-facing communication from sparse and selectively deployed (clinicians and zero-shot AI) to more routine and standardized. Across the reported communication measures, the prompted model showed the most favorable overall pattern, with higher narrative-device use, empathic support, contextual tailoring, and terminology explanation, alongside more frequent consideration of patient preferences and markedly higher rates of emotion–symptom linkage and the presence of a patient-centered narrative framework. Conclusions: Narrative prompting may offer a lightweight and potentially scalable strategy for improving patient-facing communication in Chinese asynchronous, text-based online consultations. An important next step is calibration: humanistic cues should be delivered selectively and safely so that responses remain credible, locally feasible, and cognitively manageable. Full article
(This article belongs to the Special Issue Artificial Intelligence in Healthcare: Opportunities and Challenges)
Show Figures

Figure 1

24 pages, 965 KB  
Article
Bridging the Strategy–Execution Gap in Digital Process Transformation: An Organizational Development Process Model from a Chinese Brewery Case
by Yunlu Cai and Siti Rohaida Mohamed Zainal
Adm. Sci. 2026, 16(4), 184; https://doi.org/10.3390/admsci16040184 - 10 Apr 2026
Viewed by 389
Abstract
This study explains how strategy–execution gaps become self-reinforcing during digital process transformation in layered manufacturing organizations. Drawing on an embedded qualitative process study of a large Chinese brewery’s transformation (2020–2024), we triangulate 10 semi-structured interviews across hierarchical levels with longitudinal public disclosures to [...] Read more.
This study explains how strategy–execution gaps become self-reinforcing during digital process transformation in layered manufacturing organizations. Drawing on an embedded qualitative process study of a large Chinese brewery’s transformation (2020–2024), we triangulate 10 semi-structured interviews across hierarchical levels with longitudinal public disclosures to reconstruct the initiative timeline and trace mechanisms across change phases. The analysis shows that platform-based process governance can scale faster than shared meaning and dialog, producing frontline sensemaking gaps and formalistic, top-down communication. These conditions thin employee voice and weaken feedback closure, which in turn erodes the legitimacy of organizational diagnosis and fragments implementation support. As interface problems are handled through local workarounds, management intensifies visibility-based monitoring, further suppressing voice and reinforcing the execution gap. We develop an organizational development process model that centers feedback closure and diagnosis legitimacy as bridging mechanisms linking soft change dynamics (meaning, trust, voice) with hard digital governance (process standards, data infrastructures, monitoring). The model offers actionable implications for leaders to build closure and legitimate diagnosis as operational capabilities throughout transformation. Full article
Show Figures

Figure 1

33 pages, 5403 KB  
Article
Eye-Tracked Visual Attention to Anthropomorphic Appearance and Empathic Responses in AI Medical Conversational Agents: Dissociating Trust Gains from Attentional Synergy
by Wumin Ouyang, Hemin Du, Yong Han, Zihuan Wang and Yuyu He
J. Eye Mov. Res. 2026, 19(2), 38; https://doi.org/10.3390/jemr19020038 - 9 Apr 2026
Viewed by 260
Abstract
Understanding how users perceive and attend to the anthropomorphic appearance and empathic responses of artificial intelligence medical conversational agents (AIMCAs) can help reveal the key judgment cues underlying trust formation and use decisions, while also informing interface and dialog design. To this end, [...] Read more.
Understanding how users perceive and attend to the anthropomorphic appearance and empathic responses of artificial intelligence medical conversational agents (AIMCAs) can help reveal the key judgment cues underlying trust formation and use decisions, while also informing interface and dialog design. To this end, this study employs a 3 (appearance anthropomorphism: high, medium, low) × 2 (empathic response: present, absent) within-subject eye-tracking experiment, combined with subjective scales and brief post-task open-ended feedback. During a static prototype viewing task based on hypothetical consultation scenarios, we concurrently recorded trust, behavioral intention, and visual measures for key areas of interest (AOIs; appearance area, conversational content area, and overall interface area). Eye-tracking measures were normalized by AOI coverage proportion to improve cross-AOI comparability. The results show that both anthropomorphic appearance and empathic response significantly increased users’ trust in AIMCAs and their behavioral intention. An interaction between these two types of social cues was also observed, suggesting that when visual embodiment and linguistic style are aligned at the social level, users are more likely to form favorable overall judgments. At the level of visual processing, however, no interaction effect was found, and the eye-tracking measures showed only partial main effects, indicating that subjective synergy does not necessarily correspond to synergistic changes in attentional allocation. Overall, anthropomorphic appearance and empathic response exerted consistent facilitating effects on outcome variables, but displayed different patterns of attentional allocation and information prioritization at the visual level. Accordingly, AIMCA design should emphasize consistency between appearance cues and conversational strategies, optimize users’ initial judgments and interface comprehension, and use intention through verifiable information organization and clear boundary cues. Full article
Show Figures

Figure 1

7 pages, 157 KB  
Editorial
Introduction to the Special Issue “Christian Prayer: Social Sciences Perspective”
by Małgorzata Tatala and Konrad Janowski
Religions 2026, 17(4), 458; https://doi.org/10.3390/rel17040458 - 7 Apr 2026
Viewed by 251
Abstract
Prayer, as a natural and fundamental essence of Christian life, is realized in the space of a dialog between man and God [...] Full article
(This article belongs to the Special Issue Christian Prayer: Social Sciences Perspective)
30 pages, 324 KB  
Article
Reflective Video Diaries as an Inclusive Digital Pedagogical Practice: A Cyclical Action-Research Study with Multilingual Undergraduate Students
by Eleni Meletiadou
Educ. Sci. 2026, 16(4), 567; https://doi.org/10.3390/educsci16040567 - 2 Apr 2026
Viewed by 361
Abstract
In the post-pandemic higher education context, multilingual students, particularly those from widening participation backgrounds, continue to face academic, linguistic, and socio-emotional challenges that can limit their participation and sense of belonging. This study examines the use of Reflective Video Diaries (RVDs) facilitated through [...] Read more.
In the post-pandemic higher education context, multilingual students, particularly those from widening participation backgrounds, continue to face academic, linguistic, and socio-emotional challenges that can limit their participation and sense of belonging. This study examines the use of Reflective Video Diaries (RVDs) facilitated through Microsoft Flipgrid as an inclusive pedagogical approach to support reflective engagement, communication, and socio-emotional development among multilingual undergraduate students. Adopting a qualitative iterative action research approach, the study was conducted within a UK university module and involved three cycles of implementation, reflection, and pedagogical refinement, capturing students’ lived experiences rather than measuring causal effects. Multiple methods, including RVDs, end-of-module reflective reports, an anonymous survey, and lecturers’ field notes, were deliberately combined to provide complementary perspectives on students’ experiences, allowing triangulation of data and enhancing the validity and richness of findings. Thematic analysis of this longitudinal dataset collected across the three action-research cycles explored how students experienced RVDs as a space for reflection, peer support, and engagement with learning. Findings indicate that Flipgrid-mediated RVDs functioned as a low-anxiety, flexible, and dialogic learning environment that enabled students to articulate challenges, share progress, and develop reflective awareness, confidence, and a sense of connection with peers and lecturers. Improvements in participation and reflective depth were more evident in later cycles, suggesting that benefits emerged through iterative pedagogical adjustment rather than by video technology alone. Both positive experiences and challenges are reported, providing a balanced account of engagement with the RVDs. The study underscores the potential of inclusive digital pedagogies to inform curriculum planning and policy implementation, supporting equitable learning opportunities and socio-emotional development. By conceptualizing RVDs as relational and inclusive pedagogical practices rather than technological interventions, and by demonstrating how reflective engagement developed across successive action-research cycles, this research contributes to understanding how reflective digital practices can support multilingual learners’ academic and socio-emotional development within socially just higher education contexts. Practical implications for designing inclusive reflective learning environments are discussed. Full article
23 pages, 3682 KB  
Article
Spatial Composition Through Sectional Analysis: A Study of Japanese Independent Residences on Sloping Terrain (2015–2024)
by Yanchen Sun, Xingyi Liu, Jiaxin Li and Luyang Li
Buildings 2026, 16(7), 1340; https://doi.org/10.3390/buildings16071340 - 27 Mar 2026
Viewed by 359
Abstract
The relationship between architecture and sloping terrain constitutes a persistent subject in architectural discourse. Western scholarship has often emphasized structural, technical, and formal strategies, whereas systematic sectional studies focusing on Japanese residential works in sloped environments remain comparatively underexplored. This study aims to [...] Read more.
The relationship between architecture and sloping terrain constitutes a persistent subject in architectural discourse. Western scholarship has often emphasized structural, technical, and formal strategies, whereas systematic sectional studies focusing on Japanese residential works in sloped environments remain comparatively underexplored. This study aims to elucidate the characteristics and design logic of sectional composition through an analysis of 55 independent Japanese residential projects on sloping terrain from the period 2015 to 2024. Employing an analytical framework that integrates external composition (orientation of the approach path and grounding condition of the building volume) with internal composition (sectional relationship between the entrance and the main room), the research identifies six fundamental sectional types and their sub-patterns. From these, three core design logics are derived: transforming slope directionality into internal circulation sequences, establishing a contrastive relationship between building volume and terrain, and adapting the terrain through leveling to prioritize functional layout. By maintaining a consistent analytical framework with the foundational study, the research enables a diachronic comparison that reveals both continuities and shifts in sectional design strategies over the past two decades. Architects’ own design statements are incorporated to corroborate the spatial narratives embedded in these compositional strategies. The findings demonstrate that contemporary Japanese sloping terrain residences employ diverse approaches ranging from topographic integration to volumetric dialog, showing that sectional organization not only responds to topographic conditions but also shapes spatial experience and dwelling logic. This study provides a typological reference for sloping terrain residential design and contributes an empirical foundation for understanding the intrinsic compositional relationship between architecture and terrain. Full article
(This article belongs to the Special Issue Architecture and Landscape Architecture)
Show Figures

Figure 1

24 pages, 1010 KB  
Article
Beyond Short-Frame Acoustic Features: Capturing Long-Term Speech Patterns for Depression Detection
by Shizuku Fushimi, Mohammad Aiman Azani, Mizuto Chiba and Yoshifumi Okada
Technologies 2026, 14(4), 198; https://doi.org/10.3390/technologies14040198 - 25 Mar 2026
Viewed by 571
Abstract
Speech-based depression detection is promising for objective mental health assessment. However, conventional methods relying on short-frame acoustic features often fail to capture long-term temporal and behavioral characteristics of speech essential for modeling depression-specific speaking patterns. Herein, four novel acoustic feature sets extracted from [...] Read more.
Speech-based depression detection is promising for objective mental health assessment. However, conventional methods relying on short-frame acoustic features often fail to capture long-term temporal and behavioral characteristics of speech essential for modeling depression-specific speaking patterns. Herein, four novel acoustic feature sets extracted from long-term speech are proposed: utterance interval feature set (UIFS), pause interval feature set (PIFS), response interval feature set (RIFS), and speech density (SD). These features explicitly characterize temporal structures and session-level speech behaviors beyond short-frame analysis. These features are combined with conventional acoustic features, including standard features extracted using openSMILE and voice level features, and evaluated using support vector machines under subject-independent conditions for the binary classification of depressed and nondepressed speakers. Incorporating the proposed features improves classification performance compared with baseline features (accuracy: 0.54 for openSMILE and 0.52 for openSMILE + voice level features). The configuration integrating all four proposed feature sets achieves an accuracy of 0.58, a precision of 0.56, a recall of 0.58, and a specificity of 0.58, indicating consistent performance gains under subject-independent and strictly controlled evaluation conditions. Thus, depression-related speech patterns can be captured by explicitly modeling temporal and behavioral speech characteristics across entire dialog sessions. This study contributes to advancing acoustic feature design for speech-based depression detection and developing clinically supportive screening and monitoring technologies. Full article
(This article belongs to the Special Issue Advanced Technologies for Enhancing Safety, Health, and Well-Being)
Show Figures

Figure 1

Back to TopTop