Abstract
In order to improve educational conditions of families lacking digital resources during the home lockdown associated with the COVID-19 crisis, a project of educational and emotional support through books featuring Dialogic Literary Gatherings was carried out, with the name “Books that Bring People Together”. We present the main results of the impact of this activity from the point of view of n = 63 volunteers who participated in it. Using Student’s t-test for related samples, the differences in volunteers’ competencies before (pre-test) and after (post-test) the experience were tested, in order to analyze whether the activity had also exerted an impact on these competencies. Moreover, a correlation analysis was applied between the items for evaluating family participation by the volunteers, volunteer skills, and training, with the aim of testing the relationships between those variables as a result of participation in the experience. Results show that families found that accompaniment improved the quality of life of their children, making them feel loved and accompanied. In addition, the family atmosphere was improved, as did the children’s interest in reading. This mode of training led to greater involvement, motivation, and interest, thereby complying with a transversal axis of the process—community participation.
1. Introduction
From 14 March 2020 to 28 May 2020, Spain experienced an exceptional situation caused by the pandemic spread of coronavirus. This translated into government decisions and led to the establishment of a state of emergency, confining citizens to their homes. This situation has exacerbated the “digital divide” in the educational field, leaving a significant number of families without educational and emotional support because of the lack of technological devices and/or internet connections or for not having sufficient digital know-how. According to the data managed by the Department of Education of the Government of Aragon (Spain), in the region in which this study was carried out, there are 11,800 beneficiary families that use government funding for purchasing school supplies, and most of them do not have the necessary digital connectivity or only in a very limited way. This digital divide translates into unequal possibilities when it comes to accessing information, knowledge, and education [1,2,3,4,5], thereby reflecting the social, geographical, and socioeconomic gap in current Aragonese society. These gaps are obstacles to the integral development of the human being; they distance certain groups and people from opportunities for education, training, employment, etc., thereby promoting the growth of social inequalities [6,7,8,9]. Several non-governmental organizations (NGOs) have shown an awareness of the growth of those inequalities and have urged, created, and supported educational actions as a fundamental axis to stimulate sustainable development that takes cultural and social aspects into account, not just technological ones [5,10].
In order to improve educational conditions of families lacking digital resources during the home lockdown associated with the COVID-19 crisis, a project of educational and emotional support through books featuring Dialogic Literary Gatherings [11,12] was carried out, with the name “Books that Bring People Together”. In this paper, we present the main results of the impact of this activity from the point of view of the volunteers who participated in it. The exceptional nature of the current situation requires innovation and response to the present need because it is necessary to implement a holistic, humanistic intervention based on scientific evidence. In this sense, the psychological, educational, and social bases that underpin our intervention are (a) the digital divide, (b) emotional support, (c) Dialogic Literary Gatherings, (d) the “Easy Reading” method, and (e) educational pills.
The intervention was carried out from 1 June 2020 to 10 July 2020. It consisted of telematic emotional accompaniment through books, in the form of Dialogic Literary Gatherings. Volunteers received prior training throughout the month of May 2020 in the form of training pills on the subject of Dialogic Literary Gatherings, their operation, their telematic application, the “Easy Reading” method, and emotional support.
The digital divide has been described as the difference in access, in terms of quantity and quality, to information, knowledge, and education through new technologies [13,14]. Any change or modernization in today’s society generates a series of opportunities, specifically in education [15], but, in turn, leads to the emergence of social inequalities. The technological revolution has been no exception, since it has modified various areas of society (production, employment, politics, education, etc.), leading to the contrast between those who can access and use information and those who cannot [6,9,16]. Certain authors [2,17] point out that this digital divide began to appear with the revolution in information and communication technologies in the 1970s and 1980s—an inequality or social polarization emerged between those who had access to those new technologies and those who did not. It was a process that introduced differences due to socioeconomic status and the geographical area of residence (e.g., urban–rural or north–south). The Organization for Economic Cooperation and Development (OECD) defines the digital divide as “the distance between individuals, residential areas, business and geographic areas at different socio-economic levels in relation to their opportunities to access new technologies of information and communication, as well as the use of the Internet, which ends up reflecting differences both between countries and within them” [18] (p. 251). Therefore, a technological differentiation is produced, and a social gap is generated which, in the case of education, is notorious within developed countries that have invested economic resources to ensure access to ICTs (Information and Communication Technologies) in all schools (94% in the US) as well as in developing countries [14,18,19]. With this situation, those groups whose only way out of social marginalization is education are harmed [13,20].
In order to find an answer to this problem, a series of initiatives have emerged, particularly in the area of education, working at different levels of cultural diversity, gender diversity, habitability, etc. [9,21]. Distance learning has traditionally attempted to overcome such differences in terms of opportunity and access to knowledge and training. However, with the arrival of new technologies and a new way of online teaching that can break through the limits of both space and time [22], exclusionary elements have resurfaced, and they add further obstacles to those that were already noticeable [10,16,23,24]. These new exclusionary elements have become exacerbated in the midst of this health crisis and lockdown situation. Educational authorities and the school, as a social institution, aim to integrate and harmonize access to education under equal conditions for all students. Solidarity is “the most important task that modern societies entrust to educational systems” [25] (p. 201), a point of view that is consistent with other studies [26,27]. It is also necessary to highlight the importance of volunteering promoted by initiatives such as learning communities as an alternative to the difficulties indicated above [28,29,30,31,32].
Second, it is necessary to highlight the importance of emotional support. The COVID-19 health crisis and its associated lockdown situation have led to changes in many aspects of life. Family, relationships, school, and professional activities have all been obliged to adapt. Teleworking has been imposed as the main mode of cooperation and communication at both work and school levels. In today’s digitized world, where this development should not have been a problem, it has become a challenge for the existence of many families, and with them their school-aged children, who do not possess these technological means, which are of such great importance [1,3,16]. This situation was even more exacerbated in Spain during the state of emergency [3]. There is no doubt that this situation, as a whole, exerts a significant influence on the emotional growth of schoolchildren because family units, in many instances, cannot maintain contact with the school [2,10,33]. All this has caused thousands of students to lose the thread of their learning process; on the other hand, schools have not been able to keep track of their academic progress.
When reference is made to educational needs, the term “special” is invariably associated with learning difficulties. To overcome such learning difficulties, however, a series of obstacles need to be removed from the school process. They are associated with cognitive, behavioral, and emotional problems [3,34,35] because, as has been seen in the current state of alarm in Spain, access to school supplies, educational resources, and communication with the teacher are the main obstacles families have to face. On the other hand, emotional needs are taken into account in this context because human beings are social beings; they need to relate to others and learn from them. From this point of view, neuroscience starts from the premise that all learning has an emotional basis and, therefore, without emotion there is no learning [36]. It is likewise important to highlight the connection between emotions and social learning, which, in turn, exerts a significant influence on social relationships in the family environment and the school, and, ultimately, affects all areas of life [24,37,38]. Emotional growth in children depends on the fulfillment of basic emotional needs, such as feeling loved, accepted, and respected, which are covered through interactions with their peers, their teachers, their friends, etc.; this takes place, above all, in the school context [36,39,40]. Hence, children feel a great need to regain a certain degree of normalcy in their relationships and overcome physical and emotional isolation. In view of this situation, the following questions arise: What can we accomplish as an educational community? How can we accompany our students so that they feel involved, included, and empowered?
Emotional support, in practice, confirms scientifically established ideas such as the premise that emotions are physiological states (arousal, valence, or hedonic tone), constructive (in the sense that everything is learned), and social and vital [41]. There are different approaches to dealing with emotions. Among them, the one propounded by Bisquerra [42] stands out due to the importance it ascribes to intrapersonal emotional skill (recognition of one’s own emotions) and to interpersonal skill (recognition of others, along with the social skill of being with other subjects). The whole issue of verbal and non-verbal knowledge in the expression of emotions is also highly significant. Following Seligman [43], another core approach designed to address the emotional aspect is based on strengths and virtues.
Lockdown has made face-to-face communication impossible. In such a case, remote communication must allow for the establishment of an effective relationship and a possibility for dialogue because physical contact cannot be established. The voice becomes the predominant medium. This can be understood from the “connectivism” approach propounded by Siemens [44]; analog learning (and not in some cases synchronous) is linking what we learn in person with what we do asynchronously. The voice has been and continues to be the human being’s instrument of communication par excellence: its intrinsic richness allows to communicate, learn, teach, and transmit (although this process should be associated with reflective activity). In this sense, in this article, we present a successful educational activity—“Books that Bring People Together” based on Dialogic Literary Gatherings, an innovative and inclusive tool, together with other theoretical principles that will be explained below (see Figure 1).
Figure 1.
Theoretical principles of “Books that Bring People Together”.
Dialogic Literary Gatherings have been featured in a series of successful educational actions. In 1997, Ramón Flecha, a professor at the University of Barcelona, launched “Learning Communities,” a project aimed at achieving social and educational transformation. It featured several successful educational actions, including a series of Dialogic Literary Gatherings. On the other hand, it is necessary to highlight other essential constructs associated with innovative and inclusive education, such as socio-emotional education (scientific program approaches such as Seligman’s positive psychology [43], etc.) and “Easy Reading” (the adaptation of the act of reading to an inclusive understanding a series of different groups with reading difficulties). Learning communities are the response to social and educational transformation as a consequence of the information society [12,27,32,45]. In this educational model, two key factors for current learning stand out—interactions and community participation [26,45,46,47]. The classroom is conceived as a meeting place in which the adult volunteers are engaged in educating the participating children, taking a diversity of social aspects, cultural tendencies, and religious backgrounds into account [27]. Prestigious universities such as Harvard or University of Illinois have turned this diversity of students and volunteering into a factor of educational excellence [48,49].
Dialogic learning is a scientific framework that explains how students learn more and better through interactions that reinforce instrumental learning, the creation of meaning, and solidarity. It is not about adapting learning, but about transforming the context and empowering it to reach everyone [11,50,51]. By creating heterogeneous groups of students in terms of educational level, gender, and ethnicity, learning communities inspire volunteers and students to become dynamic referents of interactions that promote solidarity of an inclusive character that empowers them to overcome difficulties. The goal is to achieve the best possible learning outcomes for everyone, placing special emphasis on those who have fewer opportunities and are at risk of exclusion [52]. In this project, we staged literary Dialogic Literary Gatherings based on the best works of world literature because they are the ones that guarantee the transmission of universal values [53]. A question that arises is how can we enable boys and girls to understand texts with high syntactic complexity, while remaining faithful to the story, and without infantilizing it?
Here is where we applied the Easy Reading method. In primary education, the diversity of student reading rhythms is evident; moreover, there is a general consensus that students with special educational needs need to receive an education of the same quality as others [54]. Accessibility and inclusivity are the guiding principles of a methodology known as “Easy Reading” [55] Easy Reading adapts the text to achieve a correct understanding of the content while ensuring that syntax does not become an element that impedes access. The works we selected were adapted to the evolutionary level of the students, ensuring that everyone could be reached in an inclusive way by adapting both the writing style and illustrations [55,56]. Such a process is meaningless if the principle of inclusivity by which all people have the right to access and understand information is brushed aside [57]. From this need arose the principles of adapting texts to guarantee comprehension while taking functional diversity into account [58]. The health and social crisis derived from COVID-19, the home lockdown of the entire population, along with the lack of harmonious cohabitation in a number of Spanish families, could give rise to educational and emotional needs in children of primary education. The adaptation to an easy reading format of the best literary works humanity has produced can provide a functional inclusive educational response to such needs [58] while promoting the pleasure of reading [59] and transmitting universal values.
Training pills are short videos with an educational purpose—they are teaching resources that allow online, non-face-to-face education [60]. They are widely used in online courses; although already renowned as the protagonists of the well-known massive open online courses (MOOCs), their explanatory capacity and asynchronous applicability have led to even more widespread use. It is necessary to specify these videos’ basic characteristics, which include (a) duration of 10 to 15 min; (b) use of different supports, image, text, and video, along with the teacher’s gestures; (c) adaptation of the format to the target population; (d) initial explanation of the content; (e) elements of information are connected with one another; (f) synchronization among elements; g) simple, clear language; (h) concise explanations; (i) the use of the mouse to indicate relevant elements; and (j) self-evaluation [60,61].
About the purposes of our study, the general objective we propose for our investigation is to carry out an impact study of an educational and emotional support project aimed at families affected by the digital divide derived from the current confinement situation, allowing for the elaboration of improvement proposals. We likewise propose the following specific objectives: (a) to study the educational and emotional impact of educational pills among volunteers; (b) to study the effectiveness of educational and emotional support through Dialogic Literary Gatherings experienced by families (from the volunteers’ point of view); (c) to analyze the evaluative impact this type of action exerts on volunteering; (d) to study the satisfaction level of families and participants involved in this initiative from volunteers’ perspective; (e) to detect adverse educational situations experienced by families affected by digital exclusion using previous scientific literature; and (f) to develop a series of proposals for improvement of these situations based on the current intervention.
2. Materials and Methods
2.1. Participants
The participants were n = 63 volunteers. However, for the present study, we only took into consideration a total of n = 41 volunteers who participated in both the pre-test and the post-test of the activity, the training associated with it, and the skills test, and n = 50 volunteers who responded to the questionnaire regarding the families of the children who participated in the experience (n = 620 families).
Regarding the characteristics of the volunteers, their mean age was 39.9 years old, 12.2% were men and 87.8% women, and 95.1% had studied at university. Among the motivations, the ones most mentioned were those that were grouped into the variables “helping in a project that supports children from disadvantaged families” and “I enjoy reading”. With regard to sampling, a request was sent out through the Aragón Volunteer Platform and the University of Zaragoza. The inclusion criteria were (a) registered at the volunteering page, (b) submission of a negative report of sexual offenses, and (c) signing the informed consent form.
Regarding the characteristics of the families, 73 of them, with 100 children in total, are represented in the volunteers’ responses. The children that participated in the activity were 6–12 years old (median = 9 years old), studying from the first grade of primary education (6 years old) to the sixth grade of primary education (12 years old). They all belonged to vulnerable groups that had subscribed to financial aid provided by the Autonomous Community of Aragon. Thus, the following inclusion criteria were established for families: (a) they should be beneficiaries of school supplies in the Autonomous Community of Aragon, (b) they should express their willingness to participate, and (c) they should accept the telematic attention provided by the registered volunteers. The families were contacted by letter, inviting them to read through the information regarding the project and requesting their participation. Those who answered affirmatively were provided with an informed consent document for them to sign.
2.2. Measures
The measurement instruments used to obtain the data associated with the different variables are listed below. The exceptional rationale for this research required us to create a novel instrument—it was designed by the research team and validated by a panel of experts who confirmed its reliability. The validity of these questionnaires was high; it reached a kappa level of agreement among expert reviewers greater than 0.81, thus corresponding with a high level of agreement. A Cronbach’s alpha of validity was carried out on the sample—it attained a score of 0.79, which is considered medium-high. This instrument is made up of three subscales:
- Formative and motivational impact—Ad hoc “questionnaire for the educational and motivational impact of training pills” (our own elaboration). This instrument, containing seven items, allows us to collect relevant information on the effectiveness, motivation, and emotion that the training received through educational pills has had on the subject, thereby allowing for the establishment of comparisons between age ranges and gender. In terms of data reliability, an agreement of 0.86 was reached on Cronbach’s alpha.
- Evaluation of the development of volunteering skills—Ad hoc “questionnaire of competence reaction” (our own elaboration). This 15-item questionnaire allows for the analysis of the competence reaction of volunteers throughout the project. To achieve this aim, we evaluated the 11 volunteering competencies enumerated in the volunteer section of the Aragón Open Government institution curriculum (CVOL Aragón, Portfolio for Volunteering Competencies). Regarding its reliability, a score of 0.82 was obtained in Cronbach’s alpha.
- Satisfaction of families—Ad hoc “questionnaire of satisfaction with the project” (our own elaboration). This item was a seven-item questionnaire on the satisfaction of families (according to volunteers’ answers) with the care received and regarding the improvement of personal and family well-being. A reliability score of 0.74 was obtained in Cronbach’s alpha.
About the validity of the results obtained through these scales, as it will be shown in the Results section, statistical significance is reached in the variables relationships and comparison, and, as it will be considered in the Discussion section, our results are aligned with previous literature on the topics analyzed in this research.
2.3. Procedure
The intervention was carried out from 1 June 2020 to 10 July 2020. It consisted of telematic (online and/or by phone) emotional accompaniment through books, in the form of Dialogic Literary Gatherings. In general, the intervention was carried out in four sessions of 45 min with three children each. During and after the intervention, the different questionnaires were administered to measure formative and motivational impact, evaluation of the development of volunteer competencies, and family satisfaction. The training pills we used, along with the materials, resources, etc. (necessary if the reader desires to replicate said intervention), can be found on the XXXXX project website (anonymized during the review process). The research model and project procedure are summarized in Figure 2.
Figure 2.
Visual representation of the research model and project procedure of “Books that Bring People Together”.
2.4. Statistical Analysis
The responses to the questionnaires were loaded into the statistical software IBM-SPSS (BM Corp. Released 2013. IBM SPSS Statistics for Windows, Version 22.0. Armonk, NY: IBM Corp to perform descriptive and bivariate statistical analyses. Mean and standard deviation for the responses to the items of the assessment scales were calculated by the volunteers of the “Books that Bring People Together” activity for the families and themselves, for their training to participate in the experience, and for the skills or competencies they had acquired after having undergone this experience. Next, using Student’s t-test for related samples, the differences in volunteers’ competencies before (pre-test) and after (post-test) the experience were tested, in order to analyze whether the activity “Books that Bring People Together” had also exerted an impact on these competencies. Values below 0.05 were considered significant (* p < 0.05; ** p < 0.01). Finally, a correlation analysis was applied, first between the items on the scale for evaluating family participation by the volunteers and then between the scales for evaluating family participation and volunteer skills and training, with the aim of testing the relationships between those variables as a result of participation in the experience. Again, values below 0.05 (* p < 0.05; ** p < 0.01) and relevant correlation coefficients from r = 0.3 were considered significant. Considering the purposes of our study and the sample size, this Student’s t-test and correlations analysis were the most accuratefollowing Pallant [62], and provided statistically significant results that aligned with previous literature.
2.5. Ethics
This study was approved by the Research Ethics Committee of the Autonomous Community of Aragon (CEICA), with the title “Emotional and Educational Accompaniment through Dialogic Literary Gatherings: A Volunteer Project for Families with Digital Divide in the Context of COVID-19”.
Anonymity and confidentiality of the data were guaranteed throughout the whole project, with the pledge to use them exclusively for the research purposes of the study. The information was processed in accordance with the provisions of current legislation on the protection of personal data. No personal data was included in the study database— neither a subject’s name nor any other information that could identify them.
3. Results
Descriptive analysis (Table 1): after the activity had concluded, the volunteers reported that the families mostly believed this activity had enhanced the emotional fullness of the participants (4.14 out of 5), while considerably encouraging their taste for reading (4.10). The non-face-to-face accompaniment of the activity was considered very suitable (4.26), and the families were very grateful for the experience (4.72).
Table 1.
Families’ valuation of satisfaction with the experience “Books that Bring People Together,” according to the responses provided by the volunteers.
Regarding the volunteers’ experience, prior to their participation in the activity, they were urged to watch a series of “training pills” imparted by educational experts trained in Dialogic Literary Gatherings. The volunteers’ assessment of this training was very positive: a majority affirmed that it particularly motivated them to become more thoroughly involved in the project (4.38), to learn more about the activity (4.37), to improve their use of information (4.31), and to arouse increased interest in the subject (4.29) (Table 2).
Table 2.
Valuation of the training for “Books that Bring People Together” by the volunteers.
On the other hand, as we can see in Table 3, when the volunteers were asked about the experience after having participated in it, most of them had found it “very gratifying” (4.66), considered that the families had felt grateful for this accompaniment (4.63), and were satisfied with this non-face-to-face method (4.24). These volunteers also generally considered that the families had been emotionally satisfied with the activity (3.83) and had shown pleasure in reading (3.80). Participating children even showed a slightly greater interest in school (3.56).
Table 3.
Valuation of the experience of “Books that Bring People Together” by the volunteers.
Moreover, as it is shown in Table 4, after carrying out the “Books that Bring People Together” activity, the volunteers were asked in a post-test activity to evaluate a series of their own competencies, in order to ascertain whether there had been an improvement in any of them due to having participated in this support activity. Although we present the comparison between before and after the test by applying Student’s t-test below, descriptive analysis already shows us that in all cases the score given by the volunteers lies above the intermediate value (3.0). The highest average is found in the competencies “citizenship, inclusion, and diversity” (3.56), “social commitment” (3.54), and “personal growth” (3.54).
Table 4.
Assessment of the competences of the volunteers after their participation in the experience “Books that Bring People Together”.
Regarding the pre-test and post-test comparison to verify if there had been an improvement in the level of competency among the participating volunteers. In the following table, we indicate those items whose difference was significant in the application of Student’s t-test for comparison of means. As can be seen in the table, according to the volunteers, they experienced a slight competence growth both in “emotional intelligence” and in “citizenship, inclusion, and diversity”. However, their perception of their competence in “conflict resolution” and “innovation” obtained slightly lower means after the experience (Table 5).
Table 5.
Comparison between pre-test and post-test scores of the competencies of the volunteers of “Books that Bring People Together”.
Finally, the correlational analysis between the different analyzed variables was carried out, as presented in Figure 3. First, regarding the responses of the volunteers regarding the families’ emotional satisfaction, very high (r > 0.3) and significant (** p < 0.01) correlations were observed between all variables. It is particularly notable that the families’ emotional satisfaction after the experience “Books that Bring People Together” correlated at a high level with the increase in “pleasure in reading” (r = 0.510 **), and, in turn, ensured a good family environment (r = 0.624 **). Likewise, high were the correlations between “emotional satisfaction of families” and “gratitude for the accompaniment” (r = 0.480 **), as well as greater “interest in school” (r = 0.429 **), and increased “pleasure in remote communication” during the experience (r = 0.427 **).
Figure 3.
Correlations between “emotional satisfaction of the families” and the remaining variables in the families’ experience with “Books that Bring People Together”. Source: our own elaboration.
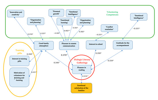
On the other hand, expanding the model shown in Figure 4, we placed the variables regarding volunteers’ and families’ experience (now focusing on “pleasure in reading”), volunteer competencies, and volunteer training in relation to one another. Once again, very interesting correlations can be observed. From the perspective of volunteers, as we have seen, the emotional satisfaction of families was related to the increase in the pleasure of reading fostered by the literary gatherings (r = 0.510 **), and this pleasure in reading was also related to a good family atmosphere (r = 0.346 *). In this sense, the results show that the participation of the volunteers in the information pills was related to this perception of a good family environment, both due to the interest (r = 0.350 *) and the motivation (r = 0.435 *) that these training pills aroused in them. The relationship between the volunteers’ evaluation of the experience variables and the competence variables also yields relevant results. For example, the perception of a good family environment after carrying out the activity is positively related to the competencies of “innovation and creativity” (r = 0.310 *) and “organization and planning” (r = 0.321 *). There is a negative correlation, however, between the volunteers’ assessment of the participating children’s interest in the school and their ability to resolve conflicts (r = −0.331 *), and their assessment of family gratitude for the activity and the volunteers’ “emotional intelligence” (r = −0.331 *).
Figure 4.
Correlations between variables regarding the volunteers’ and families’ experience with “Books that Bring People Together,” volunteer competencies, and volunteer training. Source: our own elaboration.
4. Discussion and Conclusions
The results of the present study demonstrate the importance of telematic emotional accompaniment through the implementation of Dialogic Literary Gatherings. The families generally found that the accompaniment was ideal and that it improved the quality of life of their children, making them feel loved and accompanied, particularly since the digital divide caused by the COVID-19 pandemic had led to the breakdown of these families’ contact with the educational world [13,14]. Attending school is an essential component in children’s emotional growth [2,10,33]; the type of educational and emotional accompaniment featured in this activity could thus be adapted to a school context. In addition, the family atmosphere was improved, as did the children’s interest in reading. The application of the principles of accessibility and inclusiveness of easy reading [56] allowed children to understand the books’ content, by means of written and oral language and by illustrations; all were applied in a way that encouraged learning. In the words of some authors [11,50,51], the transformation of the context enhanced the learning experienced by these children in vulnerable situations. These results are consistent from the vantage point of Garriga i Arqué [36] since children’s emotional growth depends on the fulfillment of basic emotional needs, which include the sensation of feeling loved, accepted, and respected by their fellow human beings.
The volunteers considered that the families had felt very grateful for this process, even though the gatherings were not face-to-face. These results are consistent with the theory of connectivism expounded by Siemens [44], in which non-face-to-face communication should increasingly focus on achieving an affective relationship and dialogue while becoming aware of the importance of the voice, its intonation, prosody, and vocabulary, as these are the main ways of connecting with families. The results show that the achieved harmony led to an increase in the children’s interest in school. These results are in line with the bases of neuroscience and social learning. In the first place, all learning must be based on emotion [36]; second, social relations [39,40] in different areas such as school, family, peers, etc., are necessary and relevant, and transfers take place between these different environments [24,37,38]. On the other hand, aligned with Tan [63], engagement in this distance learning was able to enhance the students’ willingness to learn.
From the volunteers’ point of view, participation in this activity led to increased well-being, and this result was consistent with previous studies in the areas of volunteering and solidarity actions [28,29,30,31,32]. The volunteers explained how they had developed a series of interesting competencies, especially their capacity for “citizenship, inclusion, and diversity”, “social commitment” and “personal growth”. After conducting the experience, they likewise became more aware of the complexity involved in addressing “conflict resolution” and “innovation”. On the other hand, they experienced growth in “emotional intelligence” as well as in “citizenship, inclusion, and diversity”. This vision is consistent with studies on solidarity, in which the community reaches out to children in order to offer them support in their educational development, from a cognitive and an emotional point of view [25,26,27]. On the other hand, these results are in line with the fundamental objective of Dialogic Literary Gatherings, namely, that students with fewer opportunities and at risk of exclusion should be helped to achieve the best possible learning results [52]. In addition, in the educational model associated with learning communities, two factors stand out—interactions and community participation [28,46,47]. It is thus encouraging to note that the volunteers exhibited the attitudes expressed above. For them, the most transcendent and fundamental elements were the training pills in learning communities [11], the principles of socio-emotional education [42,43], and easy reading [53]. This mode of training led to greater involvement, motivation, and interest, thereby complying with a transversal axis of the process—community participation [28,46].
In view of this activity’s successful results, we propose that it be expanded to an international level. The virtual and free presentation of the resources, in addition to the training pills and measuring instruments, make it possible for the activity to be implemented in other Spanish-speaking countries. We also propose that this project be replicated and expanded during the second wave of COVID-19 because many classrooms are closed for several weeks. Furthermore, despite the complexity of the context of action, this initiative’s success proves its suitability for working with groups of vulnerable subjects.
Regarding the limitations of the study, the sample can be considered small for an inferral of results and slightly biased because answers came from volunteers who interpreted the activities’ outcomes and the families’ perception. Our results are nevertheless in line with previous literature, and they possessed a sufficient degree of significance to enable us to evaluate the intervention’s social impact.
Author Contributions
Research design, C.E.-S., A.C.-P., and T.Í.-B.; review of existing literature, C.E.-S., A.C.-P., T.Í.-B., R.L.-B., and A.Q.-R.; statistical analysis, T.Í.-B., R.L.-B., and A.Q.-R.; writing-review and editing revision of before and after the translation, C.E.-S., A.C.-P., T.Í.-B., R.L.-B., and A.Q.-R. All authors have read and accepted the published version of the manuscript.
Funding
This research received no external funding.
Institutional Review Board Statement
The study was conducted according to the guidelines of the Declaration of Helsinki, and approved by the Ethics Committee of Aragón (CEICA) (protocol code 14/2020, approved on the 24th of June, 2020).
Informed Consent Statement
Informed consent was obtained from all subjects involved in the study.
Data Availability Statement
The data presented in this study are available on request from the corresponding author. The data are not publicly available due to privacy and ethical restrictions.
Acknowledgments
This research is part of an extended collaboration. Supervision was provided by the Dirección General del Gobierno Abierto e Innovación Social del Gobierno de Aragón. Organizing institutions were ADEIPA ARAGON, Ayuntamiento de Zaragoza, Canon, Coordinadora Aragonesa de Voluntariado, Correos Vida, CPI El Espartidero, DocuStore, Educaviva grupo de investigación, EduPlat.org, Facultad de Educación de la Universidad de Zaragoza, FLAT 101, Fundación Germán Sánchez Ruipérez, Gobierno de Aragón, LAAAB, Línea Diseño, Máster en Educación Socio Emocional, ONCE, Ormamail, Plena Inclusión, Proyectos RDR, Universidad de Zaragoza, and Zaragoza Cultural. Substantial support was provided by Abimar, ASHOKA, Asociación Aragonesa de Psicopedagogía, Biblioteca Pública de Zaragoza, Dirección General del Libro y Fomento de la Lectura del Ministerio de Cultura y Deporte, Escuelas Asociadas de la UNESCO, FAPAR Juan de Lanuza, Frena la curva, Save the Children, and UNICEF. This study complies with all scientific criteria as required by the Aragón Research Ethics Committee (Comité de Ética de la Investigación en Aragón, CEICA), which is officially accredited in Spain.
Conflicts of Interest
The authors declare no conflict of interest.
References
- Gatehouse, C. Coronavirus and the carnivalesque. Interactions 2020, 27, 34–36. [Google Scholar] [CrossRef]
- Iivari, N.; Kinnula, M.; Molin-Juustila, T.; Kuure, L. Exclusions in social inclusión projects: Struggles in involving children in digital technology development. Info Syst. 2018, 28, 1020–1048. [Google Scholar] [CrossRef]
- Ruiz, G.R. Marcas de la Pandemia: El Derecho a la Educación Afectado. Rev. Int. Educ. Para La Justicia Soc. 2020, 9, 45–59. [Google Scholar] [CrossRef]
- Pulido, C.M.; Villarejo-Carballido, B.; Redondo-Sama, G.; Gómez, A. COVID-19 infodemic: More retweets for science-based information on coronavirus than for false information. Int. Sociol. 2020, 35, 377–392. [Google Scholar] [CrossRef]
- Serrano, A.; Martínez, E. La Brecha Digital: Mitos y Realidades; Universidad Autónoma de Baja California: Mexicali, Mexico, 2003. [Google Scholar] [CrossRef]
- Hamburg, I.; Lütgen, G. Digital Divide, Digital Inclusion and Inclusive Education. Adv. Soc. Sci. Res. J. 2019, 6, 193–206. [Google Scholar] [CrossRef]
- Pimienta, D. Brecha Digital, Brecha Social, Brecha Paradigmática; Funredes: Santo Domingo, Dominican Republic, 2007; Available online: http://www.funredes.org/mistica/castellano/ciberoteca/tematica/brecha_paradigmatica.doc (accessed on 22 October 2020).
- Roca, E.; Melgar, P.; Gairal-Casadó, R.; Pulido, M. Schools That ‘Open Doors’ to Prevent Child Abuse in Confinement by COVID-19. Sustainability 2020, 12, 4685. [Google Scholar] [CrossRef]
- Scheerder, A.; van Deursen, A.; van Dijk, J. Determinants of Internet skills, uses and outcomes. A systematic review of the second- and third-level digital divide. Telemat. Inform. 2017, 34, 1607–1624. [Google Scholar] [CrossRef]
- Rodicio-García, M.L.; Ríos-de-Deus, M.P.; Mosquera-González, M.J.; Penado Abilleira, M. La Brecha Digital en Estudiantes Españoles ante la Crisis de la Covid-19. Rev. Int. Educ. Para La Justicia Soc. 2020, 9, 103–125. [Google Scholar] [CrossRef]
- Flecha, R.; Soler, M. Turning difficulties into possibilities: Engaging Roma families and students in school through dialogic learning. Camb. J. Educ. 2013, 43, 451–465. [Google Scholar] [CrossRef]
- García-Carrión, R.; Padrós Cuxart, M.; Alvarez, P.; Flecha, A. Teacher Induction in Schools as Learning Communities: Successful Pathways to Teachers’ Professional Development in a Diverse School Serving Students Living in Poverty. Sustainability 2020, 12, 7146. [Google Scholar] [CrossRef]
- Szeles, M.R. New insights from a multilevel approach to the regional digital divide in the European Union. Telecommun. Policy 2018, 42, 452–463. [Google Scholar] [CrossRef]
- Thapa, D.; Sein, M.K. An ecological model of bridging the digital divide in education: A case study of OLPC deployment in Nepal. Electron. J. Inf. Syst. Dev. Ctries. 2018, 84, 1–9. [Google Scholar] [CrossRef]
- Fan, R.-J.D.; Tan, P.J.B. Application of Information Technology in Preschool Aesthetic Teaching from the Perspective of Sustainable Management. Sustainability 2019, 11, 2179. [Google Scholar] [CrossRef]
- Robles, J.M.; Molina, O. La Brecha digital: ¿una consecuencia más de las desigualdades sociales? Un análisis de caso para Andalucía. EMPIRIA Rev. Metodol. Cienc. Soc. 2007, 13, 81–99. Available online: https://www.redalyc.org/pdf/2971/297124012004.pdf (accessed on 17 October 2020). [CrossRef]
- Iivari, N.; Sharma, S.; Ventä-Olkkonen, L. Digital transformation of everyday life—How COVID-19 pandemic transformed the basic education of the young generation and why information management research should care? Int. J. Inf. Manag. 2020, 55, 102183. [Google Scholar] [CrossRef]
- Anderson, R.H.; Bikson, T.K.; Law, S.A.; Mitchell, B.M. Universal access to e-mail: Feasibility and societal implications. In The Digital Divide. Facing a Crisis or Creating a Myth? Compaine, B.M., Ed.; MIT Press: Cambridge, UK, 2001; pp. 243–262. [Google Scholar]
- Buzzetto-Hollywood, A.; Wang, N.C.; Elobeid, H.; Elobaid, M. Addressing Information Literacy and the Digital Divide in Higher Education. Interdiscip. J. E Ski. Lifelong Learn. 2018, 14, 77–93. [Google Scholar] [CrossRef]
- Korte, W.B.; Hüsing, T. Benchmarking Access and Use of ICT in European Schools 2006. eLearning Pap. 2007, 2, 1–6. Available online: http://citeseerx.ist.psu.edu/viewdoc/download?doi=10.1.1.625.2736&rep=rep1&type=pdf (accessed on 18 October 2020).
- Elboj, C.; Pulido, M.A.; Welikala, T. Las tecnologías de la información y la comunicación en la salida del aislamiento rural. El caso de Ariño. Scr. Nova. Rev. Electrónica Geografía Cienc. Soc. 2013, 17, 1–15. Available online: https://www.researchgate.net/profile/Miguel_PulidoRodriguez/publication/269948011_Las_tecnologias_de_la_Informacion_y_la_Comunicacion_en_la_Salida_del_aislamiento_rural_El_caso_de_Arino/links/557c7a5108aeb61eae236352/Las-tecnologias-de-la-Informacion-y-la-Comunicacion-en-la-Salida-del-aislamiento-rural-El-caso-de-Arino.pdf (accessed on 18 October 2020).
- Tan, P.J.B.; Hsu, M.-H. Designing a System for English Evaluation and Teaching Devices: A PZB and TAM Model Analysis. Eurasia J. Math. Sci. Technol. Educ. 2018, 14, 2107–2119. [Google Scholar] [CrossRef]
- Duque, E.; Gairal, R.; Molina, S.; Roca, E. How the Psychology of education contributes to research with a social impact on the education of students with special needs: The case of successful educational actions. Front. Psychol. 2020, 11, 439. [Google Scholar] [CrossRef]
- Zapata Ros, M. Brecha digital y educación a distancia a través de redes. Funcionalidades y estrategias pedagógicas para el e-learning. In Anales de Documentación; Facultad de Comunicación y Documentación y Servicio de Publicaciones de la Universidad de Murcia: Murcia, Spain, 2005; Volume 8, pp. 247–274. [Google Scholar]
- Peña, A.M.; Canga, M.C. La educación emocional en el contexto escolar con alumnado de distintos países. Eur. J. Educ. Psychol. 2009, 2, 199–210. Available online: https://www.redalyc.org/pdf/1293/129312574003.pdf (accessed on 20 October 2020). [CrossRef][Green Version]
- Chiva-Bartoll, O.; Moliner, M.L.; Salvador-García, C. Can service-learning promote social well-being in primary education students? A mixed method approach. Child. Youth Serv. Rev. 2020, 111, 104841. [Google Scholar] [CrossRef]
- Sandoval, L.Y.; Rodríguez-Sedano, A.; Ecima, I. Ethical qualities of professional development of the educator a humanistic perspective needed to manage a new way to see the quality of education. Procedia Soc. Behav. Sci. 2010, 2, 2589–2593. [Google Scholar] [CrossRef]
- Díez-Palomar, J.; García-Carrión, R.; Hargreaves, L.; Vieites, M. Transforming students’ attitudes towards learning through the use of successful educational actions. PLoS ONE 2020, 15, e0240292. [Google Scholar] [CrossRef] [PubMed]
- Ganzevoort, W.; van den Born, R.J. Understanding citizens’ action for nature: The profile, motivations and experiences of Dutch nature volunteers. J. Nat. Conserv. 2020, 55, 125824. [Google Scholar] [CrossRef]
- Rodríguez-Nogueira, O.; Moreno-Poyato, A.R.; Álvarez-Álvarez, M.J.; Pinto-Carral, A. Significant socio-emotional learning and improvement of empathy in physiotherapy students through servic learning methodology: A mixed methods research. Nurse Educ. Today 2020, 90, 104437. [Google Scholar] [CrossRef]
- Sellars, M.; Simpson, J.; Promotion, H.; Kelly, H.; Chung, O.; Hons, B.A. Volunteer Involvement in Advance Care Planning: A Scoping Review. J. Pain Symptom Manag. 2019, 57, 1166–1175.e1. [Google Scholar] [CrossRef]
- Soler, M.; Morlà-Folch, T.; García-Carrión, R.; Valls, R. Transforming rural education in Colombia through family participation: The case of school as a learning community. J. Soc. Sci. Educ. 2020, 4, 67–80. [Google Scholar] [CrossRef]
- Gofen, A. Reconciling policy dissonance: Patterns of governmental response to policy noncompliance. Policy Sci. 2015, 48, 3–24. [Google Scholar] [CrossRef]
- Cáceres-Muñoz, J.; Jiménez Hernández, A.S.; Martín-Sánchez, M. School closings and socio-educational inequality in times of COVID-19. An exploratory research in an international key. Rev. Int. Educ. Para La Justicia Soc. 2020, 9, 199–221. [Google Scholar] [CrossRef]
- East, V.; Evans, L. Guía Práctica de Necesidades Educativas Especiales; Ediciones Morata: Madrid, Spain, 2010. [Google Scholar]
- Garriga i Arqué, J. Desarrollo Emocional; Bubol: Barcelona, Spain, 2016. [Google Scholar]
- Keegan, P. Critical affective civic literacy: A framework for attending to political emotion in the social studies classroom. J. Soc. Stud. Res. 2020, 1–10. [Google Scholar] [CrossRef]
- Priskillaa, V. The Influence of Intellectual Intelligence, Emotional Intelligence, and Spiritual Intelligence on Student Understanding Level. Emot. Intell. Spirit. Intell. Stud. Underst. Level 2020, 1–27. Available online: https://papers.ssrn.com/sol3/papers.cfm?abstract_id=3637760 (accessed on 18 October 2020). [CrossRef]
- Otero, V.M. La Buena Educación. Reflexiones y Propuestas de Psicopedagogía Humanista; Anthropos Editorial: Barcelona, Spain, 2007. [Google Scholar]
- Otero, V.M. Bases para Desarrollar la Competencia Social en la Escuela. Competencia Social en la Escuela. 2014. Available online: http://www.psicopedagogia.com/articulos/?articulo=393 (accessed on 19 October 2020).
- Redondo, J.; Fernández-Rey, J. Reconocimiento de fotografías de contenido emocional: Efectos de la valencia cuando se controla el arousal. Psicológica 2010, 31, 65–86. Available online: https://www.redalyc.org/pdf/169/16912881004.pdf (accessed on 20 October 2020).
- Bisquerra, R. Educación emocional y competencias básicas para la vida. Rev. Investig. Educ. 2003, 1, 7–43. Available online: https://revistas.um.es/rie/article/view/99071 (accessed on 30 October 2020).
- Seligman, M.E.P. Positive Psychology, Positive Prevention, and Positive Therapy. In Handbook of Positive Psychology; Snyder, C.R., Lopez, S.J., Eds.; Oxford University Press: Oxford, UK, 2002; pp. 3–9. [Google Scholar]
- Siemens, G. Connectivism: A learning theory for the digital age. Int. J. Instr. Technol. Distance Learn. 2005, 2. Available online: http://www.itdl.org/Journal/Jan_05/article01.htm (accessed on 20 October 2020).
- García, C.; Ruiz, L.; Comas, M.A. Formación de Familiares y Voluntariado. Los Beneficios de la Solidaridad en la Escuela. Multidiscip. J. Educ. Res. 2019, 9, 144–168. [Google Scholar] [CrossRef]
- Pagán, J.B.; Amiama, J.F.; Reche, I.S.C. Dialogic Literary Gatherings: Two Experiences that Connect the School with its Environment. Procedia Soc. Behav. Sci. 2017, 237, 1039–1044. [Google Scholar] [CrossRef]
- Zubiri-Esnaola, H.; Vidu, A.; Rios-Gonzalez, O.; Morla-Folch, T. Inclusivity, participation and collaboration: Learning in interactive groups. Educ. Res. 2020, 62, 162–180. [Google Scholar] [CrossRef]
- Gebauer, R.; Wade, M.E.; Muller, T.; Kramer, S.; Leary, M.; Sopper, J. RLC_Unique Strategies to Foster Integrative Learning in Residential Learning Communities. Learn. Communities Res. Pract. 2020, 8, 1–13. Available online: https://files.eric.ed.gov/fulltext/EJ1251577.pdf (accessed on 18 October 2020).
- Lippincott, J.K. Learning Communities for Excellence: Developing collaborative relationships: Librarians, students, and faculty creating learning communities. Coll. Res. Libr. News 2019, 63, 190–193. Available online: https://crln.acrl.org/index.php/crlnews/article/view/21442/26735 (accessed on 15 October 2020). [CrossRef]
- Llopis, A.; Villarejo, B.; Soler, M.; Alvarez, P. (Im) Politeness and interactions in Dialogic Literary Gatherings. J. Pragmat. 2016, 94, 1–11. [Google Scholar] [CrossRef]
- Ríos, O.; Herrero, C.; Rodríguez, H. From Access to Education. The Revolutionary Transformation of Schools as Learning Communities. Int. Rev. Qual. Res. 2013, 6, 239–253. [Google Scholar] [CrossRef]
- Morlà-Folch, T.; Ríos González, O.; Mara, L.C.; García Yeste, C. Impact of the extension of learning time on the learning space of the platform for people affected by mortgages Tarragona. Learn. Cult. Soc. Interact. 2020, 24, 100369. [Google Scholar] [CrossRef]
- Malagón, J.D.; González, I. Evaluación del impacto de las Tertulias Literarias Dialógicas en Comunidades de Aprendizaje. Profr. Rev. Currículum Form. Profr. 2018, 22, 111–132. [Google Scholar] [CrossRef]
- Tomlinson, C. El Aula Diversificada: Dar Respuestas a las Necesidades de Todos los Estudiantes; Ed. Bolsillo: Madrid, Spain, 2008. [Google Scholar]
- García Muñoz, Ó. Lectura Fácil: Métodos de Redacción y Evaluación; Real Patronato sobre Discapacidad: Madrid, Spain, 2012. [Google Scholar]
- Pascual-Gómez, I.; Carril-Martínez, I. Relación entre la comprensión lectora, la ortografía y el rendimiento: Un estudio en Educación Primaria. Ocnos Rev. Estud. Lect. 2017, 16, 7–17. [Google Scholar] [CrossRef]
- García Muñoz, O. Lectura Fácil. Colección Guías Prácticas de Orientaciones Para la Inclusión Educativa. Ministerio de Educación, Cultura y Deporte. Versión Electrónica. 2014. Available online: https://sid.usal.es/idocs/F8/FDO27043/lectura_facil.pdf (accessed on 17 October 2020).
- Carlucci, L.; Seibel, C. El discurso especializado en el museo inclusivo: Lectura fácil versus audiodescripción. In Traducción y Accesibilidad en los Medios de Comunicación: De la Teoría a la Práctica/Translation and Media Accessibility: From Theory to Practice; MonTI; Richart-Marset, M., Francesca, C., Eds.; University of Alicante: Alicante, Spain, 2020; Volume 12, pp. 262–294. [Google Scholar] [CrossRef]
- Álvarez, C.; González, L.; Larrinaga, A. Aprendizaje dialógico, grupos interactivos y tertulias literarias: Una apuesta de centro. Tabanque Rev. Pedagógica 2013, 26, 209–224. Available online: https://dialnet.unirioja.es/descarga/articulo/4754777.pd (accessed on 17 October 2020).
- Bengochea, L.; Budia, F.; Medina, J.A. Videotutoriales subtitulados, un material didáctico accesible. In Actas del V Congreso Internacional ATICA; 2013; pp. 80–87. Available online: http://www.esvial.org/wp-content/files/paper_Cafvir120.pdf (accessed on 22 October 2020).
- Bengochea, L.; Medina, J.A. El papel de los videotutoriales accesibles en el aprendizaje del futuro. In Actas del V Congreso Internacional ATICA; 2013; pp. 120–127. Available online: http://citeseerx.ist.psu.edu/viewdoc/download?doi=10.1.1.634.7984&rep=rep1&type=pdf#page=121 (accessed on 22 October 2020).
- Pallant, J. SPSS Survival Manual; Allen & Unwin: Sydney, Australia, 2005. [Google Scholar]
- Tan, P.J.B. An Empirical Study of How the Learning Attitudes of College Students toward English E-Tutoring Websites Affect Site Sustainability. Sustainability 2019, 11, 1748. [Google Scholar] [CrossRef]
Publisher’s Note: MDPI stays neutral with regard to jurisdictional claims in published maps and institutional affiliations. |
© 2021 by the authors. Licensee MDPI, Basel, Switzerland. This article is an open access article distributed under the terms and conditions of the Creative Commons Attribution (CC BY) license (http://creativecommons.org/licenses/by/4.0/).



