Journal Description
Disabilities
Disabilities
is an international, peer-reviewed, open access journal on the physical, biopsychosocial, and environmental aspects of disability, published quarterly online by MDPI.
- Open Access— free for readers, with article processing charges (APC) paid by authors or their institutions.
- High Visibility: indexed within ESCI (Web of Science), Scopus, EBSCO, and other databases.
- Rapid Publication: manuscripts are peer-reviewed and a first decision is provided to authors approximately 50.2 days after submission; acceptance to publication is undertaken in 6.1 days (median values for papers published in this journal in the first half of 2025).
- Journal Rank: CiteScore - Q2 (Health Professions (miscellaneous))
- Recognition of Reviewers: APC discount vouchers, optional signed peer review, and reviewer names published annually in the journal.
Impact Factor:
1.4 (2024);
5-Year Impact Factor:
1.6 (2024)
Latest Articles
“Best Days of Our Lives?” Exploring the School Experiences of Women with ADHD Based on Diagnosis During or After School
Disabilities 2025, 5(4), 103; https://doi.org/10.3390/disabilities5040103 (registering DOI) - 4 Nov 2025
Abstract
►
Show Figures
Attention Deficit Hyperactivity Disorder (ADHD) is a neuro-behavioural condition associated with limitations and deficits. Previous literature has largely focused on the lived experiences of males with ADHD. Despite a recent increase in studies on females with ADHD, there is a lack of empirical
[...] Read more.
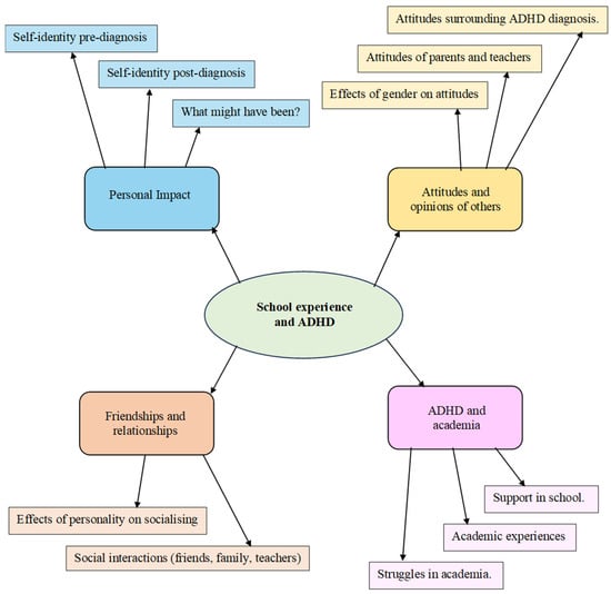
Attention Deficit Hyperactivity Disorder (ADHD) is a neuro-behavioural condition associated with limitations and deficits. Previous literature has largely focused on the lived experiences of males with ADHD. Despite a recent increase in studies on females with ADHD, there is a lack of empirical research on school experiences. This study aimed to address this gap in the literature by examining the perceived effect of ADHD on the school experiences of women. 13 women aged between 18–35 with a medical diagnosis of ADHD answered a series of questions in qualitative semi-structured interviews. Three were diagnosed during school and ten were diagnosed after school. The data was analysed using structured inductive thematic analysis. Four themes emerged, with sub-themes as follows: (1) Personal impact; the impact ADHD had on self-identity in school pre- and post-diagnosis. (2) Attitudes and opinions of others; how parents, teachers and societal attitudes on gender affected diagnoses and school experiences. (3) Friendships and relationships; how ADHD affected personality and socialising in school, and (4) ADHD and academia; the academic struggles participants faced whether diagnosed in school or not. The results suggest that ADHD contributed to negative school experiences for all participants. While the perception was that gender and attitudes towards ADHD in females often delayed diagnoses and that early diagnosis would have improved self-identity and school experience, results suggest even with early diagnosis, it is important that teachers are educated about the symptoms and deficits affecting females with ADHD and that schools provide resources to support female students with ADHD to ensure the best school experience.
Full article
Open AccessArticle
Unified Sports for Inclusive Education: Assessing Basketball’s Role in Supporting Students with Special Educational Needs—A Pilot Study
by
Mario Ruggiero, Pietro Montesano, Leopoldo Ferrante, Cristina Mennitti, Olga Scudiero and Filomena Mazzeo
Disabilities 2025, 5(4), 102; https://doi.org/10.3390/disabilities5040102 - 3 Nov 2025
Abstract
►▼
Show Figures
This pilot study evaluates the effectiveness of basketball, implemented according to Universal Design for Learning (UDL) principles and educational best practices, as an inclusive tool for students with Special Educational Needs in lower secondary school. The research involved 24 adolescents aged 11–14 with
[...] Read more.
This pilot study evaluates the effectiveness of basketball, implemented according to Universal Design for Learning (UDL) principles and educational best practices, as an inclusive tool for students with Special Educational Needs in lower secondary school. The research involved 24 adolescents aged 11–14 with Special Educational Needs, who participated in a structured 30-session basketball program designed to enhance motor, relational, and individual skills. The program incorporated evidence-based methodologies such as differentiated instruction, peer modeling, and cooperative activities. Motor tests and psychometric questionnaires were administered pre- and post-intervention to assess three key developmental dimensions. Results demonstrated significant improvements across all three dimensions: relational competencies and individual factors showed equal progress (+20.8% each), while motor skills showed slightly more modest but still substantial gains (+16.6%). These findings confirm that a structured pedagogical approach can transform sport into a powerful vehicle for inclusion. The article highlights how the integration of physical activity, inclusive teaching methodologies, and unified sports represents an effective strategy to address the complexity of Special Educational Needs.
Full article

Graphical abstract
Open AccessArticle
School-Based Proprioceptive and Plyometric Training Improves Balance in Students with Visual Impairment: A 12-Week Controlled Study
by
Mariasole Antonietta Guerriero, Fiorenzo Moscatelli, Giovanni Messina, Emilia Florina Grosu, Emese Ágnes Maniu, Valentin Alexandru Enache, Vlad Teodor Grosu, Rita Polito, Marcellino Monda, Antonietta Messina, Claudia Casella, Paride Vasco and Nicola Mancini
Disabilities 2025, 5(4), 101; https://doi.org/10.3390/disabilities5040101 - 3 Nov 2025
Abstract
This study examined the efficacy of a 12-week school-based program combining proprioceptive and plyometric training to enhance static and dynamic balance in children and adolescents with visual impairment. A total of 33 students were randomly assigned to either an experimental group (EG; n
[...] Read more.
This study examined the efficacy of a 12-week school-based program combining proprioceptive and plyometric training to enhance static and dynamic balance in children and adolescents with visual impairment. A total of 33 students were randomly assigned to either an experimental group (EG; n = 18), receiving a one-weekly session of integrative training alongside regular physical education, or a control group (CG; n = 15), following only the standard curriculum. Balance outcomes were assessed at baseline (T0) and post intervention (T1) using stabilometric measures under visual deprivation (eyes closed) and BOT-2 (Bruininks-Oseretsky Test of Motor Proficiency, Second Edition) balance subtests. The EG demonstrated statistically significant reductions in ellipse surface area (p = 0.002, d = −1.29), center of pressure displacement (p < 0.001, d = −1.67), and sway velocity (p = 0.015, d = −1.06), indicating improved postural stability when vision was unavailable. BOT-2 Test 4 showed significant intra-group improvement (p = 0.006, d = 1.37), while BOT-2 Test 3 and between-group comparisons revealed medium-to-large effect sizes, though not always statistically significant. These findings suggest that augmenting somatosensory input through proprioceptive and plyometric training may partially compensate for visual deficits and improve postural control in individuals with visual impairments. This improvement likely reflects the activation of compensatory mechanisms that enhance proprioceptive and vestibular contributions to balance maintenance. Importantly, meaningful improvements occurred with just one weekly session, making this an accessible and scalable intervention for inclusive school settings.
Full article
Open AccessArticle
Social Support, Service Use, Psychological Flexibility, and Well-Being Among Israeli Foster and Biological Parents of Children with Disabilities
by
Shaked Ofer, Racheli Asgali, Liat Lifshitz, Ben Israel Shaul and Ayelet Gur
Disabilities 2025, 5(4), 100; https://doi.org/10.3390/disabilities5040100 - 2 Nov 2025
Abstract
Recognizing a dearth of understanding on the experiences of foster parents of children with disabilities, this study aimed to compare well-being, psychological flexibility, and social support among foster parents and biological parents of children with disabilities, as well as parents of children without
[...] Read more.
Recognizing a dearth of understanding on the experiences of foster parents of children with disabilities, this study aimed to compare well-being, psychological flexibility, and social support among foster parents and biological parents of children with disabilities, as well as parents of children without disabilities, while exploring the impact of service use and social support on psychological flexibility and well-being. A convenience sample comprised 135 parents: 36 biological parents of children with disabilities, 32 foster parents of children with disabilities, and 67 biological parents of children without disabilities. Statistical analyses included one-way ANOVA, Pearson correlation, simple linear regression, and multiple linear regression. Results showed that foster parents of children with disabilities exhibited significantly higher psychological flexibility, well-being, and social support compared to biological parents of children with disabilities. Among biological parents of children with disabilities, psychological flexibility and well-being showed significant correlations with service satisfaction and social support, with social support explaining 62% of variance in psychological flexibility and 51% in well-being. Among foster parents of children with disabilities, neither service use nor social support significantly predicted psychological flexibility or well-being, suggesting different adaptive mechanisms. Among parents of children without disabilities, social support significantly predicted both psychological flexibility and well-being. The findings, which should be interpreted cautiously given the small sample size, highlight the need for targeted support interventions for biological parents of children with disabilities and further research into foster care families’ unique experiences.
Full article
Open AccessArticle
Perspectives on Mainstreaming Special Education: How Principals’ and Counselors’ Attitudes Relate to Their Professional Well-Being
by
Galia Taller Azulay, Tali Heiman and Dorit Olenik Shemesh
Disabilities 2025, 5(4), 99; https://doi.org/10.3390/disabilities5040099 - 31 Oct 2025
Abstract
The current study examined the attitudes of elementary and middle school principals and school counselors toward including students with special needs in regular classrooms. 243 participants completed questionnaires on their self-efficacy, job satisfaction, stress, and attitudes toward inclusion. Additionally, 22 semi-structured interviews were
[...] Read more.
The current study examined the attitudes of elementary and middle school principals and school counselors toward including students with special needs in regular classrooms. 243 participants completed questionnaires on their self-efficacy, job satisfaction, stress, and attitudes toward inclusion. Additionally, 22 semi-structured interviews were conducted to gain a deeper understanding of how principals and counselors deal with the inclusion of students with special needs in their school. The study’s findings reveal a difference between middle school counselors and principals and those in elementary schools in terms of the desire for inclusion. It was also found that the less the counselors believe in themselves, the less they are in favor of inclusion, while the more satisfied they are with their work, the more they support inclusion. Qualitative analysis brought up various difficulties in the inclusion process.
Full article
(This article belongs to the Collection Exclusive Papers Collection of Editorial Board Members of Disabilities)
Open AccessArticle
Artistic Experience of the Visually Impaired: A Qualitative Study on the Process of Creating Clay Media Artworks for Low Vision in Indonesia
by
Nur Fajrie, Imaniar Purbasari, Slamet Khoeron, Ika Yuni Purnama and Hendri Pratama
Disabilities 2025, 5(4), 98; https://doi.org/10.3390/disabilities5040098 - 27 Oct 2025
Abstract
►▼
Show Figures
This study explores the artistic experiences of individuals with low vision in creating clay-based artworks at the Pandawa Social Home for Blind Sensory Disabilities in Kudus Regency, Indonesia. The research used a qualitative, descriptive-exploratory design, and fifteen participants with varying levels of visual
[...] Read more.
This study explores the artistic experiences of individuals with low vision in creating clay-based artworks at the Pandawa Social Home for Blind Sensory Disabilities in Kudus Regency, Indonesia. The research used a qualitative, descriptive-exploratory design, and fifteen participants with varying levels of visual impairment were involved. Data were obtained through in-depth interviews, observations, and analysis of their clay creations. The findings reveal that clay, with its tactile qualities, serves as an effective medium for creative expression, enabling participants to explore form through touch and pressure. This process supported the development of fine motor skills, creativity, and self-confidence while fostering emotional well-being and social interaction. Participants relied on memory, imagination, and sensory perception to produce artworks that held personal and aesthetic meaning, despite differing from conventional visual standards. The study underscores the therapeutic benefits of clay art and highlights the crucial role of supportive environments—families, educators, and art communities—in nurturing creativity and enhancing the quality of life for individuals with visual impairments. The limitations of this study include its small sample size, its single-institution approach, and its focus on clay. Future research should expand the participant pool, explore other accessible art media, and examine the long-term impact on psychosocial development.
Full article

Figure 1
Open AccessArticle
“Being a Woman in Sports Means Always Having to Work Twice as Hard to Achieve Something”: Voices from Brazilian Female Paralympic Athletes
by
Nathali Fernanda Feliciano, Isabella dos Santos Alves, Renata Máximo Guidetti-Turchetti and Maria Luiza Tanure Alves
Disabilities 2025, 5(4), 97; https://doi.org/10.3390/disabilities5040097 - 27 Oct 2025
Abstract
This study focuses on the experiences of female Paralympic athletes in Brazil through the lens of feminist disability studies. It is a qualitative study, grounded in the voices of disabled women, positioning them as the foundation of knowledge within a post-structuralist epistemological framework.
[...] Read more.
This study focuses on the experiences of female Paralympic athletes in Brazil through the lens of feminist disability studies. It is a qualitative study, grounded in the voices of disabled women, positioning them as the foundation of knowledge within a post-structuralist epistemological framework. The research involved in-depth interviews with four Brazilian Female Paralympians, conducted using a predefined interview guide, and the data were analyzed using thematic content analysis. The athletes were between 25 and 34 years of age and had experience competing in international competitions. From their narratives, two distinct yet interconnected categories emerge: (1) Being a disabled woman and (2) Like sportswomen. Disabled women have shown that they navigate an ableist and sexist society as disabled women within the context of sport; at the same time, they embody an empowered and inspirational identity as sportswomen. By exploring these perspectives, this study highlights the need to challenge and redefine societal perceptions and expectations surrounding disability. It provides insights into the experiences and agency of female Paralympic athletes.
Full article
Open AccessArticle
Supporting Functional Occupation of People with Moderate Intellectual Disability and Blindness Using a Smartphone-Based Technology System
by
Gloria Alberti, Giulio E. Lancioni, Nirbhay N. Singh, Mark F. O’Reilly and Jeff Sigafoos
Disabilities 2025, 5(4), 96; https://doi.org/10.3390/disabilities5040096 - 22 Oct 2025
Abstract
►▼
Show Figures
People with intellectual disability and visual impairment often have difficulties in accessing leisure events, engaging in cognitive activities, and performing physical exercise. The present study assessed a program aimed at helping six adults with moderate or moderate-to-mild intellectual disability and blindness in each
[...] Read more.
People with intellectual disability and visual impairment often have difficulties in accessing leisure events, engaging in cognitive activities, and performing physical exercise. The present study assessed a program aimed at helping six adults with moderate or moderate-to-mild intellectual disability and blindness in each of the aforementioned areas. The program relied on the use of a technology system involving a smartphone, which was supplied with Internet connection and fitted with the Live Transcribe and MacroDroid applications. These applications were set up to (a) enable the participants to use verbal utterances to successfully access preferred songs and comic sketches (leisure events) and answer series of verbal questions (cognitive activity) automatically presented to them, and (b) enable the smartphone to verbally guide the participants’ performance of series of body movements (physical exercise). The program was introduced according to a nonconcurrent multiple baseline design across participants. The intervention was divided into two phases, which included 17–33 and 39–48 sessions, respectively. The results showed that the participants’ baseline performance (without the support of the system) was generally poor. During the intervention with the system, all participants succeeded in accessing the music or comic events available, satisfactorily answering series of questions, and performing series of body movements. The Percentage of Nonoverlapping Data and the Tau (novlap) methods used to compare baseline and intervention performance produced indices of 1 for all participants (confirming the strong impact of the intervention). These results, which need replication to establish their generality, suggest that the technology system might represent a useful tool for helping people like the participants of this study.
Full article

Figure 1
Open AccessArticle
‘Where’s the Support for Us?’: Exploring the Lived Experiences of Significant Others Who Care for People with Disability in Australia
by
Chelsea Hannah Marsh, Alicia Yon, Elizabeth Kendall and Kelsey Chapman
Disabilities 2025, 5(4), 95; https://doi.org/10.3390/disabilities5040095 - 22 Oct 2025
Abstract
Significant others—family members, friends, and informal carers—play a vital yet underrecognised role in supporting people with disability in Australia. This study aimed to explore their lived experiences and identify systemic barriers impacting their well-being and caregiving capacity. A total of 188 significant others
[...] Read more.
Significant others—family members, friends, and informal carers—play a vital yet underrecognised role in supporting people with disability in Australia. This study aimed to explore their lived experiences and identify systemic barriers impacting their well-being and caregiving capacity. A total of 188 significant others participated in a statewide survey, co-designed using inclusive research principles. Quantitative and qualitative data were collected and analysed collaboratively, using an a priori coding framework adapted to new themes. Four key findings were described: the joy and meaning found in caregiving; the overwhelming burden of navigating fragmented systems; the erosion of carer well-being due to financial, physical and emotional strain; and the urgent need for systemic support including respite and equitable access to services. Participants emphasised that caregiving itself was not inherently burdensome, rather, the lack of formal support and recognition creates unsustainable conditions. These findings highlight the critical role significant others play in sustaining Australia’s care economy and underscore the need for disability-inclusive policy reform. Strengthening support systems and embedding lived experience into reform and policy design are essential to ensuring the long-term sustainability of informal care and the rights and well-being of both carers and people with disability.
Full article
(This article belongs to the Special Issue The Care Economy and Disability Inclusion)
Open AccessArticle
The Impact of Multimorbidity on Capacity and Performance Levels: Insights from a Population-Based Study
by
Marina Carvalho Arruda Barreto, Ricardo Goes de Aguiar, Ricardo Cartes-Velásquez and Shamyr Sulyvan de Castro
Disabilities 2025, 5(4), 94; https://doi.org/10.3390/disabilities5040094 - 22 Oct 2025
Abstract
Multimorbidity has emerged as a pressing public health concern on a global scale, primarily driven by population aging and the epidemiological transition, which has resulted in an increased prevalence of chronic non-communicable diseases. Objective: The objective of the study was to investigate the
[...] Read more.
Multimorbidity has emerged as a pressing public health concern on a global scale, primarily driven by population aging and the epidemiological transition, which has resulted in an increased prevalence of chronic non-communicable diseases. Objective: The objective of the study was to investigate the functioning profile of individuals with multimorbidity in Chile, focusing on capacity and performance, and to explore the association between multimorbidity and compromised functioning. Methods: Data from the II ENDISC, a cross-sectional population study conducted in Chile in 2015, were analyzed. The sample comprised 12,265 randomly selected individuals aged 17 and above, who were interviewed using the Model Disability Survey. Generalized linear models (GLMs) were employed to assess the impact of multimorbidity on capacity and performance. Results: The results revealed that individuals with multimorbidity presented worse capacity scores (38.31 vs. 19.72) and performance scores (44.51 vs. 27.28) compared to those without multimorbidity. Furthermore, adjusted risk through GLM shows that individuals with multimorbidity had a higher risk of experiencing worse capacity (1.39) and performance (1.29) scores. Gender, self-rated health, age, employment status, and education level were identified as factors associated with varying degrees of impact on functioning. Conclusions: These findings underscore the importance of addressing multimorbidity and its associated factors in healthcare planning and intervention strategies, particularly for socioeconomically vulnerable populations, to enhance well-being and functioning among individuals with multimorbidity.
Full article
Open AccessArticle
An Exploratory Randomised Trial of a Self-Managed Home-Based Exaggerated Spatial Cueing Intervention for Handwriting in Parkinson’s Disease
by
Daria Andreoli, Alex Reed, Shelly Coe, Helen Dawes and Johnny Collett
Disabilities 2025, 5(4), 93; https://doi.org/10.3390/disabilities5040093 - 21 Oct 2025
Abstract
►▼
Show Figures
Handwriting impairment is a cardinal symptom of Parkinson’s. However, treatment options are limited. Here we evaluate the utility and estimate effects of a novel low-resource handwriting intervention (Clinicaltrials. gov NCT03369587). Forty-eight people with Parkinsons with self-reported handwriting problems were recruited to an exploratory,
[...] Read more.
Handwriting impairment is a cardinal symptom of Parkinson’s. However, treatment options are limited. Here we evaluate the utility and estimate effects of a novel low-resource handwriting intervention (Clinicaltrials. gov NCT03369587). Forty-eight people with Parkinsons with self-reported handwriting problems were recruited to an exploratory, assessor-blind two-arm parallel randomized trial to either diverging (n = 24, n = 19 analysed) or parallel (n = 24, n = 20 analysed) groups. Both received a six-week, five times a week, handwriting program: writing a daily diary on lined paper (diverging: 10 mm increasing to 13 mm apart, parallel: 10 mm apart). Outcomes were measures of impairment (cursive ‘el’, single and dual-task), handwriting function (sentence and free writing) and self-reported difficulties. Median diary entries (31, IRQ: 17.5–39) were greater than requested (30) with no differences between groups, p = 0.302. No adverse events were reported. Regardless of group, improvements were found in writing ‘el’ speed (single task: d = −0.90, 95% CI: −1.41: −0.38, p = 0.001; dual task: d = −0.72, 95% CI: −1.24: −0.21, p = 0.09) and amplitude (single task: d = 1.07, 95% CI: 0.49: 1.66, p < 0.001; dual task: d = 0.86, 95% CI: 0.35: 1.37, p = 0.002). Sentence amplitude (d = 0.80, 95% CI: 0.30: 1.29, p = 0.003) and perceived difficulties also improved (OR = −3.6, 95% CI: −12.6: −1.0, p = 0.047). Between-group effects were small (d = 0.11 to 0.48). Large improvements to handwriting, which required less attention, were found after self-directed well-adhered-to practice. Potential additional benefits of exaggerated cueing were small.
Full article

Figure 1
Open AccessArticle
Public Awareness of Accessible Environments and Its Influencing Factors in Underdeveloped Regions of China
by
Yuke Wu, Jinyu Fan and Huan Li
Disabilities 2025, 5(4), 92; https://doi.org/10.3390/disabilities5040092 - 20 Oct 2025
Abstract
The promotion of public awareness regarding accessible environments is crucial for their effective construction and utilization. While there has been extensive research focusing on the physical construction of accessible facilities, the issue of public awareness remains underexplored, especially in underdeveloped regions. This potential
[...] Read more.
The promotion of public awareness regarding accessible environments is crucial for their effective construction and utilization. While there has been extensive research focusing on the physical construction of accessible facilities, the issue of public awareness remains underexplored, especially in underdeveloped regions. This potential lack of awareness could hinder effective use and societal support of accessible environments. The present study explored the current state of public awareness regarding accessible environments and its influencing factors in Urumqi, a provincial capital in an underdeveloped region of China. Through stratified sampling, approximately 80 residents from each of seven districts in this western city were surveyed, resulting in 501 valid questionnaires. The findings indicated that public awareness of accessible environments was moderate, characterized by insufficient understanding of basic concepts and relevant legal policies. The presence of family members with mobility difficulties, personal experience with mobility challenges, and occupational roles were all relevant factors that contributed to differences in public awareness of accessible environments. The study identified two key influencing factors, including public attitudes towards accessible environments and the presence of family members with mobility difficulties. These insights could inform strategies to enhance public awareness of accessible environments. Future research should further explore the underlying mechanisms linking public awareness and its influencing factors.
Full article
Open AccessArticle
Executive Dysfunction and Anxiety in Adolescent Females with ADHD: A Study of Arab Israeli Students
by
Rafat Ghanamah and Julnar Khaldi-Mreh
Disabilities 2025, 5(4), 91; https://doi.org/10.3390/disabilities5040091 - 20 Oct 2025
Abstract
This study examined the relationships between anxiety and executive functioning in Arab Israeli female adolescents diagnosed with Attention-Deficit/Hyperactivity Disorder (ADHD), compared to their typically developing peers. The aim was to explore differences in emotional and metacognitive executive functions, as well as how anxiety
[...] Read more.
This study examined the relationships between anxiety and executive functioning in Arab Israeli female adolescents diagnosed with Attention-Deficit/Hyperactivity Disorder (ADHD), compared to their typically developing peers. The aim was to explore differences in emotional and metacognitive executive functions, as well as how anxiety correlates with these cognitive domains within a culturally specific and gender-sensitive population. Eighty adolescent girls aged 15–18 (40 with ADHD and 40 controls) completed self-report measures assessing anxiety and executive functions using the BRIEF-SR and State-Trait Anxiety Inventory. No significant group differences were found in behavioral aspects of executive functions (inhibition, shifting, emotional control, and monitoring) or in overall anxiety levels. However, the ADHD group demonstrated significantly greater difficulties in all metacognitive executive function domains—including working memory, planning, organization, and task completion—as well as higher scores on the Metacognitive Index and Global Executive Composite. Correlational analyses revealed that anxiety was significantly associated with both behavioral and metacognitive executive dysfunction in the control group. In the ADHD group, however, anxiety was only significantly related to behavioral regulation, not metacognitive functioning. These findings underscore the importance of metacognitive support in interventions for adolescent girls with ADHD. Culturally tailored educational strategies that target working memory, planning, and organizational skills may help improve academic performance and overall adaptive functioning in this underserved population.
Full article
Open AccessArticle
Well-Being in Family Caregivers of Dementia Patients in Romania
by
Liviu Florian Tatomirescu, Cristiana Susana Glavce, Gabriel-Ioan Prada, Suzana Turcu and Adriana Borosanu
Disabilities 2025, 5(4), 90; https://doi.org/10.3390/disabilities5040090 - 11 Oct 2025
Abstract
►▼
Show Figures
Background: The rising prevalence of neurodegenerative conditions such as dementia underscores the impact of population aging. Consequently, long-term care needs have increased and are often met by family members through informal caregiving, thereby supporting formal care systems by reducing associated costs. These
[...] Read more.
Background: The rising prevalence of neurodegenerative conditions such as dementia underscores the impact of population aging. Consequently, long-term care needs have increased and are often met by family members through informal caregiving, thereby supporting formal care systems by reducing associated costs. These caregivers face physical and mental health challenges, raising concerns about their psychological well-being and prompting interest in both clinical and psychosocial research. Ryff’s eudaimonic model offers a robust framework for the assessment of psychological well-being; yet, in Romania, data on this population segment remain limited. Objective: This study aimed to compare the psychological well-being of Romanian dementia family caregivers with a reference population from the Romanian adaptation of the 54-item Ryff Psychological Well-Being Scale, and to explore how sociodemographic characteristics relate to relevant differences across well-being dimensions. Methods: A cross-sectional study was conducted among 70 Romanian family caregivers recruited from a single clinical hospital in Bucharest, Romania. Caregivers completed the 54-item Ryff Scale (Romanian adaptation), and scores were compared to reference values using one-sample t-tests with bootstrap confidence intervals. The most relevant dimension (purpose in life) was dichotomized and further examined in relation to sociodemographic and caregiving variables using Chi-squared and Fisher’s exact tests. Results: Caregivers reported significantly lower scores compared to the reference population in purpose in life (p < 0.001, d = −1.01), personal growth (p < 0.001, d = −0.91), and positive relations (p = 0.01, d = −0.30). The most pronounced deficit was observed in purpose in life, with 85.7% of caregivers scoring below the reference mean. This dimension was further examined in relation to caregiver characteristics. Retirement status showed a statistically significant association with Purpose in Life, with retired caregivers more likely to report lower scores (χ2 (1) = 4.04, p = 0.04), supported by the likelihood ratio test (p = 0.01) and a linear trend (p = 0.05). Additional marginal associations were found for household income (p = 0.14) and whether the patient slept in a separate room (p = 0.15), suggesting possible links between caregiver well-being and economic or environmental conditions. Conclusions: The study findings highlight notable psychological vulnerabilities among Romanian dementia caregivers, particularly in purpose in life and personal growth. Associations with structural and contextual factors such as retirement status, income, and caregiving environment suggest that caregiver well-being is shaped by broader socioeconomic conditions. While the magnitude of these deficits may be underestimated due to elevated stress levels in the reference group, the findings underscore the need for targeted clinical, social, and policy-level interventions aimed at strengthening existential meaning and personal development in culturally specific settings.
Full article

Figure 1
Open AccessArticle
How Liberal Arts College Websites in the US Are (or Are Not) Discussing Autism
by
Eileen T. Crehan, Anna Phillips, Anh Ngo, Abigail Donaghue, Natalie Bartlett, Daniella Rothstein and Simone R. Dufresne
Disabilities 2025, 5(4), 89; https://doi.org/10.3390/disabilities5040089 - 8 Oct 2025
Abstract
College websites are a primary source of information for prospective students. As increasing numbers of autistic students head to college, we wanted to capture whether and how college websites were presenting themselves as autism-friendly or autism-aware environments. This is a descriptive study of
[...] Read more.
College websites are a primary source of information for prospective students. As increasing numbers of autistic students head to college, we wanted to capture whether and how college websites were presenting themselves as autism-friendly or autism-aware environments. This is a descriptive study of how college websites from liberal arts institutions in the U.S. talk about autism. The top 50 liberal arts schools, as ranked by the US World and News Report from 2023, were searched for the following terms: “autism”, “autistic”, “ASD”, “neurodiversity”, “neurodivergent”, and “neurodivergence.” Five website areas where these terms may appear, or where prospective students may look for them, were identified: admissions, accessibility, counseling/mental health, faculty resources, and student life. Overall, the occurrence of any searched terms was extremely low across all areas. This lack of terminology representation likely reflects the reality of autism-related services on these campuses. On some websites, mentions of autism did not reflect a deeper cultural understanding of the term. The lack of representation of and information about autism and neurodiversity on college websites should be a call to these types of institutions that there are a number of students whose identities are not being recognized by these academic spaces.
Full article
Open AccessArticle
The Persian Version of the SIGAM Mobility Scale Was Cross-Culturally Adapted and Validated in Adults with Lower Limb Amputation
by
Fatemeh Azadinia, Mahshid Mosharaf, Atefeh Lesani, Nicola Ryall and Ebrahim Sadeghi-Demneh
Disabilities 2025, 5(4), 88; https://doi.org/10.3390/disabilities5040088 - 6 Oct 2025
Abstract
►▼
Show Figures
Background: Mobility assessment is a crucial aspect of rehabilitation for individuals with lower limb amputation, as it directly influences their independence and quality of life. The objective of this study was to translate and cross-culturally adapt the Special Interest Group in Amputee Medicine
[...] Read more.
Background: Mobility assessment is a crucial aspect of rehabilitation for individuals with lower limb amputation, as it directly influences their independence and quality of life. The objective of this study was to translate and cross-culturally adapt the Special Interest Group in Amputee Medicine (SIGAM) mobility grades questionnaire in the Persian language and to investigate its psychometric properties. Methods: The SIGAM mobility scale was translated into Persian according to international guidelines for cross-cultural adaptation of self-reported measures and was administered to forty Persian-speaking people with lower limb amputations. Measurement properties were evaluated following COSMIN (COnsensus-based Standards for the Selection of Health Measurement INstruments) recommendations and included internal consistency, test–retest reliability, and hypotheses testing for construct validity by comparing SIGAM mobility grades to the Locomotor Capabilities Index-5 (LCI-5), Houghton scale, Activities-specific Balance Confidence (ABC) scale, the 2-Minute Walk Test (2-MWT), and the Timed Up and Go (TUG). Results: SIGAM mobility scale demonstrated acceptable internal consistency (Kuder-Richardson 20 coefficient = 0.72) and excellent test–retest reliability (Cohen Kappa coefficient = 0.85). Hypothesis testing for construct validity confirmed the good to very good correlations of the Persian SIGAM mobility scale with the LCI-5 (r = 0.63, 0.55, and 0.63 for the general, basic, and advanced activities components, respectively), Houghton scale (r = 0.63), ABC scale (r = 0.73), 2-MWT (r = 0.50), and TUG test (r = −0.51). Conclusion: The Persian version of the SIGAM mobility scale demonstrated preliminary evidence of acceptable psychometric properties, supporting its clinical applicability.
Full article

Graphical abstract
Open AccessReview
Stereotyped Representations of Disability in Film and Television: A Critical Review of Narrative Media
by
Ana Guadalupe Gallego, Camino Ferreira and Ana Rosa Arias-Gago
Disabilities 2025, 5(4), 87; https://doi.org/10.3390/disabilities5040087 - 1 Oct 2025
Abstract
►▼
Show Figures
Film and television play a key role in shaping cultural perceptions of disability, but they often rely on recurring stereotypes that may reinforce stigma and exclusion. Although scholarly interest in this issue has increased, the academic literature remains fragmented and lacks a comprehensive
[...] Read more.
Film and television play a key role in shaping cultural perceptions of disability, but they often rely on recurring stereotypes that may reinforce stigma and exclusion. Although scholarly interest in this issue has increased, the academic literature remains fragmented and lacks a comprehensive synthesis. This critical review examines how disability is represented through stereotypical portrayals in narrative audiovisual media, specifically scripted films and television series. It synthesizes peer-reviewed studies that explicitly analyze these representations and their narrative or sociocultural functions. The review identifies dominant tropes, theoretical frameworks, and disciplinary approaches while providing a qualitative synthesis of key trends and findings. Although persistent stereotypes are still common, the review also highlights a growing presence of more inclusive and complex portrayals that challenge traditional norms. By providing a structured overview of existing research, this study enhances academic understanding of how disability is depicted on screen and supports efforts to promote more inclusive and accurate representations in popular media.
Full article

Graphical abstract
Open AccessArticle
“We Carry the Burden of Doing Right, Doing Wrong, and the Guilt That Follows”: A Qualitative Study of Postpartum Experiences of Autistic and Non-Autistic Mothers
by
Marta García-Plata and Irene Garcia-Molina
Disabilities 2025, 5(4), 86; https://doi.org/10.3390/disabilities5040086 - 30 Sep 2025
Abstract
►▼
Show Figures
The intersection of autism and motherhood/parenthood remains largely underexplored, particularly within the Spanish context. Autistic mothers and birthing parents are often silenced, with limited representation and scarce accessible information, contributing to a broader social and institutional unawareness. This study explores the postpartum experiences
[...] Read more.
The intersection of autism and motherhood/parenthood remains largely underexplored, particularly within the Spanish context. Autistic mothers and birthing parents are often silenced, with limited representation and scarce accessible information, contributing to a broader social and institutional unawareness. This study explores the postpartum experiences of autistic and non-autistic mothers during the first two years following childbirth. Twelve semi-structured interviews were conducted with six autistic and six non-autistic mothers and analyzed using Reflexive Thematic Analysis. Three key themes were constructed, as follows: (1) Ups and Downs: Navigating Emotional and Sensory Experiences, highlighting the intense sensory and emotional load of early motherhood; (2) Lack of Information and Support: The Root of Increased Vulnerability, addressing gaps in institutional support and knowledge; and (3) The Social Dimensions of Early Postpartum: Tensions and Expectations, focusing on family and societal pressures as well as identity struggles. While experiences overlapped in several areas, two tentative distinctions were observed, as follows: autistic mothers appeared to favor self-guided strategies (e.g., books, personal guidelines), whereas non-autistic mothers relied more on professional guidance; additionally, autistic mothers expressed a stronger preference for autonomy, while non-autistic mothers often valued companionship. These findings underscore the urgent need for healthcare professionals to receive training on autistic motherhood/parenthood and for the development of tailored postpartum care guidelines to ensure inclusive, responsive support.
Full article

Figure 1
Open AccessArticle
Social Dynamics Management in Inclusive Secondary Classrooms: A Qualitative Study on Teachers’ Practices to Promote the Participation of Students with Intellectual Disabilities
by
Stefanie Köb, Frauke Janz and Paula-Marie Mühlstädt
Disabilities 2025, 5(4), 85; https://doi.org/10.3390/disabilities5040085 - 25 Sep 2025
Abstract
►▼
Show Figures
Inclusive education aims to ensure not only academic development but also social participation among students with intellectual disabilities. However, research consistently shows that students with intellectual disabilities are prone to social exclusion in secondary school settings. While theoretical frameworks increasingly highlight the importance
[...] Read more.
Inclusive education aims to ensure not only academic development but also social participation among students with intellectual disabilities. However, research consistently shows that students with intellectual disabilities are prone to social exclusion in secondary school settings. While theoretical frameworks increasingly highlight the importance of contextual and systemic factors—particularly classroom social dynamics—empirical studies on teachers’ practices for fostering participation remain scarce. This qualitative study investigates how secondary school teachers in inclusive classrooms perceive and enact their role in promoting social participation. Semi-structured interviews were conducted with 30 teachers from various German secondary schools. The data were analyzed using qualitative content analysis based on the social dynamics management (SDM) framework, which distinguishes between universal, selected, and indicated intervention levels. The results reveal that teachers use a wide range of strategies across all three levels. In addition to the categories proposed by the SDM framework, two further areas were identified inductively: (1) teachers’ pedagogical beliefs and (2) internal and external cooperation. These findings suggest a need to expand the SDM model and provide guidance for the professional development of teachers aiming to promote inclusive classroom environments.
Full article

Figure 1
Open AccessReview
Creative Arts Therapies, Psychomotor Therapy, and Play Therapy for People with Severe Intellectual Disabilities and Challenging Behaviour: A Scoping Review of Interventions and Outcomes
by
Nikki H. T. Verdellen-Krauwel, Noud Frielink, Anna-Eva J. C. Prick, Arno P. A. M. Willems and Petri J. C. M. Embregts
Disabilities 2025, 5(4), 84; https://doi.org/10.3390/disabilities5040084 - 23 Sep 2025
Abstract
►▼
Show Figures
Individuals with severe intellectual disabilities and challenging behaviour often face limited access to effective therapeutic interventions, as conventional approaches like cognitive behavioural therapy may not be suitable. Creative arts therapies (CATs), psychomotor therapy, and play therapy have emerged as promising non-verbal alternatives, yet
[...] Read more.
Individuals with severe intellectual disabilities and challenging behaviour often face limited access to effective therapeutic interventions, as conventional approaches like cognitive behavioural therapy may not be suitable. Creative arts therapies (CATs), psychomotor therapy, and play therapy have emerged as promising non-verbal alternatives, yet their use in this population remains underexplored. This scoping review aimed to map and synthesize the existing evidence on the application and outcomes of these interventions for individuals with severe intellectual disabilities and challenging behaviour. A comprehensive search was conducted across eight databases in May 2023 (with an update of the search in June 2025). Thirteen studies met the inclusion criteria, namely eight quantitative and five qualitative designs. Interventions included music therapy (n = 7), art therapy (n = 4), a combination of both (n = 1), and play therapy (n = 1); no studies on psychomotor therapy were identified. Reported outcomes were grouped into five domains: cognitive, psychological and emotional, social and interactional, communicative, and creative domain. Improvements were observed in areas such as attention, emotional regulation, social responsiveness, and communicative expression, particularly in structured and attuned therapeutic environments. However, most studies had methodological limitations, including small sample sizes and limited standardisation. These findings suggest potential benefits of CATs and play therapy, while highlighting the need for further research into underrepresented modalities and the use of rigorous single-case experimental designs.
Full article

Figure 1
Highly Accessed Articles
Latest Books
E-Mail Alert
News
Topics
Topic in
Antioxidants, Biomedicines, Disabilities, JCDD, Hearts, JCRM
Cardiovascular Disease in Special Populations: From Basic Science to Clinical Practice
Topic Editors: Song-Young Park, Gwenael LayecDeadline: 31 January 2027
Topic in
Children, Disabilities, Future, Healthcare, IJERPH, Sports
Health, Physical Activity, and Recreation of Children with Sensory Impairments
Topic Editors: Lauren Lieberman, Pamela BeachDeadline: 30 June 2027
Special Issues
Special Issue in
Disabilities
The Care Economy and Disability Inclusion
Guest Editors: Daniel Mont, Monica Pinilla-RoncancioDeadline: 31 December 2025
Special Issue in
Disabilities
Transportation and Disabilities: Challenges and Opportunities
Guest Editors: François Routhier, Krista L. Best, Willy AllègreDeadline: 31 March 2026
Special Issue in
Disabilities
AI and the Assessment of Neurodiversity and Intellectual Disability
Guest Editors: Malcolm MacLachlan, Zdenek Meier, Sharon Kleintjes, Kevin Marshall, Holly WescottDeadline: 31 March 2026
Topical Collections
Topical Collection in
Disabilities
Exclusive Papers Collection of Editorial Board Members of Disabilities
Collection Editor: Reinie Cordier

