Next Issue
Volume 121, BulTrans 2025
Previous Issue
Volume 119, ICEAF VIII 2025
 
 
engproc-logo

Journal Browser

Journal Browser

Eng. Proc., 2025, ICKII 2025

8th International Conference on Knowledge Innovation and Invention

Fukuoka, Japan | 22–24 August 2025

Volume Editors:
Teen-Hang Meen, National Formosa University, Yunlin, Taiwan
Chun-Yen Chang, National Taiwan Normal University, Taipei, Taiwan
Cheng-Fu Yang, National University of Kaohsiung, Kaohsiung, Taiwan; Chaoyang University of Technology, Taichung, Taiwan

Number of Papers: 77
  • Issues are regarded as officially published after their release is announced to the table of contents alert mailing list.
  • You may sign up for e-mail alerts to receive table of contents of newly released issues.
  • PDF is the official format for papers published in both, html and pdf forms. To view the papers in pdf format, click on the "PDF Full-text" link, and use the free Adobe Reader to open them.
Cover Story (view full-size image): The 8th International Conference on Knowledge Innovation and Invention 2025 (ICKII 2025), held in Fukuoka, Japan, from 22 to 24 August 2025, served as a premier interdisciplinary platform for [...] Read more.
Order results
Result details
Select all
Export citation of selected articles as:

Editorial

Jump to: Other

2 pages, 240 KB  
Editorial
Statement of Peer Review
by Teen-Hang Meen, Chun-Yen Chang and Cheng-Fu Yang
Eng. Proc. 2025, 120(1), 76; https://doi.org/10.3390/engproc2025120076 - 14 Apr 2026
Viewed by 164
Abstract
In submitting the conference proceedings of the 8th International Conference on Knowledge Innovation and Invention 2025 (ICKII 2025) to Engineering Proceedings, the volume editors of the proceedings certify to the publisher that all papers published in this volume have been subjected to [...] Read more.
In submitting the conference proceedings of the 8th International Conference on Knowledge Innovation and Invention 2025 (ICKII 2025) to Engineering Proceedings, the volume editors of the proceedings certify to the publisher that all papers published in this volume have been subjected to peer review administered by the volume editors [...] Full article
(This article belongs to the Proceedings of 8th International Conference on Knowledge Innovation and Invention)
Show Figures

Figure 1

4 pages, 6551 KB  
Editorial
Preface: The 8th International Conference on Knowledge Innovation and Invention 2025
by Teen-Hang Meen, Chun-Yen Chang and Cheng-Fu Yang
Eng. Proc. 2025, 120(1), 77; https://doi.org/10.3390/engproc2025120077 - 14 Apr 2026
Viewed by 193
Abstract
These proceedings present the contributions of the 8th International Conference on Knowledge Innovation and Invention 2025 (ICKII 2025) [...] Full article
(This article belongs to the Proceedings of 8th International Conference on Knowledge Innovation and Invention)
Show Figures

Figure 1

Other

Jump to: Editorial

10 pages, 2316 KB  
Proceeding Paper
Clustering and Interpretation of Extreme Rainfall Events Using Multimodal Large Language Models and Retrieval-Augmented Generation: Based on Autumn Data from Northeastern Taiwan
by Chia-Yin Lin, Chi-Cherng Hong and Jui-Chung Hung
Eng. Proc. 2025, 120(1), 1; https://doi.org/10.3390/engproc2025120001 - 22 Dec 2025
Viewed by 842
Abstract
Extreme autumn rainfall has become frequent due to climate change, making disaster prevention increasingly difficult. We combined a retrieval-augmented generation (RAG) framework with a multimodal large language model (multimodal LLM) to automatically cluster and explain weather patterns. The multimodal LLM assists in selecting [...] Read more.
Extreme autumn rainfall has become frequent due to climate change, making disaster prevention increasingly difficult. We combined a retrieval-augmented generation (RAG) framework with a multimodal large language model (multimodal LLM) to automatically cluster and explain weather patterns. The multimodal LLM assists in selecting an appropriate clustering method, such as hierarchical clustering, to determine the optimal number of clusters. To enhance weather map interpretation and reduce hallucinations or uncertainty, 13 specialized prompt roles are designed to guide the model’s reasoning process. The method is applied to autumn-season data from 1960 to 2019, using weather records from the Taiwan Climate Change Projection and Information Platform and the ERA5 reanalysis dataset by the European Center for Medium-Range Weather Forecasts. The results show that three dominant weather types were identified. The identified types are typhoon with companion system (TC_NE, 51%), northeasterly pattern (NE, 30%), and tropical cyclone (TC, 19%). The developed method in this study provides a new approach for interpreting extreme weather events under changing climate conditions. Full article
(This article belongs to the Proceedings of 8th International Conference on Knowledge Innovation and Invention)
Show Figures

Figure 1

8 pages, 1659 KB  
Proceeding Paper
Coordinate Measuring Machine Touch-Trigger Probe Using Elastic Stylus and Optical Sensors
by Chih-Liang Chu and Chiao-Yu Yeh
Eng. Proc. 2025, 120(1), 2; https://doi.org/10.3390/engproc2025120002 - 23 Dec 2025
Viewed by 533
Abstract
We developed a three-degree-of-freedom touch trigger probe integrated with two optical sensors. The probe includes an XY-axis cantilever stylus and a Z-axis structure supported by four parallel leaf springs. A laser diode combined with 1D and 2D position-sensing detectors (PSDs) detects [...] Read more.
We developed a three-degree-of-freedom touch trigger probe integrated with two optical sensors. The probe includes an XY-axis cantilever stylus and a Z-axis structure supported by four parallel leaf springs. A laser diode combined with 1D and 2D position-sensing detectors (PSDs) detects angular shifts and displacement when the probe tip touches the measured surface. The optical path change amplifies the PSD response, enhancing sensitivity. Finite-element analysis verifies structural performance, and experimental validation shows the probe achieves a unidirectional repeatability of 0.18 μm. Full article
(This article belongs to the Proceedings of 8th International Conference on Knowledge Innovation and Invention)
Show Figures

Figure 1

7 pages, 1551 KB  
Proceeding Paper
Characterizing Extreme Rainfall Events Associated with Large-Scale Circulation by LLM
by Cheng-Ta Chen, Chi-Cherng Hong and Jui-Chung Hung
Eng. Proc. 2025, 120(1), 3; https://doi.org/10.3390/engproc2025120003 - 23 Dec 2025
Viewed by 688
Abstract
We integrated retrieval-augmented generation (RAG) with a multimodal large language model (LLM) to cluster large-scale circulation patterns associated with extreme rainfall events (>80 mm day−1) in Taiwan. Employing an event-perspective approach on 62 years (1960–2022) of ERA5 reanalysis data, we identified [...] Read more.
We integrated retrieval-augmented generation (RAG) with a multimodal large language model (LLM) to cluster large-scale circulation patterns associated with extreme rainfall events (>80 mm day−1) in Taiwan. Employing an event-perspective approach on 62 years (1960–2022) of ERA5 reanalysis data, we identified discrete rainfall events by season. The LLM-based classification effectively captured intra-seasonal variability and mixed-regime events, outperforming conventional seasonal categorizations. The results of this analysis indicate that 56.7% of extreme rainfall events occurred between July and October. During this period, the LLM–RAG framework performed event-based clustering and identified four representative synoptic patterns: typhoon systems, subtropical high perturbations, southwesterly monsoonal flow, and southeasterly flow regimes. Full article
(This article belongs to the Proceedings of 8th International Conference on Knowledge Innovation and Invention)
Show Figures

Figure 1

8 pages, 1701 KB  
Proceeding Paper
Biohybrid Micro-Robots for Targeted Drug Delivery in Cancer Therapy
by Wai Yie Leong
Eng. Proc. 2025, 120(1), 4; https://doi.org/10.3390/engproc2025120004 - 24 Dec 2025
Viewed by 1831
Abstract
The development of biohybrid micro-robots represents a groundbreaking advancement in targeted drug delivery for cancer therapy, offering unprecedented precision and reduced systemic toxicity. These microscale robots integrate synthetic materials with biological components such as bacteria, algae, red blood cells, or spermatozoa, capitalizing on [...] Read more.
The development of biohybrid micro-robots represents a groundbreaking advancement in targeted drug delivery for cancer therapy, offering unprecedented precision and reduced systemic toxicity. These microscale robots integrate synthetic materials with biological components such as bacteria, algae, red blood cells, or spermatozoa, capitalizing on the inherent motility, biocompatibility, and targeting capabilities of living organisms. This hybridization enables active navigation through complex biological environments, overcoming physiological barriers such as the blood–brain and endothelial junctions that impede traditional nanoparticle-based systems. In this study, we propose a multi-functional biohybrid micro-robotic platform composed of magnetically actuated synthetic chassis coated with doxorubicin-loaded lipid vesicles and tethered to Magnetospirillum magneticum for propulsion and tumor-homing capabilities. The results underscore the promise of biohybrid micro-robots as intelligent, minimally invasive agents for next-generation oncological therapies, capable of delivering chemotherapeutics with enhanced spatial and temporal accuracy. Future work will focus on clinical translation pathways, biosafety evaluations, and scalability of production under Good Manufacturing Practice (GMP) standards. Full article
(This article belongs to the Proceedings of 8th International Conference on Knowledge Innovation and Invention)
Show Figures

Figure 1

9 pages, 1166 KB  
Proceeding Paper
Composite Machine Learning System for Real-Time Response to Negative Online Reviews: A Case Study Based on the Negative Reinforcement Model of Digital Marketing
by Chien-Hung Lai, Yaonan Hung, Yi Lin and Tzu-Shuang Liu
Eng. Proc. 2025, 120(1), 5; https://doi.org/10.3390/engproc2025120005 - 25 Dec 2025
Cited by 1 | Viewed by 768
Abstract
This research proposes a composite machine learning (ML) framework for real-time response to negative online reviews, grounded in the psychological principle of negative reinforcement. By integrating K-means clustering to group reviews by thematic similarity and bidirectional encoder representations from transformer (BERT)-based sentiment analysis [...] Read more.
This research proposes a composite machine learning (ML) framework for real-time response to negative online reviews, grounded in the psychological principle of negative reinforcement. By integrating K-means clustering to group reviews by thematic similarity and bidirectional encoder representations from transformer (BERT)-based sentiment analysis to assess emotional tone, and the system identifies high-risk clusters requiring marketing intervention. Customized response strategies are designed based on cluster sentiment intensity, and their effectiveness can be evaluated via sentiment transformation functions. The proposed model provides a practical and adaptive approach to digital marketing, enabling brands to respond rapidly, reduce dissatisfaction, and enhance consumer trust in a data-driven environment. Full article
(This article belongs to the Proceedings of 8th International Conference on Knowledge Innovation and Invention)
Show Figures

Figure 1

9 pages, 2357 KB  
Proceeding Paper
AI-Enhanced Mono-View Geometry for Digital Twin 3D Visualization in Autonomous Driving
by Ing-Chau Chang, Yu-Chiao Chang, Chunghui Kuo and Chin-En Yen
Eng. Proc. 2025, 120(1), 6; https://doi.org/10.3390/engproc2025120006 - 25 Dec 2025
Viewed by 667
Abstract
To address the critical problem of 3D object detection in autonomous driving scenarios, we developed a novel digital twin architecture. This architecture combines AI models with geometric optics algorithms of camera systems for autonomous vehicles, characterized by low computational cost and high generalization [...] Read more.
To address the critical problem of 3D object detection in autonomous driving scenarios, we developed a novel digital twin architecture. This architecture combines AI models with geometric optics algorithms of camera systems for autonomous vehicles, characterized by low computational cost and high generalization capability. The architecture leverages monocular images to estimate the real-world heights and 3D positions of objects using vanishing lines and the pinhole camera model. The You Only Look Once (YOLOv11) object detection model is employed for accurate object category identification. These components are seamlessly integrated to construct a digital twin system capable of real-time reconstruction of the surrounding 3D environment. This enables the autonomous driving system to perform real-time monitoring and optimized decision-making. Compared with conventional deep-learning-based 3D object detection models, the architecture offers several notable advantages. Firstly, it mitigates the significant reliance on large-scale labeled datasets typically required by deep learning approaches. Secondly, its decision-making process inherently provides interpretability. Thirdly, it demonstrates robust generalization capabilities across diverse scenes and object types. Finally, its low computational complexity makes it particularly well-suited for resource-constrained in-vehicle edge devices. Preliminary experimental results validate the reliability of the proposed approach, showing a depth prediction error of less than 5% in driving scenarios. Furthermore, the proposed method achieves significantly faster runtime, corresponding to only 42, 27, and 22% of MonoAMNet, MonoSAID, and MonoDFNet, respectively. Full article
(This article belongs to the Proceedings of 8th International Conference on Knowledge Innovation and Invention)
Show Figures

Figure 1

8 pages, 817 KB  
Proceeding Paper
Comparison of Attacks on Traffic Sign Detection Models for Autonomous Vehicles
by Chu-Hsing Lin and Guan-Wei Chen
Eng. Proc. 2025, 120(1), 7; https://doi.org/10.3390/engproc2025120007 - 25 Dec 2025
Viewed by 666
Abstract
In recent years, artificial intelligence technology has developed rapidly, and the automobile industry has launched autonomous driving systems. However, autonomous driving systems installed in unmanned vehicles still have room to be strengthened in terms of cybersecurity. Many potential attacks may lead to traffic [...] Read more.
In recent years, artificial intelligence technology has developed rapidly, and the automobile industry has launched autonomous driving systems. However, autonomous driving systems installed in unmanned vehicles still have room to be strengthened in terms of cybersecurity. Many potential attacks may lead to traffic accidents and expose passengers to danger. We explored two potential attacks against autonomous driving systems: stroboscopic attacks and colored light illumination attacks, and analyzed the impact of these attacks on the accuracy of traffic sign recognition based on deep learning models, such as convolutional neural networks (CNNs) and You Only Look Once (YOLO)v5. We used the German Traffic Sign Recognition Benchmark dataset to train CNN and YOLOv5 to establish a machine learning model, and then conducted various attacks on traffic signs, including the following: LED strobe, various colors of LED light illumination and other attacks. By setting up an experimental environment, we tested how LED lights with different flashing frequencies and light color changes affect the recognition accuracy of the machine learning model. From the experimental results, we found that, compared to YOLOv5, CNN has better resilience in resisting the above attacks. In addition, different attack methods will interfere with the original machine learning model to some extent, affecting the ability of self-driving cars to recognize traffic signs. This may cause the self-driving system to fail to detect the presence of traffic signs, or make incorrect decisions about identification results. Full article
(This article belongs to the Proceedings of 8th International Conference on Knowledge Innovation and Invention)
Show Figures

Figure 1

6 pages, 1993 KB  
Proceeding Paper
Comparative Study of T-Gate Structures in Nano-Channel GaN-on-SiC High Electron Mobility Transistors
by Yu-Chen Liu, Dian-Ying Wu, Hung-Cheng Hsu, I-Hsuan Wang and Meng-Chyi Wu
Eng. Proc. 2025, 120(1), 8; https://doi.org/10.3390/engproc2025120008 - 25 Dec 2025
Viewed by 770
Abstract
We investigated the radio frequency (RF) performance of AlGaN/GaN high electron mobility transistors (HEMTs) fabricated on silicon carbide substrates, featuring two distinct T-shaped gate structures. A comparative analysis between a silicon nitride (SiNx)-passivated T-gate and a floating T-gate design reveals significant [...] Read more.
We investigated the radio frequency (RF) performance of AlGaN/GaN high electron mobility transistors (HEMTs) fabricated on silicon carbide substrates, featuring two distinct T-shaped gate structures. A comparative analysis between a silicon nitride (SiNx)-passivated T-gate and a floating T-gate design reveals significant differences in parasitic capacitance and high-frequency behavior. The floating gate structure effectively reduces fringe capacitance, resulting in improved cut-off frequency (fT) and maximum oscillation frequency (fmax), achieving fT = 82.7 GHz and fmax = 80.2 GHz, respectively. These enhancements underscore the critical importance of optimizing gate structures to advance GaN-based HEMTs for high-speed and high-power applications. The findings provide valuable insights for the design of future RF and millimeter-wave (mm-wave) devices. Full article
(This article belongs to the Proceedings of 8th International Conference on Knowledge Innovation and Invention)
Show Figures

Figure 1

9 pages, 2591 KB  
Proceeding Paper
Application of Momentary Shoulder-Contraction Principles from Traditional Japanese Martial Arts to Reduce Upper-Body Load in Agricultural Tasks
by Hajime Shiraishi, Taisuke Sakaki, Makoto Iwamura and Haruhiro Shiraishi
Eng. Proc. 2025, 120(1), 9; https://doi.org/10.3390/engproc2025120009 - 26 Dec 2025
Viewed by 597
Abstract
In agricultural workplaces, upper-body strain arises not only from lifting and carrying harvest crates but also from pushing, pulling, twisting, and squatting motions. Drawing inspiration from the momentary shoulder contraction and whole-body coordination characteristic of traditional Japanese martial arts, this study proposes a [...] Read more.
In agricultural workplaces, upper-body strain arises not only from lifting and carrying harvest crates but also from pushing, pulling, twisting, and squatting motions. Drawing inspiration from the momentary shoulder contraction and whole-body coordination characteristic of traditional Japanese martial arts, this study proposes a method for “moving efficiently with minimal exertion” across multiple task actions, specifically, lateral pushing, fore-aft pulling, and trunk rotation. Each action is modeled as a control system, and mechanical-engineering simulations are employed to derive optimal muscle-output patterns. Simulation results indicate that peak muscular force can be lowered compared with conventional techniques. A simple physical test rig confirms the load-reduction effect, showing decreases in both perceived exertion and electromyographic activity. These findings offer practical knowledge that can be immediately applied not only to agriculture but also to logistics, nursing care, and other settings involving repetitive handling of heavy objects or machine operations. Full article
(This article belongs to the Proceedings of 8th International Conference on Knowledge Innovation and Invention)
Show Figures

Figure 1

11 pages, 1635 KB  
Proceeding Paper
Active Vibration Isolation Method for High Stiffness Support Structure
by Po-Yu Hsiao and Yun-Hui Liu
Eng. Proc. 2025, 120(1), 10; https://doi.org/10.3390/engproc2025120010 - 26 Dec 2025
Viewed by 822
Abstract
We developed an active vibration isolation system with a high-rigidity support design to reduce sensitivity to platform motion disturbances. By integrating absolute acceleration and velocity feedback control, the system eliminates structural resonance and lowers the natural frequency. The concept was validated through theoretical [...] Read more.
We developed an active vibration isolation system with a high-rigidity support design to reduce sensitivity to platform motion disturbances. By integrating absolute acceleration and velocity feedback control, the system eliminates structural resonance and lowers the natural frequency. The concept was validated through theoretical analysis, numerical simulations, and experiments. Results show that feedback control not only eliminates resonance amplification but also reduces the natural frequency by 55%. These findings confirm that the proposed system enhances resistance to platform disturbances while maintaining effective floor vibration isolation. Full article
(This article belongs to the Proceedings of 8th International Conference on Knowledge Innovation and Invention)
Show Figures

Figure 1

8 pages, 1229 KB  
Proceeding Paper
Multi-Agent Reinforcement Learning Correctable Strategy: A Framework with Correctable Strategies for Portfolio Management
by Kuang-Da Wang, Pei-Xuan Li, Hsun-Ping Hsieh and Wen-Chih Peng
Eng. Proc. 2025, 120(1), 11; https://doi.org/10.3390/engproc2025120011 - 29 Jan 2026
Viewed by 1029
Abstract
Portfolio management (PM) is a broad investment strategy aimed at risk mitigation through diversified financial product investments. Acknowledging the significance of dynamic adjustments after establishing a portfolio to enhance stability and returns, we propose employing reinforcement learning (RL) to address dynamic decision-making challenges. [...] Read more.
Portfolio management (PM) is a broad investment strategy aimed at risk mitigation through diversified financial product investments. Acknowledging the significance of dynamic adjustments after establishing a portfolio to enhance stability and returns, we propose employing reinforcement learning (RL) to address dynamic decision-making challenges. However, traditional RL methods often struggle to adapt to significant market volatility, primarily by focusing on adjusting existing asset weights. Different from traditional RL methods, the multi-agent reinforcement learning correctable strategy (MAC) developed in this study detects and replaces potentially harmful assets with familiar alternatives, ensuring a resilient response to market crises. Utilizing the multi-agent reinforcement learning model, MAC empowers individual agents to maximize portfolio returns and minimize risk separately. During training, MAC strategically replaces assets to simulate market changes, allowing agents to learn risk-identification through uncertainty estimation. During testing, MAC detects potentially harmful assets and replaces them with more reliable alternatives, enhancing portfolio stability. Experiments conducted on a real-world US Exchange-Traded Fund (ETF) market dataset demonstrate MAC’s superiority over standard RL-based PM methods and other baselines, underscoring its practical efficacy for real-world applications. Full article
(This article belongs to the Proceedings of 8th International Conference on Knowledge Innovation and Invention)
Show Figures

Figure 1

12 pages, 874 KB  
Proceeding Paper
Smart Pavement Systems with Embedded Sensors for Traffic and Environmental Monitoring
by Wai Yie Leong
Eng. Proc. 2025, 120(1), 12; https://doi.org/10.3390/engproc2025120012 - 29 Jan 2026
Cited by 1 | Viewed by 2170
Abstract
The evolution of next-generation urban infrastructure necessitates the deployment of intelligent pavement systems capable of real-time data acquisition, adaptive response, and predictive analytics. This article presents the design, implementation, and performance evaluation of the smart pavement system incorporating multimodal embedded sensors for traffic [...] Read more.
The evolution of next-generation urban infrastructure necessitates the deployment of intelligent pavement systems capable of real-time data acquisition, adaptive response, and predictive analytics. This article presents the design, implementation, and performance evaluation of the smart pavement system incorporating multimodal embedded sensors for traffic density analysis, structural health monitoring, and environmental surveillance. SPS integrates piezoelectric transducers, micro-electro-mechanical system accelerometers, inductive loop coils, fiber Bragg grating (FBG) sensors, and capacitive moisture and temperature sensors within the asphalt and sub-base layers, forming a distributed sensor network that interfaces with an edge-AI-enabled data acquisition and control module. Each sensor node performs localized pre-processing using low-power microcontrollers and transmits spatiotemporal data to a centralized IoT gateway over an adaptive mesh topology via long-range wide-area network or 5G-Vehicle-to-Everything protocols. Data fusion algorithms employing Kalman filters, sensor drift compensation models, and deep convolutional recurrent neural networks enable accurate classification of vehicular loads, traffic, and anomaly detection. Additionally, the system supports real-time air pollutant detection (e.g., NO2, CO, and PM2.5) using embedded electrochemical and optical gas sensors linked to mobile roadside units. Field deployments on a 1.2 km highway testbed demonstrate the system’s capability to achieve 95.7% classification accuracy for vehicle type recognition, ±1.5 mm resolution in rut depth measurement, and ±0.2 °C thermal sensitivity across dynamic weather conditions. Predictive analytics driven by long short-term memory networks yield a 21.4% improvement in maintenance planning accuracy, significantly reducing unplanned downtimes and repair costs. The architecture also supports vehicle-to-infrastructure feedback loops for adaptive traffic signal control and incident response. The proposed SPS architecture demonstrates a scalable and resilient framework for cyber-physical infrastructure, paving the way for smart cities that are responsive, efficient, and sustainable. Full article
(This article belongs to the Proceedings of 8th International Conference on Knowledge Innovation and Invention)
Show Figures

Figure 1

14 pages, 1386 KB  
Proceeding Paper
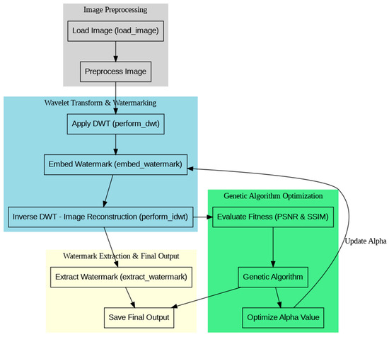
Optimizing Discrete Wavelet Transform Watermarking with Genetic Algorithms for Resilient Digital Asset Protection Against Diverse Attacks
by Chien-Hung Lai, Yi Lin, Yuh-Shyan Hwang and Tzu-Yu Hung
Eng. Proc. 2025, 120(1), 13; https://doi.org/10.3390/engproc2025120013 - 30 Jan 2026
Viewed by 354
Abstract
This study proposes a robust digital watermarking method combining the discrete wavelet transform and genetic algorithms (GAs) to enhance the protection of high-value digital assets against geometric attacks. By optimizing embedding strength through GA, this method achieves high imperceptibility and resilience under scaling, [...] Read more.
This study proposes a robust digital watermarking method combining the discrete wavelet transform and genetic algorithms (GAs) to enhance the protection of high-value digital assets against geometric attacks. By optimizing embedding strength through GA, this method achieves high imperceptibility and resilience under scaling, rotation, and translation. Experimental results demonstrate improved watermark recovery and visual fidelity, providing a practical solution for digital anti-counterfeiting. Full article
(This article belongs to the Proceedings of 8th International Conference on Knowledge Innovation and Invention)
Show Figures

Figure 1

12 pages, 1323 KB  
Proceeding Paper
Edge AI System Using Lightweight Semantic Voting to Detect Segment-Based Voice Scams
by Shao-Yong Lu and Wen-Ping Chen
Eng. Proc. 2025, 120(1), 14; https://doi.org/10.3390/engproc2025120014 - 2 Feb 2026
Viewed by 1461
Abstract
Real-time telecom scam detection is difficult without cloud AI, particularly for privacy-sensitive, low-resource environments. We developed a lightweight, offline voice scam detector using on-device audio segmentation, automatic speech recognition (ASR), and semantic similarity. Four detection strategies were implemented. We used Whisper ASR and [...] Read more.
Real-time telecom scam detection is difficult without cloud AI, particularly for privacy-sensitive, low-resource environments. We developed a lightweight, offline voice scam detector using on-device audio segmentation, automatic speech recognition (ASR), and semantic similarity. Four detection strategies were implemented. We used Whisper ASR and DeepSeek to process 5 s speech chunks. An analysis of 120 synthetic and paraphrased Mandarin phone call dialogues reveals the A4 voting strategy’s superior performance in optimizing early detection and minimizing false positives, achieving an F1 score of 0.90, a 2.5% false positive rate, and a mean response time of under 4 s. The system is deployable on ESP32 for offline mobile inference. The proposed architecture provides a robust and scalable defense against threats targeting vulnerable user groups, such as older adults. It introduces a new method for real-time voice threat mitigation on devices through interpretable segment-level semantic analysis. Full article
(This article belongs to the Proceedings of 8th International Conference on Knowledge Innovation and Invention)
Show Figures

Figure 1

10 pages, 1531 KB  
Proceeding Paper
StyleVision: AI-Integrated Stylist System with Intelligent Wardrobe Management and Outfit Visualization
by I-Cheng Chang, Elvio Jonathan, Marcel Johan, Shao Qi Lee and Phoebe Pilota
Eng. Proc. 2025, 120(1), 15; https://doi.org/10.3390/engproc2025120015 - 2 Feb 2026
Viewed by 918
Abstract
Effective personal wardrobe management remains a significant challenge, often leading to underutilized garments and increased fashion waste. Existing digital wardrobe solutions commonly lack intelligent capabilities such as automated organization, personalized styling support, and immersive visualization. We developed StyleVision, an AI-integrated wardrobe stylist application [...] Read more.
Effective personal wardrobe management remains a significant challenge, often leading to underutilized garments and increased fashion waste. Existing digital wardrobe solutions commonly lack intelligent capabilities such as automated organization, personalized styling support, and immersive visualization. We developed StyleVision, an AI-integrated wardrobe stylist application that addresses these limitations. StyleVision incorporates a comprehensive AI pipeline, beginning with standardized garment image preprocessing. The system comprises deep learning-based hierarchical garment classification, a dedicated model for outfit esthetic evaluation utilizing synthesized 2D images, and advanced 2D and 3D visualization modules that facilitate outfit exploration and spatial assessment through static 3D garment representations. To improve prediction reliability, confidence thresholding mechanisms are applied across all predictive components. An experimental evaluation on a custom dataset demonstrated robust performance, achieving high accuracy in garment classification and yielding solid results in style classification. The 3D visualization module was functionally validated, producing realistic and distinguishable visual outputs. By offering intelligent styling and interactive visualization, StyleVision enhances wardrobe utilization and encourages more sustainable fashion consumption practices. Full article
(This article belongs to the Proceedings of 8th International Conference on Knowledge Innovation and Invention)
Show Figures

Figure 1

7 pages, 950 KB  
Proceeding Paper
Fourier–Transformer Mixer Network for Efficient Video Scene Graph Prediction
by Daozheng Qu and Yanfei Ma
Eng. Proc. 2025, 120(1), 16; https://doi.org/10.3390/engproc2025120016 - 2 Feb 2026
Viewed by 380
Abstract
In video scene graph prediction, the aim is to capture structured object interactions that occur over time in dynamic visual content. While recent spatiotemporal attention-based models have improved performance, they often suffer from high computational costs and limited structural consistency across long sequences. [...] Read more.
In video scene graph prediction, the aim is to capture structured object interactions that occur over time in dynamic visual content. While recent spatiotemporal attention-based models have improved performance, they often suffer from high computational costs and limited structural consistency across long sequences. Therefore, we developed a Fourier transformer mixer network (FTM-Net), a modular, frequency-aware architecture that integrates spatial and temporal modeling via spectral operations. It incorporates a resolution-invariant Fourier Mixer for global spatial encoding and a Fast Fourier Transform (FFT)-Net-based temporal encoder that efficiently represents long-range dependencies with less complexity. To improve structural integrity, we introduce a spectral consistency loss function that synchronizes high-frequency relational patterns between frames. Experiments conducted utilizing the Action Genome dataset demonstrate that FTM-Net surpasses previous methodologies in terms of both Recall@K and mean Recall@K while markedly decreasing parameter count and inference duration, providing an efficient, interpretable, and generalizable approach for structured video comprehension. Full article
(This article belongs to the Proceedings of 8th International Conference on Knowledge Innovation and Invention)
Show Figures

Figure 1

9 pages, 832 KB  
Proceeding Paper
Emotion Recognition Using Electrocardiogram Trajectory Variation in Attention Networks
by Sung-Nien Yu, Chia-Wei Cheng and Yu Ping Chang
Eng. Proc. 2025, 120(1), 17; https://doi.org/10.3390/engproc2025120017 - 2 Feb 2026
Viewed by 501
Abstract
Emotions are classified into the valence dimension (positive and negative) and the arousal dimension (low and high). Using electrocardiogram (ECG) phase space diagrams and a deep learning approach, emotional states were identified in this study. The DREAMER database was utilized for training and [...] Read more.
Emotions are classified into the valence dimension (positive and negative) and the arousal dimension (low and high). Using electrocardiogram (ECG) phase space diagrams and a deep learning approach, emotional states were identified in this study. The DREAMER database was utilized for training and testing the classification model developed. We examined different ECG phase space parameters and compared different deep learning models, including the Visual Geometry Group and Residual networks, and a simple convolutional neural network (CNN) with attention modules. Among the models, a simple four-layer CNN integrated with a convolutional block attention module showed the best performance. Experimental results indicate that the model achieved an accuracy of 87.89% for the valence dimension and 91.79% for the arousal dimension. Compared with existing models, the developed model demonstrates superior performance in emotion recognition. Emotional changes produce noticeable variations in the trajectory patterns of ECG phase space diagrams, which enhance the model’s ability to recognize emotions, even when using relatively simple networks. Full article
(This article belongs to the Proceedings of 8th International Conference on Knowledge Innovation and Invention)
Show Figures

Figure 1

8 pages, 3627 KB  
Proceeding Paper
Cross-Regional Synchronization of Northern-Hemisphere Heatwaves Using Dynamic Event Synchronization and Frequent Pattern Growth
by Yu-Kai Yang, Chi-Cherng Hong and Jui-Chung Hung
Eng. Proc. 2025, 120(1), 18; https://doi.org/10.3390/engproc2025120018 - 2 Feb 2026
Viewed by 468
Abstract
We integrate the dynamic event synchronization (DES) method to analyze temporal synchronization between regions with the frequent pattern growth (FP-Growth) pattern to extract significant spatial associations. The European Centre for Medium-Range Weather Forecasts ECMWF Reanalysis version 5 reanalysis data were partitioned into two [...] Read more.
We integrate the dynamic event synchronization (DES) method to analyze temporal synchronization between regions with the frequent pattern growth (FP-Growth) pattern to extract significant spatial associations. The European Centre for Medium-Range Weather Forecasts ECMWF Reanalysis version 5 reanalysis data were partitioned into two 30-year intervals (1965–1994 and 1995–2024). First, inter-regional heatwave synchrony was measured using DES, and prevalent spatial associations were derived through the FP-Growth pattern. Comparative results show that the later interval yields twice as many association rules, a 34% decline in short-range linkages, and an 8% increase in long-range teleconnections—evidence of a transition from localized clustering toward transcontinental-scale heatwave synchronization. Full article
(This article belongs to the Proceedings of 8th International Conference on Knowledge Innovation and Invention)
Show Figures

Figure 1

9 pages, 1106 KB  
Proceeding Paper
Development of a Tablet-Based Learning Support Tool for Self-Directed Learning in High School Informatics Education
by Hyo Eun Kim, Hye Min Kim, Cheol Min Kim and Chan Jung Park
Eng. Proc. 2025, 120(1), 19; https://doi.org/10.3390/engproc2025120019 - 2 Feb 2026
Viewed by 489
Abstract
With the implementation of the 2022 revised curriculum in South Korea, significant changes are taking place in education as of 2025. This curriculum emphasizes self-directed learning and a proactive attitude toward life, which are essential in the era of digital transformation. Accordingly, there [...] Read more.
With the implementation of the 2022 revised curriculum in South Korea, significant changes are taking place in education as of 2025. This curriculum emphasizes self-directed learning and a proactive attitude toward life, which are essential in the era of digital transformation. Accordingly, there is a growing need to establish systematic environments that support self-directed learning. The number of instructional hours for information education has been doubled to 34 h in elementary school and 68 h in middle school, highlighting the increased importance of the subject. In addition, 2025 marked the official introduction of AI-based digital textbooks. However, their diversity and functionality as effective learning resources remain limited. In programming education, most studies on learning difficulty have focused on basic concepts, while research on more advanced topics, such as object-oriented programming, has been insufficient. Therefore, this research aims to develop a digital learning tool that supports high school students in engaging in self-directed learning. Specifically, it focuses on the “Implementing Classes for Objects” unit from the MiraeN textbook and provides customized support within a tablet-based learning environment. The tool also includes chatbot-based problem generation and feedback functions. To analyze the accuracy and level of the problems generated by the chatbot, both the researcher and ChatGPT were used simultaneously. Full article
(This article belongs to the Proceedings of 8th International Conference on Knowledge Innovation and Invention)
Show Figures

Figure 1

8 pages, 445 KB  
Proceeding Paper
Improving Plausibility of Coordinate Predictions by Combining Adversarial Training with Transformer Models
by Jin-Shiou Ni, Tomoya Kawakami and Yi-Chung Chen
Eng. Proc. 2025, 120(1), 20; https://doi.org/10.3390/engproc2025120020 - 2 Feb 2026
Viewed by 298
Abstract
Due to the significant potential of crowd flow prediction in the domains of commercial activities and public management, numerous researchers have commenced investing in pertinent investigations. The majority of existing studies employ recurrent neural networks, long short-term memory, and similar models to achieve [...] Read more.
Due to the significant potential of crowd flow prediction in the domains of commercial activities and public management, numerous researchers have commenced investing in pertinent investigations. The majority of existing studies employ recurrent neural networks, long short-term memory, and similar models to achieve their objectives. Despite the advancements in predictive modeling, the objective of many existing studies remains in the minimization of distance errors. This focus, however, introduces three notable limitations in prediction outcomes: (1) the predicted location may represent an average of multiple points rather than a distinct target, (2) the results may fail to reflect actual user behavior patterns, and (3) the predictions may lack geographic plausibility. To address these challenges, we developed a Transformer-based model integrated with adversarial network architecture. The Transformer component has shown considerable effectiveness in forecasting individual movement trajectories, while the discriminator within the adversarial framework guides the generator in refining outputs to better reflect user habits and spatial rationality. Full article
(This article belongs to the Proceedings of 8th International Conference on Knowledge Innovation and Invention)
Show Figures

Figure 1

12 pages, 785 KB  
Proceeding Paper
Exploring Key Digital Transformation Technologies for Net Zero Strategies: A Case Study of the Green Energy Industry in Taiwan
by Po-Yen Lai
Eng. Proc. 2025, 120(1), 21; https://doi.org/10.3390/engproc2025120021 - 2 Feb 2026
Viewed by 411
Abstract
This study aims to explore how digital transformation (DT) accelerates the achievement of net zero (NZ) goals within Taiwan’s green energy industry. By employing quality function deployment as the analytical framework and multiple-attribute decision making for systematic evaluation, a practical and integrative model [...] Read more.
This study aims to explore how digital transformation (DT) accelerates the achievement of net zero (NZ) goals within Taiwan’s green energy industry. By employing quality function deployment as the analytical framework and multiple-attribute decision making for systematic evaluation, a practical and integrative model is developed to identify key DT technologies. The results reveal that establishing a comprehensive carbon footprint management system is the most essential NZ strategy, while Radio-Frequency Identification emerges as the most influential DT enabler supporting sustainability, emission reduction, and industrial transformation toward a smart and low-carbon economy. Full article
(This article belongs to the Proceedings of 8th International Conference on Knowledge Innovation and Invention)
Show Figures

Figure 1

10 pages, 1336 KB  
Proceeding Paper
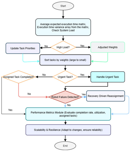
Fault-Tolerant Framework for Dynamic Task Reassignment in Multi-Robot Systems
by Md Ali Haider, Dake Ding, Raihan Kabir and Yutaka Watanobe
Eng. Proc. 2025, 120(1), 22; https://doi.org/10.3390/engproc2025120022 - 2 Feb 2026
Viewed by 676
Abstract
Multi-robot systems have become integral to a wide range of practical applications, requiring efficient and reliable task allocation to maintain operational performance, particularly in dynamic and unpredictable environments such as disaster response, industrial automation, and autonomous exploration. However, unforeseen task failures due to [...] Read more.
Multi-robot systems have become integral to a wide range of practical applications, requiring efficient and reliable task allocation to maintain operational performance, particularly in dynamic and unpredictable environments such as disaster response, industrial automation, and autonomous exploration. However, unforeseen task failures due to robot malfunctions or communication breakdowns significantly impact system stability and efficiency. Therefore, we developed a fault-tolerant framework for dynamic task reassignment to ensure minimal disruption in multi-robot operations. System resilience is enhanced by integrating real-time failure detection with an adaptive task reallocation mechanism. The developed framework employs a recovery-driven task reassignment algorithm that redistributes failed tasks among available robots using robust coordination mechanisms and adaptive scheduling strategies. Communication between robots and the central coordination system is facilitated using the message queuing telemetry transport protocol, which offers a lightweight and efficient publish–subscribe communication model optimized for real-time data exchange that ensures low-latency and energy-efficient messaging in constrained environments. Additionally, the framework incorporates actuator redundancy and adaptive control allocation to recover from partial hardware failures without reassigning tasks. Simulations were conducted to evaluate the model’s performance in handling mid-task failures under varying operational conditions. Experimental results indicate that the framework significantly reduces downtime, improves task completion rates, and enhances overall system resilience and highlighting the framework’s potential for deployment in critical real-world applications, such as disaster response, industrial automation, and autonomous exploration, where reliability and adaptability are essential. Full article
(This article belongs to the Proceedings of 8th International Conference on Knowledge Innovation and Invention)
Show Figures

Figure 1

11 pages, 746 KB  
Proceeding Paper
Development of Itinerary Recommendation System for Educational Field Trips in Secondary Schools
by Nanju Kim, Yuan Kim, Juyeon Hyun, Hanil Kim and Chan Jung Park
Eng. Proc. 2025, 120(1), 23; https://doi.org/10.3390/engproc2025120023 - 2 Feb 2026
Viewed by 633
Abstract
In the past, large-scale school trips were mainly conducted with standardized schedules, resulting in limited educational impact and making it difficult to reflect students’ interests. In response, modern education is increasingly adopting small-scale, theme-based school trips that consider students’ interests, academic levels, and [...] Read more.
In the past, large-scale school trips were mainly conducted with standardized schedules, resulting in limited educational impact and making it difficult to reflect students’ interests. In response, modern education is increasingly adopting small-scale, theme-based school trips that consider students’ interests, academic levels, and career paths. This approach, organized at the class level, focuses on customized experiential programs that enhance autonomy, satisfaction, identity formation, and career exploration. However, a major drawback is that teachers must manage the planning, including theme selection, site arrangements, and schedule coordination, which places a heavy operational burden. To address this issue, we designed EduTrip, a school trip itinerary recommendation system. This system allows users to input conditions such as travel themes, types of activities, group size, budget, and preferred destinations. It then automatically filters appropriate locations and activities, and uses clustering and genetic algorithm-based optimization to generate practical and efficient schedules that account for travel and stay durations. The goal is to reduce the teachers’ workload and provide students with more personalized and feasible educational travel experiences. Full article
(This article belongs to the Proceedings of 8th International Conference on Knowledge Innovation and Invention)
Show Figures

Figure 1

7 pages, 893 KB  
Proceeding Paper
Histogram-Based Vehicle Black Smoke Identification in Fixed Monitoring Environments
by Meng-Syuan Tsai, Yun-Sin Lin and Jiun-Jian Liaw
Eng. Proc. 2025, 120(1), 24; https://doi.org/10.3390/engproc2025120024 - 3 Feb 2026
Viewed by 432
Abstract
The black smoke emitted by diesel vehicles poses a long-term threat to air quality and human health, with suspended particulate matter being the most significant concern. We developed an image-based black smoke detection system in this study. The system uses YOLOv9 to locate [...] Read more.
The black smoke emitted by diesel vehicles poses a long-term threat to air quality and human health, with suspended particulate matter being the most significant concern. We developed an image-based black smoke detection system in this study. The system uses YOLOv9 to locate vehicles and vertically divides the bounding box into nine regions, selecting the bottom three as regions of interest. A reference baseline histogram is established from the first frame of the video under a non-smoke condition. For subsequent frames, a dynamic baseline histogram is calculated, and the presence of black smoke emissions is determined using baseline histogram differences. Experimental results confirm that the system can reliably identify black smoke-emitting vehicles in both dynamic and static environments. Full article
(This article belongs to the Proceedings of 8th International Conference on Knowledge Innovation and Invention)
Show Figures

Figure 1

8 pages, 708 KB  
Proceeding Paper
Hybrid Deep Learning–Fuzzy Inference System for Robust Maritime Object Detection and Recognition
by Ren-Jie Huang, Shao-Hao Jian and Chun-Shun Tseng
Eng. Proc. 2025, 120(1), 25; https://doi.org/10.3390/engproc2025120025 - 2 Feb 2026
Viewed by 490
Abstract
We developed a hybrid system combining deep learning-based recognition with fuzzy inference to enhance the detection, recognition, and identification of maritime targets. In the system, deep learning provides strong feature extraction, while fuzzy logic mitigates uncertainty in low-visibility or occluded conditions. The system [...] Read more.
We developed a hybrid system combining deep learning-based recognition with fuzzy inference to enhance the detection, recognition, and identification of maritime targets. In the system, deep learning provides strong feature extraction, while fuzzy logic mitigates uncertainty in low-visibility or occluded conditions. The system uses confidence score, screen ratio, and estimated distance as input and processes them through fuzzy inference with triangular membership functions and center of area defuzzification. This integration improves decision robustness and suppresses input noise. Experimental results demonstrate enhanced stability and reduced misjudgment in dynamic maritime environments, highlighting the applicability of a hybrid deep learning–fuzzy inference systems to intelligent ships and unmanned maritime vehicle sensing tasks. Full article
(This article belongs to the Proceedings of 8th International Conference on Knowledge Innovation and Invention)
Show Figures

Figure 1

8 pages, 780 KB  
Proceeding Paper
Enhancing Imbalanced Data Classification Using Style-Based Generative Adversarial Network-Based Data Augmentation: A Case Study of Computed Tomography Images of Brain Stroke
by Jhao-Sin Lai, Liang-Sian Lin, Pin-Chi Chen, Cheng-En Xie, Yao-Yu Chiang and Chien-Hsin Lin
Eng. Proc. 2025, 120(1), 26; https://doi.org/10.3390/engproc2025120026 - 2 Feb 2026
Viewed by 333
Abstract
Stroke is a leading cause of death and disability. However, brain computed tomography image classification using machine learning and deep learning algorithms frequently suffers from a class imbalance problem, making it difficult to effectively extract deep-detailed features from instances of minority stroke lesions. [...] Read more.
Stroke is a leading cause of death and disability. However, brain computed tomography image classification using machine learning and deep learning algorithms frequently suffers from a class imbalance problem, making it difficult to effectively extract deep-detailed features from instances of minority stroke lesions. In this study, we systematically implement three style-based generative adversarial network (StyleGAN)-based data augmentation approaches: StyleGAN2, StyleGAN3, and conditional StyleGAN3 to address class imbalance in brain stroke classification. Furthermore, we deploy an ensemble learning-based deep neural network to enhance the effect of those data augmentation algorithms on downstream classification tasks. Experimental results show that StyleGAN3 effectively outperforms the other two StyleGAN data augmentation approaches in terms of precision, recall, and F1-score when addressing highly imbalanced brain stroke classification. Overall, this paper demonstrates the efficacy of three StyleGAN-based data augmentation approaches in addressing imbalanced brain stroke detection. Full article
(This article belongs to the Proceedings of 8th International Conference on Knowledge Innovation and Invention)
Show Figures

Figure 1

8 pages, 2335 KB  
Proceeding Paper
Evaluation of Impact of Convolutional Neural Network-Based Feature Extractors on Deep Reinforcement Learning for Autonomous Driving
by Che-Cheng Chang, Po-Ting Wu and Yee-Ming Ooi
Eng. Proc. 2025, 120(1), 27; https://doi.org/10.3390/engproc2025120027 - 2 Feb 2026
Viewed by 452
Abstract
Reinforcement Learning (RL) enables learning optimal decision-making strategies by maximizing cumulative rewards. Deep reinforcement learning (DRL) enhances this process by integrating deep neural networks (DNNs) for effective feature extraction from high-dimensional input data. Unlike prior studies focusing on algorithm design, we investigated the [...] Read more.
Reinforcement Learning (RL) enables learning optimal decision-making strategies by maximizing cumulative rewards. Deep reinforcement learning (DRL) enhances this process by integrating deep neural networks (DNNs) for effective feature extraction from high-dimensional input data. Unlike prior studies focusing on algorithm design, we investigated the impact of different feature extractors, DNNs, on DRL performance. We propose an enhanced feature extraction model to improve control effectiveness based on the proximal policy optimization (PPO) framework in autonomous driving scenarios. Through a comparative analysis of well-known convolutional neural networks (CNNs), MobileNet, SqueezeNet, and ResNet, the experimental results demonstrate that our model achieves higher cumulative rewards and better control stability, providing valuable insights for DRL applications in autonomous systems. Full article
(This article belongs to the Proceedings of 8th International Conference on Knowledge Innovation and Invention)
Show Figures

Figure 1

7 pages, 1111 KB  
Proceeding Paper
Radiation-Tolerant Bipolar Resistive Switching Characteristics of Hybrid Polymer–Oxide Composites for Resistive Random Access-Memory Applications
by Ming-Cheng Kao, Kai-Huang Chen, Yi-Kai Kao and Wei-Chou Chen
Eng. Proc. 2025, 120(1), 28; https://doi.org/10.3390/engproc2025120028 - 2 Feb 2026
Viewed by 443
Abstract
In this study, ZnO thin films were prepared on the flexible stainless steel (FSS) substrates by the sol–gel method. ZnO nanorods were then hydrothermally grown in the presence of polyvinyl pyrrolidone (PVP) to obtain polymer/nanooxide composites. The microstructure and resistive switching properties of [...] Read more.
In this study, ZnO thin films were prepared on the flexible stainless steel (FSS) substrates by the sol–gel method. ZnO nanorods were then hydrothermally grown in the presence of polyvinyl pyrrolidone (PVP) to obtain polymer/nanooxide composites. The microstructure and resistive switching properties of the composites were investigated. X-ray diffraction results confirmed that the PVP-doped ZnO nanorods retained the hexagonal wurtzite structure and had a preferred (002) orientation despite a slight decrease in crystallinity. Surface morphology analysis showed that the addition of PVP resulted in an increase in the nanorod density and a more regular hexagonal structure. Electrical measurements showed a significant improvement in the resistive switching behavior, with a high-resistance state to low-resistance state (HRS/LRS) ratio of 4.67 × 103. In addition, radiation-tolerant cyclic tests demonstrated that the polymer–oxide hybrid structure effectively buffered irradiation-induced defects, stabilized conductive filament pathways, and preserved switching reliability. These results highlight the potential of PVP-doped ZnO nanorod composites as reliable, flexible, and radiation-tolerant RRAM devices for future aerospace and high-radiation electronics applications. Full article
(This article belongs to the Proceedings of 8th International Conference on Knowledge Innovation and Invention)
Show Figures

Figure 1

8 pages, 1549 KB  
Proceeding Paper
Zero-Shot Complaint Classification and Style-Controlled Response Generation via Large Language Models for Emotion-Aware E-Commerce Review Management
by Yi Lin, Chien-Hung Lai and Tzu-Shuang Liu
Eng. Proc. 2025, 120(1), 29; https://doi.org/10.3390/engproc2025120029 - 2 Feb 2026
Viewed by 720
Abstract
We developed a large language model-powered system that classifies complaint categories and adapts response styles for e-commerce reviews. By integrating sentiment clustering, zero-shot classification, and style-conditioned prompt engineering, it enables context-aware, emotionally aligned reply generation for enhancing automated customer interaction and reputation management. [...] Read more.
We developed a large language model-powered system that classifies complaint categories and adapts response styles for e-commerce reviews. By integrating sentiment clustering, zero-shot classification, and style-conditioned prompt engineering, it enables context-aware, emotionally aligned reply generation for enhancing automated customer interaction and reputation management. Full article
(This article belongs to the Proceedings of 8th International Conference on Knowledge Innovation and Invention)
Show Figures

Figure 1

8 pages, 1382 KB  
Proceeding Paper
Enhancing Classification Performance on Imbalanced Data by Combining Autoencoder Generative Adversarial Networks with Synthetic Minority Over-Sampling Technique-Particle Swarm Optimization
by Shang-Er Juan, Yan-Yu Lin, Liang-Sian Lin, Chien-Hsin Lin, Hsin-Yu Chang and Jhao-Sin Lai
Eng. Proc. 2025, 120(1), 30; https://doi.org/10.3390/engproc2025120030 - 2 Feb 2026
Viewed by 380
Abstract
Class imbalance is a common issue in machine learning, often causing bias in learning models toward the majority class and leading to poor predictive performance for the minority class data. To address the class imbalance problem, this paper presents the autoencoder-based generative adversarial [...] Read more.
Class imbalance is a common issue in machine learning, often causing bias in learning models toward the majority class and leading to poor predictive performance for the minority class data. To address the class imbalance problem, this paper presents the autoencoder-based generative adversarial network-synthetic minority over-sampling technique-particle swarm optimization (AEGAN-SMOTE-PSO) model. We compared the AEGAN-SMOTE-PSO model with three other state-of-the-art oversampling techniques. Those experimental results demonstrate that the AEGAN-SMOTE-PSO model effectively improves the classification performance of two support vector machine prediction models on two imbalanced medical cases. Compared to the other three oversampling methods, the AEGAN-SMOTE-PSO model effectively provides satisfactory predictive performance in terms of recall, precision, and F1-score. Full article
(This article belongs to the Proceedings of 8th International Conference on Knowledge Innovation and Invention)
Show Figures

Figure 1

8 pages, 754 KB  
Proceeding Paper
Noise Injection as a Structural Diagnostic Tool for Deep Model Reduction
by Chu-Hui Lee, Chun-Ming Huang and Wei-Lin Lai
Eng. Proc. 2025, 120(1), 31; https://doi.org/10.3390/engproc2025120031 - 2 Feb 2026
Viewed by 432
Abstract
In this study, we introduce a novel, functionally driven method for model pruning guided by sensitivity analysis. Conventional model compression techniques often rely on proxy metrics, such as weight magnitude, which may not accurately reflect a component’s true functional importance. The proposed method [...] Read more.
In this study, we introduce a novel, functionally driven method for model pruning guided by sensitivity analysis. Conventional model compression techniques often rely on proxy metrics, such as weight magnitude, which may not accurately reflect a component’s true functional importance. The proposed method directly assesses this by systematically injecting controlled noise into network layers and measuring the resultant perturbation on inference output. Components exhibiting low sensitivity to this noise are identified as functionally redundant and are pruned. We validated the method on EEGNet, a compact convolutional neural network, using the MNE Sample Event-Related Potential (ERP) dataset, a widely used benchmark for electroencephalography classification. After training the baseline model, we generated a sensitivity profile by quantifying how noise injection at different layers impacts predictive accuracy. This profile then guided targeted pruning of less influential convolutional kernels and weights. Experimental results demonstrate the method’s efficacy, achieving a significant reduction in both parameter count and computational complexity. Crucially, the pruned model retains classification accuracy nearly identical to the original, heavyweight EEGNet. This confirms that sensitivity-guided pruning effectively removes redundancy without degrading performance. In conclusion, our noise injection framework provides a more direct and interpretable criterion for neural network simplification. By linking component pruning to functional impact, our method enables a more precise and efficient model reduction than traditional heuristic-based approaches. The method developed presents a practical pathway toward developing lightweight, accurate, and low-latency models essential for real-world neuro-computational applications. Future work will focus on automating the pruning pipeline and extending the framework’s applicability to diverse neural architectures. Full article
(This article belongs to the Proceedings of 8th International Conference on Knowledge Innovation and Invention)
Show Figures

Figure 1

8 pages, 1003 KB  
Proceeding Paper
Digital Collaborative Mechanism of Ecological Governance Based on Digital Twin
by Bingfeng Liu and Jiaqi Cao
Eng. Proc. 2025, 120(1), 32; https://doi.org/10.3390/engproc2025120032 - 2 Feb 2026
Viewed by 504
Abstract
This paper proposes a collaborative mechanism of ecological governance based on digital twin; i.e., the intelligence and precision of environmental governance can be implemented by inducing key indicators from the environment in the physical world into the digital twin system of the digital [...] Read more.
This paper proposes a collaborative mechanism of ecological governance based on digital twin; i.e., the intelligence and precision of environmental governance can be implemented by inducing key indicators from the environment in the physical world into the digital twin system of the digital twin mid-platform; by employing advanced sensors for real-time environmental data collection and leveraging GIS model-based integration of the digital twin platform, the real-time monitoring, in-depth analysis, and predictive forecasting of current environmental status can be performed, thereby enabling timely unified decision-making and management responses to emerging situations. The test results have demonstrated that this methodology can significantly enhance both the accuracy and timeliness of environmental monitoring works. Full article
(This article belongs to the Proceedings of 8th International Conference on Knowledge Innovation and Invention)
Show Figures

Figure 1

8 pages, 2474 KB  
Proceeding Paper
Research on Techno-Economic Restructuring of Digital Twin and Big Data in Intelligent Manufacturing
by Yiwei Qiu
Eng. Proc. 2025, 120(1), 33; https://doi.org/10.3390/engproc2025120033 - 2 Feb 2026
Viewed by 522
Abstract
To address three critical challenges in traditional digital twin applications for smart manufacturing—static mirroring, localized optimization, and economic decoupling—we propose and validate a novel paradigm: the Twin-Data Mid-End (TDME) system driven by dual technological-economic mechanisms. By integrating real-time big data from production lines, [...] Read more.
To address three critical challenges in traditional digital twin applications for smart manufacturing—static mirroring, localized optimization, and economic decoupling—we propose and validate a novel paradigm: the Twin-Data Mid-End (TDME) system driven by dual technological-economic mechanisms. By integrating real-time big data from production lines, equipment, supply chains, and market terminals through unified semantic frameworks, microservices-based technical modules, and deep reinforcement learning decision engines, this system generates instant reward signals based on multi-dimensional economic metrics including marginal profits, delivery cycles, and inventory turnover. This enables seamless “hot-swappable” reconfiguration of process algorithms, equipment controls, scheduling strategies, and organizational structures without production interruption. The system concurrently facilitates technological iteration and economic restructuring while dynamically optimizing efficiency-profit Pareto frontiers. Objective validation across 12 months of closed-loop industrial trials demonstrates reduced line changeover time by 37%, decreased unit comprehensive costs by 14.6%, shortened market response cycles by 42%, and increased return on investment by 11%, highlighting the paradigm’s practical applicability and broad adaptability. Full article
(This article belongs to the Proceedings of 8th International Conference on Knowledge Innovation and Invention)
Show Figures

Figure 1

12 pages, 2372 KB  
Proceeding Paper
Design and Implementation of Gamified Augmented Reality Learning System to Enhance Biodiversity Education
by Ching-Yu Yang and Wen-Hung Chao
Eng. Proc. 2025, 120(1), 34; https://doi.org/10.3390/engproc2025120034 - 2 Feb 2026
Viewed by 737
Abstract
As part of our technology-enhanced learning (TEL) strategy, we developed a field-based augmented reality (AR) learning system for biodiversity education among senior elementary school students. Using a 2D illustration style to present the appearance of the species and a situational interactive design, the [...] Read more.
As part of our technology-enhanced learning (TEL) strategy, we developed a field-based augmented reality (AR) learning system for biodiversity education among senior elementary school students. Using a 2D illustration style to present the appearance of the species and a situational interactive design, the AR app focused on common wild animals in Taiwan. They also gained insight into wild animal species in outdoor settings, gained knowledge about the phenomenon of roadkill and the rescue of wild animals, and promoted their awareness of ecological conservation. Using the design-based research (DBR) method, we integrated user-oriented design processes and iteratively modified the system functions and interface through expert review and field usability testing. During this activity, 26 senior elementary school students were recruited to participate in an interactive AR game designed for a single player. As part of the learning content, students must collect images of species, recognize roadkill, and learn about wildlife rescue. To evaluate the effect of the activity on knowledge learning and the app’s usability, data were collected through pre- and post-test paper tests, questionnaires, and so on. Based on the research results, this system can significantly enhance students’ learning interests and contextual understanding of biodiversity topics as an effective technology-assisted learning tool. Students reported high levels of immersion and learning motivation, and the teachers agreed that it promoted inquiry-based and independent learning. The results of this study contribute to the field of educational and environmental education. Consequently, context-aware AR tools may enhance students’ situational learning experience and environmental literacy. In addition, it provides a practical design reference for future AR educational applications, demonstrating that gamification and outdoor learning can enhance the learning outcomes of traditional science education. Full article
(This article belongs to the Proceedings of 8th International Conference on Knowledge Innovation and Invention)
Show Figures

Figure 1

10 pages, 526 KB  
Proceeding Paper
Robust GPS Navigation via Centered Error Entropy Variational Bayesian Extended Kalman Filter
by Dah-Jing Jwo, Hsi-Lung Chen and Yi Chang
Eng. Proc. 2025, 120(1), 35; https://doi.org/10.3390/engproc2025120035 - 2 Feb 2026
Viewed by 346
Abstract
Managing unknown, time-varying noise and outliers presents a critical challenge in GPS applications. Variational Bayesian (VB) inference effectively estimates unknown noise statistics but lacks robustness to outliers, while robust filters such as the centered error entropy (CEE) suppress outliers but rely on fixed [...] Read more.
Managing unknown, time-varying noise and outliers presents a critical challenge in GPS applications. Variational Bayesian (VB) inference effectively estimates unknown noise statistics but lacks robustness to outliers, while robust filters such as the centered error entropy (CEE) suppress outliers but rely on fixed noise assumptions. To address both limitations, we propose the centered error entropy-based variational Bayesian extended Kalman filter (CEEVB-EKF), which integrates VB inference with the CEE criterion in a unified framework. The method estimates time-varying noise covariance via recursive VB updates and applies the CEE cost function for robustness to heavy-tailed disturbances and outliers. This dual-stage design improves adaptability and reliability, with simulations showing superior, stable state estimation, making CEEVB-EKF suitable for positioning, tracking, and autonomous navigation. Full article
(This article belongs to the Proceedings of 8th International Conference on Knowledge Innovation and Invention)
Show Figures

Figure 1

9 pages, 4887 KB  
Proceeding Paper
Weakly Dimension-Balanced Hamiltonian Cycle on Three-Dimensional Toroidal Mesh Graph
by Chia-Pei Chu and Justie Su-Tzu Juan
Eng. Proc. 2025, 120(1), 36; https://doi.org/10.3390/engproc2025120036 - 3 Feb 2026
Viewed by 430
Abstract
The dimension-balanced cycle (DBC) problem is new in graph theory, with applications such as 3D stereogram reconstruction. In a graph whose edges are partitioned into k dimensions, a cycle is dimension-balanced if edge counts across dimensions differ by at most one. When such [...] Read more.
The dimension-balanced cycle (DBC) problem is new in graph theory, with applications such as 3D stereogram reconstruction. In a graph whose edges are partitioned into k dimensions, a cycle is dimension-balanced if edge counts across dimensions differ by at most one. When such a cycle is Hamiltonian, it is called a dimension-balanced Hamiltonian cycle (DBH). Since DBHs do not always exist, a relaxed notion—the weakly dimension-balanced Hamiltonian (WDBH) cycle—was considered, allowing a difference of up to three. We prove that WDBH always exists in any 3-dimensional toroidal mesh graph Tm,n,r for all positive integers m, n, and r. Full article
(This article belongs to the Proceedings of 8th International Conference on Knowledge Innovation and Invention)
Show Figures

Figure 1

8 pages, 3937 KB  
Proceeding Paper
Optimizing Retrieval-Augmented Generation-Assisted User Interface Generation: A Comparative Study on Data Standardization for Brand Visual Consistency
by Yun-Hsuan Hsieh and Hung-Hsiang Wang
Eng. Proc. 2025, 120(1), 37; https://doi.org/10.3390/engproc2025120037 - 3 Feb 2026
Viewed by 597
Abstract
The advancement of large language models (LLMs) has facilitated the generation of user interface (UI) code from natural language prompts, thereby supporting low-code development paradigms. Despite these capabilities, ensuring brand consistency remains a significant challenge, particularly when style data is unstructured. We investigated [...] Read more.
The advancement of large language models (LLMs) has facilitated the generation of user interface (UI) code from natural language prompts, thereby supporting low-code development paradigms. Despite these capabilities, ensuring brand consistency remains a significant challenge, particularly when style data is unstructured. We investigated the impact of three data formats—plain text, structured cascading style sheets (CSS), and structured natural language (NL) guide—on the effectiveness of retrieval-augmented generation (RAG) in producing brand-consistent UI components, with No-RAG serving as the baseline for comparison. The findings indicate that RAG substantially enhances brand alignment. Although the structured NL guide yielded the highest CSS recall rate, participants expressed a preference for outputs derived from plain text, suggesting that the optimal data format may depend on specific design contexts and evaluative criteria. Full article
(This article belongs to the Proceedings of 8th International Conference on Knowledge Innovation and Invention)
Show Figures

Figure 1

8 pages, 3982 KB  
Proceeding Paper
Abandoned Oyster Shells’ Path to Rebirth: Ecological Regeneration and Culturally Sustainable Design with 3D Printing Technology
by Jun-Shan Liu, Ling-Qi Kong, Peng-Wei Hsiao and Chun-Yan Wu
Eng. Proc. 2025, 120(1), 38; https://doi.org/10.3390/engproc2025120038 - 3 Feb 2026
Viewed by 684
Abstract
Currently, the possibility for the high-value utilization of abandoned oyster shells in the Zhuhai–Macao region of Guangdong Province, China, lacks sufficient attention, leading to resource wastage. Most oyster shells are treated as kitchen waste or directly landfilled, and their potential cultural and material [...] Read more.
Currently, the possibility for the high-value utilization of abandoned oyster shells in the Zhuhai–Macao region of Guangdong Province, China, lacks sufficient attention, leading to resource wastage. Most oyster shells are treated as kitchen waste or directly landfilled, and their potential cultural and material value is not fully realized. To address this issue, this study explores sustainable utilization pathways for local abandoned oyster shells from the dual perspectives of environmental and cultural sustainability. Our research develops a 3D printing material made of oyster shells and designs a series of incense holders inspired by the traditional marine culture of the Zhuhai–Macao area. Within the framework of systematic design, this study focuses on optimizing key aspects such as material regeneration, design transformation, and cultural empowerment, thereby validating the effectiveness of systematic design in material recycling and culturally sustainable innovation. The findings not only provide theoretical and practical support for local ecodesign but also lay a foundation for promoting the synergistic development of environmental and cultural sustainability. Full article
(This article belongs to the Proceedings of 8th International Conference on Knowledge Innovation and Invention)
Show Figures

Figure 1

6 pages, 571 KB  
Proceeding Paper
Video Behavior Recognition Running on Edge Devices to Realize a Patient Life Log System for Large-Scale Hospitals
by Madoka Inoue, Shiomi Kino, Daiki Kobayashi and Kenichi Ogawa
Eng. Proc. 2025, 120(1), 39; https://doi.org/10.3390/engproc2025120039 - 3 Feb 2026
Viewed by 337
Abstract
Understanding the activities of hospitalized patients is important for hospital administrators in terms of preventing accidents and improving the efficiency of nursing care. To solve this problem, we have developed a technology to detect 10 types of patient activities from images. Since this [...] Read more.
Understanding the activities of hospitalized patients is important for hospital administrators in terms of preventing accidents and improving the efficiency of nursing care. To solve this problem, we have developed a technology to detect 10 types of patient activities from images. Since this image recognition technology operates on edge devices, it simultaneously understands the activities of several hundred beds of patients in a large hospital without being limited by network bandwidth due to video transmission, as is the case with server-based AI. In the experiment, 10 different behaviors of residents of an elderly care facility were detected, and logs of the residents’ behaviors were collected. Analysis and utilization of the logs will be considered in future research. Full article
(This article belongs to the Proceedings of 8th International Conference on Knowledge Innovation and Invention)
Show Figures

Figure 1

12 pages, 827 KB  
Proceeding Paper
Mine Water Inrush Propagation Modeling and Evacuation Route Optimization
by Xuemei Yu, Hongguan Wu, Jingyi Pan and Yihang Liu
Eng. Proc. 2025, 120(1), 40; https://doi.org/10.3390/engproc2025120040 - 3 Feb 2026
Viewed by 297
Abstract
We modeled water inrush propagation in mines and the optimization of evacuation routes. By constructing a water flow model, the propagation process of water flow through the tunnel network is simulated to explore branching, superposition, and water level changes. The model was constructed [...] Read more.
We modeled water inrush propagation in mines and the optimization of evacuation routes. By constructing a water flow model, the propagation process of water flow through the tunnel network is simulated to explore branching, superposition, and water level changes. The model was constructed based on breadth-first search (BFS) and a time-stepping algorithm. Furthermore, by integrating Dijkstra’s algorithm with a spatio-temporal expanded graph, miners’ evacuation routes were planned, optimizing travel time and water level risk. In scenarios with multiple water inrush points, we developed a multi-source asynchronous model that enhances route safety and real-time performance, enabling efficient emergency response during mine water disasters. For Problem 1 defined in this study, a graph structure and BFS algorithm were used to calculate the filling time of tunnels at a single water inrush point. For Problem 2, we combined the water propagation model with dynamic evacuation route planning, realizing dynamic escape via a spatio-temporal state network and Dijkstra’s algorithm. For Problem 3, we constructed a multi-source asynchronous water inrush dynamic network model to determine the superposition and propagation of water flows from multiple inrush points. For Problem 4, we established a multi-objective evacuation route optimization model, utilizing a time-expanded graph and a dynamic Dijkstra’s algorithm to integrate travel time and water level risk for personalized evacuation decision-making. Full article
(This article belongs to the Proceedings of 8th International Conference on Knowledge Innovation and Invention)
Show Figures

Figure 1

8 pages, 1253 KB  
Proceeding Paper
Predicting Origin-Destination Traffic with Advanced Spatio-Temporal Networks
by Bo-Yan Zeng, Yen-An Chen, Shih-Hung Yang, Fandel Lin, Donna Hsu and Hsun-Ping Hsieh
Eng. Proc. 2025, 120(1), 41; https://doi.org/10.3390/engproc2025120041 - 3 Feb 2026
Viewed by 625
Abstract
Existing origin-destination (OD) forecasting models struggle to jointly capture local topology and global flow patterns in urban mobility. Therefore, we developed a multi-view spatio-temporal network (MVSTN), a novel dual-branch spatio-temporal model that integrates a graph convolutional network-based local spatial relationship module for static [...] Read more.
Existing origin-destination (OD) forecasting models struggle to jointly capture local topology and global flow patterns in urban mobility. Therefore, we developed a multi-view spatio-temporal network (MVSTN), a novel dual-branch spatio-temporal model that integrates a graph convolutional network-based local spatial relationship module for static and dynamic graph modeling, and a self-attention-based global similarity module for learning latent mobility similarities. MVSTN achieves superior performance on multiple real-world datasets, particularly in long-term forecasts, highlighting its practical value for intelligent transportation systems. Full article
(This article belongs to the Proceedings of 8th International Conference on Knowledge Innovation and Invention)
Show Figures

Figure 1

13 pages, 1512 KB  
Proceeding Paper
REST API Fuzzing Using API Dependencies and Large Language Models
by Chien-Hung Liu, Shu-Ling Chen and Kuang-Yao Li
Eng. Proc. 2025, 120(1), 42; https://doi.org/10.3390/engproc2025120042 - 3 Feb 2026
Viewed by 1090
Abstract
With the widespread adoption of cloud services, ensuring the quality and security of the representational state transfer application programming interface (REST API) has become critical. Among various REST API testing techniques, fuzz testing stands out as a promising approach due to its ability [...] Read more.
With the widespread adoption of cloud services, ensuring the quality and security of the representational state transfer application programming interface (REST API) has become critical. Among various REST API testing techniques, fuzz testing stands out as a promising approach due to its ability to automatically generate large volumes of random or malformed inputs. To improve test coverage through fuzzing, we developed an enhanced method for generating API sequences and parameter values, building upon the widely used open-source tool RESTler. The approach extends RESTler by incorporating resource-level dependencies between APIs in addition to the existing producer–consumer relationships, enabling the construction of more valid API sequences. It also leverages a large language model to automatically generate parameter values. To further ensure input validity, a feedback loop is introduced to refine invalid inputs using error messages from API responses. Experimental results show that, compared to RESTler, the proposed method increases API coverage and detects more faults on average, demonstrating its effectiveness. Full article
(This article belongs to the Proceedings of 8th International Conference on Knowledge Innovation and Invention)
Show Figures

Figure 1

6 pages, 740 KB  
Proceeding Paper
Modeling Morphogenesis Using Two-Particle Cell Model with Remote and Contact Forces
by Xichao Wang and Tadashi Nakano
Eng. Proc. 2025, 120(1), 43; https://doi.org/10.3390/engproc2025120043 - 4 Feb 2026
Viewed by 326
Abstract
We present a computational model for studying morphogenesis based on pairwise interactions among cells in this article. Extending a previous single-particle model, we represent each cell using two particles connected by an internal link. This two-particle model introduces cell shape and orientation while [...] Read more.
We present a computational model for studying morphogenesis based on pairwise interactions among cells in this article. Extending a previous single-particle model, we represent each cell using two particles connected by an internal link. This two-particle model introduces cell shape and orientation while retaining the simplicity of a force-based framework. The model includes a remote force acting between all cell pairs and a contact force acting only between physically connected pairs. Simulation results showed that the model reproduces a range of multicellular patterns depending on cell density and interaction parameters. This approach provides a minimal and extensible framework for investigating the physical basis of tissue-level organization. Full article
(This article belongs to the Proceedings of 8th International Conference on Knowledge Innovation and Invention)
Show Figures

Figure 1

6 pages, 959 KB  
Proceeding Paper
Machine Learning Based Markov Decision Framework for Optimizing Circular Economy Systems
by Yanfei Ma and Daozheng Qu
Eng. Proc. 2025, 120(1), 44; https://doi.org/10.3390/engproc2025120044 - 4 Feb 2026
Viewed by 487
Abstract
The increasing demand for sustainable development necessitates sophisticated computational frameworks that facilitate intricate, long-term decision-making in circular economy systems. Therefore, we developed a novel machine learning based Markov decision framework that effectively combines predictive analytics with sequential decision theory to provide adaptive and [...] Read more.
The increasing demand for sustainable development necessitates sophisticated computational frameworks that facilitate intricate, long-term decision-making in circular economy systems. Therefore, we developed a novel machine learning based Markov decision framework that effectively combines predictive analytics with sequential decision theory to provide adaptive and scalable optimization of resource circulation processes. The developed architecture utilizes supervised learning to predict material flow dynamics and exploits the Markov decision process (MDP) to develop reward-sensitive strategies under environmental variability and operational uncertainty. The study results on municipal waste management demonstrate the framework’s superior performance in resource recovery efficiency, policy responsiveness, and sustainability impact compared to traditional static or rule-based methods. Such findings contribute to the development of a generalizable, learning-enabled tool for dynamic multi-stage decision assistance in complex and unpredictable circular economy contexts. Full article
(This article belongs to the Proceedings of 8th International Conference on Knowledge Innovation and Invention)
Show Figures

Figure 1

7 pages, 1025 KB  
Proceeding Paper
A Novel Pattern-Based Dual-Image Reversible Data Hiding Scheme
by Chin-Feng Lee and Yu-Yun Yeh
Eng. Proc. 2025, 120(1), 45; https://doi.org/10.3390/engproc2025120045 - 4 Feb 2026
Viewed by 269
Abstract
We developed a novel pattern-based dual-image reversible data hiding scheme utilizing vertical bars and bitten square blocks to improve data capacity, security, embedding efficiency, and visual quality. By embedding secret messages into two grayscale images that closely match the original, the approach significantly [...] Read more.
We developed a novel pattern-based dual-image reversible data hiding scheme utilizing vertical bars and bitten square blocks to improve data capacity, security, embedding efficiency, and visual quality. By embedding secret messages into two grayscale images that closely match the original, the approach significantly lowers the risk of detection by unauthorized parties. The technique includes reference matrix construction, position-based embedding, and perfect message extraction and image recovery. Experimental results demonstrate that the pattern-based method achieves a superior balance between payload and visual quality, making it well-suited for secure and high-performance applications. Full article
(This article belongs to the Proceedings of 8th International Conference on Knowledge Innovation and Invention)
Show Figures

Figure 1

8 pages, 4550 KB  
Proceeding Paper
Prompt Design Workflow Based on User Contextual Language for Generative Artificial Intelligence Conceptual Design: A Case Study of Agricultural Tools for Elderly Farmers
by Hung-Hsiang Wang and Yueh-Lin Huang
Eng. Proc. 2025, 120(1), 46; https://doi.org/10.3390/engproc2025120046 - 4 Feb 2026
Viewed by 777
Abstract
In early-stage product ideation, generative AI has emerged as a design support tool, yet most prompts still rely on designers’ subjective intent with limited grounding in user context. Therefore, we developed a user-centered prompting method, introducing a context-based prompt derived from field data, [...] Read more.
In early-stage product ideation, generative AI has emerged as a design support tool, yet most prompts still rely on designers’ subjective intent with limited grounding in user context. Therefore, we developed a user-centered prompting method, introducing a context-based prompt derived from field data, alongside narrative-based and keyword-based prompts as controls. Using these prompts, 15 conceptual images of farming tools for elderly users were generated via DALL·E 3 and evaluated by seven seasoned experts across five criteria. The results show that context-based prompts outperformed others, especially in practicality and intent alignment. A thematic analysis of qualitative feedback further reveals that user-grounded prompts enhance design resonance and usability. This workflow offers implications for improving human–AI co-creation, especially in socially sensitive design contexts. Full article
(This article belongs to the Proceedings of 8th International Conference on Knowledge Innovation and Invention)
Show Figures

Figure 1

8 pages, 240 KB  
Proceeding Paper
Tracert-Retrieval-Augmented Generation: Boosting Multi-Hop Retrieval-Augmented Generation with Direction-Aware Graph Traversal
by Siu-Him Zhang and Jhe-Wei Lin
Eng. Proc. 2025, 120(1), 47; https://doi.org/10.3390/engproc2025120047 - 5 Feb 2026
Viewed by 495
Abstract
Tracert-retrieval-augmented generation (RAG) is a novel retrieval-augmented framework designed for efficient, document-level multi-hop reasoning. Unlike conventional RAG systems that retrieve top-k text segments based solely on dense similarity, Tracert-RAG predicts a semantic goal vector from the user query, constructs a local semantic [...] Read more.
Tracert-retrieval-augmented generation (RAG) is a novel retrieval-augmented framework designed for efficient, document-level multi-hop reasoning. Unlike conventional RAG systems that retrieve top-k text segments based solely on dense similarity, Tracert-RAG predicts a semantic goal vector from the user query, constructs a local semantic graph from the document embeddings, and employs a direction-aware greedy traversal to identify reasoning paths toward the goal. This system eliminates the inflexibility of symbolic graph traversal and the inefficiency of manual query reformulation. On literary analysis tasks from Pride and Prejudice, Tracert-RAG outperforms standard RAG and graph RAG baselines in answer quality, inference speed, and interpretability. Specifically, it achieves the highest average answer quality (8.05 out of 10) while reducing indexing time by a factor of 80 compared to graph RAG methods. Full article
(This article belongs to the Proceedings of 8th International Conference on Knowledge Innovation and Invention)
9 pages, 1760 KB  
Proceeding Paper
PM2.5 Concentration Estimation Based on Support Vector Regression: Hybrid Approach Using PM2.5-Sensitive Pixels and Multi-Features
by Ming-Jung Liu, Meng-Yuan Jiang, Yu-Cheng Wu and Jiun-Jian Liaw
Eng. Proc. 2025, 120(1), 48; https://doi.org/10.3390/engproc2025120048 - 5 Feb 2026
Viewed by 276
Abstract
Fine particulate matter (PM2.5) is a hazardous air pollutant that poses serious risks to human health. Long-term exposure to high concentrations of PM2.5 increases the likelihood of developing cardiovascular and respiratory diseases. Therefore, accurately monitoring [...] Read more.
Fine particulate matter (PM2.5) is a hazardous air pollutant that poses serious risks to human health. Long-term exposure to high concentrations of PM2.5 increases the likelihood of developing cardiovascular and respiratory diseases. Therefore, accurately monitoring PM2.5 concentrations are crucial for effective air quality management. However, due to the limited number and uneven distribution of monitoring stations, traditional monitoring methods fail to provide comprehensive data. With advancements in imaging technology and data processing, researchers have focused on estimating PM2.5 concentrations using image-based approaches. We constructed the PM2.5-sensitive pixel (PSP) approach. In addition to the original four image features—Sobel, Dark Channel Prior (DCP), entropy, and contrast—we identified a new image feature and integrate three meteorological variables, relative humidity, temperature, and wind speed, to enhance the estimation of PM2.5 concentrations. Full article
(This article belongs to the Proceedings of 8th International Conference on Knowledge Innovation and Invention)
Show Figures

Figure 1

7 pages, 2766 KB  
Proceeding Paper
Deep Learning-Based Technique for Building Damage Extraction and Mapping from Ground-Level Images Using Visible Remote Sensing Indices and Edge Angle Dispersion as Input Features
by Haruhiro Shiraishi and Yuichiro Usuda
Eng. Proc. 2025, 120(1), 49; https://doi.org/10.3390/engproc2025120049 - 5 Feb 2026
Viewed by 456
Abstract
We developed a deep learning model for automated extraction and assessment of earthquake damage from dashcam and post-disaster images. By combining a custom-designed deep multi-layer perceptron model with an enhanced feature extraction methodology, we accurately classify image patches into “No Damage” (Class 0) [...] Read more.
We developed a deep learning model for automated extraction and assessment of earthquake damage from dashcam and post-disaster images. By combining a custom-designed deep multi-layer perceptron model with an enhanced feature extraction methodology, we accurately classify image patches into “No Damage” (Class 0) and “Damage” (Class 1). The proposed model incorporates a rich set of image-based features, including color statistics, edge properties, and texture descriptors, along with strategies to mitigate class imbalance. Experimental results demonstrate the model’s high performance in identifying damaged areas, particularly its excellent recall for the “Damage” class, which is critical for rapid disaster response and damage mapping. Full article
(This article belongs to the Proceedings of 8th International Conference on Knowledge Innovation and Invention)
Show Figures

Figure 1

6 pages, 970 KB  
Proceeding Paper
Magnetic Thin Film Inductor Characteristics and Packaging Stress
by Yungching Chao, Tingsheng Chang and Deshin Liu
Eng. Proc. 2025, 120(1), 50; https://doi.org/10.3390/engproc2025120050 - 5 Feb 2026
Viewed by 707
Abstract
We investigated how mechanical material properties, magnetic material properties, and geometric structure affect the performance of magnetic inductors. Magnetic thin film samples were prepared using a sputter deposition system. Mechanical properties, including hardness and elastic modulus, were measured with a nanoindenter, while magnetic [...] Read more.
We investigated how mechanical material properties, magnetic material properties, and geometric structure affect the performance of magnetic inductors. Magnetic thin film samples were prepared using a sputter deposition system. Mechanical properties, including hardness and elastic modulus, were measured with a nanoindenter, while magnetic properties such as saturation magnetization were characterized using a magnetometer. The measured properties were then integrated with finite element simulations to analyze how geometric structure influences magnetic inductor performance sensitivity. The results present the manufacturing process for magnetic thin film preparation and the development of a finite element method for analyzing mechanical and magnetic effects in magnetic inductors. Full article
(This article belongs to the Proceedings of 8th International Conference on Knowledge Innovation and Invention)
Show Figures

Figure 1

9 pages, 1744 KB  
Proceeding Paper
Intelligent Password Guessing Using Feature-Guided Diffusion
by Yi-Ching Huang and Jhe-Wei Lin
Eng. Proc. 2025, 120(1), 51; https://doi.org/10.3390/engproc2025120051 - 5 Feb 2026
Viewed by 712
Abstract
In modern cybersecurity and deep learning, conditional password guessing plays a critical role in improving password-cracking efficiency by leveraging known patterns and constraints. In contrast with traditional brute-force or dictionary-based attacks, we developed an approach that adopts a latent diffusion model to simulate [...] Read more.
In modern cybersecurity and deep learning, conditional password guessing plays a critical role in improving password-cracking efficiency by leveraging known patterns and constraints. In contrast with traditional brute-force or dictionary-based attacks, we developed an approach that adopts a latent diffusion model to simulate human password selection behavior, generating more realistic password candidates. We incorporated masked character inputs as conditions and applied advanced feature extraction to capture common patterns such as character substitutions and typing habits. Furthermore, we employed visualization techniques, including autoencoders and principal component analysis, to analyze password distributions, enhancing model interpretability and aiding both offensive and defensive security strategies. Full article
(This article belongs to the Proceedings of 8th International Conference on Knowledge Innovation and Invention)
Show Figures

Figure 1

9 pages, 1037 KB  
Proceeding Paper
Hybrid Dictionary–Retrieval-Augmented Generation–Large Language Model for Low-Resource Translation
by Reen-Cheng Wang, Cheng-Kai Yang, Tun-Chieh Yang and Yi-Xuan Tseng
Eng. Proc. 2025, 120(1), 52; https://doi.org/10.3390/engproc2025120052 - 5 Feb 2026
Cited by 1 | Viewed by 940
Abstract
The rapid decline of linguistic diversity, driven by globalization and technological standardization, presents significant challenges for the preservation of endangered languages, many of which lack sufficient parallel corpora for effective machine translation. Conventional neural translation models perform poorly in such contexts, often failing [...] Read more.
The rapid decline of linguistic diversity, driven by globalization and technological standardization, presents significant challenges for the preservation of endangered languages, many of which lack sufficient parallel corpora for effective machine translation. Conventional neural translation models perform poorly in such contexts, often failing to capture semantic precision, grammatical complexity, and culturally specific nuances. This study addresses these limitations by proposing a hybrid translation framework that combines dictionary-based pre-translation, retrieval-augmented generation, and large language model post-editing. The system is designed to improve translation quality for extremely low-resource languages, with a particular focus on the endangered Paiwan language in Taiwan. In the proposed approach, a handcrafted bilingual dictionary is the first to establish deterministic lexical alignments to generate a symbolically precise intermediate representation. When gaps occur due to missing vocabulary or sparse training data, a retrieval module enriches contextual understanding by dynamically sourcing semantically relevant examples from a vector database. These enriched words are then processed by an instruction-tuned large language model that reorders syntactic structures, inflects verbs appropriately, and resolves lexical ambiguities to produce fluent and culturally coherent translations. The evaluation is conducted on a 250-sentence Paiwan–Mandarin dataset, and the results demonstrate substantial performance gains across key metrics, with cosine similarity increasing from 0.210–0.236 to 0.810–0.846, BLEU scores rising from 1.7–4.4 to 40.8–51.9, and ROUGE-L F1 scores improving from 0.135–0.177 to 0.548–0.632. These results corroborate the effectiveness of the proposed hybrid pipeline in mitigating semantic drift, preserving core meaning, and enhancing linguistic alignment in low-resource settings. Beyond technical performance, the framework contributes to broader efforts in language revitalization and cultural preservation by supporting the transmission of Indigenous knowledge through accurate, contextually grounded, and accessible translations. This research demonstrates that integrating symbolic linguistic resources with retrieval-augmented large language models offers a scalable and efficient solution for endangered language translation and provides a foundation for sustainable digital heritage preservation in multilingual societies. Full article
(This article belongs to the Proceedings of 8th International Conference on Knowledge Innovation and Invention)
Show Figures

Figure 1

12 pages, 1722 KB  
Proceeding Paper
Joint User Scheduling and Beamforming Design in Simultaneously Transmitting and Reflecting Reconfigurable-Intelligent-Surface-Assisted Device-to-Device Communications
by Zhi-Kai Su and Jung-Chieh Chen
Eng. Proc. 2025, 120(1), 53; https://doi.org/10.3390/engproc2025120053 - 6 Feb 2026
Viewed by 365
Abstract
Future wireless networks require efficient device-to-device (D2D) communication to meet the demands of increasing connectivity; however, practical challenges such as limited coverage and severe interference persist. This paper addresses these issues by employing simultaneously transmitting and reflecting reconfigurable intelligent surfaces (STAR-RISs) equipped with [...] Read more.
Future wireless networks require efficient device-to-device (D2D) communication to meet the demands of increasing connectivity; however, practical challenges such as limited coverage and severe interference persist. This paper addresses these issues by employing simultaneously transmitting and reflecting reconfigurable intelligent surfaces (STAR-RISs) equipped with low-resolution phase shifters, thereby enabling full-space coverage while conforming to hardware constraints. To further improve system performance, we propose an irregular STAR-RIS configuration, in which only a subset of elements is activated to enhance spatial diversity without increasing power consumption. Additionally, we introduce a group scheduling strategy that assigns users to different time slots, effectively mitigating interference and improving the overall sum rate. To solve the resulting high-dimensional and non-convex optimization problem, we develop a cross-entropy optimization framework that jointly optimizes element selection, amplitude and phase configurations, and user scheduling. Simulation results demonstrate that the proposed design significantly outperforms existing benchmarks in terms of both the sum rate and scalability, thus providing a practical and efficient solution for STAR-RIS-assisted D2D communication systems. Full article
(This article belongs to the Proceedings of 8th International Conference on Knowledge Innovation and Invention)
Show Figures

Figure 1

10 pages, 1705 KB  
Proceeding Paper
Low-Capital Expenditure AI-Assisted Zero-Trust Control Plane for Brownfield Ethernet Environments
by Hong-Sheng Wang and Reen-Cheng Wang
Eng. Proc. 2025, 120(1), 54; https://doi.org/10.3390/engproc2025120054 - 5 Feb 2026
Viewed by 535
Abstract
We developed an AI-assisted zero-trust control system at low capital expenditure to retrofit brownfield Ethernet environments without disruptive hardware upgrades or costly software-defined networking migration. Legacy network infrastructures in small and medium-sized enterprises (SMEs) lack the flexibility and programmability required by modern zero-trust [...] Read more.
We developed an AI-assisted zero-trust control system at low capital expenditure to retrofit brownfield Ethernet environments without disruptive hardware upgrades or costly software-defined networking migration. Legacy network infrastructures in small and medium-sized enterprises (SMEs) lack the flexibility and programmability required by modern zero-trust architectures, creating a persistent security gap between static Layer-1 deployments and dynamic cyber threats. The developed system addresses this gap through a modular architecture that integrates genetic-algorithm-based virtual local area network (VLAN) optimization, large language model-guided firewall rule synthesis, threat-intelligence-driven policy automation, and telemetry-triggered adaptive isolation. Network assets are enumerated and evaluated through a risk-aware clustering model to enable micro-segmentation that aligns with the principle of least privilege. Optimized segmentation outputs are translated into pfSense firewall policies through structured prompt engineering and dual-stage validation, ensuring syntactic correctness and semantic consistency. A retrieval-augmented generation pipeline connects live telemetry with historical vulnerability intelligence, enabling rapid policy adjustments and automated containment responses. The system operates as an overlay on existing managed switches, orchestrating configuration changes through standards-compliant interfaces such as simple network management protocol and network configuration protocol. Experimental evaluation in a representative SME testbed demonstrates substantial improvements in segmentation granularity, refining seven flat subnets into thirty-four purpose-specific VLANs. Compliance scores improved significantly, with the International Organization for Standardization/International Electrotechnical Commission 27001 rising from 62.3 to 94.7% and the National Institute of Standards and Technology Cybersecurity Framework alignment increasing from 58.9 to 91.2%. All 851 automatically generated firewall rules passed dual-agent validation, ensuring reliable enforcement and enhanced auditability. The results indicate that the system developed provides an operationally feasible pathway for legacy networks to achieve zero-trust segmentation with minimal cost and disruption. Future extensions will explore adaptive learning mechanisms and hybrid cloud support to further enhance scalability and contextual responsiveness. Full article
(This article belongs to the Proceedings of 8th International Conference on Knowledge Innovation and Invention)
Show Figures

Figure 1

8 pages, 1055 KB  
Proceeding Paper
Subchannel Allocation in Massive Multiple-Input Multiple-Output Orthogonal Frequency-Division Multiple Access and Hybrid Beamforming Systems with Deep Reinforcement Learning
by Jih-Wei Lee and Yung-Fang Chen
Eng. Proc. 2025, 120(1), 55; https://doi.org/10.3390/engproc2025120055 - 6 Feb 2026
Viewed by 355
Abstract
In this study, we emphasize that the maximum sum rate can be achieved through AI-based subchannel allocation, while taking into account all users’ quality of service (QoS) requirements in data rates for hybrid beamforming systems. We assume a limited number of radio frequency [...] Read more.
In this study, we emphasize that the maximum sum rate can be achieved through AI-based subchannel allocation, while taking into account all users’ quality of service (QoS) requirements in data rates for hybrid beamforming systems. We assume a limited number of radio frequency (RF) chains in practical hybrid beamforming architectures. This constraint makes subchannel allocation a critical aspect of hybrid beamforming in massive multiple-input multiple-output (MIMO) systems with orthogonal frequency division multiple access (MIMO-OFDMA), as it enables the system to serve more users within a single time slot. Unlike conventional subcarrier allocation methods, we employ a deep reinforcement learning (DRL)-based algorithm to address real-time decision-making challenges. Specifically, we propose a dueling double deep Q-network (Dueling-DDQN) to implement dynamic subchannel allocation. Simulation results demonstrate that the performance of the proposed algorithm gradually approaches that of the greedy method. Furthermore, both the average sum rate and the average spectral efficiency per user improve with a reasonable variation in outage probability. Full article
(This article belongs to the Proceedings of 8th International Conference on Knowledge Innovation and Invention)
Show Figures

Figure 1

7 pages, 1226 KB  
Proceeding Paper
Strategic Applications of Generative AI in Design Education
by Yu-Min Fang
Eng. Proc. 2025, 120(1), 56; https://doi.org/10.3390/engproc2025120056 - 6 Feb 2026
Viewed by 1121
Abstract
A strategic approach to integrating generative AI (GAI) into design education is explored in this article to enhance students’ creativity, critical thinking, and practical skills. Based on a cross-departmental initiative at National United University, Taiwan, a multi-level curriculum is proposed, combining foundational to [...] Read more.
A strategic approach to integrating generative AI (GAI) into design education is explored in this article to enhance students’ creativity, critical thinking, and practical skills. Based on a cross-departmental initiative at National United University, Taiwan, a multi-level curriculum is proposed, combining foundational to applied courses. A five-phase design process, problem definition, attribute framing, keyword extraction, AI generation, and refinement, was used to guide student learning tools, including ChatGPT (powered by GPT-4o), Stable Diffusion XL (SDXL) 1.0, and Leonardo.ai (Phoenix model), supporting rapid ideation and decision-making. Case studies in industrial and architectural design demonstrate practical applications. Ethical issues are reviewed. The results show increased engagement, idea diversity, and faster iteration in student design work. Full article
(This article belongs to the Proceedings of 8th International Conference on Knowledge Innovation and Invention)
Show Figures

Figure 1

8 pages, 8893 KB  
Proceeding Paper
Enhancing Recommendation Interfaces with Interaction Modules: User Study Using Eye-Tracking
by Qin-Yun Lai and Hung-Hsiang Wang
Eng. Proc. 2025, 120(1), 57; https://doi.org/10.3390/engproc2025120057 - 6 Feb 2026
Viewed by 313
Abstract
We investigated how adding interaction modules—including a category-themed image, slogan, and narrative text—affects user attention during exploratory browsing within category-based recommender interfaces. Eye-tracking data and post-task interviews revealed that the image module captured users’ attention early in the interaction and elicited a visual [...] Read more.
We investigated how adding interaction modules—including a category-themed image, slogan, and narrative text—affects user attention during exploratory browsing within category-based recommender interfaces. Eye-tracking data and post-task interviews revealed that the image module captured users’ attention early in the interaction and elicited a visual pairing behavior, wherein users actively searched the product list for items depicted in the image. These findings indicate that semantically rich visual cues can effectively guide user exploration and influence gaze allocation. The results provide empirical support for the design of recommender system interfaces that enhance user engagement through strategically integrated visual elements. Full article
(This article belongs to the Proceedings of 8th International Conference on Knowledge Innovation and Invention)
Show Figures

Figure 1

8 pages, 3149 KB  
Proceeding Paper
Enhancing Steering Responsiveness in Four-Wheel Steering Steer-by-Wire Systems Using Machine Learning
by Amarnathvarma Angani, Teressa Talluri, Myeong-Hwan Hwang, Kyoung-Min Kim and Hyun Rok Cha
Eng. Proc. 2025, 120(1), 58; https://doi.org/10.3390/engproc2025120058 - 5 Feb 2026
Viewed by 427
Abstract
Steer-by-wire (SBW) systems in wheel-steering vehicles enhance maneuverability by eliminating mechanical linkages. However, they are susceptible to delays between steering input and pinion response, which can compromise control precision and safety. To mitigate these delays, we developed a machine learning-based compensation method employing [...] Read more.
Steer-by-wire (SBW) systems in wheel-steering vehicles enhance maneuverability by eliminating mechanical linkages. However, they are susceptible to delays between steering input and pinion response, which can compromise control precision and safety. To mitigate these delays, we developed a machine learning-based compensation method employing a hybrid architecture of convolutional neural networks (CNNs) and gated recurrent units (GRUs) to predict and adjust pinion behavior in real time. The model was trained using experimental data collected from a four-wheel steering test platform, including steering angle inputs, motor signals, and pinion position feedback. By learning the relationship between steering commands and rack force, the model enables dynamic delay correction under both nominal and fault conditions. The system is implemented on an NXP microcontroller and validated through experimental testing, and compared with other hybrid model configurations for performance evaluation. The results demonstrate that the CNN–GRU approach reduces the average steering delay to 3 ms, outperforming conventional PID tuning methods while maintaining high accuracy and system stability. Full article
(This article belongs to the Proceedings of 8th International Conference on Knowledge Innovation and Invention)
Show Figures

Figure 1

8 pages, 1090 KB  
Proceeding Paper
Cross-Modal Cueing Under Multitasking Interference: Effects on Attention and User Experience
by Pei-Yu Shih and Jo-Han Chang
Eng. Proc. 2025, 120(1), 59; https://doi.org/10.3390/engproc2025120059 - 9 Feb 2026
Viewed by 377
Abstract
We examined how different cue combinations (verbal/non-verbal × static/dynamic) affect attention, electroencephalography (EEG) activity (focus and relaxation), and subjective experience in multi-tasking metro environments. Eighteen healthy young adults completed cue recognition tasks under simulated metro conditions with distractions (smartphone, earphones, or both). Our [...] Read more.
We examined how different cue combinations (verbal/non-verbal × static/dynamic) affect attention, electroencephalography (EEG) activity (focus and relaxation), and subjective experience in multi-tasking metro environments. Eighteen healthy young adults completed cue recognition tasks under simulated metro conditions with distractions (smartphone, earphones, or both). Our results showed that non-verbal static cues led to the fastest responses, while verbal cues increased perceived urgency and annoyance. EEG indicators revealed that dual sensory interference significantly reduced focus and relaxation. Subjective urgency did not always correlate with faster responses, suggesting potential cognitive overload. Our findings highlight the need to balance alert effectiveness and user experience in public transport design. Full article
(This article belongs to the Proceedings of 8th International Conference on Knowledge Innovation and Invention)
Show Figures

Figure 1

8 pages, 3294 KB  
Proceeding Paper
Polarization-Based (f,k,n)-Threshold Two-Level Visual Secret Sharing Scheme
by Wilson Tsai-Wei Chuang, Justie Su-Tzu Juan and Wen-Ting Lee
Eng. Proc. 2025, 120(1), 60; https://doi.org/10.3390/engproc2025120060 - 11 Feb 2026
Viewed by 234
Abstract
With the advancement of technology, increasing attention has been focused on the development of encryption techniques. Visual secret sharing (VSS), also known as visual cryptography (VC), is used to encrypt a secret image into multiple share images, which can be stacked together to [...] Read more.
With the advancement of technology, increasing attention has been focused on the development of encryption techniques. Visual secret sharing (VSS), also known as visual cryptography (VC), is used to encrypt a secret image into multiple share images, which can be stacked together to visually reconstruct the secret without complex computations. Decryption in traditional VSS schemes is equivalent to performing logical OR operations. In 2023, a novel (k,n)-threshold VSS based on polarization (P-VSS) scheme was proposed. This scheme utilizes the physical property that two orthogonal polarizers block light transmission to simulate a better VSS. A minimum of k shares is required to successfully reveal the original secret. In this study, we further propose a (f,k,n) dual-threshold P-VSS scheme. The proposed polarization-based scheme introduces two distinct reconstruction thresholds. When f or more shares are stacked, a fake secret image is revealed to mislead potential attackers. Only when k or more shares are combined can the true secret image be successfully recovered. This dual-threshold design significantly enhances the security of visual secret sharing by increasing the confusion for potential attackers and improving resistance against information leakage. Full article
(This article belongs to the Proceedings of 8th International Conference on Knowledge Innovation and Invention)
Show Figures

Figure 1

7 pages, 905 KB  
Proceeding Paper
Estimation of Hybrid Deep Learning-Based Fail-Safe Control for Four-Wheel Steering Systems
by Teressa Talluri, Amarnathvarma Angani, Chanyeong Jeong, Myeong-Hwan Hwang and Hyun Rok Cha
Eng. Proc. 2025, 120(1), 61; https://doi.org/10.3390/engproc2025120061 - 11 Feb 2026
Viewed by 380
Abstract
Functional safety in a four-wheel steering system is critical for smart vehicles, especially under steer-by-wire configurations where conventional methods fail to achieve 100% safety. In this study, we developed a hybrid AI-based fail-safe control framework that combines long short-term memory and convolution neural [...] Read more.
Functional safety in a four-wheel steering system is critical for smart vehicles, especially under steer-by-wire configurations where conventional methods fail to achieve 100% safety. In this study, we developed a hybrid AI-based fail-safe control framework that combines long short-term memory and convolution neural network classifiers for real-time fault detection, prediction, and safe state decision-making. The developed system was trained using steering sensor data, incorporating accurate response modeling and fault induction mechanisms. An LSTM model predicts deviations in steering behavior, while a random forest (RF) classifier identifies fault types and initiates safe state transitions in accordance with ISO 26262 functional safety guidelines. The system includes a Texas Instruments TMS320F28377D microcontroller and a rear steering actuator with a permanent magnet synchronous motor, utilizing controller area network communication for diagnostics and actuation. The system presents the potential of machine learning techniques to enhance the fail-safe capabilities of next-generation steer-by-wire systems. Full article
(This article belongs to the Proceedings of 8th International Conference on Knowledge Innovation and Invention)
Show Figures

Figure 1

5 pages, 512 KB  
Proceeding Paper
Deep-Learning-Based Endpoint Attack Detection System for Digital Asset Management in Enterprise Environments
by Bo-Han Chang Chien, Yung-She Lin and Chin-Ling Chen
Eng. Proc. 2025, 120(1), 62; https://doi.org/10.3390/engproc2025120062 - 11 Feb 2026
Viewed by 552
Abstract
As cyberattacks become more intelligent and diverse, enterprises’ digital assets face greater challenges. We developed a learning-based endpoint attack detection system (DLEADS) that continuously monitors CPU usage, memory load, disk I/O, network traffic, and other system metrics. By feeding data into a convolutional [...] Read more.
As cyberattacks become more intelligent and diverse, enterprises’ digital assets face greater challenges. We developed a learning-based endpoint attack detection system (DLEADS) that continuously monitors CPU usage, memory load, disk I/O, network traffic, and other system metrics. By feeding data into a convolutional neural network, the system presents high accuracy in detecting abnormal behavior and classifying various attack types, enabling early warning and rapid incident response. DLEADS demonstrates high performance on real-world enterprise datasets, offering a practical solution for automated cybersecurity management. Full article
(This article belongs to the Proceedings of 8th International Conference on Knowledge Innovation and Invention)
Show Figures

Figure 1

13 pages, 2890 KB  
Proceeding Paper
Design and Implementation of Interactive Teaching Materials for Core Blockchain Concepts on OwlSpace Platform as a Capstone Project
by Chin-Ling Chen, Kuang-Wei Zeng, Wei-Ying Li, Tzu-Chuen Lu, Chin-Feng Lee and Ling-Chun Liu
Eng. Proc. 2025, 120(1), 63; https://doi.org/10.3390/engproc2025120063 - 11 Feb 2026
Viewed by 411
Abstract
Blockchain technology, with special features of decentralization, immutability, consensus mechanisms, and smart contracts, has been integrated into different areas of digital applications recently. However, its abstract concepts present a steep learning curve for beginners, especially in the absence of online resources that offer [...] Read more.
Blockchain technology, with special features of decentralization, immutability, consensus mechanisms, and smart contracts, has been integrated into different areas of digital applications recently. However, its abstract concepts present a steep learning curve for beginners, especially in the absence of online resources that offer dynamic, hands-on learning experiences. In response to this problem, we developed a digital interactive teaching tool using the OwlSpace platform to explain what blockchain truly is in its four core foundational concepts. Interactive operations, guided workflows, and visual simulations are applied in the system to assist the learner in interpreting decentralized architectures, immutability of data interactively, the consensus formation process, and the mechanics behind smart contract operation. The system has also put a focus on conceptual understanding and gamified experiences rather than competitive ones, providing a practical and engineering-focused tool for introductory information engineering students. Full article
(This article belongs to the Proceedings of 8th International Conference on Knowledge Innovation and Invention)
Show Figures

Figure 1

12 pages, 3212 KB  
Proceeding Paper
Engineering Verification and Performance Analysis of Water Curtain Wall System Based on Multi-Sensor and Automatic Control Technologies
by Yu-Chen Liu, Qi-Xuan Pan, Sheng-Rui Teng, Wei-Yan Sun and Wei-Jen Chen
Eng. Proc. 2025, 120(1), 64; https://doi.org/10.3390/engproc2025120064 - 12 Feb 2026
Viewed by 490
Abstract
Modern buildings in subtropical and humid regions face growing challenges regarding energy consumption and indoor climate comfort. Traditional air conditioning and dehumidification systems are often inefficient, energy-intensive, and difficult to automate for real-time adaptation to fluctuating environments. The water curtain wall (WCW) leverages [...] Read more.
Modern buildings in subtropical and humid regions face growing challenges regarding energy consumption and indoor climate comfort. Traditional air conditioning and dehumidification systems are often inefficient, energy-intensive, and difficult to automate for real-time adaptation to fluctuating environments. The water curtain wall (WCW) leverages passive evaporative cooling and potential condensation dehumidification to deliver high energy efficiency and robust indoor microclimate regulation. Yet, its large-scale adoption depends on reliable automation, multi-point environmental sensing, and modular engineering that ensure stability, adaptability, and easy maintenance. The results of this study demonstrate a next-generation WCW system integrating multi-sensor feedback and dynamic control and a full cycle of engineering verification, operational analysis, and optimization for real-world deployment. Full article
(This article belongs to the Proceedings of 8th International Conference on Knowledge Innovation and Invention)
Show Figures

Figure 1

8 pages, 1384 KB  
Proceeding Paper
WoolGAN: Controllable Style Transfer for Needle-Felted Texture Generation
by Wan-Chi Chang and Ming-Han Tsai
Eng. Proc. 2025, 120(1), 65; https://doi.org/10.3390/engproc2025120065 - 12 Feb 2026
Viewed by 256
Abstract
This study presents WoolGAN, a lightweight texture style transfer method based on a generative adversarial network (GAN), with wool felting texture as the primary example. Unlike conventional convolutional approaches, it requires only a small training dataset of approximately 300 images and is capable [...] Read more.
This study presents WoolGAN, a lightweight texture style transfer method based on a generative adversarial network (GAN), with wool felting texture as the primary example. Unlike conventional convolutional approaches, it requires only a small training dataset of approximately 300 images and is capable of preserving the shape of the target object in the image. To achieve this, color hints and edge maps with background separation are used as inputs during both training and generation phases. Experimental results demonstrate that the generated images are highly realistic and well-received by human evaluators. Moreover, this method can be broadly applied to other texture styles, especially when only limited datasets are available. Full article
(This article belongs to the Proceedings of 8th International Conference on Knowledge Innovation and Invention)
Show Figures

Figure 1

7 pages, 460 KB  
Proceeding Paper
Predicting University Student Dropout Risk Using Deep Learning and Ensemble Voting Mechanism
by Yu-Huei Cheng and Che-En Lin
Eng. Proc. 2025, 120(1), 66; https://doi.org/10.3390/engproc2025120066 - 13 Feb 2026
Viewed by 589
Abstract
By integrating deep learning techniques with a multi-model voting mechanism, this study aimed to predict the risk of student suspension and dropout. Conducted at the College of Informatics, Chaoyang University of Technology in Taiwan, the research utilized the AutoKeras automated machine learning framework [...] Read more.
By integrating deep learning techniques with a multi-model voting mechanism, this study aimed to predict the risk of student suspension and dropout. Conducted at the College of Informatics, Chaoyang University of Technology in Taiwan, the research utilized the AutoKeras automated machine learning framework and student data from academic years 2019 to 2023 (academic year (AY) 108–112) for model training. A majority voting strategy was employed to aggregate predictions from multiple models. To address class imbalance within the dataset, random undersampling was applied to achieve a more balanced distribution. Features from the second semester of AY 112 were used to predict enrollment status for the first semester of AY 113. Experimental results demonstrated that models trained exclusively on AY 108–112 data outperformed those trained on a broader dataset spanning AY 100–112, with the F1-score improving from 16.67 to 19.05%. Further enhancement through the ensemble voting mechanism led to an increase in overall accuracy from 66.67 to 73%, precision from 10.53 to 12.09%, and the F1-score to 21.36%. The proposed predictive model serves as an effective early warning system for identifying students at risk of suspension or dropout, thereby enabling timely counseling interventions and contributing to improved student retention. Full article
(This article belongs to the Proceedings of 8th International Conference on Knowledge Innovation and Invention)
Show Figures

Figure 1

9 pages, 671 KB  
Proceeding Paper
Novel Indoor Positioning System Based on Bluetooth Direction Finding and Machine Learning
by Hui-Kai Su, Hong-En Zhang, Cheng-Shong Wu and Yuan-Sun Chu
Eng. Proc. 2025, 120(1), 67; https://doi.org/10.3390/engproc2025120067 - 16 Feb 2026
Viewed by 959
Abstract
We developed an indoor positioning system combining Bluetooth direction-finding antennas with machine learning to improve localization accuracy and stability cost-effectively. It integrates existing indoor positioning and lighting control with a Bluetooth angle of arrival (AoA)-dongle, compatible with current mesh networks, using the message [...] Read more.
We developed an indoor positioning system combining Bluetooth direction-finding antennas with machine learning to improve localization accuracy and stability cost-effectively. It integrates existing indoor positioning and lighting control with a Bluetooth angle of arrival (AoA)-dongle, compatible with current mesh networks, using the message queuing telemetry transport protocol for data transmission to a server. The system, developed with nRF5340 and u-blox AoA antenna boards, was evaluated in an experimental field with 12 positioning points arranged in a grid. Datasets categorized by AoA antenna quantity and data preprocessing were used to train K-nearest neighbors, support vector machine (SVM), random forest, and multilayer perceptron models. Optimal parameters were identified using grid search, and models were validated using confusion matrices and F1-scores. Results indicated significant accuracy improvements of 11.11–30.51% without preprocessing and 1.17–6.32% with preprocessing when incorporating AoA features. Real-time tests revealed SVM as the best-performing model, achieving up to 96.58% accuracy, significantly enhancing positioning stability. The results of this study underscore Bluetooth direction-finding combined with machine learning as a promising solution for the Internet of Things applications. Full article
(This article belongs to the Proceedings of 8th International Conference on Knowledge Innovation and Invention)
Show Figures

Figure 1

9 pages, 1856 KB  
Proceeding Paper
Dynamic Random-Access Memory and Non-Volatile Memory Allocation Strategies for Container Tasks
by Che-Wei Chang and Chen-Yu Ho
Eng. Proc. 2025, 120(1), 68; https://doi.org/10.3390/engproc2025120068 - 23 Feb 2026
Viewed by 408
Abstract
To support multimedia and deep learning applications running on containers within a server, both processor cores and main memory space are critical resources for performance tuning. With the growing memory demands of applications to maintain intermediate data, installing additional dynamic random-access memory (DRAM) [...] Read more.
To support multimedia and deep learning applications running on containers within a server, both processor cores and main memory space are critical resources for performance tuning. With the growing memory demands of applications to maintain intermediate data, installing additional dynamic random-access memory (DRAM) modules increases not only hardware costs but also the static and dynamic energy consumption of a server. In this study, both DRAM and non-volatile memory (NVM) are leveraged to provide short access latency and large main memory capacity for a server running multiple containers with diverse applications. Contention for memory space and processor cores among containers is jointly modeled as part of the performance optimization problem for the hybrid memory system of the server. Our memory and computing resource scheduling algorithms are thus developed to judiciously balance the usage of cores and DRAM space among tasks, while NVM is utilized to increase the degree of parallelism to reduce the Makespan of task batches. Benchmark programs were used to generate the input task set, and experimental results show that our solution outperforms others by achieving at least an 18.34% reduction in Makespan when 100 distinct containerized tasks are executed on a system with 512 gigabytes (GB) of NVM, 32 GB of DRAM, and eight cores. Full article
(This article belongs to the Proceedings of 8th International Conference on Knowledge Innovation and Invention)
Show Figures

Figure 1

8 pages, 1551 KB  
Proceeding Paper
Random Seed Generation for Convergence of Large-Scale People Flow Prediction Using Generative Adversarial Networks and Rationality of Output
by Yu-Hsuan Lin, Yi-Chung Chen, Tzu-Yin Chang and Rong-Kang Shang
Eng. Proc. 2025, 120(1), 69; https://doi.org/10.3390/engproc2025120069 - 24 Feb 2026
Viewed by 365
Abstract
Since the emergence of big data analytics, forecasting future population distributions in specific regions has become a popular prominent research topic. Accurate predictions offer benefits for urban planners, traffic management authorities, and commercial stakeholders. However, most studies have concentrated on population dynamics within [...] Read more.
Since the emergence of big data analytics, forecasting future population distributions in specific regions has become a popular prominent research topic. Accurate predictions offer benefits for urban planners, traffic management authorities, and commercial stakeholders. However, most studies have concentrated on population dynamics within isolated locations, often overlooking broader spatial fluctuations across larger geographic areas. This narrow scope limits the practical utility of such predictions. Therefore, generative adversarial networks (GANs) have been employed to estimate population counts across multiple locations within expansive regions. Despite their potential, many GAN-based models encounter significant challenges when tasked with predicting numerous locations simultaneously, resulting in prolonged training times or failure to achieve convergence. To address these limitations, we developed a novel random number generation method to improve the training efficiency and convergence stability of GANs. We also set a new identification criterion to ensure that the large-scale population distributions generated by GAN closely reflect real-world conditions. The developed model in this study was validated using actual telecommunications-based pedestrian flow data from Taiwan, demonstrating its effectiveness and practical feasibility. Full article
(This article belongs to the Proceedings of 8th International Conference on Knowledge Innovation and Invention)
Show Figures

Figure 1

7 pages, 563 KB  
Proceeding Paper
Robotic Sensor Network Security: Threat Analysis and Enhancement Strategies
by Shukun Wu, Deshinta Arrova Dewi and Chunling Lang
Eng. Proc. 2025, 120(1), 70; https://doi.org/10.3390/engproc2025120070 - 25 Feb 2026
Viewed by 377
Abstract
Robots and diverse sensors constitute a self-contained network. The integration of the Internet and the IoT extends this network, enabling seamless interconnection and information exchange between robotic sensors and external systems. Given that cybersecurity breaches cause significant losses, strengthening the security defenses of [...] Read more.
Robots and diverse sensors constitute a self-contained network. The integration of the Internet and the IoT extends this network, enabling seamless interconnection and information exchange between robotic sensors and external systems. Given that cybersecurity breaches cause significant losses, strengthening the security defenses of autonomous robots and sensor networks is critical. To enhance cybersecurity within robotic sensor networks, we examined strategies, objectives, frameworks, and methods for security improvement in this study. Through case-based analysis, recommendations and references were suggested to advance the cybersecurity capabilities of robotic sensor networks. Full article
(This article belongs to the Proceedings of 8th International Conference on Knowledge Innovation and Invention)
Show Figures

Figure 1

9 pages, 944 KB  
Proceeding Paper
Cross-Modal Envelope-Synchronized Audio-Tactile Cueing Wristband for Improving Older Adults’ Walking Speed in Public Transportation Environments
by Jun-Yuan Chiu and Jo-Han Chang
Eng. Proc. 2025, 120(1), 71; https://doi.org/10.3390/engproc2025120071 - 25 Feb 2026
Viewed by 383
Abstract
This study aims to investigate the effects of a synchronous rhythmic–auditory stimulation (RAS) and vibrotactile wristband system on walking performance and subjective responses of older adults in a public transportation context. In the experiment, five older participants walked along an indoor corridor under [...] Read more.
This study aims to investigate the effects of a synchronous rhythmic–auditory stimulation (RAS) and vibrotactile wristband system on walking performance and subjective responses of older adults in a public transportation context. In the experiment, five older participants walked along an indoor corridor under two sequential conditions: (1) normal walking and (2) walking with the auditory–tactile synchronous cue. For each condition, walking speed and stride length were measured, followed by a five-point Likert questionnaire assessing perceptual comprehension and behavioural effectiveness. Neither the paired-sample t-test nor the Wilcoxon signed-rank test reached statistical significance. However, the synchronous cue condition exhibited a small increase in overall walking speed, and questionnaire results indicated high comprehensibility of the cueing device. These findings suggest that cross-modal synchronous prompting has potential benefits, and they warrant future studies with larger samples and refined stimulus designs to confirm its practical value. Full article
(This article belongs to the Proceedings of 8th International Conference on Knowledge Innovation and Invention)
Show Figures

Figure 1

9 pages, 527 KB  
Proceeding Paper
Reservoir Inflow Prediction System Based on Interval Type-2 Fuzzy Logic
by Hao-Han Tsao, Meng-Wei Chen, Yi-Hsiang Tseng and Yih-Guang Leu
Eng. Proc. 2025, 120(1), 72; https://doi.org/10.3390/engproc2025120072 - 6 Mar 2026
Viewed by 317
Abstract
Due to its fast start and stop, purity, and reliability, hydropower is becoming more important in the overall power dispatch strategy in grids with a high proportion of wind and solar power generation. Therefore, we propose an interval type-2 fuzzy logic-based rainfall classification [...] Read more.
Due to its fast start and stop, purity, and reliability, hydropower is becoming more important in the overall power dispatch strategy in grids with a high proportion of wind and solar power generation. Therefore, we propose an interval type-2 fuzzy logic-based rainfall classification and fuzzy neural network model to build a 48 h reservoir inflow forecasting system, addressing the challenges of renewable energy instability and extreme weather in hydropower operations. Full article
(This article belongs to the Proceedings of 8th International Conference on Knowledge Innovation and Invention)
Show Figures

Figure 1

7 pages, 646 KB  
Proceeding Paper
Development of Wingbeat-Based Acoustic Health Monitoring System for Bee Colonies
by Li-Hao Chen, Shi-You Zhou, Jia-Wen He and Chau-Chung Song
Eng. Proc. 2025, 120(1), 73; https://doi.org/10.3390/engproc2025120073 - 16 Mar 2026
Viewed by 412
Abstract
We developed an intelligent acoustic health monitoring system for honeybee colonies based on wingbeat frequency analysis, offering a practical solution for modernizing apicultural practices. The system employs a three-layer architecture—the Internet of Things, fog, and cloud—to achieve real-time, non-invasive hive condition assessment. At [...] Read more.
We developed an intelligent acoustic health monitoring system for honeybee colonies based on wingbeat frequency analysis, offering a practical solution for modernizing apicultural practices. The system employs a three-layer architecture—the Internet of Things, fog, and cloud—to achieve real-time, non-invasive hive condition assessment. At the edge level, a Raspberry Pi and low-noise microphone continuously capture in-hive audio, which is converted into spectrograms using short-time Fourier transform (STFT). These are analyzed by a deep learning classification model deployed on the fog layer to distinguish four critical queen-related states: original queen present, queen absent, new queen rejected, and new queen accepted. The cloud layer supports data storage, visualization, and model refinement through manual annotations. Our results show that both the vision Transformer and CNN models perform effectively in classifying complex hive states, each contributing to the overall classification task, demonstrating the system’s potential for improving colony management and early intervention. This work contributes to precision apiculture by enabling scalable, real-time queen status monitoring through acoustic sensing and deep learning. Full article
(This article belongs to the Proceedings of 8th International Conference on Knowledge Innovation and Invention)
Show Figures

Figure 1

12 pages, 4872 KB  
Proceeding Paper
Innovated Sustainable Robotics Solutions for Green Construction of Sand-Free Plastering
by W. F. Tang, Shu-Lun Mak, Ma Ka Man and Chan Tsz Him
Eng. Proc. 2025, 120(1), 74; https://doi.org/10.3390/engproc2025120074 - 1 Apr 2026
Viewed by 508
Abstract
River sand is an essential resource for the construction industry and is extensively used worldwide. However, its limited availability has led to supply shortages and rising costs. As a non-renewable resource, sand accumulates behind river dams, and its extraction using mechanical dredgers harms [...] Read more.
River sand is an essential resource for the construction industry and is extensively used worldwide. However, its limited availability has led to supply shortages and rising costs. As a non-renewable resource, sand accumulates behind river dams, and its extraction using mechanical dredgers harms river ecosystems. Overexploitation has depleted riverbeds and caused significant environmental concerns. The construction sector faces challenges such as water and sand scarcity, along with the use of substandard sand. Growing awareness of the environmental damage caused by excessive sand use has prompted researchers to explore alternatives to sand in cement and concrete. One promising approach is sand-free plastering, which is being investigated as a sustainable alternative to traditional sand-based plaster. We analyzed the physical properties of sand-free plaster materials and the development of an automated robotic system for applying these materials in green buildings. By promoting sustainability, these innovations aim to address the challenges posed by sand scarcity while minimizing environmental impacts. Full article
(This article belongs to the Proceedings of 8th International Conference on Knowledge Innovation and Invention)
Show Figures

Figure 1

7 pages, 1242 KB  
Proceeding Paper
Real-Time Recognition of Dual-Arm Motion Using Joint Direction Vectors and Temporal Deep Learning
by Yi-Hsiang Tseng, Che-Wei Hsu and Yih-Guang Leu
Eng. Proc. 2025, 120(1), 75; https://doi.org/10.3390/engproc2025120075 - 9 Apr 2026
Viewed by 277
Abstract
We developed a dual-arm motion recognition system designed for real-time upper-limb movement analysis using video input. The system integrates MediaPipe Hands for skeletal critical point detection, a feature extraction pipeline that encodes spatial and temporal characteristics from upper-limb joints, and a three-layer long [...] Read more.
We developed a dual-arm motion recognition system designed for real-time upper-limb movement analysis using video input. The system integrates MediaPipe Hands for skeletal critical point detection, a feature extraction pipeline that encodes spatial and temporal characteristics from upper-limb joints, and a three-layer long short-term memory network for temporal modeling and classification. By computing directional vectors from the shoulder to the elbow and wrist, a 168-dimensional feature vector is generated per frame. Sequences of 90 frames are used to capture full motion patterns. The system effectively supports multi-class recognition of coordinated dual-arm gestures, offering applications in rehabilitation, gesture control, and human–computer interaction. Full article
(This article belongs to the Proceedings of 8th International Conference on Knowledge Innovation and Invention)
Show Figures

Figure 1

Back to TopTop