- Article
Assessing Dietary Patterns, Lifestyle Practices, and Forest Foods with Bioactive Potential to Address Micronutrient Deficiencies and Noncommunicable Diseases in Northeast India
- Devaprasanna Patrick,
- Jancirani Ramaswamy,
- Thangavel Palanisamy,
- Raghu Raman and
- Prema Nedungadi
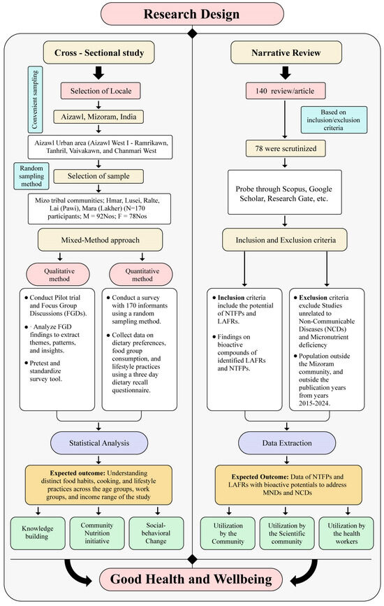
Background: Natural solutions, such as locally available food resources (LAFRs) and nontimber forest products (NTFPs), are recognized for their bioactive potential in addressing health challenges. Despite Mizoram’s rich biodiversity, the popula...

