Sign in to use this feature.

Years

Between: -

Subjects

remove_circle_outline
remove_circle_outline
remove_circle_outline
remove_circle_outline
remove_circle_outline
remove_circle_outline
remove_circle_outline
remove_circle_outline
remove_circle_outline

Journals

remove_circle_outline
remove_circle_outline
remove_circle_outline
remove_circle_outline
remove_circle_outline
remove_circle_outline
remove_circle_outline
remove_circle_outline
remove_circle_outline
remove_circle_outline
remove_circle_outline
remove_circle_outline
remove_circle_outline
remove_circle_outline
remove_circle_outline
remove_circle_outline
remove_circle_outline
remove_circle_outline
remove_circle_outline
remove_circle_outline
remove_circle_outline
remove_circle_outline
remove_circle_outline
remove_circle_outline
remove_circle_outline
remove_circle_outline
remove_circle_outline
remove_circle_outline
remove_circle_outline
remove_circle_outline
remove_circle_outline
remove_circle_outline
remove_circle_outline
remove_circle_outline
remove_circle_outline
remove_circle_outline
remove_circle_outline
remove_circle_outline
remove_circle_outline

Article Types

Countries / Regions

remove_circle_outline
remove_circle_outline
remove_circle_outline
remove_circle_outline
remove_circle_outline
remove_circle_outline
remove_circle_outline
remove_circle_outline
remove_circle_outline
remove_circle_outline

Search Results (22,317)

Search Parameters:
Keywords = methylation

Order results
Result details
Results per page
Select all
Export citation of selected articles as:
25 pages, 5190 KB  
Article
Comparative Transcriptome Analysis Reveals That the AGO4-RdDM Pathway in Solanum tuberosum Is Potentially Induced by Short-Term Heat Shock Stress and Positively Regulates Thermotolerance
by Qian Zhang, Junlin Lv, Yuan Li, Wangxinyu Li, Huachun Guo and Youhan Li
Horticulturae 2026, 12(3), 334; https://doi.org/10.3390/horticulturae12030334 - 10 Mar 2026
Abstract
Potato cultivars are inherently sensitive to high temperatures, and dissecting the mechanisms underlying heat response and tolerance has long been a central focus in potato research. However, the molecular mechanisms governing the short-term heat stress response in potato, as well as the regulatory [...] Read more.
Potato cultivars are inherently sensitive to high temperatures, and dissecting the mechanisms underlying heat response and tolerance has long been a central focus in potato research. However, the molecular mechanisms governing the short-term heat stress response in potato, as well as the regulatory role of DNA methylation in heat adaptation, remain largely unclear. In this study, we identified breeding line D187 as heat-tolerant and cultivar Q9 as heat-sensitive through microtuber induction under heat stress. We further confirmed that heat-sensitive cultivar Q9 exhibited distinct physiological responses in leaves following 6 h of heat treatment. Comparative transcriptome analysis of leaves exposed to 6 h of heat stress revealed distinct molecular response patterns between D187 and Q9. D187 specifically upregulated genes enriched in heat and other stress response pathways to enhance heat adaptation, whereas Q9 relied on pathways related to RNA modification and splicing, presumably adapting to high temperatures via post-transcriptional regulation. Notably, genes involved in the RdDM pathway were differentially upregulated in both genotypes, and heat stress correspondingly enhanced CHH methylation levels in the vicinity of functional genes in the heat-sensitive cultivar Q9. Treatment with 5-Azacytidine, a DNA methylation inhibitor, exacerbated the inhibition of in vitro tuber formation under high temperatures, indicating that maintaining and enhancing DNA methylation is essential for heat adaptation in potato. Furthermore, overexpression of StAGO4a/b in Nicotiana benthamiana modestly improved heat tolerance, suggesting that StAGO4s act as positive regulators of heat tolerance in potato. Collectively, our results suggest that heat-induced CHH methylation near functional genes via the RdDM pathway contributes positively to heat stress response and tolerance in Q9, providing new insights for identifying heat tolerance regulators from a DNA methylation perspective. Full article
24 pages, 1220 KB  
Review
Potential Therapeutic Strategies for Steatosis, Oxidative Stress, Inflammation, and Fibrosis in Liver Disease
by Pablo Muriel, Eduardo E. Vargas-Pozada, Linda Vanessa Márquez-Quiroga and Erika Ramos-Tovar
Int. J. Mol. Sci. 2026, 27(6), 2546; https://doi.org/10.3390/ijms27062546 - 10 Mar 2026
Abstract
Liver disease encompasses a wide range of conditions, each requiring tailored therapeutic approaches. This review describes and critically discusses treatments with robust evidence for improving liver health. Ursodeoxycholic acid (UDCA) is a drug approved by the Food and Drug Administration of the USA [...] Read more.
Liver disease encompasses a wide range of conditions, each requiring tailored therapeutic approaches. This review describes and critically discusses treatments with robust evidence for improving liver health. Ursodeoxycholic acid (UDCA) is a drug approved by the Food and Drug Administration of the USA to treat primary biliary cholangitis (PBC). In addition, UDCA has been demonstrated to protect against metabolic dysfunction-associated steatohepatitis, fibrosis, and drug-induced liver injury (DILI). The mechanism of action of UDCA has been attributed not only to decreasing the effects of toxic bile acids but also to protecting mitochondrial integrity and function, as well as to antioxidant, anti-inflammatory, and anti-apoptotic activities. UDCA can scavenge reactive oxygen species (ROS) and activate the nuclear factor-E2-related factor-2 (Nrf2) pathway, thereby exerting antioxidant activity. The anti-inflammatory activity of UDCA is associated with its ability to inhibit the nuclear factor-κB pathway. Pirfenidone is a well-recognized antifibrotic drug for the treatment of idiopathic pulmonary fibrosis; its effects on liver fibrosis have also been demonstrated. Pirfenidone exerts anti-inflammatory effects by attenuating the nucleotide-binding oligomerization domain-like receptor 3 inflammasome signaling pathway. The antioxidant actions of pirfenidone are associated with its ability to upregulate the Nrf2 pathway. Both the anti-inflammatory and antioxidant properties of pirfenidone act together to attenuate lung and liver fibrosis, decreasing transforming growth factor-β levels, inhibiting profibrogenic hepatic stellate cell activation, and increasing extracellular matrix degradation. Methyltransferases utilize S-adenosyl-L-methionine (SAM) as a methyl donor for most transmethylation reactions in the body. SAM increases reduced glutathione (GSH) levels, exerting important antioxidant effects. Evidence indicates that SAM prevents fibrosis and attenuates hepatocellular carcinoma development, improving patient survival. N-acetylcysteine (NAC) is a precursor to L-cysteine and GSH and is used in clinical settings to treat cancer, nephropathy, heart disease, pulmonary fibrosis, polycystic ovary syndrome, and influenza. Regarding the liver, NAC is the most accepted treatment for DILI, especially after paracetamol overdose. Owing to its antioxidant and anti-inflammatory actions, NAC has been successfully used to treat chronic liver injuries, including hepatosteatosis and fibrosis. Therefore, ursodeoxycholic acid, pirfenidone, S-adenosyl-L-methionine, and N-acetylcysteine could represent therapeutic strategies for the treatment of liver pathologies. Full article
(This article belongs to the Section Molecular Pathology, Diagnostics, and Therapeutics)
26 pages, 7234 KB  
Article
Discovery of a Novel Coumarin/Thiazole Chalcone Hybrid as a Potent Dual Inhibitor of Tubulin and Carbonic Anhydrases IX & XII with Promising Anti-Proliferative Activity
by Basima A. A. Saleem, Ashraf A. Qurtam, Mohamed Ahmed, Raed Fanoukh Aboqader Al-Aouadi, Ali Abdulrazzaq Abdulhussein Alrikabi, Helal F. Hetta, Stefan Bräse, Ghallab Alotaibi, Abdullah Alkhammash and Sara Mahmoud Farhan
Molecules 2026, 31(6), 917; https://doi.org/10.3390/molecules31060917 - 10 Mar 2026
Abstract
Multitarget-directed ligands offer a promising strategy for overcoming tumor complexity through simultaneous modulation of complementary oncogenic pathways. In this work, a novel (E)-6-(3-(4-methyl-2-thioxo-2,3-dihydrothiazol-5-yl)-3-oxoprop-1-en-1-yl)-2H-chromen-2-one (compound 6) was synthesized and evaluated as a dual inhibitor of tubulin polymerization and tumor-associated carbonic anhydrases [...] Read more.
Multitarget-directed ligands offer a promising strategy for overcoming tumor complexity through simultaneous modulation of complementary oncogenic pathways. In this work, a novel (E)-6-(3-(4-methyl-2-thioxo-2,3-dihydrothiazol-5-yl)-3-oxoprop-1-en-1-yl)-2H-chromen-2-one (compound 6) was synthesized and evaluated as a dual inhibitor of tubulin polymerization and tumor-associated carbonic anhydrases (CAs) IX and XII. Compound 6 displayed potent antiproliferative activity, particularly against MDA-MB-231 triple-negative breast cancer cells (IC50 = 0.37 µM), with excellent selectivity toward non-tumorigenic cells. Mechanistic studies demonstrated strong tubulin polymerization inhibition (IC50 = 3.40 ± 0.09 µM) and submicromolar inhibition of CA IX (IC50 = 0.102 ± 0.005 µM) and CA XII (IC50 = 0.213 ± 0.004 µM), accompanied by downregulation of CA-IX and CA-XII protein expression. Cellular investigations revealed pronounced G2/M phase arrest and apoptosis induction via mitochondrial signaling and caspase activation. Anti-angiogenic activity was supported by inhibition of endothelial migration and concentration-dependent suppression of VEGFR-2 (Tyr1175) phosphorylation in HUVEC cells. Human liver microsomal assays indicated measurable metabolic stability, while molecular docking and in silico ADMET predictions supported target engagement and drug-like properties. Collectively, these findings identify compound 6 as a promising multitarget anticancer lead integrating antimitotic, metabolic, and anti-angiogenic mechanisms. Full article
(This article belongs to the Section Medicinal Chemistry)
Show Figures

Figure 1

15 pages, 597 KB  
Article
Association Between Biochemical, Inflammatory, Oxidative Stress and DNA Methylation Biomarkers with Perceived Stress in Mexican Individuals
by Heriberto Jacobo-Cuevas, Laura González-López, Saúl Ramírez-de-Los-Santos, Ana Míriam Saldaña-Cruz, Juan Manuel Ponce-Guarneros, Norma Alejandra Rodríguez-Jimenez and Aniel Jessica Leticia Brambila-Tapia
Biomolecules 2026, 16(3), 405; https://doi.org/10.3390/biom16030405 - 10 Mar 2026
Abstract
Stress is increasingly recognized as a complex, multidimensional phenomenon shaped by interacting biological, psychological, and social factors, and it has been linked to numerous physical conditions. Several inflammatory and oxidative stress markers have been correlated with perceived stress. However, the combined association of [...] Read more.
Stress is increasingly recognized as a complex, multidimensional phenomenon shaped by interacting biological, psychological, and social factors, and it has been linked to numerous physical conditions. Several inflammatory and oxidative stress markers have been correlated with perceived stress. However, the combined association of biochemical variables, inflammatory and oxidative stress biomarkers, and DNA methylation with perceived stress has not yet been examined in the Mexican population. Therefore, the objective of this study was to determine such an association in a sample of non-representative Mexican adult individuals. A total of 157 individuals were included, of whom 83 (53%) were women. Women showed higher values of stress than men. In the bivariate correlations, perceived stress correlated negatively with sleep quality, age, total cholesterol, monthly earnings and waist-to-hip ratio and positively with morbidity count, leucocytes and platelets. In the multivariable analyses, additional variables were associated with perceived stress, including a positive correlation with IL-1β in the total sample, a positive correlation with 8-isoprostane in the women’s sample, and a negative correlation with this molecule in the men’s sample. Similarly, perceived stress correlated positively with DNA global methylation in the men’s sample and negatively with this variable in the women’s sample. In conclusion, perceived stress showed correlations with many variables, including sociodemographic and behavioral ones, such as sex, age and sleep quality; biochemical variables, including serum lipids, platelets and leukocytes; and inflammation (IL-1β), oxidative stress (8-isoprostane) and DNA methylation (global DNA methylation) biomarkers, some of them showing opposite correlations in each sex. Full article
(This article belongs to the Collection Feature Papers in Molecular Biomarkers)
Show Figures

Figure 1

16 pages, 4080 KB  
Article
The Photocatalytic Activity of Photoresponsive Silver Nanoparticle/Zinc Oxide Composite Thin Films with Unprecedently Elevated Quantities of Silver
by Likius Shipwiisho Daniel, Patemasella Gawanas, Alina Uusiku, Willem Pendukeni Nashidengo, Ateeq Rahman, Kassian T. T. Amesho and Veikko Uahengo
Nanomaterials 2026, 16(6), 340; https://doi.org/10.3390/nano16060340 - 10 Mar 2026
Abstract
The photocatalytic efficacy of metallic silver nanoparticle/zinc oxide (Ag-NPs/ZnO) composite thin films, COMP-Agx, with varying silver concentrations (0 mol% ≤ x ≤ 100 mol%), is investigated for the degradation of methyl orange (MO). The films were spin-coated on a silica glass [...] Read more.
The photocatalytic efficacy of metallic silver nanoparticle/zinc oxide (Ag-NPs/ZnO) composite thin films, COMP-Agx, with varying silver concentrations (0 mol% ≤ x ≤ 100 mol%), is investigated for the degradation of methyl orange (MO). The films were spin-coated on a silica glass surface at 600 °C utilizing the molecular precursor method (MPM). The XRD spectra of these composite thin films revealed three significant peaks corresponding to the diffraction planes of (0 0 2), (1 0 0), and (1 0 1), indicative of the formation of ZnO crystallites in diverse orientations, in conjunction with an additional signal for cubic Ag crystals. The magnitude of the ZnO peaks diminishes as the mol% of silver increases. The images from the SEM confirm the integration of Ag-NPs into the ZnO matrix. The UV/Vis absorption spectra exhibit a 410 nm surface plasmon resonance (SPR) peak for composite Ag-NP/ZnO thin films. The absorption spectra of ZnO and Ag-NP/ZnO composite thin films demonstrate the band gap of ZnO to be 3.4 eV, while the band gaps of the composite thin films nearly approximate that of ZnO. The decomposition rates of the MO solution indicate that composite thin films function effectively under visible irradiation compared to pure ZnO. The optical properties indicated that the SPR of Ag-NPs contributed to the visible responsiveness of the composite thin films. The SPR demonstrate significant visible light responsiveness and essential characteristics during photoexcited electron transfer from the Ag-NPs to the ZnO conduction band. Full article
Show Figures

Figure 1

18 pages, 2233 KB  
Review
The Protein Histidine Methyltransferase METTL9—From Mechanism to Biological Function
by Pål Ø. Falnes and Erna Davydova
Life 2026, 16(3), 445; https://doi.org/10.3390/life16030445 - 9 Mar 2026
Abstract
Proteins can be methylated at either of the two N atoms of the imidazole ring of histidine, yielding 1-methylhistidine (or pi-methylhistidine) or 3-methylhistidine (tau-methylhistidine). While protein histidine methylation in mammals was discovered more than 50 years ago, the first histidine methyltransferases were identified [...] Read more.
Proteins can be methylated at either of the two N atoms of the imidazole ring of histidine, yielding 1-methylhistidine (or pi-methylhistidine) or 3-methylhistidine (tau-methylhistidine). While protein histidine methylation in mammals was discovered more than 50 years ago, the first histidine methyltransferases were identified only recently. So far, four different human protein histidine methyltransferases have been uncovered, and one of these is METTL9, which is responsible for introducing 1-methylhistidine in a number of proteins. The minimal sequence motif that is required, though not always sufficient, for METTL9-mediated methylation is His-X-His (HxH), where X is preferentially a small uncharged residue. Many METTL9 substrates are methylated at stretches of alternating histidines, i.e., several adjoining HxH motifs, such as HxHxH. Histidines are frequently involved in binding metal ions, such as zinc. Accordingly, it has been shown for several sequences targeted by METTL9, for example, in the immunomodulatory and antibacterial protein S100A9 and the zinc transporter SLC39A7, that histidine methylation diminishes zinc binding and thereby modulates protein function. In this review, we present a detailed account of METTL9-mediated histidine methylation, regarding its discovery, biochemical mechanism, structural features, and biological significance. Full article
Show Figures

Figure 1

23 pages, 1239 KB  
Review
Focus on Lactate and Lactylation Modification: The Potential Role in Ophthalmic Disease Treatment
by Mengyu Zong, Yu Qiu and Changyong Li
Int. J. Mol. Sci. 2026, 27(5), 2516; https://doi.org/10.3390/ijms27052516 - 9 Mar 2026
Abstract
Lysine lactylation represents a novel post-translational modification (PTM) involved in cellular functions including glycolysis and macrophage polarisation. It differs in form and mechanism from other PTMs such as acetylation, methylation, phosphorylation, ubiquitination, and SUMOylation. As a recently discovered modification, lactylation has been implicated [...] Read more.
Lysine lactylation represents a novel post-translational modification (PTM) involved in cellular functions including glycolysis and macrophage polarisation. It differs in form and mechanism from other PTMs such as acetylation, methylation, phosphorylation, ubiquitination, and SUMOylation. As a recently discovered modification, lactylation has been implicated in the progression of multiple diseases. Recent studies further indicate lactylation’s association with multiple ocular pathologies. This review systematically summarises and discusses lactylation’s involvement in prevalent eye diseases, including myopia, retinopathy, ocular melanoma, uveitis, and macular degeneration. We further collate emerging data suggesting lactylation signalling pathways may represent potential therapeutic targets for ocular pathologies. This review aims to provide a comprehensive overview for holistic intervention strategies and multidimensional assessment across various ocular conditions, while offering valuable insights for future research and development from a lactylation perspective. Full article
Show Figures

Figure 1

25 pages, 1428 KB  
Review
Decarbonization of EU Road Freight Transport in the Short and Medium Term Through Renewable Liquid Fuels—A Review
by Ricardo Almeida, Luis Serrano, Diogo Silva, Helder Santos, João Pereira and Manuel Gameiro da Silva
Energies 2026, 19(5), 1382; https://doi.org/10.3390/en19051382 - 9 Mar 2026
Abstract
Road transport decarbonization remains a strategic priority in the context of the global climate emergency. Between 2013 and 2024, most economic sectors in the European Union reduced emissions, whereas the transport and storage sector increased them by 14%, largely driven by road freight [...] Read more.
Road transport decarbonization remains a strategic priority in the context of the global climate emergency. Between 2013 and 2024, most economic sectors in the European Union reduced emissions, whereas the transport and storage sector increased them by 14%, largely driven by road freight demand. This review provides an updated overview of the decarbonization status of the road transport fleet across all segments, with particular focus on heavy-duty freight, which remains 97.9% fossil-fuel dependent. It examines short- and medium-term decarbonization pathways for the existing fleet, highlighting liquid biofuels as an immediately deployable option where full electrification is constrained by technological and economic barriers. Among these options, fatty acid methyl ester (FAME) and hydrotreated vegetable oil (HVO) stand out due to their compatibility with current engines and fuel distribution infrastructure, but each presents specific limitations. Biodiesel raises concerns over long-term engine durability, while HVO requires further evidence on its impact on NOx emissions and fuel lubricity. When these sustainable fuels are used with or without fossil diesel, there are still several unanswered questions. The emerging use of HVO/FAME blends is therefore discussed as a promising route to mitigate the drawbacks of each fuel, and a research agenda is proposed to support accelerated decarbonization of heavy-duty road freight in the EU. Full article
(This article belongs to the Section B: Energy and Environment)
Show Figures

Figure 1

22 pages, 4931 KB  
Article
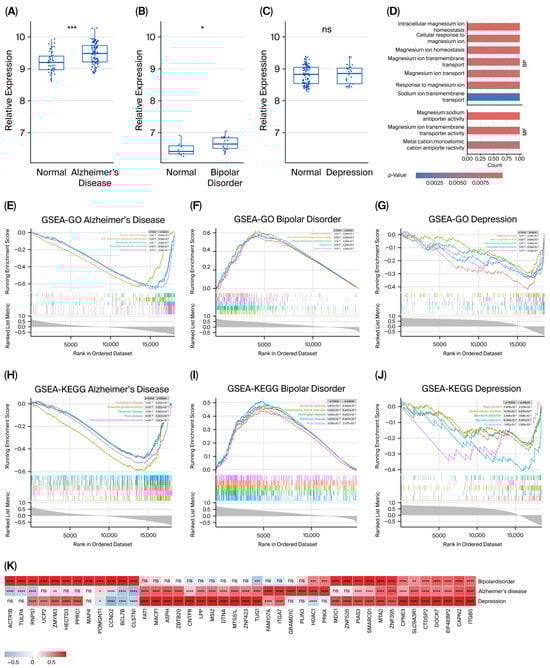
Magnesium Transporter SLC41A1 Links Magnesium Homeostasis to NMDA Receptor-Related Synaptic Dysfunction: A Transdiagnostic Therapeutic Target for Neuropsychiatric Disorders
by Xinru Chen, Wenhao Deng, Xinrui Chen and Yang Yu
Biomedicines 2026, 14(3), 610; https://doi.org/10.3390/biomedicines14030610 - 9 Mar 2026
Abstract
Background: Neuropsychiatric disorders such as Alzheimer’s disease (AD), bipolar disorder (BD), and depression exhibit shared glutamatergic abnormalities, although their upstream molecular mechanisms remain poorly defined. Magnesium (Mg2+) serves as a key regulator of N-methyl-D-aspartate (NMDA) receptor function; however, the role [...] Read more.
Background: Neuropsychiatric disorders such as Alzheimer’s disease (AD), bipolar disorder (BD), and depression exhibit shared glutamatergic abnormalities, although their upstream molecular mechanisms remain poorly defined. Magnesium (Mg2+) serves as a key regulator of N-methyl-D-aspartate (NMDA) receptor function; however, the role of Mg2+ transporters, particularly SLC41A1, has not been systematically investigated. As NMDA receptor dysregulation contributes to emotional and cognitive impairments, elucidating Mg2+-NMDA signaling may enable the development of novel therapeutic strategies. Methods: We integrated Mendelian randomization, locus colocalization, human brain transcriptomics, functional enrichment, and co-expression analyses to determine whether SLC41A1 functions as a cross-disorder molecular driver. In addition, in vitro electrophysiological experiments using field potential recordings in hippocampal Schaffer-CA1 synapses were conducted to validate its functional role in NMDA receptor-mediated synaptic transmission. Results: Genetically elevated SLC41A1 expression increased the risk of AD, BD, depression, and alcohol dependence, with strong colocalization analyses supporting shared causal variants. Transcriptomic profiling revealed SLC41A1 upregulation in AD and BD, with enrichment in magnesium transport, mitochondrial function, and synaptic signaling pathways. Co-expression networks across GTEx brain regions demonstrated strong correlations with NMDA-related genes (e.g., GRINA, CAMK2G, GRIN2C). Under NMDAR-selective recording conditions, both imipramine treatment and SLC41A1 knockdown significantly reduced NMDAR-mediated fEPSP amplitudes, supporting a role for SLC41A1 in regulating NMDA receptor-dependent synaptic responses. Conclusions: This study identifies SLC41A1 as a magnesium-centered, transdiagnostic therapeutic target that links Mg2+ homeostasis to NMDA-dependent synaptic dysfunction. These findings provide a mechanistic foundation for developing SLC41A1-modulating or magnesium-based therapeutic approaches for mood and cognitive disorders. Full article
(This article belongs to the Special Issue Advanced Research on Psychiatric Disorders)
Show Figures

Figure 1

10 pages, 592 KB  
Opinion
Propylene Glycol Ethers: Widespread Use and Missing Neurotoxicity Testing
by Nancy B. Hopf and Hélène P. De Luca
Toxics 2026, 14(3), 232; https://doi.org/10.3390/toxics14030232 - 9 Mar 2026
Abstract
Organic solvents are known to affect the nervous system, but neurotoxicity testing is not routinely required for industrial chemicals under current European regulations. Glycol ethers are widely used in consumer and industrial products. They can cross skin and lung barriers, distribute systemically, and [...] Read more.
Organic solvents are known to affect the nervous system, but neurotoxicity testing is not routinely required for industrial chemicals under current European regulations. Glycol ethers are widely used in consumer and industrial products. They can cross skin and lung barriers, distribute systemically, and penetrate the blood–brain barrier due to their physicochemical properties, while their neurotoxic potential remains poorly characterized. P-series glycol ethers now dominate the European market, making exposure assessment critical for public health. We compiled and integrated data from five authoritative sources to build an inventory of glycol ethers currently used in Europe and performed a structured descriptive analysis of high-volume propylene glycol ether compounds. Six high-volume compounds (≥1000 t/year) were selected for analysis. Production volumes, Swiss product registrations, occupational exposure limits, and product categories were compiled. Propylene glycol methyl ether (PGME) showed the highest tonnage (100,000–1,000,000 t/year) and was present in 9497 registered products, followed by propylene glycol ethyl ether (PGEE) (10,000–100,000 t/year; 1333 products). Paints/coatings and cleaning agents were the most frequent product categories, while additional presence in personal care and indoor-use products was observed. These products may lead to exposure depending on use conditions, such as spraying or inadequate ventilation, which can increase inhalation and skin contact. Their presence in diverse products suggests potential for both occupational and chronic low-level exposures. By providing an integrated overview of market presence, use patterns, and available neurotoxicity evidence for propylene glycol ethers, our findings highlight a critical gap in chemical risk assessment: the absence of neurotoxicity testing despite high production volumes and widespread use. Integrating neurotoxicity endpoints and new approach methodologies into regulatory frameworks is essential to strengthen public health protection. Full article
Show Figures

Graphical abstract

17 pages, 1596 KB  
Article
N-Benzylpyrrolidine Compounds with MAO-B Inhibitory Activity in an Experimental Model of Parkinson’s Disease
by Jane Tchekalarova, Petj Ivanova, Violina T. Angelova, Nicol Bogdanova, Stanislav Bozhanov, Miglena Smerikarova and Vania Maslarska
Int. J. Mol. Sci. 2026, 27(5), 2496; https://doi.org/10.3390/ijms27052496 - 9 Mar 2026
Abstract
The pathogenesis of Parkinson’s disease (PD) is characterized by progressive degeneration of nigrostriatal dopaminergic signaling, resulting in motor dysfunction. Although monoamine oxidase (MAO) inhibitors are clinically used in PD, their long-term efficacy and safety remain limited. In the present study, three novel N-benzylpyrrolidine [...] Read more.
The pathogenesis of Parkinson’s disease (PD) is characterized by progressive degeneration of nigrostriatal dopaminergic signaling, resulting in motor dysfunction. Although monoamine oxidase (MAO) inhibitors are clinically used in PD, their long-term efficacy and safety remain limited. In the present study, three novel N-benzylpyrrolidine derivatives (3e, 3f, and 3i), previously identified as dual MAO-A/B inhibitors in silico and in vitro, were pharmacologically evaluated in an acute 1-methyl-4-phenyl-1,2,3,6-tetrahydropyridine (MPTP) mouse model of PD. The compounds were administered intraperitoneally starting 2 days prior to MPTP exposure and continuing for 6 days thereafter. Repeated administration of the compounds did not alter striatal dopamine (DA) levels under basal conditions, indicating no detectable modulation of dopaminergic tone in vivo. All three derivatives ameliorated MPTP-induced motor deficits. Compounds 3f and 3i improved motor function without detectable changes in striatal DA levels, whereas compound 3e partially restored striatal DA levels, similar to the positive control. In addition, compound-specific alterations in hippocampal pro-inflammatory cytokines were observed, including increased levels of interleukin-1β (IL-1β) and tumor necrosis factor-α (TNF-α) following 3e administration. Together, these findings provide in vivo pharmacological characterization of novel MAO-targeting derivatives and reveal differential behavioral, neurochemical, and cytokine profiles among the tested compounds, supporting further mechanistic investigation. Full article
Show Figures

Figure 1

6 pages, 198 KB  
Editorial
Editorial: Lung Cancer—From Mechanisms of Action and Risk Factors in Disease Onset to Management
by Irene Giacchetta and Roberto Fabiani
Cancers 2026, 18(5), 874; https://doi.org/10.3390/cancers18050874 - 9 Mar 2026
Abstract
Lung cancer is the leading cause of cancer-related mortality worldwide. This editorial accompanies the Special Issue “Lung Cancer: From Mechanisms of Action and Risk Factors in Disease Onset to Management” published in Cancers (MDPI), and introduces the twenty-one research and review articles included [...] Read more.
Lung cancer is the leading cause of cancer-related mortality worldwide. This editorial accompanies the Special Issue “Lung Cancer: From Mechanisms of Action and Risk Factors in Disease Onset to Management” published in Cancers (MDPI), and introduces the twenty-one research and review articles included in the collection. The contributions span a wide spectrum of topics, from risk factors such as allostatic load and telomere biology, to molecular biomarkers including DNA methylation and serum glycopeptides, to advances in low-dose CT screening and the management of incidental findings, to targeted therapy, immunotherapy, surgical techniques, and health economics. Together, the papers highlight the multifactorial and clinically complex nature of lung cancer, and reinforce the importance of integrated, evidence-based strategies to reduce its global burden. Full article
18 pages, 3784 KB  
Article
Towards Sustainable Energy Storage: Evaluating the Performance of Three Polymer Electrolytes for Zinc-Ion Batteries
by Roya Rajabi, Shichen Sun, Buke Wu, Jamil Khan and Kevin Huang
Batteries 2026, 12(3), 93; https://doi.org/10.3390/batteries12030093 - 9 Mar 2026
Abstract
Polymer electrolytes have been explored as an alternative to conventional aqueous electrolytes in zinc-ion batteries, particularly for flexible and wearable applications. Despite the increasing interest in polymer electrolyte-based zinc-ion batteries (ZIBs), their development is still in its early stages due to various challenges. [...] Read more.
Polymer electrolytes have been explored as an alternative to conventional aqueous electrolytes in zinc-ion batteries, particularly for flexible and wearable applications. Despite the increasing interest in polymer electrolyte-based zinc-ion batteries (ZIBs), their development is still in its early stages due to various challenges. In this study, we investigated three promising polymer electrolytes: CSAM (carboxyl methyl chitosan with acrylamide monomer), PAM (polyacrylamide monomer hydrogel electrolyte), and p-PBI (phosphate-doped polybenzimidazole solid electrolyte) with Zn(ClO4)2 and Zn(OTf)2, as electrolytes for zinc-ion batteries. The p-PBI solid electrolyte showed high mechanical stability and improved resistance to short-circuiting during cycling. The presence of carboxyl groups in CSAM and the existence of O-H bonding facilitated ion movement, resulting in enhanced ionic conductivity and preventing dendrite formation. Incorporating these hydrogels with high-performance zinc salts, such as zinc triflate (Zn(OTf)2), resulted in stable symmetric cell cycling over 4000 h with a uniform voltage profile under 1 mA/cm2 and a low overpotential of around 53 mV cycling with CSAM. Rate-dependent full-cell testing showed that the PBI solid electrolyte delivers higher capacity retention at different current densities, whereas CSAM exhibits markedly better long-term stability, even at low voltages, owing to its effective dendrite suppression, which helps preserve cathode performance over extended cycling. Full article
(This article belongs to the Special Issue Zinc-Ion Batteries: Recent Progress and Prospects)
Show Figures

Figure 1

15 pages, 3114 KB  
Article
A Bioinformatics and Wet-Lab-Based Pipeline Identifies CLDN10 and GJB2 as Epigenetically Silenced Tumor Suppressor Genes in Cutaneous Melanoma
by Sarah Arroyo Villora, Veit Xaver Baumann, Yufen Zhao, Niklas Philipp, Reinhard H. Dammann, Cornelia Sigges and Antje Maria Richter
Int. J. Mol. Sci. 2026, 27(5), 2483; https://doi.org/10.3390/ijms27052483 - 8 Mar 2026
Viewed by 60
Abstract
Studying epigenetic changes in cancer development can reveal the role of tumor suppressor genes and their regulation by DNA methylation. CpG islands, found in promoter regions, are of particular interest, as their hypermethylation can silence tumor suppressor gene expression. Here, we present a [...] Read more.
Studying epigenetic changes in cancer development can reveal the role of tumor suppressor genes and their regulation by DNA methylation. CpG islands, found in promoter regions, are of particular interest, as their hypermethylation can silence tumor suppressor gene expression. Here, we present a practical analysis pipeline for wet-lab biologists with the aim of identify novel epigenetically regulated tumor suppressors using freely available online tools. Bioinformatic platforms such as the R2 Genomics Analysis and Visualization Platform enable analysis of genomic organization, CpG islands, and regulatory elements. Differential methylation and gene expression analyses are based on datasets including TCGA, using tools such as MethSurv, TCGA Wanderer, and GEPIA2 to correlate DNA methylation with gene expression. This bioinformatic step is the basis for the tumor suppressor verification in the wet-lab. Using this pipeline, we identified CLDN10 and GJB2 as potential tumor suppressors in melanoma. Experimentally, our approach includes DNA methylation analysis based on DNA bisulfite conversion, combined bisulfite restriction analysis (CoBRA), pyrosequencing for specific CpG methylation quantification, and RT-PCR for RNA expression quantification. We verify these results in primary tumors, metastases, and cell line models. This approach supports efficient identification of novel epigenetically regulated tumor suppressors, providing practical research guidelines. Full article
Show Figures

Figure 1

23 pages, 4695 KB  
Article
Solar-Driven Remediation of Complex Cationic Dye Mixtures Using α-Fe2O3/ZnFe2O4 Heterocatalyst Under Sunlight: Insights from Single and Binary Systems
by Karima Rouibah, Dalila Bousba, Fatima Zohra Akika, Hana Ferkous, Abir Gouasmia, Messaoud Benamira, Ilknur Kucuk, Ivalina Avramova, Sabrina Lekmine, Hamza Odeibat, Mohammad Shamsul Ola, Abdeltif Amrane and Hichem Tahraoui
Catalysts 2026, 16(3), 253; https://doi.org/10.3390/catal16030253 - 8 Mar 2026
Viewed by 59
Abstract
In the current investigation, the solar photocatalytic degradation of two cationic model dyes (methyl green (MG) and crystal violet (CV)) was studied using α-Fe2O3/ZnFe2O4 nanocomposite. The fine powder of nanoparticles was obtained by co-precipitation method at [...] Read more.
In the current investigation, the solar photocatalytic degradation of two cationic model dyes (methyl green (MG) and crystal violet (CV)) was studied using α-Fe2O3/ZnFe2O4 nanocomposite. The fine powder of nanoparticles was obtained by co-precipitation method at pH = 10 and characterized by X-ray diffraction (XRD), Field Emission Scanning Electron Microscopy (FESEM) and UV-vis spectroscopy. The surface properties were further examined through temperature-programmed desorption (TPD) and point of zero charge (PZC) measurements to assess the acid–base characteristics and surface charge behavior of the material. Adsorption and photocatalytic performance were systematically evaluated in both single and binary systems. Dark adsorption experiments showed a better affinity of the α-Fe2O3/ZnFe2O4 heterosystem towards MG dye in both cases. Under natural sunlight irradiation in the individual system, the photocatalytic activity of the nanoparticles was significantly higher for MG (81.67% removal) compared to CV (41.70%). Kinetics analysis revealed that the photodegradation of both dyes followed a pseudo-first-order model. In binary systems, competitive adsorption effects strongly influenced the degradation behavior, with MG showing preferential adsorption and higher degradation rates. Moreover, the MG discoloration kinetics followed a second-order model, while CV kinetics transitioned from second- to zero-order with increased initial concentration. Full article
Show Figures

Figure 1

Back to TopTop