Virus-Mediated Targeted DNA Methylation Illuminates the Dynamics of Methylation in an Endogenous Plant Gene
Abstract
1. Introduction
2. Results
2.1. CMV Vector Induces DNA Methylation Specifically in the Targeted Promoter Sequences of the PDS Gene
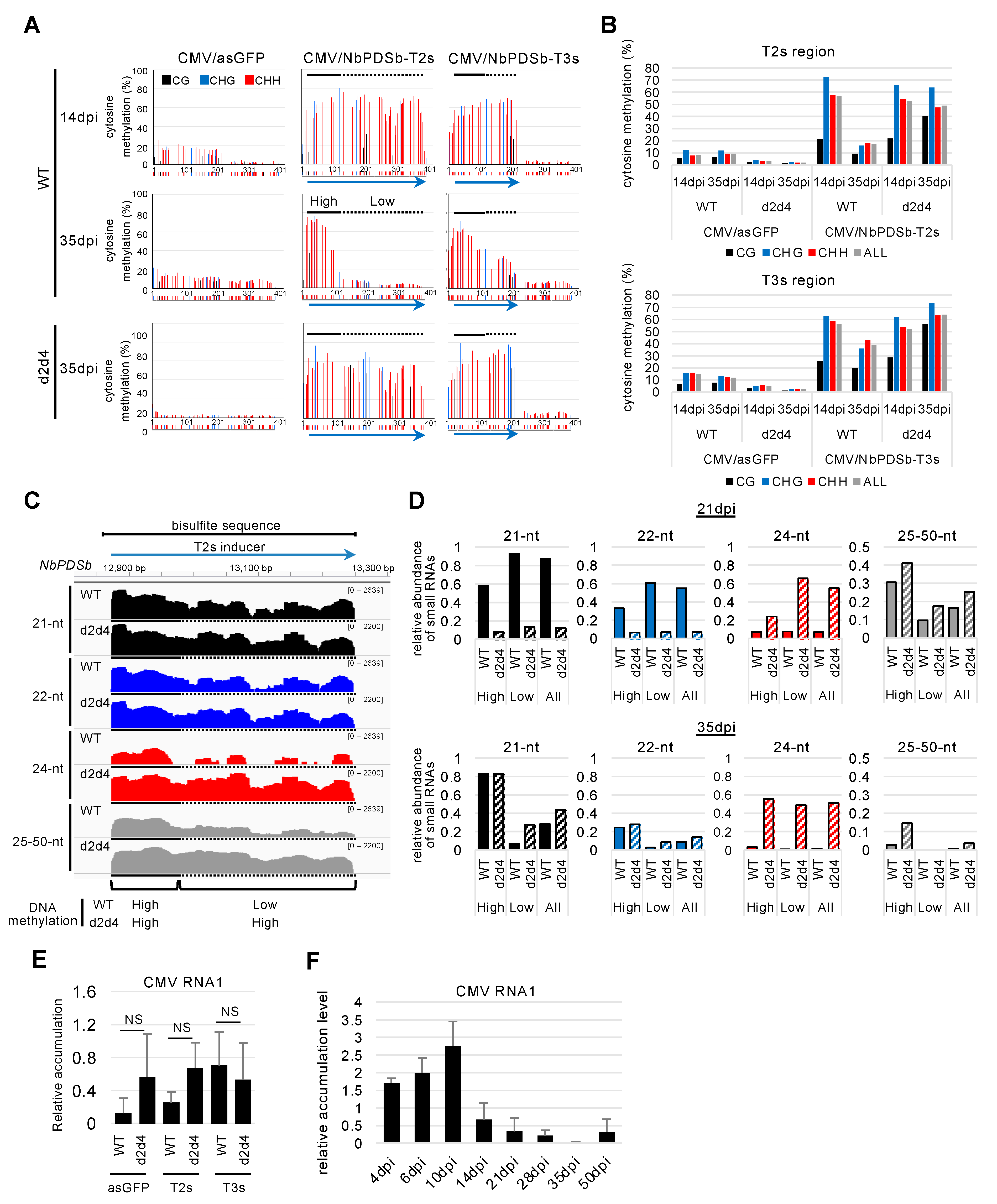
2.2. Gradual Reduction of DNA Methylation from the 3′ End of the Targeted Region
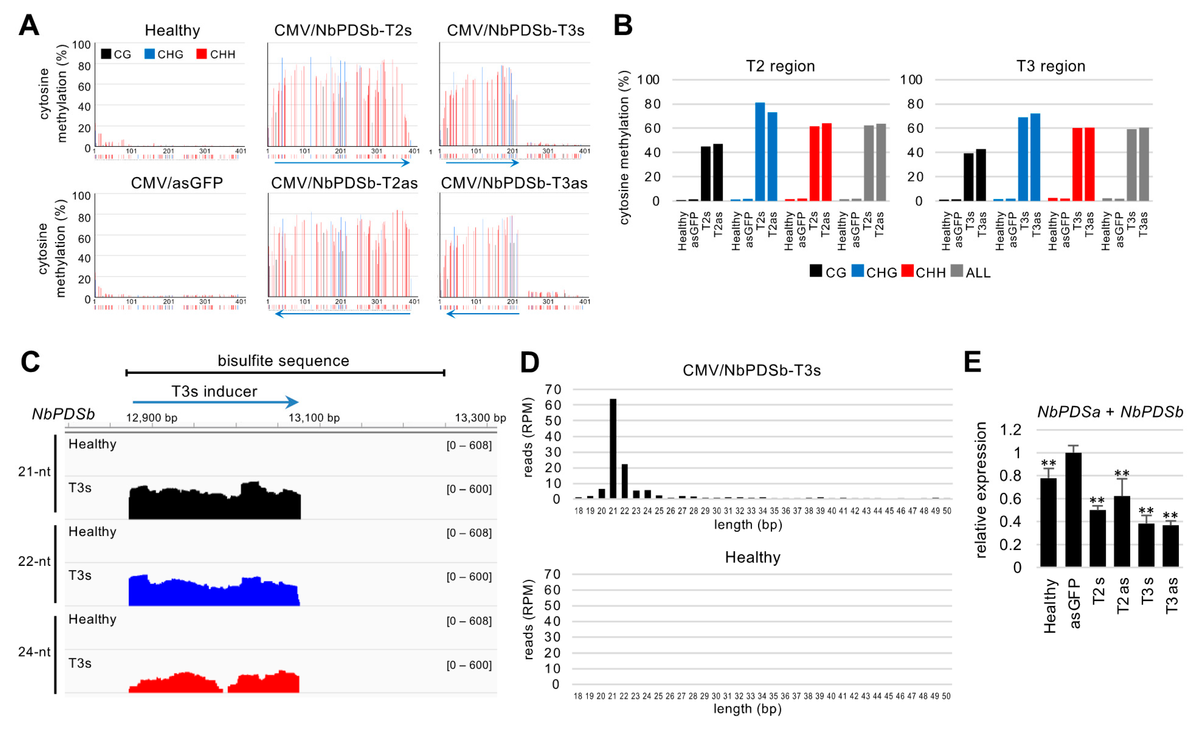
2.3. Sequence Identity May Not Be the Sole Determinant of Efficiency of Silencing and Induction of DNA Methylation of PDS Genes
3. Discussion
4. Materials and Methods
4.1. Plant Growth
4.2. Preparation of Plasmids
4.3. Promoter Assay of PDS Gene
4.4. Virus Inoculation
4.5. Bisulfite Sequencing
4.6. Small RNA Sequencing
4.7. Real-Time PCR
5. Conclusions
Supplementary Materials
Author Contributions
Funding
Institutional Review Board Statement
Informed Consent Statement
Data Availability Statement
Acknowledgments
Conflicts of Interest
References
- Zhang, H.; Lang, Z.; Zhu, J.-K. Dynamics and Function of DNA Methylation in Plants. Nat. Rev. Mol. Cell Biol. 2018, 19, 489–506. [Google Scholar] [CrossRef] [PubMed]
- Mette, M.F.; Van der Winden, J.; Matzke, M.A.; Matzke, A.J. Production of Aberrant Promoter Transcripts Contributes to Methylation and Silencing of Unlinked Homologous Promoters in Trans. EMBO J. 1999, 18, 241–248. [Google Scholar] [CrossRef]
- Mette, M.F.; Aufsatz, W.; Van der Winden, J.; Matzke, M.A.; Matzke, A.J. Transcriptional Silencing and Promoter Methylation Triggered by Double-stranded RNA. EMBO J. 2000, 19, 5194–5201. [Google Scholar] [CrossRef]
- Sijen, T.; Vijn, I.; Rebocho, A.; van Blokland, R.; Roelofs, D.; Mol, J.N.; Kooter, J.M. Transcriptional and Posttranscriptional Gene Silencing are Mechanistically Related. Curr. Biol. 2001, 11, 436–440. [Google Scholar] [CrossRef]
- Kanno, T.; Mette, M.F.; Kreil, D.P.; Aufsatz, W.; Matzke, M.; Matzke, A.J.M. Involvement of Putative SNF2 Chromatin Remodeling Protein DRD1 in RNA-directed DNA Methylation. Curr. Biol. 2004, 14, 801–805. [Google Scholar] [CrossRef] [PubMed]
- Okano, Y.; Miki, D.; Shimamoto, K. Small Interfering RNA (siRNA) Targeting of Endogenous Promoters Induces DNA Methylation, but not Necessarily Gene Silencing, in Rice. Plant J. 2008, 53, 65–77. [Google Scholar] [CrossRef] [PubMed]
- Cigan, A.M.; Unger-Wallace, E.; Haug-Collet, K. Transcriptional Gene Silencing as a Tool for Uncovering Gene Function in Maize. Plant J. 2005, 43, 929–940. [Google Scholar] [CrossRef]
- Heilersig, B.H.J.B.; Loonen, A.E.H.M.; Janssen, E.M.; Wolters, A.-M.A.; Visser, R.G.F. Efficiency of Transcriptional Gene Silencing of GBSSI in Potato Depends on the Promoter Region That is Used in an Inverted Repeat. Mol. Genet. Genom. 2006, 275, 437–449. [Google Scholar] [CrossRef]
- Wakasa, Y.; Kawakatsu, T.; Harada, T.; Takaiwa, F. Transgene-independent Heredity of RdDM-mediated Transcriptional Gene Silencing of Endogenous Genes in Rice. Plant Biotechnol. J. 2018, 16, 2007–2015. [Google Scholar] [CrossRef]
- Deng, S.; Dai, H.; Arenas, C.; Wang, H.; Niu, Q.W.; Chua, N.H. Transcriptional Silencing of Arabidopsis Endogenes by Single-stranded RNAs Targeting the Promoter Region. Plant Cell Physiol. 2014, 55, 823–833. [Google Scholar] [CrossRef] [PubMed]
- Deng, S.; Chua, N.-H. Inverted-repeat RNAs Targeting FT Intronic Regions Promote FT Expression in Arabidopsis. Plant Cell Physiol. 2015, 56, 1667–1678. [Google Scholar] [CrossRef]
- Eamens, A.; Wang, M.B.; Smith, N.A.; Waterhouse, P.M. RNA Silencing in Plants: Yesterday, Today, and Tomorrow. Plant Physiol. 2008, 147, 456–468. [Google Scholar] [CrossRef] [PubMed]
- Johnson, L.M.; Du, J.; Hale, C.J.; Bischof, S.; Feng, S.; Chodavarapu, R.K.; Zhong, X.; Marson, G.; Pellegrini, M.; Segal, D.J.; et al. SRA- and SET-domain-containing Proteins Link RNA Polymerase V Occupancy to DNA Methylation. Nature 2014, 507, 124–128. [Google Scholar] [CrossRef] [PubMed]
- Gallego-Bartolome, J.; Liu, W.; Kuo, P.H.; Feng, S.; Ghoshal, B.; Gardiner, J.; Zhao, J.M.-C.; Park, S.Y.; Chory, J.; Jacobsen, S.E. Co-targeting RNA Polymerases IV and V Promotes Efficient De Novo DNA Methylation in Arabidopsis. Cell 2019, 176, 1068–1082. [Google Scholar] [CrossRef] [PubMed]
- Papikian, A.; Liu, W.; Gallego-Bartolome, J.; Jacobsen, S.E. Site-specific Manipulation of Arabidopsis loci Using CRISPR-Cas9 SunTag Systems. Nat. Commun. 2019, 10, 1–11. [Google Scholar] [CrossRef]
- Gallego-Bartolome, J.; Gardiner, J.; Liu, W.; Papikian, A.; Ghoshal, B.; Kuo, H.Y.; Zhao, J.M.-C.; Segal, D.J.; Jacobsen, S.E. Targeted DNA Demethylation of the Arabidopsisgenome Using the Human TET1 Catalytic Domain. Proc. Natl. Acad. Sci. USA 2018, 115, E2125–E2134. [Google Scholar] [CrossRef]
- Jones, L.; Hamilton, A.J.; Voinnet, O.; Thomas, C.L.; Maule, A.J.; Baulcombe, D.C. RNA-DNA Interactions and DNA Methylation in Post-transcriptional Gene Silencing. Plant Cell 1999, 11, 2291–2301. [Google Scholar]
- Jones, L.; Ratcliff, F.; Baulcombe, D.C. RNA-directed Transcriptional Gene Silencing in Plants Can be Inherited Independently of the RNA Trigger and Requires Met1 for Maintenance. Curr. Biol. 2001, 11, 747–757. [Google Scholar] [CrossRef]
- Vaistij, F.E.; Jones, L.; Baulcombe, D.C. Spreading of RNA Targeting and DNA Methylation in RNA Silencing Requires Transcription of the Target Gene and a Putative RNA-dependent RNA Polymerase. Plant Cell 2002, 14, 857–867. [Google Scholar] [CrossRef]
- Otagaki, S.; Arai, M.; Takahashi, A.; Goto, K.; Hong, J.S.; Masuta, C.; Kanazawa, A. Rapid Induction of Transcriptional and Post-transcriptional Gene Silencing Using a Novel Cucumber Mosaic Virus Vector. Plant Biotech. 2006, 23, 259–265. [Google Scholar] [CrossRef]
- Kanazawa, A.; Inaba, J.-I.; Shimura, H.; Otagaki, S.; Tsukahara, S.; Matsuzawa, A.; Kim, B.M.; Goto, K.; Masuta, C. Virus-mediated Efficient Induction of Epigenetic Modifications of Endogenous Genes with Phenotypic Changes in Plants. Plant J. 2011, 65, 156–168. [Google Scholar] [CrossRef] [PubMed]
- Kon, T.; Yoshikawa, N. Induction and Maintenance of DNA Methylation in Plant Promoter Sequences by Apple Latent Spherical Virus-induced Transcriptional Gene Silencing. Front. Microbiol. 2014, 5, 595. [Google Scholar] [CrossRef] [PubMed]
- Bond, D.M.; Baulcombe, D.C. Epigenetic Transitions Leading to Heritable, RNA-mediated de novo Silencing in Arabidopsis thaliana. Proc. Natl. Acad. Sci. USA 2015, 112, 917–922. [Google Scholar] [CrossRef] [PubMed]
- Bombarely, A.; Rosli, H.G.; Vrebalov, J.; Moffett, P.; Mueller, L.A.; Martin, G.B. A Draft Genome Sequence of Nicotiana benthamiana to Enhance Molecular Plant-Microbe Biology Research. Mol. Plant Microbe Interact. 2012, 25, 1523–1530. [Google Scholar] [CrossRef] [PubMed]
- Song, Q.; Chen, Z.J. Epigenetic and Developmental Regulation in Plant Polyploids. Curr. Opin. Plant Biol. 2015, 24, 101–109. [Google Scholar] [CrossRef]
- Edwardson, J.R.; Christie, R.G. CRC Handbook of Viruses Infecting Legumes; CRC Press: Boca Raton, FL, USA, 1991. [Google Scholar]
- Matsuo, K.; Matsumura, T. Deletion of Fucose Residues in Plant N-glycans by Repression of the GDP-mannose 4,6-dehydratase gene Using Virus-induced Gene Silencing and RNA Interference. Plant Biotechnol. J. 2011, 9, 264–281. [Google Scholar] [CrossRef]
- Nagamatsu, A.; Masuta, C.; Senda, M.; Matsuura, H.; Kasai, A.; Hong, J.-S.; Kitamura, K.; Abe, J.; Kanazawa, A. Functional Analysis of Soybean Genes Involved in Flavonoid Biosynthesis by Virus-induced Gene Silencing. Plant Biotechnol. J. 2007, 5, 778–790. [Google Scholar] [CrossRef] [PubMed]
- Ogawa, K.; Murota, K.; Shimura, H.; Furuya, M.; Togawa, Y.; Matsumura, T.; Masuta, C. Evidence of Capsaicin Synthase Activity of the Pun1-encoded Protein and Its Role as a Determinant of Capsaicinoid Accumulation in Pepper. BMC Plant Biol. 2015, 15, 93. [Google Scholar] [CrossRef]
- Matsuo, K.; Hong, J.-S.; Tabayashi, N.; Ito, A.; Masuta, C.; Matsumura, T. Development of Cucumber Mosaic Virus as a Vector Modifiable for Different Host Species to Produce Therapeutic Proteins. Planta 2007, 225, 277–286. [Google Scholar] [CrossRef]
- Fukuzawa, N.; Masuta, C.; Matsumura, T. Rapid Transient Protein Production by the Coat Protein-deficient Cucumber Mosaic Virus Vector: Non-packaged CMV System, NoPaCS. Plant Cell Rep. 2018, 37, 1513–1522. [Google Scholar] [CrossRef]
- Fernandez-Pozo, N.; Menda, N.; Edwards, J.D.; Saha, S.; Tecle, I.Y.; Strickler, S.R.; Bombarely, A.; Fisher-York, T.; Pujar, A.; Foerster, H.; et al. The Sol Genomics Network (SGN)—from Genotype to Phenotype to Breeding. Nucleic Acids Res. 2014, 43, D1036–D1041. [Google Scholar] [CrossRef]
- Liu, E.; Page, J.E. Optimized cDNA Libraries for Virus-induced Gene Silencing (VIGS) Using Tobacco Rattle Virus. Plant Methods 2008, 4, 5. [Google Scholar] [CrossRef] [PubMed]
- Matsuo, K.; Matsumura, T. Repression of the DCL2 and DCL4 Genes in Nicotiana benthamiana Plants for the Transient Expression of Recombinant Proteins. J. Biosci. Bioeng. 2017, 124, 215–220. [Google Scholar] [CrossRef] [PubMed]
- Dadami, E.; Boutla, A.; Vrettos, N.; Tzortzakaki, S.; Karakasilioti, I.; Kalantidis, K. DICER-LIKE 4 But Not DICER-LIKE 2 May Have a Positive Effect on Potato Spindle Tuber Viroid Accumulation in Nicotiana benthamiana. Mol. Plant 2013, 6, 232–234. [Google Scholar] [CrossRef]
- Yang, D.-L.; Zhang, G.; Tang, K.; Li, J.; Yang, L.; Huang, H.; Zhang, H.; Zhu, J.-K. Dicer-independent RNA-directed DNA Methylation in Arabidopsis. Cell Res. 2016, 26, 66–82. [Google Scholar] [CrossRef]
- Li, S.; Vandivier, L.E.; Tu, B.; Gao, L.; Won, S.Y.; Li, S.; Zheng, B.; Gregory, B.D.; Chen, X. Detection of Pol IV/RDR2-dependent Transcripts at the Genomic Scale in Arabidopsis Reveals Features and Regulation of siRNA Biogenesis. Genome Res. 2015, 25, 235–245. [Google Scholar] [CrossRef]
- Blevins, T.; Podicheti, R.; Mishra, V.; Marasco, M.; Wang, J.; Rusch, D.; Tang, H.; Pikaard, C.S. Identification of Pol IV and RDR2-dependent Precursors of 24 nt siRNAs Guiding de novo DNA Methylation in Arabidopsis. Elife 2015, 4, e09591. [Google Scholar] [CrossRef]
- Zhai, J.; Bischof, S.; Wang, H.; Feng, S.; Lee, T.-F.; Teng, C.; Chen, X.; Park, S.Y.; Liu, L.; Gallego-Bartolome, J.; et al. A One Precursor One siRNA Model for Pol IV- Dependent siRNA Biogenesis. Cell 2015, 163, 445–455. [Google Scholar] [CrossRef]
- Niederhuth, C.E.; Bewick, A.J.; Ji, L.; Alabady, M.S.; Kim, K.D.; Li, Q.; Rohr, N.A.; Rambani, A.; Burke, J.M.; Udall, J.A.; et al. Widespread Natural Variation of DNA Methylation within Angiosperms. Genome Biol. 2016, 17, 194. [Google Scholar] [CrossRef] [PubMed]
- Otagaki, S.; Kasai, M.; Masuta, C.; Kanazawa, A. Enhancement of RNA-directed DNA Methylation of a Transgene by Simultaneously Downregulating a ROS1 Ortholog Using a Virus Vector in Nicotiana benthamiana. Front. Gene. 2013, 4, 44. [Google Scholar] [CrossRef] [PubMed]
- Atsumi, G.; Kagaya, U.; Tabayashi, N.; Matsumura, T. Analysis of the Mechanisms Regulating the Expression of Isoprenoid Biosynthesis Genes in Hydroponically-grown Nicotiana benthamiana Plants Using Virus-induced Gene Silencing. Sci. Rep. 2018, 8, 14804. [Google Scholar] [CrossRef] [PubMed]
- Langmead, B.; Trapnell, C.; Pop, M.; Salzberg, S.L. Ultrafast and Memory-efficient Alignment of Short DNA Sequences to the Human Genome. Genome Biol. 2009, 10, R25. [Google Scholar] [CrossRef]
- Chomczynski, P.; Sacchi, N. Single-step Method of RNA Isolation by Acid Guanidinium Thiocyanate-phenol-chloroform Extraction. Anal. Biochem. 1987, 162, 156–159. [Google Scholar] [CrossRef]
- Atsumi, G.; Suzuki, H.; Miyashita, Y.; Choi, S.H.; Hisa, Y.; Rihei, S.; Shimada, R.; Jeon, E.J.; Abe, J.; Nakahara, K.S.; et al. P3N-PIPO, a Frameshift Product from the P3 Gene, Pleiotropically Determines the Virulence of Clover Yellow Vein Virus in Both Resistant and Susceptible Peas. J. Virol. 2016, 90, 7388–7404. [Google Scholar] [CrossRef] [PubMed]









Publisher’s Note: MDPI stays neutral with regard to jurisdictional claims in published maps and institutional affiliations. |
© 2021 by the authors. Licensee MDPI, Basel, Switzerland. This article is an open access article distributed under the terms and conditions of the Creative Commons Attribution (CC BY) license (https://creativecommons.org/licenses/by/4.0/).
Share and Cite
Atsumi, G.; Matsuo, K.; Fukuzawa, N.; Matsumura, T. Virus-Mediated Targeted DNA Methylation Illuminates the Dynamics of Methylation in an Endogenous Plant Gene. Int. J. Mol. Sci. 2021, 22, 4125. https://doi.org/10.3390/ijms22084125
Atsumi G, Matsuo K, Fukuzawa N, Matsumura T. Virus-Mediated Targeted DNA Methylation Illuminates the Dynamics of Methylation in an Endogenous Plant Gene. International Journal of Molecular Sciences. 2021; 22(8):4125. https://doi.org/10.3390/ijms22084125
Chicago/Turabian StyleAtsumi, Go, Kouki Matsuo, Noriho Fukuzawa, and Takeshi Matsumura. 2021. "Virus-Mediated Targeted DNA Methylation Illuminates the Dynamics of Methylation in an Endogenous Plant Gene" International Journal of Molecular Sciences 22, no. 8: 4125. https://doi.org/10.3390/ijms22084125
APA StyleAtsumi, G., Matsuo, K., Fukuzawa, N., & Matsumura, T. (2021). Virus-Mediated Targeted DNA Methylation Illuminates the Dynamics of Methylation in an Endogenous Plant Gene. International Journal of Molecular Sciences, 22(8), 4125. https://doi.org/10.3390/ijms22084125

