Sign in to use this feature.

Years

Between: -

Subjects

remove_circle_outline
remove_circle_outline
remove_circle_outline
remove_circle_outline
remove_circle_outline
remove_circle_outline
remove_circle_outline
remove_circle_outline
remove_circle_outline

Journals

Article Types

Countries / Regions

Search Results (43)

Search Parameters:
Keywords = introversion

Order results
Result details
Results per page
Select all
Export citation of selected articles as:
14 pages, 419 KB  
Article
Extroversion–Introversion Rescheduler in Generative Agent via Few-Shot Prompting
by Sungwon Cho, Youngmin Ji and Yunsick Sung
Appl. Sci. 2026, 16(2), 883; https://doi.org/10.3390/app16020883 - 15 Jan 2026
Viewed by 93
Abstract
Generative Agent (GA) has emerged as a promising framework for simulating human-like behaviors. However, it is required for GA to generate a schedule that consistently reflects the agent’s E-I trait particularly in the extroversion–introversion (E-I) category to improve the realism of GA. We [...] Read more.
Generative Agent (GA) has emerged as a promising framework for simulating human-like behaviors. However, it is required for GA to generate a schedule that consistently reflects the agent’s E-I trait particularly in the extroversion–introversion (E-I) category to improve the realism of GA. We propose an E-I evaluation and rescheduling method that adjusts the agent’s schedule. Specifically, our method takes as input a one-hour schedule segmented into five-minute tasks and a corresponding E-I trait classified into seven degrees ranging from extremely high extroversion to extremely high introversion. Using the Evaluator powered by GPT-4o mini, each task is assessed for the alignment with the E-I traits. Each task that fails to meet a threshold is regenerated using few-shot prompting based on a collected successful schedule. This process is repeated until all tasks are aligned with the corresponding traits. Finally, the evaluator accesses the overall E-I consistency of the schedule that contains the tasks. Therefore, it is possible for the proposed method to enable E-I-consistent schedule generation in GA without retraining any models. In experiments, the proposed framework improved E-I alignment from an average of 14.7% to that of 78.4% with only 1.38 iterations on average, demonstrating both practical effectiveness and computational efficiency. Full article
Show Figures

Figure 1

20 pages, 1876 KB  
Review
Episodic Memory, Chiari I Malformation, Personality and Coping: The Role of Chronic Pain
by Philip A. Allen, Kevin P. Kaut, James R. Houston, Michelle L. Houston, Emily P. Rabinowitz, Douglas L. Delahanty and Petra M. Klinge
Behav. Sci. 2025, 15(12), 1678; https://doi.org/10.3390/bs15121678 - 4 Dec 2025
Viewed by 751
Abstract
Episodic memory is contextual memory linking temporal, spatial, emotional, and self-referential contexts. In this review, we placed particular emphasis on the emotional context because of its nexus with chronic pain effects. Psychological (e.g., depression, anxiety, stress, & loneliness) and medical (neurological, cardiovascular, chronic [...] Read more.
Episodic memory is contextual memory linking temporal, spatial, emotional, and self-referential contexts. In this review, we placed particular emphasis on the emotional context because of its nexus with chronic pain effects. Psychological (e.g., depression, anxiety, stress, & loneliness) and medical (neurological, cardiovascular, chronic pain) conditions can adversely affect episodic memory. Furthermore, individual differences in emotional/affective experience as represented by trait personality variables (e.g., conscientiousness, openness to experience, introversion, extraversion, and neuroticism) can either facilitate or harm episodic memory performance. This paper aims to review episodic memory, its associated attention and executive function co-processes, the modulation of memory function as a result of affective experiences as represented by trait personality, and how coping mechanisms can serve as a buffer to maintain episodic memory function using Chiari malformation Type I (a chronic pain syndrome) as a model. Finally, allostatic load and pharmacological effects of pain medications on episodic memory are discussed. Full article
(This article belongs to the Special Issue Finding Healthy Coping Mechanisms in Autobiographical Memory)
Show Figures

Figure 1

23 pages, 451 KB  
Article
Associations Between Extraversion–Introversion Characteristics and E-Commerce Behavior: Implications for Sustainable Consumer Practices
by Sang-Dol Kim
Sustainability 2025, 17(21), 9818; https://doi.org/10.3390/su17219818 - 4 Nov 2025
Viewed by 1320
Abstract
E-commerce platforms are rapidly transforming global consumer behavior, yet the psychological and demographic determinants of sustainable digital consumption remain underexplored. This study investigates how extraversion–introversion personality traits interact with demographic and socio-economic factors to influence e-commerce usage among Korean consumers, with implications for [...] Read more.
E-commerce platforms are rapidly transforming global consumer behavior, yet the psychological and demographic determinants of sustainable digital consumption remain underexplored. This study investigates how extraversion–introversion personality traits interact with demographic and socio-economic factors to influence e-commerce usage among Korean consumers, with implications for sustainable consumption practices. Based on data from the 13th Korea Media Panel Survey (2022), the results of this study indicate that extraverted individuals, women, younger consumers, higher-educated and higher-income groups, employed and unmarried individuals, those in larger households, and urban residents were more likely to engage in e-commerce, whereas introverts and older adults showed lower participation. These findings highlight the complex interplay between psychological dispositions and structural conditions in shaping digital consumption. This study advances theoretical understandings of the issue by integrating extraversion–introversion traits and demographic variables into a multidimensional framework of consumer behavior. Practically, it emphasizes the need for inclusive e-commerce design: socially interactive features for extraverts, information-rich streamlined interfaces for introverts, and enhanced accessibility for older or rural users. Policy implications include promoting digital literacy, reducing infrastructure inequalities, and implementing ethical, personality-informed personalization strategies to foster equitable and sustainable online commerce. This research contributes to sustainable consumer intelligence by demonstrating how psychological and contextual factors jointly influence e-commerce engagement. Full article
Show Figures

Figure 1

16 pages, 4421 KB  
Article
Harmony Between Ritual and Residential Spaces in Traditional Chinese Courtyards: A Space Syntax Analysis of Prince Kung’s Mansion in Beijing
by Peiyan Guo, Yuxin Sang, Fengyi Li, Taifeng Lyu and Tingfeng Liu
Buildings 2025, 15(21), 3815; https://doi.org/10.3390/buildings15213815 - 22 Oct 2025
Cited by 1 | Viewed by 955
Abstract
The influence of traditional Chinese ritual culture on courtyard spatial sequences is widely acknowledged. However, quantitative analytical methods, such as space syntax, have rarely been applied in studies of ritual–residential space relations. This study uses space syntax, specifically Visibility Graph Analysis (VGA) and [...] Read more.
The influence of traditional Chinese ritual culture on courtyard spatial sequences is widely acknowledged. However, quantitative analytical methods, such as space syntax, have rarely been applied in studies of ritual–residential space relations. This study uses space syntax, specifically Visibility Graph Analysis (VGA) and axial maps, to conduct a quantitative study of the spatial relationship between ritual and residential areas in Prince Kung’s Mansion. The VGA results indicate a distinct gradient of visual integration, which decreases progressively from the outward-oriented ritual areas, such as the palace gate and halls, through the transitional domestic ritual areas to the inward-oriented residential areas, such as Xijin Zhai and Ledao Tang. This pattern demonstrates a positive correlation between spatial visibility and ritual hierarchy. The axial map results confirm that the central axis and core ritual spaces exhibit the highest spatial connectivity, reflecting their supreme ritual status. More importantly, spatial connectivity is intensified during ritual activities compared to in daily life, indicating that enhanced spatial connectivity is required during rituals. Ritual spaces are characterized by extroversion, high visibility, and connectivity, while residential spaces prioritize introversion and minimal exposure. The deliberately designed ritual–residential architectural spatial sequence of Prince Kung’s Mansion articulates Confucian ideological principles, such as centrality as orthodoxy, gender segregation, and hierarchy. This study visually and quantitatively illustrates the harmony between ritual and residential spaces in Prince Kung’s Mansion. It enhances our understanding of the mechanisms of expression of courtyard ritual cultural spaces, providing evidence-based guidance for functional adaptive transformations in heritage conservation practices. It also offers a fresh perspective on the analysis of courtyard ritual spaces. Full article
Show Figures

Figure 1

9 pages, 649 KB  
Brief Report
The Emotional Landscape of Multiple System Atrophy: A Preliminary Personality-Based Perspective
by Eleonora Zirone, Giulia Franco, Federica Arienti, Roberta Ferrucci, Alessandro Di Maio, Giacomo Comi, Filippo Cogiamanian, Alessio Di Fonzo and Francesca Mameli
J. Clin. Med. 2025, 14(19), 6961; https://doi.org/10.3390/jcm14196961 - 1 Oct 2025
Viewed by 618
Abstract
Background: Multiple System Atrophy (MSA) is a rapidly progressing neurodegenerative movement disorder characterized by autonomic failure, parkinsonism, and cerebellar ataxia. While its non-motor symptoms are well-documented, personality features in MSA remain underexplored. This study characterizes the personality traits of non-demented patients with MSA [...] Read more.
Background: Multiple System Atrophy (MSA) is a rapidly progressing neurodegenerative movement disorder characterized by autonomic failure, parkinsonism, and cerebellar ataxia. While its non-motor symptoms are well-documented, personality features in MSA remain underexplored. This study characterizes the personality traits of non-demented patients with MSA and explores their association with clinical variables. Methods: Twenty-six patients with MSA were assessed using the Minnesota Multiphasic Personality Inventory-2-Restructured Form (MMPI-2-RF). Dementia was excluded by Montreal Cognitive Assessment. Descriptive statistics and non-parametric analyses were conducted to examine clinical, demographic, and MMPI-2-RF variables. Results: Patients commonly showed elevated scores in somatic domains: Somatic Complaints (39%), Malaise (58%), and Neurological Complaints (85%), as well as in internalizing emotional traits: Low Positive Emotions (39%), Introversion (46%), Suicidal Ideation (46%), and Hopelessness (54%). Externalizing behavioral traits were absent, with only 4–8% of patients showing elevations in aggression or behavioral dysfunction. Strong correlations were found between somatic and emotional traits (r = 0.656, p < 0.001), and between Neurological Complaints and disease duration (r = 0.662, p < 0.001). Conclusions: This exploratory study reveals a distinct personality pattern in MSA, characterized by marked suicidal ideation, emotional vulnerability with internalizing coping, and absence of externalizing behaviors. These features highlight the need for suicide risk screening, interventions to alleviate psychological suffering, and tailored multidisciplinary care. Larger, longitudinal studies are warranted to confirm these preliminary results and clarify whether these traits reflect premorbid personality, early disease manifestations, or secondary responses, as well as their prognostic and clinical relevance. Full article
(This article belongs to the Section Clinical Neurology)
Show Figures

Figure 1

12 pages, 187 KB  
Article
A Religious–Psychological Study of Anthony de Mello’s Sadhana Practice
by Yong Un Choe
Religions 2025, 16(9), 1207; https://doi.org/10.3390/rel16091207 - 20 Sep 2025
Viewed by 933
Abstract
This study aims to examine Anthony de Mello’s Sadhana practice from a religious–psychological perspective, applying Carl Gustav Jung’s analytical psychology and views on the Spiritual Exercises. The analysis reveals that Sadhana, which integrates psychotherapeutic methods such as Gestalt therapy and the methodology of [...] Read more.
This study aims to examine Anthony de Mello’s Sadhana practice from a religious–psychological perspective, applying Carl Gustav Jung’s analytical psychology and views on the Spiritual Exercises. The analysis reveals that Sadhana, which integrates psychotherapeutic methods such as Gestalt therapy and the methodology of Vipassana meditation, holds significant implications. First, based on Jung’s theory, Sadhana pursues wholeness through the union of opposites, such as extraversion and introversion. Jung posited that opposing elements coexist within the human psyche, and their harmonization is central to individuation. Thus, practices that integrate these opposites are meaningful attempts to foster inner growth and maturity. Second, by incorporating Gestalt therapy into the Spiritual Exercises, Sadhana enhances awareness and employs methods to address contact boundary disturbances, enabling self-reflection and restoration of one’s relationship with God. Anthony de Mello’s Sadhana practice is evaluated as a novel case that presents new possibilities for contemporary Christian spirituality. Full article
19 pages, 647 KB  
Article
Evaluation of Personality Profiles in Cluster Headache Patients: A Comparative Analysis with Migraine Patients Using the Minnesota Multiphasic Personality Inventory-3
by Gerardo Ricardo Zmork-Martínez, Andrea Higuera-Ruiz-de-la-Hermosa, Leonardo Portocarrero-Sánchez and Javier Díaz-de-Terán
J. Clin. Med. 2025, 14(18), 6475; https://doi.org/10.3390/jcm14186475 - 14 Sep 2025
Viewed by 1195
Abstract
Background/Objectives: Personality traits in patients with cluster headache (CH) remain understudied compared to migraine patients. This could help improve diagnosis, identify comorbidities, and provide more personalized management of CH. This study aimed to characterize the personality profiles of patients with CH and [...] Read more.
Background/Objectives: Personality traits in patients with cluster headache (CH) remain understudied compared to migraine patients. This could help improve diagnosis, identify comorbidities, and provide more personalized management of CH. This study aimed to characterize the personality profiles of patients with CH and compare them with those of patients with migraine. Methods: This cross-sectional, case–control observational study was conducted at a tertiary hospital’s headache unit (May–August 2024). Patients with CH were compared with migraine patients and healthy controls. Demographic and clinical data were collected, and the Minnesota Multiphasic Personality Inventory-3 (MMPI-3) was administered. Results: The study included 28 CH patients (17 with episodic and 11 with chronic CH), 55 migraine patients (34 with episodic migraine and 21 with chronic migraine), and 54 healthy controls. Both patient groups reported significantly more somatic and cognitive complaints than controls (p < 0.05). Compared to controls, the migraine group exhibited greater emotional dysfunction, social avoidance, demoralization, introversion, and social anxiety (p < 0.05), while the CH group showed greater impulsivity (p < 0.05). Directly comparing patient groups, migraine patients displayed greater social avoidance, emotional dysfunction, demoralization, and introversion than the CH group (p < 0.05). CH patients also showed a non-significant trend towards behavioral disinhibition, hypomania, a favorable self-image, juvenile conduct problems, substance abuse, and aggressiveness. Patients with CH did not present a higher risk of suicide compared to migraine patients. Conclusions: This study identified distinct personality profiles: Migraine patients exhibited greater emotional and interpersonal dysfunction (internal distress and withdrawal), while CH patients exhibited greater externalizing behavioral dysfunction, predominantly involving impulsivity. Full article
(This article belongs to the Section Clinical Neurology)
Show Figures

Graphical abstract

18 pages, 385 KB  
Article
The Risks of Being a Wallflower: Exploring Links Between Introversion, Aspects of Solitude, and Indices of Well-Being in Adolescence
by Anna Stone, Megan DeGroot, Alicia McVarnock, Tiffany Cheng, Julie C. Bowker and Robert J. Coplan
Behav. Sci. 2025, 15(2), 108; https://doi.org/10.3390/bs15020108 - 21 Jan 2025
Cited by 2 | Viewed by 6276
Abstract
The aim of the current study was to examine the unique relations between introversion and indices of well-being while accounting for aspects of solitude (i.e., time spent alone, shyness, affinity for solitude, and negative thinking while alone). Participants were n = 1036 adolescents [...] Read more.
The aim of the current study was to examine the unique relations between introversion and indices of well-being while accounting for aspects of solitude (i.e., time spent alone, shyness, affinity for solitude, and negative thinking while alone). Participants were n = 1036 adolescents (15–19 years of age, M = 16.19 years, SD = 0.58; 67% girls) who completed a series of self-report measures assessing introversion, time spent alone, negative thinking while alone, motivations for solitude (shyness, affinity for solitude), and indices of well-being (i.e., loneliness, positive/negative affect, general well-being). Overall, results from correlational analyses indicated that introversion was associated with poorer functioning across all indices of well-being. However, when controlling for aspects of solitude, results from hierarchical regression analyses indicated a complex set of associations that varied across indices of well-being. Introversion remained associated significantly and negatively with well-being and positive affect, was no longer related significantly to loneliness, and became related significantly and negatively to negative affect. Findings are discussed in terms of how personality characteristics and aspects of solitude can impact the well-being of adolescents. Full article
(This article belongs to the Special Issue Social Behaviors in Childhood: Causes and Consequences)
15 pages, 255 KB  
Article
The Impact of a Breast Cancer Diagnosis on the Social Interaction Patterns of Young Omani Women: A Qualitative Study Approach
by Mohammed Al-Azri, Zayana AL-Kiyumi, Khalid Al-Bimani and Huda Al-Awaisi
Curr. Oncol. 2024, 31(12), 7979-7993; https://doi.org/10.3390/curroncol31120589 - 16 Dec 2024
Cited by 3 | Viewed by 2705
Abstract
Background and Aim: Young women diagnosed with breast cancer (BC) face considerable psychological and emotional distress, impacting their interactions with themselves, their families, and the wider community. This study sought to explore the interaction patterns of young Omani BC survivors following their diagnosis [...] Read more.
Background and Aim: Young women diagnosed with breast cancer (BC) face considerable psychological and emotional distress, impacting their interactions with themselves, their families, and the wider community. This study sought to explore the interaction patterns of young Omani BC survivors following their diagnosis and during treatment. Materials and Methods: Semi-structured individual interviews were conducted with 11 Omani women diagnosed with BC, recruited from the Sultan Qaboos Comprehensive Cancer Care and Research Centre in Muscat, Oman. Participants were selected using purposive sampling to target Omani BC survivors aged under 45 years, with one to five years of survivorship post-diagnosis. Framework analysis was employed to analyse the qualitative data. Results: Six key types of interactions with various groups were identified: self, children, spouses, family, friends, and society. While many BC survivors demonstrated resilience through their strong faith, viewing the illness as part of a divine plan, others experienced diminished confidence and social withdrawal due to body image issues. Interactions with children centred on maintaining normalcy, while spouses typically provided emotional support despite challenges with intimacy. Family and friends offered crucial support, although concerns regarding societal stigma led some women to conceal their diagnosis. Conclusions: Participants in this study demonstrated a strong sense of acceptance of their cancer diagnosis as a result of their faith, viewing it as part of a divine plan. Their belief in divine guidance, paired with optimism about the available treatments, fostered resilience, allowing them to maintain a calm and hopeful outlook during their journey of treatment and recovery. However, some participants experienced a decline in self-confidence, particularly after treatment. This affected their willingness to socialise and interact with others, leading to introversion and a marked withdrawal from social interactions, often related to changed self-perception or fear of judgment following changes in appearance. Full article
22 pages, 1320 KB  
Article
Transforming Personalized Travel Recommendations: Integrating Generative AI with Personality Models
by Erke Aribas and Evren Daglarli
Electronics 2024, 13(23), 4751; https://doi.org/10.3390/electronics13234751 - 1 Dec 2024
Cited by 9 | Viewed by 9154
Abstract
Over the past few years, the incorporation of generative Artificial Intelligence (AI) techniques, particularly the Retrieval-Augmented Generator (RAG) framework, has opened up revolutionary opportunities for improving personalized travel recommendation systems. The RAG framework seamlessly combines the capabilities of large-scale language models with retriever [...] Read more.
Over the past few years, the incorporation of generative Artificial Intelligence (AI) techniques, particularly the Retrieval-Augmented Generator (RAG) framework, has opened up revolutionary opportunities for improving personalized travel recommendation systems. The RAG framework seamlessly combines the capabilities of large-scale language models with retriever models, facilitating the generation of diverse and contextually relevant recommendations tailored to individual preferences and interests, all of which are based on natural language queries. These systems iteratively learn and adapt to user feedback, thereby continuously refining and improving recommendation quality over time. This dynamic learning process enables the system to dynamically adjust to changes in user preferences, emerging travel trends, and contextual factors, ensuring that the recommendations remain pertinent and personalized. Furthermore, we explore the incorporation of personality models like the Myers–Briggs Type Indicator (MBTI) and the Big Five (BF) personality traits into personalized travel recommendation systems. By incorporating these personality models, our research aims to enrich the understanding of user preferences and behavior, allowing for even more precise and tailored recommendations. We explore the potential synergies between personality psychology and advanced AI techniques, specifically the RAG framework with a personality model, in revolutionizing personalized travel recommendations. Additionally, we conduct an in-depth examination of the underlying principles, methodologies, and technical intricacies of these advanced AI techniques, emphasizing their ability to understand natural language queries, retrieve relevant information from vast knowledge bases, and generate contextually rich recommendations tailored to individual personalities. In our personalized travel recommendation system model, results are achieved such as user satisfaction (78%), system accuracy (82%), and the performance rate based on user personality traits (85% for extraversion and 75% for introversion). Full article
Show Figures

Figure 1

12 pages, 1720 KB  
Article
Revisiting Eysenck: The Association Between Personality and Acute Stress Reactivity
by Max J. Marshall, Katlyn Peck, Robin Hunter, Julia Totosy de Zepetnek and Alexandra J. Fiocco
Behav. Sci. 2024, 14(11), 1098; https://doi.org/10.3390/bs14111098 - 15 Nov 2024
Cited by 1 | Viewed by 3844
Abstract
Eysenck’s biopsychological model of stress posits that the extraversion–introversion distinction is associated with different thresholds of arousal, which in turn moderate the stress response. Although higher thresholds of activation have been reported in the context of physiological stress induction, more contemporary research has [...] Read more.
Eysenck’s biopsychological model of stress posits that the extraversion–introversion distinction is associated with different thresholds of arousal, which in turn moderate the stress response. Although higher thresholds of activation have been reported in the context of physiological stress induction, more contemporary research has resulted in mixed findings. The objective of the current study was to revisit Eysenck’s biopsychological model of stress by examining associations between the two personality dimensions (extraversion–introversion and neuroticism–stability) and stress reactivity in response to the Trier Social Stress Test. A total of 122 participants aged 18 to 80 years were recruited. Participants completed a battery of questionnaires, including a personality questionnaire, and were exposed to the TSST, during which salivary cortisol and galvanic skin responses (GSR) were recorded. People scoring higher on extraversion displayed heightened GSR relative to people scoring lower on extraversion. Furthermore, sex-based analyses suggest that this association was driven by females. No significant associations were found for cortisol or with respect to the neuroticism–stability dimension of personality. These findings highlight the need to take a more nuanced approach to investigating the association between personality and stress reactivity, highlighting the importance of the stress induction protocol and the stress-sensitive system under investigation. Full article
Show Figures

Figure 1

13 pages, 310 KB  
Article
Cognitive Ability, Personality, and Psychopathology: A Stormy Relationship
by Roberto Colom and Pei-Chun Shih Ma
J. Intell. 2024, 12(10), 96; https://doi.org/10.3390/jintelligence12100096 - 29 Sep 2024
Cited by 3 | Viewed by 3346
Abstract
Cognitive and non-cognitive traits are frequently analyzed in isolation. However, there is an increasing acknowledgment that their interplay should be considered for enhancing our understanding of human psychological differences. Testing both traits in the same sample of individuals is desirable when addressing their [...] Read more.
Cognitive and non-cognitive traits are frequently analyzed in isolation. However, there is an increasing acknowledgment that their interplay should be considered for enhancing our understanding of human psychological differences. Testing both traits in the same sample of individuals is desirable when addressing their relationships. Here, for that purpose, 299 university students from Spain (mean age = 18.5 years., 83% female) completed a cognitive ability battery comprised by nine tests, the NEO-FFI for assessing the big five personality traits, and the SCL-90-R for evaluating a range of subjective psychopathological symptoms. This resulted in 23 cognitive and non-cognitive variables that were submitted to a data reduction providing four factors: (1) neuroticism/p, (2) cognitive ability/g, (3) agreeableness/A, and (4) introversion/I. Summary factor scores revealed a positive correlation between p and I (0.47), along with negative correlations of A with p (−0.26) and with g (−0.24), and a negative correlation between A and I (−0.16). These factors were related to some degree even when the assessment of the cognitive and non-cognitive variables cannot be considered straightforwardly comparable because the former was performance based, whereas the later was based on self-reports. Conceptual and methodological implications are discussed regarding the three-way relationship among cognitive ability, personality, and subjective psychopathological symptoms. Full article
15 pages, 288 KB  
Article
The Correlation between the MBTI-Based Personality Analysis of Anime Characters and Their Popularity
by Ruiyang Tang, Penghao Yang, Ryoga Miyauchi and Yuki Inoue
Behav. Sci. 2024, 14(7), 522; https://doi.org/10.3390/bs14070522 - 22 Jun 2024
Cited by 5 | Viewed by 9993
Abstract
Anime has become a global phenomenon due to its diverse cultural representations, relatable characters, and unique storytelling. However, there is limited research on the relationship between character personality and popularity. The aim of this study is to understand the relevance of the characters’ [...] Read more.
Anime has become a global phenomenon due to its diverse cultural representations, relatable characters, and unique storytelling. However, there is limited research on the relationship between character personality and popularity. The aim of this study is to understand the relevance of the characters’ personalities to the audience’s evaluation of various characters. This study analyzed the correlation between the MBTI personality evaluations of characters in anime and their popularity, based on the data of the personality of each animation character reviewed by audiences. In this study, 885 characters from 200 anime aimed at a male audience were selected as a sample for research. The results showed that personality traits such as introversion, intuition, and thinking had an impact on the popularity of female characters but not male characters. The overall results were influenced by the larger sample size of female characters. By addressing this question, the study can contribute to the design of a character’s personality and overall success in anime. Full article
(This article belongs to the Section Social Psychology)
19 pages, 258 KB  
Article
Risk Groups and Psychosocial Factors for the Pandemic (COVID-19)
by Elif Yöyen, Ümmühan Deniz Sinanoğlu and Tülay Güneri Barış
Healthcare 2024, 12(13), 1241; https://doi.org/10.3390/healthcare12131241 - 21 Jun 2024
Cited by 1 | Viewed by 1462
Abstract
COVID-19, which started in 2019 and affected the whole world, has affected everyone at different intensities and in different ways. COVID-19, which is considered a pandemic, has turned into a major public health problem in terms of its consequences and has affected people [...] Read more.
COVID-19, which started in 2019 and affected the whole world, has affected everyone at different intensities and in different ways. COVID-19, which is considered a pandemic, has turned into a major public health problem in terms of its consequences and has affected people biopsychosocially. However, people in risk groups may be affected more. This study was conducted to reveal the risk groups for the pandemic and to determine the psychosocial factors. Data were collected online using the relational screening model and snowball sampling methods. A Sociodemographic Information Form, COVID-19 Pandemic Psychosocial Impact Scale (C19-PPIS), and International Personality Inventory Short Form (IPISV) were sent online to 826 participants. Data were analysed using an independent sample t-test, a one-way ANOVA test, and the Pearson Correlation analysis. According to the results, young adults (X¯ = 2.77), women (X¯ = 2.79), singles (X¯ = 2.78), those who are unemployed (X¯ = 2.89), and those who had to change their home or city due to the pandemic (X¯ = 2.89) were more affected by the pandemic. Psychological support was the support system needed the most during the pandemic (X¯ = 3.04). In addition, a negative relationship was found between an extroverted personality and psychosocial impact from the pandemic (r = −0.148 and p < 0.01). A positive relationship was found between introversion (r = 0.183 and p < 0.01), agreeableness (r = 0.078 and p < 0.05), hostility (r = 0.094 and p < 0.01), disorganisation (r = 0.237 and p < 0.01), openness to development (r = 0.80 and p < 0.05), closed off to development (r = 0.070 and p < 0.05), emotional instability personality (r = 0.498 and p < 0.01), and psychosocial impact from the pandemic. This study has revealed important results regarding who has been most affected psychosocially by COVID-19. It is thought that the results obtained can guide state policies on what should be done in the field of preventive community mental health in another possible epidemic. Full article
(This article belongs to the Special Issue Human Health Before, During, and After COVID-19)
20 pages, 715 KB  
Article
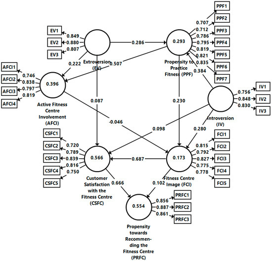
The Impact of Extraversion and Introversion on Millennials Propensity to Recommend Their Preferred Fitness Center
by Dan-Cristian Dabija, Luiela Magdalena Csorba, Nicolae Horațiu Pop and Daniel-Rareș Obadă
Behav. Sci. 2024, 14(1), 22; https://doi.org/10.3390/bs14010022 - 27 Dec 2023
Cited by 3 | Viewed by 4976
Abstract
Millennials of the 21st century tend to have an active daily life and practice more sports, spending more on health and fitness. Therefore, the present paper seeks to investigate the propensity of Millennials to recommend their preferred fitness center, depending on their psychological [...] Read more.
Millennials of the 21st century tend to have an active daily life and practice more sports, spending more on health and fitness. Therefore, the present paper seeks to investigate the propensity of Millennials to recommend their preferred fitness center, depending on their psychological condition (i.e., introversion versus extraversion), which may lead to their tendency to practice and to their involvement and satisfaction with the fitness center. The authors deduce a conceptual model from the literature, which is further analyzed with data collected through an empirical investigation based on a face-to-face administered questionnaire. Data gathered from 2138 Millennials are investigated with the help of structural equation modeling using SmartPLS. The results show that a positive image of a fitness center stimulates the satisfaction of extravert and introvert consumers. Millennials have different personality types, such as extraversion and introversion, that influence their propensity to practice fitness and to recommend their favorite fitness center. It can be concluded that not only extraversion but also introversion influence consumers’ satisfaction, positively impacting the consumer’s intention to recommend their favorite fitness center to peers. Full article
Show Figures

Figure 1

Back to TopTop