Mental Health and COVID-19 in University Students: Findings from a Qualitative, Comparative Study in Italy and the UK
Abstract
1. Introduction
2. Materials and Methods
2.1. Study Design and Setting
2.2. Participants
2.3. Ethical Approval
2.4. Data Analyses
3. Results
3.1. Sample Characteristics
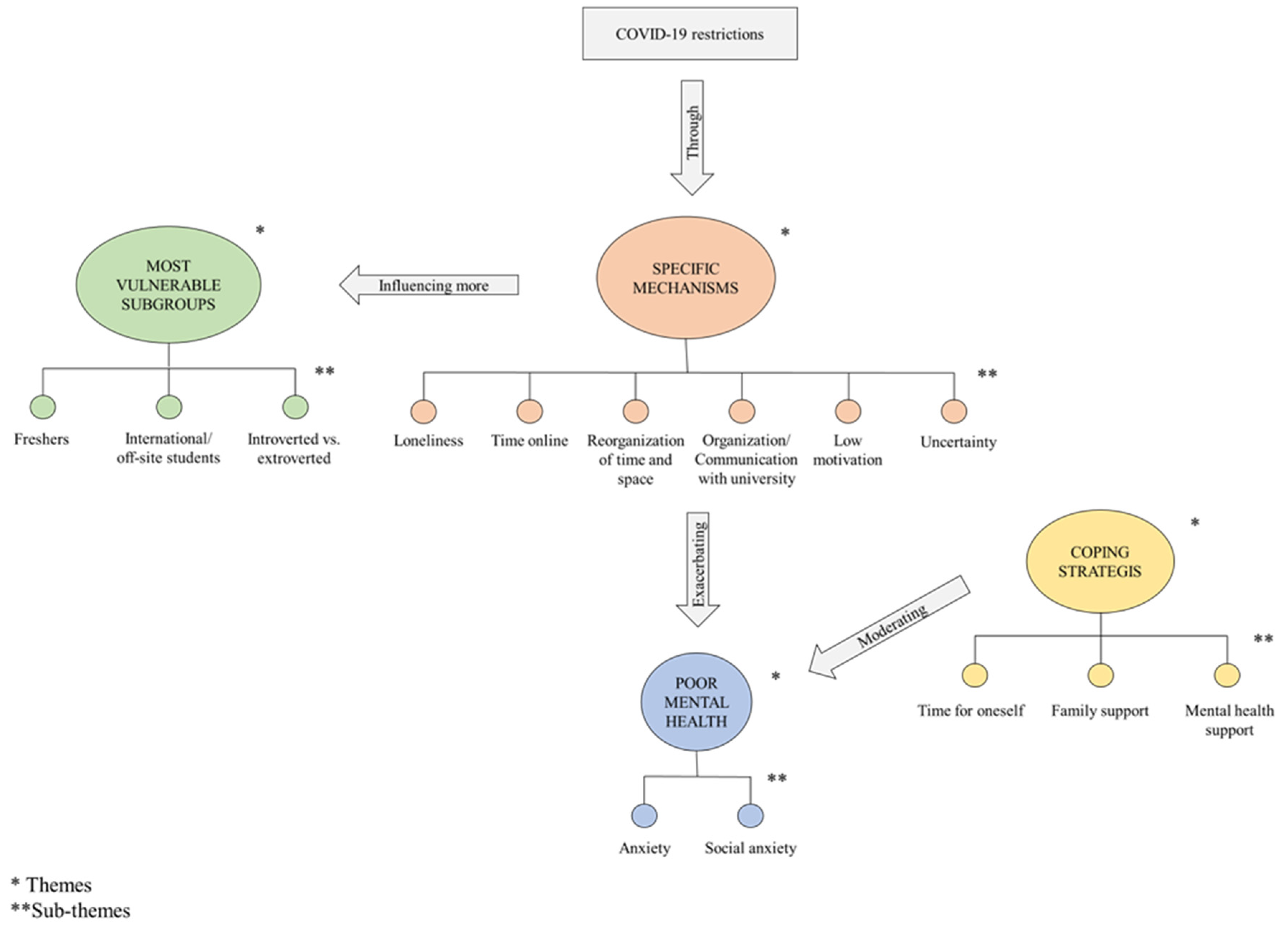
3.2. Themes and Sub-Themes
3.2.1. Anxiety Exacerbated by COVID-19
- Anxiety symptoms
“One of the biggest effects on students’ mental health was anxiety that means a lot of things, for example anxiety about work and university stuff.”UoS, M.
“Unfortunately, at this moment [during the pandemic] anxiety and concern for the future, for what will come next, in my opinion are very broad.”Unimib, F.
- Social anxiety symptoms
“…[during the pandemic] a lot of people have been given the opportunity to lock themselves in their bedrooms and not have to talk to anyone, and they started to get used to this.”UoS, F.
“I think it [pandemic] made people become more closed and more used to being online, which leads to you being more introverted.”UoS, M.
“It [pandemic] can stress some people out quite a lot and make them anxious, as well as the risk of getting COVID or that family members could get COVID. So, they want to stay at home.”UoS, F.
“I think people have become comfortable staying at home and doing lectures on Teams. Now that they have to be in person, they feel a bit like forced to go back outside and this pushed them out of their comfort zone.”UoS, F.
“…this fact of going to different lectures, the university in presence and this post-pandemic situation are very difficult. It is difficult to come back to reality.”Unimib, F.
“…this anxiety to interact with students, with classmates, but also the lack of desire to attend lessons in person. Now that there is the choice on the lesson in person or remotely, many students, including me too, sometimes prefer to stay comfortable at home, I don’t know if it’s for a matter of social anxiety or comfort.”Unimib, F.
3.2.2. Mechanisms by Which COVID-19 Was Related to Poor Mental Health
- Loneliness
“We were in bubbles. There was very limited social mingling.”UoS, F.
“…thinking about this year of distance teaching… the worst thing was the fact of feeling alone caused by the circumstances that everyone had to be at home, not being able to attend the university in person, not being able to know their classmates and perhaps this also has generated precisely this sense of discomfort, that is feeling alone, a little abandoned.”Unimib, F.
“You were just stuck in your room. And you couldn’t go home because the government had told you to stay where you are and that you can only travel for serious circumstances.”UoS, F [international student].
“…some people who used to go out just for an hour or 20 min to talk to somebody suffered from the restrictions, especially during the main lockdown. Some students had to stay on the campus for the whole year without seeing their family. It has impacted everyone greatly.”UoS, F.
- Time spent online
“There were periods when there was only online, most of the campus was closed and therefore not the kind of the same sort of experience as a university student.”UoS, F.
“[One of the causes of poor mental health during COVID were] the lessons online ‘cause you were just on your own and most of our lessons are online. Some people don’t go out and I don’t go to the library: we have lectures in our rooms, on our computers.”UoS, F.
“Even the contact with the lecturers, beyond the lectures that could be synchronous or asynchronous, was difficult. Then, in the end everything was done in front of the computer and in my opinion it was extremely alienating.”Unimib, F.
“Online exams were really stressful, in particular the exams’ monitoring methods, however reliable they are. Many students were anxious or afraid to look at the screen for fear that the system will trigger the signaling for eye movements [Digital control system to detect exams cheaters].”Unimib, F.
- Reorganisation of time and space
“…you couldn’t go anywhere or do anything to take your mind off it. You didn’t have space for yourself.”UoS, F.
“The pandemic has impacted students, because they had to stay with each other for such a longer period of time that they started to notice everyone defects. So, the pandemic ruined somebody’s relationships as well.”UoS, F.
“There was a habit of staying there not doing anything. You wasted your time.”UoS, F.
“…it did not help that one began to depend only on the university, because that was to be done, university has never stopped, not even online. It really became an “ok I wake up, then I will follow this lesson, then this other one, then I will study for this exam, then I will go to sleep”. Time was just dictated by the university.”Unimib, F.
- Organization/communication with university
“…some internal communication difficulties, have come to light more clearly [during the pandemic].”Unimib, F.
“University was left just as the last thing to think about, so the students felt a little neglected even with the fact that at the beginning of the pandemic, but also during the pandemic, you had no idea of how to take exams, find books, or get the information on the timetables. Many of those things happened for months. No one knew how to handle these things.”Unimib, M.
“I missed going to the exam and seeing the lecturer, therefore breaking a barrier that was physical. With online exams and teaching, the distance between the figure of the teacher and you as a student persisted.”Unimib, F.
“[One of the sources of poor mental health was] the distance between students and lecturers in the pandemic period. Almost a surreal situation.”Unimib, M.
- Low motivation
“There were many withdrawals from study attributable to demotivation [during the pandemic].”Unimib, F.
“…perhaps also due to the COVID period, I personally felt a difficulty precisely in approaching studying, in concentrating, with low motivation, certainly linked, in my opinion, to university workload and also other things that I have had to face at the same time.”Unimib, F.
“I do a couple of sports and you can tell that during COVID obviously we were unable to do that and now, even though we still show up to training, we are less motivated.”UoS, F.
- Uncertainty
“During COVID-19 there wasn’t anything defined or certain, you know, circumstances were always changing.”UoS, F.
“…uncertainty about the future was exacerbated by COVID.”Unimib, F.
“During COVID, the perspective is always kind of much grayer than it was before. Will I be able to go abroad to have an experience? I do not know.”Unimib, F.
“…some students, as well as their relatives, lost their jobs, and they felt a sense of uncertainty.”UoS, F.
3.2.3. The Most Vulnerable Students
- Freshers
“A big part of university, especially in the first year, it is to meet people, and it was not possible during the pandemic.”UoS, F.
“I was quite affected because the first year is when you make all your friends and get to know people and you couldn’t do that. It’s because it was first year that the pandemic made it like ten times worse.”UoS, F.
“Obviously COVID prevented freshers from going to school for so long and doing so many things. I think it could be quite a quick transition [from high school to university].”UoS, F.
“…in particular, during COVID, they found themselves going from high school last year to university and were catapulted into the university world without knowing anything. They could have bad impression about the relationship with teachers.”Unimib, M.
“Many freshers told me about the effort of having started the university path [course] alone and that even loneliness makes them very anxious, the fact of not being able to compare with anyone, they struggle so much with this.”Unimib, F.
“Freshers are not used to the environment, and they may have some problems in starting in person lectures.”Unimib, F.
- International/off-campus students
“I am really far from home, and it was a problem for me especially during COVID, because I felt very lonely, and I have to do a lot of things alone also at home. I had a lot of responsibility.”UoS, F. [international student].
“…when we restarted to go out a little bit, I had a hard time making friends, because in any case everyone was in their own house. We never really found a moment to be together, to get to know each other better. Thus, in my opinion it was worse for off-site people because, in addition to being far from home, they didn’t even know the city they lived in.”Unimib, F.
“…to be an off-site student during the pandemic was a bit problematic. I have discovered that in Lombardy to be able to book a specialist visit to the hospital you need the regional health card. Moreover, there have been some guys who have had problems in the sense that they were in contact with [COVID] positives, they called the healthcare system, but they didn’t get any information. Thus, during COVID it was really difficult for off-site students also from a practical point of view.”Unimib, F.
- Introverted vs. extroverted students
“Some of the more outgoing people might have tried and find a way to socialize also during the pandemic, but maybe people who were relying on meeting people through lectures weren’t able to do that because everything was online.”UoS, F.
“…especially the more introverted suffered during COVID because they tend to stay more closed.”Unimib, F.
“The pandemic affected me in a way that wasn’t ideal. I don’t like being alone. I am a true extroverted person.”UoS, F.
“The pandemic really took a turn on the mental health of people. Especially people that are a bit more extroverted and who like being outside and being with friends. They felt lonely because they couldn’t do what they did before.”UoS, F.
3.2.4. Coping Strategies
- Time for oneself
“It [pandemic] gave me the time to sit down and reach out, ask for help and actually work on myself.”UoS, F.
“…COVID had a negative impact for some of students, but not for me. When COVID started, I flew home, and I was home for almost seven months, and I really enjoyed it because being away from home was something I haven’t really got used to. And I had time to do a lot of things, activities for myself.”UoS, F.
“I have conflicting ideas [about the effects of the pandemic on mental health]. Paradoxically, the first period, especially the first lockdown period, therefore March-April-May 2020, helped me a lot because, having no commitments that took away my time to study, I was able to attend courses and take exams. It was a very good semester from that point of view.”Unimib, F.
“…on the other hand, among the benefits, there were for those working students, who still continued to carry out activities during the pandemic or even considered their opportunity to review online lessons in order to better understand them.”Unimib, F.
- Family support
“I was lucky, because anyway I was at home with my family during the first lockdown. I’ve never been alone, and it is important for mental health.”Unimib, M.
“I was blessed to live in a peaceful environment with healthy relationships within the family. For example, from this point of view, I was lucky because I had the opportunity to go home. I returned home, I live in a very large house, we are five, I have a brother and a sister, so I didn’t go through the lockdown alone but with my family support.”Unimib, F.
- Mental health support during the COVID-19 pandemic
“During COVID there was a series of events related both to how to carry on the career during the pandemic, and in general to mental health support. It was really useful.”Unimib, F.
“You were not in university all the time because of COVID, and you were isolated and therefore maybe the university would have needed to organize more discussions with students about the support of mental health and explain exactly what the support is.”UoS, M.
“…to arrange some online session to meet with other people and speak about mental health. It could be useful especially in relation to COVID.”UoS, F.
3.3. Comparison between Unimib and UoS
4. Discussion
Limitations
5. Conclusions
Supplementary Materials
Author Contributions
Funding
Institutional Review Board Statement
Informed Consent Statement
Data Availability Statement
Acknowledgments
Conflicts of Interest
References
- Briggs, A.; Clark, J.; Hall, I. Building bridges: Understanding student transition to university. Qual. High. Educ. 2012, 18, 3–21. [Google Scholar] [CrossRef]
- Pedrelli, P.; Nyer, M.; Yeung, A.; Zulauf, C.; Wilens, T. College Students: Mental Health Problems and Treatment Considerations. Acad. Psychiatry 2015, 39, 503–511. [Google Scholar] [CrossRef] [PubMed]
- Auerbach, R.P.; Alonso, J.; Axinn, W.G.; Cuijpers, P.; Ebert, D.D.; Green, J.G.; Hwang, I.; Kessler, R.C.; Liu, H.; Mortier, P.; et al. Mental disorders among college students in the World Health Organization World Mental Health Surveys. Psychol. Med. 2016, 46, 2955–2970. [Google Scholar] [CrossRef] [PubMed]
- Auerbach, R.P.; Mortier, P.; Bruffaerts, R.; Alonso, J.; Benjet, C.; Cuijpers, P.; Demyttenaere, K.; Ebert, D.D.; Green, J.G.; Hasking, P.; et al. WHO World Mental Health Surveys International College Student Project: Prevalence and distribution of mental disorders. J. Abnorm. Psychol. 2018, 127, 623–638. [Google Scholar] [CrossRef]
- Jenkins, P.E.; Ducker, I.; Gooding, R.; James, M.; Rutter-Eley, E. Anxiety and depression in a sample of UK college students: A study of prevalence, comorbidity, and quality of life. J. Am. Coll. Health 2021, 69, 813–819. [Google Scholar] [CrossRef]
- Sheldon, E.; Simmonds-Buckley, M.; Bone, C.; Mascarenhas, T.; Chan, N.; Wincott, M.; Gleeson, H.; Sow, K.; Hind, D.; Barkham, M. Prevalence and risk factors for mental health problems in university undergraduate students: A systematic review with meta-analysis. J. Affect. Disord. 2021, 287, 282–292. [Google Scholar] [CrossRef]
- Riboldi, I.; Crocamo, C.; Callovini, T.; Capogrosso, C.A.; Piacenti, S.; Calabrese, A.; Paioni, S.L.; Moretti, F.; Bartoli, F.; Carrà, G. Testing the Impact of Depressive and Anxiety Features on the Association between Attention-Deficit/Hyperactivity Disorder Symptoms and Academic Performance among University Students: A Mediation Analysis. Brain Sci. 2022, 12, 1155. [Google Scholar] [CrossRef]
- Ihm, L.; Zhang, H.; van Vijfeijken, A.; Waugh, M.G. Impacts of the Covid-19 pandemic on the health of university students. Int. J. Health Plan. Manag. 2021, 36, 618–627. [Google Scholar] [CrossRef]
- Burki, T.K. COVID-19: Consequences for higher education. Lancet Oncol. 2020, 21, 758. [Google Scholar] [CrossRef]
- Aristovnik, A.; Keržič, D.; Ravšelj, D.; Tomaževič, N.; Umek, L. Impacts of the COVID-19 Pandemic on Life of Higher Education Students: A Global Perspective. Sustainability 2020, 12, 8438. [Google Scholar] [CrossRef]
- Gostin, L.O.; Wiley, L. Governmental Public Health Powers During the COVID-19 Pandemic. JAMA 2020, 323, 2137. [Google Scholar] [CrossRef]
- Lai, A.Y.-K.; Lee, L.; Wang, M.-P.; Feng, Y.; Lai, T.T.-K.; Ho, L.-M.; Lam, V.S.-F.; Ip, M.S.-M.; Lam, T.-H. Mental Health Impacts of the COVID-19 Pandemic on International University Students, Related Stressors, and Coping Strategies. Front. Psychiatry 2020, 11, 584240. [Google Scholar] [CrossRef]
- Burns, D.; Dagnall, N.; Holt, M. Assessing the Impact of the COVID-19 Pandemic on Student Wellbeing at Universities in the United Kingdom: A Conceptual Analysis. Front. Educ. 2020, 5, 582882. [Google Scholar] [CrossRef]
- Maffeo, M.; Azara, A.; Di Rosa, E.; Bertinato, L.; Garbelli, C.; Castaldi, S. The management of the Sars-CoV-2 pandemic in Italy, lessons earnt and reflections for the future. Acta Biomed. 2021, 92, e2021388. [Google Scholar] [CrossRef]
- Santeramo, F.G.; Tappi, M.; Lamonaca, E. On the management of COVID-19 pandemic in Italy. Health Policy 2021, 125, 995–1001. [Google Scholar] [CrossRef]
- Morganti, A.; Brambilla, A.; Aguglia, A.; Amerio, A.; Miletto, N.; Parodi, N.; Porcelli, C.; Odone, A.; Costanza, A.; Signorelli, C.; et al. Effect of Housing Quality on the Mental Health of University Students during the COVID-19 Lockdown. Int. J. Environ. Res. Public Health 2022, 19, 2918. [Google Scholar] [CrossRef]
- Lemay, D.J.; Bazelais, P.; Doleck, T. Transition to online learning during the COVID-19 pandemic. Comput. Hum. Behav. Rep. 2021, 4, 100130. [Google Scholar] [CrossRef]
- Deng, J.; Zhou, F.; Hou, W.; Silver, Z.; Wong, C.Y.; Chang, O.; Drakos, A.; Zuo, Q.K.; Huang, E. The prevalence of depressive symptoms, anxiety symptoms and sleep disturbance in higher education students during the COVID-19 pandemic: A systematic review and meta-analysis. Psychiatry Res. 2021, 301, 113863. [Google Scholar] [CrossRef]
- Sampogna, G.; Giallonardo, V.; Del Vecchio, V.; Luciano, M.; Albert, U.; Carmassi, C.; Carrà, G.; Cirulli, F.; Dell’Osso, B.; Menculini, G.; et al. Loneliness in Young Adults During the First Wave of COVID-19 Lockdown: Results From the Multicentric COMET Study. Front. Psychiatry 2021, 12, 788139. [Google Scholar] [CrossRef]
- Wang, C.; Wen, W.; Zhang, H.; Ni, J.; Jiang, J.; Cheng, Y.; Zhou, M.; Ye, L.; Feng, Z.; Ge, Z.; et al. Anxiety, depression, and stress prevalence among college students during the COVID-19 pandemic: A systematic review and meta-analysis. J. Am. Coll. Health 2021, 2021, 1960849. [Google Scholar] [CrossRef]
- Chang, J.-J.; Ji, Y.; Li, Y.-H.; Pan, H.-F.; Su, P.-Y. Prevalence of anxiety symptom and depressive symptom among college students during COVID-19 pandemic: A meta-analysis. J. Affect. Disord. 2021, 292, 242–254. [Google Scholar] [CrossRef] [PubMed]
- Mayers, T.; Mathis, B.J.; Ho, C.K.; Morikawa, K.; Maki, N.; Hisatake, K. Factors Affecting Undergraduate Medical Science Students’ Motivation to Study during the COVID-19 Pandemic. Educ. Sci. 2022, 12, 628. [Google Scholar] [CrossRef]
- Tasso, A.F.; Sahin, N.H.; Roman, G.J.S. COVID-19 disruption on college students: Academic and socioemotional implications. Psychol. Trauma Theory Res. Pract. Policy 2021, 13, 9–15. [Google Scholar] [CrossRef] [PubMed]
- Stoliker, B.E.; Lafreniere, K.D. The influence of perceived stress, loneliness, and learning burnout on university students’ educational experience. Coll. Stud. J. 2015, 49, 146–160. [Google Scholar]
- Biwer, F.; Wiradhany, W.; Egbrink, M.O.; Hospers, H.; Wasenitz, S.; Jansen, W.; de Bruin, A. Changes and Adaptations: How University Students Self-Regulate Their Online Learning During the COVID-19 Pandemic. Front. Psychol. 2021, 12, 642593. [Google Scholar] [CrossRef]
- Millán-Jiménez, A.; Herrera-Limones, R.; López-Escamilla; López-Rubio, E.; Torres-García, M. Confinement, Comfort and Health: Analysis of the Real Influence of Lockdown on University Students during the COVID-19 Pandemic. Int. J. Environ. Res. Public Health 2021, 18, 5572. [Google Scholar] [CrossRef]
- Fruehwirth, J.C.; Biswas, S.; Perreira, K.M. The Covid-19 pandemic and mental health of first-year college students: Examining the effect of Covid-19 stressors using longitudinal data. PLoS ONE 2021, 16, e0247999. [Google Scholar] [CrossRef]
- Yang, C.; Chen, A.; Chen, Y. College students’ stress and health in the COVID-19 pandemic: The role of academic workload, separation from school, and fears of contagion. PLoS ONE 2021, 16, e0246676. [Google Scholar] [CrossRef]
- Hagenauer, G.; Volet, S.E. Teacher–student relationship at university: An important yet under-researched field. Oxf. Rev. Educ. 2014, 40, 370–388. [Google Scholar] [CrossRef]
- Chen, J.H.; Li, Y.; Wu, A.M.; Tong, K.K. The overlooked minority: Mental health of International students worldwide under the COVID-19 pandemic and beyond. Asian J. Psychiatry 2020, 54, 102333. [Google Scholar] [CrossRef]
- Buote, V.M.; Pancer, S.M.; Pratt, M.W.; Adams, G.; Birnie-Lefcovitch, S.; Polivy, J.; Wintre, M.G. The Importance of Friends. J. Adolesc. Res. 2007, 22, 665–689. [Google Scholar] [CrossRef]
- Hirai, R.; Frazier, P.; Syed, M. Psychological and sociocultural adjustment of first-year international students: Trajectories and predictors. J. Couns. Psychol. 2015, 62, 438–452. [Google Scholar] [CrossRef]
- Rith-Najarian, L.R.; Boustani, M.M.; Chorpita, B.F. A systematic review of prevention programs targeting depression, anxiety, and stress in university students. J. Affect. Disord. 2019, 257, 568–584. [Google Scholar] [CrossRef]
- Zhai, Y.; Du, X. Addressing collegiate mental health amid COVID-19 pandemic. Psychiatry Res. 2020, 288, 113003. [Google Scholar] [CrossRef]
- Riboldi, I.; Cavaleri, D.; Calabrese, A.; Capogrosso, C.A.; Piacenti, S.; Bartoli, F.; Crocamo, C.; Carrà, G. Digital mental health interventions for anxiety and depressive symptoms in university students during the COVID-19 pandemic: A systematic review of randomized controlled trials. Rev. Psiquiatr. Salud Ment. 2022, 4, 5. [Google Scholar] [CrossRef]
- Barnett, P.; Arundell, L.-L.; Saunders, R.; Matthews, H.; Pilling, S. The efficacy of psychological interventions for the prevention and treatment of mental health disorders in university students: A systematic review and meta-analysis. J. Affect. Disord. 2021, 280, 381–406. [Google Scholar] [CrossRef]
- Malinauskas, R.; Malinauskiene, V. Meta-Analysis of Psychological Interventions for Reducing Stress, Anxiety, and Depression among University Students during the COVID-19 Pandemic. Int. J. Environ. Res. Public Health 2022, 19, 9199. [Google Scholar] [CrossRef]
- Kaur, J.; Chow, E.; Ravenhurst, J.; Snyder, T.; Pennell, S.; Lover, A.A.; Goff, S.L. Considerations for Meeting Students’ Mental Health Needs at a U.S. University During the COVID-19 Pandemic: A Qualitative Study. Front. Public Health 2022, 10, 815031. [Google Scholar] [CrossRef]
- Knight, H.; Carlisle, S.; O’Connor, M.; Briggs, L.; Fothergill, L.; Al-Oraibi, A.; Yildirim, M.; Morling, J.R.; Corner, J.; Ball, J.; et al. Impacts of the COVID-19 Pandemic and Self-Isolation on Students and Staff in Higher Education: A Qualitative Study. Int. J. Environ. Res. Public Health 2021, 18, 10675. [Google Scholar] [CrossRef]
- Worsley, J.D.; Harrison, P.; Corcoran, R. Accommodation environments and student mental health in the UK: The role of relational spaces. J. Ment. Health 2021, 2021, 1922648. [Google Scholar] [CrossRef]
- Carrà, G.; Crocamo, C.; Bartoli, F.; Riboldi, I.; Sampogna, G.; Luciano, M.; Albert, U.; Carmassi, C.; Cirulli, F.; Dell’Osso, B.; et al. Were anxiety, depression and psychological distress associated with local mortality rates during COVID-19 outbreak in Italy? Findings from the COMET study. J. Psychiatr. Res. 2022, 152, 242–249. [Google Scholar] [CrossRef] [PubMed]
- Tong, A.; Sainsbury, P.; Craig, J. Consolidated criteria for reporting qualitative research (COREQ): A 32-item checklist for interviews and focus groups. Int. J. Qual. Health Care 2007, 19, 349–357. [Google Scholar] [CrossRef] [PubMed]
- Hennink, M.; Kaiser, B.N. Sample sizes for saturation in qualitative research: A systematic review of empirical tests. Soc. Sci. Med. 2022, 292, 114523. [Google Scholar] [CrossRef] [PubMed]
- Hennink, M.M.; Kaiser, B.N.; Marconi, V.C. Code Saturation Versus Meaning Saturation: How Many Interviews Are Enough? Qual. Health Res. 2017, 27, 591–608. [Google Scholar] [CrossRef] [PubMed]
- Braun, V.; Clarke, V. Using thematic analysis in psychology. Qual. Res. Psychol. 2006, 3, 77–101. [Google Scholar] [CrossRef]
- Braun, V.; Clarke, V. Reflecting on reflexive thematic analysis. Qual. Res. Sport Exerc. Health 2019, 11, 589–597. [Google Scholar] [CrossRef]
- Ritchie, J.; Spencer, L. Qualitative Data Analysis for Applied Policy Research; Bryman, A., Burgess, R., Eds.; Routledge: London, UK, 1994; pp. 173–194. [Google Scholar]
- Ruiz-Robledillo, N.; Vela-Bermejo, J.; Clement-Carbonell, V.; Ferrer-Cascales, R.; Alcocer-Bruno, C.; Albaladejo-Blázquez, N. Impact of COVID-19 Pandemic on Academic Stress and Perceived Classroom Climate in Spanish University Students. Int. J. Environ. Res. Public Health 2022, 19, 4398. [Google Scholar] [CrossRef]
- Filho, W.L.; Wall, T.; Rayman-Bacchus, L.; Mifsud, M.; Pritchard, D.J.; Lovren, V.O.; Farinha, C.; Petrovic, D.S.; Balogun, A.-L. Impacts of COVID-19 and social isolation on academic staff and students at universities: A cross-sectional study. BMC Public Health 2021, 21, 1213. [Google Scholar] [CrossRef]
- Teo, A.R.; Lerrigo, R.; Rogers, M.A. The role of social isolation in social anxiety disorder: A systematic review and meta-analysis. J. Anxiety Disord. 2013, 27, 353–364. [Google Scholar] [CrossRef]
- Wilkialis, L.; Rodrigues, N.B.; Cha, D.S.; Siegel, A.; Majeed, A.; Lui, L.M.W.; Tamura, J.K.; Gill, B.; Teopiz, K.; McIntyre, R.S. Social Isolation, Loneliness and Generalized Anxiety: Implications and Associations during the COVID-19 Quarantine. Brain Sci. 2021, 11, 1620. [Google Scholar] [CrossRef]
- Trott, M.; Driscoll, R.; Iraldo, E.; Pardhan, S. Changes and correlates of screen time in adults and children during the COVID-19 pandemic: A systematic review and meta-analysis. Eclinicalmedicine 2022, 48, 101452. [Google Scholar] [CrossRef]
- Burkauskas, J.; Gecaite-Stonciene, J.; Demetrovics, Z.; Griffiths, M.D.; Király, O. Prevalence of problematic Internet use during the coronavirus disease 2019 pandemic. Curr. Opin. Behav. Sci. 2022, 46, 101179. [Google Scholar] [CrossRef]
- Volpe, U.; Orsolini, L.; Salvi, V.; Albert, U.; Carmassi, C.; Carrà, G.; Cirulli, F.; Dell’Osso, B.; Luciano, M.; Menculini, G.; et al. COVID-19-Related Social Isolation Predispose to Problematic Internet and Online Video Gaming Use in Italy. Int. J. Environ. Res. Public Health 2022, 19, 1539. [Google Scholar] [CrossRef]
- Crocamo, C.; Viviani, M.; Famiglini, L.; Bartoli, F.; Pasi, G.; Carrà, G. Surveilling COVID-19 Emotional Contagion on Twitter by Sentiment Analysis. Eur. Psychiatry 2021, 64, e17. [Google Scholar] [CrossRef]
- Kelly, Y.; Zilanawala, A.; Booker, C.; Sacker, A. Social Media Use and Adolescent Mental Health: Findings From the UK Millennium Cohort Study. Eclinicalmedicine 2019, 6, 59–68. [Google Scholar] [CrossRef]
- Riehm, K.E.; Feder, K.A.; Tormohlen, K.N.; Crum, R.M.; Young, A.S.; Green, K.M.; Pacek, L.R.; La Flair, L.N.; Mojtabai, R. Associations Between Time Spent Using Social Media and Internalizing and Externalizing Problems Among US Youth. JAMA Psychiatry 2019, 76, 1266–1273. [Google Scholar] [CrossRef]
- Yang, C.-C. Instagram Use, Loneliness, and Social Comparison Orientation: Interact and Browse on Social Media, But Don’t Compare. Cyberpsychol. Behav. Soc. Netw. 2016, 19, 703–708. [Google Scholar] [CrossRef]
- Mheidly, N.; Fares, M.Y.; Fares, J. Coping with Stress and Burnout Associated With Telecommunication and Online Learning. Front. Public Health 2020, 8, 574969. [Google Scholar] [CrossRef]
- Chu, Y.-H.; Li, Y.-C. The Impact of Online Learning on Physical and Mental Health in University Students during the COVID-19 Pandemic. Int. J. Environ. Res. Public Health 2022, 19, 2966. [Google Scholar] [CrossRef]
- Zheng, M.; Bender, D.; Lyon, C. Online learning during COVID-19 produced equivalent or better student course performance as compared with pre-pandemic: Empirical evidence from a school-wide comparative study. BMC Med. Educ. 2021, 21, 495. [Google Scholar] [CrossRef]
- Gonzalez-Ramirez, J.; Mulqueen, K.; Zealand, R.; Silverstein, S.; Reina, C.; BuShell, S.; Ladda, S. Emergency online learning: College students’ perceptions during the COVID-19 pandemic. Coll. Stud. 2021, 55, 29–46. [Google Scholar]
- Crocamo, C.; Bachi, B.; Cioni, R.M.; Schecke, H.; Nieminen, I.; Zabłocka-Żytka, L.; Woźniak-Prus, M.; Bartoli, F.; Riboldi, I.; Appleton, J.V.; et al. Professionals’ Digital Training for Child Maltreatment Prevention in the COVID-19 Era: A Pan-European Model. Int. J. Environ. Res. Public Health 2022, 19, 885. [Google Scholar] [CrossRef] [PubMed]
- Allen, R.; Kannangara, C.; Vyas, M.; Carson, J. European university students’ mental health during Covid-19: Exploring attitudes towards Covid-19 and governmental response. Curr. Psychol. 2022, 11, 1–14. [Google Scholar] [CrossRef] [PubMed]
- Lim, A.J.; Javadpour, S. Into the Unknown: Uncertainty and Procrastination in Students From a Life History Perspective. Front. Psychol. 2021, 12, 717380. [Google Scholar] [CrossRef]
- Stephens, G.C.; Sarkar, M.; Lazarus, M.D.; Mbbs, G.C.S. ‘A whole lot of uncertainty’: A qualitative study exploring clinical medical students’ experiences of uncertainty stimuli. Med. Educ. 2022, 56, 736–746. [Google Scholar] [CrossRef]
- Diehl, K.; Jansen, C.; Ishchanova, K.; Hilger-Kolb, J. Loneliness at Universities: Determinants of Emotional and Social Loneliness among Students. Int. J. Environ. Res. Public Health 2018, 15, 1865. [Google Scholar] [CrossRef]
- Buizza, C.; Bazzoli, L.; Ghilardi, A. Changes in College Students Mental Health and Lifestyle During the COVID-19 Pandemic: A Systematic Review of Longitudinal Studies. Adolesc. Res. Rev. 2022, 7, 537–550. [Google Scholar] [CrossRef]
- Chow, K.; Healey, M. Place attachment and place identity: First-year undergraduates making the transition from home to university. J. Environ. Psychol. 2008, 28, 362–372. [Google Scholar] [CrossRef]
- Campbell, F.; Blank, L.; Cantrell, A.; Baxter, S.; Blackmore, C.; Dixon, J.; Goyder, E. Factors that influence mental health of university and college students in the UK: A systematic review. BMC Public Health 2022, 22, 1778. [Google Scholar] [CrossRef]
- Segrin, C. Indirect Effects of Social Skills on Health Through Stress and Loneliness. Health Commun. 2019, 34, 118–124. [Google Scholar] [CrossRef]
- Wickramaratne, P.J.; Yangchen, T.; Lepow, L.; Patra, B.G.; Glicksburg, B.; Talati, A.; Adekkanattu, P.; Ryu, E.; Biernacka, J.M.; Charney, A.; et al. Social connectedness as a determinant of mental health: A scoping review. PLoS ONE 2022, 17, e0275004. [Google Scholar] [CrossRef]
- Aleman, A.; Sommer, I. The silent danger of social distancing. Psychol. Med. 2020, 52, 789–790. [Google Scholar] [CrossRef]
- Caroppo, E.; Mazza, M.; Sannella, A.; Marano, G.; Avallone, C.; Claro, A.E.; Janiri, D.; Moccia, L.; Janiri, L.; Sani, G. Will Nothing Be the Same Again? Changes in Lifestyle during COVID-19 Pandemic and Consequences on Mental Health. Int. J. Environ. Res. Public Health 2021, 18, 8433. [Google Scholar] [CrossRef]
- Karyotaki, E.; Cuijpers, P.; Albor, Y.; Alonso, J.; Auerbach, R.P.; Bantjes, J.; Bruffaerts, R.; Ebert, D.D.; Hasking, P.; Kiekens, G.; et al. Sources of Stress and Their Associations With Mental Disorders Among College Students: Results of the World Health Organization World Mental Health Surveys International College Student Initiative. Front. Psychol. 2020, 11, 1759. [Google Scholar] [CrossRef]
- Barbayannis, G.; Bandari, M.; Zheng, X.; Baquerizo, H.; Pecor, K.W.; Ming, X. Academic Stress and Mental Well-Being in College Students: Correlations, Affected Groups, and COVID-19. Front. Psychol. 2022, 13, 2464. [Google Scholar] [CrossRef]
- Barker, E.T.; Howard, A.L.; Villemaire-Krajden, R.; Galambos, N.L. The Rise and Fall of Depressive Symptoms and Academic Stress in Two Samples of University Students. J. Youth Adolesc. 2018, 47, 1252–1266. [Google Scholar] [CrossRef]
- Boulton, C.A.; Hughes, E.; Kent, C.; Smith, J.R.; Williams, H.T.P. Student engagement and wellbeing over time at a higher education institution. PLoS ONE 2019, 14, e0225770. [Google Scholar] [CrossRef]
- Jehi, T.; Khan, R.; Dos Santos, H.; Majzoub, N. Effect of COVID-19 outbreak on anxiety among students of higher education; A review of literature. Curr. Psychol. 2022, 7, 1–15. [Google Scholar] [CrossRef]
- EUROSTAT. Learning Mobility Statistics. Brussels: European Commission. 2022. Available online: https://ec.europa.eu/eurostat/statistics-explained/index.php?title=Learning_mobility_statistics (accessed on 15 December 2022).
- Worsley, J.D.; Harrison, P.; Corcoran, R. The role of accommodation environments in student mental health and wellbeing. BMC Public Health 2021, 21, 573. [Google Scholar] [CrossRef]
- EUROSTAT. When Are They Ready Lo Leave The Nest? Brussels: European Commission. 2019. Available online: https://ec.europa.eu/eurostat/web/products-eurostat-news/-/edn-20200812-1 (accessed on 15 December 2022).
- Calandri, E.; Graziano, F.; Begotti, T.; Cattelino, E.; Gattino, S.; Rollero, C.; Fedi, A. Adjustment to COVID-19 Lockdown Among Italian University Students: The Role of Concerns, Change in Peer and Family Relationships and in Learning Skills, Emotional, and Academic Self-Efficacy on Depressive Symptoms. Front. Psychol. 2021, 12, 643088. [Google Scholar] [CrossRef]
- Preetz, R.; Greifenberg, J.; Hülsemann, J.; Filser, A. Moving Back to the Parental Home in Times of COVID-19: Consequences for Students’ Life Satisfaction. Int. J. Environ. Res. Public Health 2022, 19, 10659. [Google Scholar] [CrossRef] [PubMed]
- Hall, S.S.; Zygmunt, E. “I Hate It Here”: Mental Health Changes of College Students Living With Parents During the COVID-19 Quarantine. Emerg. Adulthood 2021, 9, 449–461. [Google Scholar] [CrossRef]
- Chen, P.; Harris, K.M. Association of Positive Family Relationships with Mental Health Trajectories from Adolescence to Midlife. JAMA Pediatr. 2019, 173, e193336. [Google Scholar] [CrossRef] [PubMed]
- Mariani, R.; Renzi, A.; Di Trani, M.; Trabucchi, G.; Danskin, K.; Tambelli, R. The Impact of Coping Strategies and Perceived Family Support on Depressive and Anxious Symptomatology During the Coronavirus Pandemic (COVID-19) Lockdown. Front. Psychiatry 2020, 11, 587724. [Google Scholar] [CrossRef]
- Butler, N.; Quigg, Z.; Bates, R.; Jones, L.; Ashworth, E.; Gowland, S.; Jones, M. The Contributing Role of Family, School, and Peer Supportive Relationships in Protecting the Mental Wellbeing of Children and Adolescents. Sch. Ment. Health 2022, 14, 776–788. [Google Scholar] [CrossRef]
- Goodman, W.K.; Geiger, A.M.; Wolf, J.M. Leisure activities are linked to mental health benefits by providing time structure: Comparing employed, unemployed and homemakers. J. Epidemiology Community Health 2017, 71, 4–11. [Google Scholar] [CrossRef]
- Huang, J.; Nigatu, Y.T.; Smail-Crevier, R.; Zhang, X.; Wang, J. Interventions for common mental health problems among university and college students: A systematic review and meta-analysis of randomized controlled trials. J. Psychiatr. Res. 2018, 107, 1–10. [Google Scholar] [CrossRef]
- DiCicco-Bloom, B.; Crabtree, B. The qualitative research interview. Med. Educ. 2006, 40, 314–321. [Google Scholar] [CrossRef]

| Characteristics | Total | Italy | UK |
|---|---|---|---|
| N = 33 N (%) or Median (IQR) * | N = 15 (45%) N (%) or Median (IQR) * | N = 18 (55%) N (%) or Median (IQR) * | |
| Sex | |||
| Women | 26 (79%) | 12 (80%) | 14 (78%) |
| Men | 7 (21%) | 3 (20%) | 4 (22%) |
| Age, years. Median (IQR) * | 22 (21–22.5) | 22 (21–23) | 21 (20–25) |
| Nationality | |||
| Italian | 15 (45%) | 15 (100%) | 0 |
| British | 13 (40%) | 0 | 13 (72%) |
| Other | 5 (15%) | 0 | 5 (28%) |
| Year of study | |||
| First | 7 (21%) | 2 (13%) | 5 (28%) |
| Second | 12 (37%) | 4 (27%) | 8 (44%) |
| Third | 5 (15%) | 2 (13%) | 3 (17%) |
| Fourth | 6 (18%) | 4 (27%) | 2 (11%) |
| Fifth-Sixth | 3 (9%) | 3 (20%) | 0 |
| Degree Programme | |||
| Applied/Formal Sciences 1 | 4 (12%) | 2 (13%) | 3 (17%) |
| Economic/Legal Sciences 2 | 6 (18%) | 4 (27%) | 2 (11%) |
| Medical Sciences 3 | 9 (27%) | 3 (20%) | 6 (33%) |
| Natural Sciences 4 | 6 (18%) | 1 (7%) | 4 (22%) |
| Psychosocial Sciences 5 | 8 (24%) | 5 (33%) | 3 (17%) |
| Accomodation | |||
| On Campus | 8 (24%) | 1 (7%) | 7 (39%) |
| With family | 11 (34%) | 6 (40%) | 5 (28%) |
| Alone | 5 (15%) | 3 (20%) | 2 (11%) |
| Accommodation with roommates in university town | 9 (27%) | 5 (33%) | 4 (22%) |
Disclaimer/Publisher’s Note: The statements, opinions and data contained in all publications are solely those of the individual author(s) and contributor(s) and not of MDPI and/or the editor(s). MDPI and/or the editor(s) disclaim responsibility for any injury to people or property resulting from any ideas, methods, instructions or products referred to in the content. |
© 2023 by the authors. Licensee MDPI, Basel, Switzerland. This article is an open access article distributed under the terms and conditions of the Creative Commons Attribution (CC BY) license (https://creativecommons.org/licenses/by/4.0/).
Share and Cite
Riboldi, I.; Capogrosso, C.A.; Piacenti, S.; Calabrese, A.; Lucini Paioni, S.; Bartoli, F.; Crocamo, C.; Carrà, G.; Armes, J.; Taylor, C. Mental Health and COVID-19 in University Students: Findings from a Qualitative, Comparative Study in Italy and the UK. Int. J. Environ. Res. Public Health 2023, 20, 4071. https://doi.org/10.3390/ijerph20054071
Riboldi I, Capogrosso CA, Piacenti S, Calabrese A, Lucini Paioni S, Bartoli F, Crocamo C, Carrà G, Armes J, Taylor C. Mental Health and COVID-19 in University Students: Findings from a Qualitative, Comparative Study in Italy and the UK. International Journal of Environmental Research and Public Health. 2023; 20(5):4071. https://doi.org/10.3390/ijerph20054071
Chicago/Turabian StyleRiboldi, Ilaria, Chiara Alessandra Capogrosso, Susanna Piacenti, Angela Calabrese, Susanna Lucini Paioni, Francesco Bartoli, Cristina Crocamo, Giuseppe Carrà, Jo Armes, and Cath Taylor. 2023. "Mental Health and COVID-19 in University Students: Findings from a Qualitative, Comparative Study in Italy and the UK" International Journal of Environmental Research and Public Health 20, no. 5: 4071. https://doi.org/10.3390/ijerph20054071
APA StyleRiboldi, I., Capogrosso, C. A., Piacenti, S., Calabrese, A., Lucini Paioni, S., Bartoli, F., Crocamo, C., Carrà, G., Armes, J., & Taylor, C. (2023). Mental Health and COVID-19 in University Students: Findings from a Qualitative, Comparative Study in Italy and the UK. International Journal of Environmental Research and Public Health, 20(5), 4071. https://doi.org/10.3390/ijerph20054071

