Abstract
Personality characteristics influence individuals’ perceptions, evaluations, and behaviors toward external stimuli. This study aims to investigate the influence of the extroversion–introversion personality characteristics of hospitality customers on the amount of value they attached to the different service quality dimensions. The influence of customers’ personality characteristics on the amount of value attached to the different service quality dimensions has not been previously studied by researchers. The data were obtained from 508 Turkish tourists staying at five-star hotels in holiday resorts located on the Aegean coast of Turkey. Partial least-squares structural equation modelling (PLS-SEM) was used to analyze the data. At the measurement model stage, the scales were subjected to reliability and validity tests. It was seen that all the variables in the measurement model met the reliability and validity criteria. The structural model and the hypotheses were tested to examine the relationships between the latent variables. The results show that while introvert customers tend to attach more value to the tangibles dimension of service quality, extrovert customers tend to attach more value to the empathy dimension of service quality.
1. Introduction
Tourism is one of the largest industries in the world, not only in terms of revenues generated but also in terms of employment created [1]. The total contribution of tourism to the world GDP is estimated to grow by 3.9% annually to reach approximately USD 11.5 trillion by 2027, representing 11.4% of the total world GDP [2]. Additionally, the total number of employed people in tourism is projected to reach 381 million by the year 2027 [2]. In a high-growth industry such as tourism, the survival and growth of businesses depend very much on their competitive abilities, i.e., their competitive advantage [3]. Service quality and the ensuing customer satisfaction are important determinants of competitive advantage and success in services [4,5]. Several studies demonstrate there is a significant and positive relationship between service quality, customer satisfaction, and loyalty [4,6,7,8].
The main service characteristics of intangibility, inseparability, heterogeneity, and perishability necessitate the implementation of various business functions and activities in a significantly different manner than they are implemented for intangible goods. These service characteristics also necessitate the design and implementation of marketing mix decisions differently compared with tangible products [9,10]. For instance, the intangibility characteristic of services, i.e., the fact that, in general, services cannot be seen, tasted, felt, heard, or smelt before purchase, require a special approach to the design and implementation of all marketing mix decisions [6,9,10]. In addition to the influence of service characteristics on the design and implementation of marketing mix decisions, they may also influence various other service marketing and management decisions and activities such as segmentation, and the establishment of a high level of service quality [11,12,13,14].
While tourists are heterogeneous in terms of their various characteristics, there may be certain similarities in terms of their various characteristics. Market segmentation allows marketing managers to organize customers into groups with individuals who may have certain similarities [15]. As one of the central marketing activities, the segmentation of a market, i.e., the formation of segments, may be based on a wide variety of variables [16,17]. Some of the widely used segmentation variables may include demographic, geographic, behavioral, and psychographic characteristics of customers [18,19,20]. Psychographic segmentation allocates customers into different segments based on their different lifestyles, beliefs, interests, preferences, and types of personalities [18,20]. Psychographic segmentation explains the underlying causes of variations in consumer behavior. For instance, travelers who travel primarily to explore and learn about other cultures are more likely to plan their holidays by searching for destinations that are rich in terms of cultural attractions [20]. Hence, psychographics allows the identification of the factors that determine customers’ behavioral differences [4,18].
Personality characteristics have been shown as one of the most important psychographic segmentation variables [21,22,23] as personality characteristics may significantly influence the perception of almost all aspects of products and services [24,25,26]. By understanding the various influences of personality characteristics, marketing managers may establish market segments that are both efficient and effective [21,22,23]. In turn, having efficient and effective market segments may allow a business to achieve organizational objectives through better allocation of resources. As better targeting through segmentation increases the match between customers’ needs and product/service characteristics, market segmentation can also increase customer satisfaction and brand loyalty [21,25,26].
Although all personality characteristics have been extensively researched by researchers, the extroversion–introversion dimension appears to be the most influential and most widely studied of all [27,28,29,30,31]. It is known that the extroversion/introversion score of a person determines her/his outward response toward various external stimuli in the environment [28,32,33]. However, though there are numerous studies on extroversion/introversion, the studies investigating the relationship between personality characteristics and service quality are rather limited. The limited studies investigating the relationship between personality characteristics and service quality [34,35,36] were all based on the supply side perspective, i.e., mainly the perspective of employees. The demand perspective, i.e., the customer’s perspective, appears to have been overlooked by the researchers. Based on the above, this study investigates the influence of extroversion–introversion on the amount of value attached to each service quality (SERVQUAL) dimension [37] by the customers. The SERVQUAL model [37] is the model that is most widely used by researchers [38,39,40,41]. Understanding the amount of value attached to SERVQUAL dimensions by introvert and extrovert customers may help managers in designing their market segments more efficiently and effectively. Hence, this study explores whether the amount of value attached to various SERVQUAL dimensions by an introvert and extrovert customer varies.
2. Service Quality
As stated above, in an increasingly competitive market such as tourism and hospitality, businesses need to pay attention to and invest in service quality to establish and maintain competitive advantage [42,43]. Though there are various definitions of quality, the customer plays a rather central role in almost all the definitions [44,45]. In basic terms, service quality is about the cognitive evaluations of customers regarding the excellence or superiority of an organization [46]. The service quality may also be thought of as the difference between the customers’ service expectations and the perceived service [45]. Hence, it may be stated that the perceptions of service quality are formed based on customers’ perceptions and evaluations [9,45,47]. Hence, understanding how different customers may evaluate the quality of the service delivered by a business may have important implications for that business [48,49].
Among the four main service characteristics, intangibility and inseparability are the characteristics that make understanding customers’ evaluations and the measurement of service quality most difficult [45,50]. Additionally, as stated above, the vagaries of human preferences, depending on individual and personal differences, the mood people are in, etc. [51] create heterogeneity relating to the demand side, and may pose challenges in terms of understanding customers’ service quality evaluations and the measurement of service quality [52,53].
Several service quality models have been developed by researchers [47,54,55,56,57,58,59,60] to understand and measure various aspects of quality in a service business. Among all the service quality models, the SERVQUAL model, developed by [55], is the most widely used model to understand customers’ perceptions and evaluations [8,38,40,61,62,63,64,65] and has been used across a wide variety of sectors, including tourism and hospitality [25,49,66,67]. As this study is based on the perceptions and expectations of customers, and the fact that SERVQUAL is the most widely used and cited model of service quality, the study is based on this model.
The SERVQUAL model is based on a gap model [68]. The gap model shows the gap between customers’ pre-service expectations of service and their perceptions of post-service performance [68]. The gap model is based on five different gaps that may cause customer satisfaction and dissatisfaction. According to the model, four of these gaps are managerial gaps to do with the service business, while the fifth gap is the difference between customers’ expectations and perceptions, a byproduct of the four managerial gaps [37].
Customers’ expectations may be shaped by a wide variety of factors ranging from their demographic characteristics including their income to product or service characteristics [69]. For instance, in terms of the product/service characteristics, the type of hotel the customers/guests staying at, e.g., whether it is a three-star or a five-star hotel, may significantly influence customers’ service expectations, hence, their overall service quality evaluations. The SERVQUAL model shows the perceived quality of service compared with the performance. The model advocates that businesses need to reduce the gap between customers’ expectations, and their evaluation of the performance of the service they experienced [49]. Several studies show a strong relationship between SERVQUAL, customer satisfaction, and loyalty [70,71,72].
The SERVQUAL model comprises five distinct dimensions called tangibles, reliability, responsiveness, assurance, and empathy. While four of the service quality dimensions, i.e., reliability, responsiveness, assurance, and empathy, relate to social atmospherics (i.e., interaction, communication, and behavior between customers and service providers), the tangibles dimension relates to physical atmospherics. Although only one of the service quality dimensions deals with the physical characteristics of the service package, studies show that the tangibles element may significantly influence customers’ overall service quality perceptions, satisfaction/dissatisfaction, and loyalty [73,74,75,76,77,78]. For instance, research [73] showed that even the color of light, as a physical service atmospherics element, may influence hospitality customers’ satisfaction significantly. The red color of light in the service atmosphere caused customers to feel that they waited longer than they actually did for them to be served, resulting in dissatisfaction with the overall service they received [73].
2.1. Tangibles
Tangibles comprise the physical or the tangible elements of the services in the tourism and hospitality service environment. Usually referred to as service atmospherics, the tangibles refer to the buildings, equipment, physical facilities, furniture, decorations, the appearance of service employees, etc. [55]. Compared with the purchase of tangible products, customers tend to feel a higher level of risk when purchasing services such as tourism and hospitality [74,75,76]. The tangibles, both as a service quality dimension and one of the services marketing mix elements, play a significant role in terms of reducing tourism and hospitality customers’ risk perceptions and influence their service quality perceptions and satisfaction [76,77,78,79].
2.2. Reliability
The reliability dimension is about the extent of the ability of a service business to perform the promised service dependably, accurately, and consistently [55,80]. The reliability dimension is about the degree to which the service is delivered correctly and appropriately the first time, and whether the service can be delivered repeatedly in the same manner, time after time [45]. Reliability is especially important due to the heterogeneity and inseparability characteristics of services, as heterogeneity and inseparability raise risk perceptions of whether they will be getting the service as dependably, accurately, and consistently as they expected [78]. A lack of reliability results in service failures [9], eventually causing customer dissatisfaction and loyalty, and, in turn, reducing the ability of the service business to establish and maintain a competitive advantage [49,55]. Reliability implies whether a hospitality business is able to keep its promises in terms of the cleanliness of a hotel room, the freshness and the taste of the food items served, accurate billing, etc. Tourists prefer hospitality businesses that maintain their promises [81]. Hence, reliability is one of the most critical dimensions to ensure tourist loyalty [79].
2.3. Responsiveness
The responsiveness dimension is to do with the willingness of service providers to help customers and provide prompt service [55]. As a lack of enthusiasm and interest to put the customers (tourists) first, and making tourists wait for any aspect of the service would cause dissatisfaction [82], the willingness and on-time delivery of the service by the service providers is highly important [78]. It is known that the speed of delivery in tourism and hospitality is a major factor influencing tourist satisfaction and loyalty [83,84,85,86]. Research shows that tourists expect hospitality employees to be responsive and keen to deliver services in a timely manner [78].
2.4. Assurance
The assurance dimension is about the service providers’ knowledge, courtesy, and ability to establish trust and confidence [55]. Tourism and hospitality businesses need to instill confidence in their customers [49]. Together with trust and confidence, the politeness of service providers increases customer satisfaction and loyalty [78,87,88]. Tourism and hospitality businesses are expected to instill trust in their customers to make them feel safe, secure, and free from danger during their stays [89].
2.5. Empathy
The empathy dimension is concerned with the service staff’s understanding of the individual needs of customers and showing a caring attitude towards each customer [55,90]. Hence, the empathy dimension necessitates a high degree of communication in order to comprehend the customers’ needs [49]. From the hospitality industry perspective, the empathy dimension is about paying maximum attention to all customer detail and taking each interaction with the customers seriously [49]. Hospitality employees may show empathy towards customers by greeting and welcoming them appropriately, recognizing their individual preferences, and being sensitive towards their differences and problems.
The perception and evaluations of all the above service quality dimensions may be influenced by various psychographic variables of tourism and hospitality customers [21,36,53,91]. The personality characteristics of tourists may influence significantly how they may evaluate service quality dimensions.
3. Extroversion/Introversion as a Personality Dimension
As stated above, personality influences tourists’ perceptions, evaluations, and outward behaviors [23,92,93], including their perceptions, evaluations of, and behaviors towards service businesses [22,94]. Personality can be defined as “those inner psychological characteristics that both determine and reflect how a person responds to his/her environment” [95] (p. 120), reflecting the differences between individuals [96].
Conceived first by [28], the Five Factor Model (Big Five), developed by [97], is one of the most widely used personality typology models to measure individuals’ personality dimensions to examine and explain the relations between personality dimensions and the individual differences in perceptions, attitudes, and behaviors [98,99,100]. The Five-Factor Personality Model is considered to be the most common tool used to determine individuals’ personality characteristics [101,102]. The Five-Factor Model (Big Five) model comprises five personality dimensions namely, extroversion, neuroticism, agreeableness, conscientiousness, and openness to experience [97,103,104]. The model originally started with 924 IPIP (International Personality Item Pool) [105] items being transformed into a personality inventory which is constructed of 15 sub-dimensions based on the Five-Factor Personality Model [28,97]. The Big Five Personality Traits model is sometimes called the OCEAN (openness, conscientiousness, extraversion, agreeableness, and neuroticism) model, named after the first letters of each dimension.
Extroversion–introversion is the most frequently investigated personality dimension of all the five personality dimensions [30,31,106,107,108]. Extroversion is also the most accurately observable dimension among the personality dimensions [27,109,110,111,112]. In general terms, extroverts tend to be optimistic, assertive, warm, outgoing, talkative, and friendly, while introverts tend to be calm, shy, and tend to prefer isolation and low social involvement [113,114]. Extroversion as a personality trait relates to the intensity and quantity of the capacity for joy, interpersonal interaction, and the need for stimulation [115,116]. While introverts tend to have naturally high levels of arousal due to their internal nature and tend to be more sensitive to stimulation, extroverts tend to need social interactions and other stimulations to increase their arousal [32,33,117].
Extroversion occurs when the reticular activating system (RAS), a network of neurons located in the brain stem that regulates arousal and sleep–wake transitions, is not active enough in arousing the cortex [118]. This results in the individual’s having a preference for finding additional external stimulation to raise cortical arousal closer to its optimum. On the other hand, the cortical arousal of introverts tends to be already relatively higher than the optimal level as the introverts’ RAS is more active. Hence, introverts tend to be more sensitive towards and have a greater awareness of external stimuli and cues in the physical environment. Therefore, introverts tend to prefer situations that reduce the number of, or intensity of, external stimuli in the immediate environment [119]. Due to the fact that they tend to be more sensitive towards, and have a greater awareness of external stimuli, introverts tend to have a greater awareness of subtle stimuli and cues in the environment and tend to show a higher level of sensory reactivity [120,121,122,123,124].
The researchers investigating the link between extroversion personality traits and brain activity by using electroencephalography (EEG) [123] found that extrovert individuals were three times more likely to exhibit greater amplitude of the alpha wave (8–13 Hz) than introvert individuals. This finding also supports the views of [118,124], as the high amplitudes of alpha waves in extroverts represent a low level of arousal [123,124,125,126].
Compared with extroverts, introverts tend to be less likely to be able to tolerate even modest levels of noise in the environment. They tend to search for activities and environments where they can escape from overstimulation, and they tend to find it more difficult to concentrate in noisy environments [127,128,129,130]. For instance, researchers found that the increasing complexity of musical distraction resulted in an increase in extroverts’ cognitive task performance and a decrease in the cognitive task performance of introverts [131]. Additionally, introverts prefer calm colors such as blue and green as they reduce excitement, while extroverts prefer high chroma colors and exciting colors (such as red and orange), as they increase the excitement level to satisfy their need for arousal [129,132].
4. Personality Traits and the Trait Activation Theory (TAT)
Trait Activation Theory (TAT) [133] stipulates that trait and situation may be thought of as the two sides of a coin and they may not be separated from one another [134]. According to the TAT, the situation or the context stimulates personality traits into action [135]. TAT focuses on situation/context and personal interaction and claims that behaviors are responses to cues influenced by their traits in a given situation [136]. In other words, only under relevant situations or contexts, traits can play a role in influencing behaviors [137]. Hence, it may be stated that though the traits may be relatively stable over time, they may become more pronounced in certain situations. The traits may provide stable behavioral tendencies. However, they may be triggered by various environmental stimuli, and the behavior produced by these traits may be context-dependent [138]. Based on the fact that the TAT mainly focuses on individuals’ personality traits and their impact on behavior [135], the theory has been used widely by organizational behavior researchers [139,140,141], though it was largely ignored by the researchers studying marketing and service quality [142,143,144]. Against this background, this study investigates whether the amount of value attached to various SERVQUAL dimensions by customers differs according to their personality characteristics, namely, introversion and extroversion.
In order to extend the TAT’s theoretical understanding, the current study examines the hypotheses that customers’ values attached to the different service quality dimensions may differ depending on their extroversion personality traits. Various theories, such as the attachment theory [145], classical conditioning [146], transaction analysis [147], and several others were used to investigate consumer behavior. Theories such as the attachment theory have been used to understand customers’ various preferences ranging from neophobia and neophilia [148] to social media engagement [149]. The reason for the choice of TAT theory in this study rests on the fact that TAT is a projective test that requires individuals to explain what is happening in ambiguous contexts [150,151]. The SERVQUAL is based on the assessment of contexts to do with the social and physical environment which may be ambiguous and uncertain for customers to a certain extent [152]. The TAT may reveal a person’s dominant motivations, emotions, and some of the personality conflicts s/he may have [150]. As SERVQUAL involves the measurement of customers’ expectations and their performance perceptions across five different dimensions [25,49,64,66], the TAT may be instrumental to understand their choices and preferences better in terms of their motivations, emotions, and some of the conflicts they may have.
Previous research has investigated personality traits and their relationship with job performance in various sectors [153,154,155,156,157,158,159]. However, these studies involved the evaluation of the job performance of employees by their supervisors or by employees themselves, not by the customers. Additionally, some other researchers concentrated on the relationship between the service employees’ personality traits and the customers’ perception of service quality [34,35]. To this date, there has been only one study, by Kocabulut and Albayrak [36], that studied the influence of service customers’ personality traits on their service quality perceptions and the mood states they are in, i.e., whether they are in a good or bad mood. In other words, these two researchers are the only researchers who investigated whether customers’ personalities and mood states influenced their perception of service quality [36]. Therefore, it appears that there is a significant gap in the literature to identify whether the personality traits of customers influence the amount of value they attach to each service quality dimension. The investigation of the amount of value customers attach to service quality dimensions, depending on whether they are introverts or extroverts, may have important theoretical and practical implications. The knowledge developed by this study may also have important implications for the design of services in general and the design of servicescape. Based on the above background, the hypotheses of the study are formulated as follows:
H1.
Extroversion has a significant influence on the amount of value customers attach to the tangibles dimension of service quality.
H2.
Extroversion has a significant influence on the amount of value customers attach to the reliability dimension of service quality.
H3.
Extroversion has a significant influence on the amount of value customers attach to the responsiveness dimension of service quality.
H4.
Extroversion has a significant influence on the amount of value customers attach to the assurance dimension of service quality.
H5.
Extroversion has a significant influence on the amount of value customers attach to the empathy dimension of service quality.
The hypotheses have been formulated based on the fact that extroversion is a continuum-based measurement. While high scores on the test indicate the presence of extroversion, low scores indicate the absence of extroversion, i.e., the presence of introversion.
5. Method
As explained above, this study aims to investigate the influence of the extroversion personality trait of hospitality customers on the value attached to the different service quality dimensions. Figure 1 illustrates the research model and the relationships to be tested in the study.
Figure 1.
Research Model.
The population of the study consisted of Turkish tourists staying at five-star hotels on the Aegean coast of Turkey. A pilot study was carried out with 100 hospitality customers in the same region before the implementation of the actual study in order to provide the reliability and comprehensibility of the survey. The data were collected through convenience sampling from volunteering participants, guests staying at five-star hotels on the Aegean coast, at resorts such as Bodrum, Kusadasi, and Ayvalik, between 15 September 2020 and 15 November 2022. Participants were selected from tourists who had stayed in five-star hotels at least once, prior to their current experience. Following the permissions received by the hotel management, the participants staying at five-star hotels were contacted at various sections of the hotels such as the lobby, the beach, and the restaurant. Out of a total of 508 surveys, 485 surveys were analyzed, as 23 of them were not suitable to be included in the analysis. The survey form comprises three sections. The Section 1 of the study contains the extroversion scale to determine whether a participant is an introvert or an extrovert. The Section 2 of the survey is about the allocation of 100 points across five SERVQUAL dimensions in order to determine the amount of value/weight each participant attaches to service quality dimensions. The Section 9 of the survey consisted of demographic questions.
The extroversion dimension of the Big Five Inventory (BFI-44), consists of eight items and it is used to identify the extroversion personality trait of the customers [160]. The customers participating in the survey were asked to indicate their responses to each statement based on a 5-point Likert-type scale. In order to measure the amount of value customers attach to the different service quality dimensions, the method recommended by Parasuraman et al.’s [37] was used. In this method, the participants were asked to allocate/distribute 100 points across 5 dimensions. This means that if a particular dimension has a relatively significant amount of value or weight for the customer, then s/he had to allocate a higher proportion of 100 points. The participants were provided with descriptions of the dimensions, rather than their specific names so as not to confuse them.
Parasuraman et al. [37] explain the purpose of the above value or weight attachment method by stating that “Direct measures of the importance of various service attributes are also useful, particularly for combining individual attribute ratings to obtain a composite, weighted estimate of overall service quality. For this reason, we ascertained the relative importance of the five dimensions in this study by asking customers to allocate a total of 100 points across the dimensions according to how important they considered each to be.” Hence, the standardized values (z-scores) were used in the analysis of the data to identify the difference between the measurement levels of the 5-point Likert-type scale and the point allocation method.
In the analysis of data Partial Least-Square–Structural Equation Modelling (PLS-SEM) method was used to test the research model and the hypotheses. This method was preferred due to the non-normality of the data [161,162].
6. Findings
6.1. Preparation of Data and Selection of the Analysis Method
SEM (Structural Equation Modelling) was used in the testing of the research model and hypotheses. Unlike conventional regression methods, the SEM allows for working with complex relationships and estimating the direct and indirect effects of the variables of interest [163]. Before the testing of the model, the outliers, missing values, and sample distribution that may affect the results of the analysis were examined in relation to the data.
Outliers in the data were determined before the testing of the hypotheses. In order to do this, the data set was subjected to Mahalanobis distance analysis via the SPSS, one of the most widely used techniques for measuring the distance between objects [164]. The data from 23 respondents, out of a total of 508, were excluded as the analysis revealed that they contained “multivariate extreme values” at the 0.99 level. Since multivariate methods such as SEM require complete data, missing data related to the data set have also been checked. For this purpose, the missing data were estimated with the Expectation–Maximization (EM) algorithm in SPSS. “The EM algorithm consists of two major steps, an expectation step to be followed by a maximization step. The expectation is concerning the unknown underlying variables, using the current estimate of the parameters and conditioned upon the observations. Then, the maximization step provides a new estimate of the parameters. These two steps are iterated until convergence” [165] (p. 47). Another criterion that needs to be looked at in terms of the analysis to be selected in the SEM is the distribution of the sample. However, the data did not meet the univariate and multivariate normality criteria.
Hence, the PLS-SEM approach was chosen to test the research model. PLS is a helpful structural equation estimator in cases where the sample size is limited, though the data failed to meet both univariate and multivariate normality and has no assumptions about the data distribution such as normality and homogeneity. The fundamental goal of the method is to minimize the error variances while maximizing the explained variance of the dependent variable [166,167].
6.2. Model Tests
PLS-SEM analyses consist of two stages. The first stage involves the evaluation of the measurement model using confirmatory factor analysis (CFA). The second stage involves the evaluation of the structural model to evaluate the hypotheses [168].
6.2.1. Assessment of the Measurement Model
The internal consistency reliability, convergent validity, and discriminant validity tests were carried out in this stage. The items’ loadings, average variance extracted (AVE), composite reliability (CR), Cronbach’s alpha coefficient (α), and rho_A were critically analyzed for internal consistency reliability and convergent validity. Table 1 illustrates the results.
Table 1.
Results of the Measurement Model.
As stated above in the method section, participants were asked to allocate 100 points across five SERVQUAL dimensions to indicate the value they attached to each dimension. Hence, direct measures of the importance of various service dimensions make item loads and other related findings exactly “1” as each item describes one dimension of service quality. On the other hand, the ideal factor loading appears to be above 0.70 [167]. Additionally, “the indicators with outer loadings between 0.40 and 0.70 should be considered for removal only if the deletion causes an increase in composite reliability and AVE above the suggested threshold value” [169]. Therefore, three Extroversion Scale items (dd2, dd5, and dd7) were removed from the model, and the CFA stages were repeated. The Cronbach’s alpha coefficient, CR, and rho_A values are used in the PLS algorithm for the internal consistency reliability of the constructs. To assure internal consistency validity, these values should be greater than 0.70 [168,170]. The standard criterion for validating convergent validity is that if AVE for a construct is greater than 0.5, then the requirement for convergent validity is satisfied [171]. Both the internal consistency reliability and convergent validity of the constructs were verified.
In determining the discriminant validity, the criteria proposed [171] and the HTMT (Heterotrait–Monotrait Ratio) criteria proposed [172] were used. It is suggested that “the AVE values should be greater than 0.50 and the square roots of the AVE values should be greater than the correlation values between the latent constructs to validate the discriminant validity” [171]. Table 1 indicates that the AVE values are above the critical value of 0.50. Moreover, as shown in Table 2, the square roots of the AVE values are higher than the correlation values between the latent constructs. In addition, HTMT values were also found to be below the critical value of 0.90. Hence, this result confirms discriminant validity.
Table 2.
Fornell and Larcker Criterion.
6.2.2. Assessment of the Structural Model
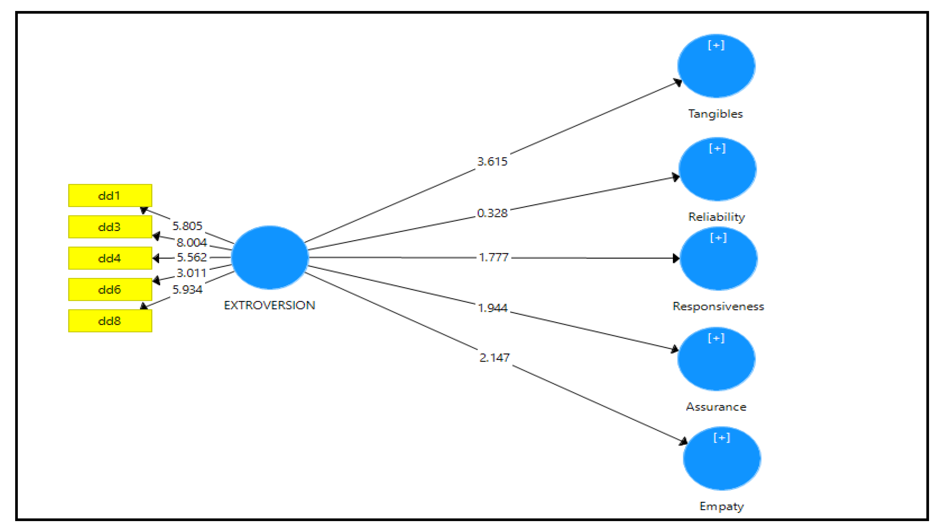
The structural model created to test the hypotheses is shown in Figure 2.
Figure 2.
Validated Model.
The model was analyzed by the PLS-SEM algorithm using SmartPLS version 3. To estimate the structural model, the coefficients of determination (R2), effect size (ƒ2), and predictive relevance (Q2) were calculated to report the predictive relevance in addition to those basic measures such as t-values via a bootstrapping technique with 5000 subsamples [167].
Table 3 revealed that there was no collinearity issue because the variance inflection factor (VIF) values of variables were less than the threshold value of 5 [167,172]. Additionally, as “VIF values higher than 3.3 may be considered to indicate high collinearity”, hence, common method variance as “VIF values resulting from a full collinearity test are lower than 3.3, the model can be considered free of common method bias” [173]. Furthermore, the coefficients of determination (R2), effect size (ƒ2), and predictive relevance (Q2) were also illustrated. The predictive power of the structural model is calculated using (R2) values. The total variance explained by the outer factors is indicated by (R2). The (ƒ2) value is used to define how much each independent variable contributes to the (R2) value. “This metric evaluates the intensity of relationships between model structures, with values 0.02, 0.15, and 0.35 indicating low, medium, and high effect sizes, respectively” [174]. The results showed that the (R2) for tangibles is 0.046, meaning that 4.6% of the variance can be explained by extroversion. Additionally, the effect size of extroversion on tangibles (ƒ2 = 0.049) is low but significant. Another assessment of the structural model is the Stone–Geisser’s test (Q2) for the model’s predictive capability. Except for the reliability variable (Q2 = −0.003), values for the other dimensions were above the threshold value of 0 [169], hence, confirming the predictive relevance.
Table 3.
VIF, R2, ƒ2, and Q2 Values (n = 485).
The conclusions of the hypotheses are shown in Table 4. The results indicate that the tangibles variable is negatively and significantly affected by extroversion (β = −0.215, p < 0.01), and the empathy variable is positively and significantly affected by extroversion (β = 0.109, p < 0.05). Hence, H1 and H5 hypotheses are supported. While one unit increase in extroversion decreases tangibles by 0.215 units, it increases empathy by 0.109 units. In other words, introverts attach more value to the tangibles dimension as opposed to extroverts, while extroverts tend to attach more value to the empathy dimension in comparison with introverts.
Table 4.
Model Results.
7. Theoretical Implications
As explained above, this study has been the first study to investigate the influence of extroversion on hospitality customers’ value attachment to different service quality dimensions. The results show that introvert customers attach more value to the tangibles dimension. Furthermore, extrovert customers attach more value to the empathy dimension of service quality.
As stated above, the relationship between extroversion personality trait and cortical arousal was investigated in different disciplines in order to prove Eysenck’s (1967) theory [119,123,129,131]. This study proves Eysenck’s (1967) theory from a marketing and services management perspective. As discussed above, the Trait Activation Theory (TAT) claims that trait behaviors are reactions or responses to cues in various situations in the environment. As mentioned above, the research in marketing largely overlooked the TAT. Those few limited studies focused on the influence of impulsivity on purchasing behavior [142,143,144]. In order to extend the TAT’s theoretical understanding from a marketing and services management perspective, this current study is important as it examines the influence of extroversion as a personality characteristic on service quality dimensions.
The findings of this research reveal that personality characteristics influence the value attached to the different service quality dimensions. Additionally, as many previous studies have shown that service quality is the main determinant of customer satisfaction [49,66,67,71,175], it may be that customers’ levels of satisfaction or dissatisfaction may be determined by the relative performance of service businesses across five different SERVQUAL dimensions. The study also shows that understanding the influence of personality characteristics from a service quality perspective may be instrumental for designing and implementing market segments more efficiently and effectively.
8. Practical Implications
Based on the findings of the study, practitioners may be recommended to use psychographic variables such as customers’ personality characteristics in identifying and reaching the target segments. Behavioral outcomes and attitudinal information, as the psychographic segmentation variables, may point out the issues that need to be considered to achieve higher levels of fit between services and customers, and for eventual customer satisfaction. It may then be possible to discern why particular customers may be happy and more satisfied in various service environments compared with other people. The findings of the study may also help in understanding service failures and the strategies for the recovery of the service [9]. For instance, while introverts may be more sensitive to some of the deficiencies regarding the tangibles dimension, extroverts may be more sensitive towards deficiencies regarding the empathy dimension. Finding answers to “why” questions is a powerful marketing tool as it may provide a deeper insight into the reasons behind customer decisions and evaluations [4,176].
It is understood that there may be challenges in putting research findings such as the findings of this study into practice due to the fact that the businesses may not measure or have easy access to customers’ certain details, such as their personality characteristics. However, a business may develop plans to overcome these challenges and obtain data through surveys or direct observations regarding the personality characteristics of customers. On the other hand, the identification of regular or loyal customers’ personality characteristics may be possible through the data gleaned from CRM databases, such as “Complex Customer Relationship Management Systems” [177]. These kinds of systems may enable both the monitoring and storing of the attitudinal and behavioral characteristics of regular or loyal customers [177].
As the tangibles dimension is about whether a hotel has up-to-date equipment, its physical facilities are visually appealing and consistent with what is expected from a good hotel, and the employees are well-dressed and neat [37], the hotels may design the marketing mix elements and their segments targeting introverts accordingly. As introverts prefer calm colors such as blue and green and low chroma color tones such as soft, muted, or dusty, and colors to reduce excitement [129,132], the rooms allocated for introverts may predominantly be designed, e.g., the furniture, the curtains, the linens, etc., in these colors. Additionally, the marketing communication materials aimed at introvert customers may emphasize the other sections of the hotels such as the front desk, the restaurant, fitness and spa facilities, and other facilities designed in low chroma and calm colors. As introverts tend to prefer environments with fewer external stimuli and stimuli that are less intense to reduce their arousal and excitement [119,120,121,122,123,124], the rooms should be designed in a way that they are plain but not simple. Of course, the design of facilities is not limited to hotel rooms alone. Even the staff uniforms may be designed to suit the targeted customers. As introverts may be more likely to spend time away from the crowds, the hotels may also need to have quieter sections, designed in such a way as to reduce the arousal and excitement of the introverts.
Segmentation and targeting tasks become more essential when providing convention, event, and banquet services at hotels. In the marketing and provision of convention, event, and banquet services, the hotel managers may find the personality characteristics of the decision-makers and participants. If and when possible, the participants in the conventions, events, and banquets may be grouped and served according to whether they are introverts or extroverts.
As opposed to the introverts, the design of the tangibles for the extroverts may require reflecting their needs. For instance, extroverts may prefer hotel facilities with high chroma and exciting colors (e.g., red and orange) to increase their excitement and the need for arousal [129,132], the facilities may be designed accordingly. However, as extroverts may be more likely to spend time outside their rooms, the emphasis may be given to facilities other than the rooms.
As extroverts tend to attach more value to the empathy dimension, i.e., staff who understand them and provide individualized attention to cater to their interests, [34], staff with higher levels of emotional intelligence, as they tend to be more empathetic [116,178], may be recruited and used to serve customers who are extroverts. As research shows that women tend to have higher levels of empathy than men [78], they may be more likely to serve extrovert customers.
However, hotel managers may need to strike a good balance as the preferences of introverts and extroverts may be in conflict with one another. For instance, while introverts tend to search for activities and environments where they can escape from overstimulation, music, and noise, extroverts may prefer loud music and the hustle of crowded places [127,128,129,130]. Additionally, while extroverts may prefer the constant individualized attention of service staff, introverts may prefer to have only limited interaction with service staff. Hence, creating an awareness of the different preferences of introvert and extrovert customers and training staff about the basic differences may be a good starting point for hotels.
9. The Limitations of the Study and Conclusion
As in any study, this study has several limitations to consider when generalizing its findings. Due to the focus only on hospitality customers and the predictive power (R2) and effect size (f2) values of the model being low in this study, future studies may be carried out in other service sectors such as education, health, banking, etc., and in various other countries to ascertain the external validity of the findings. Additionally, the survey-driven personality metrics may be subject to bias. For example, individuals who score higher on extroversion may be more likely to volunteer to participate in surveys [179]. For this reason, experimentally designed studies research designs with the use of psychophysiological tools may be used to investigate the variables in the study [180]. As this study was implemented in various resorts in one region, the Aegean coast of Turkey, future studies may investigate and compare tourists’ personality characteristics and their perceptions of service quality dimensions in different regions. The participants in this study were selected from tourists who had stayed in five-star hotels at least once, prior to their current experience, and comparisons were not made according to their number of experiences at five-star hotels. Future studies may investigate whether the number of experiences tourists had in five-star hotels would influence their perceptions and evaluations of SERVQUAL dimensions.
Author Contributions
E.K. and S.H.; methodology, E.K. and S.H.; resources, E.K. and S.H.; data curation, E.K. and S.H.; writing—original draft preparation, E.K. and S.H.; writing—review and editing, E.K. All authors have read and agreed to the published version of the manuscript.
Funding
This research received no external funding.
Institutional Review Board Statement
Ethical review and approval were waived for this study, as this is a review paper.
Informed Consent Statement
Not needed as this is a review paper.
Data Availability Statement
All data used in this study are included in the text.
Conflicts of Interest
The authors declare no conflict of interest.
References
- United Nations World Tourism Organisation. International Tourism Growth Continues to Outplace the Global Economy. 2020. Available online: https://unwto.org/international-tourism-growth-continues-to-outpace-the-economy (accessed on 10 September 2021).
- World Travel & Tourism Council. Economic Impact 2017 World. World Travel and Tourism Council, 2017. Available online: https://www.slovenia.info/uploads/dokumenti/raziskave/world2017.pdf/ (accessed on 10 September 2021).
- Aynalem, S.; Birhanu, K.; Tesefay, S. Employment opportunities and challenges in tourism and hospitality sectors. J. Tour. Hosp. 2016, 5, 1–5. [Google Scholar] [CrossRef]
- Koc, E. Hizmet Pazarlaması ve Yönetimi: Global ve Yerel Yaklaşım; Seçkin Yayıncılık: Ankara, Turkiye, 2021. [Google Scholar]
- Aksoy, M.; Hatipoglu, S. Konaklama İşletmelerinde Müşterinin Rolü: Müşteri Katılımının Hizmet Kalitesi, Algılanan Değer ve Müşteri Memnuniyeti Üzerindeki Etkisi. J. Manag. Econ. Res. 2021, 19, 105–132. [Google Scholar]
- Wirtz, J.; Lovelock, C. Services Marketing: People, Technology, Strategy, 8th ed.; World Scientific Publishing: Hackensack, NJ, USA, 2016. [Google Scholar]
- Lai, I.K.; Hitchcock, M.; Yang, T.; Lu, T.W. Literature review on service quality in hospitality and tourism (1984–2014): Future directions and trends. In. J. Contemp. Hosp. Manag. 2018, 30, 114–159. [Google Scholar] [CrossRef]
- Rita, P.; Oliveira, T.; Farisa, A. The impact of e-service quality and customer satisfaction on customer behavior in online shopping. Heliyon 2019, 5, e02690. [Google Scholar] [CrossRef]
- Koc, E. Service failures and recovery in hospitality and tourism: A review of literature and recommendations for future research. J. Hosp. Mark. Manag. 2019, 28, 513–537. [Google Scholar] [CrossRef]
- Zeithaml, V.; Bitner, M.J.; Gremler, D. Services Marketing: Integrating Customer Focus across the Firm, 7th ed.; McGraw-Hill: New York, NY, USA, 2018. [Google Scholar]
- Koc, E.; Ayyildiz, A.Y. Culture’s influence on the design and delivery of the marketing mix elements in tourism and hospitality. Sustainability 2021, 13, 11630. [Google Scholar] [CrossRef]
- Ruiz-Alba, J.L.; Nazarian, A.; Rodríguez-Molina, M.A.; Andreu, L. Museum visitors’ heterogeneity and experience processing. Int. J. Hosp. Manag. 2019, 78, 131–141. [Google Scholar] [CrossRef]
- Bose, T.; Pandit, D. Heterogeneity in perception of service quality attributes of bus transit across various user categories: A case of Kolkata. Trans. Res. Proc. 2020, 48, 2784–2799. [Google Scholar] [CrossRef]
- Yan, Q.; Shen, H.; Hu, Y. “A home away from hem”: Exploring and assessing hotel staycation as the new normal in the COVID-19 era. Int. J. Cont. Hosp. Manag. 2022, 34, 1607–1628. [Google Scholar] [CrossRef]
- Dolnicar, S. Market Segmentation in Tourism. In Tourism Management, Analysis, Behaviour and Strategy; Woodside, A., Martin, D., Eds.; CABI: Cambridge, MA, USA, 2008. [Google Scholar]
- Hirsh, J.B.; Kang, S.K.; Bodenhausen, G.V. Personalized persuasion tailoring persuasive appeals to recipients’ personality traits. Psych. Sci. 2012, 23, 578–581. [Google Scholar] [CrossRef]
- Crawford, E.C.; Jackson, J.; Pritchard, A. A more personalized satisfaction model: Including the BFI-44 in the American customer satisfaction model. J. Consum. Satisf. Dissatisf. Complain. Behav. 2012, 30, 1–33. [Google Scholar]
- Gajanova, L.; Nadanyiova, M.; Moravcikova, D. The use of demographic and psychographic segmentation to creating marketing strategy of brand loyalty. Sci. Ann. Econ. Bus. 2019, 66, 65–84. [Google Scholar] [CrossRef]
- Ernst, D.; Dolnicar, S. How to avoid random market segmentation solutions. J. Travel Res. 2018, 57, 69–82. [Google Scholar] [CrossRef]
- Dolnicar, S.; Grün, B.; Leisch, F. Market Segmentation Analysis: Understanding It, Doing It, and Making It Useful; Springer Nature: Berlin/Heidelberg, Germany, 2018. [Google Scholar]
- Liang, Y.-H. Exploring the relationship between perceived electronic service quality, satisfaction, and personality: A study of Taiwan’s online game industry. Total Qual. Manag. Bus. Excell. 2012, 23, 949–963. [Google Scholar] [CrossRef]
- Al-Hawari, M.A. How the personality of retail bank customers interferes with the relationship between service quality and loyalty. Int. J. Bank Mark. 2015, 33, 41–57. [Google Scholar] [CrossRef]
- Tsiakali, K. User-generated-content versus marketing-generated-content: Personality and content influence on traveler’s behavior. J. Hosp. Mark. Manag. 2018, 27, 946–972. [Google Scholar] [CrossRef]
- Ekinci, Y.; Dawes, P.L. Consumer perceptions of frontline service employee personality traits, interaction quality, and consumer satisfaction. Serv. Ind. J. 2009, 29, 503–521. [Google Scholar] [CrossRef]
- Koc, E.; Ayyildiz, A.Y. An overview of tourism and hospitality scales: Discussion and recommendations. J. Hosp. Tour. Ins. 2021. [Google Scholar] [CrossRef]
- Hou, C.; Sarigöllü, E. Is bigger better? How the scale effect influences green purchase intention: The case of washing machine. J. Retail. Cons. Serv. 2022, 65, 102894. [Google Scholar] [CrossRef]
- Eysenck, H.J.; Eysenck, S.B.G. Manual of the Eysenck Personality Inventory; University Press: London, UK, 1964. [Google Scholar]
- Jung, C.G. Psychological Types; Princeton University Press: Princeton, NJ, USA, 1971. [Google Scholar]
- Hollis, J.; Allen, P.M.; Fleischmann, D.; Aulak, R. Personality dimensions of people who suffer from visual stress. Ophth. Phys. Opt. 2007, 27, 603–610. [Google Scholar] [CrossRef]
- Montalvo-Garcia, A.; Martí-Ripoll, M.; Gallifa, J. Emotional competence development in graduate education: The differentiated impact of a self-leadership program depending on personality traits. Front. Psychol. 2021, 12, 666455. [Google Scholar] [CrossRef] [PubMed]
- Landis, B.; Jachimowicz, J.; Wang, D.; Krause, R. Revisiting extraversion and leadership emergence: A social network churn perspective. J. Pers. Soc. Psychol. 2022, 123, 811–829. [Google Scholar] [CrossRef] [PubMed]
- Breckenridge, L.J. Introverts and Extroverts; Salem Press Encyclopedia of Health: London, UK, 2014. [Google Scholar]
- Charoensuk, V.; Australia, C.; Newby, L.; Muurlink, O.; Radel, K. Introversion/Extraversion Personality Characteristics Affect Consumer Taste Preferences in Food Consumption Context. 10. Marketing and Communication and Retail 2017. Available online: https://www.anzam.org/wp-content/uploads/pdf-manager/2780_ANZAM-2016-164-FILE001.PDF (accessed on 20 November 2022).
- Lin, N.P.; Chiu, H.C.; Hsieh, Y.C. Investigating the relationship between service providers’ personality and customers’ perceptions of service quality across gender. Total Qual. Manag. 2001, 12, 57–67. [Google Scholar] [CrossRef]
- Teng, C.I.; Huang, K.W.; Tsai, I.L. Effects of personality on service quality in business transactions. Serv. Ind. J. 2007, 27, 849–863. [Google Scholar] [CrossRef]
- Kocabulut, Ö.; Albayrak, T. The effects of mood and personality type on service quality perception and customer satisfaction. Int. J. Cult. Tour. Hosp. Res. 2019, 13, 98–112. [Google Scholar] [CrossRef]
- Parasuraman, A.; Berry, L.L.; Zeithaml, V.A. Refinement and reassessment of the Servqual scale. J. Retail. 1991, 67, 420. [Google Scholar]
- Prentice, C. Who stays, who walks, and why in high-intensity service contexts. J. Bus. Res. 2014, 67, 608–614. [Google Scholar] [CrossRef][Green Version]
- Paddeu, D.; Fancello, G.; Fadda, P. An experimental customer satisfaction index to evaluate the performance of city logistics services. Transp. 2017, 32, 262–271. [Google Scholar] [CrossRef]
- Choi, H.; Ann, S.; Lee, K.W.; Park, D.B. Measuring service quality of rural accommodations. Sustainability 2018, 10, 443. [Google Scholar] [CrossRef]
- Gunasekar, S.; Kumar, D.S.; Purani, K.; Sudhakar, S.; Dixit, S.K.; Menon, D. Understanding service quality attributes that drive user ratings: A text mining approach. J. Vac. Mark. 2021, 27, 400–419. [Google Scholar] [CrossRef]
- Ahmad, S.Z.; Ahmad, N.; Papastathopoulos, A. Measuring service quality and customer satisfaction of the small- and medium-sized hotels (SMSHs) industry: Lessons from United Arab Emirates (UAE). Tour. Rev. 2019, 74, 349–370. [Google Scholar] [CrossRef]
- Albuquerque AP, G.; de Melo FJ, C.; de Medeiros, D.D. Airline quality assessment towards strategic tourism management improvements. Tour. Rev. 2021, 77, 570–591. [Google Scholar] [CrossRef]
- Lewis, B.R. Quality in the service sector: A review. Int. J. Bank Mark. 1989, 7, 4e12. [Google Scholar] [CrossRef]
- Rezaei, J.; Kothadiya, O.; Tavasszy, L.; Kroesen, M. Quality assessment of airline baggage handling systems using SERVQUAL and BWM. Tour. Manag. 2018, 66, 85–93. [Google Scholar] [CrossRef]
- Wahab, N.A.; Zainol, Z.; Bakar, M.A. Towards developing service quality index for zakat institutions. J. Isl. Acc. Busi. Res. 2012, 8, 326–333. [Google Scholar] [CrossRef]
- Zeithaml, V.; Parasuraman, A.; Berry, L. Delivering Quality Service; Free Press: New York, NY, USA, 1999. [Google Scholar]
- Ali, S.S.; Basu, A.; Ware, N. Quality measurement of Indian commercial hospitals–using a SERVQUAL framework. Benchmarking Int. J. 2018, 25, 815–837. [Google Scholar] [CrossRef]
- Shafiq, A.; Mostafiz, M.I.; Taniguchi, M. Using SERVQUAL to determine generation Y’s satisfaction towards hoteling industry in Malaysia. J. Tour. Futures 2019, 5, 62–74. [Google Scholar] [CrossRef]
- Joseph, M.; Sekhon, Y.; Stone, G.; Tinson, J. An exploratory study on the use of banking technology in the UK: A ranking of importance of selected technology on consumer perception of service delivery performance. Int. J. Bank Mark. 2005, 23, 397–413. [Google Scholar] [CrossRef]
- Koc, E. Total quality management and business excellence in services: The implications of all-inclusive pricing system on internal and external customer satisfaction in the Turkish tourism market. Total. Qual. Manag. Bus. Excell. 2006, 17, 857–877. [Google Scholar] [CrossRef]
- Kamakura, W.A.; Ratchford, B.T.; Agrawal, J. Measuring market efficiency and welfare loss. J. Cons. Res. 1988, 15, 289–302. [Google Scholar] [CrossRef]
- Korfiatis, N.; Stamolampros, P.; Kourouthanassis, P.; Sagiadinos, V. Measuring service quality from unstructured data: A topic modeling application on airline passengers’ online reviews. Expert Syst. Appl. 2019, 116, 472–486. [Google Scholar] [CrossRef]
- Grönroos, C. A service quality model and its marketing implications. Eur. J. Mark. 1984, 18, 36–44. [Google Scholar] [CrossRef]
- Parasuraman, A.; Zeithaml, V.A.; Berry, L.L. SERVQUAL: A multiple-item scale for measuring consumer perceptions of service quality. J. Retail. 1988, 64, 12–40. [Google Scholar]
- Haywood-Farmer, J. A conceptual model of service quality. Int. J. Oper. Prod. Manag. 1988, 8, 19–29. [Google Scholar] [CrossRef]
- Becker, W.S.; Wellins, R.S. Customer-service perceptions and reality. Train. Dev. J. 1990, 44, 49–52. [Google Scholar]
- Cronin, J.J., Jr.; Taylor, S.A. Measuring service quality: A reexamination and extension. J. Mark. 1992, 56, 55–68. [Google Scholar] [CrossRef]
- Zeithaml, V.A.; Berry, L.L.; Parasuraman, A. The nature and determinants of customer expectations of service. J. Acad. Mark. Sci. 1993, 21, 1. [Google Scholar] [CrossRef]
- Rust, R.T.; Oliver, R.L. Service Quality: New Directions in Theory and Practice; Sage Publications: Thousand Oaks, CA, USA, 1994. [Google Scholar]
- Seth, N.; Deshmukh, S.G.; Vrat, P. Service quality models: A review. Int. J. Qual. Reliab. Manag. 2005, 22, 913–949. [Google Scholar] [CrossRef]
- Tuti, R.W.D.; Setyawati, D.L.; Asmara, Q. Quality of Jakarta smart card services in east Jakarta. BASKARA J. Bus. Entrepr. 2021, 4, 73–83. [Google Scholar] [CrossRef]
- Hsu, W.; Chen, P.W. The influences of service quality and individual characteristics on vocational training effectiveness. Sustainability 2021, 13, 13207. [Google Scholar] [CrossRef]
- Keith, N.K.; Simmers, C.S. Measuring hotel service quality perceptions: The disparity between comment cards and LODGSERV. Acad. Mark. Stud. J. 2013, 17, 119. [Google Scholar]
- Rejikumar, G.; Sreedharan, V.R.; Saha, R. An integrated framework for service quality, choice overload, customer involvement and satisfaction: Evidence from India’s non-life insurance sector. Manag. Dec. 2021, 59, 801–828. [Google Scholar]
- Kudla, N.; Myronov, Y. SERVQUAL method in assessing the quality of rural tourism services. Sci. Papers: Manag. Econ. Eng. Agric. Rural Dev. 2020, 20, 307–312. [Google Scholar]
- Yoon, Y.; Cha, K.C. A qualitative review of cruise service quality: Case studies from Asia. Sustainability 2020, 12, 8073. [Google Scholar] [CrossRef]
- Parasuraman, A.; Zeithaml, V.A.; Berry, L.L. A conceptual model of service quality and its implications for future research. J. Mark. 1985, 49, 41–50. [Google Scholar] [CrossRef]
- Douglas, L.; Connor, R. Attitudes to service quality—The expectation gap. Nutr. Food Sci. 2003, 33, 165–172. [Google Scholar] [CrossRef]
- Lai, I.K. The roles of value, satisfaction, and commitment in the effect of service quality on customer loyalty in Hong Kong–style tea restaurants. Cornell Hosp. Q. 2015, 56, 118–138. [Google Scholar] [CrossRef]
- Pizam, A.; Shapoval, V.; Ellis, T. Customer satisfaction and its measurement in hospitality enterprises: A revisit and update. Int. J. Contem. Hosp. Manag. 2016, 28, 2–35. [Google Scholar] [CrossRef]
- Ahmed, S.; Tarique, K.M.; Arif, I. Service quality, patient satisfaction and loyalty in the Bangladesh healthcare sector. Int. J. Health Care Qual. Assur. 2017, 30, 477–488. [Google Scholar] [CrossRef]
- Özkul, E.; Bilgili, B.; Koç, E. The Influence of the color of light on the customers’ perception of service quality and satisfaction in the restaurant. Color Res. Appl. 2020, 45, 1217–1240. [Google Scholar] [CrossRef]
- Koc, E. Power distance and its implications for upward communication and empowerment: Crisis management and recovery in hospitality services. Int. J. Hum. Res. Manag. 2013, 24, 3681–3696. [Google Scholar] [CrossRef]
- Birinci, H.; Berezina, K.; Cobanoglu, C. Comparing customer perceptions of hotel and peer-to-peer accommodation advantages and disadvantages. Int. J. Contemp. Hosp. Manag. 2018, 30, 1190–1210. [Google Scholar] [CrossRef]
- Ryu, S.; Park, Y.N.; Park, J. Looks clear and sounds familiar: How consumers form inferential beliefs about luxury hotel service quality. Cornell Hosp. Q. 2022, 63, 48–65. [Google Scholar] [CrossRef]
- Touchstone, E.E.; Koslow, S.; Shamdasani, P.N.; D’Alessandro, S. The linguistic servicescape: Speaking their language may not be enough. J. Bus. Res. 2017, 72, 147–157. [Google Scholar] [CrossRef]
- Koc, E. Do women make better in tourism and hospitality? A conceptual review from a customer satisfaction and service quality perspective. J. Qual. Assur. Hosp. Tour. 2020, 21, 402–429. [Google Scholar] [CrossRef]
- Kanyama, J.; Nurittamont, W.; Siripipatthanakul, S. Hotel Service Quality and Its Effect on Customer Loyalty: The Case of Ubon Ratchathani, Thailand during COVID-19 Pandemic. J. Mang. Bus. Health Educ. 2022, 1, 1–20. [Google Scholar]
- Giannakos, M.N.; Pateli, A.G.; Pappas, I.O. Investigation of the hotel customers perceptions: A study based on user-generated content of online booking platforms. In Proceedings of the 2nd Advances in Hospitality and Tourism Marketing & Management Conference, Corfu Island, Greece, 31 May–3 June 2012. [Google Scholar]
- Anwar, K.; Climis, R. Analyzing the relationship between types of advertisement and customer choice: A study of retailer stores in Erbil. Int. J. Acc. Bus. Soc. 2017, 25, 43–52. [Google Scholar] [CrossRef]
- Gijsenberg, M.J.; Van Heerde, H.J.; Verhoef, P.C. Losses loom longer than gains: Modeling the impact of service crises on perceived service quality over time. J. Mark. Res. 2015, 52, 642–656. [Google Scholar] [CrossRef]
- Rahimi, R.; Gunlu, E. Implementing customer relationship management (CRM) in hotel industry from organizational culture perspective: Case of a chain hotel in the UK. Int. J. Contemp. Hosp. Manag. 2016, 28, 89–112. [Google Scholar] [CrossRef]
- Choi, D.H. Impact of organizational culture on the organizational commitment in hotel employees. Indian J. Public Health Res. Dev. 2018, 9, 841–847. [Google Scholar] [CrossRef]
- Mathies, C.; Lee, J.; Wong, A. Service models and culture: Impact on work behaviours. J. Serv. Mark. 2018, 32, 616–628. [Google Scholar] [CrossRef]
- Mandal, S.; Kavala, H.B.; Potlapally, G.D. Does Organizational Culture Matter for Shaping up Hotel’s Responsiveness to Customer’s Demand? An Empirical Investigation. Int. J. Hosp. Tour. Adm. 2020, 23, 190–215. [Google Scholar] [CrossRef]
- Grandey, A.A.; Goldberg, L.S.; Pugh, S.D. Why and when do stores with satisfied employees have satisfied customers? The roles of responsiveness and store busyness. J. Serv. Res. 2011, 14, 397–409. [Google Scholar] [CrossRef]
- Chua, B.L.; Lee, S.; Goh, B.; Han, H. Impacts of cruise service quality and price on vacationers’ cruise experience: Moderating role of price sensitivity. Int. J. Hosp. Manag. 2015, 44, 131–145. [Google Scholar] [CrossRef]
- Lo, A.; Qu, H.; Wetprasit, P. Chinese tourists’ perception of spa visitation as a tourism experience. J. China Tour. Res. 2013, 9, 429–451. [Google Scholar] [CrossRef]
- Presbury, R. Service Quality in Sydney Hotels: A Perspective from Managers, Staff and Customers. Ph.D. Thesis, University of Western Sydney, Milperra, Australia, 2009. [Google Scholar]
- Baker, D.A.; Crompton, J.L. Quality, satisfaction and behavioral intentions. Ann. Tour. Res. 2000, 27, 785–804. [Google Scholar] [CrossRef]
- Kumar, P. Marketing of Hospitality and Tourism Services; Tata McGraw Hill: New Delhi, India, 2010. [Google Scholar]
- Maehle, N.; Shneor, R. On congruence between brand and human personalities. J. Prod. Brand Manag. 2010, 19, 44–53. [Google Scholar] [CrossRef]
- Ferguson, R.; Le Paulin, M.; Bergeron, J. Customer sociability and the total service experience: Antecedents of positive word-of-mouth intentions. J. Serv. Manag. 2010, 21, 25–44. [Google Scholar] [CrossRef]
- Schiffman, L.G.; Kanuk, L.L. Consumer Behavior, 8th ed.; Prentice-Hall: Upper Saddle River, NJ, USA, 2004. [Google Scholar]
- Dedeoğlu, B.B.; Okumus, F.; Yi, X.; Jin, W. Do tourists’ personality traits moderate the relationship between social media content sharing and destination involvement? J. Travel Tour. Mark. 2019, 36, 612–626. [Google Scholar] [CrossRef]
- Goldberg, L.R. The structure of phenotypic personality traits. Am. Psychol. 1993, 48, 26. [Google Scholar] [CrossRef]
- Byrne, N. The personality of past, present and future speech–language pathology students. Int. J. Lang. Commun. Disord. 2018, 53, 228–236. [Google Scholar] [CrossRef]
- Powell, M.G.; Ferguson, S.L.; Reible-Aubourg, S. NEET Jamaican Personality Typologies: An Evaluation of Theory in a Caribbean Context using Latent Profile Analysis. Caribbean J. Psychol. 2020, 12, 103–122. [Google Scholar]
- Spielman, R.M.; Dumper, K.; Jenkins, W.; Lacombe, A.; Lovett, M.; Perlmutter, M. Trait Theorists. In Psychology—H5P Edition; BCcampus: Victoria, BC, Canada, 2021. [Google Scholar]
- Robertson, R. Jung and the making of modern psychology. Psychol. Perspect. 2005, 48, 48–67. [Google Scholar] [CrossRef]
- Mueller, M.; Resnik, P.; Saunders, C. Risk Preferences of Investors. In Robo-Advisory; Palgrave Macmillan: Cham, Switzerland, 2021; pp. 35–51. [Google Scholar]
- John, O.P.; Srivastava, S. The Big-Five trait taxonomy: History, measurement, and theoretical perspectives. In Handbook of Personality: Theory and Research; Pervin, L.A., John, O.P., Eds.; Guilford Press: New York, NY, USA, 1999; pp. 102–138. [Google Scholar]
- Mccrae, R.R.; Costa, P.T., Jr. The Five-Factor Theory of Personality. In Handbook of Personality: Theory and Research; John, O.P., Robins, R.W., Pervin, L.A., Eds.; Guilford: New York, NY, USA, 2008; pp. 159–181. [Google Scholar]
- International Personality Item Pool, A Scientific Collaboratory for the Development of Advanced Measures of Personality Traits and Other Individual Differences. Available online: http://ipip.ori.org/ (accessed on 18 November 2022).
- Wolff, H.G.; Kim, S. The relationship between networking behaviors and the Big Five personality dimensions. Car. Dev. Int. 2012, 17, 43–66. [Google Scholar] [CrossRef]
- Vouloutsi, V.; Chesson, A.; Blancas, M.; Guerrero, O.; Verschure, P.F. The Use of Social Sensorimotor Contingencies in Humanoid Robots. In Proceedings of the Conference on Biomimetic and Biohybrid Systems, Freiburg, Germany, 28–30 July 2020; Springer: Cham, Switzerland, 2020; pp. 378–389. [Google Scholar]
- Lin, C.Y.; Huang, C.K. Understanding the antecedents of knowledge sharing behaviour and its relationship to team effectiveness and individual learning. Australas. J. Educ. Technol. 2020, 36, 89–104. [Google Scholar] [CrossRef]
- Lippa, R.A.; Dietz, J.K. The relation of gender, personality, and intelligence to judges’ accuracy in judging strangers’ personality from brief video segments. J. Nonverb. Behav. 2000, 24, 25–43. [Google Scholar] [CrossRef]
- Borkenau, P.; Brecke, S.; Mottig, C.; Paelecke, M. Extraversion is accurately perceived after a 50-ms exposure to a face. J. Res. Personal. 2009, 43, 703–706. [Google Scholar] [CrossRef]
- Darbyshire, D.; Kirk, C.; Wall, H.J.; Kaye, L.K. Don’t Judge a (Face) Book by its Cover: Exploring judgement accuracy of others’ personality on Facebook. Comp. Hum. Behav. 2016, 58, 380–387. [Google Scholar] [CrossRef]
- Mou, Y.; Shi, C.; Shen, T.; Xu, K. A systematic review of the personality of robot: Mapping its conceptualization, operationalization, contextualization and effects. Int. J. Hum.–Comput. Interact. 2020, 36, 591–605. [Google Scholar] [CrossRef]
- Hachana, R.; Berraies, S.; Ftiti, Z. Identifying personality traits associated with entrepreneurial success: Does gender matter? J. Inn. Econ. Manag. 2018, 27, 169–193. [Google Scholar] [CrossRef]
- Haddoud, M.Y.; Onjewu AK, E.; Al-Azab, M.R.; Elbaz, A.M. The psychological drivers of entrepreneurial resilience in the tourism sector. J. Bus. Res. 2021, 141, 702–712. [Google Scholar] [CrossRef]
- Black, I.R.; Organ, G.C.; Morton, P. The effect of personality on response to sexual appeals. Eur. J. Mark. 2010, 44, 1453–1477. [Google Scholar] [CrossRef]
- Jani, D.; Han, H. Personality, social comparison, consumption emotions, satisfaction, and behavioral intentions: How do these and other factors relate in a hotel setting? Int. J. Cont. Hosp. Manag. 2013, 25, 970–993. [Google Scholar] [CrossRef]
- Zuckerman, M.; Kulhman, D.M. Personality and risk-taking: Common biosocial factors. J. Pers. Soc. Psychol. 2000, 68, 999–1029. [Google Scholar] [CrossRef]
- Eysenck, H.J. Biological dimensions of personality. In Handbook of Personality: Theory and Research; Pervin, L.A., Ed.; Guilford: New York, NY, USA, 1990. [Google Scholar]
- Jaeger, K.M.; Cox, A.H.; Craig DP, A.; Grice, J.W. Auditory startle response predicts introversion: An individual analysis. Mod. Psychol. Stud. 2015, 21, 67–78. [Google Scholar]
- Koelega, H.S. Extraversion and vigilance performance: 30 years of inconsistencies. Psychol. Bull. 1992, 112, 239–258. [Google Scholar] [CrossRef]
- Doucet, C.; Stelmack, R.M. Movement time differentiates extraverts from introverts. Personal. Individ. Differ. 1997, 23, 775–786. [Google Scholar] [CrossRef]
- Jagiellowicz, J.; Xu, X.; Aron, A.; Aron, E.; Cao, G.; Feng, T.; Weng, X. The trait of sensory processing sensitivity and neural responses to changes in visual scenes. Soc. Cog. Aff. Neurosci. 2011, 6, 38–47. [Google Scholar] [CrossRef] [PubMed]
- Tran, Y.; Craig, A.; McIsaac, P. Extraversion–introversion and 8–13 Hz waves in frontal cortical regions. Personal. Individ. Differ. 2001, 30, 205–215. [Google Scholar] [CrossRef]
- Eysenck, H.J. Personality and extra-sensory perception. J. Soc. Psychol. Res. 1967, 44, 55–71. [Google Scholar]
- Schmidtke, J.I.; Heller, W. Personality, affect and EEG: Predicting patterns of regional brain activity related to extraversion and neuroticism. Personal. Individ. Differ. 2004, 36, 717–732. [Google Scholar] [CrossRef]
- Roslan, N.S.; Izhar, L.I.; Faye, I.; Saad MN, M.; Sivapalan, S.; Rahman, M.A. Review of EEG and ERP studies of extraversion personality for baseline and cognitive tasks. Personal. Individ. Differ. 2017, 119, 323–332. [Google Scholar] [CrossRef]
- Eysenck, H.J.; Eysenck, S.B. On the unitary nature of extraversion. Acta Psychol. Amster. 1967, 26, 383–390. [Google Scholar] [CrossRef] [PubMed]
- Freeman, E.K.; Cox-Fuenzalida, L.E.; Stoltenberg, I. Extraversion and arousal procrastination: Waiting for the kicks. Curr. Psychol. 2011, 30, 375–382. [Google Scholar] [CrossRef]
- Pazda, A.D.; Thorstenson, C.A. Extraversion predicts a preference for high-chroma colors. Personal. Individ. Differ. 2018, 127, 133–138. [Google Scholar] [CrossRef]
- Standing, L.; Lynn, D.; Moxness, K. Effects of noise upon introverts and extroverts. Bull. Psychol. Soc. 1990, 28, 138–140. [Google Scholar] [CrossRef][Green Version]
- Furnham, A.; Allass, K. The influence of musical distraction of varying complexity on the cognitive performance of extroverts and introverts. Eur. J. Pers. 1999, 13, 27–38. [Google Scholar] [CrossRef]
- Eysenck, H.J. General features of the model. In A Model for Personality; Springer: Berlin/Heidelberg, Germany, 1981; pp. 1–37. [Google Scholar]
- Tett, R.P.; Guterman, H.A. Situation trait relevance, trait expression, and cross-situational consistency: Testing a principle of trait activation. J. Res. Pers. 2000, 34, 397–423. [Google Scholar] [CrossRef]
- Eysenck, H.; Eysenck, M.W. Personality and Individual Differences: A Natural Science Approach; Plenum Press: New York, NY, USA, 1985. [Google Scholar]
- Tett, R.P.; Burnett, D.D. A personality trait-based interactionist model of job performance. J. Appl. Psychol. 2003, 88, 500–517. [Google Scholar] [CrossRef]
- Lievens, F.; Chasteen, C.S.; Day, E.A.; Christiansen, N.D. Large-scale investigation of the role of trait activation theory for understanding assessment center convergent and discriminant validity. J. Appl. Psychol. 2006, 91, 247–258. [Google Scholar] [CrossRef] [PubMed]
- Ho, V.T.; Gupta, N. Testing an empathy model of guest-directed citizenship and counterproductive behaviours in the hospitality industry: Findings from three hotels. J. Occup. Organ. Psychol. 2012, 85, 433–453. [Google Scholar] [CrossRef]
- Dunn, A.M. Re-Examining the Positive Conscientiousness-Performance Relationship: The Role of Neuroticism and Stress. Ph.D. Thesis, The University of North Carolina, Charlotte, NC, USA, 2014. [Google Scholar]
- Van Hoye, G.; Turban, D.B. Applicant–employee fit in personality: Testing predictions from similarity-attraction theory and trait activation theory. Int. J. Sel. Assess. 2015, 23, 210–223. [Google Scholar] [CrossRef]
- Luria, G.; Kahana, A.; Goldenberg, J.; Noam, Y. Contextual moderators for leadership potential based on trait activation theory. J. Org. Behav. 2019, 40, 899–911. [Google Scholar] [CrossRef]
- Cai, W.; Lysova, E.I.; Bossink, B.A.; Khapova, S.N.; Wang, W. Psychological capital and self-reported employee creativity: The moderating role of supervisor support and job characteristics. Creat. Innov. Manag. 2019, 28, 30–41. [Google Scholar] [CrossRef]
- Flight, R.L.; Rountree, M.M.; Beatty, S.E. Feeling the urge: Affect in impulsive and compulsive buying. J. Mark. Theory Pract. 2012, 20, 453–466. [Google Scholar] [CrossRef]
- Ahn, J.; Kwon, J. The role of trait and emotion in cruise customers’ impulsive buying behavior: An empirical study. J. Strategy Mark. 2020, 30, 320–333. [Google Scholar] [CrossRef]
- Liu, S.F.; Lee, H.C.; Lien, N.H. Do fast fashion consumers prefer foreign brands? The moderating roles of sensory perception and consumer personality on purchase intentions. Asia Pac. Manag. Rev. 2021, 26, 103–111. [Google Scholar] [CrossRef]
- Bartholomew, K.; Horowitz, L.M. Attachment styles among young adults: A test of a four-category model. J. Personal. Soc. Psychol. 1991, 61, 226–244. [Google Scholar] [CrossRef] [PubMed]
- Choi, J.; Lee, W.D.; Park, W.H.; Kim, C.; Choi, K.; Joh, C.H. Analyzing changes in travel behavior in time and space using household travel surveys in Seoul Metropolitan Area over eight years. Travel Behav. Soc. 2014, 1, 3–14. [Google Scholar] [CrossRef]
- Gorn, G.J. The effects of music in advertising on choice behavior: A classical conditioning approach. J. Mark. 1982, 46, 94–101. [Google Scholar] [CrossRef]
- Molesworth, M.; Grigore, G.F.; Jenkins, R. Games people play with brands: An application of Transactional Analysis to marketplace relationships. Mark. Theory 2018, 18, 121–146. [Google Scholar] [CrossRef]
- Wang, S.; Lehto, X.; Cai, L.; Behnke, C.; Kirillova, K. Travelers’ Psychological Comfort with Local Food Experiences and Place Attachment. J. Hosp. Tour. Res. 2022, in press. [Google Scholar] [CrossRef]
- Hinson, R.; Boateng, H.; Renner, A.; Kosiba JP, B. Antecedents and consequences of customer engagement on Facebook: An attachment theory perspective. J. Res. Int. Mark. 2018, 13, 204–226. [Google Scholar] [CrossRef]
- Holštajn Zemánková, P.; Gajdoš, M.; Světlák, M.; Bareš, M.; Širůček, J.; Kašpárek, T. Processing of emotionally ambiguous stimuli in eating disorders: An fMRI pilot study. Eat. Weight. Disord. -Stud. Anorex. Bulim. Obes. 2021, 26, 2757–2761. [Google Scholar] [CrossRef]
- Ryu, K.; Han, H. Influence of the quality of food, service, and physical environment on customer satisfaction and behavioral intention in quick-casual restaurants: Moderating role of perceived price. J. Hosp. Tour. Res. 2010, 34, 310–329. [Google Scholar] [CrossRef]
- Barrick, M.R.; Mount, M.K. The Big Five personality dimensions and job performance: A meta-analysis. Pers. Psychol. 1991, 44, 1–26. [Google Scholar] [CrossRef]
- Cortina, J.M.; Doherty, M.L.; Kaufman, G.; Smith, R.G. The “Big Five” personality factors in the IPI and MMPI: Predictors of police performance. Pers. Psychol. 1992, 45, 119–140. [Google Scholar] [CrossRef]
- Hayes, T.L.; Roehm, H.A.; Castellano, J.P. Personality correlates of success in total quality manufacturing. J. Bus. Psychol. 1994, 8, 397–411. [Google Scholar] [CrossRef]
- Crant, J.M. The proactive personality scale and objective job performance among real estate agents. J. Appl. Psychol. 1995, 80, 532–537. [Google Scholar] [CrossRef]
- Cellar, D.F.; Klawsky, J.D.; Miller, M.L. The validity of personality, service orientation, and reading comprehension measures as predictors of flight attendant training performance. J. Bus. Psychol. 1996, 11, 43–54. [Google Scholar] [CrossRef]
- Gellatly, I.R. Conscientiousness and task performance: Test of cognitive process model. J. Appl. Psychol. 1996, 81, 474–482. [Google Scholar] [CrossRef]
- Salgado, J.F. The Five Factor Model of personality and job performance in the European Community. J. Appl. Psychol. 1997, 82, 30–43. [Google Scholar] [CrossRef] [PubMed]
- John, O.P.; Donahue, E.M.; Kentle, R.L. The Big Five Inventory—Versions 4a and 54; University of California, Berkeley, Institute of Personality and Social Research: Berkeley, CA, USA, 1991. [Google Scholar]
- Chin, W.W.; Peterson, R.A.; Brown, S.P. Structural equation modeling in marketing: Some practical reminders. J. Mark. Theory Pract. 2008, 16, 287–298. [Google Scholar] [CrossRef]
- Hair, J.F.; Sarstedt, M.; Ringle, C.M.; Mena, J.A. An assessment of the use of partial least squares structural equation modeling in marketing research. J. Acad. Mark. Sci. 2012, 40, 414–433. [Google Scholar] [CrossRef]
- Gürbüz, S.; Şahin, F. Sosyal Bilimlerde Araştırma Yöntemleri; Seçkin Yayıncılık: Ankara, Turkiye, 2014. [Google Scholar]
- De Maesschalck, R.; Jouan-Rimbaud, D.; Massart, D.L. The Mahalanobis Distance. Chem. Intell. Lab. Syst. 2000, 50, 1–18. [Google Scholar] [CrossRef]
- Moon, T.K. The Expectation-Maximization Algorithm. IEEE Sig. Process. Mag. 1996, 13, 47–60. [Google Scholar] [CrossRef]
- Kwong, K.; Wong, K. Partial Least Squares Structural Equation Modeling (PLS-SEM) Techniques Using Smartpls. Mark. Bull. 2013, 24, 1–32. [Google Scholar]
- Hair, J.F. A Primer on Partial Least Squares Structural Equations Modeling (PLS-SEM); SAGE Publications: Newcastle upon Tyne, UK, 2014. [Google Scholar]
- Bido, D.; da Silva, D.; Ringle, C. Structural Equation Modeling with the Smartpls. Braz. J. Mark. 2014, 13, 56–73. [Google Scholar]
- Heilporn, G.; Lakhal, S.; Bélisle, M. Examining effects of instructional strategies on student engagement in blended online courses. J. Comput. Assist. Learn. 2022, 38, 1657–1673. [Google Scholar] [CrossRef]
- Hair, J.F., Jr.; Sarstedt, M.; Ringle, C.M.; Gudergan, S.P. Advanced Issues in Partial Least Squares Structural Equation Modeling; SaGe Publications: Los Angeles, CA, USA, 2017. [Google Scholar]
- Fornell, C.; Larcker, D.F. Evaluating structural equation models with unobservable variables and measurement error. J. Mark. Res. 1981, 18, 39–50. [Google Scholar] [CrossRef]
- Henseler, J.; Ringle, C.M.; Sarstedt, M. A new criterion for assessing discriminant validity in variance-based structural equation modeling. J. Acad. Mark. Sci. 2015, 43, 115–135. [Google Scholar] [CrossRef]
- Kock, N. Common method bias in PLS-SEM: A full collinearity assessment approach. Int. J. e-Collab. (IJeC) 2015, 11, 1–10. [Google Scholar] [CrossRef]
- Cohen, J. Statistical Power Analysis for the Behavior Science, 2nd ed.; Lawrenec Erlbaum Associates Publishers: Hilsdale, NJ, USA, 1988. [Google Scholar]
- Van Birgelen, M.; de Ruyter, K.; de Jong, A.; Wetzels, M. Customer evaluations of after-sales service contact modes: An empirical analysis of national culture’s consequences. Int. J. Res. Mark. 2002, 19, 43–64. [Google Scholar] [CrossRef]
- Siddiqui, K. Personality influences on customer satisfaction. Afr. J. Bus. Manag. 2012, 6, 4134–4141. [Google Scholar]
- Bujisic, M.; Bilgihan, A.; Smith, S. Relationship between guest experience, personality characteristics, and satisfaction: Moderating effect of extraversion and openness to experience. Tour. Anal. 2015, 20, 25–38. [Google Scholar] [CrossRef]
- Koc, E. Emotional Intelligence in Tourism and Hospitality; CABI: Wallingford, Oxford, UK, 2018. [Google Scholar]
- Marcus, B.; Schütz, A. Who are the people reluctant to participate in research? Personality correlates of four different types of nonresponse as inferred from self-and observer ratings. J. Personal. 2005, 73, 959–984. [Google Scholar] [CrossRef]
- Koc, E. Intercultural Competence in Tourism and Hospitality: Self-Efficacy Beliefs and the Dunning Kruger Effect. Int. J. Intercult. Relat. 2021, 82, 175–184. [Google Scholar] [CrossRef]
Disclaimer/Publisher’s Note: The statements, opinions and data contained in all publications are solely those of the individual author(s) and contributor(s) and not of MDPI and/or the editor(s). MDPI and/or the editor(s) disclaim responsibility for any injury to people or property resulting from any ideas, methods, instructions or products referred to in the content. |
© 2023 by the authors. Licensee MDPI, Basel, Switzerland. This article is an open access article distributed under the terms and conditions of the Creative Commons Attribution (CC BY) license (https://creativecommons.org/licenses/by/4.0/).

