Sign in to use this feature.

Years

Between: -

Subjects

remove_circle_outline
remove_circle_outline
remove_circle_outline
remove_circle_outline
remove_circle_outline
remove_circle_outline
remove_circle_outline
remove_circle_outline
remove_circle_outline

Journals

remove_circle_outline
remove_circle_outline
remove_circle_outline
remove_circle_outline
remove_circle_outline
remove_circle_outline
remove_circle_outline
remove_circle_outline
remove_circle_outline
remove_circle_outline
remove_circle_outline

Article Types

Countries / Regions

remove_circle_outline
remove_circle_outline
remove_circle_outline
remove_circle_outline
remove_circle_outline

Search Results (1,227)

Search Parameters:
Keywords = HUVEC

Order results
Result details
Results per page
Select all
Export citation of selected articles as:
26 pages, 7234 KB  
Article
Discovery of a Novel Coumarin/Thiazole Chalcone Hybrid as a Potent Dual Inhibitor of Tubulin and Carbonic Anhydrases IX & XII with Promising Anti-Proliferative Activity
by Basima A. A. Saleem, Ashraf A. Qurtam, Mohamed Ahmed, Raed Fanoukh Aboqader Al-Aouadi, Ali Abdulrazzaq Abdulhussein Alrikabi, Helal F. Hetta, Stefan Bräse, Ghallab Alotaibi, Abdullah Alkhammash and Sara Mahmoud Farhan
Molecules 2026, 31(6), 917; https://doi.org/10.3390/molecules31060917 - 10 Mar 2026
Viewed by 222
Abstract
Multitarget-directed ligands offer a promising strategy for overcoming tumor complexity through simultaneous modulation of complementary oncogenic pathways. In this work, a novel (E)-6-(3-(4-methyl-2-thioxo-2,3-dihydrothiazol-5-yl)-3-oxoprop-1-en-1-yl)-2H-chromen-2-one (compound 6) was synthesized and evaluated as a dual inhibitor of tubulin polymerization and tumor-associated carbonic anhydrases [...] Read more.
Multitarget-directed ligands offer a promising strategy for overcoming tumor complexity through simultaneous modulation of complementary oncogenic pathways. In this work, a novel (E)-6-(3-(4-methyl-2-thioxo-2,3-dihydrothiazol-5-yl)-3-oxoprop-1-en-1-yl)-2H-chromen-2-one (compound 6) was synthesized and evaluated as a dual inhibitor of tubulin polymerization and tumor-associated carbonic anhydrases (CAs) IX and XII. Compound 6 displayed potent antiproliferative activity, particularly against MDA-MB-231 triple-negative breast cancer cells (IC50 = 0.37 µM), with excellent selectivity toward non-tumorigenic cells. Mechanistic studies demonstrated strong tubulin polymerization inhibition (IC50 = 3.40 ± 0.09 µM) and submicromolar inhibition of CA IX (IC50 = 0.102 ± 0.005 µM) and CA XII (IC50 = 0.213 ± 0.004 µM), accompanied by downregulation of CA-IX and CA-XII protein expression. Cellular investigations revealed pronounced G2/M phase arrest and apoptosis induction via mitochondrial signaling and caspase activation. Anti-angiogenic activity was supported by inhibition of endothelial migration and concentration-dependent suppression of VEGFR-2 (Tyr1175) phosphorylation in HUVEC cells. Human liver microsomal assays indicated measurable metabolic stability, while molecular docking and in silico ADMET predictions supported target engagement and drug-like properties. Collectively, these findings identify compound 6 as a promising multitarget anticancer lead integrating antimitotic, metabolic, and anti-angiogenic mechanisms. Full article
(This article belongs to the Section Medicinal Chemistry)
Show Figures

Figure 1

27 pages, 12599 KB  
Article
Synthesis and Biological Activity Characterization of Vascular Endothelial Growth Factor Using an Optimized Wheat Germ Cell-Free System
by Ming Liu, Ran Xiao, Chuiyang Kong, Aimei Liao, Long Pan and Jihong Huang
Curr. Issues Mol. Biol. 2026, 48(3), 290; https://doi.org/10.3390/cimb48030290 - 9 Mar 2026
Viewed by 120
Abstract
Cell-free protein synthesis has become a powerful tool for producing functional proteins, circumventing many limitations of live-cell systems. Platforms based on wheat germ extract are favored for their high efficiency in translating and folding complex eukaryotic proteins. To overcome the energy limitation common [...] Read more.
Cell-free protein synthesis has become a powerful tool for producing functional proteins, circumventing many limitations of live-cell systems. Platforms based on wheat germ extract are favored for their high efficiency in translating and folding complex eukaryotic proteins. To overcome the energy limitation common in such systems, we engineered an Escherichia coli strain to function as a self-renewing ATP source. This strain co-expresses a three-enzyme cascade—adenosine kinase, adenylate kinase, and acetate kinase—that efficiently converts adenosine and acetyl phosphate into ATP. Using the lysate from this biocatalyst to energize an optimized wheat germ extract, we established a high-performance cell-free synthesis platform. This integrated system supported the robust production of multiple recombinant proteins. As a key demonstration, we synthesized human vascular endothelial growth factor 165, which exhibited full biological activity. The cell-free-produced VEGF165 significantly stimulated the proliferation of human umbilical vein endothelial cells (HUVECs) and human skin fibroblasts (HSFs). It also potently induced angiogenic responses, including the formation of extensive, interconnected capillary-like networks by HUVECs in vitro and accelerated cell migration in scratch-wound assays. Our work establishes a scalable and efficient platform for on-demand production of bioactive eukaryotic proteins, highlighting its considerable potential for advancing regenerative medicine and related therapeutic applications. Full article
Show Figures

Graphical abstract

25 pages, 11309 KB  
Article
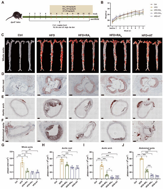
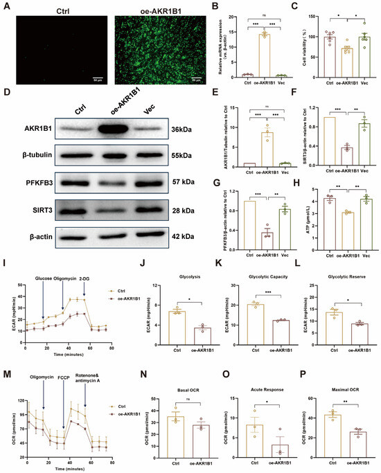
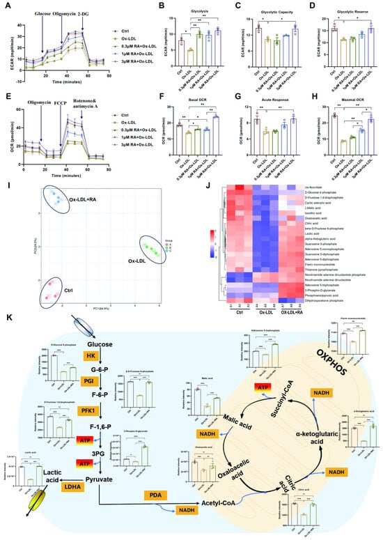
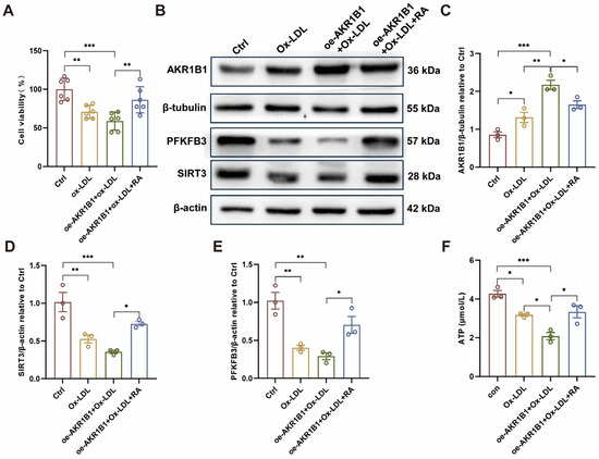
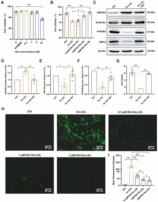
Rosmarinic Acid Targets AKR1B1 to Ameliorate Atherosclerosis via Vascular Endothelial Cell Energy Metabolism Regulation
by Taoli Sun, Quanye Luo, Tingting Liu, Xuzhen Lv, Limei Lin, Duanfang Liao, Qinhui Tuo and Wen Chen
Biomolecules 2026, 16(3), 403; https://doi.org/10.3390/biom16030403 - 9 Mar 2026
Viewed by 172
Abstract
Atherosclerosis (AS), a chronic cardiovascular disease, originates from endothelial dysfunction, a process closely linked to cellular energy metabolism. While rosmarinic acid (RA) exhibits protective cardiovascular effects, its precise mechanism against AS remains undefined. This study demonstrates that RA alleviates AS in ApoE−/− [...] Read more.
Atherosclerosis (AS), a chronic cardiovascular disease, originates from endothelial dysfunction, a process closely linked to cellular energy metabolism. While rosmarinic acid (RA) exhibits protective cardiovascular effects, its precise mechanism against AS remains undefined. This study demonstrates that RA alleviates AS in ApoE−/− mice, as evidenced by reduced aortic plaques, enhanced CD31 expression, and improved serum NO and ET-levels. Integrating network pharmacology and experimental validation, we identified Aldo-keto reductase family 1 member B1 (AKR1B1) as a direct functional target of RA. Mechanistically, RA downregulated AKR1B1, thereby activating the SIRT3/PFKFB3 axis. In Ox-LDL-induced HUVECs, RA enhanced viability, reduced ROS, and boosted energy metabolism, indicated by elevated ECAR, OCR, and levels of G-6-P, F-6-P, and ATP. Crucially, RA rescued endothelial injury induced by AKR1B1 overexpression via this pathway. Our findings establish that RA protects against AS by directly targeting AKR1B1 to restore endothelial energy homeostasis through the AKR1B1/SIRT3/PFKFB3 signaling axis, offering a novel therapeutic strategy. Full article
(This article belongs to the Special Issue Cardiometabolic Disease: Molecular Basis and Therapeutic Approaches)
Show Figures

Figure 1

18 pages, 3122 KB  
Article
Study on the Role of the AMPK/PGC-1α Pathway in Cold-Induced Vascular Endothelial Cell Apoptosis and Uterine Damage
by Sufen Bai, Xiaojin La, Yiting Yang, Yu Li, Di Wang, Yanqing Ren, Huimin Fang, Xinhua Li, Xiaodan Song, Xiumei Cheng and Dingjie Xu
Biology 2026, 15(5), 436; https://doi.org/10.3390/biology15050436 - 6 Mar 2026
Viewed by 232
Abstract
Cold exposure may influence reproductive health through vascular changes, yet its mechanisms remain underexplored. This study aimed to investigate the impact of cold exposure on uterine blood vessels and the expression of the AMPK/PGC-1α gene and protein in adult female SD rats. A [...] Read more.
Cold exposure may influence reproductive health through vascular changes, yet its mechanisms remain underexplored. This study aimed to investigate the impact of cold exposure on uterine blood vessels and the expression of the AMPK/PGC-1α gene and protein in adult female SD rats. A primary dysmenorrhea model was established in female Sprague Dawley rats and subjected to continuous cold exposure. Changes in body weight, ear temperature, and estrous cycle were observed. Superoxide dismutase (SOD) activity and adenosine triphosphate (ATP) levels were measured to assess oxidative stress. Uterine tissue morphology was assessed via small animal ultrasound, microcirculation observed using RFLSI imaging, and vascular morphology along with caspase-3 and AMPK expression evaluated histologically and immunohistochemically. CD31 and TUNEL double immunofluorescence were used to assess vascular endothelial apoptosis levels. Western blot was used to analyze Bax, BCL-2, and pAMPK/AMPK expression levels. In vitro injury models were used to treat human umbilical vein endothelial cells (HUVECs) with cold stimulus using the AMPK inhibitor Compound C. RT-PCR quantified Bax, AMPK, p53, and PGC-1α expression. Hypothermia-exposed rats exhibited significantly reduced body weight and ear temperature (p < 0.05), prolonged estrous cycle (p < 0.01), and decreased uterine index (p < 0.01), accompanied by reduced SOD and ATP levels (p < 0.01, p < 0.05). Ultrasound and flow imaging revealed decreased uterine blood flow velocity in the hypothermia group (p < 0.01). Histomorphology revealed disorganized uterine cell arrangement, reduced uterine vessel count (p < 0.01), and increased mean vessel area (p < 0.01) in cold-exposed uteri. Immunofluorescence detection revealed increased vascular endothelial cell apoptosis (p < 0.05). Western blot results showed that proapoptotic protein Bax was upregulated (p < 0.01), Bcl-2 was downregulated (p < 0.05), p-AMPK and p-AMPK/AMPK ratio were elevated (p < 0.01) after cold exposure; Rt-qPCR results indicated that Bax and P53 mRNA were increased (p < 0.01), while PGC-1α expression was elevated (p < 0.01). Rt-qPCR results showed elevated Bax and p53 mRNA (p < 0.01), along with increased AMPK and PGC-1α expression (p < 0.01) in the cold-exposed group. In human umbilical vein endothelial cells (HUVECs), compound C attenuated cold-induced effects (p < 0.01) and downregulated Bax and AMPK expression (p < 0.01). Cold exposure exacerbates uterine oxidative stress and energy imbalance, disrupts microcirculatory homeostasis, and induces endothelial cell apoptosis. Excessive phosphorylation of AMPK may co-activate PGC-1α, jointly contributing to cold-induced uterine dysfunction and exacerbated dysmenorrhea. This study reveals potential signaling pathways underlying cold-induced uterine vascular abnormalities, providing novel theoretical foundations and targeted intervention strategies for the prevention and treatment of primary dysmenorrhea. Full article
Show Figures

Figure 1

35 pages, 11775 KB  
Article
TMAO-Triggered Endothelial–Mesenchymal Transition and Microvesicle Release as Mediators of Vascular Smooth Muscle Cell Osteogenic Differentiation and Vascular Calcification
by Joumana Al Akhdar, Melike Nur Yangın Yılmaz and Kemal Baysal
Cells 2026, 15(5), 466; https://doi.org/10.3390/cells15050466 - 5 Mar 2026
Viewed by 392
Abstract
Background: Cardiovascular diseases (CVDs) are the leading global cause of mortality, with vascular calcification (VC) as a major predictor of adverse outcomes. Although vascular smooth muscle cells (VSMCs) are established contributors, the role of endothelial cells (ECs), particularly via the endothelial–mesenchymal transition (EndMT) [...] Read more.
Background: Cardiovascular diseases (CVDs) are the leading global cause of mortality, with vascular calcification (VC) as a major predictor of adverse outcomes. Although vascular smooth muscle cells (VSMCs) are established contributors, the role of endothelial cells (ECs), particularly via the endothelial–mesenchymal transition (EndMT) and exosome signaling, remains less defined. Objective: This study investigated whether the gut microbiota-derived metabolite Trimethylamine-N-oxide (TMAO) induces EndMT in ECs and whether exosomes from TMAO-treated ECs regulate the VSMC phenotype and calcification. Methods: Human umbilical vein endothelial cells (HUVECs) were exposed to TMAO at physiological and pathological levels (10–50 µM). EndMT markers were analyzed by Western blotting and qPCR. Exosomes were isolated, characterized, and applied to HAVSMCs in graded doses. Osteogenic and contractile markers, β-catenin signaling, and calcification were quantified. Exosomal miR-30 and miR-222 were studied. Results: TMAO triggered dose-dependent EndMT, decreasing CD31/VE-cadherin and increasing α-SMA, N-cadherin, and vimentin. Exosomes from TMAO-treated ECs reprogrammed VSMCs, downregulating contractile proteins and upregulating RUNX2, OPN, TNAP, and β-catenin, causing calcium accumulation. These exosomes displayed elevated miR-222 and reduced miR-30, changes that activated β-catenin signaling and promoted the osteogenic reprogramming of VSMCs. Conclusions: Pathophysiological TMAO levels induce EndMT and mediate the formation of exosomes, which drive the osteogenic reprogramming and calcification of VSMCs. Full article
Show Figures

Graphical abstract

21 pages, 15875 KB  
Article
Glycogen Hydrogel Loaded with Schistosoma japonicas Peptide SJMHE1 Improves Skin Wound Healing
by Yanwei Yang, Shang Wang, Yuyun Jiang, Liyue Huo, Wei Zhu, Xiaolin Zhang, Yubei Zhang and Xuefeng Wang
Biomolecules 2026, 16(3), 392; https://doi.org/10.3390/biom16030392 - 5 Mar 2026
Viewed by 262
Abstract
Current wound healing strategies must confront numerous challenges. Helminth-induced immunomodulation offers a promising therapeutic avenue for inflammatory diseases and injury repair. However, research on the role of helminths in damage recovery remains limited. We utilized glycogen—a naturally occurring biomaterial—to encapsulate SJMHE1, a bioactive [...] Read more.
Current wound healing strategies must confront numerous challenges. Helminth-induced immunomodulation offers a promising therapeutic avenue for inflammatory diseases and injury repair. However, research on the role of helminths in damage recovery remains limited. We utilized glycogen—a naturally occurring biomaterial—to encapsulate SJMHE1, a bioactive peptide derived from Schistosoma japonicum, and successfully developed a facilely prepared hydrogel formulation denoted as SJMHE1-gel. The properties of SJMHE1-gel, its effect on cell activity, and its performance in a murine full-thickness skin defect model were evaluated. The glycogen-based hydrogel exhibited a uniform pore size, excellent biocompatibility, and sustained release of SJMHE1. Topical application of SJMHE1-gel enhanced collagen deposition, promoted angiogenesis, facilitated the regeneration of hair follicles and sebaceous glands, and accelerated full-thickness wound healing. SJMHE1-gel also promoted M2 macrophage polarisation and suppressed inflammatory cytokine expression both in vivo and in vitro. Mechanistically, SJMHE1-treated macrophages upregulate TGF-β, which in turn promotes the migration of L929 fibroblasts and human umbilical vein endothelial cells (HUVECs) via the Smad3 pathway. Neutralization of TGF-β attenuates phosphorylated Smad3 (p-Smad3) levels and impairs the migratory capacity of both fibroblasts and HUVECs. Additionally, SJMHE1-treated macrophages upregulate VEGFA, thereby enhancing angiogenic tube formation in HUVECs. This easy-to-prepare hydrogel can regulate macrophage polarization, inhibit inflammation, promote angiogenesis, and accelerate collagen deposition, acting across wound healing stages to provide a novel therapeutic strategy. Full article
(This article belongs to the Section Natural and Bio-derived Molecules)
Show Figures

Graphical abstract

25 pages, 9804 KB  
Article
LXW7 Peptide Modification of Acellular Liver Scaffolds Improves Endothelialization and Hemocompatibility in Bioengineered Liver
by Usha Yadav, Chandra J. Yadav, Sadia Afrin, Jun-Yeong Lee, Jihad Kamel and Kyung-Mee Park
J. Funct. Biomater. 2026, 17(3), 122; https://doi.org/10.3390/jfb17030122 - 3 Mar 2026
Viewed by 439
Abstract
End-stage liver disease caused by advanced fibrosis and cirrhosis remains a major global burden, yet its treatment is limited by donor organ shortages. Bioengineered liver scaffolds offer a promising alternative, but their efficacy is often limited by thrombosis, insufficient vascularization, and poor graft [...] Read more.
End-stage liver disease caused by advanced fibrosis and cirrhosis remains a major global burden, yet its treatment is limited by donor organ shortages. Bioengineered liver scaffolds offer a promising alternative, but their efficacy is often limited by thrombosis, insufficient vascularization, and poor graft integration due to inadequate endothelialization. To overcome these challenges, we employed LXW7 αvβ3 integrin targeting peptide with high endothelial cell specificity and low platelet affinity to enhance re-endothelialization and hemocompatibility of decellularized liver scaffold (DLS) and thereby improve hepatic integration and function. LXW7 was covalently conjugated to the decellularized rat liver scaffold via EDC/NHS-mediated carbodiimide coupling and subsequently reseeded with human umbilical vein endothelial cells (HUVECs) and cultured in a perfusion bioreactor to promote endothelialization. LXW7 immobilization significantly improved HUVECs attachment and proliferation, achieving approximately 81% vascular coverage, while sustaining the endothelial function. Ex vivo blood perfusion showed minimal thrombus formation and markedly reduced platelet adhesion, demonstrating enhanced hemocompatibility. Following confirmation of endothelialization, scaffolds were recellularized with hepatocellular carcinoma (HepG2) cells and HUVECs. LXW7 modified scaffolds promote organized hepatocyte distribution, sustained albumin expression, and increased urea secretion. In vivo implantation of LXW7-DLS into the omentum of mice promoted robust host endothelial recruitment and enhanced neovascularization, highlighting the scaffold’s excellent biocompatibility and good integration with surrounding tissues. Moreover, in vivo implantation of LXW7 recellularized scaffolds into a thioacetamide-induced fibrotic mouse liver resulted in reduced collagen deposition and lowered serum ALT/AST levels, demonstrating hepatic regeneration and extracellular matrix remodeling. Overall, our results showed that LXW7-modified DLS promotes stable endothelialization, improves hemocompatibility, and enhances hepatic function, underscoring its translational potential for the development of vascularized transplantable liver grafts. Full article
Show Figures

Graphical abstract

21 pages, 2523 KB  
Article
Extracellular Vesicles from Osteotropic Triple-Negative Breast Cancer Cells Transfer miRNAs to Bone Cells Reducing Collagen Expression and Bone Matrix Mineralisation
by Luca Giacchi, Argia Ucci, Elisa Pucci, Loreto Lancia, Fanny Pulcini, Simona Delle Monache, Nadia Rucci and Marco Ponzetti
Pharmaceutics 2026, 18(3), 317; https://doi.org/10.3390/pharmaceutics18030317 - 2 Mar 2026
Viewed by 330
Abstract
Background/Objectives: Bone metastases are a common complication of breast cancer. In our previous study, we reported that extracellular vesicles released by osteotropic human (MDA-MB-231) and murine (4T1) breast cancer cells disrupt bone homeostasis by enhancing osteoclast differentiation and impairing osteoblast function. Based [...] Read more.
Background/Objectives: Bone metastases are a common complication of breast cancer. In our previous study, we reported that extracellular vesicles released by osteotropic human (MDA-MB-231) and murine (4T1) breast cancer cells disrupt bone homeostasis by enhancing osteoclast differentiation and impairing osteoblast function. Based on these findings, we investigated whether microRNAs contained within tumour-derived EVs could mediate these bone-altering effects. Methods: MDA-MB-231- and 4T1-EVs were tagged with the RNA-specific fluorophore SYTORNA and employed to treat mouse primary bone marrow macrophages (BMMs) and osteoblasts (OBs). We also performed RNAseq on MDA-MB-231- and 4T1-EVs to assess their miRNAs content. Finally, we evaluated the effect of selected miRNA-mimics on OBs, BMMs and HUVEC cells. Results: Fluorescence microscopy demonstrated EV-RNAs shuttling to recipient cells, while RNA sequencing on MDA-MB-231- and 4T1-EVs revealed that, of the top 20 expressed miRNAs, 10 were common. Among them, we first focused on the following four: miR-26a-5p, miR-24-3p, miR-29a-3p, and miR-29b-3p, which were linked to bone biology. We confirmed their presence in MDA-MB-231-/4T1-EVs by qPCR. Then, we evaluated their EV-mediated shuttling to BMMs and OBs using affinity tags. Among all the conditions tested, miR-29a and miR-29b were the best-shuttled miRNAs, with efficiency between 50–100% in both OBs and BMMs, both for MDA-MB-231- and 4T1-EVs. Finally, to test whether miR-29a and miR-29b could have a functional role in bone cells, OBs were transfected with miR-29a and 29b-mimics, discovering that this treatment reduced collagen1α1 and 1α2 mRNA as well as the OBs’ mineralisation ability, while the same miRNA mimics were found to have no effect on osteoclastogenesis or on in vitro angiogenesis. Conclusions: MDA-MB-231- and 4T1-EVs shuttle miRNAs to bone cells, which likely contributes to OBs’ activity impairment. Full article
(This article belongs to the Special Issue Extracellular Vesicles for Targeted Delivery)
Show Figures

Graphical abstract

19 pages, 3716 KB  
Article
Anti-Inflammatory and Angiogenic Effects of Stem Cell Secretome
by Shawn P. Grogan, Grant Stinebaugh and Darryl D. D’Lima
Int. J. Mol. Sci. 2026, 27(5), 2325; https://doi.org/10.3390/ijms27052325 - 1 Mar 2026
Viewed by 371
Abstract
Mesenchymal stem cells (MSCs) exert biological effects in part through their secretome which includes extracellular vesicles. In this study, we isolated and characterized the secretome from clinically relevant stem cell lines: human embryonic stem cell–derived mesenchymal stem cell line (ES-MSCs) and Infrapatellar fat [...] Read more.
Mesenchymal stem cells (MSCs) exert biological effects in part through their secretome which includes extracellular vesicles. In this study, we isolated and characterized the secretome from clinically relevant stem cell lines: human embryonic stem cell–derived mesenchymal stem cell line (ES-MSCs) and Infrapatellar fat pad derived MSC (IPFP-MSC) cultured in xeno-free medium. We assessed the biological activity of concentrated cell secretome or isolated fractions of extracellular vesicles (EVs) on cell proliferation, microvascular formation, and cartilage degradation in a human osteoarthritic (OA) ex vivo model. Serum-free conditioned medium from ES-MSC (N = 1) or IPFP-MSC (N = 2) monolayer cultures were concentrated by ultrafiltration to generate concentrated conditioned medium (CCM). Size exclusion chromatography was used to fractionate extracellular vesicles (EVs). Vesicle size, concentration, morphology, and surface markers were characterized by nanoparticle tracking analysis, transmission electron microscopy, and flow cytometry. Biological activity was evaluated by treating human umbilical vein endothelial cells (HUVECs), IPFP-MSCs, and ES-MSCs with CCM and EVs at defined particle concentrations. Endothelial network formation was tested in fibrin gels with different cell and secretome combinations. For analysis of cartilage degradation, human cartilage explants (N = 4; 3.5 mm in diameter) were harvested from patients undergoing total knee arthroplasty and subjected to IL-1β stimulation to induce an OA phenotype. Explants were treated with varying doses from CCM or EVs. Release of glycosaminoglycan in the medium and RNA analysis of catabolic genes were used as readouts. Secretome preparations yielded on average approximately 50 billion vesicles per mL with a similar particle size distribution between 50–200 nm in ES-MSC and IPFP-MSC cultures. Transmission electron microscopy confirmed vesicle morphology and flow cytometry confirmed expression of exosomal surface markers (CD9, CD63, CD81). Functionally, CCM and EVs enhanced proliferation in a dose-dependent manner. Endothelial networks formed by HUVECs in fibrin were stabilized over 7 days by CCMs, most notably by hypoxic ES-MSC CCM relative to no CCM treatment (control). In the OA cartilage model, IL-1β stimulation increased glycosaminoglycan release, whereas ES-MSC CCM treatment and EV treatment reduced glycosaminoglycan release and ES-MSC CCM reduced gene expression of IL-1β, MMP-1, and MMP-3. We isolated and characterized the concentrated secretome and the isolated vesicle-enriched fractions from xeno-free ES-MSC and IPFP-MSC and demonstrated bioactivity in promoting cell proliferation, modulating endothelial network formation, and mitigating cartilage degradation in osteoarthritic tissue. These findings support the bioactivity and therapeutic potential of stem cell–derived secretomes for OA. Full article
Show Figures

Figure 1

17 pages, 1910 KB  
Article
In Vitro Studies of the Effects of Antithrombotic Zn-Dipicolylamine-Harboring Liposomes (DPALs) on Serum Albumin and Human Umbilical Vein Endothelial Cells
by Michelle Tanujaya, Gianna Cai, Jia Patel, Zana Moldavsky, Yumna Ejaz, Malia Mahazabin Ahmed, SangSang Duong, Lawrence E. Goldfinger, Koon Y. Pak, Brian D. Gray and Parkson Lee-Gau Chong
Int. J. Mol. Sci. 2026, 27(5), 2299; https://doi.org/10.3390/ijms27052299 - 28 Feb 2026
Viewed by 203
Abstract
Thrombosis remains a leading cause of cardiovascular morbidity and mortality. During thrombosis, activated platelets and endothelial cells expose phosphatidylserine (PS) on their outer membranes, creating a surface that accelerates clot formation. Current antithrombotic therapies, such as heparin and warfarin, carry significant bleeding risks, [...] Read more.
Thrombosis remains a leading cause of cardiovascular morbidity and mortality. During thrombosis, activated platelets and endothelial cells expose phosphatidylserine (PS) on their outer membranes, creating a surface that accelerates clot formation. Current antithrombotic therapies, such as heparin and warfarin, carry significant bleeding risks, highlighting the need for safer alternatives. In response, we developed a PS-targeting liposomal formulation composed of Zn-dipicolylamine (DPA)-cyanine-3[22,22] and 1-palmitoyl-2-oleoyl-sn-glycero-3-phosphocholine (molar ratio 3:97). This DPA-harboring liposome (DPAL) binds selectively to PS-rich surfaces such as activated platelets and has demonstrated efficacy in reducing thrombosis in mouse models, with minimal bleeding. In the present study, we examined the interaction of DPAL with albumin, the most abundant plasma protein and a key transporter in the bloodstream, to assess the potential for harmful protein aggregation or structural disruption. Using dynamic light scattering and intrinsic protein fluorescence, we found that, unlike warfarin and heparin, DPAL does not induce any large protein aggregates or cause significant conformational changes near the tryptophan residue when mixed with human serum albumin, suggesting a favorable interaction profile. In addition, we used transwell permeability assays and CyQUANT cell proliferation assays to assess the cytotoxicity of DPAL in cultured human umbilical vein endothelial cells (HUVECs). Our results showed that DPAL does not compromise endothelial barrier integrity in HUVEC monolayers nor the cells’ viability. Our current and previous findings together suggest that DPAL could offer a promising approach to modulate harmful coagulation pathways and provide a new targeted therapeutic strategy for managing thrombotic disorders. Full article
(This article belongs to the Collection Feature Papers in Molecular Biophysics)
Show Figures

Figure 1

28 pages, 23948 KB  
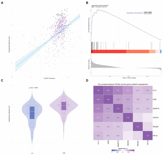
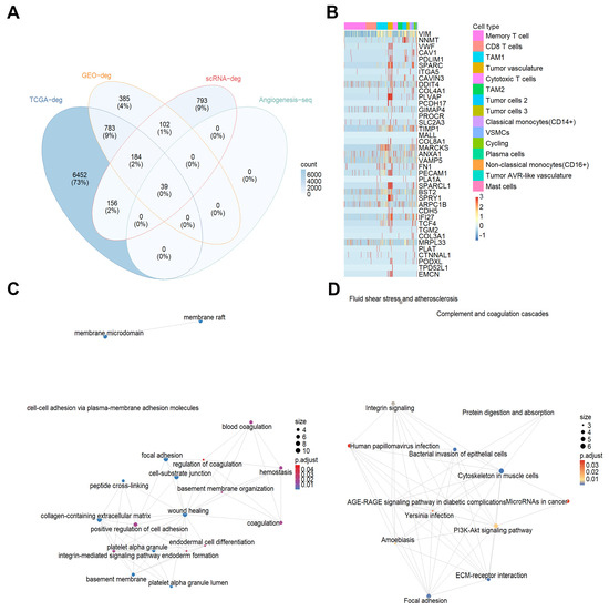
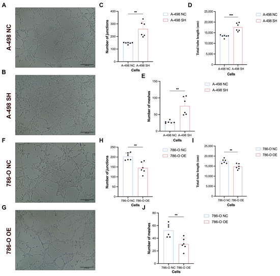
Article
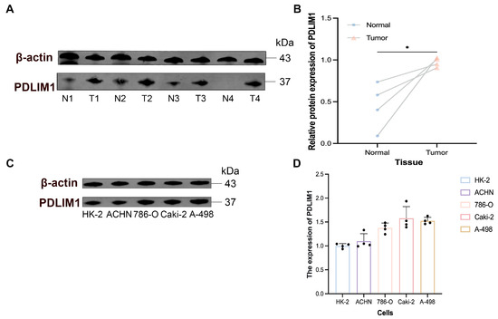
Angiogenesis-Informed Preoperative CT Radiogenomics Predicts Overall Survival in Clear Cell Renal Cell Carcinoma: Development and External Validation
by Yanghuang Zheng, Yuelin Du, Zhongwei Ma, Yao Luo, Jianzhong Lu and Panfeng Shang
Cancers 2026, 18(5), 768; https://doi.org/10.3390/cancers18050768 - 27 Feb 2026
Viewed by 335
Abstract
Background/Objectives: We aimed to identify angiogenesis-related prognostic biomarkers and develop a radiogenomics model to predict overall survival (OS) in clear cell renal cell carcinoma (ccRCC), supporting risk stratification and potential therapeutic target discovery. Methods: Bulk transcriptomes from The Cancer Genome Atlas Kidney Renal [...] Read more.
Background/Objectives: We aimed to identify angiogenesis-related prognostic biomarkers and develop a radiogenomics model to predict overall survival (OS) in clear cell renal cell carcinoma (ccRCC), supporting risk stratification and potential therapeutic target discovery. Methods: Bulk transcriptomes from The Cancer Genome Atlas Kidney Renal Clear Cell Carcinoma cohort (TCGA-KIRC), seven Gene Expression Omnibus (GEO) microarrays, and a single-cell RNA sequencing (scRNA-seq) dataset were integrated to identify angiogenesis-related prognostic genes. Preoperative contrast-enhanced computed tomography (CT) images from The Cancer Imaging Archive Kidney Renal Clear Cell Carcinoma collection (TCIA-KIRC) were used for radiomics feature extraction, and a radiogenomics signature was constructed by linking radiomic features with transcriptomic risk patterns. Nine machine learning models were trained to predict OS; the best model was further evaluated in an independent external retrospective cohort. PDLIM1 (PDZ and LIM domain protein 1) was validated at the protein level, and conditioned medium from stable ccRCC cell lines was applied to human umbilical vein endothelial cells (HUVECs) for Matrigel tube formation assays. Results: Five angiogenesis-related hub genes (PDLIM1, EMCN, ARPC1B, PLAT, and TIMP1) were identified. The extreme gradient boosting (XGBoost)-based radiogenomics model showed the best performance, with time-dependent concordance index (C-index) values of 0.880, 0.816, and 0.789 at 1, 3, and 5 years in the training set and 0.864, 0.758, and 0.736 in the internal validation set, respectively. In the external validation cohort, C-index values were 0.800, 0.726, and 0.703 at 1, 3, and 5 years. PDLIM1 protein was upregulated in ccRCC versus normal tissues. Functionally, PDLIM1 overexpression suppressed, whereas PDLIM1 knockdown promoted tube formation. Conclusions: This study developed and validated an angiogenesis-related radiogenomics model that accurately predicts OS in ccRCC patients and provides potential therapeutic targets for anti-angiogenic therapy. Full article
(This article belongs to the Special Issue Biomarkers of Urological Cancers)
Show Figures

Figure 1

20 pages, 13431 KB  
Article
Clinical Efficacy of SPARC-Modified Mesenchymal Stem Cells for the Treatment of Dog Skin Wounds
by Hong-Kai Tian, Ba-Lun Li, Jia-Qi Gao, Dong-Yao Han, Nikita Merzlikin, Chen-Chen Li, Zi-Xi Ling, Zeng-Yu Zhang, Wen-Long Zhu, Jian-Qi Dai, Lydmila Gerunova, Le-Xi Gao, Na Li and Jin-Lian Hua
Vet. Sci. 2026, 13(3), 222; https://doi.org/10.3390/vetsci13030222 - 26 Feb 2026
Viewed by 266
Abstract
The number of pet dogs is increasing, and the number of working dogs (e.g., guide dogs, police dogs) is also gradually increasing. Skin wounds are a common clinical problem in dogs and tend to be more common in the clinic as mechanical wounds. [...] Read more.
The number of pet dogs is increasing, and the number of working dogs (e.g., guide dogs, police dogs) is also gradually increasing. Skin wounds are a common clinical problem in dogs and tend to be more common in the clinic as mechanical wounds. The healing process of skin wounds is often influenced by a variety of factors, including infection, nutritional status, and immune response, while wound healing is more difficult in dogs with diabetes or aging dogs. Mesenchymal stem cells (MSCs) play an important role in skin healing and regeneration with their multidirectional differentiation potential and immunomodulatory function. However, the application of MSCs alone for the treatment of skin wounds may have certain limitations, such as low cell survival and a lack of localization. Therefore, it is important to find methods that can enhance the therapeutic effect of MSCs. Secreted protein acidic and rich in cysteine (SPARC), an extracellular matrix protein widely involved in regulating biological processes such as cell proliferation, migration, and matrix production, may enhance the efficacy of MSCs in skin wound healing. This study aims to systematically evaluate the therapeutic efficacy of SPARC-overexpressing adipose-derived mesenchymal stem cells (ADSCs) in promoting skin wound healing by establishing wound models in normal, diabetic, and aged mice and dogs, thereby validating their potential under diverse physiological and pathological conditions. For in vitro validation, we used hydrogen peroxide (H2O2) to induce Human Umbilical Vein Endothelial Cell (HUVEC) and Human Keratinocyte Cell (HaCaT) injury. All animals were randomly assigned to six experimental groups as follows: (1) Model group: Untreated wound (negative control); (2) HY group: Hydrogel alone (vehicle control); (3) Con group: Control-ADSCs (cell control); (4) Con-Exo&HY group: Control-ADSC exosomes in hydrogel; (5) SPARC group: oe-SPARC-ADSCs (treatment); (6) SPARC-Exo&HY group: oe-SPARC-ADSC exosomes in hydrogel (treatment). Separately, HUVEC and HaCaT cells were assigned to four experimental conditions: a blank control group, a model group, a control-ADSC-treated group, and an oe-SPARC-ADSC-treated group. ADSCs modified by SPARC significantly promoted re-epithelialization integrity, collagen deposition, inflammation reduction, angiogenesis, and hair follicle regeneration during wound healing in dog skin. HUVEC and HaCaT cells proliferated after adding oe-SPARC-ADSCs cell supernatant. Meanwhile, quantitative proteomic sequencing data analysis showed that SPARC could promote skin wound healing by enhancing cell adhesion, hyaluronic acid binding, and vascular smooth muscle contraction of ADSCs. Both in vitro cellular assays and in vivo wound-healing models suggest that the combination of SPARC and ADSCs for the treatment of skin wounds has broad application prospects. Full article
Show Figures

Figure 1

19 pages, 5229 KB  
Article
Regulatory Role of miR-196a-5p in Angiogenesis-Related Markers in Endothelial Cells Exposed to Hypertensive Pregnancies
by Aslah Nabilah Abdull Sukor, Nurul Iffah Mohd Isa, Nur Syakirah Othman, Azizah Ugusman, Mohd Faizal Ahmad, Nur Fariha Mohd Manzor, Shahidee Zainal Abidin, Amilia Aminuddin and Adila A. Hamid
Int. J. Mol. Sci. 2026, 27(4), 2047; https://doi.org/10.3390/ijms27042047 - 22 Feb 2026
Viewed by 272
Abstract
Offspring of hypertensive disorders of pregnancies (HDP) exhibit early-life endothelial dysfunction and have an elevated susceptibility to hypertension during adulthood which is potentially mediated by microRNA (miRNA), a key regulator of gene expression. RNA sequencing showed that miR-196a-5p was significantly upregulated in HUVEC [...] Read more.
Offspring of hypertensive disorders of pregnancies (HDP) exhibit early-life endothelial dysfunction and have an elevated susceptibility to hypertension during adulthood which is potentially mediated by microRNA (miRNA), a key regulator of gene expression. RNA sequencing showed that miR-196a-5p was significantly upregulated in HUVEC exposed to HDP and may regulate angiogenesis in endothelial cells. Therefore, this study aims to elucidate the role of miR-196a-5p in regulating angiogenesis in HUVEC exposed to HDP. miR-196a-5p expression was validated by stem-loop RT-qPCR. Predicted target genes were identified using four algorithms, miRWalk, miRDB, TargetScan, and DIANA-microT-CDS, focusing on angiogenesis-related genes. Protein expression was confirmed through ELISA. Stem-loop RT-qPCR showed that miR-196a-5p expression was significantly upregulated in HDP HUVEC. Bioinformatic analysis revealed that the PDGFRA gene, a key regulator for angiogenesis, was significantly enriched. Overexpression of miR-196a-5p significantly downregulated PDGFRA, VEGF, and bFGF in HDP HUVEC, whereas its suppression upregulated these genes significantly. The ELISA result confirmed the corresponding changes at the protein level. However, PDGFRA protein levels increased with miR-196a-5p overexpression and decreased with its inhibition. Collectively, the results indicate that miR-196a-5p may have a regulatory effect on PDGFRA, VEGF, and bFGF that is associated with angiogenesis, and the modifications could be beneficial in future epigenetic targeted therapy. Full article
(This article belongs to the Special Issue Advanced Molecular Research on Pregnancy Complication Mechanisms)
Show Figures

Figure 1

17 pages, 2509 KB  
Article
PLGA-Encapsulated Mitochondrial Hydrogen Sulphide Donor, AP39, Resolve Endothelial Inflammation via Mitochondria-Targeted Bioenergetic and Redox Modulation
by Lissette Sanchez-Aranguren, Bahareh Hassanzadeh Moghadam, Mohamad Anas Al Tahan, Kacper Kruszyna, Jacob Baxandall, Hala Shokr and Mandeep Kaur Marwah
Clin. Bioenerg. 2026, 2(1), 4; https://doi.org/10.3390/clinbioenerg2010004 - 14 Feb 2026
Viewed by 295
Abstract
Vascular inflammation and endothelial dysfunction are key drivers in the development of cardiovascular and neurovascular diseases. Mitochondrial dysfunction and oxidative stress further amplify inflammatory cascades, emphasising the need for targeted strategies that restore endothelial homeostasis at the subcellular level. Hydrogen sulphide (H2 [...] Read more.
Vascular inflammation and endothelial dysfunction are key drivers in the development of cardiovascular and neurovascular diseases. Mitochondrial dysfunction and oxidative stress further amplify inflammatory cascades, emphasising the need for targeted strategies that restore endothelial homeostasis at the subcellular level. Hydrogen sulphide (H2S) donors, such as AP39, offer cytoprotective benefits but are limited by short half-life and rapid release of the active compound, H2S. We developed poly(lactic-co-glycolic acid) (PLGA) nanoparticles encapsulating AP39 (PLGA-AP39) to achieve sustained, mitochondria-targeted H2S delivery. Nanoparticles were characterised by size, polydispersity, zeta potential, encapsulation efficiency, and in vitro release kinetics. Human umbilical vein endothelial cells (HUVEC) were exposed to TNF-α to induce inflammation, followed by treatment with free AP39 or PLGA-AP39. Anti-inflammatory effects were assessed by measuring IL-6, IL-8, and TGF-β levels. Mitochondrial function was evaluated using a Seahorse XFe24 Analyser, membrane potential assays, and mitochondrial ROS detection. Moreover, we investigated vascular function by analysing capillary-like tube formation and wound closure in response to treatments. PLGA-AP39 nanoparticles displayed a uniform size (~227 nm), low PDI, and high encapsulation efficiency (>78%). Sustained AP39 release was observed over seven days. Treatment with PLGA-AP39 significantly restored TNF-α-induced endothelial dysfunction and reduced TNF-α-induced release of IL-6, IL-8, and TGF-β compared to untreated controls. Seahorse analysis revealed restoration of maximal respiration and increased spare respiratory capacity. Encapsulated AP39 also preserved mitochondrial membrane potential and reduced mitochondrial ROS production, demonstrating enhanced protection against inflammation-induced metabolic dysfunction. This work establishes a novel nanoparticle-based strategy for prolonged, mitochondria-specific H2S delivery to counteract vascular inflammation and enhance endothelial bioenergetics. The results from this work are pioneering in the generation of a novel delivery method for H2S donors employing PLGA and represent a promising therapeutic avenue for treating chronic vascular inflammatory disorders. Full article
Show Figures

Graphical abstract

23 pages, 5982 KB  
Article
Quaternary Ammonium Salt Carboxymethyl Chitosan/Sodium Oxidized Alginate/Tannic Acid/Sodium Tetraborate Hydrogel Dressings with Self-Healing, Antioxidant and Responsive Release of Tannic Acid
by Fangzheng Yu, Chen Wang, Jiawei Zhang and Zheng Zhao
Materials 2026, 19(4), 749; https://doi.org/10.3390/ma19040749 - 14 Feb 2026
Viewed by 354
Abstract
Infected wound repair remains a global healthcare challenge, primarily due to bacterial infection and a pathological microenvironment characterized by elevated glucose levels and oxidative stress. In this work, a quaternized carboxymethyl chitosan (QCMCS)/oxidized sodium alginate (OSA)/tannic acid (TA)/sodium tetraborate (STB) hydrogel was developed [...] Read more.
Infected wound repair remains a global healthcare challenge, primarily due to bacterial infection and a pathological microenvironment characterized by elevated glucose levels and oxidative stress. In this work, a quaternized carboxymethyl chitosan (QCMCS)/oxidized sodium alginate (OSA)/tannic acid (TA)/sodium tetraborate (STB) hydrogel was developed for controlled TA release and diabetic wound repair. The QCMCS/OSA/TA/STB hydrogel exhibited potent antibacterial activity, with inhibition rates exceeding 99% against S. aureus and MRSA and 86% against E. coli, arising from the synergistic action of QCMCS and TA. Meanwhile, the introduction of TA enhanced antioxidant performance (radical scavenging rates of 66.72% and 93.16% against DPPH and ABTS, respectively), and STB reinforced mechanical strength with a compressive resistance of 140.78 kPa through a dual cross-linking network. In vitro biocompatibility evaluations demonstrated that the hemolysis ratios of all hydrogels were below 5%, and the survival rate of Human umbilical vein endothelial cells (HUVECs) was over 93%. Reversible borate ester linkages between STB and the catechol groups of TA protect TA from oxidative degradation and allow stimulus-responsive release under elevated glucose and oxidative conditions. This responsive hydrogel represents a promising multifunctional platform for diabetic wound management. Full article
Show Figures

Figure 1

Back to TopTop