Next Issue
Volume 16, January
Previous Issue
Volume 15, November
 
 
Due to scheduled maintenance work on our servers, there may be short service disruptions on this website between 11:00 and 12:00 CEST on March 28th.

Biomolecules, Volume 15, Issue 12 (December 2025) – 119 articles

Cover Story (view full-size image): Like giraffes selectively browsing in a dense forest, activity-based protein profiling (ABPP) probes, such as iodoacetamide-alkyne (IA-alkyne), discriminate among thousands of proteins to label reactive cysteine residues in complex proteomes. These precision tools map functional hotspots and enable the discovery of druggable targets. With advances such as isotopic tandem orthogonal proteolysis (IsoTOP)-ABPP and photoaffinity labeling, dynamic protein–ligand interactions can be captured and quantified across proteomes. This cover art depicts the concept of selective molecular foraging, symbolizing the specificity, utility, and elegance of modern chemical proteomics. View this paper
  • Issues are regarded as officially published after their release is announced to the table of contents alert mailing list.
  • You may sign up for e-mail alerts to receive table of contents of newly released issues.
  • PDF is the official format for papers published in both, html and pdf forms. To view the papers in pdf format, click on the "PDF Full-text" link, and use the free Adobe Reader to open them.
Order results
Result details
Section
Select all
Export citation of selected articles as:
16 pages, 11474 KB  
Article
A Scorpion Peptide Exerts Selective Anti-Leukemia Effects Through Disrupting Cell Membranes and Triggering Bax/Bcl-2-Related Apoptosis Pathway
by Xiaoping Dong, Siwei Yi, Yaqin Yang, Yushuo Wang, Lingxiang Wang, Jingjing Huang, Yong Zeng and Zhonghua Liu
Biomolecules 2025, 15(12), 1751; https://doi.org/10.3390/biom15121751 - 18 Dec 2025
Viewed by 776
Abstract
Numerous modern scientific studies have demonstrated that animal venoms harbor a wealth of diverse anticancer active components, serving as a valuable resource for the development of natural antitumor drugs. AI-based computation and prediction models enable rapid screening of extensive active peptides. In this [...] Read more.
Numerous modern scientific studies have demonstrated that animal venoms harbor a wealth of diverse anticancer active components, serving as a valuable resource for the development of natural antitumor drugs. AI-based computation and prediction models enable rapid screening of extensive active peptides. In this study, the anticancer activity of seven peptides was predicted using our previous deep learning model. Further verification experiments confirmed that Lpep3 can selectively and efficiently inhibit the growth of leukemia cells. Electron microscopy observations revealed cell shrinkage in morphology and honeycomb-like perforations on the cell membrane in the treated group. It is hypothesized that high-concentration peptides disrupt the cell membrane and increase cell permeability, which was confirmed by trypan blue staining and Calcein-AM/PI double-staining assays. Lpep3 induces the release of lactate dehydrogenase (LDH) and ATP in a concentration-dependent manner, further suggesting that this peptide disrupts the cell membrane. In addition, although Lpep3 does not affect the cell cycle of MV-4-11, it can induce cell apoptosis. Western blotting and RT-qPCR results showed that compared with the control group, the expression levels of Bax were upregulated, while the expression level of Bcl-2 protein was downregulated in the Lpep3 group. In vivo experiments demonstrated that Lpep3 has good biological safety, and compared with the control group, the Lpep3 group could inhibit the growth of tumor cells in mice. Collectively, Lpep3 is characterized by high potency and specificity and may serve as a promising lead compound for the development of anti-leukemia drugs. Full article
(This article belongs to the Section Natural and Bio-derived Molecules)
Show Figures

Figure 1

32 pages, 2881 KB  
Review
Fucoidan Therapy for Extraintestinal Diseases: Targeting the Microbiota–Gut–Organ Axes
by Xian Sun, Ping Li, Baoduan Chen, Chong Chen, Jing Zhao and Sifan Sun
Biomolecules 2025, 15(12), 1750; https://doi.org/10.3390/biom15121750 - 18 Dec 2025
Viewed by 934
Abstract
The microbiota–gut–organ axis is widely recognized as a pivotal mediator of systemic health, primarily through gut-derived immune, metabolic, and inflammatory signaling. Fucoidans, a class of fucose-containing sulfated polysaccharides predominantly composed of L-fucose and exclusively found in brown seaweeds, have been demonstrated to modulate [...] Read more.
The microbiota–gut–organ axis is widely recognized as a pivotal mediator of systemic health, primarily through gut-derived immune, metabolic, and inflammatory signaling. Fucoidans, a class of fucose-containing sulfated polysaccharides predominantly composed of L-fucose and exclusively found in brown seaweeds, have been demonstrated to modulate gut microbiota composition and function, resulting in the enrichment of beneficial bacteria and the suppression of harmful species. They enhance the production of beneficial metabolites, such as short-chain fatty acids and specific bile acids, while suppressing harmful metabolites, including lipopolysaccharide, thereby ameliorating organ damage via key mechanisms such as the mitigation of oxidative stress and inhibition of inflammatory responses. Furthermore, fucoidan supplementation was found to restore intestinal barrier integrity. Using disease models including Parkinson’s disease, alcoholic liver disease, diabetic kidney disease, and obesity, the mechanisms through which fucoidans ameliorate extraintestinal diseases via the microbiota–gut–organ axis were elucidated. Microbiota-dependent mechanisms have been confirmed via experimental approaches such as fecal microbiota transplantation and specific bacterial strain supplementation. Fucoidans represent promising prebiotic agents for the restoration of microbial ecology and the treatment of extraintestinal diseases, highlighting the need for further clinical investigation. Full article
(This article belongs to the Section Biological Factors)
Show Figures

Figure 1

17 pages, 30765 KB  
Article
RSL3 Promotes STAT3 Ubiquitination to Induce Autophagy and Apoptosis in PARPi-Resistant Breast Cancer Cells
by Lingyan Chen, Dejian Chen, Fengzhuo Yang, Xinyi Chen and Binjiao Zheng
Biomolecules 2025, 15(12), 1749; https://doi.org/10.3390/biom15121749 - 18 Dec 2025
Viewed by 700
Abstract
Background: Breast cancer remains the most common malignancy among women worldwide. Current systemic treatment strategies include chemotherapy, immunotherapy, bone-stabilizing agents, endocrine therapy for hormone receptor-positive disease, anti-HER2 therapy for HER2-positive disease, and poly (ADP-ribose) polymerase (PARP) inhibitors for BRCA mutation cases. However, effectively [...] Read more.
Background: Breast cancer remains the most common malignancy among women worldwide. Current systemic treatment strategies include chemotherapy, immunotherapy, bone-stabilizing agents, endocrine therapy for hormone receptor-positive disease, anti-HER2 therapy for HER2-positive disease, and poly (ADP-ribose) polymerase (PARP) inhibitors for BRCA mutation cases. However, effectively overcoming drug resistance and reducing recurrence and metastasis rates remain major therapeutic challenges. Methods: To investigate the underlying mechanism of RSL3 in PARPi-resistant breast cancer cells, we treated several PARPi-resistant breast cancer cells with varying doses of RSL3. The regulatory proteins of STAT3 were analyzed using real-time quantitative polymerase chain reaction (RT-qPCR) and Western blot analysis. Immunoprecipitation and ubiquitination assay were performed to identify the STAT3 ubiquitination levels. Results: Recently, we identified that RSL3, a ferroptosis activator, exhibits potent antitumor activity against PARPi-resistant breast cancer. Yet, its underlying mechanism remains unclear. Here, we demonstrate that RSL3 directly targets STAT3 and promotes its degradation via the ubiquitination pathway, leading to increased LC3-II levels and decreased p62 expression. These changes ultimately enhance autophagy, which at least partially contributes to elevated apoptosis. Rescue experiments confirmed that STAT3 overexpression reverses RSL3-induced autophagy and apoptosis. Conclusions: Our findings highlight RSL3 as a promising therapeutic agent and STAT3 as a potential target for treating PARPi-resistant breast cancer. Full article
(This article belongs to the Section Molecular Medicine)
Show Figures

Figure 1

17 pages, 1950 KB  
Article
Talaporfin Sodium as a Clinically Translatable Radiosensitizer in Radiodynamic Therapy
by Junko Takahashi, Junkoh Yamamoto, Kohei Suzuki, Shohei Nagasaka, Kaizhen Yang, Haobo Zhao and Teppei Yamaoka
Biomolecules 2025, 15(12), 1748; https://doi.org/10.3390/biom15121748 - 18 Dec 2025
Viewed by 524
Abstract
Talaporfin sodium (mono-L-aspartyl chlorin e6; NPe6), a second-generation photosensitizer, is clinically used in photodynamic therapy (PDT). It accumulates preferentially in tumors and exhibits deep tissue penetration, rapid systemic clearance, and minimal photosensitivity. However, treatment of deep-seated malignancies remains challenging. Here, we demonstrate that [...] Read more.
Talaporfin sodium (mono-L-aspartyl chlorin e6; NPe6), a second-generation photosensitizer, is clinically used in photodynamic therapy (PDT). It accumulates preferentially in tumors and exhibits deep tissue penetration, rapid systemic clearance, and minimal photosensitivity. However, treatment of deep-seated malignancies remains challenging. Here, we demonstrate that talaporfin sodium undergoes physicochemical reactions with X-rays to generate reactive oxygen species, a mechanism analogous to that of 5-aminolevulinic acid (5-ALA)-induced protoporphyrin IX in radiodynamic therapy (RDT). To evaluate its therapeutic efficacy, we employed a pancreatic cancer xenograft model using MIA PaCa-2 cells in mice. Talaporfin sodium was administered intravenously 2 h before X-ray exposure, followed by fractionated X-ray irradiation (3 Gy daily for 3 consecutive days). Talaporfin-mediated RDT significantly inhibited tumor growth compared with radiation therapy alone. Furthermore, an exploratory RNA-seq analysis of xenografts revealed transcriptional signatures of stress and immune activation, suggesting that talaporfin-mediated RDT enhances oxidative and immunogenic responses within the tumor microenvironment. These findings highlight the potential of talaporfin sodium as a clinically translatable radiosensitizer for RDT, offering a promising strategy for the treatment of deep-seated cancers such as pancreatic carcinoma. Full article
(This article belongs to the Section Chemical Biology)
Show Figures

Graphical abstract

19 pages, 7178 KB  
Article
Humanized Bone Model Identifies BMP6 as a Multifunctional Regulator in Myeloma Bone Disease
by Jiaxian Wang, Thomas Baardemans, Ricardo de Matos Simoes, Willy Noort, Ruud W. J. Ruiter, Henk-Jan Prins, Susan E. van Hal-van Veen, Huipin Yuan, Joost D. de Bruijn, Anton C. M. Martens, Constantine S. Mitsiades, Sonja Zweegman, Maria Themeli and Richard W. J. Groen
Biomolecules 2025, 15(12), 1747; https://doi.org/10.3390/biom15121747 - 18 Dec 2025
Cited by 1 | Viewed by 720
Abstract
Multiple myeloma (MM) is a plasma cell malignancy that disrupts bone homeostasis by suppressing osteogenesis and promoting osteoclast activity. While most therapeutic interventions to date have focused on targeting tumor cells and reducing osteolysis, we investigate whether osteoinductive strategies can restore bone formation [...] Read more.
Multiple myeloma (MM) is a plasma cell malignancy that disrupts bone homeostasis by suppressing osteogenesis and promoting osteoclast activity. While most therapeutic interventions to date have focused on targeting tumor cells and reducing osteolysis, we investigate whether osteoinductive strategies can restore bone formation and counteract disease progression. Using a human bone marrow-like scaffold model that enables direct in vivo evaluation of tumor–stroma interactions and human bone formation, we demonstrate that MM-derived mesenchymal stromal cells (MSCs) retain osteogenic potential but are functionally suppressed by MM cells. Transcriptomic profiling of MM-primed MSCs revealed the downregulation of small leucine-rich proteoglycans (SLRPs), ASPN, OGN, and OMD, key mediators of bone morphogenetic protein (BMP) signaling, which governs osteoblast differentiation. Among the BMPs analyzed, BMP6 emerged as a potent inducer of osteogenesis and regulator of the expression of these SLRPs. Notably, BMP6 selectively promoted bone formation without enhancing osteoclastogenesis and attenuated inflammatory and tumor-supportive MSC phenotypes. BMP6 also directly inhibited MM cell proliferation and suppressed IL6-induced growth. These findings highlight BMP6 as a distinct multifunctional regulator warranting further investigation as a potential therapeutic approach, while establishing the humanized model as a valuable platform for dissecting tumor–bone interactions in MM. Full article
Show Figures

Figure 1

19 pages, 770 KB  
Review
Malnutrition and Sarcopenia in Patients with Neuroendocrine Tumors: A Comprehensive Review of Evidence
by Kalliopi Anna Poulia, Ariadni Spyroglou, Odysseas Violetis, George Mastorakos, Krystallenia I. Alexandraki and Athanasios G. Papavassiliou
Biomolecules 2025, 15(12), 1746; https://doi.org/10.3390/biom15121746 - 17 Dec 2025
Viewed by 757
Abstract
Neuroendocrine neoplasms (NENs) are rare and heterogeneous tumors with heterogeneity in morphology and molecular profile and consequently resulting in a heterogeneous biological behavior. They have a more indolent natural history compared to the classic cancer and may emerge in any site of the [...] Read more.
Neuroendocrine neoplasms (NENs) are rare and heterogeneous tumors with heterogeneity in morphology and molecular profile and consequently resulting in a heterogeneous biological behavior. They have a more indolent natural history compared to the classic cancer and may emerge in any site of the human body, but usually they have gastroenteropancreatic (GEP) or bronchopulmonary (BP) origin. When NENs are well differentiated, they are called neuroendocrine tumors (NETs) as opposed to poorly differentiated neuroendocrine carcinomas (NECs). They may secrete a bioactive molecule resulting in a secretory syndrome or they may not be associated with any secretory product, defining functional and non-functional NENs. The hormonal hypersecretion syndromes, the chronic symptom burden, the tumor-related inflammation, and the treatment side effects impair nutritional intake and absorption while increasing metabolic needs. The present comprehensive narrative review is summarizing established and emerging methods of nutritional and body composition assessment, and the recent evidence of interventions for sarcopenia and malnutrition in patients with NETs. Early identification and management of malnutrition and sarcopenia are fundamental steps to improve quality of life and clinical outcomes in these patients during the long natural history of these neoplasms. Full article
(This article belongs to the Section Biological Factors)
Show Figures

Figure 1

31 pages, 1668 KB  
Review
Insulin Resistance at the Crossroads of Metabolic Inflammation, Cardiovascular Disease, Organ Failure and Cancer
by Amedeo Lonardo and Ralf Weiskirchen
Biomolecules 2025, 15(12), 1745; https://doi.org/10.3390/biom15121745 - 17 Dec 2025
Cited by 5 | Viewed by 5299
Abstract
Insulin resistance (IR) describes impaired hormone signaling that triggers compensatory homeostatic responses resulting in hyperinsulinemia, increased accumulation of fatty substrates, lipotoxicity, oxidative stress, inflammation, cell death and fibrosis in target tissues. These processes ultimately lead to organ dysfunction and predispose certain individuals to [...] Read more.
Insulin resistance (IR) describes impaired hormone signaling that triggers compensatory homeostatic responses resulting in hyperinsulinemia, increased accumulation of fatty substrates, lipotoxicity, oxidative stress, inflammation, cell death and fibrosis in target tissues. These processes ultimately lead to organ dysfunction and predispose certain individuals to various types of cancer. In this context, we will review the molecular pathogenesis and clinical significance of IR, its role in ‘metaflammation’, and the damage caused by IR in the pancreas, cardiovascular system, liver, and kidneys. Additionally, we will discuss principles of drug treatment for IR and outline a research agenda in this field. Full article
(This article belongs to the Special Issue Molecular Aspects of Diseases Origin and Development)
Show Figures

Graphical abstract

7 pages, 727 KB  
Commentary
Astrocytes: The Unsung Architects of Synaptic Integration and Their Role in Brain Health and Disease
by Rosalie Elvira, Eng King Tan and Zhi Dong Zhou
Biomolecules 2025, 15(12), 1744; https://doi.org/10.3390/biom15121744 - 16 Dec 2025
Viewed by 777
Abstract
Astrocytes, long viewed as passive support cells, are now recognized as dynamic regulators of synaptic function. This mini review summarizes recent findings revealing that astrocyte leaflets, thin peripheral processes of astrocyte, form gap junction interconnected domains containing tiny endoplasmic reticulum saccules. Interestingly, the [...] Read more.
Astrocytes, long viewed as passive support cells, are now recognized as dynamic regulators of synaptic function. This mini review summarizes recent findings revealing that astrocyte leaflets, thin peripheral processes of astrocyte, form gap junction interconnected domains containing tiny endoplasmic reticulum saccules. Interestingly, the astrocyte leaflets directly contact and enwrap 90% of neuron synapses in clusters. Furthermore, neuronal circuit activity could trigger local Ca2+ dynamics in astrocyte leaflets mediated by inositol 1,4,5-trisphosphate receptor type 1 (IP3R1), while leaflet Ca2+ signals could integrate neuronal circuits active at different spatiotemporal scales. These findings uncover the novel glial-synapse interactions and highlight the pathophysiological roles of astrocyte leaflets in neuron circuit computation, relevant to human neurological diseases (NDs). In addition, therapeutic opportunities, such as targeting leaflet calcium signaling for neuroprotection, alongside challenges in imaging and modeling are discussed. Future perspectives emphasize advanced tools like optogenetics and artificial intelligence to unravel astrocyte contributions, paving the way for glial-centric interventions in NDs. Full article
Show Figures

Figure 1

22 pages, 10906 KB  
Article
Integrating Network Pharmacology, Molecular Docking, and Experimental Validation: Andrographolide Attenuates Acute Liver Injury via the NLRP3/Caspase-1/GSDMD-Mediated Pyroptosis Pathway
by Yankun Zhang, Shuanghui Liu, Xiaoxia Liang, Lizi Yin and Changliang He
Biomolecules 2025, 15(12), 1743; https://doi.org/10.3390/biom15121743 - 16 Dec 2025
Viewed by 863
Abstract
Background/Objectives: Andrographolide (Andro), a natural diterpenoid lactone, possesses a wide range of pharmacological properties, including notable anti-inflammatory, antioxidant, antitumor, and immunomodulatory activities. Despite its acknowledged therapeutic promise, the exact protective mechanisms underlying its efficacy against acute liver injury (ALI) are still not fully [...] Read more.
Background/Objectives: Andrographolide (Andro), a natural diterpenoid lactone, possesses a wide range of pharmacological properties, including notable anti-inflammatory, antioxidant, antitumor, and immunomodulatory activities. Despite its acknowledged therapeutic promise, the exact protective mechanisms underlying its efficacy against acute liver injury (ALI) are still not fully understood. Consequently, determining the molecular mechanisms through which andrographolide alleviates ALI is of substantial scientific and clinical relevance. Methods: Andrographolide’s potential targets and pharmacological mechanisms against liver injury were initially identified using network pharmacology and molecular docking. An acute liver injury (ALI) rat model was induced by intraperitoneal injection of lipopolysaccharide (LPS). The therapeutic efficacy of andrographolide in ALI was evaluated by examining liver histopathology, measuring liver function and oxidative stress markers, and quantifying pro-inflammatory cytokine levels. Meanwhile, the expression of key constituents along the NLRP3/caspase-1/GSDMD signaling axis was quantified using RT-qPCR and Western blotting. In parallel, the protective effect of andrographolide via the canonical NLRP3/caspase-1/GSDMD pyroptosis pathway was further examined in vitro using LPS-plus-ATP-stimulated rat hepatocyte BRL-3A cells. Results: Network pharmacology analysis predicted that andrographolide (Andro) protects against liver injury mainly by targeting core regulators of pyroptosis. Molecular docking simulations further indicated stable binding interactions between Andro and key proteins involved in the pyroptotic pathway, such as NLRP3, ASC, GSDMD, and CASP1. These predictions were experimentally confirmed. Andro administration notably mitigated histopathological alterations, restored serum liver function indicators, lowered pro-inflammatory cytokine levels, and alleviated oxidative stress. Importantly, Andro substantially suppressed the expression of critical mediators along the pyroptosis signaling cascade. Conclusions: This study demonstrates that andrographolide (Andro) ameliorates acute liver injury (ALI) by specifically inhibiting the NLRP3/Caspase-1/GSDMD-mediated pyroptosis pathway. By elucidating this underlying molecular mechanism, our work highlights Andro’s potential as a novel and promising therapeutic candidate for ALI. Full article
(This article belongs to the Section Natural and Bio-derived Molecules)
Show Figures

Figure 1

26 pages, 5258 KB  
Article
Systems-Level Integration of Multi-Omics Identifies Genetic Modifiers of TANGO2 Deficiency Disorder
by Manuel Airoldi, Heather Bondi, Veronica Remori, Silvia Carestiato, Giovanni Battista Ferrero, Alfredo Brusco and Mauro Fasano
Biomolecules 2025, 15(12), 1742; https://doi.org/10.3390/biom15121742 - 16 Dec 2025
Viewed by 929
Abstract
TANGO2 deficiency disorder is a rare autosomal recessive disease (~100 cases reported worldwide). Despite being caused by loss-of-function variants in the TANGO2 gene, patients exhibit marked phenotypic variability, including intrafamilial differences among individuals carrying identical variants. To uncover potential modifier mechanisms influencing disease [...] Read more.
TANGO2 deficiency disorder is a rare autosomal recessive disease (~100 cases reported worldwide). Despite being caused by loss-of-function variants in the TANGO2 gene, patients exhibit marked phenotypic variability, including intrafamilial differences among individuals carrying identical variants. To uncover potential modifier mechanisms influencing disease severity, we developed an integrative Systems biology framework, combining exome sequencing, transcriptomics, variant effect prediction, and Human Phenotype Ontology mapping. This approach was applied to two siblings carrying identical compound heterozygous TANGO2 variants but opposite clinical outcomes: one severely affected and one asymptomatic. Personalized protein–protein interaction networks and combined univariate and multivariate analyses were employed to maximize specificity in this single-family comparison. In the affected sibling, a cumulative burden of common APOB variants, together with altered VLDLR, NTN1, and LDHA expression, implicated disrupted lipid metabolism and neurodevelopmental pathways. The asymptomatic sibling harbored a potentially protective 3′-UTR variant in EP300 and no APOB variant burden, supporting enhanced post-transcriptional regulation within developmental biology networks. These findings highlight lipid metabolism as a key pathway in TANGO2 deficiency pathophysiology and suggest autophagy and mitophagy as additional modifier mechanisms influencing phenotypic variability. Our integrative multi-omics framework provides a valuable strategy for elucidating genotype-phenotype relationships in rare diseases and supports personalized therapeutic approaches. Full article
(This article belongs to the Section Bioinformatics and Systems Biology)
Show Figures

Figure 1

23 pages, 5878 KB  
Article
Interleukin-38 Ameliorates Atherosclerosis by Inhibiting Macrophage M1-like Polarization and Apoptosis
by Zhiyang Li, Xuelian Li, Rui Shen, Yue Wang, Jian Yu, Chengliang Pan, Yifan Cai, Qian Dong, Kunwu Yu and Qiutang Zeng
Biomolecules 2025, 15(12), 1741; https://doi.org/10.3390/biom15121741 - 16 Dec 2025
Cited by 1 | Viewed by 706
Abstract
Objectives: As a novel member of the interleukin(IL)-1 family, IL-38 has shown therapeutic effects in various chronic inflammatory diseases. However, its role and underlying mechanisms in cardiovascular diseases, particularly atherosclerosis, remain unclear. This study aimed to explore the effects of IL-38 on atherosclerosis [...] Read more.
Objectives: As a novel member of the interleukin(IL)-1 family, IL-38 has shown therapeutic effects in various chronic inflammatory diseases. However, its role and underlying mechanisms in cardiovascular diseases, particularly atherosclerosis, remain unclear. This study aimed to explore the effects of IL-38 on atherosclerosis progression and its mechanisms in regulating macrophage function during the atherosclerotic process. Methods: To evaluate the therapeutic potential of IL-38 in atherosclerosis, we performed histopathological examinations and biochemical analyses in vivo. In vitro, we used primary bone marrow-derived macrophages (BMDMs) stimulated with oxidized low-density lipoprotein (ox-LDL) to assess the anti-inflammatory effects of IL-38 and quantified its impact on ox-LDL-induced macrophage polarization. To further elucidate the specific mechanisms by which IL-38 regulates macrophage function, we conducted mRNA sequencing and validated downstream regulatory signaling pathways. Results: IL-38 exhibited therapeutic potential in atherosclerosis by reducing atherosclerotic plaque formation, modulating plaque composition, suppressing the production of proinflammatory cytokines within plaques, and potentially regulating macrophage cholesterol metabolism. Moreover, IL-38 exerted significant anti-inflammatory effects on macrophages both in vivo and in vitro. Notably, it inhibited the polarization of macrophages toward the proinflammatory M1-like phenotype in both settings. Additionally, IL-38 impeded the phosphorylation and nuclear translocation of p65 in BMDMs and reduced ox-LDL-induced macrophage apoptosis. Conclusion: IL-38 holds therapeutic potential for atherosclerosis, as it alleviates disease progression, inhibits macrophage polarization toward the M1-like phenotype, suppresses nuclear factor-κB (NF-κB) signaling activation, and reduces macrophage apoptosis. This study provides new insights into the anti-inflammatory mechanisms by which IL-38 mitigates atherosclerosis. Full article
(This article belongs to the Section Molecular Medicine)
Show Figures

Figure 1

27 pages, 4788 KB  
Article
An Integrated Systems Pharmacology Approach Combining Bioinformatics, Untargeted Metabolomics and Molecular Dynamics to Unveil the Anti-Aging Mechanisms of Tephroseris flammea
by Min Hyung Cho, Haiyan Jin, JangHo Ha, SungJune Chu and SoHee An
Biomolecules 2025, 15(12), 1740; https://doi.org/10.3390/biom15121740 - 15 Dec 2025
Viewed by 610
Abstract
Skin aging, driven by oxidative stress, UV exposure, inflammation, and extracellular matrix degradation, necessitates the discovery of safer, multi-target natural products. We established an integrated pipeline combining UHPLC–MS/MS metabolomics, computational methods (network pharmacology, molecular docking, and dynamics simulation), and in vitro bioassays to [...] Read more.
Skin aging, driven by oxidative stress, UV exposure, inflammation, and extracellular matrix degradation, necessitates the discovery of safer, multi-target natural products. We established an integrated pipeline combining UHPLC–MS/MS metabolomics, computational methods (network pharmacology, molecular docking, and dynamics simulation), and in vitro bioassays to efficiently discover and mechanistically characterize anti-aging compounds from novel botanical sources. We applied this pipeline to identify and evaluate Tephroseris flammea, a previously unassessed plant. Metabolomic profiling identified 21 compounds, including flavonoids, phenylpropanoids, and pyrrolizidine alkaloids. These compounds were linked via network pharmacology to 226 skin-aging-related targets, primarily involving inflammation (via AKT1, RELA) and matrix degradation (via MAPK3). Molecular docking and 100 ns molecular dynamics simulations confirmed stable ligand-target interactions with favorable binding energies. Validating these in silico predictions, the T. flammea extract demonstrated significant antioxidant activity and effectively suppressed key inflammatory mediators (IL-6, TNF-α, COX-2) and MMP-1 levels in UVB-exposed fibroblasts, notably without significant cytotoxicity. Collectively, this study validates the utility of our pipeline to mechanistically characterize complex botanicals, revealing that T. flammea contains multifunctional compounds modulating critical inflammatory and matrix-regulatory cascades. This work validates our pipeline for identifying novel, mechanistically defined ingredients from complex botanical sources. Full article
(This article belongs to the Special Issue Research Progress on Anti-Aging with Natural Products)
Show Figures

Figure 1

33 pages, 3359 KB  
Review
Human CTR1 Through the Ages: Milestones and Emerging Roles in Disease and Therapy
by Shahaf Peleg, Lukas Hofmann and Sharon Ruthstein
Biomolecules 2025, 15(12), 1739; https://doi.org/10.3390/biom15121739 - 15 Dec 2025
Viewed by 1075
Abstract
Copper transporter 1 (CTR1) is the primary high affinity importer for Cu(I) in eukaryotic cells. CTR1 plays an essential role in maintaining copper homeostasis which is crucial for diverse biological processes. Since its discovery in 1997, research on human CTR1 (hCTR1) has progressed [...] Read more.
Copper transporter 1 (CTR1) is the primary high affinity importer for Cu(I) in eukaryotic cells. CTR1 plays an essential role in maintaining copper homeostasis which is crucial for diverse biological processes. Since its discovery in 1997, research on human CTR1 (hCTR1) has progressed from foundational biochemical characterization to detailed structural and functional elucidation, expanding our understanding of its involvement in human diseases. Here we summarize the current understanding of hCTR1, including its structural features, copper-binding motifs, regulation, trafficking pathways, and roles in disease. We also highlight emerging evidence implicating hCTR1 in cancer, neurodegenerative disorders, and inherited copper metabolism syndromes, emphasizing its potential as a therapeutic target and drug delivery facilitator. Finally, we discuss recent studies and outline future directions, aimed at fully harnessing the biomedical potential of hCTR1. Full article
Show Figures

Graphical abstract

19 pages, 3612 KB  
Article
Integration of ATAC-Seq, Transcriptomic, and Proteomics Reveals the Molecular Mechanism of Intramuscular Fat Deposition and Meat Tenderness Regulation in Pig Breeds
by Yunpeng Zhang, Jing Xu, Suthar Teerath Kumar, Yunlong Zheng, Min Li, Ziyi Zhao, Qi Zhang, Wu-Sheng Sun, Li Pan, Yuan Zhao and Shu-Min Zhang
Biomolecules 2025, 15(12), 1738; https://doi.org/10.3390/biom15121738 - 15 Dec 2025
Viewed by 876
Abstract
Pork is one of the most widely consumed meats worldwide, with tenderness and intramuscular fat (IMF) content serving as key determinants of consumer acceptance. The rising demand for high-quality pork underscores the need to better understand the molecular mechanisms regulating IMF deposition and [...] Read more.
Pork is one of the most widely consumed meats worldwide, with tenderness and intramuscular fat (IMF) content serving as key determinants of consumer acceptance. The rising demand for high-quality pork underscores the need to better understand the molecular mechanisms regulating IMF deposition and meat tenderness. In this study, we systematically examined the tenderness and IMF in the Longissimus dorsi (LD) muscle of 104 eight-month-old Songliao black pigs and Leixiang pigs raised under identical conditions. In addition, three pigs from each breed were randomly selected for multi-omics analyses, including Assay for Transposase-Accessible Chromatin sequencing (ATAC-seq), transcriptomics, and proteomics to elucidate the molecular networks underlying IMF deposition and tenderness. We identified a total of 2635 differentially accessible chromatin (DARs) regions associated with 2006 functional genes and 351 regulatory transcription factors, predominantly enriched in adipocyte differentiation and muscle metabolism pathways. Transcriptome analysis revealed 624 differentially expressed genes (DEGs) involved in lipid metabolism and tissue structure maintenance. While proteomic profiling detected 153 differentially expressed proteins (DEPs) enriched in fatty acid degradation/metabolism, PPAR signaling, energy metabolism, and thermogenesis pathways. Further, combined integrated multi-omics analysis identified nine candidate genes (MBP, DCLK1, COL3A1, ART3, COL14A1, PDK4, VCAN, LIPE, and GPX1) and transcription factor–target interaction networks predicted key regulatory factors including MEF2A/C/D, PR, GR, AR-HALLSITE, NF1-HALLSITE, AP4, TCF21, MYOG, ATOH1, TCF12, BHLHA15, MYF5, ASCL1, and SIX2, which were potentially involved in the regulation of meat tenderness and IMF deposition. These findings provide novel insights into the molecular determinants of IMF and tenderness, offering valuable targets for improving meat quality through genetic breeding strategies. Full article
(This article belongs to the Section Bioinformatics and Systems Biology)
Show Figures

Figure 1

26 pages, 24657 KB  
Article
Pioglitazone Modulates p65-Mediated Mitochondrial Bioenergetics: Implications for Acetaldehyde-Induced HIV Replication in Alveolar Macrophages
by Moses New-Aaron, Sarah Chang, Xian Fan, Ashish Mehta, Sara C. Auld, Bashar S. Staitieh, Michael Koval and Samantha M. Yeligar
Biomolecules 2025, 15(12), 1737; https://doi.org/10.3390/biom15121737 - 13 Dec 2025
Viewed by 698
Abstract
Alcohol misuse is twice as prevalent among people living with HIV (PWH), and this increases the risk of pulmonary complications even in those receiving antiretroviral therapy. Our prior work showed that the alcohol metabolite, acetaldehyde, activates nuclear factor kappa B p65 (p65), leading [...] Read more.
Alcohol misuse is twice as prevalent among people living with HIV (PWH), and this increases the risk of pulmonary complications even in those receiving antiretroviral therapy. Our prior work showed that the alcohol metabolite, acetaldehyde, activates nuclear factor kappa B p65 (p65), leading to HIV replication and interleukin (IL)-1β activation in alveolar macrophages (AMs). Since the aforementioned processes are energy-demanding, which conversely impair mitochondrial functions, we hypothesized that acetaldehyde-induced p65 drives AMs to a mitochondrial hyperactive state to promote HIV replication and IL-1β release and induces oxidative stress and mitochondrial dysfunction. Since we found pioglitazone (PIO) to be a negative regulator of p65, we postulate that PIO suppresses HIV replication and IL-1β activation in AMs by restricting p65-induced mitochondrial hyperactivation. Murine AMs were exposed to acetaldehyde via the acetaldehyde generating system (AGS) and infected in vitro with EcoHIV, a chimeric ecotropic HIV construct. AGS + EcoHIV activated p65, resulting in enhanced ATP-linked mitochondrial respiration, proton leak, non-mitochondrial respiration and the generation of reactive oxygen species (ROS) in AMs. Inhibition of mitochondrial ATP synthesis with low-dose oligomycin attenuated AGS-induced HIV replication and AGS + EcoHIV-induced IL-1β release from AMs. PIO treatment, which attenuated AGS-induced p65 activation, suppressed proton leak, non-mitochondrial oxygen consumption, ROS, and IL-1β and p24 release. While p65-induced mitochondrial hyperactivation represents AMs’ adaptive response to the energy demands imposed by HIV replication and proinflammatory activation when exposed to acetaldehyde, PIO treatment may offer a novel therapeutic strategy to restore adequate mitochondrial bioenergetics in the AMs of PWH who misuse alcohol. Full article
Show Figures

Figure 1

15 pages, 1807 KB  
Article
Gold Nanoparticles-Enhanced Gene Transfer Driven by MHz-Frequency Nanosecond Pulsed Electric Fields
by Veronika Malyško-Ptašinskė, Eivina Radzevičiūtė-Valčiukė, Anna Szewczyk, Barbora Lekešytė, Paulina Malakauskaitė, Eglė Mickevičiūtė-Zinkuvienė, Augustinas Želvys, Natalija German, Julita Kulbacka and Vitalij Novickij
Biomolecules 2025, 15(12), 1736; https://doi.org/10.3390/biom15121736 - 13 Dec 2025
Viewed by 548
Abstract
Electroporation can be used as an effective non-viral gene delivery method, while the application of conductive nanoparticles (NPs) with pulsed electric fields (PEFs) may increase treatment efficacy due to local field amplification in close proximity to the cell plasma membrane. In this work, [...] Read more.
Electroporation can be used as an effective non-viral gene delivery method, while the application of conductive nanoparticles (NPs) with pulsed electric fields (PEFs) may increase treatment efficacy due to local field amplification in close proximity to the cell plasma membrane. In this work, we have employed 100 ns and 300 ns pulses (9–17 kV/cm), which were delivered in bursts (n = 100) and predefined inter-pulse delays (100–900 ns), which enabled successful gene delivery (4.7 kbp; p-EGFP-N1) using pulses as short as 100 ns, which previously was considered impossible. As a model, a murine breast cancer cell line (4T1) was used. It was shown that sub-microsecond pulses (i.e., 300 ns) can be effective for gene delivery, whereas 100 ns pulses are several-fold inferior, yet still trigger successful gene transfer (>10% of cells being electrotransfected). In order to increase the efficacy of the treatment, we used gold nanoparticles (AuNPs; the diameter of 13 nm), which allowed us to achieve electrotransfection efficacy several-fold for both sub-microsecond and microsecond protocols (1.2 kV/cm × 100 µs × 8 pulses at 1 Hz). The results suggest high potential applicability of conductive nanoparticles in future translational or clinical research involving electroporation and gene transfer. Full article
(This article belongs to the Special Issue Applications of Biomaterials in Medicine and Healthcare)
Show Figures

Figure 1

12 pages, 632 KB  
Article
Malnutrition Is Associated with Increased Liver Stiffness in Type 2 Diabetes: The Mediating Role of Inflammation
by Aurelio Lo Buglio, Francesco Bellanti, Rosanna Villani, Cristiano Capurso, Grazia Pia Magnati, Sara Cioffi, Gabriele Tedesco, Carlo Alberto Torsello, Gianluigi Vendemiale and Gaetano Serviddio
Biomolecules 2025, 15(12), 1735; https://doi.org/10.3390/biom15121735 - 13 Dec 2025
Cited by 1 | Viewed by 635
Abstract
Background: Malnutrition is a prevalent and under-recognized condition in patients with type 2 diabetes mellitus (T2DM), contributing to various complications, including liver fibrosis. In this study, we aimed to evaluate the association between malnutrition and liver fibrosis in patients with T2DM, and to [...] Read more.
Background: Malnutrition is a prevalent and under-recognized condition in patients with type 2 diabetes mellitus (T2DM), contributing to various complications, including liver fibrosis. In this study, we aimed to evaluate the association between malnutrition and liver fibrosis in patients with T2DM, and to assess whether inflammation mediates this relationship. Methods: In this prospective single-centre study, 87 adult outpatients with T2DM underwent nutritional assessment using the Subjective Global Assessment (SGA) and liver stiffness measurement by transient elastography. Metabolic dysfunction-associated steatotic liver disease (MASLD) was diagnosed according to EASL guidelines. C-reactive protein (CRP) was measured as a marker of systemic inflammation. Multivariable linear regression and mediation analysis were performed, adjusting for age and sex. Results: Malnutrition was present in 50.6% of patients, MASLD in 66.7%, and both conditions coexisted in 36.8%. Malnutrition (B = 2.29, p < 0.001), MASLD (B = 1.54, p = 0.001), smoking (B = 1.06, p = 0.014), and CRP (B = 0.32, p < 0.001) were independently associated with increased liver stiffness. CRP partially mediated the effect of malnutrition on liver stiffness (indirect effect = 0.54; 95% CI 0.20–0.95), accounting for 18% of the total effect. Conclusions: In T2DM, malnutrition is a strong independent predictor of liver fibrosis, with its effect partially mediated by systemic inflammation. Addressing nutritional status and inflammatory burden may help slow fibrotic progression in this high-risk population. Full article
(This article belongs to the Special Issue Liver Damage and Associated Metabolic Disorders)
Show Figures

Figure 1

16 pages, 2477 KB  
Article
Influence of Stress-Induced Senescence on the Secretome of Primary Mesenchymal Stromal Cells
by Daria Kashirina, Diana Matveeva, Mariia Ezdakova, Alexander Brzhozovskiy, Alexey Kononikhin, Ludmila Pastushkova, Irina Larina, Evgeny Nikolaev, Ludmila Buravkova and Andrey Ratushnyy
Biomolecules 2025, 15(12), 1734; https://doi.org/10.3390/biom15121734 - 13 Dec 2025
Viewed by 820
Abstract
Mesenchymal stromal cells (MSCs) are promising therapeutic agents, largely due to their capacity for self-renewal, differentiation, and immunomodulation. Importantly, these beneficial effects are frequently mediated by the MSC secretome, which contains factors with anti-inflammatory, anti-apoptotic, and pro-regenerative properties. However, cellular senescence can impair [...] Read more.
Mesenchymal stromal cells (MSCs) are promising therapeutic agents, largely due to their capacity for self-renewal, differentiation, and immunomodulation. Importantly, these beneficial effects are frequently mediated by the MSC secretome, which contains factors with anti-inflammatory, anti-apoptotic, and pro-regenerative properties. However, cellular senescence can impair these critical functions. To identify senescence-associated changes in the MSC secretome that may regulate aging and intercellular communication, we performed a mass spectrometry-based proteomic analysis of the conditioned medium from MSCs undergoing stress-induced senescence. Our analysis confirmed the upregulation of established aging markers, such as IL-6, PAI-1, and IGFBP7. Furthermore, we identified a significant increase in lesser-known senescence-associated secretory phenotype (SASP) components, including INHBA—a known inhibitor of proliferation—and DKK3, which blocks stromal cell pluripotency. Pathway analysis revealed that stress-induced senescence broadly affected proteins involved in glycolysis, immune response, hemostasis, and the regulation of cell death and the cell cycle. These alterations are likely to negatively impact the MSC microenvironment. Interestingly, the cellular response to senescence was dualistic. Alongside detrimental SASP factors, we observed an increase in protective proteins such as annexins (ANXA1, ANXA2), antioxidants (TXN, PRDX1, PRDX6), and the heat shock protein HSPB1, which collectively defend neighboring cells from inflammation and oxidative stress. These findings underscore the complex etiology of cellular senescence and the paradoxical nature of the SASP. The obtained data also emphasize the necessity of comprehensive proteomic profiling of the MSC secretome across different aging models to harness the full therapeutic potential of MSCs and their secretomes for regenerative medicine. Full article
(This article belongs to the Section Biomacromolecules: Proteins, Nucleic Acids and Carbohydrates)
Show Figures

Figure 1

24 pages, 3370 KB  
Article
Exogenous Selenoprotein V Induces Apoptosis in Murine Testicular Teratoma Cells via Mitochondrial Dysfunction and ROS Overproduction
by Egor A. Turovsky and Elena G. Varlamova
Biomolecules 2025, 15(12), 1733; https://doi.org/10.3390/biom15121733 - 12 Dec 2025
Cited by 1 | Viewed by 516
Abstract
This study explores the effects of exogenous SELENOV on cellular migration, viability, mitochondrial function, ROS production, and Ca2+ signaling in mouse fibroblast L-929 and testicular teratoma F-9 cells. In scratch assays, 50–100 µg/mL SELENOV significantly inhibited F-9 cell migration after 48 h, [...] Read more.
This study explores the effects of exogenous SELENOV on cellular migration, viability, mitochondrial function, ROS production, and Ca2+ signaling in mouse fibroblast L-929 and testicular teratoma F-9 cells. In scratch assays, 50–100 µg/mL SELENOV significantly inhibited F-9 cell migration after 48 h, while in L-929 fibroblasts, only 100 µg/mL had a suppressive effect. Viability assays revealed strong cytotoxicity in F-9 cells. Critically, at a dose of 50 µg/mL (where the corresponding volume of solvent buffer alone was non-toxic), SELENOV reduced survival to 19%, triggering late apoptosis in 76% of cells, whereas in L-929 cells, comparable effects required 100 µg/mL. Mitochondrial depolarization (JC-1/Rhodamine-123 assays) was pronounced in F-9 cells even at 50 µg/mL, while L-929 cells responded only to 100 µg/mL. Similarly, 50 µg/mL SELENOV induced significant ROS overproduction in F-9 but not in L-929 cells, correlating with upregulated NOX1, NOX4, GPX3, and GPX4 expression. Ca2+ imaging showed dose-dependent [Ca2+]ᵢ elevation, with 50 µg/mL SELENOV inducing a sustained rise in F-9 cells, whereas L-929 cells required higher doses. Strikingly, 50 µg/mL SELENOV in F-9 cells downregulated BCL-2 and BCL-xL while upregulating pro-apoptotic BAX and PUMA, suggesting selective activation of intrinsic apoptosis. These results demonstrate that F-9 cancer cells are significantly more sensitive to SELENOV than normal fibroblasts, with 50 µg/mL sufficient to trigger mitochondrial dysfunction, oxidative stress, and apoptosis. The findings highlight SELENOV’s potential as a targeted anticancer agent, particularly for germ cell tumors. Full article
(This article belongs to the Special Issue Signaling Pathways as Therapeutic Targets for Cancer)
Show Figures

Figure 1

20 pages, 5798 KB  
Article
Minimally Invasive Free-Breathing Gating-Free Extracellular Cellular Volume Quantification for Repetitive Myocardial Fibrosis Evaluation in Rodents
by Devin Raine Everaldo Cortes, Thomas Becker-Szurszewski, Sean Hartwick, Muhammad Wahab Amjad, Soheb Anwar Mohammed, Xucai Chen, John J. Pacella, Anthony G. Christodoulou and Yijen L. Wu
Biomolecules 2025, 15(12), 1732; https://doi.org/10.3390/biom15121732 - 12 Dec 2025
Viewed by 671
Abstract
Background: Interstitial myocardial fibrosis is a crucial pathological feature of many cardiovascular disorders. Myocardial fibrosis resulting in extracellular volume (ECV) expansion can be quantified via cardiac MRI (CMR) with T1 mapping before and after minimally invasive gadolinium (Gd) contrast agent administration. [...] Read more.
Background: Interstitial myocardial fibrosis is a crucial pathological feature of many cardiovascular disorders. Myocardial fibrosis resulting in extracellular volume (ECV) expansion can be quantified via cardiac MRI (CMR) with T1 mapping before and after minimally invasive gadolinium (Gd) contrast agent administration. However, longitudinal repetitive ECV measurements are challenging in rodents due to the prolonged scan time with cardiac and respiratory gating that is required for conventional T1 mapping and the invasive nature of the rodent intravenous lines. Methods: To address these challenges, the objective of this study is to establish a fast, free-breathing, and gating-free ECV procedure using a minimally invasive subcutaneous catheter for in-scanner Gd administration that can allow longitudinal repetitive ECV evaluations in rodent models. This is achieved by the (1) IntraGate sequence for free-breathing, gating-free cardiac imaging; (2) minimally invasive subcutaneous in-scanner Gd administration; and (3) fast T1 mapping with a varied flip angle (VFA) in conjunction with (4) triple jugular vein blood T1 normalization. Additionally, full cine CMR (multi-slice short-axis, long-axis 2-chamber, and long-axis 4-chamber) was acquired during the waiting period to assess comprehensive cardiac function and strain. Results: We successfully established a minimally invasive fast ECV quantification protocol to enable longitudinal repetitive ECV quantifications in rodents. Minimally invasive subcutaneous Gd bolus administration induced a reasonable dynamic contrast enhancement (DCE) time course, reaching a steady state in ~20 min for stable T1 quantification. The free-breathing gating-free VFA T1 quantification scheme allows for rapid cardiac (~2.5 min) and jugular vein (49 s) T1 quantification with no motion artifacts. The triple jugular vein T1 acquisitions (1 pre-contrast and 2 post-contrast) immediately flanking the heart T1 acquisitions enable accurate myocardial ECV quantification. Our data demonstrated that left-ventricular myocardial ECV quantification was highly reproducible with repeated scans, and the ECV values (0.25) are comparable to reported ranges among humans and rodents. This protocol was successfully applied to the ischemia–reperfusion injury model to detect myocardial fibrosis, which was validated by histopathology. Conclusions: We established a simple, fast, minimally invasive, and robust CMR protocol in rodents that can enable longitudinal repetitive ECV quantification for cardiovascular disease progression. It can be used to monitor disease regression with interventions. Full article
(This article belongs to the Section Molecular Medicine)
Show Figures

Graphical abstract

13 pages, 2798 KB  
Article
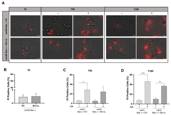
Yeast NatB Regulates Cell Death of Bax-Expressing Cells
by Joana P. Guedes, Filipa Mendes, Beatriz O. Machado, Stéphen Manon, Manuela Côrte-Real and Susana R. Chaves
Biomolecules 2025, 15(12), 1731; https://doi.org/10.3390/biom15121731 - 12 Dec 2025
Viewed by 583
Abstract
The pro-apoptotic protein Bax is a key apoptosis regulator, as its activity is the main driver of mitochondrial outer membrane permeabilization. Bax is therefore tightly regulated, both by protein–protein interactions and post-translational modifications, such as phosphorylation. Although less studied, N-terminal acetylation has also [...] Read more.
The pro-apoptotic protein Bax is a key apoptosis regulator, as its activity is the main driver of mitochondrial outer membrane permeabilization. Bax is therefore tightly regulated, both by protein–protein interactions and post-translational modifications, such as phosphorylation. Although less studied, N-terminal acetylation has also been implicated in Bax regulation: disruption of the NatB N-terminal acetyl transferase complex in both yeast and MEFs increases Bax mitochondrial localization, although increased translocation is not sufficient to trigger its activation. Using the well-established model of heterologous expression of human Bax in yeast, we further investigated its regulation by N-terminal acetylation. We found that the sensitivity of Bax-expressing cells to acetic acid is greatly enhanced in a strain lacking the yeast NatB catalytic subunit (Nat3p). We propose that the Bax-induced cell death process shifts to a regulated necrosis in this strain due to autophagy inhibition. Furthermore, we show that the protective role of Bcl-xL against acetic acid-induced cell death of Bax-expressing yeast cells requires Nat3p. We speculate that Nat3p modulates the function of pro-death and pro-survival proteins, ultimately affecting both the levels and mode of cell death. These findings may have implications for the development of novel therapeutic strategies targeting human diseases associated with cell death dysfunction. Full article
(This article belongs to the Section Biological Factors)
Show Figures

Figure 1

16 pages, 5844 KB  
Article
Metabolomics Reveals Resistance-Related Secondary Metabolism in Sweet Cherry Infected by Alternaria alternata
by Huaning Yuan, Hanfeng Gao, Shupeng Duan, Xiaoyu Zhou, Xiuru Yang, Bo Sun, Hongwei Ren, Zhenzhen Zheng and Qingyun Guo
Biomolecules 2025, 15(12), 1730; https://doi.org/10.3390/biom15121730 - 12 Dec 2025
Cited by 1 | Viewed by 570
Abstract
Sweet cherry (Prunus avium L.) is a tree species cultivated worldwide with high economic value. During its growth, it is frequently threatened by pathogenic fungi, leading to reduced yield and deteriorated quality. However, in sweet cherry, the disease-resistant cultivars against brown spot [...] Read more.
Sweet cherry (Prunus avium L.) is a tree species cultivated worldwide with high economic value. During its growth, it is frequently threatened by pathogenic fungi, leading to reduced yield and deteriorated quality. However, in sweet cherry, the disease-resistant cultivars against brown spot disease (BSD) caused by Alternaria alternata, as well as the associated disease-resistant metabolic pathways and metabolites, remain limited. In this study, we investigated the disease-resistant germplasm and associated metabolic pathways of sweet cherries using field disease resistance screening, physiological analyses, and metabolomics. The results showed that sweet cherry cultivar Q8 exhibited relatively strong resistance to BSD, while cultivar Q9 demonstrated the weakest resistance. Physiological experiments revealed that the changes in relative electrical conductivity (REC), malondialdehyde (MDA) content, and relative water content (RWC) of the disease-resistant cultivar Q8 were smaller than those of Q9 within 9 days under A. alternata infection. At 9 days post-infection (dpi), the relative electrical conductivity (REC) of Q9 (57.78%) was significantly (p < 0.05) higher than that of Q8 (49.01%), whereas the relative water content (RWC) of Q8 (78.29%) was significantly (p < 0.05) greater than that of Q9 (67.88%). For malondialdehyde (MDA) levels, Q8 reached its peak value (27.81 nmol/g) at 3 dpi, while Q9 attained its maximum (27.80 nmol/g) at 9 dpi. At 3 dpi and 9 dpi, Q8 consistently maintained a significantly (p < 0.05) higher RWC than Q9. Linolenic acid metabolism and unsaturated fatty acids were found to be involved in the disease resistance process, and Pinellic acid might be a bioactive metabolite conferring disease resistance. The disease-resistant metabolic pathways and bioactive metabolites identified in this study may be conserved in plants beyond sweet cherry, providing a theoretical basis for disease-resistant breeding of sweet cherry. Full article
(This article belongs to the Section Molecular Biology)
Show Figures

Figure 1

21 pages, 1845 KB  
Review
The PELP1 Pathway and Its Importance in Cancer Treatment
by Khaled Mohamed Nassar, Panneerdoss Subbarayalu, Suryavathi Viswanadhapalli and Ratna K. Vadlamudi
Biomolecules 2025, 15(12), 1729; https://doi.org/10.3390/biom15121729 - 12 Dec 2025
Viewed by 698
Abstract
Proline-, glutamic acid-, and leucine-rich protein 1 (PELP1) is a proto-oncogene that serves as a nuclear and cytoplasmic scaffolding protein. PELP1 plays a critical role in nuclear receptor signaling, ribosome biogenesis, chromatin modifications, cell cycle progression, non-genomic signaling, and DNA damage response. PELP1 [...] Read more.
Proline-, glutamic acid-, and leucine-rich protein 1 (PELP1) is a proto-oncogene that serves as a nuclear and cytoplasmic scaffolding protein. PELP1 plays a critical role in nuclear receptor signaling, ribosome biogenesis, chromatin modifications, cell cycle progression, non-genomic signaling, and DNA damage response. PELP1 expression is upregulated in a variety of cancers, including breast, ovarian, endometrial, prostate, and liver cancers and serves as a prognostic factor for poor survival. PELP1’s structural motifs, unique scaffolding function, and oncogenic activity make it a potential target for a range of therapeutic approaches. This review summarizes the most recent advancements in PELP1 biology, with a particular focus on the emergent oncogenic functions of PELP1 and its inhibitors for the treatment of cancer. Full article
(This article belongs to the Special Issue DNA Damage Repair and Cancer Therapeutics)
Show Figures

Figure 1

13 pages, 1032 KB  
Article
The Association Between the Eosinophilic COPD Phenotype with Overall Survival and Exacerbations in Patients on Long-Term Non-Invasive Ventilation
by Andras Bikov, Balazs Csoma, Andrew Chai, Eleonor Croft, Zsofia Lazar and Andrew Bentley
Biomolecules 2025, 15(12), 1728; https://doi.org/10.3390/biom15121728 - 12 Dec 2025
Viewed by 966
Abstract
Background: Long-term non-invasive ventilation (LT-NIV) can prolong life expectancy and may reduce the number of exacerbations in patients with COPD. The eosinophilic phenotype has recently gained significant attention as a treatable trait in COPD. However, it is less known how this phenotype relates [...] Read more.
Background: Long-term non-invasive ventilation (LT-NIV) can prolong life expectancy and may reduce the number of exacerbations in patients with COPD. The eosinophilic phenotype has recently gained significant attention as a treatable trait in COPD. However, it is less known how this phenotype relates to exacerbations and mortality in patients who are set up on LT-NIV. Methods: A total of 191 patients with COPD (65 ± 8 years, 55% women) who were setup on LT-NIV and followed-up (28/15–49/months) at our tertiary centre were analysed. The eosinophilic phenotype was defined by using an accepted cutoff for blood eosinophil count (≥300 cells/µL). Results: A total of 37 patients had the eosinophilic phenotype (66 ± 9 years, 60% women). There was a higher reduction in the number of exacerbations (1.0/−1.0–3.2/ vs. 0.05/−1.4–1.63/, p < 0.01) and a trend for a reduction in the rate of hospitalisations (1.0/−1.0–2.0/ vs. 0.0/0.0–1.0/, p = 0.07) post-NIV setup in the eosinophilic group. Most importantly, patients with high eosinophil counts had longer overall survival (34/15–74/ vs. 28/15–47/ months, p = 0.02, adjusted for covariates). Conclusions: The eosinophilic COPD phenotype seems to show better clinical responses to long-term NIV than patients without this trait. Further mechanistic studies are warranted to analyse this association. Full article
(This article belongs to the Special Issue Molecular Pathology, Diagnostics, and Therapeutics of Lung Disease)
Show Figures

Figure 1

19 pages, 5658 KB  
Article
Aging Promotes Spontaneous Liver Injury: Insights from Metabolic, Inflammatory, and Fibrotic Pathways in C57BL/6 Mice
by Poonam Sagar, Sathish Kumar Perumal, Ramachandran Rajamanickam, Ramesh Bellamkonda, Sundararajan Mahalingam, Natalia A. Osna, Karuna Rasineni and Kusum K. Kharbanda
Biomolecules 2025, 15(12), 1727; https://doi.org/10.3390/biom15121727 - 11 Dec 2025
Viewed by 816
Abstract
Aging is a critical factor influencing susceptibility to hepatic injury. In this study, the spontaneous development of liver injury with advancing age and potential sex-related differences in these processes are examined. This study focuses on key mechanisms such as fatty acid metabolism, immune [...] Read more.
Aging is a critical factor influencing susceptibility to hepatic injury. In this study, the spontaneous development of liver injury with advancing age and potential sex-related differences in these processes are examined. This study focuses on key mechanisms such as fatty acid metabolism, immune response, and cellular stress in male and female C57BL/6 mice. Aged male and female mice (20 to 22 months old) exhibited higher body weight and an altered metabolic profile and fatty acid metabolism compared to their younger counterparts (8 to 10 weeks old). In addition, increased oxidative stress, cellular senescence, expression of inflammatory markers, and cytokines/chemokines levels were also observed in aged male and female mice compared to younger mice. Furthermore, the aged mice exhibited increased indices of hepatic fibrosis, evident from the upregulation of smooth muscle actin-α, collagen, and transforming growth factor-β. In conclusion, aging promotes spontaneous liver injury by increasing indices of oxidative stress, steatosis, inflammation, and fibrosis. These results highlight the impact of chronological age on the liver that can increase its susceptibility to secondary hepatic stressors such as alcohol, high-calorie diet, or hepatotropic infections. Understanding how metabolic and inflammatory pathways change with aging in males and females is essential for elucidating the mechanisms that drive chronic liver disease progression. These insights are particularly important for developing targeted, sex-specific prevention and therapeutic strategies for the aging population. Full article
(This article belongs to the Section Molecular Medicine)
Show Figures

Figure 1

19 pages, 576 KB  
Article
Molecular Drivers of Vascular Adaptation in Young Athletes: An Integrative Analysis of Endothelial, Metabolic and Lipoprotein Biomarkers
by Jonas Haferanke, Lisa Baumgartner, Maximilian Dettenhofer, Stefanie Huber, Frauke Mühlbauer, Tobias Engl, Paulina Wasserfurth, Karsten Köhler, Renate Oberhoffer, Thorsten Schulz and Sebastian Freilinger
Biomolecules 2025, 15(12), 1726; https://doi.org/10.3390/biom15121726 - 11 Dec 2025
Viewed by 646
Abstract
Adolescence is a critical window for cardiovascular (CV) development, yet the molecular drivers of vascular adaptation to regular exercise in youth remain poorly understood. This cross-sectional study assessed vascular structure and function alongside endothelial, metabolic, and lipoprotein biomarkers in 203 healthy young athletes [...] Read more.
Adolescence is a critical window for cardiovascular (CV) development, yet the molecular drivers of vascular adaptation to regular exercise in youth remain poorly understood. This cross-sectional study assessed vascular structure and function alongside endothelial, metabolic, and lipoprotein biomarkers in 203 healthy young athletes (aged 10–16). Vascular phenotyping included carotid intima-media thickness (IMT), pulse wave velocity, and carotid deformation indices (strain, strain rate). Circulating nitric oxide (NO), endothelin-1, free triiodothyronine (fT3), leptin, low-density lipoprotein, and high-density lipoprotein were analyzed. Associations were examined using hierarchically adjusted multivariable linear regression, mediation and moderation were tested and sex-stratified/matched analyses were conducted. While training volume was not associated with endothelial markers, leptin was correlated positively with NO and negatively with diastolic strain rate, suggesting dual vascular actions. fT3 was inversely associated with IMT, indicating a potential protective role in vascular remodeling. Lipoprotein profiles showed no independent associations with vascular parameters. Hemodynamic load, particularly systolic blood pressure, emerged as the dominant determinant of arterial stiffness. Sex-specific differences across biomarkers and vascular indices support a multifactorial model: in active youth, vascular phenotype reflects hemodynamics, body composition, and endocrine–metabolic signals more than training; longitudinal mechanistic studies should clarify causal pathways and guide individualized cardiovascular risk profiling. Full article
(This article belongs to the Special Issue Biomolecular Sciences and Precision Medicine in Vascular Disease)
Show Figures

Figure 1

18 pages, 8274 KB  
Article
The Adaptable Binding Cleft of RmuAP1, a Pepsin-like Peptidase from Rhodotorula mucilaginosa, Enables the Enzyme to Degrade Immunogenic Peptides Derived from Gluten
by Yu-Han Zhang, Chia-Liang Lin and Menghsiao Meng
Biomolecules 2025, 15(12), 1725; https://doi.org/10.3390/biom15121725 - 11 Dec 2025
Cited by 1 | Viewed by 449
Abstract
Celiac disease (CD) is an autoimmune disorder triggered by pepsin-resistant, gluten-derived immunogenic peptides (GIPs) in genetically predisposed individuals. Enzyme therapy targeting GIPs has been suggested as a complementary practice to a gluten-free diet to help reduce the symptoms of CD. Here, we present [...] Read more.
Celiac disease (CD) is an autoimmune disorder triggered by pepsin-resistant, gluten-derived immunogenic peptides (GIPs) in genetically predisposed individuals. Enzyme therapy targeting GIPs has been suggested as a complementary practice to a gluten-free diet to help reduce the symptoms of CD. Here, we present the crystal structure of RmuAP1, a pepsin-like aspartic protease from Rhodotorula mucilaginosa, which effectively degrades the toxic 33-mer and 26-mer GIPs under postprandial gastric conditions (pH 3.0–6.0). RmuAP1 has a canonical fold characteristic of the aspartic protease subfamily A1; however, it features a distinct flap and a flexible loop structure. Compared to pepsin, RmuAP1 accommodates the tetrapeptides PQQP and PQPQ, motifs frequently repeated on GIPs, via an adaptable binding cleft. Molecular dynamics (MD) simulations have shown that RmuAP1 stably engages these ligands, maintaining both the catalytic water in position and a closed flap conformation, primarily through ligand-induced remodeling of the S1′ pocket. In contrast, pepsin neither binds these ligands effectively nor achieves a catalytically competent conformation. Structural comparisons and dihedral analysis further support an induced-fit mechanism underlying RmuAP1’s pocket remodeling. Together, this study clarifies the structural basis for RmuAP1 to hydrolyze GIPs, emphasizing the potential of RmuAP1 as a platform for developing enhanced oral peptidase for CD patients through protein engineering approaches. Full article
(This article belongs to the Section Molecular Biophysics: Structure, Dynamics, and Function)
Show Figures

Figure 1

25 pages, 2269 KB  
Review
Complexes Formed by the K63-Specific Deubiquitinating Enzyme BRCC36: New Promising Therapeutic Targets in Human Disease
by Xinyu Zhang, Xiaodong Pang, Yili Chen, Yue Liu, Jian-An Huang and Yuanyuan Zeng
Biomolecules 2025, 15(12), 1724; https://doi.org/10.3390/biom15121724 - 11 Dec 2025
Viewed by 803
Abstract
BRCC36, a member of the JAB1/MPN/Mov34 metalloenzymes family, exhibits distinct biochemical characteristics compared to other monomeric deubiquitinating enzymes. To function as a deubiquitinating enzyme, BRCC36 must assemble into a complex with other subunits that specifically cleaves K63-linked polyubiquitin chains. In the cytoplasm, BRCC36 [...] Read more.
BRCC36, a member of the JAB1/MPN/Mov34 metalloenzymes family, exhibits distinct biochemical characteristics compared to other monomeric deubiquitinating enzymes. To function as a deubiquitinating enzyme, BRCC36 must assemble into a complex with other subunits that specifically cleaves K63-linked polyubiquitin chains. In the cytoplasm, BRCC36 forms the BRISC complex, which plays a crucial role in regulating various signaling pathways through modulating the K63-linked ubiquitination of substrate proteins. The BRISC complex can interact with the cytoplasmic SHMT2, thereby influencing diverse biological processes, including inflammation, mitosis, and hematopoiesis. Within the nucleolus, BRCC36 forms the BRCA1-A complex, which contributes to DNA damage repair. Growing evidence underscores the importance of the ubiquitin system, particularly deubiquitinating enzymes, in the initiation and progression of various diseases. In this review, we first provide a comprehensive overview of the localization, assembly, mutations, and functions of BRCC36 and its associated complexes. We then discuss recent advances in research on BRCC36 across various diseases and explore its potential as a therapeutic target. Full article
(This article belongs to the Section Molecular Biology)
Show Figures

Figure 1

20 pages, 5876 KB  
Review
Molecular Portrait of Autoantigens in Type 1 Diabetes
by Ilya Kandinov, Anastasia Knyazeva, Elizaveta Lander, Dmitry Gryadunov and Elena Savvateeva
Biomolecules 2025, 15(12), 1723; https://doi.org/10.3390/biom15121723 - 11 Dec 2025
Viewed by 1386
Abstract
This review focuses on the molecular pathogenesis of Type 1 diabetes (T1D), specifically on the key autoantigens targeted by the autoimmune response and the clinical implications of their epitope specificity. T1D is characterized by the destruction of insulin-producing pancreatic β-cells. The autoimmune attack [...] Read more.
This review focuses on the molecular pathogenesis of Type 1 diabetes (T1D), specifically on the key autoantigens targeted by the autoimmune response and the clinical implications of their epitope specificity. T1D is characterized by the destruction of insulin-producing pancreatic β-cells. The autoimmune attack is directed against a defined set of autoantigens, primarily insulin, glutamic acid decarboxylase 65, tyrosine phosphatase-like protein, zinc transporter 8, as well as several minor autoantigens. A critical advancement in understanding the disease has been the analysis of epitope specificity, revealing that immunodominant epitopes are conformational and often localized to C-terminal protein regions, exposed during β-cell degradation. The introduction of sensitive multiplex assays for the simultaneous detection of T1D-associated autoantibodies represents a major diagnostic breakthrough. These platforms enable early diagnosis, risk stratification, and the identification of a “therapeutic window” for intervention. At this preclinical stage, antigen-specific immunotherapies aimed at restoring immune tolerance show significant promise. Ultimately, the combination of personalized diagnostic profiles, epitope mapping, and targeted therapies forms the basis for a new T1D management paradigm focused on halting the autoimmune process itself and preserving functional β-cell mass. Full article
(This article belongs to the Special Issue Immune Responses in Type 1 Diabetes)
Show Figures

Graphical abstract

15 pages, 1073 KB  
Article
In Vitro Digestibility, Structural and Functional Properties of Millettia speciosa Champ. Seed Protein
by Qing Yang, Shuxian Ding, Qinglong Wang, Li Xu, Xiaoxia Yan, Huan Tang, Langxing Yuan, Xiaoyan Chen, Zhunian Wang and Maoyuan Wang
Biomolecules 2025, 15(12), 1722; https://doi.org/10.3390/biom15121722 - 11 Dec 2025
Viewed by 448
Abstract
As an underutilized industrial byproduct generated during bioactive compound extraction from Millettia speciosa Champ. seeds, the residual protein fraction represents a promising sustainable resource for valorization. Millettia speciosa Champ. seed protein (MP) was extracted, and its fundamental physicochemical and functional properties were evaluated [...] Read more.
As an underutilized industrial byproduct generated during bioactive compound extraction from Millettia speciosa Champ. seeds, the residual protein fraction represents a promising sustainable resource for valorization. Millettia speciosa Champ. seed protein (MP) was extracted, and its fundamental physicochemical and functional properties were evaluated for potential applications in the food industry. Structural characterization revealed that MP had a molecular weight distribution with major components at 14.0 kDa and 116.0 kDa, with respective denaturation temperatures of 79.75 °C and 91.77 °C. The main structure of MP included different proportions of intramolecular α-helices and random coils in different pH microenvironments, based on circular dichroism spectroscopy. The MP displayed similar solubility profiles to the soy protein isolate (SP), but with lower solubility at slightly acidic pH, low solubility at pH 5.0, and comparable solubility above pH 8.0. Functional assessments showed that MP possessed emulsifying, foaming, water-binding, and fat-absorption capacities comparable to those of SPI, although the in vitro digestibility was relatively lower. These findings indicate that MP may serve as a safe and nutritious functional ingredient for health-oriented food products. Full article
(This article belongs to the Section Biomacromolecules: Proteins, Nucleic Acids and Carbohydrates)
Show Figures

Graphical abstract

Previous Issue
Next Issue
Back to TopTop