A Scorpion Peptide Exerts Selective Anti-Leukemia Effects Through Disrupting Cell Membranes and Triggering Bax/Bcl-2-Related Apoptosis Pathway
Abstract
1. Introduction
2. Materials and Methods
2.1. Chemical Synthesis of Peptides
2.2. Cell Lines and Cell Culture
2.3. Isolation of Peripheral Blood Mononuclear Cells (PBMCs)
2.4. Cell Viability Assays
2.5. LDH Leakage Assay
2.6. Flow Cytometric Analysis of Apoptosis and Cell Cycle
2.7. Calcein/PI Double Staining
2.8. Transmission Electron Microscopy (TEM)
2.9. Trypan Blue Staining
2.10. ATP Synthesis and Release
2.11. Western Blot Analysis
2.12. Total RNA Extraction, cDNA Synthesis, and Quantitative RT-PCR Analyses
2.13. Hemolytic Activity Assay
2.14. Xenograft Using Nude Mice
2.15. Blood Biochemistry and Liver/Kidney Function Test
2.16. Statistical Analysis
3. Results
3.1. Preliminary Screening of Venom-Derived Peptides Against Cancer Cell Lines
3.2. Lpep3 Effectively and Selectively Inhibits the Growth of Leukemia Cells
3.3. Lpep3 Induces MV-4-11 Acute Leukemia Cell Death Through Membrane Disruption
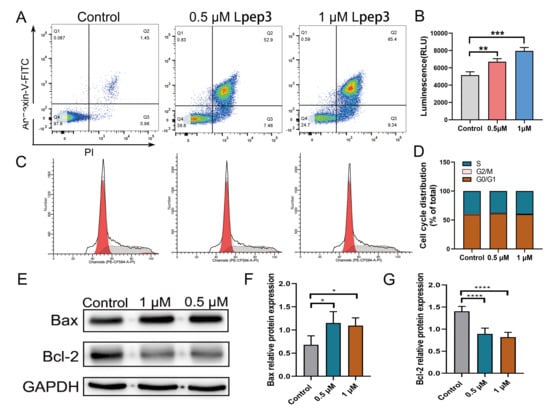
3.4. Lpep3 Induces Apoptosis in MV-4-11 Cells
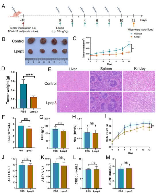
3.5. Evaluation of the Anticancer Activity and Safety of Lpep3 In Vivo
4. Discussion
5. Conclusions
Supplementary Materials
Author Contributions
Funding
Institutional Review Board Statement
Informed Consent Statement
Data Availability Statement
Acknowledgments
Conflicts of Interest
References
- Cai, Z.; Yin, Y.; Shen, C.; Wang, J.; Yin, X.; Chen, Z.; Zhou, Y.; Zhang, B. Comparative effectiveness of preoperative, postoperative and perioperative treatments for resectable gastric cancer: A network meta-analysis of the literature from the past 20 years. Surg. Oncol. 2018, 27, 563–574. [Google Scholar] [CrossRef]
- Yu, W.D.; Sun, G.; Li, J.; Xu, J.; Wang, X. Mechanisms and therapeutic potentials of cancer immunotherapy in combination with radiotherapy and/or chemotherapy. Cancer Lett. 2019, 452, 66–70. [Google Scholar] [CrossRef]
- Yang, S.; Lee, C.W.; Kim, H.J.; Jung, H.H.; Kim, J.I.; Shin, S.Y.; Shin, S.H. Structural analysis and mode of action of BMAP-27, a cathelicidin-derived antimicrobial peptide. Peptides 2019, 118, 170106. [Google Scholar] [CrossRef] [PubMed]
- Shin, S.Y.; Lee, S.H.; Yang, S.T.; Park, E.J.; Lee, D.G.; Lee, M.K.; Eom, S.H.; Song, W.K.; Kim, Y.; Hahm, K.S.; et al. Antibacterial, antitumor and hemolytic activities of alpha-helical antibiotic peptide, P18 and its analogs. J. Pept. Res. 2001, 58, 504–514. [Google Scholar] [CrossRef] [PubMed]
- Wang, A.; Zheng, Y.; Zhu, W.; Yang, L.; Yang, Y.; Peng, J. Melittin-Based Nano-Delivery Systems for Cancer Therapy. Biomolecules 2022, 12, 118. [Google Scholar] [CrossRef] [PubMed]
- Varricchi, G.; Ameri, P.; Cadeddu, C.; Ghigo, A.; Madonna, R.; Marone, G.; Mercurio, V.; Monte, I.; Novo, G.; Parrella, P.; et al. Antineoplastic Drug-Induced Cardiotoxicity: A Redox Perspective. Front. Physiol. 2018, 9, 167. [Google Scholar] [CrossRef] [PubMed]
- Li, Z.; Hu, P.; Wu, W.; Wang, Y. Peptides with therapeutic potential in the venom of the scorpion Buthus martensii Karsch. Peptides 2019, 115, 43–50. [Google Scholar] [CrossRef]
- Richard, S.A.; Kampo, S.; Sackey, M.; Hechavarria, M.E.; Buunaaim, A.D.B. The Pivotal Potentials of Scorpion Buthus Martensii Karsch-Analgesic-Antitumor Peptide in Pain Management and Cancer. Evid. Based Complement. Alternat Med. 2020, 2020, 4234273. [Google Scholar] [CrossRef]
- Zhou, M.; Zou, X.; Cheng, K.; Zhong, S.; Su, Y.; Wu, T.; Tao, Y.; Cong, L.; Yan, B.; Jiang, Y. The role of cell-penetrating peptides in potential anti-cancer therapy. Clin. Transl. Med. 2022, 12, e822. [Google Scholar] [CrossRef]
- Zhang, L.; Huang, Y.; Lindstrom, A.R.; Lin, T.Y.; Lam, K.S.; Li, Y. Peptide-based materials for cancer immunotherapy. Theranostics 2019, 9, 7807–7825. [Google Scholar] [CrossRef]
- Muttenthaler, M.; King, G.F.; Adams, D.J.; Alewood, P.F. Trends in peptide drug discovery. Nat. Rev. Drug Discov. 2021, 20, 309–325. [Google Scholar] [CrossRef] [PubMed]
- Freedland, S.J.; De Giorgi, U.; Gleave, M.; Rosbrook, B.; Shen, Q.; Sugg, J.; Haas, G.P.; Shore, N.D. A phase 3 randomised study of enzalutamide plus leuprolide and enzalutamide monotherapy in high-risk non-metastatic hormone-sensitive prostate cancer with rising PSA after local therapy: EMBARK study design. BMJ Open 2021, 11, e046588. [Google Scholar] [CrossRef]
- Kendzierski, D.C.; Schneider, B.P.; Kiel, P.J. Efficacy of Different Leuprolide Administration Schedules in Premenopausal Breast Cancer: A Retrospective Review. Clin. Breast Cancer 2018, 18, e939–e942. [Google Scholar] [CrossRef] [PubMed]
- Chen, X.; Zhao, Z.; Laster, K.V.; Liu, K.; Dong, Z. Advancements in therapeutic peptides: Shaping the future of cancer treatment. Biochim. Biophys. Acta Rev. Cancer 2024, 1879, 189197. [Google Scholar] [CrossRef]
- Luan, X.; Wu, Y.; Shen, Y.W.; Zhang, H.; Zhou, Y.D.; Chen, H.Z.; Nagle, D.G.; Zhang, W.D. Cytotoxic and antitumor peptides as novel chemotherapeutics. Nat. Prod. Rep. 2021, 38, 7–17. [Google Scholar] [CrossRef] [PubMed]
- Bassetti, M.; Poulakou, G.; Ruppe, E.; Bouza, E.; Van Hal, S.J.; Brink, A. Antimicrobial resistance in the next 30 years, humankind, bugs and drugs: A visionary approach. Intensive Care Med. 2017, 43, 1464–1475. [Google Scholar] [CrossRef]
- Xia, Z.; He, D.; Wu, Y.; Kwok, H.F.; Cao, Z. Scorpion venom peptides: Molecular diversity; structural characteristics, and therapeutic use from channelopathies to viral infections and cancers. Pharmacol. Res. 2023, 197, 106978. [Google Scholar] [CrossRef]
- Lv, Z.; Cui, F.; Zou, Q.; Zhang, L.; Xu, L. Anticancer peptides prediction with deep representation learning features. Brief. Bioinform. 2021, 22, bbab008. [Google Scholar] [CrossRef]
- Bhattarai, S.; Tayara, H.; Chong, K.T. Advancing Peptide-Based Cancer Therapy with AI: In-Depth Analysis of State-of-the-Art AI Models. J. Chem. Inf. Model. 2024, 64, 4941–4957. [Google Scholar] [CrossRef]
- Cheong, H.H.; Zuo, W.; Chen, J.; Un, C.W.; Si, Y.W.; Wong, K.H.; Kwok, H.F.; Siu, S.W.I. Identification of Anticancer Peptides from the Genome of Candida albicans: In Silico Screening, in Vitro and in Vivo Validations. J. Chem. Inf. Model. 2024, 64, 6174–6189. [Google Scholar] [CrossRef] [PubMed]
- Li, Y.; Ma, D.; Chen, D.; Chen, Y. ACP-GBDT: An improved anticancer peptide identification method with gradient boosting decision tree. Front. Genet. 2023, 14, 1165765. [Google Scholar] [CrossRef]
- Akbar, S.; Hayat, M.; Tahir, M.; Khan, S.; Alarfaj, F.K. cACP-DeepGram: Classification of anticancer peptides via deep neural network and skip-gram-based word embedding model. Artif. Intell. Med. 2022, 131, 102349. [Google Scholar] [CrossRef]
- Yue, J.; Li, T.; Xu, J.; Chen, Z.; Li, Y.; Liang, S.; Liu, Z.; Wang, Y. Discovery of anticancer peptides from natural and generated sequences using deep learning. Int. J. Biol. Macromol. 2025, 290, 138880. [Google Scholar] [CrossRef]
- Hansen, P.R.; Oddo, A. Fmoc Solid-Phase Peptide Synthesis. Methods Mol. Biol. 2024, 2821, 33–55. [Google Scholar] [CrossRef]
- Kardani, K.; Bolhassani, A. Antimicrobial/anticancer peptides: Bioactive molecules and therapeutic agents. Immunotherapy 2021, 13, 669–684. [Google Scholar] [CrossRef]
- Satitmanwiwat, S.; Changsangfa, C.; Khanuengthong, A.; Promthep, K.; Roytrakul, S.; Arpornsuwan, T.; Saikhun, K.; Sritanaudomchai, H. The scorpion venom peptide BmKn2 induces apoptosis in cancerous but not in normal human oral cells. Biomed. Pharmacother. 2016, 84, 1042–1050. [Google Scholar] [CrossRef]
- Guo, X.; Ma, C.; Du, Q.; Wei, R.; Wang, L.; Zhou, M.; Chen, T.; Shaw, C. Two peptides; TsAP-1; TsAP-2, from the venom of the Brazilian yellow scorpion, Tityus serrulatus: Evaluation of their antimicrobial and anticancer activities. Biochimie 2013, 95, 1784–1794. [Google Scholar] [CrossRef]
- Nejman, D.; Livyatan, I.; Fuks, G.; Gavert, N.; Zwang, Y.; Geller, L.T.; Rotter-Maskowitz, A.; Weiser, R.; Mallel, G.; Gigi, E.; et al. The human tumor microbiome is composed of tumor type-specific intracellular bacteria. Science 2020, 368, 973–980. [Google Scholar] [CrossRef] [PubMed]
- Ziaja, M.; Dziedzic, A.; Szafraniec, K.; Piastowska-Ciesielska, A. Cecropins in cancer therapies-where we have been? Eur. J. Pharmacol. 2020, 882, 173317. [Google Scholar] [CrossRef] [PubMed]
- Vale, N.; Duarte, D.; Silva, S.; Correia, A.S.; Costa, B.; Gouveia, M.J.; Ferreira, A. Cell-penetrating peptides in oncologic pharmacotherapy: A review. Pharmacol. Res. 2020, 162, 105231. [Google Scholar] [CrossRef]
- Duffy, C.; Sorolla, A.; Wang, E.; Golden, E.; Woodward, E.; Davern, K.; Ho, D.; Johnstone, E.; Pfleger, K.; Redfern, A.; et al. Honeybee venom and melittin suppress growth factor receptor activation in HER2-enriched and triple-negative breast cancer. NPJ Precis. Oncol. 2020, 4, 24. [Google Scholar] [CrossRef]
- Casanova, Y.V.; Guerra, J.A.R.; Perez, Y.A.U.; Castro, A.L.L.; Reina, G.A.; Castaneda, J.E.G.; Monroy, Z.J.R. Antibacterial Synthetic Peptides Derived from Bovine Lactoferricin Exhibit Cytotoxic Effect against MDA-MB-468 and MDA-MB-231 Breast Cancer Cell Lines. Molecules 2017, 22, 1641. [Google Scholar] [CrossRef]
- Niemirowicz, K.; Prokop, I.; Wilczewska, A.Z.; Wnorowska, U.; Piktel, E.; Watek, M.; Savage, P.B.; Bucki, R. Magnetic nanoparticles enhance the anticancer activity of cathelicidin LL-37 peptide against colon cancer cells. Int. J. Nanomed. 2015, 10, 3843–3853. [Google Scholar] [CrossRef]
- Bechinger, B.; Gorr, S.U. Antimicrobial Peptides: Mechanisms of Action and Resistance. J. Dent. Res. 2017, 96, 254–260. [Google Scholar] [CrossRef] [PubMed]
- Baker, M.A.; Maloy, W.L.; Zasloff, M.; Jacob, L.S. Anticancer efficacy of Magainin2 and analogue peptides. Cancer Res. 1993, 53, 3052–3057. [Google Scholar]
- Rozek, T.; Wegener, K.L.; Bowie, J.H.; Olver, I.N.; Carver, J.A.; Wallace, J.C.; Tyler, M.J. The antibiotic and anticancer active aurein peptides from the Australian Bell Frogs Litoria aurea and Litoria raniformis the solution structure of aurein 1.2. Eur. J. Biochem. 2000, 267, 5330–5341. [Google Scholar] [CrossRef]
- Doyle, J.; Brinkworth, C.S.; Wegener, K.L.; Carver, J.A.; Llewellyn, L.E.; Olver, I.N.; Bowie, J.H.; Wabnitz, P.A.; Tyler, M.J. nNOS inhibition, antimicrobial and anticancer activity of the amphibian skin peptide, citropin 1.1 and synthetic modifications. The solution structure of a modified citropin 1.1. Eur. J. Biochem. 2003, 270, 1141–1153. [Google Scholar] [CrossRef] [PubMed]
- Han, Y.; Lu, M.; Zhou, J. Buforin IIb induces androgen-independent prostate cancer cells apoptosis though p53 pathway in vitro. Toxicon 2019, 168, 16–21. [Google Scholar] [CrossRef] [PubMed]
- Mader, J.S.; Mookherjee , N.; Hancock , R.E.; Bleackley , R.C. The human host defense peptide LL-37 induces apoptosis in a calpain- and apoptosis-inducing factor-dependent manner involving Bax activity. Mol. Cancer Res. 2009, 5, 689–702. [Google Scholar] [CrossRef]
- Lu, S.; Lin, J.; Jin, J.; Zhang, L.; Guan, Y.; Chen, H.; Wu, Y.; Zhang, W.; Luan, X. Tachyplesin I and its derivatives: A pharmaco-chemical perspective on their antimicrobial and antitumor potential. Expert. Opin. Drug Discov. 2022, 17, 1407–1423. [Google Scholar] [CrossRef] [PubMed]
- Zhao, Y.; Cai, X.; Ye, T.; Huo, J.; Liu, C.; Zhang, S.; Cao, P. Analgesic-antitumor peptide inhibits proliferation and migration of SHG-44 human malignant glioma cells. J. Cell Biochem. 2011, 112, 2424–2434. [Google Scholar] [CrossRef] [PubMed]
- Liao, W.; Zhang, R.; Dong, C.; Yu, Z.; Ren, J. Novel walnut peptide-selenium hybrids with enhanced anticancer synergism: Facile synthesis and mechanistic investigation of anticancer activity. Int. J. Nanomed. 2016, 11, 1305–1321. [Google Scholar] [CrossRef]
- Wyer, S.; Townsend, D.M.; Ye, Z.; Kourtidis, A.; Choo, Y.M.; de Barros, A.L.B.; Donia, M.S.; Hamann, M.T. Recent advances and limitations in the application of kahalalides for the control of cancer. Biomed. Pharmacother. 2022, 148, 112676. [Google Scholar] [CrossRef]
- Hariton-Gazal, E.; Feder, R.; Mor, A.; Graessmann, A.; Brack-Werner, R.; Jans, D.; Gilon, C.; Loyter, A. Targeting of nonkaryophilic cell-permeable peptides into the nuclei of intact cells by covalently attached nuclear localization signals. Biochemistry 2002, 41, 9208–9214. [Google Scholar] [CrossRef]
- Li, X.Q.; Yamazaki, T.; He, T.; Alam, M.M.; Liu, J.; Trivett, A.L.; Sveinbjornsson, B.; Rekdal, O.; Galluzzi, L.; Oppenheim, J.J.; et al. LTX-315 triggers anticancer immunity by inducing MyD88-dependent maturation of dendritic cells. Front. Immunol. 2024, 15, 1332922. [Google Scholar] [CrossRef]
- Huang, H.N.; Rajanbabu, V.; Pan, C.Y.; Chan, Y.L.; Wu, C.J.; Chen, J.Y. A cancer vaccine based on the marine antimicrobial peptide pardaxin (GE33) for control of bladder-associated tumors. Biomaterials 2013, 34, 10151–10159. [Google Scholar] [CrossRef]
- Qiao, X.; Yang, H.; Gao, J.; Cai, S.; Shi, N.; Wang, M.; Wang, Y.; Yu, H. A small cytotoxic peptide from frog elicits potent antitumor immunity to prevent local tumor growth and metastases. Future Med. Chem. 2019, 11, 2505–2525. [Google Scholar] [CrossRef]
- Yang, W.J.; Ma, R.; Wei, S.; Sun, W.; Xu, W.; Wang, L. An injectable nanocomposite alginate-Ca2+ hydrogel for melittin-assisted Ca2+-overload and photothermal cancer therapy. Chem. Commun. 2023, 59, 8568–8571. [Google Scholar] [CrossRef] [PubMed]





| Gene | Forward Primer | Reverse Primer |
|---|---|---|
| Gapdh | TGCACCACCAACTGCTTAGC | GGCATGGACTGTGGTCATGAG |
| Bax | TGAAGACAGGGGCCTTTTTG | AATTCGCCGGAGACACTCG |
| Bcl-2 | TCGCCCTGTGGATGACTGAG | CAGAGTCTTCAGAGACAGCCAGGA |
| Bcl2l1 | CAGAGCTTTGAACAGGTAG | GCTCTCGGGTGCTGTATTG |
| Casp8 | AGAAGAGGGTCATCCTGGGAGA | TCAGGACTTCCTTCAAGGCTGC |
| Casp9 | CTCAGACCAGAGATTCGCAAAC | GCATTTCCCCTCAAACTCTCAA |
| Peptide | Peptide Sequence | Species | Length | Average Prediction Score (n = 5) | Structure |
|---|---|---|---|---|---|
| Lpep1 | LNFKALAALAKKIL | Polistes rothneyi | 14 | 0.94 | ![]() |
| Lpep2 | FLPLILRKIVTAL | Vespa crabro | 13 | 0.98 | ![]() |
| Lpep3 | FFGSLLSLGSKLLPSVFKLFQRKKE | Centruroides suffusus | 25 | 0.93 | ![]() |
| Lpep4 | GLFDIAKKVIGVIGSL | Ranoidea raniformis | 16 | 0.93 | ![]() |
| Lpep5 | GLWSKIKEAAKTAGKAAMGFVNEMV | Phyllomedusa trinitatis | 25 | 0.91 | ![]() |
| Lpep6 | FLPIIGKLLSGLL | Rana cascadae | 13 | 0.99 | ![]() |
| Lpep7 | FVQWFSKFLGRIL | Rana temporaria | 13 | 0.97 | ![]() |
Disclaimer/Publisher’s Note: The statements, opinions and data contained in all publications are solely those of the individual author(s) and contributor(s) and not of MDPI and/or the editor(s). MDPI and/or the editor(s) disclaim responsibility for any injury to people or property resulting from any ideas, methods, instructions or products referred to in the content. |
© 2025 by the authors. Licensee MDPI, Basel, Switzerland. This article is an open access article distributed under the terms and conditions of the Creative Commons Attribution (CC BY) license (https://creativecommons.org/licenses/by/4.0/).
Share and Cite
Dong, X.; Yi, S.; Yang, Y.; Wang, Y.; Wang, L.; Huang, J.; Zeng, Y.; Liu, Z. A Scorpion Peptide Exerts Selective Anti-Leukemia Effects Through Disrupting Cell Membranes and Triggering Bax/Bcl-2-Related Apoptosis Pathway. Biomolecules 2025, 15, 1751. https://doi.org/10.3390/biom15121751
Dong X, Yi S, Yang Y, Wang Y, Wang L, Huang J, Zeng Y, Liu Z. A Scorpion Peptide Exerts Selective Anti-Leukemia Effects Through Disrupting Cell Membranes and Triggering Bax/Bcl-2-Related Apoptosis Pathway. Biomolecules. 2025; 15(12):1751. https://doi.org/10.3390/biom15121751
Chicago/Turabian StyleDong, Xiaoping, Siwei Yi, Yaqin Yang, Yushuo Wang, Lingxiang Wang, Jingjing Huang, Yong Zeng, and Zhonghua Liu. 2025. "A Scorpion Peptide Exerts Selective Anti-Leukemia Effects Through Disrupting Cell Membranes and Triggering Bax/Bcl-2-Related Apoptosis Pathway" Biomolecules 15, no. 12: 1751. https://doi.org/10.3390/biom15121751
APA StyleDong, X., Yi, S., Yang, Y., Wang, Y., Wang, L., Huang, J., Zeng, Y., & Liu, Z. (2025). A Scorpion Peptide Exerts Selective Anti-Leukemia Effects Through Disrupting Cell Membranes and Triggering Bax/Bcl-2-Related Apoptosis Pathway. Biomolecules, 15(12), 1751. https://doi.org/10.3390/biom15121751








