Targeting LTBP2 Reveals a Novel Anti-Cardiac Remodeling Mechanism of Finerenone Against Doxorubicin-Induced Cardiotoxicity
Abstract
1. Introduction
2. Materials and Methods
2.1. Experimental Animals
2.2. Echocardiography
2.3. Histological Analysis
2.4. Biochemical Analyses
2.5. Serum Potassium Determination
2.6. Cell Culture and Processing
2.7. Wound-Healing Assay
2.8. Real-Time Quantitative PCR
2.9. RNA-Seq Library Construction and Sequencing
2.10. Western Blot
2.11. Bioinformatics Analysis of RNA-Seq
2.12. Molecular Docking and Result Analysis
2.13. Statistical Analysis
3. Results
3.1. Effect of Finerenone on Body Weight, HW/TL and Cardiac Function in DIC Mice
3.2. Finerenone Reduces Serum Markers of Myocardial Injury and Fibrosis in DIC Mice
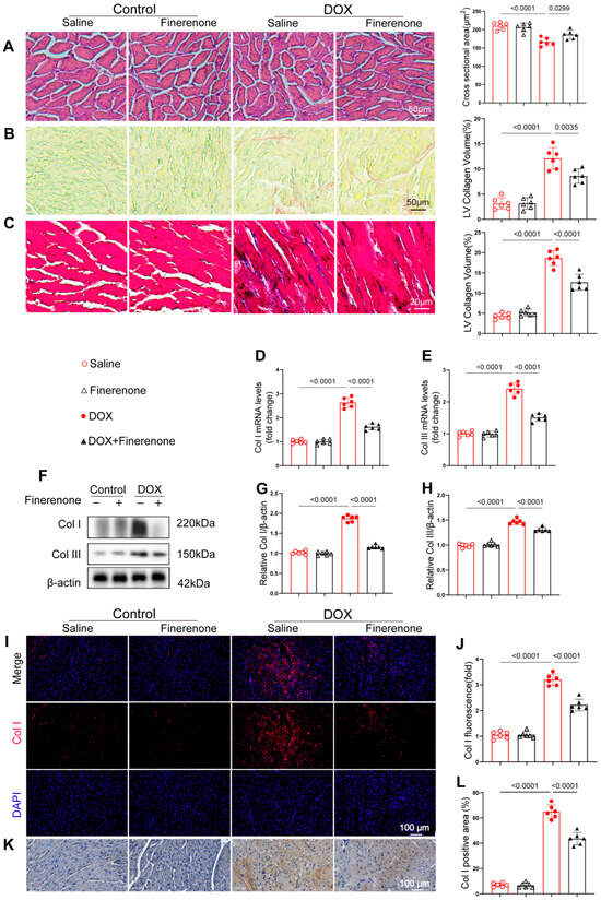
3.3. Finerenone Mitigates Cardiac Injury and Alleviates Cardiac Remodeling in DIC Mice
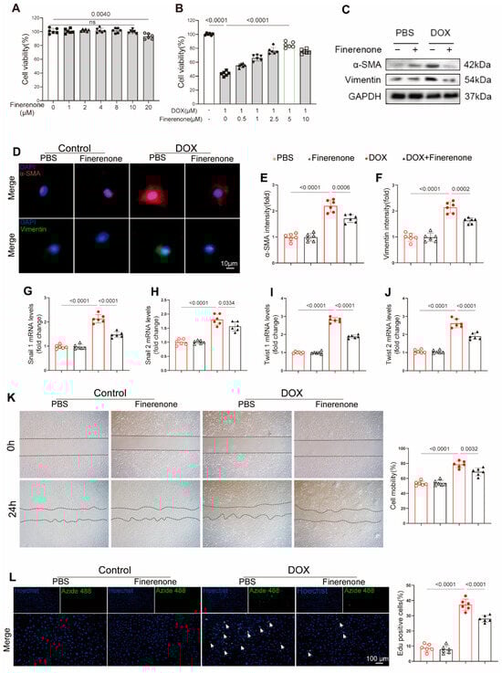
3.4. Effect of Finerenone on EndMT and Cardiac Fibroblast Proliferation In Vitro
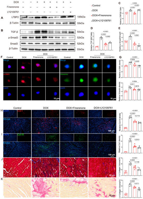
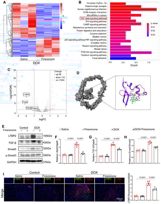
3.5. Finerenone Attenuates Cardiac Remodeling Through Inhibiting the Activation of the LTBP2/TGF-β Pathway
3.6. Finerenone Regulates the Activation of the DOX-Induced LTBP2/TGF-β Pathway
4. Discussion
5. Conclusions
Supplementary Materials
Author Contributions
Funding
Institutional Review Board Statement
Informed Consent Statement
Data Availability Statement
Acknowledgments
Conflicts of Interest
Abbreviations
| Abbreviation | Full name |
| DOX | Doxorubicin |
| DIC | Doxorubicin-induced cardiotoxicity |
| LTBP2 | Latent transforming growth factor beta binding protein 2 |
| Fmod | Fibromodulin |
| COMP | Cartilage oligomeric matrix protein |
| Thbs1 | Thrombospondin 1 |
| TGF-β | Transforming growth factor-β |
| Smad3 | SMAD family member 3 |
| LVEF | Left ventricular ejection fraction |
| cTnT | cardiac troponin T |
| CK-MB | creatine kinase isoenzymes |
| LDH | lactate dehydrogenase |
| NT-proBNP | N-terminal pro-B-type natriuretic peptide |
| TNF-α | tumor necrosis factor-alpha |
| EndMT | endothelial-to-mesenchymal transition |
| Col I | collagen I |
| Col III | collagen III |
| PSR | picro sirius red stain |
| NRCFs | neonatal rat cardiac fibroblasts |
| HUVECs | human umbilical vein endothelial cells |
| KEGG | kyoto encyclopedia of genes and genomes |
| GSEA | Gene Set Enrichment Analysis |
References
- Bayer, A.L.; Zambrano, M.A.; Smolgovsky, S.; Robbe, Z.L.; Ariza, A.; Kaur, K.; Sawden, M.; Avery, A.; London, C.; Asnani, A.; et al. Cytotoxic T cells drive doxorubicin-induced cardiac fibrosis and systolic dysfunction. Nat. Cardiovasc. Res. 2024, 3, 970–986. [Google Scholar] [CrossRef]
- Wang, J.; Liu, S.; Meng, X.; Zhao, X.; Wang, T.; Lei, Z.; Lehmann, H.I.; Li, G.; Alcaide, P.; Bei, Y.; et al. Exercise Inhibits Doxorubicin-Induced Cardiotoxicity via Regulating B Cells. Circ. Res. 2024, 134, 550–568. [Google Scholar] [CrossRef]
- Hrabak Paar, M.; Muršić, M.; Bremerich, J.; Heye, T. Cardiovascular Aging and Risk Assessment: How Multimodality Imaging Can Help. Diagnostics 2024, 14, 1947. [Google Scholar] [CrossRef]
- Tejera-Muñoz, A.; Cortés, M.; Rodriguez-Rodriguez, A.; Tejedor-Santamaria, L.; Marchant, V.; Rayego-Mateos, S.; Gimeno-Longas, M.J.; Leask, A.; Nguyen, T.Q.; Martín, M.; et al. Ccn2 Deletion Reduces Cardiac Dysfunction, Oxidative Markers, and Fibrosis Induced by Doxorubicin Administration in Mice. Int. J. Mol. Sci. 2024, 25, 9617. [Google Scholar] [CrossRef]
- Wu, L.; Du, Y.; Wang, L.; Zhang, Y.; Ren, J. Inhibition of METTL3 ameliorates doxorubicin-induced cardiotoxicity through suppression of TFRC-mediated ferroptosis. Redox Biol. 2024, 72, 103157. [Google Scholar] [CrossRef]
- Hu, F.; Yan, S.; Lin, L.; Qiu, X.; Lin, X.; Wang, W. Sacubitril/valsartan attenuated myocardial inflammation, fibrosis, apoptosis and promoted autophagy in doxorubicin-induced cardiotoxicity mice via regulating the AMPKα-mTORC1 signaling pathway. Mol. Cell. Biochem. 2025, 480, 1891–1908. [Google Scholar] [CrossRef]
- Huyan, Y.; Chen, X.; Chang, Y.; Hua, X.; Fan, X.; Shan, D.; Xu, Z.; Tao, M.; Zhang, H.; Liu, S.; et al. Single-Cell Transcriptomic Analysis Reveals Myocardial Fibrosis Mechanism of Doxorubicin-Induced Cardiotoxicity. Int. Heart J. 2024, 65, 487–497. [Google Scholar] [CrossRef]
- Zhang, J.; Ding, W.; Yin, Z.; Liu, S.; Zhao, M.; Xu, Y.; Liu, J.; Pan, W.; Peng, S.; Wei, C.; et al. Interleukin-12p40 deficiency attenuates myocardial ferroptosis in doxorubicin-induced chronic cardiomyopathy by inhibiting Th17 differentiation and interleukin-17A production. Cardiovasc. Res. 2024, 120, 2117–2133. [Google Scholar] [CrossRef]
- Shu, G.; Chen, K.; Li, J.; Liu, B.; Chen, X.; Wang, J.; Hu, X.; Lu, W.; Huang, H.; Zhang, S. Galangin alleviated Doxorubicin-induced cardiotoxicity by inhibiting ferroptosis through GSTP1/JNK pathway. Phytomedicine 2024, 134, 155989. [Google Scholar] [CrossRef]
- Rath, S.K.; Nyamsuren, G.; Tampe, B.; Yu, D.S.; Hulshoff, M.S.; Schlösser, D.; Maamari, S.; Zeisberg, M.; Zeisberg, E.M. Loss of tet methyl cytosine dioxygenase 3 (TET3) enhances cardiac fibrosis via modulating the DNA damage repair response. Clin. Epigenetics 2024, 16, 119. [Google Scholar] [CrossRef]
- Tan, J.T.M.; Price, K.J.; Fanshaw, S.R.; Bilu, C.; Pham, Q.T.; Pham, A.; Sandeman, L.; Nankivell, V.A.; Solly, E.L.; Kron-feld-Schor, N.; et al. Exercise Reduces Glucose Intolerance, Cardiac Inflammation and Adipose Tissue Dysfunction in Psammomys obesus Exposed to Short Photoperiod and High Energy Diet. Int. J. Mol. Sci. 2024, 25, 7756. [Google Scholar] [CrossRef]
- Fernández-Ruiz, I. Finerenone improves outcomes in HFmrEF and HFpEF. Nat. Rev. Cardiol. 2024, 21, 739. [Google Scholar] [CrossRef]
- Oraii, A.; Healey, J.S.; Kowalik, K.; Pandey, A.K.; Benz, A.P.; Wong, J.A.; Conen, D.; McIntyre, W.F. Mineralocorticoid receptor antagonists and atrial fibrillation: A meta-analysis of clinical trials. Eur. Heart J. 2024, 45, 756–774. [Google Scholar] [CrossRef]
- Natalia, B.; Tomasz, M.; Ewa, C.; Anna, G.P. Sex-dependent effects of finerenone on hemostasis in normoglycemic and streptozotocin-induced diabetic mice. Biomed. Pharmacother. 2023, 169, 115910. [Google Scholar] [CrossRef]
- Vaduganathan, M.; Claggett, B.L.; Lam, C.S.P.; Pitt, B.; Senni, M.; Shah, S.J.; Voors, A.A.; Zannad, F.; Desai, A.S.; Jhund, P.S.; et al. Finerenone in patients with heart failure with mildly reduced or preserved ejection fraction: Rationale and design of the FINEARTS-HF trial. Eur. J. Heart Fail. 2024, 26, 1324–1333. [Google Scholar] [CrossRef]
- Georgianos, P.I.; Vaios, V.; Koufakis, T.; Liakopoulos, V. Slowing the Progression of Chronic Kidney Disease in Patients with Type 2 Diabetes Using Four Pillars of Therapy: The Time to Act is Now. Drugs 2024, 84, 1337–1346. [Google Scholar] [CrossRef]
- Jhund, P.S.; Talebi, A.; Henderson, A.D.; Claggett, B.L.; Vaduganathan, M.; Desai, A.S.; Lam, C.S.P.; Pitt, B.; Senni, M.; Shah, S.J.; et al. Mineralocorticoid receptor antagonists in heart failure: An individual patient level meta-analysis. Lancet 2024, 404, 1119–1131. [Google Scholar] [CrossRef]
- Kobayashi, M.; Girerd, N.; Zannad, F. When to use spironolactone, eplerenone or finerenone in the spectrum of cardiorenal diseases. Nephrol. Dial. Transplant. 2024, 39, 1063–1072. [Google Scholar] [CrossRef]
- Jerome, J.R.; Deliyanti, D.; Suphapimol, V.; Kolkhof, P.; Wilkinson-Berka, J.L. Finerenone, a Non-Steroidal Mineralocorticoid Receptor Antagonist, Reduces Vascular Injury and Increases Regulatory T-Cells: Studies in Rodents with Diabetic and Neovascular Retinopathy. Int. J. Mol. Sci. 2023, 24, 2334. [Google Scholar] [CrossRef]
- Wu, L.; Wang, L.T.; Du, Y.X.; Zhang, Y.M.; Ren, J. Asiatic acid ameliorates doxorubicin-induced cardiotoxicity by promoting FPN-mediated iron export and inhibiting ferroptosis. Acta Pharmacol. Sin. 2024, 46, 81–95. [Google Scholar] [CrossRef]
- Xie, S.Y.; Liu, S.Q.; Zhang, T.; Shi, W.K.; Xing, Y.; Fang, W.X.; Zhang, M.; Chen, M.Y.; Xu, S.C.; Fan, M.Q.; et al. USP28 Serves as a Key Suppressor of Mitochondrial Morphofunctional Defects and Cardiac Dysfunction in the Diabetic Heart. Circulation 2024, 149, 684–706. [Google Scholar] [CrossRef]
- Shi, W.; Chen, J.; Zhao, N.; Xing, Y.; Liu, S.; Chen, M.; Fang, W.; Zhang, T.; Li, L.; Zhang, H.; et al. Targeting heat shock protein 47 alleviated doxorubicin-induced cardiotoxicity and remodeling in mice through suppression of the NLRP3 inflammasome. J. Mol. Cell. Cardiol. 2023, 186, 81–93. [Google Scholar] [CrossRef]
- Saiyang, X.; Qingqing, W.; Man, X.; Chen, L.; Min, Z.; Yun, X.; Wenke, S.; Haiming, W.; Xiaofeng, Z.; Si, C.; et al. Activation of Toll-like receptor 7 provides cardioprotection in septic cardiomyopathy-induced systolic dysfunction. Clin. Transl. Med. 2021, 11, e266. [Google Scholar] [CrossRef]
- Xie, S.; Xing, Y.; Shi, W.; Zhang, M.; Chen, M.; Fang, W.; Liu, S.; Zhang, T.; Zeng, X.; Chen, S.; et al. Cardiac fibroblast heat shock protein 47 aggravates cardiac fibrosis post myocardial ischemia-reperfusion injury by encouraging ubiquitin specific peptidase 10 dependent Smad4 deubiquitination. Acta Pharm. Acta Pharm. Sin. B 2022, 12, 4138–4153. [Google Scholar] [CrossRef]
- Ma, Y.L.; Xu, M.; Cen, X.F.; Qiu, H.L.; Guo, Y.Y.; Tang, Q.Z. Tectorigenin protects against cardiac fibrosis in diabetic mice heart via activating the adiponectin receptor 1-mediated AMPK pathway. Biomed. Pharmacother. 2024, 174, 116589. [Google Scholar] [CrossRef]
- Wu, Q.; Yao, Q.; Hu, T.; Yu, J.; Jiang, K.; Wan, Y.; Tang, Q. Dapagliflozin protects against chronic heart failure in mice by inhibiting macrophage-mediated inflammation, independent of SGLT2. Cell Rep. Med. 2023, 4, 101334. [Google Scholar] [CrossRef]
- Qiu, H.; Huang, S.; Liu, Y.; Liu, L.; Guo, F.; Guo, Y.; Li, D.; Cen, X.; Chen, Y.; Zhang, M.; et al. Idebenone alleviates doxorubicin-induced cardiotoxicity by stabilizing FSP1 to inhibit ferroptosis. Acta Pharm. Sin. B 2024, 14, 2581–2597. [Google Scholar] [CrossRef]
- Wang, X.; Gao, Z.; Wu, X.; Zhang, W.; Zhou, G.; Liu, W. Inhibitory effect of TGF-β peptide antagonist on the fibrotic phenotype of human hypertrophic scar fibroblasts. Pharm. Biol. 2016, 54, 1189–1197. [Google Scholar] [CrossRef]
- Xu, L.; Li, S.; Shabala, S.; Jian, T.; Zhang, W. Plants Grown in Parafilm-Wrapped Petri Dishes Are Stressed and Possess Altered Gene Expression Profile. Front. Plant Sci. 2019, 10, 637. [Google Scholar] [CrossRef]
- Su, W.L.; Liu, N.; Mei, L.; Luo, J.; Zhu, Y.J.; Liang, Z. Global Transcriptomic Profile Analysis of Genes Involved in Lignin Biosynthesis and Accumulation Induced by Boron Deficiency in Poplar Roots. Biomolecules 2019, 9, 156. [Google Scholar] [CrossRef]
- Li, B.; Dewey, C.N. RSEM: Accurate transcript quantification from RNA-Seq data with or without a reference genome. BMC Bioinform. 2011, 12, 323. [Google Scholar] [CrossRef]
- Bakhtiarizadeh, M.R.; Salehi, A.; Alamouti, A.A.; Abdollahi-Arpanahi, R.; Salami, S.A. Deep transcriptome analysis using RNA-Seq suggests novel insights into molecular aspects of fat-tail metabolism in sheep. Sci. Rep. 2019, 9, 9203. [Google Scholar] [CrossRef]
- Yu, G.; Wang, L.G.; Han, Y.; He, Q.Y. clusterProfiler: An. R. package for comparing biological themes among gene clusters. Omics 2012, 16, 284–287. [Google Scholar] [CrossRef]
- Ashburner, M.; Ball, C.A.; Blake, J.A.; Botstein, D.; Butler, H.; Cherry, J.M.; Davis, A.P.; Dolinski, K.; Dwight, S.S.; Eppig, J.T.; et al. Gene ontology: Tool. for the unification of biology. The Gene Ontology Consortium. Nat. Genet. 2000, 25, 25–29. [Google Scholar] [CrossRef]
- Kanehisa, M.; Goto, S. KEGG: Kyoto encyclopedia of genes and genomes. Nucleic Acids Res. 2000, 28, 27–30. [Google Scholar] [CrossRef]
- Wang, M.; Wang, M.; Zhao, J.; Xu, H.; Xi, Y.; Yang, H. Dengzhan Shengmai capsule attenuates cardiac fibrosis in post-myocardial infarction rats by regulating LTBP2 and TGF-β1/Smad3 pathway. Phytomedicine 2023, 116, 154849. [Google Scholar] [CrossRef]
- Tarbit, E.; Singh, I.; Peart, J.N.; Rose’Meyer, R.B. Biomarkers for the identification of cardiac fibroblast and myofibroblast cells. Heart Fail. Rev. 2019, 24, 1–15. [Google Scholar] [CrossRef]
- Zhang, S.; Liu, X.; Bawa-Khalfe, T.; Lu, L.S.; Lyu, Y.L.; Liu, L.F.; Yeh, E.T. Identification of the molecular basis of doxorubicin-induced cardiotoxicity. Nat. Med. 2012, 18, 1639–1642. [Google Scholar] [CrossRef]
- Bakris, G.L.; Agarwal, R.; Anker, S.D.; Pitt, B.; Ruilope, L.M.; Rossing, P.; Kolkhof, P.; Nowack, C.; Schloemer, P.; Jo-seph, A.; et al. Effect of Finerenone on Chronic Kidney Disease Outcomes in Type 2 Diabetes. N. Engl. J. Med. 2020, 383, 2219–2229. [Google Scholar] [CrossRef]
- Jin, T.; Fu, X.; Liu, M.; An, F. Finerenone attenuates myocardial apoptosis, metabolic disturbance and myocardial fibrosis in type 2 diabetes mellitus. Diabetol. Metab. Syndr. 2023, 15, 87. [Google Scholar] [CrossRef]
- Song, L.; Qiu, Q.; Ju, F.; Zheng, C. Mechanisms of doxorubicin-induced cardiac inflammation and fibrosis; therapeutic targets and approaches. Arch. Biochem. Biophys. 2024, 761, 110140. [Google Scholar] [CrossRef]
- Suthivanich, P.; Boonhoh, W.; Sumneang, N.; Punsawad, C.; Cheng, Z.; Phungphong, S. Aerobic Exercise Attenuates Doxorubicin-Induced Cardiomyopathy by Suppressing NLRP3 Inflammasome Activation in a Rat Model. Int. J. Mol. Sci. 2024, 25, 9692. [Google Scholar] [CrossRef]
- Dantas, D.; Pereira, A.G.; Fujimori, A.S.S.; Ribeiro, A.P.D.; de Almeida Silva, C.C.V.; Monte, M.G.; Corrêa, C.R.; Fer-nandes, A.A.; Bazan, S.G.Z.; Azevedo, P.S.; et al. Doxycycline Attenuates Doxorubicin-Induced Cardiotoxicity by Improving Myocardial Energy Metabolism in Rats. J. Cardiovasc. Dev. Dis. 2022, 9, 254. [Google Scholar] [CrossRef]







| Primers | Species | Primer Sequences |
|---|---|---|
| Col I-Forward | Mouse | TGCTGGTGACCATGATGCTT |
| Col I-Reverse | Mouse | TCGAGGTTCCCCACAATTGG |
| Col lll-Forward | Mouse | AACTGAAGGTGGACTCTGCG |
| Col lll-Reverse | Mouse | CGTACCTGGGAGCGAAGATC |
| LTBP2-Forward | Mouse | CTGCCCCAGTGGTCAAGGTTA |
| LTBP2-Reverse | Mouse | GCACTATGTTGAGGCATCGGC |
| Fmod-Forward | Mouse | TGACAATCGCAACCTCAAGTA |
| Fmod-Reverse | Mouse | TTGTTGTGGTCCAGGTACAG |
| Thbs1-Forward | Mouse | GGCGCTCCTGTGATAGTCTC |
| Thbs1-Reverse | Mouse | TGGTTTCCCGTTCATCTGGG |
| Comp-Forward | Mouse | CGCAGCTGCAAGACGTGAGAGAGCTGT |
| Comp-Reverse | Mouse | CCGAATTCCGCTGGTCTGGGTTTCGA |
| β-actin-Forward | Mouse | GTGACGTTGACATCCGTAAAGA |
| β-actin-Reverse | Mouse | GCCGGACTCATCGTACTCC |
| snail1-Forward | Rat | AAAGCAAACTGAGGGCTCTGCTCG |
| Snail1-Reverse | Rat | TTCGGTACCGGAAGCTGTTGCA |
| snail2-Forward | Rat | ACAATCCACGATGCAGAAGCT |
| snail2-Reverse | Rat | GGGCCTTGGTCCTTTGAGA |
| twist1-Forward | Rat | TCTGGACAGCTCCCCATTCT |
| twist1-Reverse | Rat | CAAGGCTAACCTGGAGAAGATG |
| twist2-Forward | Rat | GGTCTCCCGAACAATCCACGATGC |
| twist2-Reverse | Rat | ACCTTGGTTCTTTGAGAGCTGTC |
| β-actin-Forward | Rat | CTTCCTGGGTATGGAATCCT |
| β-actin-Reverse | Rat | TCTTTACGGATGTCAACGTC |
Disclaimer/Publisher’s Note: The statements, opinions and data contained in all publications are solely those of the individual author(s) and contributor(s) and not of MDPI and/or the editor(s). MDPI and/or the editor(s) disclaim responsibility for any injury to people or property resulting from any ideas, methods, instructions or products referred to in the content. |
© 2025 by the authors. Licensee MDPI, Basel, Switzerland. This article is an open access article distributed under the terms and conditions of the Creative Commons Attribution (CC BY) license (https://creativecommons.org/licenses/by/4.0/).
Share and Cite
Zhang, H.; Zhao, N.; Xie, S.; Li, L.; Zeng, X.; Wang, S.; Yan, L.; Shen, B.; Deng, W. Targeting LTBP2 Reveals a Novel Anti-Cardiac Remodeling Mechanism of Finerenone Against Doxorubicin-Induced Cardiotoxicity. Biomolecules 2025, 15, 1703. https://doi.org/10.3390/biom15121703
Zhang H, Zhao N, Xie S, Li L, Zeng X, Wang S, Yan L, Shen B, Deng W. Targeting LTBP2 Reveals a Novel Anti-Cardiac Remodeling Mechanism of Finerenone Against Doxorubicin-Induced Cardiotoxicity. Biomolecules. 2025; 15(12):1703. https://doi.org/10.3390/biom15121703
Chicago/Turabian StyleZhang, Heng, Nan Zhao, Saiyang Xie, Lanlan Li, Xiaofeng Zeng, Shasha Wang, Ling Yan, Bo Shen, and Wei Deng. 2025. "Targeting LTBP2 Reveals a Novel Anti-Cardiac Remodeling Mechanism of Finerenone Against Doxorubicin-Induced Cardiotoxicity" Biomolecules 15, no. 12: 1703. https://doi.org/10.3390/biom15121703
APA StyleZhang, H., Zhao, N., Xie, S., Li, L., Zeng, X., Wang, S., Yan, L., Shen, B., & Deng, W. (2025). Targeting LTBP2 Reveals a Novel Anti-Cardiac Remodeling Mechanism of Finerenone Against Doxorubicin-Induced Cardiotoxicity. Biomolecules, 15(12), 1703. https://doi.org/10.3390/biom15121703

