Next Issue
Volume 18, December-1
Previous Issue
Volume 18, November-1
 
 
energies-logo

Journal Browser

Journal Browser

Energies, Volume 18, Issue 22 (November-2 2025) – 212 articles

Cover Story (view full-size image): An accurate understanding and modeling of ammonia–hydrogen combustion is of fundamental and practical significance for its application. This study proposes a DNN-based method for optimizing chemical reaction mechanism parameters, producing an optimized mechanism file as the final output. First, it systematically compares three DNN structures with other machine learning models to identify the most effective structure for mapping combustion-related variables; second, it develops a ResNet-based surrogate model for ammonia–hydrogen mechanism optimization. For the test set, ResNet outperformed all other ML models and empirical correlations, achieving R2 of 0.9923 and RMSE of 135. The results show that the optimized mechanism improves the prediction accuracy on LFS by approximately 36.6% compared to the original mechanism. View this paper
  • Issues are regarded as officially published after their release is announced to the table of contents alert mailing list.
  • You may sign up for e-mail alerts to receive table of contents of newly released issues.
  • PDF is the official format for papers published in both, html and pdf forms. To view the papers in pdf format, click on the "PDF Full-text" link, and use the free Adobe Reader to open them.
Order results
Result details
Section
Select all
Export citation of selected articles as:
30 pages, 3310 KB  
Article
Probabilistic Analysis of Solar and Wind Energy Potentials at Geographically Diverse Locations for Sustainable Renewable Integration
by Satyam Patel, N. P. Patidar and Mohan Lal Kolhe
Energies 2025, 18(22), 6076; https://doi.org/10.3390/en18226076 - 20 Nov 2025
Viewed by 828
Abstract
The use of conventional fuel sources from the Earth to generate electrical power leads to several environmental issues such as carbon emissions and ozone depletion. Energy generation from renewable energy sources is one of the most affordable and cleanest techniques. However, the generation [...] Read more.
The use of conventional fuel sources from the Earth to generate electrical power leads to several environmental issues such as carbon emissions and ozone depletion. Energy generation from renewable energy sources is one of the most affordable and cleanest techniques. However, the generation of power from non-conventional sources like solar and wind requires the examination of established locations where these resources are plentiful and easily accessible. In this study, an investigation of solar and wind is performed at five different sites in various locations in India. For this examination, data on solar irradiance (W/m2) and wind speed (m/s) is taken from the “NASA POWER DAV v.2.5.22” Data Access Viewer created by NASA. The data for solar and wind was taken at hourly intervals. The period of the investigation was ten years, i.e., from January 2014 to December 2023. The solar and wind potential analysis was performed in a probabilistic way to determine the parameters that support the installation of solar–PV panels and wind energy generators at the examined sites for the generation of power from these spontaneously available sources, respectively. To examine the potential of solar and wind sites, the Beta and Weibull probability distribution function (PDF) was used. The parameter estimation of the Beta and Weibull PDF was performed via the Maximum Likelihood method. The chosen method is known for its accuracy and efficiency in handling large datasets. Some key performance prediction indicators were analyzed for the investigated solar and wind locations. The findings provide valuable insights that support renewable energy planning and the optimal design of hybrid power systems. Full article
(This article belongs to the Special Issue Energy Management of Renewable Energy Systems)
Show Figures

Figure 1

16 pages, 2816 KB  
Article
Multi-Objective Optimization for Refined Oil Resource Allocation: Towards Energy and Carbon Saving
by Jingjun Chen, Bozhuo Dong, Zhen Bao, Guangtao Fu, Jingkai Lu, Zhengfang Qi, Haochong Li and Rui Qiu
Energies 2025, 18(22), 6075; https://doi.org/10.3390/en18226075 - 20 Nov 2025
Viewed by 933
Abstract
In light of the ambitious “dual carbon” targets, the refined oil supply chain faces challenges in balancing economic viability with environmental sustainability. Traditional resource allocation methods predominantly prioritize cost minimization, often overlooking significant environmental impacts and leading to carbon-intensive transportation practices. This paper [...] Read more.
In light of the ambitious “dual carbon” targets, the refined oil supply chain faces challenges in balancing economic viability with environmental sustainability. Traditional resource allocation methods predominantly prioritize cost minimization, often overlooking significant environmental impacts and leading to carbon-intensive transportation practices. This paper proposes a multi-objective optimization model to simultaneously minimize total logistics costs and carbon emissions across the entire refined oil supply chain. The model encompasses key stages, including refinery production, external procurement, multimodal transport operations, and inventory management. The proposed framework integrates practical con straints such as sending and receiving capacities, inventory balance, and supply and demand requirements. The ε-constraint method is employed for model solution to generate a set of Pareto optimal solutions, highlighting the inherent trade-offs between economic and environmental objectives. A case study is carried out, involving a refined oil logistics system in Central China, which comprises five refineries, 31 depots, and two external purchasing nodes. Compared to a purely economic optimization, a balanced scenario (e.g., with an ε-constraint of 9000 tons/season for carbon emissions) achieves a substantial 10–15% reduction in emissions with only a marginal 1–2% increase in logistics costs. Furthermore, the optimization significantly reconfigures the transport structure, increasing pipeline utilization from 27.3% to 35% and leading to a 26.1% reduction in waterway-related carbon emissions. This study can offer an efficient decision-making tool that facilitates the green transformation of the refined oil supply chain, bridging the gap between corporate logistics cost efficiency and ambitious carbon neutrality targets. Full article
Show Figures

Figure 1

29 pages, 7028 KB  
Article
Comparative Experimental Analysis of Wet-State Thermal Performance in Pipe Mineral Wool Insulation with Different Hydrophobic Treatments
by Alex Sinyavin, Aidar Hayrullin, Margarita Khusnutdinova, Julia Dyachuk, Aigul Haibullina, Vladimir Ilyin, Veronika Bronskaya and Dmitry Bashkirov
Energies 2025, 18(22), 6074; https://doi.org/10.3390/en18226074 - 20 Nov 2025
Cited by 1 | Viewed by 1535
Abstract
Pipeline insulation is critical for energy-efficient building heating systems, as moisture ingress significantly degrades thermal performance and increases energy losses. This study experimentally evaluated how quality characteristics of mineral wool affect the thermal performance of pipe insulations (wired mats) at temperatures ranging from [...] Read more.
Pipeline insulation is critical for energy-efficient building heating systems, as moisture ingress significantly degrades thermal performance and increases energy losses. This study experimentally evaluated how quality characteristics of mineral wool affect the thermal performance of pipe insulations (wired mats) at temperatures ranging from 20 °C to 85 °C with moisture content up to 12% by weight. Thermal conductivity measurements were performed on two representative samples using the “guarded hot pipe” and direct water injections. Thermal conductivity measurements confirmed the expected increase with rising temperature and moisture content for both samples. In a dry state, quality parameters have practically no effect on the thermal conductivity (0.036–0.041 W∙m−1·K−1). In a low-temperature regime, the inferior quality sample (Sample A) at a maximum moisture content of 12% exhibited thermal conductivity of 0.042 W∙m−1·K−1, and the sample with the best hydrophobic treatment (Sample B) had a thermal conductivity of 0.050 W∙m−1·K−1. At an elevated temperature at a moisture content of 12%, Sample A and Sample B had thermal conductivity of 0.077 W∙m−1·K−1, and 0.109 W∙m−1·K−1, respectively. The results suggest that highly hydrophobic materials are advantageous only in high-temperature applications where rapid moisture removal occurs after short-term ingress, providing critical data for optimizing insulation selection and improving energy conservation in heating networks. Full article
(This article belongs to the Special Issue Thermal Insulation Materials for Energy Conservation in Buildings)
Show Figures

Figure 1

12 pages, 832 KB  
Article
Fault Detection of High-Speed Train Traction System Based on Probability-Related Slow Feature Analysis
by Ruiting Zhang, Soon-Hyung Lee, Kyung-Min Lee and Yong-Sung Choi
Energies 2025, 18(22), 6073; https://doi.org/10.3390/en18226073 - 20 Nov 2025
Viewed by 776
Abstract
As the core subsystem of high-speed trains, the reliable operation of the traction system is critical to ensuring train safety. To enhance fault detection performance, this study proposes a probability-related slow feature analysis (PRSFA) method that leverages the intrinsic characteristics of the traction [...] Read more.
As the core subsystem of high-speed trains, the reliable operation of the traction system is critical to ensuring train safety. To enhance fault detection performance, this study proposes a probability-related slow feature analysis (PRSFA) method that leverages the intrinsic characteristics of the traction system. Specifically, Kullback–Leibler divergence is incorporated into the conventional slow feature analysis framework. Based on the slow features extracted from traction system data, the probability distribution distance between offline and online features is further computed to construct detection statistics. The feasibility of the proposed approach is validated using the high-speed train traction system simulation platform developed by Central South University. Compared with the existing SFA, DSFA and DWSFA methods, the results show that the PRSFA method can effectively improve the accuracy and robustness of fault detection. Full article
Show Figures

Figure 1

32 pages, 8174 KB  
Article
Distributed EMS Coordination via Price-Signal Control for Renewable Energy Communities
by Lorenzo Becchi, Marco Bindi, Francesco Grasso, Matteo Intravaia, Gabriele Maria Lozito and Antonio Luchetta
Energies 2025, 18(22), 6072; https://doi.org/10.3390/en18226072 - 20 Nov 2025
Cited by 1 | Viewed by 721
Abstract
This work presents a two-level Energy Management System (EMS) for Renewable Energy Communities (RECs) combining rule-based local control with Particle Swarm Optimization (PSO) coordination. A central Energy Management Hub (CEMH) uses digital twins of each Home EMS to optimize community performance through price-signal [...] Read more.
This work presents a two-level Energy Management System (EMS) for Renewable Energy Communities (RECs) combining rule-based local control with Particle Swarm Optimization (PSO) coordination. A central Energy Management Hub (CEMH) uses digital twins of each Home EMS to optimize community performance through price-signal adjustments rather than direct control. The method achieves near-optimal self-consumption and incentive gains, largely within 10% of an MILP benchmark, while reducing computational time by about threefold. The approach ensures scalability, resilience, and fairness through a transparent incentive redistribution mechanism, enabling real-time and socially accepted REC coordination. Full article
Show Figures

Figure 1

17 pages, 2215 KB  
Article
Hydrothermal Treatment of Sewage Sludge Under Different Process Conditions with a Focus on Energy Properties and Resource Recovery
by Klaudia Szkadłubowicz, Joanna Mikusińska, Artur Pozarlik and Małgorzata Wilk
Energies 2025, 18(22), 6071; https://doi.org/10.3390/en18226071 - 20 Nov 2025
Cited by 4 | Viewed by 1083
Abstract
Hydrothermal carbonization (HTC) is an effective method for processing wet sewage sludge without prior drying. This study investigates the influence of temperature (200 °C and 210 °C), residence time (15 and 30 min), and pH (neutral and acidic, pH = 2) on the [...] Read more.
Hydrothermal carbonization (HTC) is an effective method for processing wet sewage sludge without prior drying. This study investigates the influence of temperature (200 °C and 210 °C), residence time (15 and 30 min), and pH (neutral and acidic, pH = 2) on the properties of hydrochar and the liquid fraction. Increasing process severity enhanced carbonization, increasing carbon content from 36% in raw sludge to 43% in acidified samples. Under neutral HTC conditions, ash content exceeded 40%, while acidic conditions reduced it to 28%, indicating mineral dissolution and transfer into the liquid phase. Hydrogen and nitrogen contents remained within 3–6%, contributing to the fuel characteristics. The solid yield decreased from 1.04% in raw sludge to 0.22–0.37% after HTC, confirming intensified organic matter conversion. Acidic conditions significantly improved nutrient release to the liquid phase. PO43− concentration increased from 337 to 375 mg/L under neutral conditions to over 675 mg/L, while P2O5 exceeded 509 mg/L. Conductivity rose from approximately 2.0 to 4.25 mS/cm, reflecting high ionic content. These results highlight the potential of the liquid fraction as a nutrient-rich stream that can be used for fertilizer recovery, particularly via struvite precipitation, and confirm that precise HTC parameter control supports resource recovery in line with circular economy principles. Full article
(This article belongs to the Special Issue Biomass, Biofuels and Waste: 3rd Edition)
Show Figures

Figure 1

23 pages, 1292 KB  
Article
Alternative Fuels’ Techno-Economic and Environmental Impacts on Ship Energy Efficiency with Shaft Generator Integration
by Mina Tadros, Evangelos Boulougouris, Antonios Michail Ypsilantis, Nicolas Hadjioannou and Vasileios Sakellis
Energies 2025, 18(22), 6070; https://doi.org/10.3390/en18226070 - 20 Nov 2025
Cited by 3 | Viewed by 1311
Abstract
This study presents an integrated techno-economic and environmental assessment of shaft generator (SG) integration in marine propulsion systems using alternative fuels. A comprehensive numerical model is developed to simulate the operation of a bulk carrier equipped with a low-speed two-stroke main engine, comparing [...] Read more.
This study presents an integrated techno-economic and environmental assessment of shaft generator (SG) integration in marine propulsion systems using alternative fuels. A comprehensive numerical model is developed to simulate the operation of a bulk carrier equipped with a low-speed two-stroke main engine, comparing conventional diesel generator (DG) configurations with SG-powered alternatives under varying ship speeds and auxiliary electrical loads. Three fuel types, heavy fuel oil (HFO), fatty acid methyl esters (FAMEs), and methanol–diesel dual fuel, are analyzed to evaluate fuel consumption, exhaust emissions, and economic feasibility. The results show that SG integration consistently reduces total fuel consumption by 0.1–0.5 t/day, depending on load and fuel type, yielding annual savings of up to 150 tonnes per vessel. Carbon dioxide (CO2), Nitrogen oxide (NOx), and sulphur oxide (SOx) emissions decrease proportionally with increased SG load, with annual reductions exceeding 450 tonnes of CO2 and up to 15 tonnes of NOx for HFO systems. Methanol–diesel operation achieves the highest relative improvement, with up to 50% lower CO2 and near-zero SOx emissions, despite a moderate increase in total fuel mass due to methanol’s lower calorific value. Economically, SG utilization provides daily fuel cost savings ranging from $200 to $1050, depending on the fuel and load, leading to annual reductions of up to $320,000 for high-load operations. The investment analysis confirms the financial viability of SG installations, with net present values (NPVs) up to $1.4 million, internal rates of return (IRRs) exceeding 100%, and payback periods below one year at 600 kW load. The results highlight the dual benefit of SG technology, enhancing energy efficiency and supporting IMO decarbonization goals, particularly when coupled with low-carbon fuels such as methanol. The developed computational framework provides a practical decision-support tool for ship designers and operators to quantify SG performance, optimize energy management, and evaluate the long-term economic and environmental trade-offs of fuel transition pathways. Full article
Show Figures

Figure 1

24 pages, 1470 KB  
Article
Evaluating the Costs of Integrated Solar Hydrogen Systems: Exploring the Effect of Scale, Intermittency, and Energy Storage
by Jonathan Moncada, Bryan de Goeij, Jonathan van den Ham, Pascal Buskens, Nicole Meulendijks and Remko J. Detz
Energies 2025, 18(22), 6069; https://doi.org/10.3390/en18226069 - 20 Nov 2025
Cited by 2 | Viewed by 1594
Abstract
The transition to a sustainable energy system is crucial to meet climate targets and reduce fossil fuel dependence. Solar hydrogen systems offer a promising route for renewable hydrogen production. This study presents a techno-economic assessment of hydrogen production using integrated solar hydrogen panels [...] Read more.
The transition to a sustainable energy system is crucial to meet climate targets and reduce fossil fuel dependence. Solar hydrogen systems offer a promising route for renewable hydrogen production. This study presents a techno-economic assessment of hydrogen production using integrated solar hydrogen panels combined with balance-of-plant equipment such as compressors. The analysis combines detailed Aspen Plus process design with an hourly solar model to capture the impact of system scale and hydrogen storage under intermittent operation. Results show that large-scale integrated systems can achieve costs comparable to photovoltaic–electrolyzer setups, suggesting a feasible and streamlined alternative. System scale is the dominant factor influencing the levelized cost of hydrogen (LCOH). At a small scale (1000 panels), the LCOH is about 49 €/kg. Including hydrogen storage reduces costs by up to 40% through better utilization of capital-intensive components. At larger scales, costs decrease substantially: 100,000 panels yield an LCOH of 9.1 €/kg, and 10 million panels reach 7.3 €/kg. In these large systems, storage slightly increases costs because added capital expenditures outweigh operational gains. If solar-to-hydrogen efficiency improves to 23% and panel costs drop to 120 €/m2, hydrogen could be produced at around 3.8 €/kg. These findings emphasize the importance of scale, efficiency gains, and cost reduction to enable affordable renewable hydrogen directly from sunlight and water. Full article
(This article belongs to the Section A5: Hydrogen Energy)
Show Figures

Figure 1

44 pages, 7081 KB  
Article
Current Status and Future Prospects of Commercial Wind Power Generation
by Firoz Alam, Yingai Jin and Xingjun Hu
Energies 2025, 18(22), 6068; https://doi.org/10.3390/en18226068 - 20 Nov 2025
Cited by 3 | Viewed by 3110
Abstract
Rising global population, socioeconomic development, industrialisation, lifestyle changes, mobility, and transportation all depend on fossil fuels. This reliance creates environmental pollution, CO2 emissions, depletion of fossil fuel resources, energy insecurity, and increased financial and environmental costs. Renewable energy sources, especially wind, provide [...] Read more.
Rising global population, socioeconomic development, industrialisation, lifestyle changes, mobility, and transportation all depend on fossil fuels. This reliance creates environmental pollution, CO2 emissions, depletion of fossil fuel resources, energy insecurity, and increased financial and environmental costs. Renewable energy sources, especially wind, provide a viable alternative to fossil fuels, decreasing reliance on them and mitigating environmental impacts. Despite considerable advances in the use of renewable wind energy for power generation, significant challenges persist in realising the full potential of this promising energy source. Therefore, the purpose of this study is to thoroughly examine global wind power generation, its distribution by region, and the challenges associated with using wind energy, such as issues with the global supply chain, equipment manufacturers, rare earth materials required for wind turbines, and a lack of skilled workforces in the wind energy sector. The major finding and novelty of the study includes a national action plan for wind power generation that encompasses diverse tasks and activities, which can be tailored to the specific requirements of a country. Additionally, the study proposed a classification of countries into six groups based on the availability of specific energy types within their national jurisdictions, aiming for an optimal energy mix to achieve energy security, sustainability, and climate impact mitigation. The other contribution of the study is outlining present difficulties, their origins, and potential solutions that governments, legislators, and other wind power stakeholders encounter while formulating strategies for wind power generation. Full article
Show Figures

Figure 1

17 pages, 4758 KB  
Article
Trade-Offs in Modelling Accuracy and Complexity of DC Circuit Breakers: A Comparative Aggregated Approach
by Jalal Sahebkar Farkhani, Özgür Çelik, Peter Jan Randewijk, Jonathan Cervantes Gomez, Claus Leth Bak and Zhe Chen
Energies 2025, 18(22), 6067; https://doi.org/10.3390/en18226067 - 20 Nov 2025
Viewed by 724
Abstract
The growing interest in high-voltage direct current (HVDC) technology and multi-terminal HVDCs (MTDCs) has motivated the evaluation of DC circuit breakers (DCCBs) for increased operational flexibility. While modeling DCCBs remains essential, their complex structures and modeling techniques require careful consideration. In this context, [...] Read more.
The growing interest in high-voltage direct current (HVDC) technology and multi-terminal HVDCs (MTDCs) has motivated the evaluation of DC circuit breakers (DCCBs) for increased operational flexibility. While modeling DCCBs remains essential, their complex structures and modeling techniques require careful consideration. In this context, trade-offs in modeling accuracy and complexity of DCCBs are of paramount importance, and hence, benchmarking-based modeling methodology for hybrid and non-hybrid DCCBs is performed in this study. To this end, the performance of different aggregated DCCB technologies, namely hybrid DCCBs, simple DCCBs, and voltage-source DCCBs, is benchmarked for MTDC applications, with the full representation of hybrid DCCBs taken as the baseline for comparison. First, it is shown that the aggregated hybrid DCCB provides an accurate representation of the full hybrid DCCB’s performance. This is followed by an analysis of the parameters for the simple DCCB and voltage-source DCCB (VSCB) that enable their performance to closely match that of the aggregated hybrid DCCB. Finally, the impact of aggregated DCCB models on voltage transients within a test system is analyzed, demonstrating the effectiveness of aggregated modeling across different DCCB technologies. Simulation-based analyses are conducted in PSCAD/EMTDC to compare the performance of different aggregated DCCB models. Full article
(This article belongs to the Section F6: High Voltage)
Show Figures

Figure 1

21 pages, 2489 KB  
Article
The Role of Bus Traffic Prioritization in Optimizing Battery Size and Reducing the Costs of Electric Buses
by Mikołaj Bartłomiejczyk, Aleksander Jagiełło and Marcin Wołek
Energies 2025, 18(22), 6066; https://doi.org/10.3390/en18226066 - 20 Nov 2025
Cited by 2 | Viewed by 816
Abstract
Approximately half of the new EU buses are zero-emission. However, electric buses (BEBs) are highly sensitive to traffic conditions because their battery capacity determines their effective operational range. The primary objective of this article is to examine the influence of traffic conditions on [...] Read more.
Approximately half of the new EU buses are zero-emission. However, electric buses (BEBs) are highly sensitive to traffic conditions because their battery capacity determines their effective operational range. The primary objective of this article is to examine the influence of traffic conditions on the operation of electric buses in urban transportation systems, as well as the associated economic and managerial implications. Particular attention is given to the thesis that prioritizing BEB traffic in urban transport systems can reduce the need for larger, more expensive batteries, thereby lowering the total cost of ownership (TCO). Moreover, congestion limits the range of feasible battery technologies, such as excluding the use of lighter, longer-lasting lithium-titanium-oxide batteries (LTO), which could otherwise be applied under optimal traffic conditions. Traffic congestion also necessitates the deployment of additional vehicles to maintain service reliability, further increasing system cost. The analysis incorporates theoretical analysis, simulation analysis, and vehicle real operation data analysis. The results demonstrate that current efforts to maximize the battery capacity used in buses are not optimal from both cost efficiency and environmental impact perspectives. The impact of traffic conditions on electric buses varies depending on the specific charging methods used. Road traffic conditions have the most negligible impact on In Motion Charging electric buses. The findings have also demonstrated that road conditions are a significant cost-driving factor affecting the total costs of purchasing and operating electric buses. Full article
Show Figures

Figure 1

20 pages, 4419 KB  
Article
Optimal Power Purchase Model and Pricing Mechanism of Green Power Parks Considering Power Quality Responsibility Sharing
by Changhai Yang, Ding Li, Yuxuan Wang, Zhe Qiu and Shuaibing Li
Energies 2025, 18(22), 6065; https://doi.org/10.3390/en18226065 - 20 Nov 2025
Viewed by 708
Abstract
With the increasing share of renewable energy, green power parks face challenges such as high electricity purchasing costs and fluctuations in power quality. To address these issues, this paper proposes an integrated optimization method based on power quality responsibility modeling and a differentiated [...] Read more.
With the increasing share of renewable energy, green power parks face challenges such as high electricity purchasing costs and fluctuations in power quality. To address these issues, this paper proposes an integrated optimization method based on power quality responsibility modeling and a differentiated reward–penalty pricing mechanism (DRPPM). First, an integrated operation model of “source–grid–load–storage” is established. Within the pressure–state–response (PSR) framework, power quality deviations are quantified and mapped into economic costs. Then, a differentiated reward–penalty pricing mechanism is designed to dynamically adjust power quality deviations through a continuous function, guiding users toward adaptive energy consumption behavior. Finally, a green power park in Gansu Province dominated by wind and photovoltaic generation is used as a case study with four typical simulation scenarios. The results show that the proposed mechanism reduces the park’s electricity purchasing cost and increases the green power consumption ratio by up to 74.9%. Meanwhile, it effectively improves power quality indicators such as frequency, voltage, and harmonics. The study verifies the comprehensive advantages of the proposed framework in terms of economy, energy efficiency, and stability, providing a reference for low-carbon and efficient operation of high-energy-consumption green power parks. Full article
(This article belongs to the Section F1: Electrical Power System)
Show Figures

Figure 1

16 pages, 1931 KB  
Article
Operational Feasible Region of Active Distribution Networks Based on the Holomorphic Embedding Method
by Jiarui Wang, Jiajun Zhang, Haitao Lan, Haifeng Zhang, Guicheng Zhang, Shihan Chen, Fengzhang Luo and Ranfeng Mu
Energies 2025, 18(22), 6064; https://doi.org/10.3390/en18226064 - 20 Nov 2025
Viewed by 678
Abstract
With the increasing penetration of distributed energy resources (DERs) in distribution networks, voltage stability issues are becoming increasingly prominent, making the accurate characterization of the system’s security boundaries crucial. Traditional methods, such as the Continuation Power Flow (CPF) method, suffer from limitations, such [...] Read more.
With the increasing penetration of distributed energy resources (DERs) in distribution networks, voltage stability issues are becoming increasingly prominent, making the accurate characterization of the system’s security boundaries crucial. Traditional methods, such as the Continuation Power Flow (CPF) method, suffer from limitations, such as low efficiency and poor convergence when calculating high-dimensional feasible regions. This paper proposes a fast characterization method for the distribution network feasible region based on the Holomorphic Embedding Method (HEM). Firstly, the embedding approaches for the holomorphic embedding model at different types of nodes are presented, and the recursive relations for solving the power series coefficients are derived, noting that the model’s initial solution corresponds to the power flow solution of the system. Secondly, a distributed generator power injection space is introduced, and a holomorphic embedding model oriented towards limit violation point tracking is constructed. This model can efficiently characterize the operational feasible region of active distribution networks and quantify the hosting capacity and integration boundaries for DERs. Finally, case studies on the IEEE 33-node distribution system are conducted. Simulation results demonstrate that the proposed method effectively characterizes the security-constrained operational feasible region of active distribution networks, exhibits significant engineering practicality, and achieves markedly improved computational efficiency compared to the traditional CPF method. The method provides an important theoretical foundation and a practical tool for the planning and operation of active distribution networks. Full article
(This article belongs to the Section F: Electrical Engineering)
Show Figures

Figure 1

20 pages, 3331 KB  
Article
Comparison of Typical Meteorological Years for Assessment and Simulation of Renewable Energy Systems
by Sebastian Pater and Krzysztof Szczotka
Energies 2025, 18(22), 6063; https://doi.org/10.3390/en18226063 - 20 Nov 2025
Cited by 6 | Viewed by 1370
Abstract
Selecting accurate climatic data is crucial for reliable simulations of Renewable Energy Systems (RESs) and the assessment of building energy performance, particularly under ongoing global climate change. Typical Meteorological Year (TMY) datasets are widely used to represent long-term average weather conditions. However, they [...] Read more.
Selecting accurate climatic data is crucial for reliable simulations of Renewable Energy Systems (RESs) and the assessment of building energy performance, particularly under ongoing global climate change. Typical Meteorological Year (TMY) datasets are widely used to represent long-term average weather conditions. However, they may not fully capture regional climatic variability, recent temperature or solar radiation trends, potentially leading to substantial discrepancies in simulation outcomes. Despite the widespread use of TMY and reanalysis datasets, limited studies have systematically compared multiple contemporary meteorological databases in the context of RES simulations across Europe. This study evaluates and compares five meteorological databases—Meteonorm, TMY, TMYx, ERA5, and SARAH3—for twenty European capitals located between 38° and 56° N. A transient model developed in TRNSYS was employed to assess the performance of photovoltaic and solar collector systems with different datasets. The results reveal significant differences between datasets, with deviations reaching up to 200–300 kWh/m2 in annual total horizontal radiation and 40–50% in simulated useful energy gains. PV efficiency remained relatively stable across Europe (17.7–18.7%) with very low standard deviation (<0.12%), while SC efficiency showed higher variability (25.8–28.7%). The findings demonstrate that the choice of climatic database can substantially influence energy yield predictions, technical optimization, thereby introducing significant uncertainty into the economic bankability assessment of renewable energy projects, especially in Central and Northern Europe, where climatic variability is more pronounced. The study emphasizes the need for careful database selection and periodic validation of TMY datasets in the context of evolving climatic conditions to ensure accurate, risk-aware, and future-proof energy system simulations. Full article
(This article belongs to the Section B: Energy and Environment)
Show Figures

Figure 1

26 pages, 1655 KB  
Article
Topology and Reactive Power Co-Optimization for Condition-Aware Distribution Network Reconfiguration
by Arash Mohammadi Vaniar, Mohammad Mansouri and Mohsen Assadi
Energies 2025, 18(22), 6062; https://doi.org/10.3390/en18226062 - 20 Nov 2025
Cited by 2 | Viewed by 1184
Abstract
Distribution networks (DNs) now operate under tighter conditions due to rising penetration of renewables, active prosumers, and exposure to transmission-level contingencies. Distribution Network Reconfiguration (DNR) has proven effective for reducing losses, improving voltage profiles, and enhancing the resiliency of the grid. This paper [...] Read more.
Distribution networks (DNs) now operate under tighter conditions due to rising penetration of renewables, active prosumers, and exposure to transmission-level contingencies. Distribution Network Reconfiguration (DNR) has proven effective for reducing losses, improving voltage profiles, and enhancing the resiliency of the grid. This paper introduces a three-stage optimization strategy for DNR, combining topological reconfiguration with reactive power support. The first stage, Reconfiguration of Tie-Line Switches (RTLS), utilizes a Particle Swarm Optimization (PSO) algorithm augmented with a Depth-First Search (DFS) mechanism to identify optimal radial structures that minimize active power losses. Once a viable configuration is established, the process proceeds to the second stage, Shunt Capacitor Sizing (SCS), wherein PSO is again employed to determine optimal capacitor sizing across predefined bus locations. The third stage reexecutes the RTLS process using the updated reactive power profile to assess whether further improvements in loss reduction can be achieved. If a superior topology is discovered, it is adopted as the final configuration; otherwise, the SCS solution is retained. This iterative and feedback-based architecture ensures an effective balance between network efficiency and voltage stability using a heuristic approach. The proposed methodology is validated on the IEEE 33-bus and IEEE 123-bus benchmark systems, as well as a custom 7-bus test case. Comprehensive scenario-based analysis, including normal, heavily, and lightly loaded conditions and varying power factor (PF) cases (good and poor PF), confirms the robustness and effectiveness of the approach in achieving considerable loss minimization and voltage profile improvement. For instance, in heavy-load conditions, active-power losses dropped by 39% and 70% for 33-bus and 123-bus cases, respectively. Full article
Show Figures

Figure 1

20 pages, 2189 KB  
Article
Enhanced Deep Representation Learning Extreme Learning Machines for EV Charging Load Forecasting by Improved Artemisinin Optimization and Multivariate Variational Mode Decomposition
by Anjie Zhong, Honghai Li, Zhongyi Tang and Zhirong Zhang
Energies 2025, 18(22), 6061; https://doi.org/10.3390/en18226061 - 20 Nov 2025
Cited by 1 | Viewed by 656
Abstract
The Electric Vehicle (EV) industry is developing rapidly, and EVs are becoming an increasingly important choice for the future of transportation. Therefore, accurately forecasting the electricity demand for EVs is crucial. This paper presents a hybrid deep learning model for EV charging load [...] Read more.
The Electric Vehicle (EV) industry is developing rapidly, and EVs are becoming an increasingly important choice for the future of transportation. Therefore, accurately forecasting the electricity demand for EVs is crucial. This paper presents a hybrid deep learning model for EV charging load prediction based on Multivariate Variational Mode Decomposition (MVMD), Improved Artemisinin Optimization algorithm (IAO), and Deep Representation Learning Extreme Learning Machines (DrELMs). Firstly, MVMD decomposes the original data into several modal components. Secondly, IAO optimizes the hyperparameters of the DrELM model. Finally, the trained IAO-DrELM model predicts multiple modal components following MVMD decomposition to obtain the final predictions. Experimental results show that the proposed model outperforms eight other models, achieving the lowest Mean Squared Error (MSE), Root Mean Squared Error (RMSE), and Mean Absolute Error (MAE) error values and the highest Coefficient of Determination (R2) value. Full article
Show Figures

Figure 1

19 pages, 3689 KB  
Article
Study on Porosity and Permeability Characteristics of Sandstone Geothermal Reservoir Under Recharge Conditions: A Case Study of Decheng District, Shandong Province
by Bo Feng, Jinhe Yang, Jichu Zhao, Yabin Yang, Hailong Tian, Guanhong Feng and Yilong Yuan
Energies 2025, 18(22), 6060; https://doi.org/10.3390/en18226060 - 20 Nov 2025
Cited by 1 | Viewed by 666
Abstract
Against the backdrop of growing concerns over environmental degradation and fossil fuel harms, geothermal energy—clean, low-carbon, widely distributed, and stably supplied—has gained increasing attention, becoming a key focus of renewable energy research. This study focused on a typical doublet-well system in Decheng District, [...] Read more.
Against the backdrop of growing concerns over environmental degradation and fossil fuel harms, geothermal energy—clean, low-carbon, widely distributed, and stably supplied—has gained increasing attention, becoming a key focus of renewable energy research. This study focused on a typical doublet-well system in Decheng District, Shandong Province, China, a region with mature geothermal development and high recharge demand. To investigate the water–rock interaction mechanism and its impact on reservoir properties, we combined indoor high-temperature/pressure static experiments with a hydro–thermo–chemistry coupling numerical simulation using TOUGHREACT V4.13-OMP. Experimental validation was conducted by matching the simulated major ion concentrations and pH values with the experimental results, confirming the reliability of the model parameters. The methodology integrated mineral composition analysis (XRD/XRF), hydrochemical testing of reaction solutions, and long-term numerical simulation of the doublet-well system under 50 heating cycles. The key qualitative results include the following: (1) feldspar minerals (sodium/potassium feldspar) are the main dissolved minerals, while dolomite and illite are the dominant precipitated minerals during recharge; (2) recharge-induced mineral precipitation causes significant near-well pore plugging, leading to continuous attenuation of porosity and permeability; (3) reducing Ca2+/Mg2+ concentrations in recharge water effectively alleviates permeability reduction, providing a feasible optimization direction for geothermal recharge schemes worldwide. This study enriches our understanding of sandstone geothermal reservoir evolution under recharge conditions and offers practical references for optimizing recharge strategies in similar geothermal fields globally. Full article
Show Figures

Figure 1

21 pages, 949 KB  
Article
Incentive Mechanism Design for Privacy-Aware Energy Theft Detection Based on Contract Theory
by Endong Liu, Wang Sun, Yuwen Huang, Mingcong Li and Jinglei Zhou
Energies 2025, 18(22), 6059; https://doi.org/10.3390/en18226059 - 20 Nov 2025
Viewed by 613
Abstract
Energy theft remains a major source of non-technical losses in smart grids, leading to significant economic damage and operational risks. Traditional detection methods often rely on fine-grained user consumption data, raising serious privacy concerns and limiting user willingness to cooperate. To address this [...] Read more.
Energy theft remains a major source of non-technical losses in smart grids, leading to significant economic damage and operational risks. Traditional detection methods often rely on fine-grained user consumption data, raising serious privacy concerns and limiting user willingness to cooperate. To address this conflict between detection accuracy and privacy protection, this paper proposes a novel incentive mechanism based on contract theory. We first quantify privacy-preserving levels using the differential privacy framework and analyze the resulting degradation in energy theft detection performance due to added noise. Then, we design an optimal contract menu that encourages users to report more accurate data by compensating them for privacy losses, while accounting for information asymmetry regarding individual privacy preferences. The proposed mechanism is analyzed under both discrete and continuous user types, and the optimization problem is simplified by reducing the number of incentive compatibility and individual rationality constraints. Simulation results demonstrate the feasibility of the proposed mechanism and show how it balances detection performance, aggregation accuracy, and user privacy. This work offers a theoretically grounded and feasible solution to the privacy–detection trade-off in smart grid energy theft detection. Full article
Show Figures

Figure 1

14 pages, 1068 KB  
Article
Carbon Footprint of Wine Production: Decarbonization Pathways Through Renewable Electricity and Heat
by Carlos Afonso Teixeira, João Machado, Mariana Guerra, Agostinha Marques and Teresa Pinto
Energies 2025, 18(22), 6058; https://doi.org/10.3390/en18226058 - 20 Nov 2025
Cited by 1 | Viewed by 902
Abstract
Wine production is increasingly scrutinized for its climate impact, with energy use in wineries representing a consistent hotspot of greenhouse gas (GHG) emissions. This study quantifies the energy-related carbon footprint (CF) of wine production and assesses decarbonization pathways through renewable electricity and heat [...] Read more.
Wine production is increasingly scrutinized for its climate impact, with energy use in wineries representing a consistent hotspot of greenhouse gas (GHG) emissions. This study quantifies the energy-related carbon footprint (CF) of wine production and assesses decarbonization pathways through renewable electricity and heat integration. Using primary metered data from two Portuguese wineries with contrasting energy profiles, one electricity-dominated and the other heat-dominated, we modeled renewable substitution scenarios and normalized results per liter and per 0.75 L bottle. In the electricity-dominated winery, baseline CF was 0.202 kg CO2e·L−1 (0.152 kg·bottle−1), with 98% from electricity; full renewable substitution reduced emissions by 88.7%. In the heat-dominated winery, baseline CF reached 0.925 kg CO2e·L−1 (0.693 kg·bottle−1), with 99% from thermal utilities; joint renewable electricity and solar-thermal heat reduced emissions by 92.6%. These findings confirm that the optimal mitigation strategy depends on the dominant energy carrier. The proposed framework demonstrates the technical feasibility of renewable retrofits in small and medium wineries and provides a transparent, reproducible basis for low-carbon transition planning in the wine sector. Full article
(This article belongs to the Special Issue Decarbonization and Sustainability in Industrial and Tertiary Sectors)
Show Figures

Figure 1

24 pages, 671 KB  
Article
The Global Impact of Oil Revenue Dependency: Analysis of Key Indicators from Leading Energy-Producing Countries
by Huseyin Ali Aker and Ergin Akalpler
Energies 2025, 18(22), 6057; https://doi.org/10.3390/en18226057 - 20 Nov 2025
Cited by 3 | Viewed by 3303 | Correction
Abstract
This study investigates how energy production, which plays a significant role in the economies of countries dependent on oil revenues, affects global energy price dynamics. Drawing particular attention to the Rentier State Theory, the study analyzes the long- and short-term interactions among five [...] Read more.
This study investigates how energy production, which plays a significant role in the economies of countries dependent on oil revenues, affects global energy price dynamics. Drawing particular attention to the Rentier State Theory, the study analyzes the long- and short-term interactions among five key indicators (oil price, public expenditure, exchange rate, corruption control, and carbon emissions) using data from 16 countries between 2001 and 2016, a period of high volatility in global energy markets. The Panel Vector Error Correction Model (PVECM) was used for this study. The analysis results indicate that oil prices are significantly affected in the long term by macroeconomic indicators, environmental factors, and, in particular, GDP growth and carbon emissions, but their short-term effects are more limited. Furthermore, the findings also reveal that corruption control, economic, and environmental factors affect energy market stability. Policymakers are encouraged to develop solutions that consider longer-term dynamics rather than short-term plans and measures. This study provides new insights into how local structural conditions, particularly in the Rentier States, significantly influence and shape the volatility of global oil price movements. Full article
Show Figures

Figure 1

33 pages, 3063 KB  
Review
Multi-Objective Optimization of Load Flow in Power Systems: An Overview
by Bansendeka Theo Nyingu, Lebogang Masike and Mwana Wa Kalaga Mbukani
Energies 2025, 18(22), 6056; https://doi.org/10.3390/en18226056 - 20 Nov 2025
Cited by 5 | Viewed by 3897
Abstract
The expanding complexity of power systems—driven by the motivation to reduce their carbon footprint by integrating renewable energy sources (RESs) in the grid, the increasing energy demand, grid scalability, and the necessity for reliable and sustainable operation—has made the optimal power flow (OPF) [...] Read more.
The expanding complexity of power systems—driven by the motivation to reduce their carbon footprint by integrating renewable energy sources (RESs) in the grid, the increasing energy demand, grid scalability, and the necessity for reliable and sustainable operation—has made the optimal power flow (OPF) problem the main issue in power systems. Hence, the concept of muti-objective optimal power flow (MOOPF) in power systems has become a crucial tool for power system management and planning. This article provides an overview of recent optimization techniques in power systems that have MOOPF as their central problem, as well as their applications in power systems, with the purpose of identifying significant approaches, challenges and trends when it comes to large-scale probabilistic MOOPF. This overview was developed based on an in-depth analysis of MOOPF techniques, the classification of their applications, and the formulation of the problem in power systems. This overview contributes to the existing literature by highlighting the evolution of optimization techniques, and the need for robust, probabilistic hybrid optimization techniques that can address variability, uncertainty, reliability, and sustainability in power systems. These findings are significant because they emphasize the current transition towards more adaptive and intelligent optimization strategies, which are essential to developing sustainable, dependable, and effective power systems, especially as we move towards smart grids and low-carbon energy systems. Full article
Show Figures

Figure 1

22 pages, 344 KB  
Review
First-Generation Biofuels vs. Energy Security: An Overview of Biodiesel and Bioethanol
by Renata Marks-Bielska, Stanisław Bielski, Krystyna Kurowska and Anna Zielińska-Chmielewska
Energies 2025, 18(22), 6055; https://doi.org/10.3390/en18226055 - 20 Nov 2025
Cited by 2 | Viewed by 2454
Abstract
Energy agriculture is one of the ways of producing clean energy. Crop production constitutes the basis for the sustainable profitability of agriculture, and agricultural products are traded on two markets: the food market and the energy market. This article reviews the literature on [...] Read more.
Energy agriculture is one of the ways of producing clean energy. Crop production constitutes the basis for the sustainable profitability of agriculture, and agricultural products are traded on two markets: the food market and the energy market. This article reviews the literature on the conditions influencing biofuel production, with the aim of identifying the arguments supporting its expansion and the challenges associated with large-scale production. The study employs quantitative and qualitative desk research methods, the method of deduction, analysis and synthesis, the comparative method, and the expert method. Widespread application of biofuels requires a broader range of non-food raw materials (such as lignocellulosic biomass) and the advancement of conversion technologies used in bioethanol and biodiesel production. The main goal of ecofriendly energy generation should be to increase the energy output while minimizing environmental impacts. The findings from the literature review were collected, identified, and described as objectively as possible. The conclusions drawn are based on the authors’ findings and expert opinions. The future of biofuels depends on the optimal choice of raw materials that ensure the highest production efficiency, low costs, and reduced emissions of harmful atmospheric pollutants. Thus, intensification of agricultural production of non-food crops (lignocellulosic biomass) for energy generation may lead to irreversible changes in the environment. Full article
(This article belongs to the Special Issue Biomass and Waste Valorization for Biofuel and Bioproducts Production)
18 pages, 2857 KB  
Article
Proactive Energy Management for Fuel Cell Hybrid Vehicles: An Expert-Guided Slope-Aware Deep Reinforcement Learning Approach
by Sheng Zeng, Hongwen He and Jingda Wu
Energies 2025, 18(22), 6054; https://doi.org/10.3390/en18226054 - 19 Nov 2025
Cited by 1 | Viewed by 961
Abstract
Fuel Cell Hybrid Electric Vehicles (FCHEVs) offer a promising path toward sustainable transportation, but their operational economy and component durability are highly dependent on the energy management strategy (EMS). Conventional deep reinforcement learning (DRL) approaches to EMS often suffer from training instability and [...] Read more.
Fuel Cell Hybrid Electric Vehicles (FCHEVs) offer a promising path toward sustainable transportation, but their operational economy and component durability are highly dependent on the energy management strategy (EMS). Conventional deep reinforcement learning (DRL) approaches to EMS often suffer from training instability and are typically reactive, failing to leverage predictive information such as upcoming road topography. To overcome these limitations, this paper proposes a proactive, slope-aware EMS based on an expert-guided DRL framework. The methodology integrates a rule-based expert into a Soft Actor-Critic (SAC) algorithm via a hybrid imitation–reinforcement loss function and guided exploration, enhancing training stability. The strategy was validated on a high-fidelity FCHEV model incorporating component degradation. Results on the dynamic Worldwide Harmonized Light Vehicles Test Cycle (WLTC) show that the proposed slope-aware strategy (DRL-S) reduces the SOC-corrected overall operating cost by a substantial 14.45% compared to a conventional rule-based controller. An ablation study confirms that this gain is fundamentally attributed to the utilization of slope information. Microscopic analysis reveals that the agent learns a proactive policy, performing anticipatory energy buffering before hill climbs to mitigate powertrain stress. This study demonstrates that integrating predictive information via an expert-guided DRL framework successfully transforms the EMS from a reactive to a proactive paradigm, offering a robust pathway for developing more intelligent and economically efficient energy management systems. Full article
Show Figures

Figure 1

15 pages, 2665 KB  
Article
Study on Failure of 10 kV Primary Devices and Their Impact on Distribution Network Induced by HEMP
by Haiyan Xie, Yong Li, Dingmao Zhang, Gengfeng Li, Hailiang Qiao, Yu Liu, Chao Yang, Shaohua Huang and Taijiao Du
Energies 2025, 18(22), 6053; https://doi.org/10.3390/en18226053 - 19 Nov 2025
Viewed by 791
Abstract
Defending power systems against a high-altitude electromagnetic pulse (HEMP) requires accurately assessing its impact on critical equipment. This paper presents a method integrating theoretical analysis, deep neural networks (DNNs), critical thresholds for primary equipment, and the minimum path method to quantitatively assess the [...] Read more.
Defending power systems against a high-altitude electromagnetic pulse (HEMP) requires accurately assessing its impact on critical equipment. This paper presents a method integrating theoretical analysis, deep neural networks (DNNs), critical thresholds for primary equipment, and the minimum path method to quantitatively assess the failure probabilities of critical equipment and their effects on a 10 kV distribution network. The analysis of HEMP impact on power distribution networks can be completed within several tens of seconds. Results indicate that the failure probabilities of unreinforced transformers and insulators can reach up to 96% and 12.7%, respectively. These failures can cause typical 10 kV overhead line distribution networks to experience power outages over distances exceeding a thousand kilometers. The maximum power interruption probability reaches 41.6%, with a maximum load loss ratio of 48.6%, even with the proportion of unreinforced transformers of 5%. The spatial distribution of power interruption probability and load loss ratio exhibits an “eye” shape. The results also identify insulator failure as the primary cause of system failures, and corresponding protective suggestions are provided. Full article
Show Figures

Figure 1

21 pages, 3432 KB  
Article
AI-Assisted Adaptive Sliding Mode Control for Pseudo-Resonance Suppression in Dynamic Capacitive Wireless Charging Systems
by Shuchang Cai, Qing Dong, Pedram Asef and Mahdi Salimi
Energies 2025, 18(22), 6052; https://doi.org/10.3390/en18226052 - 19 Nov 2025
Viewed by 689
Abstract
The development of robust and efficient wireless charging systems is essential for the widespread adoption of electrification in the transport sector, e.g., Electric Vehicles (EVs). Capacitive Wireless Power Transfer (CWPT) has emerged as a promising alternative to inductive methods, offering advantages such as [...] Read more.
The development of robust and efficient wireless charging systems is essential for the widespread adoption of electrification in the transport sector, e.g., Electric Vehicles (EVs). Capacitive Wireless Power Transfer (CWPT) has emerged as a promising alternative to inductive methods, offering advantages such as lower cost, lighter structure, and reduced electromagnetic interference. However, the performance of practical CWPT systems, particularly systems employing simple L-type compensation networks, is severely affected by coupling plate misalignment, which causes variations in coupling capacitance. These variations give rise to a pseudo-resonance phenomenon, wherein conventional controllers, such as traditional Sliding Mode Control, mistakenly regulate reactive power to zero at an off-resonant frequency, leading to a drastic collapse in active power transfer. To overcome this limitation, this paper introduces a novel Adaptive Sliding Mode Control (ASMC) framework augmented with an online Recursive Least Squares (RLS) observer for real-time estimation of the time-varying coupling capacitance. The proposed dual-loop control structure integrates an inner adaptive loop that accurately tracks capacitance changes and an outer sliding mode loop that dynamically adjusts the inverter switching frequency to sustain true resonant operation. A rigorous Lyapunov-based stability analysis confirms global convergence and robustness of the closed-loop system. Comprehensive MATLAB/Simulink R2025a simulations validate the proposed approach, demonstrating its capability to maintain zero reactive power and stable 35 kW power transfer with over 95% efficiency under dynamic misalignment conditions of up to 30%. In contrast, a conventional SMC approach experiences severe pseudo-resonant collapse, with output power degrading below 1 kW. These results conclusively highlight the effectiveness and necessity of the proposed ASMC-RLS strategy for achieving robust, misalignment-tolerant CWPT in high-power EV charging applications. Full article
(This article belongs to the Section E: Electric Vehicles)
Show Figures

Figure 1

21 pages, 3770 KB  
Article
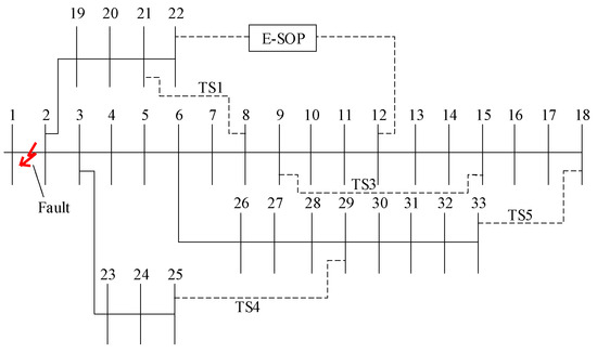
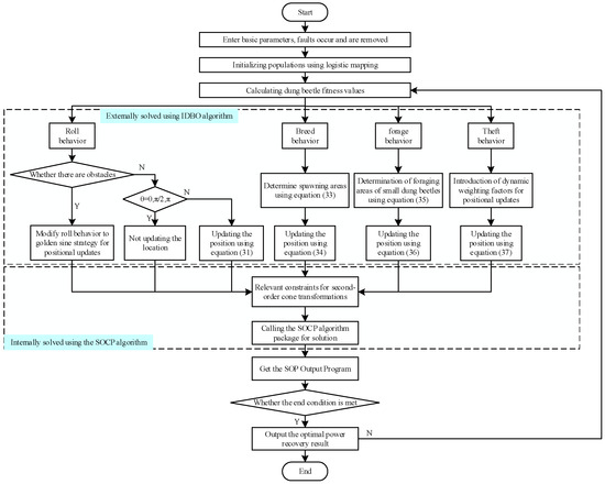
Research on Power Supply Restoration in Flexible Interconnected Distribution Networks Considering Wind–Solar Uncertainties
by Lin Jiang, Canbin Wang, Wei Qiu, Hui Xiao and Wenshan Hu
Energies 2025, 18(22), 6051; https://doi.org/10.3390/en18226051 - 19 Nov 2025
Cited by 2 | Viewed by 697
Abstract
The large-scale integration of Distributed Generation (DG) poses significant challenges to the stable operation of distribution networks. It is particularly crucial to explore the power supply restoration capability of Soft Open Points with Energy Storage (E-SOP) and enhance power supply dependability. To address [...] Read more.
The large-scale integration of Distributed Generation (DG) poses significant challenges to the stable operation of distribution networks. It is particularly crucial to explore the power supply restoration capability of Soft Open Points with Energy Storage (E-SOP) and enhance power supply dependability. To address this issue, this paper proposes a power supply restoration method for flexible interconnected distribution networks (FIDN) considering wind–solar uncertainty. First, the control strategy and mathematical model of E-SOP are analyzed. Second, a wind–solar uncertainty model is established, with the weighted sum of maximizing restored node active load and minimizing power loss as the objective function, followed by a detailed analysis of constraints. Then, chance constraints are introduced to transform the proposed problem into a Mixed-Integer Second-Order Cone Programming (MISOCP) model. The Dung Beetle Optimization (DBO) algorithm is improved through logistic chaotic mapping, golden sine strategy, and position update coefficient to construct a distribution network power supply restoration model. Finally, simulations are conducted on the IEEE 33-node system using a hybrid optimization algorithm that combines Improved Dung Beetle Optimization (IDBO) with MISOCP. The simulation results demonstrate that the proposed method can effectively maximize power supply restoration in outage areas, further enhance the self-healing capability of distribution networks, and verify the feasibility of the method. Full article
(This article belongs to the Section F1: Electrical Power System)
Show Figures

Figure 1

21 pages, 9791 KB  
Article
Impact of Electric Motor Selection on the Efficiency and Reliability of Level Crossing Gate Drives in Polish Railway Infrastructure
by Zbigniew Goryca, Paweł Strączyński, Sebastian Różowicz, Karol Suchenia and Bartosz Woszczyna
Energies 2025, 18(22), 6050; https://doi.org/10.3390/en18226050 - 19 Nov 2025
Viewed by 548
Abstract
Railway barrier drives are key components of railway infrastructure and have a direct impact on traffic safety. Many of the commonly used drives are mechanical EEG-type barrier drives. EEG is a commercial designation of level-crossing gate drives produced by one of the Polish [...] Read more.
Railway barrier drives are key components of railway infrastructure and have a direct impact on traffic safety. Many of the commonly used drives are mechanical EEG-type barrier drives. EEG is a commercial designation of level-crossing gate drives produced by one of the Polish railway signalling equipment manufacturers, currently known as Alstom ZWUS Polska Sp. z o.o. (Katowice, Poland). These drives are characterized by their simple design and low cost, but limited efficiency and durability. Operational experience shows particular problems with the operation of this type of drive in winter conditions. This article presents an analysis of the impact of the selection of electric motors on the efficiency and reliability of level crossing drives. In addition to discussing the classic design with a PRMOa90-90 motor, commonly used in EEG drives, two proprietary solutions are presented: a commutator motor with rectangular neodymium magnets and a brushless DC motor (BLDC). Key operating parameters such as energy efficiency, starting torque, durability, maintenance requirements, and costs were compared. The results of the analyses indicate that the use of motors with neodymium magnets and BLDC solutions can significantly increase the efficiency and reliability of barrier drives, with each variant presenting a different profile of advantages and limitations. Full article
(This article belongs to the Special Issue New Solutions in Electric Machines and Motor Drives: 2nd Edition)
Show Figures

Figure 1

25 pages, 5721 KB  
Article
Passive Geothermal System for Road Ice Prevention: Design, Implementation and Pilot Validation
by Ignacio Martín Nieto, Cristina Sáez Blázquez, Sergio Alejandro Camargo Vargas, Enrique González González, Miguel Á. Sánchez-Herreros, Víctor Pérez Fernández, Diego González-Aguilera and Miguel Ángel Maté-González
Energies 2025, 18(22), 6049; https://doi.org/10.3390/en18226049 - 19 Nov 2025
Cited by 1 | Viewed by 845
Abstract
The formation of ice on roads is one of the leading causes of winter traffic accidents, resulting in significant social and economic costs. Conventional maintenance techniques, such as salting and mechanical clearance, are costly, environmentally harmful, and not always effective. This paper presents [...] Read more.
The formation of ice on roads is one of the leading causes of winter traffic accidents, resulting in significant social and economic costs. Conventional maintenance techniques, such as salting and mechanical clearance, are costly, environmentally harmful, and not always effective. This paper presents the design, implementation, and pilot validation of a passive geothermal anti-icing system tested at a dedicated experimental facility in Spain. The system consists of copper vertical heat exchangers (1 m depth), a thermal diffusion grid beneath the asphalt layer, and an IoT-based monitoring network using LoRaWAN sensors to capture real-time temperature data at three depths. During the monitoring period, the pilot system showed an increase in subsurface temperature compared to the control section, resulting in a lower likelihood of ice formation on the pavement surface. These findings demonstrate that passive geothermal systems can help improve road safety under winter conditions while reducing energy demand and the use of chemical agents. Future research will focus on optimizing system design, integrating deeper heat exchangers, and assessing large-scale economic feasibility. Full article
(This article belongs to the Section H: Geo-Energy)
Show Figures

Figure 1

47 pages, 3115 KB  
Review
Digital Twin-Driven Cybersecurity for 5G/6G-Enabled Electric Vehicle Charging Infrastructure: A Review
by Ernest Fiko Morgan and Mohd. Hasan Ali
Energies 2025, 18(22), 6048; https://doi.org/10.3390/en18226048 - 19 Nov 2025
Cited by 5 | Viewed by 3046
Abstract
The increasing adoption of electric vehicles (EVs) and the integration of 5G/6G networks are driving the demand for secure, intelligent, and interoperable charging infrastructure within the Internet of Vehicles (IoV) ecosystem. Electric Vehicle Charging Stations (EVCS) face growing cyber–physical threats, including spoofing, data [...] Read more.
The increasing adoption of electric vehicles (EVs) and the integration of 5G/6G networks are driving the demand for secure, intelligent, and interoperable charging infrastructure within the Internet of Vehicles (IoV) ecosystem. Electric Vehicle Charging Stations (EVCS) face growing cyber–physical threats, including spoofing, data injection, and firmware tampering, risking user privacy, grid stability, and EVCS reliability. While artificial intelligence (AI), blockchain, and cryptography have been applied in cybersecurity, comprehensive solutions tailored to EVCS challenges, such as real-time threat mitigation and scalability, are often lacking. This paper addresses these critical cybersecurity gaps by presenting a comprehensive overview of novel strategies for enhancing EVCS security through the Internet of Digital Twins (IoDT) technology. The primary objective is to evaluate advanced frameworks that synergize digital twins with artificial intelligence, blockchain, and quantum-resistant cryptography. Through systematic literature analysis, global threat assessments, and review of international standards, this study identifies key attack vectors and their impacts on EVCS. Key findings demonstrate that digital twin-driven solutions facilitate real-time monitoring, anomaly detection, predictive threat mitigation, and secure system governance. This review offers actionable insights for researchers, industry stakeholders, and policymakers to strengthen the cybersecurity and resilience of next-generation electric mobility infrastructure, addressing challenges like scalability and implementation barriers. Full article
(This article belongs to the Collection "Electric Vehicles" Section: Review Papers)
Show Figures

Figure 1

28 pages, 2079 KB  
Review
The Complete Chain Management of Organochlorine in Crude Oil: Sources, Detection, Removal, and Low-Carbon Risk Control Strategies
by Zhihua Chen, Weidong Liu, Yong Shu, Qiang Chen and Keqiang Wei
Energies 2025, 18(22), 6047; https://doi.org/10.3390/en18226047 - 19 Nov 2025
Viewed by 1635
Abstract
Organic chlorine (Org-Cl) in crude oil poses continuous operational and environmental risks during production, trading, and refining processes. This article reviews the management of Org-Cl from its origin assumptions to analysis and mitigation measures and proposes a practical closed-loop framework. Quantitative merit value [...] Read more.
Organic chlorine (Org-Cl) in crude oil poses continuous operational and environmental risks during production, trading, and refining processes. This article reviews the management of Org-Cl from its origin assumptions to analysis and mitigation measures and proposes a practical closed-loop framework. Quantitative merit value indicators (typical detection limit/quantitative limit, accuracy, and repeatability) and greenness indicators are used to compare standard methods and advanced methods, and to guide the selection of applicable methods. Corresponding technical maturity levels (TRLs) are assigned to mitigation measures (protective beds/adsorption, HDC, and emerging electrochemical/photochemical routes). Technical economic indicators with reference values (relative capital expenditure/operating expenditure levels) are summarized to assist decision-making. The main findings are as follows: (i) Evidence of secondary formation of organic chlorine under distillation-related conditions still relies on the matrix and requires independent verification; (ii) MWDXRF can achieve rapid screening (usually only 5 to 10 min), while CIC/D5808 supports quality balance arbitration; (iii) adsorption can remove a considerable portion of organic chlorine in light fractions under laboratory conditions, while the survival ability of HDC related to crude oil depends on the durability of the catalyst and the tail gas treatment capacity; and (iv) minimum viable implementation (MVI) combined with online total-chlorine monitoring and a physical principle-based digital twin technology can provide auditable closed-loop control. The limitations of this review include partial reliance on laboratory-scale data, inconsistent reports among studies, and the lack of standardized public datasets for model benchmarking. Prioritization should be given to analysis quality control, process durability indicators, and data governance to achieve reliable digital deployment. Full article
Show Figures

Figure 1

Previous Issue
Back to TopTop