Baduanjin Exercise, With or Without Vitamin D, Outperforms Vitamin D Alone in Reducing Frailty Among Institutionalized Older Adults: A Cluster-Based Randomized Controlled Trial
Abstract
1. Introduction
2. Materials and Methods
2.1. Study Design
2.2. Participants
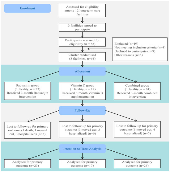
2.2.1. Participant Recruitment
2.2.2. Sample Size Calculation
2.3. Study Procedure
2.3.1. Randomization and Blinding
2.3.2. Intervention Protocol
2.4. Attendance
2.5. Measurement Indicators
2.5.1. Primary Outcome
2.5.2. Secondary Outcome
2.5.3. Other Variables
2.6. Statistical Analyses
3. Results
3.1. Participant Characteristics
3.2. Frailty Score Pre- and Post-Intervention Intervention
3.3. Vitamin D Concentrations Pre- and Post-Intervention
4. Discussion
5. Conclusions
Author Contributions
Funding
Institutional Review Board Statement
Informed Consent Statement
Data Availability Statement
Acknowledgments
Conflicts of Interest
References
- Fried, L.P.; Tangen, C.M.; Walston, J.; Newman, A.B.; Hirsch, C.; Gottdiener, J.; Seeman, T.; Tracy, R.; Kop, W.J.; Burke, G.; et al. Frailty in Older Adults: Evidence for a Phenotype. J. Gerontol. A Biol. Sci. Med. Sci. 2001, 56, M146–M156. [Google Scholar] [CrossRef]
- Morley, J.E.; Vellas, B.; van Kan, G.A.; Anker, S.D.; Bauer, J.M.; Bernabei, R.; Cesari, M.; Chumlea, W.C.; Doehner, W.; Evans, J.; et al. Frailty Consensus: A Call to Action. J. Am. Med. Dir. Assoc. 2013, 14, 392–397. [Google Scholar] [CrossRef] [PubMed]
- Collard, R.M.; Boter, H.; Schoevers, R.A.; Oude Voshaar, R.C. Prevalence of Frailty in Community-Dwelling Older Persons: A Systematic Review. J. Am. Geriatr. Soc. 2012, 60, 1487–1492. [Google Scholar] [CrossRef] [PubMed]
- Ofori-Asenso, R.; Chin, K.L.; Mazidi, M.; Zomer, E.; Ilomaki, J.; Zullo, A.R.; Gasevic, D.; Ademi, Z.; Korhonen, M.J.; LoGiudice, D.; et al. Global Incidence of Frailty and Prefrailty Among Community-Dwelling Older Adults: A Systematic Review and Meta-Analysis. JAMA Netw. Open 2019, 2, e198398. [Google Scholar] [CrossRef] [PubMed]
- Kojima, G. Prevalence of Frailty in Nursing Homes: A Systematic Review and Meta-Analysis. J. Am. Med. Dir. Assoc. 2015, 16, 940–945. [Google Scholar] [CrossRef]
- Dent, E.; Martin, F.C.; Bergman, H.; Woo, J.; Romero-Ortuno, R.; Walston, J.D. Management of Frailty: Opportunities, Challenges, and Future Directions. Lancet 2019, 394, 1376–1386. [Google Scholar] [CrossRef]
- Hoogendijk, E.O.; Afilalo, J.; Ensrud, K.E.; Kowal, P.; Onder, G.; Fried, L.P. Frailty: Implications for Clinical Practice and Public Health. Lancet 2019, 394, 1365–1375. [Google Scholar] [CrossRef]
- Gomez-Cabrero, D.; Walter, S.; Abugessaisa, I.; Miñambres-Herraiz, R.; Palomares, L.B.; Butcher, L.; Erusalimsky, J.D.; Garcia-Garcia, F.J.; Carnicero, J.; Hardman, T.C.; et al. A Robust Machine Learning Framework to Identify Signatures for Frailty: A Nested Case-Control Study in Four Aging European Cohorts. Geroscience 2021, 43, 1317–1329. [Google Scholar] [CrossRef]
- Dzik, K.P.; Kaczor, J.J. Mechanisms of Vitamin D on Skeletal Muscle Function: Oxidative Stress, Energy Metabolism and Anabolic State. Eur. J. Appl. Physiol. 2019, 119, 825–839. [Google Scholar] [CrossRef]
- Montenegro, K.R.; Cruzat, V.; Carlessi, R.; Newsholme, P. Mechanisms of Vitamin D Action in Skeletal Muscle. Nutr. Res. Rev. 2019, 32, 192–204. [Google Scholar] [CrossRef]
- Zhou, J.; Huang, P.; Liu, P.; Hao, Q.; Chen, S.; Dong, B.; Wang, J. Association of Vitamin D Deficiency and Frailty: A Systematic Review and Meta-Analysis. Maturitas 2016, 94, 70–76. [Google Scholar] [CrossRef] [PubMed]
- Rolland, Y.; de Souto Barreto, P.; Abellan Van Kan, G.; Annweiler, C.; Beauchet, O.; Bischoff-Ferrari, H.; Berrut, G.; Blain, H.; Bonnefoy, M.; Cesari, M.; et al. Vitamin D Supplementation in Older Adults: Searching for Specific Guidelines in Nursing Homes. J. Nutr. Health Aging 2013, 17, 402–412. [Google Scholar] [CrossRef] [PubMed]
- Arnljots, R.; Thorn, J.; Elm, M.; Moore, M.; Sundvall, P.-D. Vitamin D Deficiency Was Common among Nursing Home Residents and Associated with Dementia: A Cross Sectional Study of 545 Swedish Nursing Home Residents. BMC Geriatr. 2017, 17, 229. [Google Scholar] [CrossRef] [PubMed]
- Chen, Y.; Duan, Y.; Yu, Y.; Guo, H. Reasons for Frail Older Adults in Nursing Homes Declining Participation in Exercise Interventions: A Life Course Perspective Qualitative Study. J. Adv. Nurs. 2025, 1–10. [Google Scholar] [CrossRef]
- An, B.; Dai, K.; Zhu, Z.; Wang, Y.; Hao, Y.; Tang, T.; Yan, H. Baduanjin Alleviates the Symptoms of Knee Osteoarthritis. J. Altern. Complement. Med. 2008, 14, 167–174. [Google Scholar] [CrossRef]
- Koh, T.C. Baduanjin—An Ancient Chinese Exercise. Am. J. Chin. Med. 1982, 10, 14–21. [Google Scholar] [CrossRef]
- Liu, X.; Seah, J.W.T.; Pang, B.W.J.; Tsao, M.A.; Gu, F.; Ng, W.C.; Tay, J.Y.R.; Ng, T.P.; Wee, S.L. A Single-Arm Feasibility Study of Community-Delivered Baduanjin (Qigong Practice of the Eight Brocades) Training for Frail Older Adults. Pilot. Feasibility Stud. 2020, 6, 105. [Google Scholar] [CrossRef]
- Tou, N.X.; Goh, S.F.; Harding, S.; Tsao, M.A.; Ng, T.P.; Wee, S.-L. Effectiveness of Community-Based Baduanjin Exercise Intervention for Older Adults with Varying Frailty Status: A Randomized Controlled Trial. Eur. Rev. Aging Phys. Act. 2024, 21, 28. [Google Scholar] [CrossRef]
- Apóstolo, J.; Cooke, R.; Bobrowicz-Campos, E.; Santana, S.; Marcucci, M.; Cano, A.; Vollenbroek-Hutten, M.; Germini, F.; D’Avanzo, B.; Gwyther, H.; et al. Effectiveness of Interventions to Prevent Pre-Frailty and Frailty Progression in Older Adults: A Systematic Review. JBI Database Syst. Rev. Implement. Rep. 2018, 16, 140–232. [Google Scholar] [CrossRef]
- Imaoka, M.; Higuchi, Y.; Todo, E.; Kitagwa, T.; Ueda, T. Low-Frequency Exercise and Vitamin D Supplementation Reduce Falls Among Institutionalized Frail Elderly. Int. J. Gerontol. 2016, 10, 202–206. [Google Scholar] [CrossRef]
- Antoniak, A.E.; Greig, C.A. The Effect of Combined Resistance Exercise Training and Vitamin D3 Supplementation on Musculoskeletal Health and Function in Older Adults: A Systematic Review and Meta-Analysis. BMJ Open 2017, 7, e014619. [Google Scholar] [CrossRef]
- Campbell, M.K.; Piaggio, G.; Elbourne, D.R.; Altman, D.G.; CONSORT Group. Consort 2010 Statement: Extension to Cluster Randomised Trials. BMJ 2012, 345, e5661. [Google Scholar] [CrossRef]
- Lin, H.; Ye, Y.; Wan, M.; Qiu, P.; Xia, R.; Zheng, G. Effect of Baduanjin Exercise on Cerebral Blood Flow and Cognitive Frailty in the Community Older Adults with Cognitive Frailty: A Randomized Controlled Trial. J. Exerc. Sci. Fit. 2023, 21, 131–137. [Google Scholar] [CrossRef]
- Hao, Q.; Li, J.; Dong, B. Chinese Expert Consensus on the Assessment and Intervention of Frailty in Elderly Patients. Chin. J. Geriatr. 2017, 36, 251–256. [Google Scholar] [CrossRef]
- Huang, C.-Y.; Mayer, P.K.; Wu, M.-Y.; Liu, D.-H.; Wu, P.-C.; Yen, H.-R. The Effect of Tai Chi in Elderly Individuals with Sarcopenia and Frailty: A Systematic Review and Meta-Analysis of Randomized Controlled Trials. Ageing Res. Rev. 2022, 82, 101747. [Google Scholar] [CrossRef] [PubMed]
- Pilz, S.; Zittermann, A.; Trummer, C.; Theiler-Schwetz, V.; Lerchbaum, E.; Keppel, M.H.; Grübler, M.R.; März, W.; Pandis, M. Vitamin D Testing and Treatment: A Narrative Review of Current Evidence. Endocr. Connect. 2019, 8, R27–R43. [Google Scholar] [CrossRef]
- Jones, C.; Qi, M.; Xie, Z.; Moyle, W.; Weeks, B.; Li, P. Baduanjin Exercise for Adults Aged 65 Years and Older: A Systematic Review and Meta-Analysis of Randomized Controlled Studies. J. Appl. Gerontol. 2022, 41, 1244–1256. [Google Scholar] [CrossRef]
- Bolzetta, F.; Stubbs, B.; Noale, M.; Vaona, A.; Demurtas, J.; Celotto, S.; Cester, A.; Maggi, S.; Koyanagi, A.; Cereda, E.; et al. Low-Dose Vitamin D Supplementation and Incident Frailty in Older People: An Eight Year Longitudinal Study. Exp. Gerontol. 2018, 101, 1–6. [Google Scholar] [CrossRef]
- Cai, Y.; Wanigatunga, A.A.; Mitchell, C.M.; Urbanek, J.K.; Miller, E.R.; Juraschek, S.P.; Michos, E.D.; Kalyani, R.R.; Roth, D.L.; Appel, L.J.; et al. The Effects of Vitamin D Supplementation on Frailty in Older Adults at Risk for Falls. BMC Geriatr. 2022, 22, 312. [Google Scholar] [CrossRef]
- Orkaby, A.R.; Dushkes, R.; Ward, R.; Djousse, L.; Buring, J.E.; Lee, I.-M.; Cook, N.R.; LeBoff, M.S.; Okereke, O.I.; Copeland, T.; et al. Effect of Vitamin D3 and Omega-3 Fatty Acid Supplementation on Risk of Frailty: An Ancillary Study of a Randomized Clinical Trial. JAMA Netw. Open 2022, 5, e2231206. [Google Scholar] [CrossRef] [PubMed]
- Vaes, A.M.M.; Tieland, M.; Toussaint, N.; Nilwik, R.; Verdijk, L.B.; van Loon, L.J.C.; de Groot, L.C.P.G.M. Cholecalciferol or 25-Hydroxycholecalciferol Supplementation Does Not Affect Muscle Strength and Physical Performance in Prefrail and Frail Older Adults. J. Nutr. 2018, 148, 712–720. [Google Scholar] [CrossRef]
- Hangelbroek, R.W.J.; Vaes, A.M.M.; Boekschoten, M.V.; Verdijk, L.B.; Hooiveld, G.J.E.J.; van Loon, L.J.C.; de Groot, L.C.P.G.M.; Kersten, S. No Effect of 25-Hydroxyvitamin D Supplementation on the Skeletal Muscle Transcriptome in Vitamin D Deficient Frail Older Adults. BMC Geriatr. 2019, 19, 151. [Google Scholar] [CrossRef]
- Seino, S.; Nishi, M.; Murayama, H.; Narita, M.; Yokoyama, Y.; Nofuji, Y.; Taniguchi, Y.; Amano, H.; Kitamura, A.; Shinkai, S. Effects of a Multifactorial Intervention Comprising Resistance Exercise, Nutritional and Psychosocial Programs on Frailty and Functional Health in Community-Dwelling Older Adults: A Randomized, Controlled, Cross-over Trial. Geriatr. Gerontol. Int. 2017, 17, 2034–2045. [Google Scholar] [CrossRef] [PubMed]
- Lin, H.; Wan, M.; Ye, Y.; Zheng, G. Effects of Baduanjin Exercise on the Physical Function of Middle-Aged and Elderly People: A Systematic Review and Meta-Analysis of Randomized Controlled Trials. BMC Complement. Med. Ther. 2023, 23, 38. [Google Scholar] [CrossRef] [PubMed]
- Vernerová, L.; Vokurková, M.; Laiferová, N.A.; Nemec, M.; Špiritović, M.; Mytiai, O.; Oreská, S.; Klein, M.; Kubínová, K.; Horváthová, V.; et al. Vitamin D and Its Receptor in Skeletal Muscle Are Associated with Muscle Disease Manifestation, Lipid Metabolism and Physical Fitness of Patients with Myositis. Arthritis Res. Ther. 2025, 27, 48. [Google Scholar] [CrossRef]
- Fenercioglu, A.K. The Anti-Inflammatory Roles of Vitamin D for Improving Human Health. Curr. Issues Mol. Biol. 2024, 46, 13514–13525. [Google Scholar] [CrossRef] [PubMed]
- Bikle, D.D. Vitamin D Metabolism, Mechanism of Action, and Clinical Applications. Chem. Biol. 2014, 21, 319–329. [Google Scholar] [CrossRef]

| Item | Total | Vitamin D Group | Baduanjin Group | Combined Group | p |
|---|---|---|---|---|---|
| (n = 64) | (n = 17) | (n = 23) | (n = 24) | ||
| Female, (%) | 43.00 (67.19) | 11.00 (64.71) | 13.00 (56.52) | 19.00 (79.17) | 0.247 |
| Age, (year) | 81.50 ± 7.39 | 85.00 (82.00–89.00) | 84.17 ± 7.57 | 80.67 ± 6.29 | 0.100 |
| Disease history (number) | 1.48 ± 0.78 | 1.35 ± 0.49 | 1.74 ± 0.81 | 1.33 ± 0.87 | 0.145 |
| Multiple medications (type) | 2.30 ± 1.00 | 2.29 ± 0.92 | 2.26 ± 1.01 | 2.33 ± 1.09 | 0.971 |
| BMI (kg/m2) | 23.72 ± 4.11 | 23.99 ± 3.23 | 23.07 ± 4.19 | 24.17 ± 4.63 | 0.634 |
| Body fat percentage (%) | 33.46 ± 9.57 | 36.03 ± 6.74 | 30.78 ± 10.68 | 34.56 ± 9.57 | 0.231 |
| Muscle mass (kg) | 37.07 ± 6.65 | 37.05 ± 6.78 | 38.30 ± 6.62 | 35.90 ± 6.68 | 0.488 |
| Grip strength (kg) | 16.11 ± 5.91 | 14.4 (10.60–15.55) | 17.67 ± 7.15 | 15.97 ± 5.18 | 0.202 |
| Walking speed (m/s) | 0.63 ± 0.27 | 0.59 (0.36–0.78) | 0.65 ± 0.27 | 0.63 ± 0.31 | 0.790 |
| Group | Frailty Scores | ||
|---|---|---|---|
| Pre-Intervention | Post-Intervention | p | |
| Vitamin D Group | 3.47 (0.62) | 2.65 (0.79) | 0.002 |
| Baduanjin Group | 2.74 (0.75) | 1.43 (0.90) a | |
| Combined Group | 2.88 (0.95) | 1.08 (1.10) b | |
| Group | 1,25(OH)2D3 | ||
|---|---|---|---|
| Pre-Intervention | Post-Intervention | p | |
| Vitamin D Group | 15.04 (2.67) | 18.43 (3.70) * | 0.215 |
| Baduanjin Group | 20.12 (5.66) | 19.08 (6.47) | |
| Combined Group | 14.77 (2.15) | 16.86 (2.50) * | |
Disclaimer/Publisher’s Note: The statements, opinions and data contained in all publications are solely those of the individual author(s) and contributor(s) and not of MDPI and/or the editor(s). MDPI and/or the editor(s) disclaim responsibility for any injury to people or property resulting from any ideas, methods, instructions or products referred to in the content. |
© 2025 by the authors. Licensee MDPI, Basel, Switzerland. This article is an open access article distributed under the terms and conditions of the Creative Commons Attribution (CC BY) license (https://creativecommons.org/licenses/by/4.0/).
Share and Cite
Gao, J.; Chen, K.; Xie, H.; Li, M.; Chen, S. Baduanjin Exercise, With or Without Vitamin D, Outperforms Vitamin D Alone in Reducing Frailty Among Institutionalized Older Adults: A Cluster-Based Randomized Controlled Trial. Nutrients 2025, 17, 3795. https://doi.org/10.3390/nu17233795
Gao J, Chen K, Xie H, Li M, Chen S. Baduanjin Exercise, With or Without Vitamin D, Outperforms Vitamin D Alone in Reducing Frailty Among Institutionalized Older Adults: A Cluster-Based Randomized Controlled Trial. Nutrients. 2025; 17(23):3795. https://doi.org/10.3390/nu17233795
Chicago/Turabian StyleGao, Jing, Ke Chen, Hui Xie, Ming Li, and Si Chen. 2025. "Baduanjin Exercise, With or Without Vitamin D, Outperforms Vitamin D Alone in Reducing Frailty Among Institutionalized Older Adults: A Cluster-Based Randomized Controlled Trial" Nutrients 17, no. 23: 3795. https://doi.org/10.3390/nu17233795
APA StyleGao, J., Chen, K., Xie, H., Li, M., & Chen, S. (2025). Baduanjin Exercise, With or Without Vitamin D, Outperforms Vitamin D Alone in Reducing Frailty Among Institutionalized Older Adults: A Cluster-Based Randomized Controlled Trial. Nutrients, 17(23), 3795. https://doi.org/10.3390/nu17233795

