-
Biomarkers Characterizing the Onset of Dietary-Induced Hepatocellular Injury and Visceral Obesity in a Rat Experimental Model -
Deciphering the Role of Different Ceramide Synthases in the Human Cardiomyocyte Hypertrophic Response -
The Effect of 9-Week Dietary Intervention on Anthropometric Parameters and Blood Pressure in Children with Excessive Body Weight -
NMR-Based Metabolomic Profiling Highlights Functional Nutritional Gaps Between Human Milk, Infant Formulas, and Animal Milks
Journal Description
Metabolites
Metabolites
is an international, peer-reviewed, open access journal of metabolism and metabolomics, published monthly online by MDPI.
- Open Access— free for readers, with article processing charges (APC) paid by authors or their institutions.
- High Visibility: indexed within Scopus, SCIE (Web of Science), PubMed, PMC, Embase, CAPlus / SciFinder, and other databases.
- Journal Rank: JCR - Q2 (Biochemistry and Molecular Biology) / CiteScore - Q2 (Endocrinology, Diabetes and Metabolism)
- Rapid Publication: manuscripts are peer-reviewed and a first decision is provided to authors approximately 14.4 days after submission; acceptance to publication is undertaken in 3.6 days (median values for papers published in this journal in the first half of 2025).
- Recognition of Reviewers: reviewers who provide timely, thorough peer-review reports receive vouchers entitling them to a discount on the APC of their next publication in any MDPI journal, in appreciation of the work done.
Impact Factor:
3.7 (2024);
5-Year Impact Factor:
4.1 (2024)
Latest Articles
Quantitative Ultrasound for the Assessment of Bone Quality in Hyperphenylalaninemia/Phenylketonuria Patients: Vitamin D Supplementation Versus No Supplementation
Metabolites 2025, 15(11), 754; https://doi.org/10.3390/metabo15110754 - 20 Nov 2025
Abstract
Background/Objectives: Skeletal impairment has been reported as a common finding in Hyperphenylalaninemia (HPA)/Phenylketonuria (PKU) patients regardless of age and method of diagnosis, both in children and adults. Quantitative Ultrasound (QUS) is a radiation-free and low-cost method for assessing bone quality, used in various
[...] Read more.
Background/Objectives: Skeletal impairment has been reported as a common finding in Hyperphenylalaninemia (HPA)/Phenylketonuria (PKU) patients regardless of age and method of diagnosis, both in children and adults. Quantitative Ultrasound (QUS) is a radiation-free and low-cost method for assessing bone quality, used in various chronic conditions. Methods: Bone quality was evaluated using a calcaneal QUS device. Auxological parameters, nutritional intakes, and plasma levels of key bone biomarkers were also registered. The population was divided into four groups: PKU patients under diet therapy and HPA patients on a free diet, both divided into receiving or not receiving single vitamin D supplementation. Results: All HPA/PKU patients had median bone quality index (BQI) Z- and T-score values lower than −1, with slightly better values in HPA children and PKU-supplemented adults. Dietary vitamin D intake in PKU patients was significantly higher than in HPA subjects (p < 0.001), due to protein substitute supplementation. However, plasma 25(OH) vitamin D levels, although increased compared to baseline, were still overlapping among groups (p = 0.845) after supplementation. Approximately a quarter of both pediatric and adult non-supplemented PKU patients had Z-score and T-score levels below −2, and this percentage decreased with vitamin D supplementation in all groups. In PKU-supplemented patients, the Broadband Ultrasound Attenuation (BUA) was significantly higher than in the other groups (p = 0.040). Conclusions: The improvement in BUA may represent preliminary evidence of the effect of vitamin D on bone architecture, which could encourage this supplementation to prevent the worsening of bone structure and reduce the risk of fractures.
Full article
(This article belongs to the Special Issue Multimodal Approaches to Diagnosing Metabolic Bone Diseases)
►
Show Figures
Open AccessArticle
Isolation and Characterization of Two Monoterpene Synthases and a Sesquiterpene Synthase from Asarum heterotropoides
by
Jiayi Li, Qianhua Shen, Yongze Zhang, Hanshu Tao, Bingyi Xu, Xiaoyan Min, Haiyang Liu, Na Han and Xin Fang
Metabolites 2025, 15(11), 753; https://doi.org/10.3390/metabo15110753 - 20 Nov 2025
Abstract
Background: Asarum heterotropoides, a prominent medicinal plant in China, is well known for producing an abundance of monoterpenes and sesquiterpenes, which constitute the primary components of its essential oil and serve as the principal active compounds of the species. However, the
[...] Read more.
Background: Asarum heterotropoides, a prominent medicinal plant in China, is well known for producing an abundance of monoterpenes and sesquiterpenes, which constitute the primary components of its essential oil and serve as the principal active compounds of the species. However, the biosynthetic pathways for these terpenoids remain largely unelucidated. Methods: Gas chromatography–mass spectrometry analysis, in vitro enzyme assay, subcellular localization experiment and molecular docking were used to characterize the function of terpene synthase from A. heterotropoides. Results: In this study, we isolated and characterized two monoterpene synthases and one sesquiterpene synthase from A. heterotropoides. These enzymes exhibit promiscuous activities, accepting geranyl pyrophosphate and farnesyl pyrophosphate as substrates to yield a variety of monoterpene and sesquiterpene products in in vitro enzymatic assays. All three enzymes possess a conserved RRx8W motif, a hallmark typically associated with TPS-b and TPS-d monoterpene synthases involved in cyclic monoterpene formation. However, these two monoterpene synthases yield linear instead of cyclic products. The sesquiterpene synthase (AhTPS3) is a second example of TPS-a terpene synthase harboring such motif. Conclusions: Our findings significantly expand our understanding of terpene biosynthesis, especially the role of RRx8W motif.
Full article
(This article belongs to the Special Issue Metabolomics in Plant Natural Products Research, 2nd Edition)
►▼
Show Figures

Figure 1
Open AccessArticle
Effects of Nicotine on SH-SY5Y Cells: An NMR-Based Metabolomic Study
by
Enza Napolitano, Carmen Marino, Manuela Grimaldi, Michela Buonocore and Anna Maria D’Ursi
Metabolites 2025, 15(11), 752; https://doi.org/10.3390/metabo15110752 - 20 Nov 2025
Abstract
Background/Objectives: Nicotine is a naturally occurring alkaloid primarily found in Nicotiana tabacum. This phytochemical is well known for its addictive properties, and its consumption—particularly through tobacco smoking—is strongly associated with an increased risk of malignancies, metabolic dysfunctions, and cardiovascular as well
[...] Read more.
Background/Objectives: Nicotine is a naturally occurring alkaloid primarily found in Nicotiana tabacum. This phytochemical is well known for its addictive properties, and its consumption—particularly through tobacco smoking—is strongly associated with an increased risk of malignancies, metabolic dysfunctions, and cardiovascular as well as respiratory diseases. Despite these adverse effects, several studies have also reported beneficial actions of nicotine, including the enhancement of cognitive functions in several neurodegenerative diseases. Methods: To better elucidate the multiple effects of nicotine and clarify their underlying mechanisms, we performed an NMR-based metabolomic analysis of SH-SY5Y neuroblastoma cells exposed to nicotine action. Results: Our results indicate that nicotine modulates mitochondrial function and membrane turnover, thereby influencing mitochondrial bioenergetics, synaptic plasticity, and connectivity. Conclusions: Collectively, these findings may contribute, at least in part, to explaining the neuroprotective effects of nicotine described in preclinical models of neurodegenerative disease.
Full article
(This article belongs to the Special Issue Advances in NMR- and MS-Based Metabolomics and Its Applications)
►▼
Show Figures

Graphical abstract
Open AccessArticle
Relation Between Inflammatory Parameters and Insulin Resistance Indices in Cows During Early Lactation
by
Marko Cincović, Dragica Stojanović, Radojica Djoković, Mira Majkić, Jože Starič, Miloš Petrović and Zorana Kovačević
Metabolites 2025, 15(11), 751; https://doi.org/10.3390/metabo15110751 - 20 Nov 2025
Abstract
Background/Objectives: Early lactation in high-producing dairy cows is a critical period characterized by pronounced negative energy balance, enhanced lipomobilization, and the development of insulin resistance (IR), often accompanied by low-grade systemic inflammation. This study aimed to investigate the dynamics of inflammatory markers
[...] Read more.
Background/Objectives: Early lactation in high-producing dairy cows is a critical period characterized by pronounced negative energy balance, enhanced lipomobilization, and the development of insulin resistance (IR), often accompanied by low-grade systemic inflammation. This study aimed to investigate the dynamics of inflammatory markers and IR indices in early-lactation cows, assess their interrelationships, and evaluate the effects of NSAID administration. Methods: Thirty Holstein–Friesian cows were included and allocated into a control group (n = 15) and a treatment group (n = 15), which received ketoprofen (3 mg/kg BW intramuscularly) during the first postpartal week. Blood samples were collected at weeks 0, 1, and 2 postpartum to measure TNF-α, IL-1β, haptoglobin, fibrinogen, NEFA, glucose, and insulin concentrations. Surrogate indices of IR, including RQUICKI, HOMA-IR, QUICKI, and Adipo-IR, were calculated. Results: In the control group, TNF-α, IL-1β, haptoglobin, fibrinogen, and NEFA progressively increased over the first two weeks, accompanied by elevated adipose tissue IR, evidenced by decreased RQUICKI and increased Adipo-IR. Positive correlations were observed between inflammatory markers and NEFA, as well as between TNF-α and IL-1β with Adipo-IR. Conversely, negative correlations were found between inflammatory markers and glucose and insulin, and between TNF-α and RQUICKI, as well as IL-1β and haptoglobin with glucose. Conclusions: Ketoprofen administration significantly reduced inflammatory markers and NEFA while improving RQUICKI and Adipo-IR, without altering the overall relationships among the parameters. These findings indicate that inflammatory cytokines and adipose tissue IR indices serve as reliable parameters for monitoring the interaction between inflammation and IR, and for assessing the metabolic effects of NSAID treatment in early-lactation cows.
Full article
(This article belongs to the Special Issue Metabolomics Studies in Ruminant Models: Unraveling Nutritional Physiology and Health)
►▼
Show Figures

Graphical abstract
Open AccessReview
Metabolomics and Pharmacometabolomics: Advancing Precision Medicine in Drug Discovery and Development
by
Eleni V. Stolaki, Konstantina Psatha and Michalis Aivaliotis
Metabolites 2025, 15(11), 750; https://doi.org/10.3390/metabo15110750 - 18 Nov 2025
Abstract
Metabolomics and pharmacometabolomics are at the forefront of precision medicine, serving as powerful tools in drug discovery and development. These approaches help address critical challenges in the field, including high clinical trial failure rates, adverse drug reactions, and interindividual variability in drug response.
[...] Read more.
Metabolomics and pharmacometabolomics are at the forefront of precision medicine, serving as powerful tools in drug discovery and development. These approaches help address critical challenges in the field, including high clinical trial failure rates, adverse drug reactions, and interindividual variability in drug response. Comprehensive metabolome profiling enables the elucidation of disease mechanisms, identification of drug targets, optimization of therapeutic strategies, and assessment of drug safety and efficacy. It also supports more informed clinical trial design. This review highlights the pivotal role of metabolomics in advancing precision medicine and aims to broaden the perspectives of emerging scientists entering this complex field. Key analytical techniques–namely mass spectrometry and nuclear magnetic resonance spectroscopy–are discussed for their respective strengths and limitations in metabolite identification, quantitation, and structural elucidation. Additionally, analytical separation technologies such as liquid and gas chromatography, ion mobility spectrometry, capillary electrophoresis, and supercritical fluid chromatography are explored for their potential to enhance metabolome coverage, improve analytical efficiency, and reduce costs. Ongoing advancements in instrumentation and computational tools are helping to overcome major challenges in metabolomics, including metabolome complexity, data analysis and integration, and biomarker validation. These developments continue to expand the applications of metabolomics and pharmacometabolomics in both preclinical and clinical research. Ultimately, this review underscores their translational potential in facilitating drug discovery, mitigating risks in clinical trials, and shaping the future of precision medicine.
Full article
(This article belongs to the Special Issue Advances in Metabolomics for Precision Medicine: From Biomarker Discovery to Clinical Applications)
►▼
Show Figures

Figure 1
Open AccessArticle
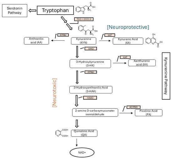
LC-MS/MS Detection of Tryptophan, Kynurenine, Kynurenic Acid, and Quinolinic Acid in Urine Samples from Drug-Positive and Illicit Drug-Negative Patients with a Known History of Substance Use Disorder
by
Lindsey Contella, Christopher L. Farrell, Luigi Boccuto, Alain H. Litwin, Hunter Flanagan, Stacy E. F. Melanson, Nicole V. Tolan, Marion L. Snyder and Dina N. Greene
Metabolites 2025, 15(11), 749; https://doi.org/10.3390/metabo15110749 - 18 Nov 2025
Abstract
Introduction: Currently, there are few tools for monitoring recovery in substance use disorder. As substance use has increased in prevalence, tools for measuring recovery are needed to improve therapeutic outcomes. Measuring the kynurenine pathway for imbalances in metabolites could be a possible solution
[...] Read more.
Introduction: Currently, there are few tools for monitoring recovery in substance use disorder. As substance use has increased in prevalence, tools for measuring recovery are needed to improve therapeutic outcomes. Measuring the kynurenine pathway for imbalances in metabolites could be a possible solution to monitor recovery. Methods: We developed a liquid chromatography–tandem mass spectrometry (LC-MS/MS) method to quantify tryptophan, kynurenine, kynurenic acid, and quinolinic acid in urine. Metabolites were separated using a stepwise gradient and detected with an Agilent 6460 triple quadrupole mass analyzer. The samples were extracted using a simple protein precipitation protocol. Method validation was performed using routine toxicology urine samples and laboratory contrived samples. The performance characteristics assessed included precision, linearity, stability, interference, and matrix effects. Additionally, urine samples from two cohorts (illicit drug-negative and drug-positive; n = 120 per cohort) were analyzed for significant concentration differences in the four metabolites using Mann–Whitney, PCA, and Area Under the Receiver Operating Characteristic Curve statistical analysis. Results: The LC-MS/MS assay was linear from 195 to 100,000 ng/mL for tryptophan, 6 to 3000 ng/mL for kynurenine, 14 to 7200 ng/mL for kynurenic acid, and 125 to 64,000 ng/mL for quinolinic acid using an 8-point calibration curve. Imprecision ranged from 1.17% to 12.46% CV using two controls that spanned the analytical measurement range. Matrix effects were observed; however, the use of labeled internal standards matching the metabolites of interest minimized the impact on quantification. The extraction recovery efficiency was acceptable for the analytical validation. Ambient stability extended to 10 days, resulting in individual sample biases of up to 22%. A statistically significant increase in TRP, KYN, and QA was observed in drug-positive urine compared to illicit drug-negative urine (p < 0.01). Conclusion: We developed a rapid and sensitive LC-MS/MS method for quantifying tryptophan, kynurenine, kynurenic acid, and quinolinic acid in urine that can aid in future research elucidating the relationship between substance use disorders and tryptophan metabolism.
Full article
(This article belongs to the Section Metabolomic Profiling Technology)
►▼
Show Figures

Figure 1
Open AccessArticle
Impact of Natural Fermentation on Mineral Composition, Resistant and Non-Resistant Starches, Microbial Diversity, and Global Metabolite Profiles in Commercial Poi from Hawai‘i
by
Nyan Stillwell, Vedbar S. Khadka and Pratibha V. Nerurkar
Metabolites 2025, 15(11), 748; https://doi.org/10.3390/metabo15110748 - 18 Nov 2025
Abstract
Background/Objectives: Taro (Colocasia esculenta L.) is a nutritionally rich and historically significant crop widely consumed in tropical and subtropical regions. Poi, a traditional Hawaiian food made from mashed cooked taro corms, is lauded for its digestibility, prebiotic properties, and potential health benefits.
[...] Read more.
Background/Objectives: Taro (Colocasia esculenta L.) is a nutritionally rich and historically significant crop widely consumed in tropical and subtropical regions. Poi, a traditional Hawaiian food made from mashed cooked taro corms, is lauded for its digestibility, prebiotic properties, and potential health benefits. The goal of our study was to evaluate the effects of natural fermentation on the nutritional and metabolic profiles of five commercial poi brands from Hawai‘i. Methods: All poi were fermented at 25 °C for 24 h and 48 h. Resistant starch (RS) and non-resistant starch (NRS) were analyzed using Megazyme assay kits, minerals were analyzed by the EPA 3050B method, fermenting bacteria were analyzed by 16S sequencing, and global metabolites were analyzed using a gas chromatography time-of-flight mass spectrometer. Results: RS and NRS significantly increased in fermented poi, while mineral composition remained unaffected. Untargeted global metabolomic analysis revealed fermentation-induced shifts in metabolite profiles, with increased amino acid concentrations but no changes in essential fatty acids, vitamin E, or flavanols. Fermentation increased the dominance of health-promoting lactic acid bacteria (LAB) such as Leuconostoc, Lactococcus, Weissella, and Lactobacillus, known for their health-promoting properties. No significant correlations were identified among the fermenting bacteria and metabolites. This is probably one of the first comprehensive evaluations to identify the impact of fermentation on the starch, mineral, fermenting microbes, and metabolite content of commercial poi and show the presence of 18 amino acids, including nine essential amino acids. Conclusions: Our findings highlight the nutritional and microbiological significance of fermented poi and its potential as a functional food. Further studies are warranted to explore the health benefits and probiotic effects of poi.
Full article
(This article belongs to the Special Issue Emerging Applications of Metabolomics in Fermented Food)
►▼
Show Figures

Figure 1
Open AccessArticle
Predictive Models of Odor Contribution and Thresholds for Volatiles in Identification of Novel Crop Aroma Compounds
by
Qiao Li, Shaofang Li, Jie Luo and Honglun Yuan
Metabolites 2025, 15(11), 747; https://doi.org/10.3390/metabo15110747 - 18 Nov 2025
Abstract
Background/Objectives: Aroma is a key determinant of crop quality and consumer acceptance, and aroma contribution and odor threshold are critical attributes for the identification of aroma compounds. Because the experimental determination of aroma contribution and odor thresholds is time-consuming and complex, most
[...] Read more.
Background/Objectives: Aroma is a key determinant of crop quality and consumer acceptance, and aroma contribution and odor threshold are critical attributes for the identification of aroma compounds. Because the experimental determination of aroma contribution and odor thresholds is time-consuming and complex, most volatiles lack contribution and/or threshold data. Methods: We compiled odor thresholds for 716 volatile compounds and 31,459 aroma contribution records, and trained machine-learning models that took molecular fingerprints and physicochemical descriptors (e.g., molecular weight, logP, TPSA) as inputs to predict aroma contribution and odor threshold. We evaluated multiple fingerprint–model combinations, optimized hyperparameters via 5-fold cross-validation on the training set, and assessed the best models on a held-out validation set. Results: The ECFP6–GBDT combination performed best for predicting aroma contribution (macro-F1 = 0.732; weighted-F1 = 0.912). The ECFP4–GBDT model performed best for predicting odor thresholds (R2 = 0.94; RMSE = 0.44). Applying the models to volatiles in passion fruit juice identified 2-phenylethyl acetate as a potential new contributor to passion fruit aroma, whereas menthyl acetate likely exerted a negative influence; both findings were confirmed by serial dilution and sensory evaluation. The developed models provided both a GUI and a CLI, were easy to use, and supported straightforward upgrades by retraining with user-provided data. Conclusions: This work provided a methodological foundation for identifying crop aroma compounds and supported the genetic improvement of aroma traits.
Full article
(This article belongs to the Section Bioinformatics and Data Analysis)
►▼
Show Figures

Figure 1
Open AccessArticle
Serum Extracellular Vesicles as Pathogenetic Signals in Obese and Lean Patients with Metabolic Dysfunction-Associated Steatotic Liver Disease
by
Chi-Yi Chen, Che-Yu Hsu, Wei-Pang Chung, Hung-Yu Sun, Tzu-Ching Kao, Tzu-Yi Chen, Xing-Min Li, Wei-Lung Huang and Kung-Chia Young
Metabolites 2025, 15(11), 746; https://doi.org/10.3390/metabo15110746 - 17 Nov 2025
Abstract
Background/Objectives: Metabolic dysfunction-associated steatotic liver disease (MASLD) is highly prevalent worldwide and represents a growing healthcare challenge due to its risk of progression and association with metabolic comorbidities. Extracellular vesicles (EVs), nanosized membrane-bound particles mediating intercellular communication, have emerged as candidate biomarkers
[...] Read more.
Background/Objectives: Metabolic dysfunction-associated steatotic liver disease (MASLD) is highly prevalent worldwide and represents a growing healthcare challenge due to its risk of progression and association with metabolic comorbidities. Extracellular vesicles (EVs), nanosized membrane-bound particles mediating intercellular communication, have emerged as candidate biomarkers in multiple diseases. This study aimed to characterize serum EV profiles in MASLD patients, stratified into obese and lean groups using a body mass index cutoff of 23 for Asians. Methods: We enrolled 170 MASLD patients, 83 obese (median age 50, range 20–80) and 87 lean (median age 50, range 20–87), along with 57 non-MASLD controls (median age 44, range 21–86). Serum EV concentrations and particle sizes were quantified using nanoparticle tracking analysis and correlated with clinical and laboratory parameters. EV cargo proteins, including tetraspanins (CD9, CD63) and lipid droplet-associated perilipins (PLIN2, PLIN3), were assessed by Western blotting. Results: Obese MASLD patients displayed marked biochemical abnormalities, whereas lean MASLD patients showed levels comparable to non-MASLD controls. Nevertheless, serum EV concentrations were elevated in both the obese and lean MASLD groups. Importantly, in lean MASLD, EV levels correlated strongly with disruptions in lipid and glycemic homeostasis. Furthermore, a reduction in the PLIN3/CD63 ratio was observed in EVs isolated from lean MASLD patients. Conclusions: Circulating EVs are elevated in both obese and lean MASLD, but lean patients demonstrate a distinctive decrease in the EV PLIN3/CD63 ratio. These findings highlight the potential of EV profiling to uncover disease heterogeneity and to inform risk stratification in MASLD.
Full article
(This article belongs to the Section Lipid Metabolism)
►▼
Show Figures

Graphical abstract
Open AccessReview
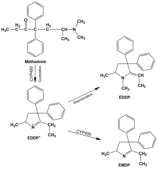
Differentiation of Therapeutic and Illicit Drug Use via Metabolite Profiling
by
Stanila Stoeva-Grigorova, Nadezhda Hvarchanova, Silvia Gancheva, Miroslav Eftimov, Kaloyan D. Georgiev and Maya Radeva-Ilieva
Metabolites 2025, 15(11), 745; https://doi.org/10.3390/metabo15110745 - 17 Nov 2025
Abstract
Objectives: The therapeutic use of controlled substances, particularly opioids, stimulants, and benzodiazepines, has significantly increased in recent decades. This is often accompanied by non-medical use and diversion, posing challenges for healthcare professionals and forensic experts monitoring potential misuse. As a result, the
[...] Read more.
Objectives: The therapeutic use of controlled substances, particularly opioids, stimulants, and benzodiazepines, has significantly increased in recent decades. This is often accompanied by non-medical use and diversion, posing challenges for healthcare professionals and forensic experts monitoring potential misuse. As a result, the blurred boundary between legitimate therapy and substance abuse complicates the interpretation of toxicological results in clinical, legal, and occupational contexts. Methods: This review summarizes recent strategies for distinguishing therapeutic from illicit drug use through the analysis of substances and their metabolites in biological samples using sensitive and specific analytical methods. Results: Traditional drug abuse testing methods, based on parent substance detection, often lack the specificity needed to differentiate therapeutic use from illicit intake. Therefore, advanced analytical methods are required to accurately differentiate the source, route, and adherence to therapy. Therapeutic and illicit forms of the same substance can exhibit distinct metabolic profiles, with certain metabolites serving as biomarkers for illicit drug use. In some cases, chiral analysis may also aid in determining the drug source. Other studies have shown that the ratio of the parent compound to its metabolites (or between different metabolites) may reflect the pattern of use, such as chronic versus acute use or the route of administration. Illicit drugs may also contain synthesis by-products or cutting agents, detectable through advanced techniques. Conclusions: Metabolite profiling offers a robust approach for differentiating therapeutic from illicit drug use and is expected to be increasingly applied in clinical toxicology, forensic investigations, workplace testing, and/or doping control.
Full article
(This article belongs to the Special Issue Drug Metabolism: Latest Advances and Prospects)
►▼
Show Figures

Figure 1
Open AccessReview
Personalized Delivery of Probiotics and Prebiotics via 3D Food Printing
by
Jiyoung Yu
Metabolites 2025, 15(11), 744; https://doi.org/10.3390/metabo15110744 - 17 Nov 2025
Abstract
Personalized nutrition aims to optimize health by addressing interindividual differences in metabolism, microbiota composition, and dietary responses. Modulating the gut microbiota through probiotics, prebiotics, and synbiotics is promising, yet conventional systems such as capsules or fermented foods offer limited control over dosage, release
[...] Read more.
Personalized nutrition aims to optimize health by addressing interindividual differences in metabolism, microbiota composition, and dietary responses. Modulating the gut microbiota through probiotics, prebiotics, and synbiotics is promising, yet conventional systems such as capsules or fermented foods offer limited control over dosage, release kinetics, and microbial viability. These formats often cause 2–4 log reductions in viable counts during processing and gastrointestinal transit, underscoring the need for advanced delivery technologies. Three-dimensional (3D) food printing enables digital design of edible matrices with programmable geometry and composition to enhance microbial protection and controlled release. Coaxial and gel-in-gel architectures have retained over 90–96% of probiotic cells after printing and 80–85% after simulated digestion. Synbiotic formulations combining probiotics with fructooligosaccharides or whey protein achieve 98–99% survival and stability for 35 days. This review summarizes advances in formulation, encapsulation, and printing strategies, highlighting how 3D food printing uniquely overcomes challenges of viability, release control, and personalized dosage in microbiota-based nutrition.
Full article
(This article belongs to the Special Issue Modulating Gut Microbiota and Host Interactions: The Role of Diet, Probiotics, and Circadian Rhythms)
►▼
Show Figures

Figure 1
Open AccessReview
Analysis of Panels of Chemical Biomarkers in the Honeybee in Hemolymph and Fat Body in Response to Physiological and Environmental Factors
by
Maciej Sylwester Bryś
Metabolites 2025, 15(11), 743; https://doi.org/10.3390/metabo15110743 - 16 Nov 2025
Abstract
This review synthesizes current knowledge on chemical biomarker panels in the honeybee in a tissue-specific and factor-oriented framework. We show that these panels undergo predictable shifts under endogenous factors (age, caste) and environmental stressors, including mites, bacteria, fungi, viruses, pesticides, antibiotics, adulterated wax,
[...] Read more.
This review synthesizes current knowledge on chemical biomarker panels in the honeybee in a tissue-specific and factor-oriented framework. We show that these panels undergo predictable shifts under endogenous factors (age, caste) and environmental stressors, including mites, bacteria, fungi, viruses, pesticides, antibiotics, adulterated wax, nutritional deficits, and monodiets. These changes are particularly evident in the hemolymph and fat body and are assessed via markers of energy metabolism, enzymatic activities, oxidative stress, and lipid homeostasis. Because insects lack established clinical reference intervals, emphasis is placed on general trends and tissue interrelationships. Moreover, in the honeybee, patterns can at times be inverted relative to vertebrates for example, for enzymatic activities marker, where increased activity may indicate a beneficial effect on the organism. Research in bee ecophysiology is gaining prominence and aligns with contemporary understandings of global challenges.
Full article
(This article belongs to the Section Food Metabolomics)
Open AccessReview
Multiclass Assays for Measuring Environmental Chemical Mixture Exposure: Analytical Methodologies and Applications in Exposomics Research
by
Ravikumar Jagani, Jasmin Chovatiya, Divya Pulivarthi, Anil K. Meher, Dhavalkumar Patel, Hiraj Patel, Sandipkumar Teraiya and Syam S. Andra
Metabolites 2025, 15(11), 742; https://doi.org/10.3390/metabo15110742 - 16 Nov 2025
Abstract
Background/Objectives: The exposome includes all environmental exposures throughout a lifetime and profoundly influences health and disease, reflecting the totality of environmental chemical exposures throughout an individual’s life, encompassing both natural and anthropogenic chemicals from external sources. Conventional methods for environmental chemical analysis have
[...] Read more.
Background/Objectives: The exposome includes all environmental exposures throughout a lifetime and profoundly influences health and disease, reflecting the totality of environmental chemical exposures throughout an individual’s life, encompassing both natural and anthropogenic chemicals from external sources. Conventional methods for environmental chemical analysis have generally concentrated on individual representatives or substance classes; however, single analyte/class techniques are impractical for extensive epidemiological studies that require the analysis of thousands of samples, as anticipated for forthcoming exposome-wide association studies. This narrative review analyzes the evolution and implementation of multiclass assays for measuring ambient chemical exposure, emphasizing analytical techniques that provide the concurrent quantification of various chemical classes. Methods: This narrative review consolidates existing literature on multiclass analytical methodologies for measuring exposure to environmental chemical mixtures, encompassing mass spectrometry platforms, sample preparation techniques, chromatographic separation methods, and validation strategies for thorough exposure assessment in human biomonitoring research. The review includes liquid chromatography–mass spectrometry techniques, solid-phase extraction methods, and data analysis strategies for both targeted and non-targeted study. Results: Multi-class methodologies provide the concurrent quantification of compounds from many classes without the necessity for distinct conventional procedures, thus minimizing time, expense, and sample volume. The robustness of the method indicates appropriate extraction recovery and matrix effects between 60 and 130%, inter-/intra-day precision under 30%, and remarkable sensitivity with detection limits from 0.015 to 50 pg/mL for 60–80% of analytes in the examined human matrices. The methodology facilitates the concurrent identification of the endogenous metabolome, food-associated metabolites, medicines, home chemicals, environmental contaminants, and microbiota derivatives, including over 1000 chemicals and metabolites in total. Conclusions: These thorough analytical methods deliver the requisite performance for extensive exposome-wide association studies, yielding quantitative results and uncovering unforeseen exposures, thereby augmenting our comprehension of the chemical exposome, which is essential for advancing disease prevention in public health and personalized medicine.
Full article
(This article belongs to the Special Issue Targeted and Non-Targeted LC- and GC-HRMS Workflows for the Analysis of Emerging Contaminants and the Environmental Exposome)
►▼
Show Figures

Figure 1
Open AccessArticle
Comparison of Metabolomic Signatures Between Low and Heavy Parasite Burden of Haemonchus contortus in Meat Goats Fed with Cynodon dactylon (Bermudagrass) and Crotalaria juncea L. (Sunn Hemp)
by
Mariline Hilaire, Brandon Gines, Willard E. Collier, Honghe Wang, Santosh Chaudhary, Vivian Kanyi, Heba Abdo, Hossam Ismael, Erick Cathsley St. Preux, Melissa Boersma and Byeng R. Min
Metabolites 2025, 15(11), 741; https://doi.org/10.3390/metabo15110741 - 14 Nov 2025
Abstract
Background/Objectives: Animal health remains a critical issue that directly impacts economic sustainability through animal welfare and production. In small ruminants, the gastrointestinal parasite Haemonchus contortus can lead to anemia and possibly mortality, since parasite burden can be considerable and is challenging to control.
[...] Read more.
Background/Objectives: Animal health remains a critical issue that directly impacts economic sustainability through animal welfare and production. In small ruminants, the gastrointestinal parasite Haemonchus contortus can lead to anemia and possibly mortality, since parasite burden can be considerable and is challenging to control. Small ruminant health can be affected by poor diet and environmental conditions that lead to changes in the metabolic balance. The link between animal health and metabolic profiles has been investigated in the past. These studies have shed important light on physiological changes by identifying dietary and disease biomarkers. This study aimed to correlate the metabolite signature of feces from goats, having two levels of Haemonchus contortus infection, grazing on two different forages (Bermudagrass and Sunn Hemp). Methods: Fecal samples were taken from goats grazing either Sunn Hemp or Bermudagrass pastures, with naturally variable Haemonchus contortus loads. Samples were evaluated using 1H-NMR and LC/MS methods to describe and compare metabolic patterns under varied forage conditions between low and high Fecal Egg Count (FEC). Results: Our findings indicated no significant difference using univariate analyses but identified 10 discriminatory features using multivariate analyses for Bermudagrass and Sunn Hemp using 1H-NMR. With LC-MS, we found 11 significantly different (p < 0.05, FC > 2) and 115 discriminatory features for Bermudagrass and 113 in Sunn Hemp from multivariate analyses. Combining the findings of the two approaches suggested that Haemonchus contortus influenced several pathways associated with the metabolism of amino acids and energy conversion. Conclusions: The analysis of metabolome changes across both forages may help in revealing novel knowledge and accurate identification of possible biomarkers for gastrointestinal parasites. Further study is needed to validate the potential biomarker before deploying diagnostic tools based on the metabolomics indicators for early parasite diagnosis.
Full article
(This article belongs to the Section Animal Metabolism)
Open AccessArticle
Associations of S-Adenosylmethionine and S-Adenosylhomocysteine with Hepatocellular Carcinoma
by
Naana N. Yalley, Sebastian M. Armasu, Winnie Z. Fan, Irene K. Yan, Fowsiyo Y. Ahmed, Per Stål, Lewis R. Roberts, Tushar Patel and Samuel O. Antwi
Metabolites 2025, 15(11), 740; https://doi.org/10.3390/metabo15110740 - 13 Nov 2025
Abstract
Background: Hepatocellular carcinoma (HCC) is a leading cause of cancer-related deaths worldwide, increasingly arising in patients with metabolic dysfunction-associated steatotic liver disease (MASLD). Epigenetic dysregulation, particularly DNA methylation, has been implicated in MASLD-HCC development, yet the roles that the principal DNA methylation precursor
[...] Read more.
Background: Hepatocellular carcinoma (HCC) is a leading cause of cancer-related deaths worldwide, increasingly arising in patients with metabolic dysfunction-associated steatotic liver disease (MASLD). Epigenetic dysregulation, particularly DNA methylation, has been implicated in MASLD-HCC development, yet the roles that the principal DNA methylation precursor metabolites, S-adenosylmethionine (SAM) and S-adenosylhomocysteine (SAH), play in this association are unclear. Objective: We investigated associations of circulating SAM, SAH, the SAM/SAH ratio, with MASLD-HCC. Methods: In a multi-center pilot case–control study, we evaluated 69 MASLD-HCC cases and 136 cancer-free MASLD controls. Plasma SAM and SAH levels were quantified by liquid chromatography–tandem mass spectrometry. Metabolite levels were categorized as greater than or less than the median based on distribution in controls. Logistic regression was used to calculate odds ratios (ORs) and 95% confidence intervals (CIs), adjusting for age, sex, body mass index, smoking status, and type 2 diabetes. Results: MASLD-HCC cases had significantly higher plasma SAM levels (mean 121 vs. 96 nmol/L; p = 0.001) and SAM/SAH ratios (2.09 vs. 1.48; p = 6.42 × 10−7) than MASLD controls. In multivariable-adjusted models, elevated SAM levels (OR≥median vs. <median = 2.76; 95% CI: 1.38–5.72) and higher SAM/SAH ratio (OR≥median vs. <median = 2.30; 95% CI: 1.15–4.73) were associated with higher odds of MASLD-HCC. SAH alone was associated with MASLD-HCC. Conclusions: Higher plasma SAM levels and SAM/SAH ratios are independently linked to MASLD-HCC development. These metabolites might serve as noninvasive markers for HCC risk stratification in patients with MASLD and improve early detection efforts for MASLD-HCC.
Full article
(This article belongs to the Section Cell Metabolism)
►▼
Show Figures

Figure 1
Open AccessSystematic Review
Optimizing Exercise for Type 2 Diabetes Management: Comparative Insights from Aerobic, Resistance, Interval and Combined Training Protocols
by
Yongsheng Lan, Yujue Wang, Ruisi Wu and Ping Lv
Metabolites 2025, 15(11), 739; https://doi.org/10.3390/metabo15110739 - 12 Nov 2025
Abstract
Background/Objective: Type 2 diabetes mellitus (T2DM) is characterized by insulin resistance, β-cell dysfunction, and chronic hyperglycemia. Exercise is a cornerstone of non-pharmacological therapy, yet the optimal modalities by which different exercise prescriptions improve metabolic outcomes remain unclear. This review synthesizes evidence on
[...] Read more.
Background/Objective: Type 2 diabetes mellitus (T2DM) is characterized by insulin resistance, β-cell dysfunction, and chronic hyperglycemia. Exercise is a cornerstone of non-pharmacological therapy, yet the optimal modalities by which different exercise prescriptions improve metabolic outcomes remain unclear. This review synthesizes evidence on the metabolic effects of aerobic, resistance, high-intensity interval (HIIT), and combined training in individuals with T2DM. Methods: The PubMed, Web of Science, and Scopus databases were searched up to March 30, 2025. A total of 26 articles were included. Articles were selected based on studies conducted on human participants diagnosed with type 2 diabetes mellitus, involving structured exercise interventions, and reporting at least one outcome related to insulin function or glycemic control. Results: This review identified five exercise programs that can improve metabolic outcomes in patients with type 2 diabetes. Evidence levels varied across the 26 studies (n = 20–98), so intensity ranges should be interpreted as indicative rather than prescriptive. Aerobic training was the primary intervention, and evidence from 13 studies (8–48 weeks) showed that moderate-to-vigorous intensity aerobic training (approximately 50–85% of maximum heart rate or 50–75% of VO2max) was generally associated with improvements in β-cell function, insulin sensitivity, and glycated hemoglobin (HbA1c). Strength training (approximately 40–50% to <3RM, 12 weeks) was linked to better glycemic parameters in some studies, though effects on insulin resistance were inconsistent. Most studies indicated that combined aerobic training (60–85% of maximum heart rate) with resistance or other complementary exercise modalities for 8–24 weeks tended to improve HbA1c, fasting glucose, and insulin sensitivity. High-intensity interval training (HIIT, ≥85% of maximum heart rate, 8 weeks) was also associated with enhanced insulin sensitivity, β-cell function, and basal insulin levels. Conclusions: Different exercise modalities improve metabolic health through complementary mechanisms involving enhanced glucose transport, mitochondrial function, anti-inflammatory effects, and increased muscle mass. Tailoring exercise prescriptions based on individual capacity and metabolic targets may optimize outcomes in T2DM management.
Full article
(This article belongs to the Section Endocrinology and Clinical Metabolic Research)
►▼
Show Figures

Graphical abstract
Open AccessArticle
Disease and Medication Context Shape Ex Vivo Metabolite Stability: A Pilot Study in Systemic Lupus Erythematosus
by
Fabian Schmitt, Susanne Nguyen, Paul Christoph Claßen, Myriam Meineck, Mathias Hagen, Julia Weinmann-Menke and Thierry Schmidlin
Metabolites 2025, 15(11), 738; https://doi.org/10.3390/metabo15110738 - 12 Nov 2025
Abstract
Background/Objectives: Pre-analytical variation is a major challenge in metabolomics, yet most stability studies have focused on healthy volunteers and have overlooked the impact of disease and medication. To address this gap, we conducted a pilot study in systemic lupus erythematosus (SLE) to
[...] Read more.
Background/Objectives: Pre-analytical variation is a major challenge in metabolomics, yet most stability studies have focused on healthy volunteers and have overlooked the impact of disease and medication. To address this gap, we conducted a pilot study in systemic lupus erythematosus (SLE) to assess serum metabolite stability under delayed centrifugation. Methods: Peripheral blood from 10 SLE patients and 5 healthy controls (HC) was stored at room temperature for 1–24 h before processing and analyzed by untargeted LC-MS-based metabolomics. This design enabled direct evaluation of the effect of pre-analytical delay within the context of clinical heterogeneity. Results: Principal component trajectories showed reproducible temporal shifts in HC but dispersed patterns in SLE, indicating disease- and treatment-related influences. Linear mixed-effects models identified metabolites with condition-specific kinetics, including glucose, choline, glycerophosphocholine, and pyroglutamic acid. Mycophenolate intake was further associated with distinct AMP dynamics. Conclusions: These findings demonstrate that both disease state and medication reshape apparent metabolite stability, highlighting the need for strictly controlled sample handling and well-characterized clinical cohorts in metabolomics studies.
Full article
(This article belongs to the Topic Application of Analytical Technology in Metabolomics)
►▼
Show Figures

Figure 1
Open AccessArticle
Serum Metabolomics Reveals Metabolic Changes in Freestyle Wrestlers During Different Training Stages
by
Xiaonan Li, Xiangyu Liu, Jianxing Liu, Yinhai Liu, Yumei Han and Wei Zhang
Metabolites 2025, 15(11), 737; https://doi.org/10.3390/metabo15110737 - 11 Nov 2025
Abstract
Objectives: This study aimed to analyze metabolites changes in elite freestyle wrestlers during three specific training phases—pre-training, peak training, and recovery adjustment—through serum metabolomics analyses and biochemical indicator testing, providing preliminary insights for selecting effective functional assessment metrics. Methods: Five male
[...] Read more.
Objectives: This study aimed to analyze metabolites changes in elite freestyle wrestlers during three specific training phases—pre-training, peak training, and recovery adjustment—through serum metabolomics analyses and biochemical indicator testing, providing preliminary insights for selecting effective functional assessment metrics. Methods: Five male wrestlers (20.40 ± 2.07 years) and five female wrestlers (19.60 ± 0.55 years) were enrolled. Morning fasting venous blood samples were collected before training, at peak training intensity, and after training adjustment and recovery. Serum metabolomic analyses using 1H nuclear magnetic resonance (1H NMR) spectroscopy and assessment of biochemical indicators were performed. Results: The metabolomic analysis identified six significantly altered serum biomarkers in male wrestlers and three in females across different training phases. These differential metabolites are primarily implicated in the regulation of energy and amino acid metabolism pathways. Additionally, significant alterations in conventional biochemical indices were observed. Conclusions: Metabolomic markers provide a more accurate and comprehensive reflection of metabolic characteristics in freestyle wrestlers, offering a promising complementary approach to traditional biochemical assessments for monitoring physiological states.
Full article
(This article belongs to the Special Issue Interactions Between Exercise Physiology and Metabolism)
►▼
Show Figures

Figure 1
Open AccessArticle
Effect of Tryptophan Supplementation Levels on the Cecal Microbial Composition, Growth Performance, Immune Function and Antioxidant Capacity in Broilers
by
Xuelan Liu, Chunyan Fu, Qingtao Gao, Heng Zhang, Tianhong Shi, Guiming Li, Yunchao Wang and Yan Shang
Metabolites 2025, 15(11), 736; https://doi.org/10.3390/metabo15110736 - 11 Nov 2025
Abstract
Background: Tryptophan (Trp) is a limiting amino acid in poultry nutrition. Dietary supplementation of Trp not only enhances production performance, but also supports intestinal barrier integrity, alleviates stress, and boosts immunity, in which the derivatives from gut Trp-metabolizing commensal microbes play crucial roles.
[...] Read more.
Background: Tryptophan (Trp) is a limiting amino acid in poultry nutrition. Dietary supplementation of Trp not only enhances production performance, but also supports intestinal barrier integrity, alleviates stress, and boosts immunity, in which the derivatives from gut Trp-metabolizing commensal microbes play crucial roles. However, research on how excessive Trp affects poultry growth, metabolism, and gut microbiota composition remains limited. Methods: In this study, we investigated the effects of varying Trp levels (0.23%, 0.29%, 0.35%) on broiler production performance, immune function, and antioxidant levels through controlled feeding trials. These host responses were further correlated with cecal microbiota metagenomic sequencing data using multivariate analysis. Results: Compared with the basal 0.23% Trp level, a 0.35% of Trp addition significantly impaired broiler body weight gain and feed intake, and 0.29% Trp could increase thymus index and serum superoxide dismutase (SOD) level without affecting the growth performance; neither of these two levels affected the feed conversion rate. The cecal microbial metagenomic data further revealed that Trp supplementation reduced the abundance of harmful bacteria, while increasing the abundance of beneficial bacteria and Trp-metabolizing microorganisms. Correlation analysis showed that Trp supplementation was negatively correlated with body weight (BW) but positively correlated with thymus index and SOD level, with similar trends observed between the abundance of specific Trp-utilizing microorganisms and these indicators. Functional analysis revealed an increase in the abundance of KEGG orthology (KO) related to Trp metabolism from the aforementioned microbes. Conclusions: An appropriate addition of Trp (0.29%) can enhance certain metabolic levels without affecting production performance, which might be achieved through relevant metabolic pathways of intestinal microorganisms.
Full article
(This article belongs to the Special Issue Nutrition and Metabolism in Poultry)
►▼
Show Figures

Figure 1
Open AccessReview
Recent Advances of Pluripotent Stem Cell-Derived Cardiomyocytes for Regenerative Medicine
by
Farag M. Ibrahim, Ahmed Atef, Mostafa M. Mostafa and Mohammed A. Sayed
Metabolites 2025, 15(11), 735; https://doi.org/10.3390/metabo15110735 - 11 Nov 2025
Abstract
Cardiac muscle has limited proliferative potential; therefore, loss of cardiomyocytes is irreversible and can cause or exacerbate heart failure. Although both pharmacological and non-pharmacological therapies are available, these interventions act primarily on surviving myocardium to manage symptoms and reduce—rather than reverse—adverse remodeling. The
[...] Read more.
Cardiac muscle has limited proliferative potential; therefore, loss of cardiomyocytes is irreversible and can cause or exacerbate heart failure. Although both pharmacological and non-pharmacological therapies are available, these interventions act primarily on surviving myocardium to manage symptoms and reduce—rather than reverse—adverse remodeling. The only curative option for end-stage heart failure remains heart transplantation; however, its clinical use is severely constrained by the shortage of donor organs. Consequently, regenerative therapies have gained increasing attention as potential novel treatments. Among these, cardiomyocytes derived from patient-specific pluripotent stem cells (PSCs) represent a particularly promising experimental platform for cardiac regeneration. To evaluate the potential of PSCs for cardiac repair through both in vivo and in vitro approaches, we (1) examined the hallmarks of cardiomyocyte maturation and the regulatory systems that coordinate these processes, (2) reviewed recent advances in maturation protocols and derivation techniques, (3) discussed how the cellular microenvironment enhances maturation and function, and (4) identified current barriers to clinical translation. Importantly, we integrated developmental biology with protocol design to provide a mechanistic foundation for PSC-based regeneration. Specifically, insights from cardiac development—such as signaling pathways governing proliferation, alignment, and excitation-contraction coupling—were explicitly linked to the refinement of PSC differentiation and maturation protocols. This developmental perspective allows us to bridge pathology and stem-cell methodology, explaining how disruptions in native cardiac maturation can inform strategies to produce functionally mature PSC-derived cardiomyocytes. Finally, we assessed the clinical prospects of PSC-derived cardiomyocytes, highlighting both the most recent advances and the persistent translational challenges that must be addressed before widespread therapeutic use.
Full article
(This article belongs to the Special Issue Metabolic Modulators in Cardiovascular Disease Management)
►▼
Show Figures

Figure 1
Journal Menu
► ▼ Journal Menu-
- Metabolites Home
- Aims & Scope
- Editorial Board
- Reviewer Board
- Topical Advisory Panel
- Instructions for Authors
- Special Issues
- Topics
- Sections & Collections
- Article Processing Charge
- Indexing & Archiving
- Editor’s Choice Articles
- Most Cited & Viewed
- Journal Statistics
- Journal History
- Journal Awards
- Editorial Office
Journal Browser
► ▼ Journal BrowserHighly Accessed Articles
Latest Books
E-Mail Alert
News
Topics
Topic in
Cells, Chemistry, IJMS, Molecules, Metabolites
Bioactive Compounds and Therapeutics: Molecular Aspects, Metabolic Profiles, and Omics Studies 2nd Edition
Topic Editors: Michele Costanzo, Giovanni N. Roviello, Armando CeveniniDeadline: 20 November 2025
Topic in
Antioxidants, BioChem, IJMS, Metabolites, Biomedicines
Functional Food and Anti-Inflammatory Function
Topic Editors: Marika Cordaro, Rosanna Di Paola, Roberta FuscoDeadline: 30 November 2025
Topic in
Animals, Antioxidants, Metabolites, Pets, Veterinary Sciences
Research on Companion Animal Nutrition
Topic Editors: Baichuan Deng, Lian Li, Yun JiDeadline: 31 December 2025
Topic in
Applied Microbiology, Metabolites, Nutrients, Microorganisms
Microbiome Changes in Perimenopause: New Marker and Therapy Targets
Topic Editors: Dimitri Barski, Patrick FinzerDeadline: 31 March 2026
Special Issues
Special Issue in
Metabolites
Neurometabolics in a Nutshell
Guest Editor: Justyna PaprockaDeadline: 20 November 2025
Special Issue in
Metabolites
Effects of Various Exercise Methods on Metabolic Health
Guest Editors: Hun-Young Park, Won-Sang JungDeadline: 28 November 2025
Special Issue in
Metabolites
Sex Differences in Physical Exercise and Dietary Habits Effects on Metabolic Health
Guest Editors: Hannah Cabre, Adam M. GonzalezDeadline: 28 November 2025
Special Issue in
Metabolites
Mass Spectrometry-Based Metabolomics in Health and Disease: Targeted Analysis and Its Trends
Guest Editors: Mohammad Mehdi Banoei, Mehdi MirsaeidiDeadline: 30 November 2025
Topical Collections
Topical Collection in
Metabolites
Insulin Resistance in the 2020's
Collection Editor: Amedeo Lonardo
Topical Collection in
Metabolites
Natural Antioxidants to Food Preservation
Collection Editor: Jose Lorenzo Rodriguez
Topical Collection in
Metabolites
Feature Papers in Assessing Environmental Health and Function
Collection Editor: David J. Beale
Topical Collection in
Metabolites
Metabolic Effects of Animal Growth Promoters
Collection Editor: Chi Chen


