Optimizing Exercise for Type 2 Diabetes Management: Comparative Insights from Aerobic, Resistance, Interval and Combined Training Protocols
Abstract
1. Introduction
2. Materials and Methods
Search Strategy
3. Result
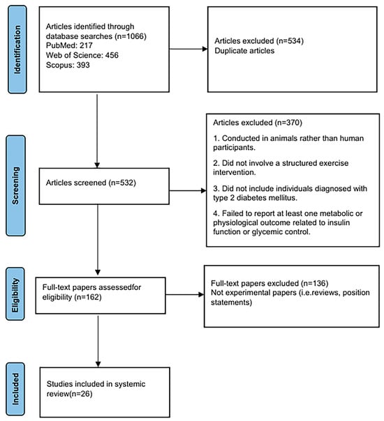
3.1. Study Selection
3.2. Studies Review
3.3. Data Extraction and Quality Assessment
3.4. Risk of Bias
4. Discussion
4.1. Effects of Aerobic Exercise on Improving Metabolic Outcomes
4.2. Effects of Resistance Training on Improving Metabolic Outcomes
4.3. Effects of HIIT on Improving Metabolic Outcomes
4.4. Effects of Combined HIIT and Resistance Training
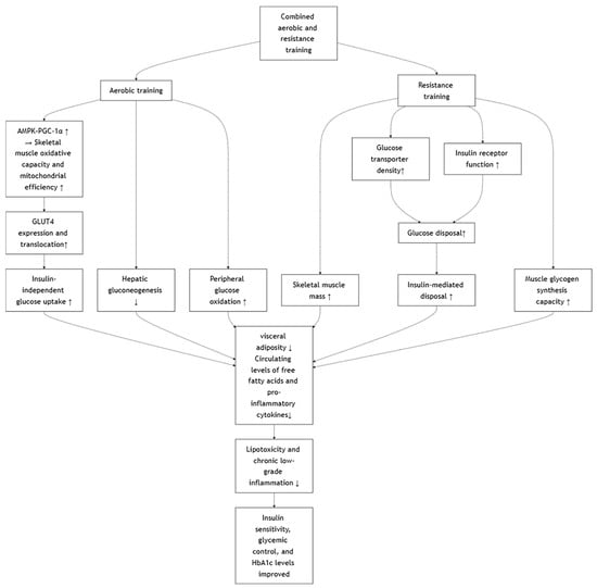
4.5. Effects of Combined Aerobic and Resistance Training
5. Conclusions
6. Implications for Clinical Practice and Public Health
Supplementary Materials
Author Contributions
Funding
Institutional Review Board Statement
Informed Consent Statement
Data Availability Statement
Conflicts of Interest
References
- Galicia-Garcia, U.; Benito-Vicente, A.; Jebari, S.; Larrea-Sebal, A.; Siddiqi, H.; Uribe, K.B.; Ostolaza, H.; Martín, C. Pathophysiology of type 2 diabetes mellitus. Int. J. Mol. Sci. 2020, 21, 6275. [Google Scholar] [CrossRef]
- DeFronzo, R.A.; Ferrannini, E.; Groop, L.; Henry, R.R.; Herman, W.H.; Holst, J.J.; Hu, F.B.; Kahn, C.R.; Raz, I.; Shulman, G.I. Type 2 diabetes mellitus. NRDP 2015, 1, 15019. [Google Scholar] [CrossRef]
- de Lade, C.G.; Marins, J.C.B.; Lima, L.M.; de Carvalho, C.J.; Teixeira, R.B.; Albuquerque, M.R.; Reis, J.S.; Amorim, P.R.d.S. Effects of different exercise programs and minimal detectable changes in hemoglobin A1c in patients with type 2 diabetes. Diabetol. Metab. Syndr. 2016, 8, 13. [Google Scholar] [CrossRef]
- Solomon, T.P.J.; Haus, J.M.; Kelly, K.R.; Rocco, M.; Kashyap, S.R.; Kirwan, J.P. Improved Pancreatic β-Cell Function in Type 2 Diabetic Patients After Lifestyle-Induced Weight Loss Is Related to Glucose-Dependent Insulinotropic Polypeptide. Diabetes Care 2010, 33, 1561–1566. [Google Scholar] [CrossRef] [PubMed]
- Sanz, C.; Gautier, J.-F.; Hanaire, H. Physical Exercise for the Prevention and Treatment of Type 2 Diabetes. Diabetes Metab. 2010, 36, 346–351. [Google Scholar] [CrossRef] [PubMed]
- Petersen, M.H.; Stidsen, J.V.; de Almeida, M.E.; Wentorf, E.K.; Jensen, K.; Ørtenblad, N.; Højlund, K. High-Intensity Interval Training Combining Rowing and Cycling Improves but Does Not Restore Beta-Cell Function in Type 2 Diabetes. Endocr. Connect. 2024, 13, 5. [Google Scholar]
- Johansen, M.Y.; Karstoft, K.; MacDonald, C.S.; Hansen, K.B.; Ellingsgaard, H.; Hartmann, B.; Wewer Albrechtsen, N.J.; Vaag, A.A.; Holst, J.J.; Pedersen, B.K. Effects of an Intensive Lifestyle Intervention on the Underlying Mechanisms of Improved Glycaemic Control in Individuals with Type 2 Diabetes: A Secondary Analysis of a Randomised Clinical Trial. Diabetologia 2020, 63, 2410–2422. [Google Scholar] [CrossRef]
- Thyfault, J.P.; Bergouignan, A. Exercise and Metabolic Health: Beyond Skeletal Muscle. Diabetologia 2020, 63, 1464–1474. [Google Scholar] [CrossRef]
- Roden, M.; Shulman, G.I. The Integrative Biology of Type 2 Diabetes. Nature 2019, 576, 51–60. [Google Scholar] [CrossRef]
- Burns, N.; Finucane, F.M.; Hatunic, M.; Gilman, M.; Murphy, M.; Gasparro, D.; Mari, A.; Gastaldelli, A.; Nolan, J.J. Early-Onset Type 2 Diabetes in Obese White Subjects Is Characterised by a Marked Defect in Beta Cell Insulin Secretion, Severe Insulin Resistance and a Lack of Response to Aerobic Exercise Training. Diabetologia 2007, 50, 1500–1508. [Google Scholar] [CrossRef]
- Zhang, W.; Guo, Q.; Shen, S. Effects of Various Exercise Intensities with the Same Energy Expenditure on Glucose Homeostasis and Insulin Sensitivity in Type 2 Diabetes Mellitus. Chin. J. Rehabil. Med. 2014, 29, 228–233. [Google Scholar]
- Meex, R.C.R.; Schrauwen-Hinderling, V.B.; Moonen-Kornips, E.; Schaart, G.; Mensink, M.; Phielix, E.; van de Weijer, T.; Sels, J.P.; Schrauwen, P.; Hesselink, M.K.C. Restoration of muscle mitochondrial function and metabolic flexibility in type 2 diabetes by exercise training is paralleled by increased myocellular fat storage and improved insulin sensitivity. Diabetes 2010, 59, 572–579. [Google Scholar] [CrossRef]
- Solomon, T.P.J.; Malin, S.K.; Karstoft, K.; Kashyap, S.R.; Haus, J.M.; Kirwan, J.P. Pancreatic β-cell function is a stronger predictor of changes in glycemic control after an aerobic exercise intervention than insulin sensitivity. J. Clin. Endocrinol. Metab. 2013, 98, 4176–4186. [Google Scholar] [CrossRef] [PubMed]
- Enteshary, M.; Esfarjani, F.; Reisi, J. Comparison of the effects of two different intensities of combined training on irisin, betatrophin, and insulin levels in women with type 2 diabetes. Asian J. Sports Med. 2019, 10, e85937. [Google Scholar] [CrossRef]
- Balducci, S.; Sacchetti, M.; Haxhi, J.; Orlando, G.; D’Errico, V.; Fallucca, S.; Menini, S.; Pugliese, G. Physical exercise as therapy for type 2 diabetes mellitus. Diabetes Metab. Res. Rev. 2014, 30 (Suppl. 1), 13–23. [Google Scholar] [CrossRef] [PubMed]
- Grace, A.; Chan, E.; Giallauria, F.; Graham, P.L.; Smart, N.A. Clinical outcomes and glycaemic responses to different aerobic exercise training intensities in type II diabetes: A systematic review and meta-analysis. Cardiovasc. Diabetol. 2017, 16, 37. [Google Scholar] [CrossRef]
- Liberati, A.; Altman, D.G.; Tetzlaff, J.; Mulrow, C.; Gøtzsche, P.C.; Ioannidis, J.P.A.; Moher, D. The PRISMA Statement for Reporting Systematic Reviews and Meta-Analyses of Studies That Evaluate Healthcare Interventions: Explanation and Elaboration. BMJ 2009, 339, b2700. [Google Scholar] [CrossRef]
- Bramer, W.M.; de Jonge, G.B.; Rethlefsen, M.L.; Mast, F.; Kleijnen, J. A systematic approach to searching: An efficient and complete method to develop literature searches. J. Med. Libr. Assoc. 2018, 106, 531–537. [Google Scholar] [CrossRef]
- Booth, A.; Clarke, M.; Dooley, G.; Ghersi, D.; Moher, D.; Petticrew, M.; Stewart, L. The nuts and bolts of PROSPERO: An international prospective register of systematic reviews. Syst. Rev. 2012, 1, 2. [Google Scholar] [CrossRef]
- Michishita, R.; Shono, N.; Kasahara, T.; Tsuruta, T. Effects of low intensity exercise therapy on early phase insulin secretion in overweight subjects with impaired glucose tolerance and type 2 diabetes mellitus. Diabetes Res. Clin. Pract. 2008, 82, 291–297. [Google Scholar] [CrossRef]
- Tsang, T.; Orr, R.; Lam, P.; Comino, E.; Fiatarone Singh, M. Effects of Tai Chi on Glucose Homeostasis and Insulin Sensitivity in Older Adults with Type 2 Diabetes: A Randomised Double-Blind Sham-Exercise-Controlled Trial. Age Ageing 2008, 37, 64–71. [Google Scholar] [CrossRef]
- Kirwan, J.P.; Solomon, T.P.; Wojta, D.M.; Staten, M.A.; Holloszy, J.O. Effects of 7 days of exercise training on insulin sensitivity and responsiveness in type 2 diabetes mellitus. Am. J. Physiol. Endocrinol. Metab. 2009, 297, E151–E156. [Google Scholar] [CrossRef] [PubMed]
- Li, J.; Zhang, W.; Guo, Q.; Liu, X.; Zhang, Q.; Dong, R.; Dou, H.; Shi, J.; Wang, J.; Yu, D. Duration of exercise as a key determinant of improvement in insulin sensitivity in type 2 diabetes patients. Tohoku J. Exp. Med. 2012, 227, 289–296. [Google Scholar] [CrossRef] [PubMed]
- Duvivier, B.; Schaper, N.C.; Hesselink, M.K.C.; van Kan, L.; Stienen, N.; Winkens, B.; Koster, A.; Savelberg, H. Breaking sitting with light activities vs. structured exercise: A randomised crossover study demonstrating benefits for glycaemic control and insulin sensitivity in type 2 diabetes. Diabetologia 2017, 60, 490–498. [Google Scholar] [CrossRef] [PubMed]
- Lin, C.H.; Ho, C.W.; Chen, L.C.; Chang, C.C.; Wang, Y.W.; Chiou, C.P.; Chiang, S.L. Effects of a 12-week exercise training on insulin sensitivity, quality of life, and depression status in patients with type 2 diabetes. J. Med. Sci. 2017, 37, 227–236. [Google Scholar]
- Rahbar, S.; Naimi, S.S.; Soltani, A.R.; Rahimi, A.; Akbarzadeh Baghban, A.; Rashedi, V.; Tavakkoli, H.M. Improvement in biochemical parameters in patients with type 2 diabetes after twenty-four sessions of aerobic exercise: A randomized controlled trial. Iran. Red Crescent Med. J. 2017, 19, e55094. [Google Scholar] [CrossRef]
- Shakil-Ur-Rehman, S.; Karimi, H.; Gillani, S.A. Effects of supervised structured aerobic exercise training program on fasting blood glucose level, plasma insulin level, glycemic control, and insulin resistance in type 2 diabetes mellitus. Pak. J. Med. Sci. 2017, 33, 576–580. [Google Scholar] [CrossRef]
- Nuhu, J.M.; Maharaj, S.S. Influence of a mini-trampoline rebound exercise program on insulin resistance, lipid profile and central obesity in individuals with type 2 diabetes. J. Sports Med. Phys. Fitness 2018, 58, 503–509. [Google Scholar] [CrossRef]
- Zhang, H.; Simpson, L.K.; Carbone, N.P.; Hirshman, M.F.; Nigro, P.; Vamvini, M.; Goodyear, L.J.; Middelbeek, R.J. Moderate-intensity endurance training improves late phase β-cell function in adults with type 2 diabetes. iScience 2023, 26, 107123. [Google Scholar] [CrossRef]
- Bruce, C.R.; Kriketos, A.D.; Cooney, G.J.; Hawley, J.A. Disassociation of muscle triglyceride content and insulin sensitivity after exercise training in patients with type 2 diabetes. Diabetologia 2004, 47, 23–30. [Google Scholar] [CrossRef]
- Tokmakidis, S.P.; Zois, C.E.; Volaklis, K.A.; Kotsa, K.; Touvra, A.M. The effects of a combined strength and aerobic exercise program on glucose control and insulin action in women with type 2 diabetes. Eur. J. Appl. Physiol. 2004, 92, 437–442. [Google Scholar] [CrossRef]
- Glans, F.; Eriksson, K.F.; Segerström, Å.; Thorsson, O.; Wollmer, P.; Groop, L. Evaluation of the effects of exercise on insulin sensitivity in Arabian and Swedish women with type 2 diabetes. Diabetes Res. Clin. Pract. 2009, 85, 69–74. [Google Scholar] [CrossRef]
- Mir, E.; Moazzami, M.; Bijeh, N.; Dokht, E.H.; Rahimi, N. Changes in SFRP5, WNT5A, HbA1c, BMI, PBF, and insulin resistance in men with type 2 diabetes after 12 weeks of combined exercise (HIIT and resistance). Int. J. Diabetes Dev. Ctries. 2020, 40, 248–254. [Google Scholar] [CrossRef]
- Mancilla, R.; Brouwers, B.; Schrauwen-Hinderling, V.B.; Hesselink, M.K.; Hoeks, J.; Schrauwen, P. Exercise training elicits superior metabolic effects when performed in the afternoon compared to morning in metabolically compromised humans. Physiol. Rep. 2021, 8, e14669. [Google Scholar] [CrossRef] [PubMed]
- Amaravadi, S.K.; Maiya, G.A.; K, V.; Shastry, B.A. Effectiveness of structured exercise program on insulin resistance and quality of life in type 2 diabetes mellitus—A randomized controlled trial. PLoS ONE 2024, 19, e0302831. [Google Scholar] [CrossRef] [PubMed]
- Misra, A.; Alappan, N.K.; Vikram, N.K.; Goel, K.; Gupta, N.; Mittal, K.; Bhatt, S.; Luthra, K. Effect of supervised progressive resistance-exercise training protocol on insulin sensitivity, glycemia, lipids, and body composition in Asian Indians with type 2 diabetes. Diabetes Care 2008, 31, 1282–1287. [Google Scholar] [CrossRef]
- Kwon, H.R.; Han, K.A.; Ku, Y.H.; Ahn, H.J.; Koo, B.K.; Kim, H.C.; Min, K.W. The effects of resistance training on muscle and body fat mass and muscle strength in type 2 diabetic women. Korean Diabetes J. 2010, 34, 101–110. [Google Scholar] [CrossRef]
- Schardt, C.; Adams, M.B.; Owens, T.; Keitz, S.; Fontelo, P. Utilization of the PICO Framework to Improve Searching PubMed for Clinical Questions. BMC Med. Inform. Decis. Mak. 2007, 7, 16. [Google Scholar] [CrossRef]
- Sterne, J.A.C.; Savović, J.; Page, M.J.; Elbers, R.G.; Blencowe, N.S.; Boutron, I.; Cates, C.J.; Cheng, H.-Y.; Corbett, M.S.; Eldridge, S.M.; et al. RoB 2: A Revised Tool for Assessing Risk of Bias in Randomised Trials. BMJ 2019, 366, l4898. [Google Scholar] [CrossRef]
- Zanuso, S.; Sacchetti, M.; Sundberg, C.J.; Orlando, G.; Benvenuti, P.; Balducci, S. Exercise in type 2 diabetes: Genetic, metabolic and neuromuscular adaptations. A review of the evidence. Br. J. Sports Med. 2017, 51, 1533–1538. [Google Scholar] [CrossRef]
- Carruthers, A. Facilitated diffusion of glucose. Physiol. Rev. 1990, 70, 1135–1176. [Google Scholar] [CrossRef]
- Syeda, U.A.; Battillo, D.; Visaria, A.; Malin, S.K. The importance of exercise for glycemic control in type 2 diabetes. Am. J. Med. Open 2023, 9, 100031. [Google Scholar] [CrossRef] [PubMed]
- Irrcher, I.; Adhihetty, P.J.; Joseph, A.-M.; Ljubicic, V.; Hood, D.A. Regulation of mitochondrial biogenesis in muscle by endurance exercise. Sports Med. 2003, 33, 783–793. [Google Scholar] [CrossRef]
- Kazeminasab, F.; Baharlooie, M.; Rezazadeh, H.; Soltani, N.; Rosenkranz, S.K. The effects of aerobic exercise on liver function, insulin resistance, and lipid profiles in prediabetic and type 2 diabetic mice. Physiol. Behav. 2023, 271, 114340. [Google Scholar] [CrossRef] [PubMed]
- Mika, A.; Macaluso, F.; Barone, R.; Di Felice, V.; Sledzinski, T. Effect of exercise on fatty acid metabolism and adipokine secretion in adipose tissue. Front. Physiol. 2019, 10, 26. [Google Scholar] [CrossRef] [PubMed]
- Teixeira-Lemos, E.; Nunes, S.; Teixeira, F.; Reis, F. Regular physical exercise training assists in preventing type 2 diabetes development: Focus on its antioxidant and anti-inflammatory properties. Cardiovasc. Diabetol. 2011, 10, 12. [Google Scholar] [CrossRef]
- Lee, J.; Kim, D.; Kim, C. Resistance training for glycemic control, muscular strength, and lean body mass in old type 2 diabetic patients: A meta-analysis. Diabetes Ther. 2017, 8, 459–473. [Google Scholar] [CrossRef]
- Zierler, K. Whole body glucose metabolism. Am. J. Physiol. Endocrinol. Metab. 1999, 276, E409–E426. [Google Scholar] [CrossRef]
- Laursen, P.B.; Jenkins, D.G. The scientific basis for high-intensity interval training. Sports Med. 2002, 32, 53–73. [Google Scholar] [CrossRef]
- Towler, M.C.; Hardie, D.G. AMP-activated protein kinase in metabolic control and insulin signaling. Circ. Res. 2007, 100, 328–341. [Google Scholar] [CrossRef]
- Methenitis, S. A brief review on concurrent training: From laboratory to the field. Sports 2018, 6, 127. [Google Scholar] [CrossRef]
- Hansen, P.A.; Nolte, L.A.; Chen, M.M.; Holloszy, J.O. Increased GLUT-4 translocation mediates enhanced insulin sensitivity of muscle glucose transport after exercise. J. Appl. Physiol. 1998, 85, 1218–1222. [Google Scholar] [CrossRef] [PubMed]
- Min, C.; Lei, Z.; Siyu, C.; Yaqian, Q.; Jingquan, S. Acute and chronic effects of high-intensity interval training (HIIT) on postexercise intramuscular lipid metabolism in rats. Physiol. Res. 2021, 70, 735. [Google Scholar] [CrossRef] [PubMed]
- Krogh-Madsen, R.; Plomgaard, P.; Møller, K.; Mittendorfer, B.; Pedersen, B.K. Influence of TNF-α and IL-6 infusions on insulin sensitivity and expression of IL-18 in humans. Am. J. Physiol. Endocrinol. Metab. 2006, 291, E108–E114. [Google Scholar] [CrossRef]
- Leiva-Valderrama, J.M.; Montes-de-Oca-Garcia, A.; Opazo-Diaz, E.; Ponce-Gonzalez, J.G.; Molina-Torres, G.; Velázquez-Díaz, D.; Galán-Mercant, A. Effects of high-intensity interval training on inflammatory biomarkers in patients with type 2 diabetes: A systematic review. Int. J. Environ. Res. Public Health 2021, 18, 12644. [Google Scholar] [CrossRef] [PubMed]
- Jin, C.-H.; Rhyu, H.-S.; Kim, J.Y. The effects of combined aerobic and resistance training on inflammatory markers in obese men. J. Exerc. Rehabil. 2018, 14, 660–666. [Google Scholar] [CrossRef]
- Drake, J.C.; Wilson, R.J.; Yan, Z. Molecular mechanisms for mitochondrial adaptation to exercise training in skeletal muscle. FASEB J. 2016, 30, 13–22. [Google Scholar] [CrossRef]
- Ferrari, F.; Bock, P.M.; Motta, M.T.; Helal, L. Biochemical and molecular mechanisms of glucose uptake stimulated by physical exercise in insulin resistance state: Role of inflammation. Arq. Bras. Cardiol. 2019, 113, 1139–1148. [Google Scholar] [CrossRef]
- Cartee, G.D. Mechanisms for greater insulin-stimulated glucose uptake in normal and insulin-resistant skeletal muscle after acute exercise. Am. J. Physiol. Endocrinol. Metab. 2015, 309, E949–E959. [Google Scholar] [CrossRef]
- Römer, A.; Linn, T.; Petry, S.F. Lipotoxic impairment of mitochondrial function in β-cells: A review. Antioxidants 2021, 10, 293. [Google Scholar] [CrossRef]
- Greiwe, J.S.; Hickner, R.C.; Hansen, P.A.; Racette, S.B.; Chen, M.M.; Holloszy, J.O. Effects of endurance exercise training on muscle glycogen accumulation in humans. J. Appl. Physiol. 1999, 87, 222–226. [Google Scholar] [CrossRef]
- Gregory, J.M.; Muldowney, J.A.; Engelhardt, B.G.; Tyree, R.; Marks-Shulman, P.; Silver, H.J.; Donahue, E.P.; Edgerton, D.S.; Winnick, J.J. Aerobic exercise training improves hepatic and muscle insulin sensitivity, but reduces splanchnic glucose uptake in obese humans with type 2 diabetes. Nutrients 2019, 9, 25. [Google Scholar] [CrossRef]






| Filter: | (English) AND (in Title and Abstract) | Results |
|---|---|---|
| #1 | (exercise*) AND (insulin secretion) AND (type 2 diabetes) | 323 |
| #2 | (exercise*) AND (insulin secretion” OR “insulin sensitivity” OR “β-cell function” OR HOMA-IR OR HbA1c OR “glycemic control” OR “glucose control”) AND (type 2 diabetes) | 169 |
| #3 | Total after merging duplicate articles from #1 and #2 | 393 |
| Reference | Subjects’ Characteristics | Exercise Intervention | Main Findings | ||
|---|---|---|---|---|---|
| Type | Duration, Frequency | Intensity | |||
| Burns et al., 2007 [10] | Type 2 diabetes group: N = 13; 7 completed 12-week aerobic training Non-diabetic control group: N = 18; 14 completed 12-week aerobic training. | Aerobic | 12 months; >3 h/week | 33% gymnastics + 66% Nordic walking | 1. HbA1c Type 2 diabetes group: decreased from 8.6 ± 1.7 to 7.1 ± 1.2% *** Non-diabetic control group: decreased from 8.7 ± 1.9 to 7.2 ± 1.4% *** |
| Michishita et al., 2008 [20] | Impaired glucose tolerance (IGT) group: N = 10; Age = 56.3 ± 8.8 years; BMI = 28.1 ± 3.4 kg/m2; Type 2 diabetes mellitus (DM) group: N = 10; Age = 58.5 ± 6.2 years; BMI = 30.2 ± 2.2 kg/m2; Normal glucose tolerance (NGT) group: N = 10; Age = 51.1 ± 8.2 years; BMI = 29.7 ± 4.2 kg/m2. | Aerobic | 12 weeks; 1–6 times/week; 180 min/week | Cycle ergometer cycling at lactate threshold. | 1. HbA1c IGT group: no change; DM group: decreased from 6.8 ± 0.4 † to 6.5 ± 0.3% NGT group: no change. 2. Fasting glucose: IGT group: no change; DM group: decreased from 129.9 ± 11.8 † to 118.6 ± 9.3 * mg/dL NGT group: no change. 3. 2 h glucose: IGT group: decreased from 161.2 ± 19.5 † to 127.8 ± 31.8 mg/dL DM group: decreased from 208.7 ± 43.1 † to 157.2 ± 47.1 * mg/dL NGT group: decreased from 120.1 ± 14.3 to 106.4 ± 16.3 * mg/dL 4. Fasting insulin: IGT group: no change DM group: no change NGT group: decreased from 17.8 ± 10.5 to 14.2 ± 8.2 * μU/mL 5. Homeostatic Model Assessment of Insulin Resistance (HOMA-IR): IGT group: no change DM group: no change NGT group: decrease from 4.24 ± 2.74 to 3.41 ± 2.30 * 6. Insulinogenic index: IGT group: increase from 0.54 ± 0.24 † to 0.99 ± 0.37 * DM group: increase from 0.44 ± 0.22 † to 0.93 ± 0.45 * NGT group: no change. 7. Insulin sensitivity index: IGT group: increase from 3.59 ± 1.14 to 4.79 ± 1.56 * DM group: increase from 2.34 ± 1.75 †, to 3.08 ± 1.29 * NGT group: increase from 3.15 ± 1.53 to 3.93 ± 1.75 * |
| Tsang et al., 2008 [21] | N = 38 (1 dropout; final N = 37), age = 65 ± 7.8 years; 79% women; BMI = 32.2 ± 6.3 kg/m2; Tai Chi group: N = 17; Control (sham exercise) group: N = 20. | Tai Chi exercise and Sham Exercise (Sham protocol included light static exercises shown to have no effect on strength, flexibility, or aerobic fitness). | 16 weeks; two sessions per week; 1 h supervised sessions. | Tai Chi group: 12-movement hybrid of Sun & Yang styles; includes warm-up and cool-down; same trained instructor. Control (sham exercise) group: 1 h seated/standing calisthenics and stretching (sham exercise); minimal intensity (no resistance, isometric work, or aerobic overload). | 1. Insulin resistance: Tai Chi group: no change; Control (sham exercise) group: no change; 2. HbA1c: Tai Chi group: no change; Control (sham exercise) group: no change. |
| Kirwan et al., 2009 [22] | 14 obese patients with type 2 diabetes; Age = 63 ± 1 years; BMI = 31.9 ± 2.2 kg/m2. | Aerobic | On 7 consecutive days; 50–60 min of exercise | 80–85% HRmax | 1. Glucose disposal rate (mg/kg/min) during euglycemic clamp: 40 mU stage: increased from 1.84 ± 0.32 to 2.67 ± 0.37 * 1000 mU stage: increased from 7.57 ± 0.61 to 8.84 ± 0.56 * |
| Solomon et al., 2010 [4] | 29 older obese men and women (N = 29; aged: 65 ± 1 years; BMI: 33.6 ± 1.0 kg/m2), divided into obese with normal glucose tolerance (N =16) and obese with type 2 diabetic (N =13). | Aerobic | Aerobic: 3 months, 5 days/week, 1 h/day Diet: 55% carbohydrate, 30% fat, and 15% protein; | 80–85% HRmax | 1. Glucose area under the curve (AUC): Obese with normal glucose tolerance group: no change Obese with type 2 diabetic group: decreased from 14 × 103 to 12 × 103 mg·dL−1·3h *† 2. C-Peptide AUC: Obese with normal glucose tolerance group: decreased from 1.05 × 103 to 0.8 × 103 mg·dL·3 h Obese with type 2 diabetic group: increased from 0.25 × 103 to 0.4 × 103 mg·dL·3h† 3. Oral glucose-induced insulin secretion (ΔC-pep/ΔG): Obese with normal glucose tolerance group: decreased from 32 to 18 a.u Obese with type 2 diabetic group: increased from 12 to 18 a.u † 4. β-Cell function (ΔC-Pep/ΔG ÷ IR): Obese with normal glucose tolerance group: no change Obese with type 2 diabetic group: increased from 1 to 2 a.u † |
| Li et al., 2012 [23] | Low-intensity group: N = 27; Age = 52.0 ± 1.3 years; BMI = 25.9 ± 0.6 kg/m2; High-intensity group: N = 28; Age = 50.3 ± 1.2 years; BMI = 26.1 ± 0.7 kg/m2; | Aerobic | 12-week aerobic training, 4 sessions/week, | Low-intensity group: 50% VO2peak throughout, 2 × 120 kcal training in the later stage High-intensity group: 65% in weeks 3–4, 75% VO2peak in weeks 5–12, 2 × 120 kcal training | 1. Fasting insulin: Low-intensity group: Baseline to 16–24 h: decreased from 14.3 ± 1.1 to 11.0 ± 0.9 μU/mL * 16–24 h to 15 days: no change High-intensity group: Baseline to 16–24 h: decreased from 13.7 ± 1.0 to 10.5 ± 0.9 μU/mL * 16–24 h to 15 days: no change 2. HOMA-IR: Low-intensity group: Baseline to 16–24 h: decreased from 4.8 ± 0.3 to 3.6 ± 0.2 * 16–24 h to 15 days: no change High-intensity group: Baseline to 16–24 h: decreased from 4.3 ± 0.2 to 3.3 ± 0.2 * 16–24 h to 15 days: no change |
| Solomon et al., 2013 [13] | 105 older overweight/obese adults with impaired glucose tolerance or type 2 diabetes (aged: 61 ± 1 years, BMI: 33 ± 1 kg/m2) | Aerobic | 12 to 16 weeks, 5 days/week, 60 min/day | 75% of VO2max | 1. β-cell disposition index (DI): Phase 1 (first 30 min of oral glucose tolerance test (OGTT)): Increased from 707 ± 64 to 1054 ± 113 a.u.; Change (Δ): +351 ± 89 Phase 2 (30 to 120 min of OGTT): Increased from 3561 ± 317 to 6491 ± 672 a.u.; Change (Δ): +2946 ± 489 2. Insulin sensitivity (mol/kg/min/pM): Increased from 0.0194 ± 0.0013 to 0.0309 ± 0.0022 ** |
| Duvivier et al., 2017 [24] | 19 patients with type 2 diabetes (13 men, 6 women), age 63 ± 9 years. | Aerobic | Each subject received 3 interventions (14 h/day of sitting, 1.1 h moderate-to-high-intensity cycling, and 4.7 h standing and light walking) sequentially under free-living conditions, each lasting 4 days. | Sitting (SIT) group: about 14 h/day of sitting; Exercise (EXE) group: about 1.1 h of sitting time replaced by moderate-to-high-intensity cycling; Sit Less (SL) group: about 4.7 h of sitting time replaced by standing (+2.5 h) and light walking (+2.2 h) | 1. Glucose: EXE vs. SIT group (Decrease): 7.60 ± 0.26 vs. 7.35 ± 0.23 † SL vs. SIT group: no change SL vs. EXE group: no change 2. Insulin (pmol/L): EXE vs. SIT group: no change; SL vs. SIT group (Increase): 95 ± 14 vs. 108 ± 13 † SL vs. EXE group (Increase): 95 ± 14 vs. 102 ± 14 † 3. C-peptide (nmol/L): EXE vs. SIT group: no change; SL vs. SIT group (Increase): −0.03 ± 0.09 vs. 0.06 ± 0.08† SL vs. EXE group: no change 4. 24 h glucose AUC (min × mmol/L): EXE vs. SIT group: no change SL vs. SIT group (Increase): 10,589 ± 268 vs. 11,071 ± 334 † SL vs. EXE group: no change |
| Lin et al., 2017 [25] | 17 patients with type 2 diabetes, Age = 48.2 ± 4.1 years | Aerobic | 12 weeks; 30 min per session; 3 sessions/week | 60% VO2max (72% HRmax) | 1. Oral Glucose Tolerance Test glucose AUC: Decreased from 1925 ± 479 to 1624 to 341 (min/mmol/L) *** |
| Rahbar et al., 2017 [26] | 30 participants (aged: 48.31 ± 5.02 years; BMI: 27.40 ± 3.65 kg/m2), divided into aerobic group (N = 15) and control group (N = 15). | Aerobic | 8 weeks, 30 min per session, 3 times/week | 50–70% HRmax | 1. Fasting blood glucose: Aerobic group: Decreased from 167.54 to 130.92 (mg/dL) Control group: Decreased from 146.00 to 131.73 (mg/dL) 2. HbA1c: Aerobic group: Decreased from 7.27 to 6.62% Control group: Decreased from 7.37 to 7.03% |
| Shakil-ur-Rehman et al., 2017 [27] | Aerobic group: N = 51; Age = 53.74 ± 8.75 years; Control group: N = 51; Age = 55.08 ± 7.67 years. | Aerobic | 25 weeks, 3 times/week | 10 min/session, 30 min/week at 0° incline; each subsequent phase adds 30 min/week and 3° incline every 5 weeks. | 1. Fasting Blood Glucose (mg/dL): Aerobic vs. Control group: 250.07 ± 28.23 *† vs. 281.41 ± 31.30 2. Plasma Insulin (mU/L): Aerobic vs. Control group: 8.91 ±3.83 *† vs. 14.85 ± 5.27 3. Insulin Resistance: Aerobic vs. Control group: 37.97 ± 15.58 *† vs. 70.79 ± 23.30 |
| Nuhu et al., 2018 [28] | Aerobic exercise group: N = 30; Age = 39.5 years; BMI = 25.4 kg/m2; Control group: N = 30; Age = 39.0; BMI = 25.2 kg/m2. | Aerobic | 3 times/week for 12 weeks; 20 min/session progressed to 30 min from week 5. | Bounce height 10–15 cm, 90–120 bounces/min, 40–60% HRR. | 1. Insulin: Aerobic exercise group: decreased from 8.00 (6.08–9.00) to 5.60 (5.00–6.03) µiu/L * Control group: no change 2. Insulin resistance score: Aerobic exercise group: decrease from 3.49 (2.05–4.58) to 1.79 (1.56–2.21) * Control group: no change |
| Zhang et al., 2023 [29] | 10 adults with type 2 diabetes, aged 49.00 ± 5.00 years; | Aerobic | 10 weeks, 4 times/week, 45–60 min per session | 70–75% VO2peak | 1. HbA1C: Decrease from 7.7 ± 0.9% to 7.2 ± 1%. 2. Glucose tolerance test: Decreased by 18% and 15% at 90 min and 120 min |
| Reference | Subjects’ Characteristics | Exercise Intervention | Main Findings | ||
|---|---|---|---|---|---|
| Type | Duration, Frequency | Intensity | |||
| Bruce et al., 2004 [30] | Type 2 group: N = 7; age = 48 ± 2; BMI = 32.3 ± 2.3; Control group: N = 6; age = 46 ± 3; BMI = 28.8 ± 1.1. | Combined aerobic and Interval Training | 8 weeks, 3 sessions per week | Weeks 1–4: Aerobic: 2 steady rides (70% VO2peak, up to 60 min); 1 interval session (3 min × 8 at 80% VO2peak, 2 min rest at ~50%) Weeks 5–8: Same structure, adjusted to new VO2peak (steady rides at 70%, intervals at 85%) | 1. Insulin sensitivity (Whole body insulin-stimulated glucose uptake): Increased by ~30% in both groups * 2. Plasma insulin: Type 2 group: Decreased from 178.2 ± 62.1 to 127.8 ± 41.3 pmol/L *† Control group: Decreased from 78.7 ± 13.0 to 70.6 ± 13.0 pmol/L * |
| Tokmakidis et al., 2004 [31] | N = 9; Age 55.2 ± 6.7 years; BMI = 31.5 ± 3.1 kg/m2. | Combined aerobic and strength | 4 months | Aerobic: 2×/week (Mon, Thu), 75 min/session, 60–70% HRmax (first 2 months), then 70–80% HRmax. Strength: 2×/week (Tue, Fri), 6 exercises, 3 × 12 reps at 60% 1RM, 45–60 s rest between sets, 2–3 min between exercises. | 1. Fasting glucose: Baseline to 4 weeks: decreased from 144.2 ± 16.7 to 133.5 ±14.4 mg dL−1 * 4 weeks to 16 weeks: increased from 133.5 ± 14.4 to 137.1 ± 16.3 mg dL−1 * 2. HbA1c: Baseline to 4 weeks: decreased from 7.7 ± 1.7 to 7.1 ± 1.3% 4 weeks to 16 weeks: decreased from 7.1 ±1.3 to 6.9 ± 1.0% 3. Glucose AUC: Baseline to 4 weeks: decrease from 32.0 ± 4.9 to 29.4 ± 4.2 g dL−1 × min * 4 weeks to 16 weeks: decrease from 29.4 ± 4.2 to 28.0 ± 4.3 g dL−1 × min * 4. Fasting insulin: Baseline to 4 weeks: no change; 4 weeks to 16 weeks: decrease from 11.0 ± 4.0 to 9.0 ± 3.4 μU mL−1 * 5. Insulin AUC: Baseline to 4 weeks: decrease from 7.7 ± 2.7 to 6.1 ± 2.8 μU mL−1 × min × 103 * 4 weeks to 16 weeks: decrease from 6.1 ± 2.8 to 4.8 ± 1.8 μU mL−1 × min × 103 * |
| Glans et al., 2009 [32] | Arabian group: N = 17, age = 50 ± 6.6 years; BMI: 32.3 ± 3.3 kg/m2 Swedish group: N = 12, age = 49.5 ± 7.7 years; BMI: 32.8 ± 3.8 kg/m2 | Combined aerobic and strength | 6-month; 3 times/week; 45 min | Phase 1 (Week 1–12): Combined Resistance Training: Warm-up: 5 min 25 min Circuit training: (Ergometer cycling; Dumbbell bilateral alternately biceps/triceps curls; Dumbbell shoulder press; Seated bilateral row with rubber bands; Standing alternately leg extension with rubber bands; Step up) Core strengthening (abdominal and back exercises on the floor): 10 min Stretching: 5 min Phase 2 (Week 13–24): Aerobic Exercise Program: Warm-up: 5 min; Aerobic component (dance and step up): 25 min; Core strengthening (abdominal and back exercises on the floor): 10 min; Stretching: 5 min | 1. HbA1C: Arabian group: baseline to 6 months: no change; Swedish group: baseline to 6 month: decreased from 6.9 ± 1.3 to 6.3 ± 1% *† |
| Meex et al., 2010 [12] | Control group: N = 20; Age = 59.0 ± 0.8 years; BMI = 29.7 ± 0.8 kg/m2; Type 2 diabetes group: N = 18; Age = 59.4 ± 1.1 years; BMI = 30.0 ± 0.8 kg/m2. | Combined aerobic and strength | 12 weeks; Aerobic: 30 min/session, 2 sessions/week; Resistance: 1 session/week | Aerobic training: Cycling ergometer, 55% Wmax; Strength training: One set of 8 reps at 55% MVC and two sets of 8 reps at 75% MVC, targeting large muscle groups (chest press, leg extension, lat pull-down, leg press, triceps curls, biceps curls, abdominal crunches, horizontal row) | 1. Plasma insulin: Basal: Control group: decreased from 18.1 ± 2.4 to 16.1 ± 2.1 mU/L * Type 2 diabetes group: decreased from 16.4 ± 1.2 to 14.6 ± 0.8 mU/L * Clamp: Control group: no change; Type 2 diabetes group: no change. 2. Glucose disposal rate: Basal: Control group: no change; Type 2 diabetes group: decrease from 11.6 ± 0.7 to 9.9 ± 0.6 μmol·kg−1·min−1 *† Clamp: Control group: no change; Type 2 diabetes group: increased from 18.4 ± 1.4 to 21.0 ± 1.4 μmol·kg−1·min *† |
| de Lade et al., 2016 [3] | Strength Training: N = 5; Age = 57 ± 12 years; BMI = 27 ± 3 kg/m2; Aerobic Training: N = 6; Age = 54 ± 9 years; BMI = 36 ± 10 kg/m2. | Combined aerobic and strength | 20 weeks, 3 times/week | Aerobic Training: 60–70% of maximum heart rate; Strength Training: moderate intensity, based on Borg scale 11–13 | 1. HbA1c: Aerobic group: Decreased from 8.6 ± 2.5 to 7.5 ± 1.7% ** Strength group: Decreased from 9.2 ± 1.9 to 7.4 ± 0.9% ** 2. Average glycemic level: Aerobic group: Decreased from 202 to 171 mg/dL ** Strength group: Decreased from 217 to 165 mg/dL ** |
| Enteshary, M., Esfarjani, F., & Reisi, J., 2019 [14] | 26 female patients with type 2 diabetes, aged 35–45 years, were divided into high-intensity, moderate-intensity and control groups. | Combined aerobic and strength | Aerobic: 5 times/week for 8 weeks Strength: 2 times/week for 8 weeks | High-intensity aerobic: 70–89% HRmax for 75 min; Moderate-intensity aerobic: 55–69% HRmax for 30 min. Strength: 15 to 20 repetitions, 25% elasticity | 1. Betatrophin: Significantly higher in high-intensity (1006 ± 565.99 µg/mL *†) compared to the moderate-intensity group and (517.34 ± 27.63 µg/mL *) control (400.7 ± 36.89 µg/mL *) after 8 weeks. 2. Insulin: Increased in all groups post-training *; but is lower in both high (14.45 ± 7.68 µg/mL †) and moderate (19.04 ± 8.67 µg/mL †) intensity groups compared to control group (27.57 ± 18.78 µg/mL) after 8 weeks. |
| Johansen et al., 2020 [7] | 98 type 2 diabetes duration <10 years (aged: 54.8 ± 8.9 years; BMI: 25–40 kg/m2), divided into lifestyle intervention + standard care group and standard care group | Combined aerobic and strength | Lifestyle intervention (Combined aerobic and strength training): Aerobic exercise: 12 months. 5–6 times/week; Strength exercise: 2–3 times per week, with gradually increasing weight and repetitions; Concurrent dietary intervention aiming for a BMI of 25 kg/m2; Standard care: consisted of individual guidance on disease management, lifestyle advice and blinded regulation of medication following a pre-specified algorithm. | NA | Insulin sensitivity (Matsuda Index): Standard care group: Decreased from 2.03 (95% CI: 1.40–3.54) to 1.17 (95% CI: 0.99, 1.38) * Lifestyle intervention group: Decreased from 2.12 (95% CI: 1.57–2.83) to 1.43 (95% CI: 1.29, 1.59) *† 1. Insulin secretion (Insulinogenic index): Standard care group: Increased from 0.20 (95% CI: 0.12–0.35) to 1.21 (95% CI: 0.98, 1.50) * Lifestyle intervention group: Increased from 0.31 (95% CI: 0.18–0.42) to 1.32 (95% CI: 1.15, 1.51) * 2. β-cell disposition index (DI) Standard care group: Increased from 0.42 (95% CI: 0.26–0.75) to 1.35 (95% CI: 1.03, 1.78) * Lifestyle intervention group: Increased from 0.56 (95% CI: 0.36–0.89) to 1.90 (95% CI: 1.59, 2.27) *† |
| Mir et al., 2020 [33] | Combined exercise: N = 10; Age = 58.9 ± 3.54 years; BMI = 28.77 ± 3.12 kg/m2; Control: N = 9; Age = 57.7 ± 4.57 years; BMI = 28.21 ± 2.42 kg/m2. | Combined HIIT and strength | 12 weeks; 3 times/week | HIIT: 3 × 4 min treadmill intervals at 70–90% HRmax, each followed by 3 min active recovery at 50–70% HRmax. Strength Training: 6 exercises at 55–80% 1RM: leg press, chest press, front thigh, lat pull-down, back thigh, shoulder press (upper and lower body). | 1. HbA1c: Combined exercise group: decreased from 7.49 ± 0.86 to 6.97 ± 0.89% *† Control group: no change 2. Insulin: Combined exercise group: decreased from 7.67 ± 1.71 to 6.64 ± 1.47 IU/mL *† Control group: no change 3. HOMA-IR: Combined exercise group: decreased from 3.12 ± 1.06 to 2.33 ± 0.69 *† Control group: no change |
| Mancilla et al., 2021 [34] | 32 participants with type 2 diabetes risk or diagnosed (aged: 58 ± 7 years; BMI > 26 kg/m2), divided into morning exercise group (N = 12) and afternoon exercise group (N = 20) | Combined aerobic and strength | 3 times/week for 12 weeks | Aerobic: 2 times/week, 30 min at 70% Wmax (cycling); Strength: 1 time/week, 3 × 10 reps at 60% maximum voluntary contraction; | 1. Rate of glucose disappearance: Morning group: Increased from −10 to +10 μmol/kgFFM/min Afternoon group: Increased from −5 to +15 μmol/kgFFM/min |
| Amaravadi et al., 2024 [35] | Exercise group: N = 75; Age 56.05 ± 8.77; Control group: N = 71; Age 53.90 ± 10.20. | Combined aerobic and strength | 12 weeks; 3 to 5 times/week; 30–45 min/time | Aerobic: Warm-up: 10 min of light-intensity exercises including breathing exercises, upper limb exercises, heel raises, and stretching of Achilles tendon, hamstrings, and quadriceps; Walking Training: Treadmill walking; duration and intensity progressed based on a 6-Minute Walk Distance and Rating of Perceived Exertion; Strength Exercises: Target major muscle groups of the trunk, shoulder girdle, pelvic girdle, and upper and lower limbs; starting at 5 repetitions, 1–2 sets, progressively increased every 2 weeks. | 1. HOMA-IR Exercise group: decreased from 4.81 ± 2.69 to 3.35 ± 1.82 * Control group: increased from 4.63 ± 2.69 to 5.38 ± 2.82 *† 2. Fasting insulin Exercise group: decreased from 12.67 ± 5.92 to 9.49 ± 4.64 μU/mL * Control group: increased from 12.15 ± 6.15 to 13.14 ± 6.39 μU/mL *† 3. Fasting blood sugar: Exercise group: decreased from 159.55 ± 33.59 to 136.81 ± 18.11 mg/dL *; Control group: no change † 4. Postprandial blood sugar: Exercise group: decreased from 210.2 ± 58.29 to 183.8 ± 44.1 mg/dL * Control group: no change † 5. HbA1c: Exercise group: decrease from 8.11 ± 1.27 to 7.52 ± 1.05% Control group: increase from 8.06 ± 0.73 to 8.45 ± 0.80% † |
| Reference | Subjects’ Characteristics | Exercise Intervention | Main Findings | ||
|---|---|---|---|---|---|
| Type | Duration, Frequency | Intensity | |||
| Misra et al., 2008 [36] | N = 30; Age = 40.8 ± 8.1 years; BMI = 24.1 ± 3.9 kg/m2 | Strength | 12-week, 3 times/week | Started < 3 RM, 2 sets × 10 reps; +0.5 kg/week if completed; | 1. Fasting Blood Glucose: decreased from 10.07 ± 2.0 to 7.4 ± 1.2 mmol/L * 2. HbA1c (%): decreased from 7.7 ± 0.5 to 7.2 ± 0.3 mmol/L *. |
| Kwon et al., 2010 [37] | 28 patients (Resistance training group N = 13, Control group N = 15); BMI = 27.4 ± 2.5 kg/m2; age = 56.4 ± 7.1 years. | Resistance | 3 times/week for 12 weeks | Elastic band training at 40–50% 1RM; 3 sets per exercise (~60 min/session). | 3. Insulin resistance: Resistance training group: no change; Control group: no change. |
| Reference | Subjects’ Characteristics | Exercise Intervention | Main Findings | ||
|---|---|---|---|---|---|
| Type | Duration, Frequency | Intensity | |||
| Petersen et al., 2024 [6] | Type 2 diabetes group: N = 15, aged 40–65 years, BMI 27–36; Obese control group: N = 15, age-matched, BMI 27–36; Lean control group: N = 18, age-matched, BMI 20–25. | HIIT | 8 weeks, 3 times/week | Each training session included training blocks of 5 times 1 min training at high intensity (≥85% of HRmax), interspersed with a 1 min period of active or passive recovery | 1. Disposition index (DI) (AIRg × GDR, clamp/L): Type 2 diabetes group: Increased from 4.7 ± 2.5 to 15 ± 6 **† Obese control group: Increased from 171 ± 22 to 218 ± 30 * Lean control group: Increased from 181 ± 25 to 237 ± 40 (clamp/L) * 2. Insulin, basal: Type 2 diabetes group: Decreased from 106 ± 21 to 79 ± 12 pmol/L *† Obese control group: No change Lean control group: No change 3. Insulin GDR, clamp (mg/min/m2): Type 2 diabetes group: Increased from 210 ± 24 to 317 ± 36 **† Obese control group: Increased from 351 ± 26 to 447 ± 29 * 4. Lean control group: Increased from 356 ± 30 to 463 ± 36 * |
Disclaimer/Publisher’s Note: The statements, opinions and data contained in all publications are solely those of the individual author(s) and contributor(s) and not of MDPI and/or the editor(s). MDPI and/or the editor(s) disclaim responsibility for any injury to people or property resulting from any ideas, methods, instructions or products referred to in the content. |
© 2025 by the authors. Licensee MDPI, Basel, Switzerland. This article is an open access article distributed under the terms and conditions of the Creative Commons Attribution (CC BY) license (https://creativecommons.org/licenses/by/4.0/).
Share and Cite
Lan, Y.; Wang, Y.; Wu, R.; Lv, P. Optimizing Exercise for Type 2 Diabetes Management: Comparative Insights from Aerobic, Resistance, Interval and Combined Training Protocols. Metabolites 2025, 15, 739. https://doi.org/10.3390/metabo15110739
Lan Y, Wang Y, Wu R, Lv P. Optimizing Exercise for Type 2 Diabetes Management: Comparative Insights from Aerobic, Resistance, Interval and Combined Training Protocols. Metabolites. 2025; 15(11):739. https://doi.org/10.3390/metabo15110739
Chicago/Turabian StyleLan, Yongsheng, Yujue Wang, Ruisi Wu, and Ping Lv. 2025. "Optimizing Exercise for Type 2 Diabetes Management: Comparative Insights from Aerobic, Resistance, Interval and Combined Training Protocols" Metabolites 15, no. 11: 739. https://doi.org/10.3390/metabo15110739
APA StyleLan, Y., Wang, Y., Wu, R., & Lv, P. (2025). Optimizing Exercise for Type 2 Diabetes Management: Comparative Insights from Aerobic, Resistance, Interval and Combined Training Protocols. Metabolites, 15(11), 739. https://doi.org/10.3390/metabo15110739

