Effects of Nicotine on SH-SY5Y Cells: An NMR-Based Metabolomic Study
Abstract
1. Introduction
2. Materials and Methods
2.1. Chemicals
2.2. Cell Culture
2.3. Cell Viability Assay
2.4. 1H NMR Metabolomics
2.4.1. Exposure of SH-SY5Y Cells to Nicotine
2.4.2. Sample Collection and Intracellular Metabolite Extraction
2.4.3. NMR Sample Preparation
2.4.4. NMR Data Acquisition and Processing
2.4.5. Statistical Analysis
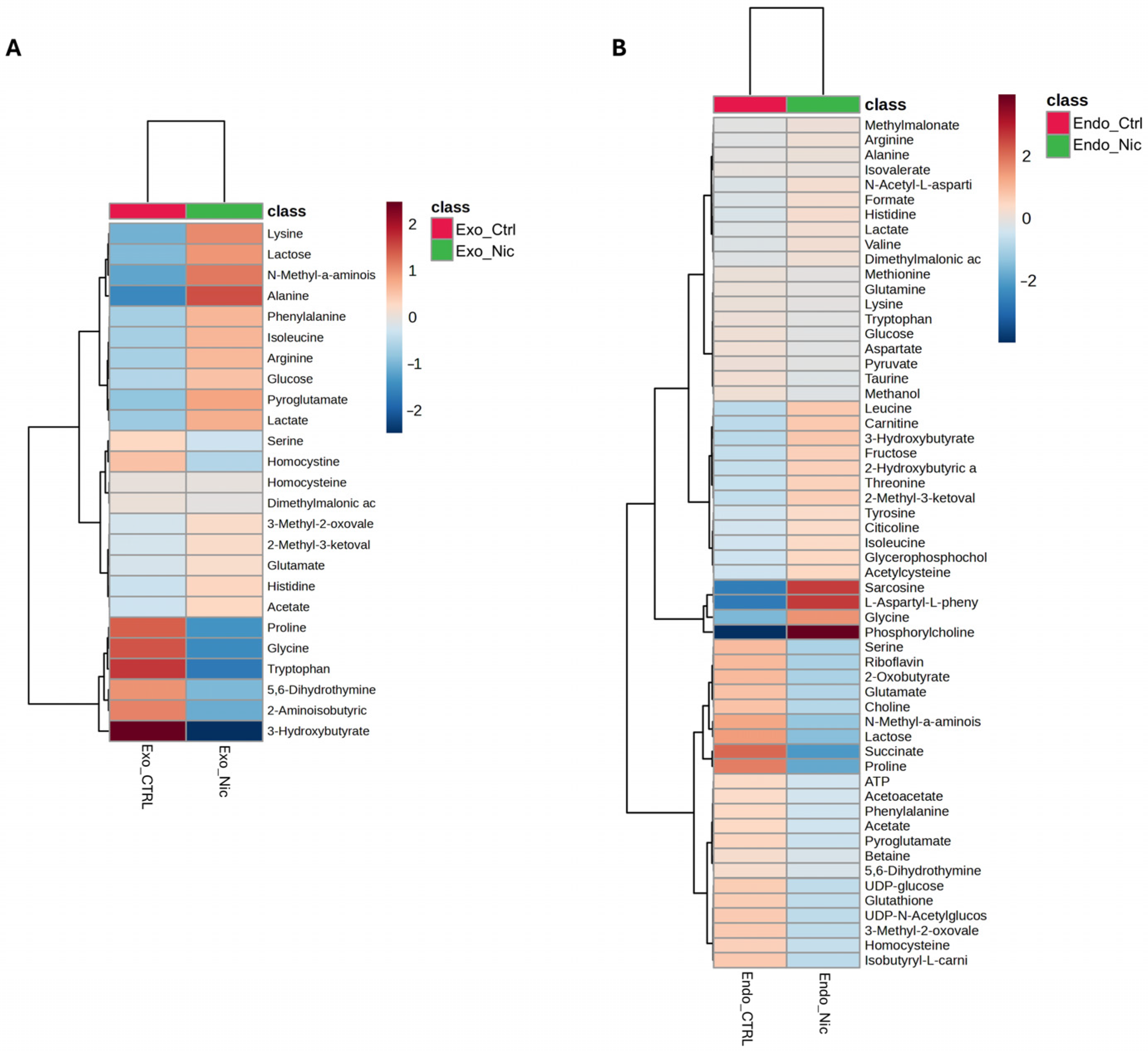
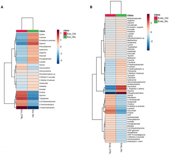
3. Results
3.1. Impact of Nicotine on SH-SY5Y Viability
3.2. Nicotine Influences Lipid Metabolism, Mitochondria Function, and Amino Acid Concentrations
4. Discussion
5. Conclusions
- (i)
- Regulation of membrane dynamics and plasticity. Nicotine treatment increases intracellular phosphorylcholine (PC) and modulates pathways related to phospholipid and sphingolipid metabolism. These alterations suggest enhanced membrane remodeling and synaptic plasticity, potentially contributing to nicotine’s cognitive effects.
- (ii)
- Modulation of mitochondrial bioenergetics and homeostasis. Nicotine influences key mitochondrial pathways and elevates N-acetylaspartate (NAA) levels, supporting improved mitochondrial activity and neuronal viability. These findings align with previous evidence and highlight mitochondria as a central target of nicotine’s cellular mechanism of action.
Supplementary Materials
Author Contributions
Funding
Institutional Review Board Statement
Informed Consent Statement
Data Availability Statement
Conflicts of Interest
References
- Jassem, E.; Szymanowska, A.; Siemińska, A.; Jassem, J. Smoking and lung cancer. Adv. Respir. Med. 2009, 77, 469–473. [Google Scholar] [CrossRef]
- Scherübl, H. Smoking tobacco and cancer risk. Dtsch. Med. Wochenschr. 2021, 146, 412–417. [Google Scholar] [CrossRef]
- Kondo, T.; Nakano, Y.; Adachi, S.; Murohara, T. Effects of tobacco smoking on cardiovascular disease. Circ. J. 2019, 83, 1980–1985. [Google Scholar] [CrossRef]
- Pietinalho, A.; Pelkonen, A.; Rytilä, P. Linkage between smoking and asthma. Allergy 2009, 64, 1722–1727. [Google Scholar] [CrossRef]
- Durlach, V.; Vergès, B.; Al-Salameh, A.; Bahougne, T.; Benzerouk, F.; Berlin, I.; Clair, C.; Mansourati, J.; Rouland, A.; Thomas, D. Smoking and diabetes interplay: A comprehensive review and joint statement. Diabetes Metab. 2022, 48, 101370. [Google Scholar] [CrossRef]
- Copeland, R.L.; Das, J.R.; Kanaan, Y.M.; Taylor, R.E.; Tizabi, Y. Antiapoptotic effects of nicotine in its protection against salsolinol-induced cytotoxicity. Neurotox. Res. 2007, 12, 61–69. [Google Scholar] [CrossRef] [PubMed]
- De Jonge, W.J.; Ulloa, L. The alpha7 nicotinic acetylcholine receptor as a pharmacological target for inflammation. Br. J. Pharmacol. 2007, 151, 915–929. [Google Scholar] [CrossRef] [PubMed]
- Picciotto, M.R.; Addy, N.A.; Mineur, Y.S.; Brunzell, D.H. It is not “either/or”: Activation and desensitization of nicotinic acetylcholine receptors both contribute to behaviors related to nicotine addiction and mood. Prog. Neurobiol. 2008, 84, 329–342. [Google Scholar] [CrossRef]
- Echeverria, V.; Mendoza, C.; Iarkov, A. Nicotinic acetylcholine receptors and learning and memory deficits in Neuroinflammatory diseases. Front. Neurosci. 2023, 17, 1179611. [Google Scholar] [CrossRef] [PubMed]
- Heishman, S.J.; Kleykamp, B.A.; Singleton, E.G. Meta-analysis of the acute effects of nicotine and smoking on human performance. Psychopharmacology 2010, 210, 453–469. [Google Scholar] [CrossRef]
- Majdi, A.; Sadigh-Eteghad, S.; Gjedde, A. Effects of transdermal nicotine delivery on cognitive outcomes: A meta-analysis. Acta Neurol. Scand. 2021, 144, 179–191. [Google Scholar] [CrossRef]
- Quik, M.; Perez, X.A.; Bordia, T. Nicotine as a potential neuroprotective agent for Parkinson’s disease. Mov. Disord. 2012, 27, 947–957. [Google Scholar] [CrossRef]
- Zhang, W.; Lin, H.; Zou, M.; Yuan, Q.; Huang, Z.; Pan, X.; Zhang, W. Nicotine in inflammatory diseases: Anti-inflammatory and pro-inflammatory effects. Front. Immunol. 2022, 13, 826889. [Google Scholar] [CrossRef]
- Uhlig, S.; Olderbø, B.P.; Samuelsen, J.T.; Uvsløkk, S.; Ivanova, L.; Vanderstraeten, C.; Grutle, L.A.; Rangel-Huerta, O.D. Mass spectrometry-based metabolomics study of nicotine exposure in THP-1 monocytes. Sci. Rep. 2024, 14, 14957. [Google Scholar] [CrossRef]
- Li, H.; Chen, B.; Shao, X.; Hu, Z.; Deng, Y.; Zhu, R.; Li, Y.; Zhang, B.; Hou, J.; Du, C. 1 H-Nuclear magnetic resonance-based metabolomic analysis of brain in mice with nicotine treatment. BMC Neurosci. 2014, 15, 32. [Google Scholar] [CrossRef] [PubMed]
- Emwas, A.-H.M. The strengths and weaknesses of NMR spectroscopy and mass spectrometry with particular focus on metabolomics research. In Metabonomics: Methods and Protocols; Springer: New York, NY, USA, 2015; pp. 161–193. [Google Scholar]
- Wishart, D.S. Metabolomics for investigating physiological and pathophysiological processes. Physiol. Rev. 2019, 99, 1819–1875. [Google Scholar] [CrossRef] [PubMed]
- Alarcon-Barrera, J.C.; Kostidis, S.; Ondo-Mendez, A.; Giera, M. Recent advances in metabolomics analysis for early drug development. Drug Discov. Today 2022, 27, 1763–1773. [Google Scholar] [CrossRef] [PubMed]
- Pang, H.; Hu, Z. Metabolomics in drug research and development: The recent advances in technologies and applications. Acta Pharm. Sin. B 2023, 13, 3238–3251. [Google Scholar] [CrossRef] [PubMed]
- Bao, X.; Wu, J.; Kim, S.; LoRusso, P.; Li, J. Pharmacometabolomics reveals irinotecan mechanism of action in cancer patients. J. Clin. Pharmacol. 2019, 59, 20–34. [Google Scholar] [CrossRef] [PubMed]
- Elbadawi-Sidhu, M.; Baillie, R.A.; Zhu, H.; Chen, Y.-D.I.; Goodarzi, M.O.; Rotter, J.I.; Krauss, R.M.; Fiehn, O.; Kaddurah-Daouk, R. Pharmacometabolomic signature links simvastatin therapy and insulin resistance. Metabolomics 2017, 13, 11. [Google Scholar] [CrossRef]
- Prakash, C.; Moran, P.; Mahar, R. Pharmacometabolomics: An emerging platform for understanding the pathophysiological processes and therapeutic interventions. Int. J. Pharm. 2025, 675, 125554. [Google Scholar] [CrossRef]
- Guo, L.-L.; Zhang, C.; Huang, Y.-J.; Liu, X.-Y.; Liu, D.-S.; Long, T.; Sun, J.-H.; Liu, S.-F.; Li, Z.-H.; Wang, J.-Z. Effects of nicotine exposure on endogenous metabolites in mouse brain based on metabolomics and mass spectrometry imaging. Se Pu Chin. J. Chromatogr. 2025, 43, 363–371. [Google Scholar] [CrossRef]
- Masvosva, W.; Lehtonen, M.; Martiskainen, M.; Tiihonen, J.; Karhunen, P.J.; Hanhineva, K.; Rysä, J.; Kok, E.; Kärkkäinen, O. Metabolic Alterations in Human Post-Mortem Frontal Cortex and Cerebrospinal Fluid Associated with High Levels of Nicotine Metabolite Cotinine. Addict. Biol. 2025, 30, e70064. [Google Scholar] [CrossRef]
- Kormelink, P.J.G.; Luyten, W.H.M.L. Cloning and sequence of full-length cDNAs encoding the human neuronal nicotinic acetylcholine receptor (nAChR) subunits β3 and β4 and expression of seven nAChR subunits in the human neuroblastoma cell line SH-SY5Y and/or IMR-32. FEBS Lett. 1997, 400, 309–314. [Google Scholar] [CrossRef]
- Takahashi, T.; Yoshida, T.; Harada, K.; Miyagi, T.; Hashimoto, K.; Hide, I.; Tanaka, S.; Irifune, M.; Sakai, N. Component of nicotine-induced intracellular calcium elevation mediated through α3-and α5-containing nicotinic acetylcholine receptors are regulated by cyclic AMP in SH-SY 5Y cells. PLoS ONE 2020, 15, e0242349. [Google Scholar] [CrossRef]
- Gould, J.; Reeve, H.L.; Vaughan, P.F.; Peers, C. Nicotinic acetylcholine receptors in human neuroblastoma (SH-SY5Y) cells. Neurosci. Lett. 1992, 145, 201–204. [Google Scholar] [CrossRef] [PubMed]
- Wang, F.; Gerzanich, V.; Wells, G.B.; Anand, R.; Peng, X.; Keyser, K.; Lindstrom, J. Assembly of human neuronal nicotinic receptor α5 subunits with α3, β2, and β4 subunits. J. Biol. Chem. 1996, 271, 17656–17665. [Google Scholar] [CrossRef] [PubMed]
- Cui, W.-Y.; Wang, J.; Wei, J.; Cao, J.; Chang, S.L.; Gu, J.; Li, M.D. Modulation of innate immune-related pathways in nicotine-treated SH-SY5Y cells. Amino Acids 2012, 43, 1157–1169. [Google Scholar] [CrossRef]
- Buonocore, M.; Grimaldi, M.; Santoro, A.; Covelli, V.; Marino, C.; Napolitano, E.; Novi, S.; Tecce, M.F.; Ciaglia, E.; Montella, F. Exploiting the features of short peptides to recognize specific cell surface markers. Int. J. Mol. Sci. 2023, 24, 15610. [Google Scholar] [CrossRef] [PubMed]
- Beckonert, O.; Keun, H.C.; Ebbels, T.M.D.; Bundy, J.; Holmes, E.; Lindon, J.C.; Nicholson, J.K. Metabolic profiling, metabolomic and metabonomic procedures for NMR spectroscopy of urine, plasma, serum and tissue extracts. Nat. Protoc. 2007, 2, 2692. [Google Scholar] [CrossRef]
- McKay, R.T. How the 1D-NOESY suppresses solvent signal in metabonomics NMR spectroscopy: An examination of the pulse sequence components and evolution. Concepts Magn. Reson. Part A 2011, 38, 197–220. [Google Scholar] [CrossRef]
- Rohart, F.; Gautier, B.; Singh, A.; Lê Cao, K.-A. mixOmics: An R package for ‘omics feature selection and multiple data integration. PLoS Comput. Biol. 2017, 13, e1005752. [Google Scholar] [CrossRef] [PubMed]
- Pang, Z.; Lu, Y.; Zhou, G.; Hui, F.; Xu, L.; Viau, C.; Spigelman, A.F.; MacDonald, P.E.; Wishart, D.S.; Li, S. MetaboAnalyst 6.0: Towards a unified platform for metabolomics data processing, analysis and interpretation. Nucleic Acids Res. 2024, 52, W398–W406. [Google Scholar] [CrossRef]
- Kumar, N.; Hoque, M.A.; Sugimoto, M. Robust volcano plot: Identification of differential metabolites in the presence of outliers. BMC Bioinform. 2018, 19, 128. [Google Scholar] [CrossRef]
- Ritchie, M.E.; Phipson, B.; Wu, D.; Hu, Y.; Law, C.W.; Shi, W.; Smyth, G.K. limma powers differential expression analyses for RNA-sequencing and microarray studies. Nucleic Acids Res. 2015, 43, e47. [Google Scholar] [CrossRef]
- Abdi, H. Partial least squares regression and projection on latent structure regression (PLS Regression). Wiley Interdiscip. Rev. Comput. Stat. 2010, 2, 97–106. [Google Scholar] [CrossRef]
- Lê Cao, K.-A.; Welham, Z.M. Multivariate Data Integration Using R: Methods and Applications with the Mixomics Package; Chapman and Hall/CRC: Boca Raton, FL, USA, 2021. [Google Scholar]
- Lê Cao, K.-A.; Rossouw, D.; Robert-Granié, C.; Besse, P. A sparse PLS for variable selection when integrating omics data. Stat. Appl. Genet. Mol. Biol. 2008, 7, 35. [Google Scholar] [CrossRef]
- Wong, T.-T. Performance evaluation of classification algorithms by k-fold and leave-one-out cross validation. Pattern Recognit. 2015, 48, 2839–2846. [Google Scholar] [CrossRef]
- Chevallier, S.; Bertrand, D.; Kohler, A.; Courcoux, P. Application of PLS-DA in multivariate image analysis. J. Chemom. A J. Chemom. Soc. 2006, 20, 221–229. [Google Scholar] [CrossRef]
- Tiessen, A.; Cubedo-Ruiz, E.A.; Winkler, R. Improved representation of biological information by using correlation as distance function for heatmap cluster analysis. Am. J. Plant Sci. 2017, 8, 502–516. [Google Scholar] [CrossRef]
- Wang, Q.; Du, W.; Wang, H.; Geng, P.; Sun, Y.; Zhang, J.; Wang, W.; Jin, X. Nicotine’s effect on cognition, a friend or foe? Prog. Neuro-Psychopharmacol. Biol. Psychiatry 2023, 124, 110723. [Google Scholar] [CrossRef]
- Rezvani, A.H.; Levin, E.D. Cognitive effects of nicotine. Biol. Psychiatry 2001, 49, 258–267. [Google Scholar] [CrossRef]
- Valentine, G.; Sofuoglu, M. Cognitive effects of nicotine: Recent progress. Curr. Neuropharmacol. 2018, 16, 403–414. [Google Scholar] [CrossRef]
- Malińska, D.; Więckowski, M.R.; Michalska, B.; Drabik, K.; Prill, M.; Patalas-Krawczyk, P.; Walczak, J.; Szymański, J.; Mathis, C.; Van der Toorn, M. Mitochondria as a possible target for nicotine action. J. Bioenerg. Biomembr. 2019, 51, 259–276. [Google Scholar] [CrossRef]
- Pettegrew, J.W.; Panchalingam, K.; Withers, G.; McKeag, D.; Strychor, S. Changes in brain energy and phospholipid metabolism during development and aging in the Fischer 344 rat. J. Neuropathol. Exp. Neurol. 1990, 49, 237–249. [Google Scholar] [CrossRef]
- Cansev, M. Synaptogenesis: Modulation by availability of membrane phospholipid precursors. Neuromol. Med. 2016, 18, 426–440. [Google Scholar] [CrossRef]
- Yang, J.; Li, Y.; Wang, H.; Li, X.; Chen, H.; Hou, H.; Hu, Q. Nicotine Attenuates Pathogenesis of Parkinson’s Disease via α7-nAChR-Mediated Lipid Metabolic Reprogramming and Anti-inflammatory Signaling. Mol. Neurobiol. 2025, 62, 11009–11024. [Google Scholar] [CrossRef]
- López-Corcuera, B.; Geerlings, A.; Aragón, C. Glycine neurotransmitter transporters: An update. Mol. Membr. Biol. 2001, 18, 13–20. [Google Scholar] [CrossRef]
- Cummings, K.A.; Popescu, G.K. Glycine-dependent activation of NMDA receptors. J. Gen. Physiol. 2015, 145, 513–527. [Google Scholar] [CrossRef]
- Tanas, A.; Tozlu, Ö.; Gezmiş, T.; Hacimüftüoğlu, A.; Abd El-Aty, A.M.; Ceylan, O.; Mardinoğlu, A.; Türkez, H. In Vitro and In Vivo Neuroprotective Effects of Sarcosine. BioMed Res. Int. 2022, 2022, 5467498. [Google Scholar] [CrossRef]
- Gergalova, G.; Lykhmus, O.; Kalashnyk, O.; Koval, L.; Chernyshov, V.; Kryukova, E.; Tsetlin, V.; Komisarenko, S.; Skok, M. Mitochondria express α7 nicotinic acetylcholine receptors to regulate Ca2+ accumulation and cytochrome c release: Study on isolated mitochondria. PLoS ONE 2012, 7, e31361. [Google Scholar] [CrossRef] [PubMed]
- Turégano, L.; Martínez-Rodríguez, R.; Alvarez, M.I.; Gragera, R.R.; Gómez de Segura, A.; De Miguel, E.; Toledano, A. Histochemical study of acute and chronic intraperitoneal nicotine effects on several glycolytic and Krebs cycle dehydrogenase activities in the frontoparietal cortex and subcortical nuclei of the rat brain. J. Neurosci. Res. 2001, 64, 626–635. [Google Scholar] [CrossRef]
- Cormier, A.; Morin, C.; Zini, R.; Tillement, J.-P.; Lagrue, G. In vitro effects of nicotine on mitochondrial respiration and superoxide anion generation. Brain Res. 2001, 900, 72–79. [Google Scholar] [CrossRef]
- Wang, J.; Kim, J.-M.; Donovan, D.M.; Becker, K.G.; Li, M.D. Significant modulation of mitochondrial electron transport system by nicotine in various rat brain regions. Mitochondrion 2009, 9, 186–195. [Google Scholar] [CrossRef][Green Version]
- Moffett, J.R.; Ross, B.; Arun, P.; Madhavarao, C.N.; Namboodiri, A.M. N-Acetylaspartate in the CNS: From neurodiagnostics to neurobiology. Prog. Neurobiol. 2007, 81, 89–131. [Google Scholar] [CrossRef]
- O’Neill, J.; Diaz, M.P.; Alger, J.R.; Pochon, J.-B.; Ghahremani, D.; Dean, A.C.; Tyndale, R.F.; Petersen, N.; Marohnic, S.; Karaiskaki, A. Smoking, tobacco dependence, and neurometabolites in the dorsal anterior cingulate cortex. Mol. Psychiatry 2023, 28, 4756–4765. [Google Scholar] [CrossRef]
- Kovalevich, J.; Langford, D. Considerations for the use of SH-SY5Y neuroblastoma cells in neurobiology. Methods Mol. Biol. 2013, 1078, 9–21. [Google Scholar] [CrossRef]
- Demmings, M.D.; da Silva Chagas, L.; Traetta, M.E.; Rodrigues, R.S.; Acutain, M.F.; Barykin, E.; Datusalia, A.K.; German-Castelan, L.; Mattera, V.S.; Mazengenya, P.; et al. (Re)building the nervous system: A review of neuron-glia interactions from development to disease. J. Neurochem. 2025, 169, e16258. [Google Scholar] [CrossRef] [PubMed]
- Yurekten, O.; Payne, T.; Tejera, N.; Amaladoss, F.X.; Martin, C.; Williams, M.; O’Donovan, C. MetaboLights: Open data repository for metabolomics. Nucleic Acids Res. 2024, 52, D640–D646. [Google Scholar] [CrossRef] [PubMed]







Disclaimer/Publisher’s Note: The statements, opinions and data contained in all publications are solely those of the individual author(s) and contributor(s) and not of MDPI and/or the editor(s). MDPI and/or the editor(s) disclaim responsibility for any injury to people or property resulting from any ideas, methods, instructions or products referred to in the content. |
© 2025 by the authors. Licensee MDPI, Basel, Switzerland. This article is an open access article distributed under the terms and conditions of the Creative Commons Attribution (CC BY) license (https://creativecommons.org/licenses/by/4.0/).
Share and Cite
Napolitano, E.; Marino, C.; Grimaldi, M.; Buonocore, M.; D’Ursi, A.M. Effects of Nicotine on SH-SY5Y Cells: An NMR-Based Metabolomic Study. Metabolites 2025, 15, 752. https://doi.org/10.3390/metabo15110752
Napolitano E, Marino C, Grimaldi M, Buonocore M, D’Ursi AM. Effects of Nicotine on SH-SY5Y Cells: An NMR-Based Metabolomic Study. Metabolites. 2025; 15(11):752. https://doi.org/10.3390/metabo15110752
Chicago/Turabian StyleNapolitano, Enza, Carmen Marino, Manuela Grimaldi, Michela Buonocore, and Anna Maria D’Ursi. 2025. "Effects of Nicotine on SH-SY5Y Cells: An NMR-Based Metabolomic Study" Metabolites 15, no. 11: 752. https://doi.org/10.3390/metabo15110752
APA StyleNapolitano, E., Marino, C., Grimaldi, M., Buonocore, M., & D’Ursi, A. M. (2025). Effects of Nicotine on SH-SY5Y Cells: An NMR-Based Metabolomic Study. Metabolites, 15(11), 752. https://doi.org/10.3390/metabo15110752

