Previous Issue
Volume 15, January-1
error_outline You can access the new MDPI.com website here. Explore and share your feedback with us.
 
 
foods-logo

Journal Browser

Journal Browser

Foods, Volume 15, Issue 2 (January-2 2026) – 49 articles

  • Issues are regarded as officially published after their release is announced to the table of contents alert mailing list.
  • You may sign up for e-mail alerts to receive table of contents of newly released issues.
  • PDF is the official format for papers published in both, html and pdf forms. To view the papers in pdf format, click on the "PDF Full-text" link, and use the free Adobe Reader to open them.
Order results
Result details
Section
Select all
Export citation of selected articles as:
18 pages, 2948 KB  
Article
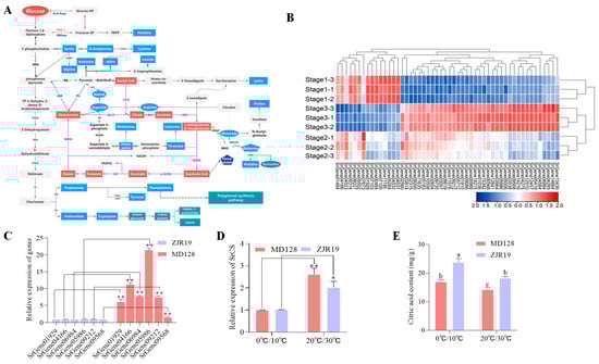
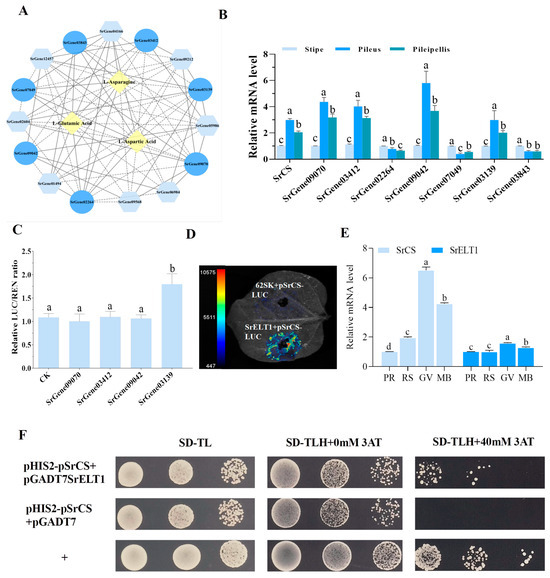
The Metabolic Regulatory Mechanisms of Umami Amino Acids in Stropharia rugosoannulata
by Mei Wang, Yingyue Shen, Qunli Jin, Lijun Fan, Zuofa Zhang, Ningtao Wei, Xin Huang, Yingmin Qu, Meng Shen, Tingting Song and Weiming Cai
Foods 2026, 15(2), 232; https://doi.org/10.3390/foods15020232 - 8 Jan 2026
Abstract
Stropharia rugosoannulata is a widely cultivated edible mushroom known for its nutritional value and umami flavour. Electronic tongue technology and metabolomics revealed that glutamic acid (Glu) and aspartic acid (Asp) levels were positively correlated with umami in the fruiting body developmental stages. Subsequent [...] Read more.
Stropharia rugosoannulata is a widely cultivated edible mushroom known for its nutritional value and umami flavour. Electronic tongue technology and metabolomics revealed that glutamic acid (Glu) and aspartic acid (Asp) levels were positively correlated with umami in the fruiting body developmental stages. Subsequent investigations found that overexpression of SrCS within the TCA cycle resulted in decreased levels of Glu and Asp. Integrating TF-gene-metabolite network modelling with experiments identified SrELT1 as a transcriptional regulator of SrCS. Different temperatures, cultivation substrates and genetics significantly impacted SrELT1 and SrCS expression, thereby affecting Glu and Asp synthesis. The findings suggest that increased Citrate synthase (CS) activity channelled citrate into glycolysis and oxidative phosphorylation without excessive accumulation; in contrast, decreased CS activity shifted metabolism toward the production of metabolites like Glu and Asp. This study provides insights for enhancing the umami of S. rugosoannulata, thereby substantially increasing its market competitiveness in the premium food segment. Full article
(This article belongs to the Special Issue Application of Metabolomics in Enhancing Food Texture and Flavor)
Show Figures

Figure 1

34 pages, 1928 KB  
Article
The Development and Testing of a Temporary Small Cold Storage System: Gas-Inflated Membrane Cold Storage
by Lihua Duan, Xiaoyan Zhuo, Jiajia Su, Xiaokun Qiu, Limei Li, Wenhan Li, Yaowen Liu and Xihong Li
Foods 2026, 15(2), 231; https://doi.org/10.3390/foods15020231 - 8 Jan 2026
Abstract
At present, conventional cold storage facilities in China are poorly suited to on-farm storage demands for agricultural produce, mainly due to their large spatial requirements, complex and labor-intensive installation procedures, limited portability, and insufficient coverage in rural areas. These limitations significantly contribute to [...] Read more.
At present, conventional cold storage facilities in China are poorly suited to on-farm storage demands for agricultural produce, mainly due to their large spatial requirements, complex and labor-intensive installation procedures, limited portability, and insufficient coverage in rural areas. These limitations significantly contribute to post-harvest losses of perishable crops such as cherry tomatoes. To address this challenge, the present study proposes a compact and temporary cold storage system—gas-inflated membrane cold storage (GIMCS)—which exploits the inherent safety, cost-effectiveness, ease of deployment, and adaptability of inflatable membrane structures. A series of mechanical performance tests, including tensile strength, pressure resistance, and burst tests, were conducted on PA/PE (Polyamide/Polyethylene) composite membranes. The optimal configuration was identified as a membrane thickness of 70 μm, a gas column width of 2 cm, and a PA/PE composition ratio of 35%/65%. Thermal performance evaluations further revealed that filling the inflatable structure with 100% CO2 yielded the most effective insulation. Through structural optimization, a cotton-filled gas-inflated membrane cold storage system (CF-GIMCS) incorporating a dual insulation strategy—combining intra-membrane and extra-membrane insulation—was developed. This multilayer configuration significantly reduced conductive and convective heat transfer, resulting in enhanced thermal performance. A comparative evaluation between GIMCS and a conventional cold storage system of equivalent capacity was conducted over a 15-day storage period, considering construction cost, temperature uniformity, and fruit preservation quality. The results showed that the construction cost of GIMCS was only 38% of that of conventional cold storage. The internal temperature distribution of GIMCS was highly uniform, with a maximum horizontal temperature difference of 1.4 °C, demonstrating thermal stability comparable to conventional systems. No statistically significant differences were observed between the two systems in key post-harvest quality indicators, including weight loss and respiration rate. Notably, GIMCS exhibited superior performance in maintaining fruit firmness, with a hardness of 1.30 kg·cm−2 compared to 1.26 kg·cm−2 in conventional storage, indicating a potential advantage in shelf-life extension. Overall, these findings demonstrate that GIMCS represents an affordable, technically robust, and portable cold storage solution capable of delivering preservation performance comparable to—or exceeding—that of conventional cold storage. Its modularity, mobility, and ease of relocation make it particularly well suited to the operational and economic constraints of smallholder farming systems, offering a practical and scalable pathway for improving on-farm cold chain infrastructure. Full article
18 pages, 2961 KB  
Article
Enhancing Spore Inactivation: Low-Intensity Pulsed Electric Field Combined with Ohmic Heating and Germinant Pretreatment
by Fei-Yue Xu, Hua-Xi Huang, Qing-Hui Wen, Lang-Hong Wang, Yan-Yan Huang and Man-Sheng Wang
Foods 2026, 15(2), 230; https://doi.org/10.3390/foods15020230 - 8 Jan 2026
Abstract
Bacterial spores, as one of the most resistant microbial forms, are difficult to completely eliminate through conventional heat treatments such as pasteurization, allowing them to persist in food and pose a significant threat to microbial safety. This study employed a “germination–inactivation” strategy to [...] Read more.
Bacterial spores, as one of the most resistant microbial forms, are difficult to completely eliminate through conventional heat treatments such as pasteurization, allowing them to persist in food and pose a significant threat to microbial safety. This study employed a “germination–inactivation” strategy to inactivate Alicyclobacillus acidoterrestris (AAT) spores using a germinant under low-intensity pulsed electric fields (PEFs). Analysis of germination curves identified 40 mM L-valine as the most effective germinant. Results showed that after 4-h incubation with 40 mM L-valine followed by 210 s of 0.18 kV/cm PEF treatment, the synergistic effect of electric field and ohmic heating (OH) reduced AAT spore counts by 1.73 log units. In contrast, the control group treated with the same PEF parameters without a germinant showed only a 0.54 log unit reduction. These findings indicate that germination agents significantly reduce spore resistance. Subsequent experiments confirmed that L-valine-treated AAT spores underwent pronounced structural disruption under the combined effects of the electric field and OH, leading to leakage of intracellular components such as nucleic acids and proteins. This phenomenon was verified via scanning electron microscopy (SEM) and laser confocal microscopy. Additionally, both ROS levels and ATPase activity in spores were substantially reduced, further indicating that the combined electric field and OH synergistically disrupted the spore’s external structure and internal macromolecules, leading to spore death. Thus, low-intensity PEF assisted by spore germination agents offers an energy-efficient and effective inactivation method, opening new avenues for spore inactivation research. Full article
21 pages, 2625 KB  
Article
Enhancing the Signature Rose Aroma of Kluyveromyces marxianus-Fermented Milk Beer via Adaptive Laboratory Evolution
by Chen Xing, Youming Tan, Xinchi Jiang, Wenlu Li, Qihao Wang, Zihao Liu, Hong Zeng and Yanbo Wang
Foods 2026, 15(2), 229; https://doi.org/10.3390/foods15020229 - 8 Jan 2026
Abstract
Milk beer, a modern Chinese dairy beverage, is usually fermented by the co-culture of lactic acid bacteria (LAB) and Kluyveromyces marxianus (K. marxianus), with the latter known for its ability to produce aroma compounds. However, the accumulation of lactic acid produced [...] Read more.
Milk beer, a modern Chinese dairy beverage, is usually fermented by the co-culture of lactic acid bacteria (LAB) and Kluyveromyces marxianus (K. marxianus), with the latter known for its ability to produce aroma compounds. However, the accumulation of lactic acid produced by LAB can inhibit the growth of K. marxianus, which inevitably hinders the diversity and intensity of flavor compounds in milk beer. In this study, adaptive laboratory evolution (ALE) was applied to the parental strain Kluyveromyces marxianus CICC1953 (Km-P) under different concentrations of lactic acid to obtain an evolved strain Km-ALE-X20 with enhanced acid tolerance and increased titer of phenylethyl alcohol, which has a floral, rose-like aroma. Km-ALE-X20 demonstrated a 16-fold increase in OD600 and a 28-fold increase in phenylethyl alcohol production compared with Km-P in chemically defined medium (CDM) containing 20 g/L lactic acid. Comparative genomics analysis suggested that mutated genes CTA1, TSL1, ERG2 were related to enhanced acid tolerance, while ARO8, ARO9, FKS2 were related to increased production of aroma compounds. Furthermore, Km-ALE-X20-fermented milk beer showed 33.87% and 32.43% higher production in alcohol and ester compounds than that of Km-P-fermented milk beer. Interestingly, sensory analysis showed that while Km-ALE-X20-fermented milk beer had higher sensory scores for rose and fruity aroma attributes, Km-P-fermented milk beer possessed a more balanced aroma profile. This paper highlights the first application of ALE to enhance the signature rose aroma of K. marxianus-fermented milk beer and provides an efficient framework for ALE-based breeding of aroma-producing food microorganisms. Full article
(This article belongs to the Section Food Microbiology)
19 pages, 2403 KB  
Article
Glutamine Modulates mVOC Biosynthesis in Streptomyces alboflavus Through a gluR-Dependent Signaling Pathway and Enhances Its Inhibitory Activity Against Aspergillus flavus
by Wangqiang Li, Mingguan Yang, Zehua Dong, Tong Liu, Xiuyu Liu, Dan Liu, Chengfang Ding, Laifeng Lu, Wentao Ding, Zhenjing Li, Huanhuan Liu, Zhifang Wang, Qingbin Guo and Changlu Wang
Foods 2026, 15(2), 228; https://doi.org/10.3390/foods15020228 - 8 Jan 2026
Abstract
Aspergillus flavus and its aflatoxins pose serious threats to human and animal health, negatively affecting agricultural productivity and the global economy. Although chemical preservatives are widely used, their effectiveness remains limited by increased fungal resistance and environmental concerns, highlighting the need for sustainable [...] Read more.
Aspergillus flavus and its aflatoxins pose serious threats to human and animal health, negatively affecting agricultural productivity and the global economy. Although chemical preservatives are widely used, their effectiveness remains limited by increased fungal resistance and environmental concerns, highlighting the need for sustainable alternatives. Microbial volatile organic compounds (mVOCs) represent a promising biocontrol strategy. Here, we investigate how glutamine regulates mVOC biosynthesis in Streptomyces alboflavus TD-1 and enhances its antifungal activity against A. flavus. Antifungal assays showed that supplementation with 40 mM glutamine significantly enhanced inhibitory activity, leading to 69.0% inhibition of conidial germination and 64.5% inhibition of mycelial biomass. Transcriptome profiling identified 283 differentially expressed genes, including the two-component system regulator gluR, which was strongly upregulated. CRISPR/Cas9-mediated disruption of gluR confirmed its regulatory role. Specifically, the mutant strain produced reduced levels of antifungal mVOCs, such as dimethyl trisulfide and o-anisidine, and exhibited diminished inhibition of A. flavus. Collectively, these findings demonstrate that exogenous glutamine enhances the mVOC-mediated suppression of A. flavus by S. alboflavus TD-1 through nutrient-sensing and transcriptional regulation of volatile biosynthesis. Although aflatoxin levels were not quantified in this study, the enhanced growth inhibition and the identified mVOC shifts provide a mechanistic basis for future studies that directly quantify aflatoxin production under storage-relevant conditions. Full article
(This article belongs to the Section Food Quality and Safety)
Show Figures

Figure 1

15 pages, 3127 KB  
Article
Optimization of the Probiotic Fermentation Process of Ganoderma lucidum Juice and Its In Vitro Immune-Enhancing Potential
by Dilireba Shataer, Xin Liu, Yanan Qin, Jing Lu, Haipeng Liu and Liang Wang
Foods 2026, 15(2), 227; https://doi.org/10.3390/foods15020227 - 8 Jan 2026
Abstract
Fermented products have recently garnered substantial interest in both research and commercial contexts. Although probiotic fermentation is predominantly practiced with dairy, fruits, vegetables, and grains, its application to dual-purpose food-medicine materials like Ganoderma lucidum has been comparatively underexplored. In this study, Ganoderma lucidum [...] Read more.
Fermented products have recently garnered substantial interest in both research and commercial contexts. Although probiotic fermentation is predominantly practiced with dairy, fruits, vegetables, and grains, its application to dual-purpose food-medicine materials like Ganoderma lucidum has been comparatively underexplored. In this study, Ganoderma lucidum fermented juice (GFJ) served as the substrate and was fermented with five probiotic strains. The optimal inoculation ratios—determined by employing a uniform design experiment—were as follows: Bifidobacterium animalis 6.05%, Lacticaseibacillus paracasei 9.52%, Lacticaseibacillus rhamnosus 6.63%, Pediococcus pentosaceus 21.38%, and Pediococcus acidilactici 56.42%. Optimal fermentation parameters established by response surface methodology included 24 h of fermentation at 37 °C, a final cell density of 5 × 106 CFU/mL, and a sugar content of 4.5 °Brix. Experiments with RAW264.7 macrophages revealed that GFJ significantly promoted both phagocytic activity and nitric oxide (NO) secretion, indicating enhanced immune characteristics as a result of fermentation. Untargeted metabolomics profiling of GFJ across different fermentation stages showed upregulation of functional metabolites, including polyphenols, prebiotics, functional oligosaccharides, and Ganoderma triterpenoids (GTs)—notably myricetin-3-O-rhamnoside, luteolin-7-O-glucuronide, raffinose, sesamose, and Ganoderma acids. These increments in metabolic compounds strongly correlate with improved functional properties in GFJ, specifically heightened superoxide dismutase activity and immunomodulatory capacity. These results highlight an effective approach for developing functionally enriched fermented products from medicinal fungi, with promising applications in functional food and nutraceutical industries. Full article
(This article belongs to the Section Food Nutrition)
Show Figures

Graphical abstract

16 pages, 1943 KB  
Article
Evaluation of the Sensory and Textural Properties of Cheese-Containing Frankfurters Available on the Polish Market
by Kacper Kozłowski, Michał Piątek, Mirosława Krzywdzińska-Bartkowiak and Agnieszka Bilska
Foods 2026, 15(2), 226; https://doi.org/10.3390/foods15020226 - 8 Jan 2026
Abstract
The increasing trend in the consumption of milk and dairy products, as well as meat and meat-derived products, may be one of the factors contributing to the growing popularity of cheese-added frankfurters, which combine these two product categories. The aim of this study [...] Read more.
The increasing trend in the consumption of milk and dairy products, as well as meat and meat-derived products, may be one of the factors contributing to the growing popularity of cheese-added frankfurters, which combine these two product categories. The aim of this study was to compare the textural, colour, and sensory properties of commercially available cheese-containing frankfurters using instrumental measurements and descriptive sensory analysis. The study focused on ready-to-eat products with naturally varying formulations to identify measurable differences in quality attributes and explore potential associations between composition and product characteristics. Instrumental methods were applied, including texture profile analysis (TPA), the Warner–Bratzler shear force test (WBSF), and CIE L*a*b* colour measurement, along with quantitative descriptive analysis. The results confirmed significant differences between the samples in terms of texture and flavour. Notably, Sample B showed the highest shear force (2.91 N), while Sample C exhibited the lowest (1.82 N). Samples A and D, both containing 12% processed cheddar cheese, had the highest b* values (30.1 and 22.4, respectively), which corresponded to their more intense yellow colour and higher scores for cheese flavour. The addition of cheese had a beneficial effect on product acceptability; however, the final outcome depended on the form and amount of cheese, as well as other ingredients. These findings suggest that cheese may serve as a valuable additive to homogenised meat products, enhancing sensory appeal without compromising technological quality. Future studies will compare different cheese types and concentrations and include consumer testing on a larger sample. Full article
Show Figures

Figure 1

18 pages, 9001 KB  
Article
Nanoparticles for Synergistic Delivery of Curcumin and Quercetin Based on Zein and Sodium Caseinate: Preparation, Characterization, and Intestinal Absorption
by Yingxi Li, Renli Shi, Zhiyue Xu, Tianyi Huang, Sitong Wang, Yaxin Sang, Marcos A. Neves, Wenlong Yu and Xianghong Wang
Foods 2026, 15(2), 225; https://doi.org/10.3390/foods15020225 - 8 Jan 2026
Abstract
The purpose of the study was to characterize the basic structure of nanoparticles (Zein-CS-Cur-Que) embedded in curcumin and quercetin, realize the synergistic antioxidant of dietary polyphenols, and improve the transmembrane transport rate and bioavailability of curcumin. The oral delivery system Zein-CS-Cur-Que developed based [...] Read more.
The purpose of the study was to characterize the basic structure of nanoparticles (Zein-CS-Cur-Que) embedded in curcumin and quercetin, realize the synergistic antioxidant of dietary polyphenols, and improve the transmembrane transport rate and bioavailability of curcumin. The oral delivery system Zein-CS-Cur-Que developed based on the synergistic encapsulation of curcumin and quercetin using the anti-solvent method with corn alkyd-soluble proteins and sodium caseinate possessed varying nanoparticle sizes (173.96–191.03 nm) and good dispersibility (PDI < 0.17), and relied on electrostatic interactions, hydrogen bonding, and hydrophobic interactions to successfully encapsulate curcumin (94.62%) and quercetin (73.75%). The results showed that Zein-CS-Cur-Que enhanced the stability and antioxidant activity of curcumin, and increased the bioaccessibility (nearly 2-fold) and rate of translocation (nearly 2-fold) of curcumin in the gastrointestinal tract significantly. Therefore, the nanocomposite system developed in this study is crucial for the development of functional foods and dietary supplements, providing effective insights into the synergy of polyphenol interactions. Full article
Show Figures

Graphical abstract

13 pages, 646 KB  
Article
Quality Assessment and Physicochemical Characteristics of Commercial Frozen Vegetable Blends Available on the Polish Market
by Joanna Markowska, Anna Drabent and Natalia Grzybowska
Foods 2026, 15(2), 224; https://doi.org/10.3390/foods15020224 - 8 Jan 2026
Abstract
Frozen vegetables are increasingly valued for their nutritional stability and year-round availability. This study provides a comprehensive assessment of twenty commercially available frozen vegetable blends obtained from retail markets in Poland. Analyses included physicochemical parameters, instrumental measurements of texture, color (CIEL*a*b*), and evaluation [...] Read more.
Frozen vegetables are increasingly valued for their nutritional stability and year-round availability. This study provides a comprehensive assessment of twenty commercially available frozen vegetable blends obtained from retail markets in Poland. Analyses included physicochemical parameters, instrumental measurements of texture, color (CIEL*a*b*), and evaluation of technological quality. The pH values ranged from 4.40 to 7.46, total acidity from 0.034 to 0.322 g/100 g, and dry matter content from 5.02 to 42.97%. The observed variability was mainly attributable to vegetable type and remained consistent with values reported for fresh produce, indicating that industrial freezing largely preserves chemical characteristics. Texture differed markedly between vegetable types, with hardness values ranging from 6 to nearly 100 N, while color parameters remained within typical ranges for blanched and frozen vegetables, suggesting effective pigment stability and enzyme inactivation. In contrast, substantial variability was observed in technological quality. Mechanical fragmentation exceeded acceptable limits in 30% of samples, and complete clumping of vegetable pieces (100%) was observed. Additional defects included frostbite and color deviations, and health-condition defects were observed. These results highlight considerable heterogeneity in frozen vegetable blends and emphasize the need for stricter control of raw materials, processing conditions, and cold-chain management to ensure consistent quality and consumer safety. Full article
(This article belongs to the Section Food Quality and Safety)
Show Figures

Figure 1

20 pages, 901 KB  
Article
Explainable Transformer-Based Modelling for Pathogen-Oriented Food Safety Inspection Grade Prediction Using New York State Open Data
by Omer Faruk Sari, Mohamed Bader-El-Den and Volkan Ince
Foods 2026, 15(2), 223; https://doi.org/10.3390/foods15020223 - 8 Jan 2026
Abstract
Foodborne pathogens remain a major public health concern, and the early identification of unsafe conditions is essential for preventive control. Routine inspections generate rich textual and structured data that can support real-time assessment of pathogen-related risk. The objective of this study is to [...] Read more.
Foodborne pathogens remain a major public health concern, and the early identification of unsafe conditions is essential for preventive control. Routine inspections generate rich textual and structured data that can support real-time assessment of pathogen-related risk. The objective of this study is to develop an explainable transformer-based framework for predicting food safety inspection grades using multimodal inspection data. We combine structured metadata with unstructured deficiency narratives and evaluate classical machine learning models, deep learning architectures, and transformer models. RoBERTa achieved the highest performance (F1 = 0.96), followed by BiLSTM (F1 = 0.95) and LightGBM (F1 = 0.92). SHapley Additive exPlanations (SHAP) analysis revealed linguistically meaningful indicators of pathogen-related hazards such as temperature abuse, pests, and unsanitary practices. The findings demonstrate that transformer-based models, combined with explainable AI (XAI), can support pathogen-oriented monitoring and real-time risk assessment. This study highlights the potential of multimodal AI approaches to enhance inspection efficiency and strengthen public health surveillance. Full article
Show Figures

Graphical abstract

32 pages, 2496 KB  
Article
Intercultural Dialogue Begins at the Dining Table: A Unilateral Kosovo Perspective on Turkish–Kosovar Fusion Cuisine
by Ceyhun Uçuk, Çağın Çevik, Onurcan Arman and Charles Spence
Foods 2026, 15(2), 222; https://doi.org/10.3390/foods15020222 - 8 Jan 2026
Abstract
Fusion cuisine blends ingredients, cooking techniques, and flavours from different cultures, yet little is known about how it is perceived within the context of gastrodiplomacy. This study explores perceptions of fusion cuisine at a multicultural gastrodiplomacy event held in Kosovo, where the participants [...] Read more.
Fusion cuisine blends ingredients, cooking techniques, and flavours from different cultures, yet little is known about how it is perceived within the context of gastrodiplomacy. This study explores perceptions of fusion cuisine at a multicultural gastrodiplomacy event held in Kosovo, where the participants first sampled Turkish–Kosovar fusion dishes during tasting sessions and subsequently completed an online questionnaire designed to assess their experience. In this event, participants attended structured tasting activities in Prizren and Pristina, where they sampled dishes combining elements of both culinary traditions, and then completed an online structured questionnaire consisting of 5-point Likert-type items evaluating their fusion cuisine preferences. The study was conducted in Kosovo as part of a unilateral gastrodiplomatic initiative. A total of 451 participants responded to an online questionnaire, which included fusion cuisine preference scores and metaphorical descriptions of their culinary experiences. A key contextual characteristic of this study is that data were collected exclusively during a fusion cuisine event held in Kosovo, with participation from a multinational audience who attended the event. Therefore, the sample reflects diverse cultural backgrounds within a single-location setting. The results indicate that younger, highly educated, and higher-income participants exhibited significantly greater openness to culinary diversity. These findings advance the state of knowledge by demonstrating that public reception of gastrodiplomacy is stratified by socioeconomic factors rather than defined solely by national background. Practically, this implies that effective fusion-based diplomacy requires targeted strategies to bridge demographic gaps and ensure broader social inclusivity, rather than relying on a one-size-fits-all approach. Full article
(This article belongs to the Section Sensory and Consumer Sciences)
Show Figures

Figure 1

20 pages, 5261 KB  
Article
Preparation of Chitosan Composite Film Loaded with Chlorogenic Acid–Chitosan Oligosaccharide Nanoparticles and Its Application in Preservation of Pleurotus geesteranus
by Ning Xu, Liru Luo, Fang Wu, Dan Luo, Liguo Feng and Huan Lu
Foods 2026, 15(2), 221; https://doi.org/10.3390/foods15020221 - 8 Jan 2026
Abstract
To reduce the environmental impact of plastic packaging in the edible fungi supply chain, this study developed an edible natural chitosan composite film loaded with chlorogenic acid–chitosan oligosaccharide nanoparticles (CGA/COS NPs). The effects of CGA/COS NPs as additives on the structure and overall [...] Read more.
To reduce the environmental impact of plastic packaging in the edible fungi supply chain, this study developed an edible natural chitosan composite film loaded with chlorogenic acid–chitosan oligosaccharide nanoparticles (CGA/COS NPs). The effects of CGA/COS NPs as additives on the structure and overall performances of chitosan-based films were systematically studied, and the application effect of nanoparticles/chitosan (NPs/CS) composite films in the preservation of Pleurotus geesteranus was explored. The results showed that the NPs had good compatibility with the film matrix, filled the voids of the chitosan matrix, enhanced the comprehensive performance of the film, and significantly improved the antioxidant activity of the film (DPPH free radical scavenging activity increased from 16.95% to 76.47%). Among all the films, the 5%NPs/CS composite film performed the best, not only having stronger barrier properties against moisture, oxygen, and ultraviolet rays, but also having the best thermal stability and mechanical properties, which can effectively extend the shelf life of Pleurotus geesteranus. This study developed a high-performance edible composite film, which provides a new path of great value for solving the preservation problem of perishable agricultural products such as Pleurotus geesteranus and promoting the innovative development of the green food packaging industry. Full article
(This article belongs to the Section Food Packaging and Preservation)
Show Figures

Figure 1

18 pages, 10204 KB  
Article
Evolution of Jiang-Flavor Daqu’s Characteristics During Different Storage Stages and Influence on Simulated Brewing Fermentation
by Zihan Chen, Han Wang, Chongchao Wu, Xing Zheng, Guida Zhu, Jing Yu, Qiuxiang Tang and Ping Song
Foods 2026, 15(2), 220; https://doi.org/10.3390/foods15020220 - 8 Jan 2026
Abstract
Daqu quality plays a crucial role in the entire fermentation process of Baijiu. There is no empirical evidence for a scientific consensus on the storage period of Jiang-flavor Daqu and its quality evaluation. This study took Jiang-flavor Daqu from a liquor enterprise in [...] Read more.
Daqu quality plays a crucial role in the entire fermentation process of Baijiu. There is no empirical evidence for a scientific consensus on the storage period of Jiang-flavor Daqu and its quality evaluation. This study took Jiang-flavor Daqu from a liquor enterprise in Sichuan Province as the research object. It explored the changes in physicochemical indexes, microbial communities, and volatile flavor substances of the Daqu within 0–180 days of storage. Combined with simulated brewing experiments, it analyzed the effects of different storage periods of Daqu on fermented grain fermentation and the base wine quality and clarified the metabolic differences between Daqu stored for 30 days and 180 days by means of metabolomics. The results showed that the saccharification power and fermentation power of Daqu first increased and then stabilized, reaching 205 mg/g·h and 0.71 g/g·72, respectively, at 180 days. The microbial diversity first increased and then decreased, with Virgibacillus and Oceanobacillus alternately serving as the dominant bacteria. The flavor substances were more abundant within 60 days of storage, while the content of pyrazine compounds was the highest at 180 days. The wine yield of Daqu stored for 30 days was 2.26 times that of Daqu stored for 180 days. The brewing stage had the greatest impact on metabolites, and flavonoid synthesis was the key metabolic pathway. This study provides theoretical support for the scientific storage of Jiang-flavor Daqu and the standardization of its quality. Full article
Show Figures

Figure 1

16 pages, 284 KB  
Article
Nutritional Properties of Edible Flowers from Five Pumpkin (Cucurbita sp.) Species
by Małgorzata Stryjecka, Monika Jaroszuk-Sierocińska, Anna Kiełtyka-Dadasiewicz, Barbara Krochmal-Marczak and Tomasz Cebulak
Foods 2026, 15(2), 219; https://doi.org/10.3390/foods15020219 - 8 Jan 2026
Abstract
Edible pumpkin flowers represent a promising but still underutilized source of nutrients and bioactive compounds. Despite their traditional culinary use in various regions of the world, comprehensive studies comparing the nutritional and chemical composition of flowers from different Cucurbita species are limited. This [...] Read more.
Edible pumpkin flowers represent a promising but still underutilized source of nutrients and bioactive compounds. Despite their traditional culinary use in various regions of the world, comprehensive studies comparing the nutritional and chemical composition of flowers from different Cucurbita species are limited. This study conducted a detailed chemical analysis of flowers from five pumpkin species: Cucurbita maxima (giant pumpkin), C. pepo (summer squash), C. moschata (butternut squash), C. ficifolia (fig-leaf gourd), and C. argyrosperma (cushaw squash). The analyses included the determination of basic nutritional components, amino acids, minerals, vitamins, and fatty acid profiles using standard analytical methods (AOAC, ISO, and HPLC). Significant interspecific differences were observed. The flowers of butternut squash exhibited the highest protein and fat contents, while the flowers of cushaw squash contained the largest amounts of dietary fiber and total sugars. Flowers of giant pumpkin were distinguished by their elevated contents of vitamin C and β-carotene. Amino acid analysis revealed a rich protein profile, particularly in cushaw squash, characterized by high lysine and cysteine levels, whereas fig-leaf gourd contained the greatest amounts of leucine and isoleucine. The fatty acid composition was dominated by oleic, stearic, and myristic acids, while a considerable proportion of linoleic acid (PUFA) indicated potential health benefits, such as anti-inflammatory effects. Mineral analysis showed that giant pumpkin was richest in potassium, summer squash in zinc, and butternut squash in calcium and sodium. The findings confirm that pumpkin flowers are a valuable source of nutrients and bioactive compounds. Their composition highlights their potential as functional food ingredients and as raw materials for use in the dietary, food, and pharmaceutical industries. Further studies on bioavailability and antioxidant capacity are recommended to better define their nutritional and functional value. Full article
21 pages, 13341 KB  
Article
Metabolomics and Transcriptomics Analyses Explore the Genes Related to the Biosynthesis of Antioxidant Active Ingredient Isoquercetin
by Liyan Cui, Jiaoli Yang, Rui Yuan, Shuting Wang, Zhennan Ma, Defu Wang and Yanbing Niu
Foods 2026, 15(2), 218; https://doi.org/10.3390/foods15020218 - 8 Jan 2026
Abstract
Astragalus membranaceus is a model of traditional ‘homologous nature of medicine and food’. Its stems and leaves have been proven to have a variety of biological activities. In this study, high-throughput sequencing technology was used to sequence transcriptomics and metabolomics A. membranaceus stems [...] Read more.
Astragalus membranaceus is a model of traditional ‘homologous nature of medicine and food’. Its stems and leaves have been proven to have a variety of biological activities. In this study, high-throughput sequencing technology was used to sequence transcriptomics and metabolomics A. membranaceus stems and leaves at different growth stages (flowerless stage, flower bud stage, flowering stage, green fruit stage, mature fruit staged, and withering stage), and a regulation analysis was conducted on its differentially expressed genes and differentially accumulated metabolites. The results showed that five hub genes, PAL, CHI, AMIE, CAD, and PRX, were found to play a central regulatory role in flavonoid biosynthesis. The combined analysis of transcriptomics and metabolomics constructed a flavonoid metabolic regulatory network during the growth and development of A. membranaceus stems and leaves. At the same time, based on the significant antioxidant activity of isoquercitrin, three genes that may be related to isoquercitrin biosynthesis were screened, namely IF7MAT, FG3, and UGT78D2. The results of this study provide insights into the biosynthesis and comprehensive development and utilization of flavonoids in A. membranaceus. Full article
(This article belongs to the Section Plant Foods)
Show Figures

Figure 1

18 pages, 273 KB  
Article
A Conjoint Analysis of Consumer Preferences on Shiitake Mushrooms: A Case Study of the Republic of Korea
by Changjun Lee and Kidong Kim
Foods 2026, 15(2), 217; https://doi.org/10.3390/foods15020217 - 8 Jan 2026
Abstract
Shiitake mushrooms (Lentinula edodes) are widely consumed as a key health food in the Republic of Korea. However, they face declining production value and consumption, necessitating a shift from production-focused research to an understanding of consumer demand. The aim of this [...] Read more.
Shiitake mushrooms (Lentinula edodes) are widely consumed as a key health food in the Republic of Korea. However, they face declining production value and consumption, necessitating a shift from production-focused research to an understanding of consumer demand. The aim of this study was to quantify Korean consumers’ trade-offs among key shiitake attributes and to derive actionable marketing strategies to expand domestic consumption. We conducted an online survey (n = 500) to quantify consumer utility for four key attributes: cap size (two levels), cap color (two levels), origin (two levels: domestic (Korean) and imported (Chinese)), and price (four levels per 500 g). The results identified price as the most important attribute (relative importance = 46.41%), followed by origin (19.85%), cap color (17.10%), and cap size (16.64%). Utility analysis (part-worths) revealed a distinct dual preference: consumers value both low-priced shiitake (KRW 4000 (USD 2.9)/500 g) for personal consumption and high-priced options (KRW 13,000 (USD 9.5)/500 g) for gifting. Consumers showed a clear preference for dark-colored caps, while the aggregate-level utility difference between origin levels was small. A Logit model simulation indicated the highest predicted shares for profiles priced at KRW 13,000 (15.9%) and KRW 4000 (15.7%), consistent with a polarized value–premium structure. These findings indicate that Korean producers should adopt a dual strategy: developing low-cost products to stimulate general consumption while simultaneously marketing high-quality, dark-colored, domestically produced shiitake as premium gift items, thereby establishing effective food choice strategies in a competitive market. Although the empirical setting is the Republic of Korea (with ‘Chinese’ included only as an imported-origin level representing the main foreign competitor), the findings speak to broader specialty-food contexts where import competition and dual-purpose purchasing (everyday use vs. gifting) shape attribute trade-offs. Full article
(This article belongs to the Special Issue Consumer Behavior and Food Choice—4th Edition)
21 pages, 1209 KB  
Review
Intelligent Discrimination of Grain Aging Using Volatile Organic Compound Fingerprints and Machine Learning: A Comprehensive Review
by Liuping Zhang, Jingtao Zhou, Guoping Qian, Shuyi Liu, Mohammed Obadi, Tianyue Xu and Bin Xu
Foods 2026, 15(2), 216; https://doi.org/10.3390/foods15020216 - 8 Jan 2026
Abstract
Grain aging during storage leads to quality deterioration and significant economic losses. Traditional analytical approaches are often labor-intensive, slow, and inadequate for modern intelligent grain storage management. This review summarizes recent advances in the intelligent discrimination of grain aging using volatile organic compound [...] Read more.
Grain aging during storage leads to quality deterioration and significant economic losses. Traditional analytical approaches are often labor-intensive, slow, and inadequate for modern intelligent grain storage management. This review summarizes recent advances in the intelligent discrimination of grain aging using volatile organic compound (VOC) fingerprints combined with machine learning (ML) techniques. It first outlines the biochemical mechanisms underlying grain aging and identifies VOCs as early and sensitive biomarkers for timely determination. The review then examines VOC determination methodologies, with a focus on headspace solid-phase microextraction coupled with gas chromatography-mass spectrometry (HS-SPME-GC-MS), for constructing volatile fingerprinting profiles, and discusses related method standardization. A central theme is the application of ML algorithms, including Partial Least Squares Discriminant Analysis (PLS-DA), Support Vector Machines (SVM), Random Forest (RF), and Convolutional Neural Networks (CNN)) for feature extraction and pattern recognition in high-dimensional datasets, enabling effective discrimination of aging stages, spoilage types, and grain varieties. Despite these advances, key challenges remain, such as limited model generalizability, the lack of large-scale multi-source databases, and insufficient validation under real storage conditions. Finally, future directions are proposed that emphasize methodological standardization, algorithmic innovation, and system-level integration to support intelligent, non-destructive, real-time grain quality monitoring. This emerging framework provides a promising powerful pathway for enhancing global food security. Full article
Show Figures

Figure 1

16 pages, 968 KB  
Article
Odor-Active Compound Stability in Mango Peel Side-Streams: Insights for Valorization and Waste Minimization
by Rodrigo Oliver-Simancas, María Consuelo Díaz-Maroto, Álvaro Fernández-Ochoa, María Soledad Pérez-Coello and María Elena Alañón
Foods 2026, 15(2), 215; https://doi.org/10.3390/foods15020215 - 8 Jan 2026
Abstract
Comprehensive characterization of the mango peel volatilome is essential to revealing its aromatic potential and enabling its revalorization as a natural flavoring. The volatile profile of Mangifera indica L. var. Osteen peels at three ripening stages (green, ripe, overripe) was analyzed before and [...] Read more.
Comprehensive characterization of the mango peel volatilome is essential to revealing its aromatic potential and enabling its revalorization as a natural flavoring. The volatile profile of Mangifera indica L. var. Osteen peels at three ripening stages (green, ripe, overripe) was analyzed before and after thermal drying (45 °C, 18 h): an unavoidable stabilization step for valorization applications. HS–SPME/GC–MS enabled the identification of 76 volatile compounds across different key aroma-contributing families: monoterpenes, sesquiterpenes, alcohols, aldehydes, ketones, esters, furanics and norisoprenoids. The ripening stage significantly influenced the qualitative and quantitative volatilome in fresh samples but drying heavily reduced those differences. Multivariate analyses confirmed that the drying process is the dominant factor shaping the stabilized peels’ volatilome. These findings underscore the industrial relevance of this side-stream: regardless of ripening stage, mango peels can be uniformly stabilized to be upcycled into aroma-rich ingredients. It simplifies raw material sourcing and supports food waste revalorization strategies in flavor and fragrance developments. Full article
Show Figures

Graphical abstract

13 pages, 510 KB  
Article
Effects of Low-Frequency Solid-State Microwave Cooking on the Quality Properties of Beef Meat
by Gönül Çavuşoğlu Kaplan and Ebru Fıratlıgil
Foods 2026, 15(2), 214; https://doi.org/10.3390/foods15020214 - 8 Jan 2026
Abstract
Solid-state microwave technology has emerged as an alternative to conventional magnetron-based microwave systems due to its precise frequency control and potential to improve heating uniformity. The objective of this study was to evaluate the effects of solid-state microwave cooking at 912–913 MHz on [...] Read more.
Solid-state microwave technology has emerged as an alternative to conventional magnetron-based microwave systems due to its precise frequency control and potential to improve heating uniformity. The objective of this study was to evaluate the effects of solid-state microwave cooking at 912–913 MHz on the quality characteristics of beef steak and minced beef in comparison with conventional oven cooking and traditional microwave cooking (2450 MHz). Meat samples were cooked to an internal temperature of 75 °C, and cooking time, weight loss, moisture content, lipid oxidation (TBARS), total soluble protein (TSP), color attributes, and texture properties were evaluated. Solid-state microwave cooking resulted in shorter cooking times compared to conventional oven cooking. However, it caused significantly higher cooking loss in beef steak (48.1%) compared to conventional (34.8%) and microwave cooking (42.4%) (p ≤ 0.05). In minced beef, solid-state microwave cooking led to significantly higher TBARS values (1.56 mg MDA/kg) than conventional cooking (1.07 mg MDA/kg) (p ≤ 0.05), indicating increased lipid oxidation. No significant differences were observed among cooking methods for total soluble protein content and several texture parameters (p > 0.05). Solid-state microwave cooking produced improved color development compared to traditional microwave cooking. Overall, solid-state microwave cooking shows potential advantages in processing time and color formation; however, increased cooking loss and lipid oxidation indicate that optimization of processing conditions is necessary to limit undesirable quality changes. Full article
(This article belongs to the Special Issue Advanced Food Processing Technologies and Approaches: 2nd Edition)
Show Figures

Figure 1

19 pages, 1300 KB  
Article
Supercritical Fluid CO2 Extraction of Essential Oil from Spearmint Leaves Dried by Vacuum Drying with a Desiccant
by Rustam Tokpayev, Zair Ibraimov, Khavaza Tamina, Bauyrzhan Bukenov, Bagashar Zhaksybay, Amina Abdullanova, Yekaterina Chshendrygina, Kanagat Kishibayev and Luca Fiori
Foods 2026, 15(2), 213; https://doi.org/10.3390/foods15020213 - 7 Jan 2026
Abstract
The essential oil (EO) of Mentha spicata L. (spearmint) exhibits pronounced biological activity, making it valuable for applications in agrochemistry as an insecticidal agent, in perfumery and cosmetics, and as a natural preservative in the food industry. However, maintaining the integrity and yield [...] Read more.
The essential oil (EO) of Mentha spicata L. (spearmint) exhibits pronounced biological activity, making it valuable for applications in agrochemistry as an insecticidal agent, in perfumery and cosmetics, and as a natural preservative in the food industry. However, maintaining the integrity and yield of EO during post-harvest processing and extraction remains a key technological challenge. This study aimed to enhance the vacuum-drying (VD) process of spearmint using calcium chloride as a desiccant and to optimize the conditions of supercritical CO2 extraction (SC-CO2), including EO separation and the evaluation of its solubility under dynamic extraction conditions. The incorporation of calcium chloride into the VD process reduced drying duration by 21.1% and processing costs by 31.0%, while increasing EO yield by 11%. A decrease in separator pressure from 70 to 10 bar during SC-CO2 extraction resulted in nearly a threefold increase in EO yield by minimizing the loss of volatile constituents. The solubility of spearmint EO in supercritical CO2 was successfully described by the Chrastil model and correlated with carvone solubility. The maximum total phenolic content (72.3 ± 2.2 mg gallic acid equivalent per gram) was observed at a CO2 density of 353.91 kg/m3. The solubility of EO was studied directly using the plant matrix under dynamic conditions. Full article
Show Figures

Graphical abstract

21 pages, 4501 KB  
Article
Multidimensional Analysis Reveals the Flavor Quality Formation Mechanism During the Primary Pile Fermentation of Dark Tea
by Dunchao Wu, Yufei He, Juanshu Wen, Hongfa Zheng, Xi Zhao, Penghui Yu, Ni Zhong, Li Niu, Shi Li, Yong Lin, Hao Huang and Zhonghua Liu
Foods 2026, 15(2), 212; https://doi.org/10.3390/foods15020212 - 7 Jan 2026
Abstract
Pile fermentation is a crucial process for developing the characteristic mellow taste and aged aroma of dark tea, yet the internal quality transformation mechanism of this process is still unclear. This study employed a high-sensitivity analytical platform based on gas chromatography–mass spectrometry (GC-MS) [...] Read more.
Pile fermentation is a crucial process for developing the characteristic mellow taste and aged aroma of dark tea, yet the internal quality transformation mechanism of this process is still unclear. This study employed a high-sensitivity analytical platform based on gas chromatography–mass spectrometry (GC-MS) to systematically investigate the dynamic interplay between key chemical components, enzyme activities, and volatile compounds during the pile fermentation of primary dark tea. Our findings revealed a significant decrease in ester-type catechins, crude protein, and protopectin, alongside a notable accumulation of non-ester-type catechins, gallic acid, and soluble components. The multi-enzyme system—comprising PPO/POD, pectinase/cellulase, and protease—cooperatively drove the oxidation of phenols, cell wall degradation, and the release of aromatic precursors. This was complemented by GC-MS analysis, which identified and quantified 103 volatile compounds across nine chemical classes. The total content of volatile compounds increased significantly, with alcohols, esters, and aldehydes/ketones being the dominant groups. Floral and fruity compounds such as linalool and geraniol accumulated continuously, while esters exhibited an initial increase followed by a decrease. Notably, carotenoid degradation products, including β-ionone, were significantly enriched during the later stages. This study revealed a “oxidation–hydrolysis–reconstruction” metabolic mechanism co-driven by microbial activity and a multi-enzyme system, providing a theoretical foundation for the precise regulation of pile fermentation and targeted quality improvement of primary dark tea. Full article
(This article belongs to the Special Issue Tea Technology and Resource Utilization)
Show Figures

Figure 1

18 pages, 3853 KB  
Article
Structure–Activity Relationship and Stability Mechanism of Pickering Emulsions Stabilized by Gorgon Euryale Starch–Quinoa Protein Complex Under pH Regulation
by Xuran Cai, Guilan Zhu and Xianfeng Du
Foods 2026, 15(2), 211; https://doi.org/10.3390/foods15020211 - 7 Jan 2026
Abstract
This study investigated the effects of pH (3, 5, 7, 9, 11) on the structure–activity relationship and stability mechanism of Pickering emulsions stabilized by the gorgon euryale starch–quinoa protein complex. Analyses were performed using reverse compression test, rheology, thermal stability assessment, atomic force [...] Read more.
This study investigated the effects of pH (3, 5, 7, 9, 11) on the structure–activity relationship and stability mechanism of Pickering emulsions stabilized by the gorgon euryale starch–quinoa protein complex. Analyses were performed using reverse compression test, rheology, thermal stability assessment, atomic force microscopy (AFM), and low-field nuclear magnetic resonance (LF-NMR) measurements. Reverse compression test showed that the emulsion at pH 3 exhibited the highest hardness and consistency, but the weakest cohesiveness. Rheological measurements revealed that all emulsions displayed shear-thinning behavior, the emulsion at pH 3 had the highest shear stress and apparent viscosity, while that at pH 11 showed the lowest viscosity due to the destruction of macromolecular structures. Thermal stability assessment indicated that the emulsion at pH 3 did not undergo significant stratification even at 60 °C, whereas the stability of emulsions decreased between pH 5–9. Microscopic analyses (optical microscopy, AFM, and LF-NMR) further confirmed that the emulsion at pH 3 had fine, uniform droplets, strong water-binding capacity, and an interfacial film with a “dense protrusion” structure. This study provides a basis for the environmental adaptability design of functional emulsions and contributes to the high-value utilization of gorgon euryale and quinoa resources. Full article
(This article belongs to the Section Food Physics and (Bio)Chemistry)
Show Figures

Figure 1

16 pages, 737 KB  
Article
Comparative Performance Evaluation Between a Modified Hybrid Dryer and a Commercially-Manufactured Fluidized Bed Agglomerator for Producing Instant Coconut Milk Powder
by Titaporn Tumpanuvatr and Weerachet Jittanit
Foods 2026, 15(2), 210; https://doi.org/10.3390/foods15020210 - 7 Jan 2026
Abstract
This work investigated the comparative performance of two fluidized bed agglomeration systems for producing instant coconut milk powder: a commercially manufactured unit and a hybrid dryer previously modified into a fluidized bed agglomerator. Three binder solutions, distilled water, xanthan gum, and xyloglucan polysaccharide, [...] Read more.
This work investigated the comparative performance of two fluidized bed agglomeration systems for producing instant coconut milk powder: a commercially manufactured unit and a hybrid dryer previously modified into a fluidized bed agglomerator. Three binder solutions, distilled water, xanthan gum, and xyloglucan polysaccharide, were employed to examine how equipment configuration and binder type influence key powder properties. The aim was to evaluate the effects of fluidized bed agglomerator design and binder selection on coconut milk powder characteristics, including moisture content, bulk density, solubility, and glass transition temperature. All samples, including the non-agglomerated control, exhibited moisture contents ranging from 2.1% and 2.6% (w.b.), meeting the criterion for safe long-term storage. Powders produced with hydrocolloid binders (xanthan gum and xyloglucan) possessed lower bulk densities than those agglomerated with water, reflecting the formation of more open particle structures. When identical binders were applied, the two agglomerators produced comparable solubility outcomes, although water-based agglomerates consistently dissolved the fastest. Differential scanning calorimetry indicated a substantial increase in glass transition temperature after agglomeration, confirming improved structural stability. Overall, the results demonstrate that both agglomeration systems effectively enhanced the physicochemical and functional characteristics of coconut milk powder, with only minor variations that were attributable to equipment design. Full article
Show Figures

Graphical abstract

20 pages, 2152 KB  
Article
Maize-Derived Lactic Acid Bacteria with Probiotic Traits and Antifungal Activity: Candidate Functional Starter Cultures and Bio-Preservatives
by Adeola O. Aasa, Samkelo Malgas and Mapitsi Silvester Thantsha
Foods 2026, 15(2), 209; https://doi.org/10.3390/foods15020209 - 7 Jan 2026
Abstract
Contamination of agricultural products such as maize by fungi is a significant concern worldwide, as it can compromise food safety and quality. In recent years, the use of microorganisms as natural food preservatives has gained interest. Probiotic lactic acid bacteria (LAB) and their [...] Read more.
Contamination of agricultural products such as maize by fungi is a significant concern worldwide, as it can compromise food safety and quality. In recent years, the use of microorganisms as natural food preservatives has gained interest. Probiotic lactic acid bacteria (LAB) and their metabolites are considered a promising strategy to reduce fungal growth and limit other food contaminants. This study aimed to characterize, screen and compare the probiotic properties and antifungal activity of LAB of maize origin. A total of 23 LAB isolates obtained from untreated maize grains were identified through 16S rRNA gene sequencing as Weissella viridenscens (34.7%), Pediococcus pentosaceus (34.7%), Enterococcus durans (17.4%), Leuconostoc citreum (9%), and Enterococcus faecium (4.3%). All isolates demonstrated acid, phenol, and bile salt tolerance; surface hydrophobicity; and antagonistic activity against selected bacterial foodborne pathogens. Notably, Enterococcus sp. showed the strongest inhibitory activity against Escherichia coli ATCC 5211 (21 mm inhibition zone) and Staphylococcus aureus (17 mm inhibition zone), whereas Pediococcus sp. exhibited the highest antagonistic effect against Listeria monocytogenes (18.7 mm inhibition zone). Furthermore, E. durans and P. pentosaceus demonstrated the strongest antifungal activity, effectively inhibiting the growth of Alternaria tenuissima (F22FR) and Fusarium oxysporum (F44FR), respectively. Overall, all the LAB strains isolated from this study showed considerable potential for use in the food industry as probiotics, starter cultures for functional food fermentations, bio-preservatives and biocontrol agents against toxigenic fungi and pathogenic bacteria, with E. durans standing out for its exceptional performance. Future research will explore the ability of these isolates and/or their enzymes to degrade mycotoxins commonly found in maize, a staple food in many African countries. Full article
Show Figures

Figure 1

24 pages, 1407 KB  
Article
Modeling and Optimization of Extruded Corn Product Fortification
by Jelena Filipović, Ivica Djalovic, Milenko Košutić, Milica Nićetin, Biljana Lončar, Miloš Radosavljević and Vladimir Filipović
Foods 2026, 15(2), 208; https://doi.org/10.3390/foods15020208 - 7 Jan 2026
Abstract
The present study aimed to model and optimize the fortification of corn-based extruded flips with quinoa flour to improve their nutritional, functional, and sensory quality while maintaining desirable technological properties. Corn flour was partially replaced with quinoa flour at levels of 0, 10, [...] Read more.
The present study aimed to model and optimize the fortification of corn-based extruded flips with quinoa flour to improve their nutritional, functional, and sensory quality while maintaining desirable technological properties. Corn flour was partially replaced with quinoa flour at levels of 0, 10, 20, and 30%, and the mixtures were processed using a twin-screw extruder at three screw speeds (350, 500, and 650 rpm). The influence of formulation and mechanical energy input on product quality was evaluated through comprehensive characterization, including bulk density, expansion index, texture, color, chemical composition, mineral profile, amino acid and fatty acid composition, and descriptive sensory attributes. Response surface methodology (RSM) was applied to model the effects of quinoa addition and screw speed on 56 quality responses. The Z-score approach was employed to identify optimal processing conditions. The results showed that from a technological and nutritional perspective, formulations containing 20–30% quinoa processed at medium to high screw speeds (500–650 rpm) provided the most balanced products. Z-score optimization identified that the sample with 20% quinoa extruded at 650 rpm showed a balanced combination of enhanced nutritional characteristics and preserved physical and sensory quality. Full article
(This article belongs to the Section Food Engineering and Technology)
Show Figures

Figure 1

23 pages, 3094 KB  
Article
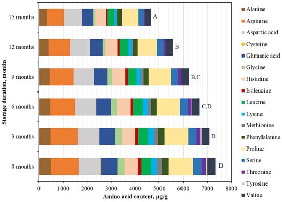
Changes in the Amino Acid Composition of Bee-Collected Pollen During 15 Months of Storage in Fresh-Frozen and Dried Forms
by Aurita Bračiulienė, Rosita Stebuliauskaitė, Mindaugas Liaudanskas, Vaidotas Žvikas, Neringa Sutkevičienė and Sonata Trumbeckaitė
Foods 2026, 15(2), 207; https://doi.org/10.3390/foods15020207 - 7 Jan 2026
Abstract
Bee pollen (BP) is a nutritionally valuable natural product whose biological activity is strongly influenced by its amino acid profile. This study evaluated qualitative and quantitative changes in free amino acids in Lithuanian BP subjected to freezing (−20 °C and −80 °C) or [...] Read more.
Bee pollen (BP) is a nutritionally valuable natural product whose biological activity is strongly influenced by its amino acid profile. This study evaluated qualitative and quantitative changes in free amino acids in Lithuanian BP subjected to freezing (−20 °C and −80 °C) or low-temperature drying and stored for 15 months. Seventeen amino acids, including all nine essential amino acids, were identified using UHPLC-ESI-MS/MS, accounting for 47–48% of the total amino acid content (TAAC). Arginine, proline, and aspartic acid were the predominant free amino acids. Both frozen and dried samples showed a statistically significant decrease in TAAC after nine months of storage (p < 0.05), resulting in a 1.5–1.7-fold reduction after prolonged storage. Frozen storage at −20 °C and −80 °C better preserved free amino acids, particularly alanine, glutamic acid, and proline, whereas dried BP stored at room temperature exhibited accelerated degradation. Sulfur-containing amino acids, especially cysteine and methionine, were highly unstable under all storage conditions. These results provide practical guidance for selecting storage strategies that minimize amino acid losses and help maintain the nutritional quality of bee pollen during long-term storage. Full article
Show Figures

Figure 1

34 pages, 797 KB  
Review
Effect of the Sous-Vide Method on the Quality of Vegetables—A Review
by Artur Głuchowski, Ewa Czarniecka-Skubina and Marlena Pielak
Foods 2026, 15(2), 206; https://doi.org/10.3390/foods15020206 - 7 Jan 2026
Abstract
Modern gastronomy strives to combine high-quality food with the preservation of nutritional value, microbiological safety, and the sustainable use of raw materials. With the development of culinary technologies, precise heat treatment methods are gaining increasing importance, enabling better process control and more consistent [...] Read more.
Modern gastronomy strives to combine high-quality food with the preservation of nutritional value, microbiological safety, and the sustainable use of raw materials. With the development of culinary technologies, precise heat treatment methods are gaining increasing importance, enabling better process control and more consistent quality results. This analysis aims to present the effects of the sous-vide (SV) method on the quality of vegetables in comparison with conventional heat treatment methods, such as boiling in water, steaming, cooking under increased pressure, cooking in a microwave oven, baking, grilling, and the cook-vide method. Analysis of the scientific literature has shown that the sous-vide method usually allows for the retention of greater amounts of vitamins (especially vitamin C), phenolic compounds and minerals, resulting in products with higher nutritional value and bioavailability of bioactive ingredients. Maintaining a controlled, low temperature in a vacuum environment reduces the loss of water and volatile components, which has a positive impact on the process yield as well as the color, texture, and aroma of vegetables. SV processing enhances product digestibility, preserves natural appearance, and improves food safety. Due to its hermetic packaging and limited oxygen access, this method ensures good microbiological quality and extends product shelf life. In the food service industry, SV allows for repeatable results, high sensory and technological quality, and reduced food waste. In the context of contemporary nutritional challenges and the experiences of the COVID-19 pandemic, sous-vide technology is gaining importance as a method supporting food safety, sustainability, and efficient resource management in the food service industry. Full article
Show Figures

Figure 1

16 pages, 1077 KB  
Article
Influence of Extraction Method on the Bioactivity of Pistacia vera L. Extracts: Metabolic and Gene Expression Changes in Colorectal Cancer Cells
by Giulia Zerbo, Paolo Giuseppe Bonacci, Morena Terrana, Valentina Greco, Gianfranco Cavallaro, Carmela Bonaccorso, Alessandro Giuffrida, Cosimo Gianluca Fortuna and Nicolò Musso
Foods 2026, 15(2), 205; https://doi.org/10.3390/foods15020205 - 7 Jan 2026
Abstract
Sustainable extraction methods represent a key strategy in green chemistry and nutraceutical development, aiming to replace conventional solvent-based techniques while maintaining extract quality and safety. This study compared pistachio (Pistacia vera L.) extracts obtained by Ultrasound-Assisted Extraction (UAE) and a classical solvent-based [...] Read more.
Sustainable extraction methods represent a key strategy in green chemistry and nutraceutical development, aiming to replace conventional solvent-based techniques while maintaining extract quality and safety. This study compared pistachio (Pistacia vera L.) extracts obtained by Ultrasound-Assisted Extraction (UAE) and a classical solvent-based protocol, focusing on compositional features and biological effects. Extracts were characterized for their chemical profiles, and their impact on HCT-116 colon-derived cells was evaluated through viability assays and gene expression analysis. The UAE-derived extract, richer in carbohydrates, promoted higher cell proliferation after 72 h, whereas the classical extract upregulated HMOX-1, suggesting activation of antioxidant defense pathways. Moreover, UAE treatment downregulated GLUT2 expression while modulating cytokinestranscripts, indicating a possible carbohydrate-driven immunometabolic response. Overall, these findings highlight both the advantages and limitations of green extraction approaches: while environmentally sustainable and efficient, ultrasound-assisted protocols may modify extract composition in ways that influence biological responses. Optimization of extraction parameters is therefore essential to ensure a balance between ecological sustainability, compositional integrity, and biological safety. Full article
Show Figures

Graphical abstract

13 pages, 2175 KB  
Article
The Effect of Different Particle Size Distribution on the Quality of Rice Flour
by Qinghua Yue, Xiya Song, Yuxia Yang, Jingwen Qin, Yue Li, Xunda Wang and Jiangtao Lin
Foods 2026, 15(2), 204; https://doi.org/10.3390/foods15020204 - 7 Jan 2026
Abstract
Rice flour, as an essential food ingredient, exhibits processing and end-use properties that are critically influenced by its particle size distribution (D10, D50, D90). This study systematically investigates the effect of varying particle size fractions on the chemical composition, color, water absorption, pasting [...] Read more.
Rice flour, as an essential food ingredient, exhibits processing and end-use properties that are critically influenced by its particle size distribution (D10, D50, D90). This study systematically investigates the effect of varying particle size fractions on the chemical composition, color, water absorption, pasting behavior, thermal properties, and rheological characteristics of rice flour. Our results indicate no statistically significant differences in the major chemical constituents across different particle size ranges (p > 0.05). However, finer particles demonstrated increased whiteness (89.94 to 90.52) and higher levels of damaged starch. A consistent decline was observed in several pivotal parameters—including peak viscosity, final viscosity, breakdown, setback, onset temperature, peak temperature, conclusion temperature, gelatinization enthalpy (ΔH), storage modulus (G′), and loss modulus (G″)—with decreasing particle size, although only marginal variations were noted for the finest D and E fractions. Notably, the coarsest fraction exhibited the highest gelatinization enthalpy (ΔH = 11.12 J/g). These findings elucidate the fundamental role of particle size distribution in modulating the multifunctional properties of rice flour, providing a theoretical foundation for its targeted application and quality optimization in food industry practices. Full article
(This article belongs to the Section Grain)
Show Figures

Figure 1

19 pages, 5043 KB  
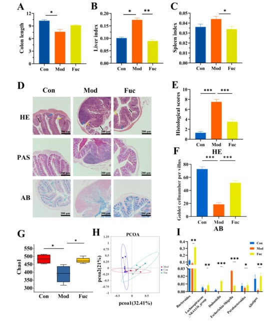
Article
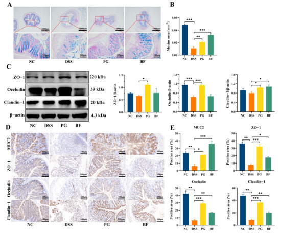
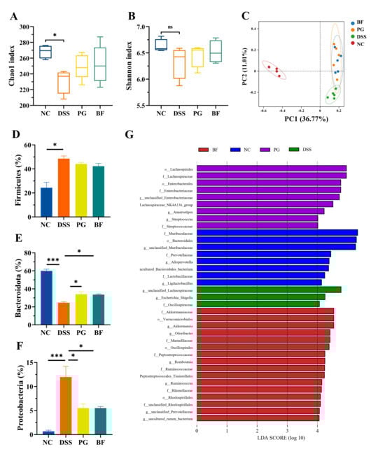
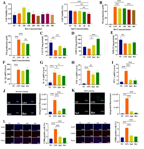
Bacteroides finegoldii and Parabacteroides goldsteinii Mediate Fucoidan-Induced Attenuation of Intestinal Inflammation in Mice Through Betaine- and Spermidine-Related Pathways
by Tao Qin, Yifan Wei, Weiyun Zheng, Shugang Li, Shuang Song and Chunqing Ai
Foods 2026, 15(2), 203; https://doi.org/10.3390/foods15020203 - 7 Jan 2026
Abstract
Fucoidan improves host health by enriching beneficial taxa such as Bacteroides and Parabacteroides, yet the underlying mechanisms remain unclear. This study validated the association between these two genera and fucoidan-mediated mitigation of intestinal inflammation in mice. Subsequently, the effects of Parabacteroides goldsteinii [...] Read more.
Fucoidan improves host health by enriching beneficial taxa such as Bacteroides and Parabacteroides, yet the underlying mechanisms remain unclear. This study validated the association between these two genera and fucoidan-mediated mitigation of intestinal inflammation in mice. Subsequently, the effects of Parabacteroides goldsteinii and Bacteroides finegoldii were evaluated in colitis mice, and the contributions of microbiota-associated metabolites spermidine and betaine were investigated in vitro. Both strains reduced IL-6 (32–36%), TNF-α (30–37%), and IL-1β (40–45%) levels and increased levels of catalase (25–35%) and glutathione peroxidase (31–45%) in the colon. Mechanically, these strains suppressed activation of the NF-κB and MAPK pathways and preserved tight junction integrity by inhibiting myosin light chain kinase activation. These effects were associated with alterations of gut microbiota, characterized by decreased Proteobacteria and increased Bacteroidota, resulting in increased betaine (45–60%) and spermidine (90–112%). In vitro, betaine and spermidine alleviated LPS-induced inflammation and oxidative damage by regulating macrophage polarization. These results suggest that Bacteroides and Parabacteroides contribute to fucoidan-induced improvement of host health through betaine- and spermidine-related pathways. Future studies should clarify the origins of key metabolites and validate their causality and translational relevance using approaches such as fecal microbiota transplantation, metabolite tracing, and human-relevant systems. Full article
Show Figures

Figure 1

Previous Issue
Back to TopTop