Optimization of the Probiotic Fermentation Process of Ganoderma lucidum Juice and Its In Vitro Immune-Enhancing Potential
Abstract
1. Introduction
2. Materials and Methods
2.1. Bacterial Strain Activation
2.2. Sample Preparation
2.3. Selection of the Fermentation Strains and Determination of Their Proportions
2.4. Optimization of the GFJ Fermentation Process Using Response Surface Methodology (RSM)
2.5. Physicochemical Index Analysis
2.5.1. pH Measurement
2.5.2. Total Soluble Solids (TSS) Content
2.5.3. SOD Activity
2.5.4. GTs Content
2.5.5. Sensory Evaluation
2.6. Cell Experiments
2.6.1. Cell Culture
2.6.2. MTT Assay for Cell Viability Determination
2.6.3. Effect of GFJ on Phagocytic Activity of RAW264.7 Cells
2.6.4. Effect of Different Concentrations of GFJ on NO Secretion in RAW264.7 Cells
2.6.5. Fluorescence Inverted Microscope Observation
2.7. LC-MS/MS Analysis
2.8. Statistical Analysis
3. Results and Discussion
3.1. Strain Screening
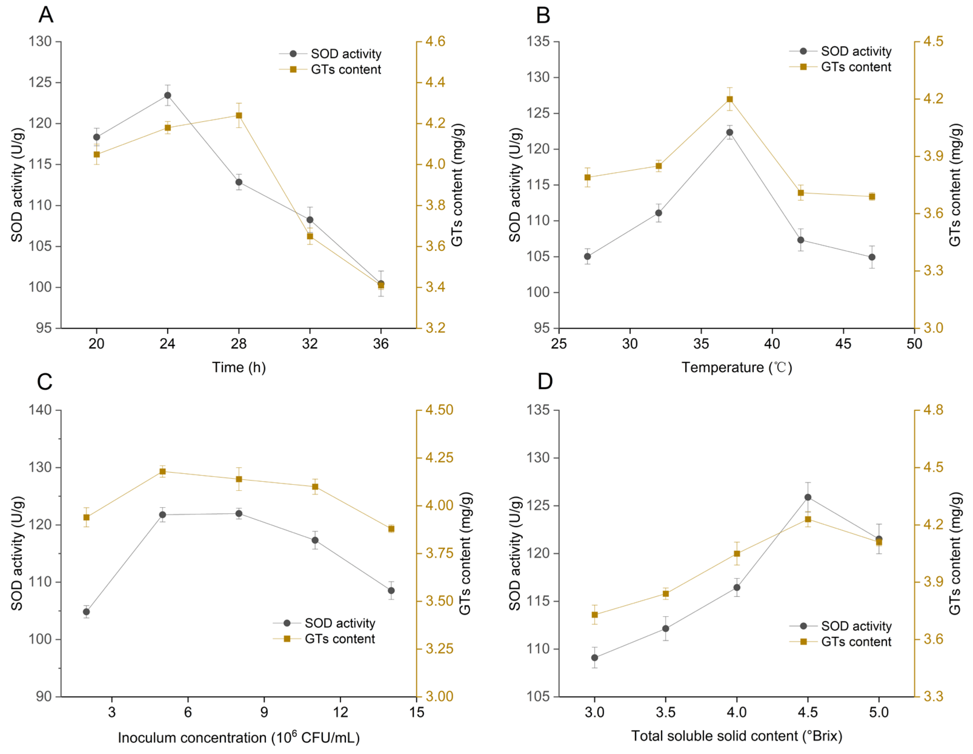
3.2. GFJ Fermentation Process Optimization
3.3. Response Surface Experimental Results
3.4. The Immunomodulatory Properties of GFJ
3.4.1. Effect of GFJ Concentration on the Phagocytic Activity of RAW264.7 Cells
3.4.2. Effect of GFJ on NO Secretion in RAW264.7 Cells
3.4.3. Fluorescence Inversion Microscopy Analysis
3.5. Untargeted Metabolomics Analysis
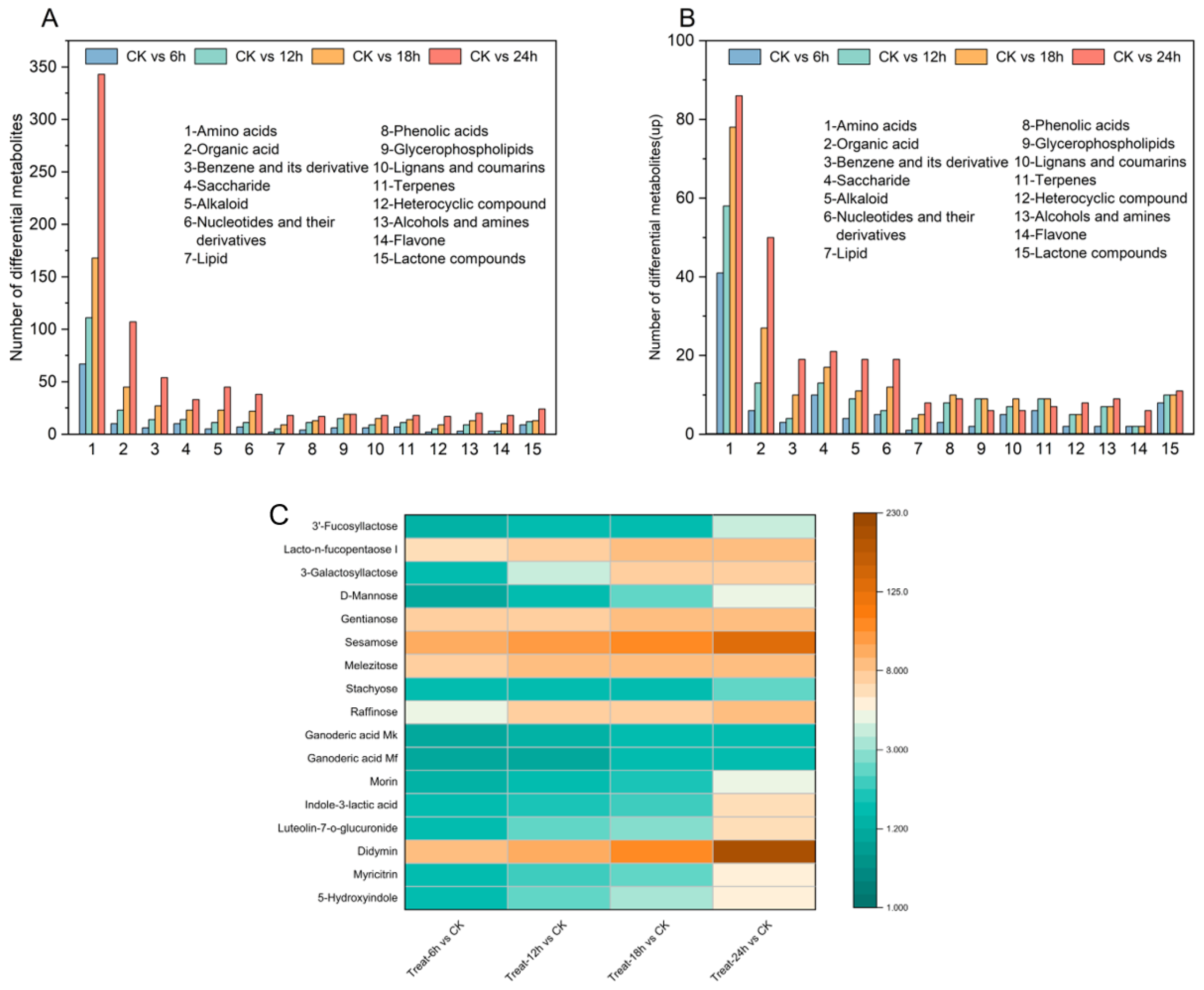
3.5.1. Screening of Differential Metabolites
3.5.2. Classification of Differential Metabolites
3.5.3. The Relationship Between Differential Metabolites and Functional Activity
4. Conclusions
Supplementary Materials
Author Contributions
Funding
Institutional Review Board Statement
Informed Consent Statement
Data Availability Statement
Acknowledgments
Conflicts of Interest
References
- Wang, M.; Li, D.; Gao, X.; Wang, X.; Zhang, L.; Ding, J.; Xuan, K.; Wang, G.; Bai, Y.; Gong, J. The research progress of Ganoderma as a medicinal and edible product. Food Biosci. 2025, 7, 107055. [Google Scholar] [CrossRef]
- Thakur, P.; Khanal, S.; Tapwal, A.; Kumar, D.; Verma, R.; Chauhan, P.; Sharma, N. Exploring Ganoderma lucidum: Morphology, cultivation and market potential. World J. Microbiol. Biotechnol. 2024, 40, 369. [Google Scholar] [CrossRef] [PubMed]
- Zhu, T.; Liu, B.; Chen, N.; Tian, X.; Li, W. A Review of the Bioactivities and Biosynthesis of Ganoderma lucidum Triterpenoids. Mini-Rev. Org. Chem. 2025, 22, 738–755. [Google Scholar] [CrossRef]
- Ahmad, F.; Alsayegh, A.A.; Ahmad, F.A.; Akhtar, S.; Alavudeen, S.S.; Bantun, F.; Wahab, S.; Ahmed, A.; Ali, M.; Elbendary, E.Y.; et al. Ganoderma lucidum: Insight into antimicrobial and antioxidant properties with development of secondary metabolites. Heliyon 2024, 10, 25607. [Google Scholar] [CrossRef]
- Wu, S.; Zhang, S.; Peng, B.; Tan, D.; Wu, M.; Wei, J.; Wang, Y.; Luo, H. Ganoderma lucidum: A comprehensive review of phytochemistry, efficacy, safety and clinical study. Food Sci. Hum. Wellness 2024, 13, 568–596. [Google Scholar] [CrossRef]
- Rodzi, N.A.R.M.; Lee, L.K. Traditional fermented foods as vehicle of non-dairy probiotics: Perspectives in South East Asia countries. Food Res. Int. 2021, 150, 110814. [Google Scholar] [CrossRef]
- Zhou, X.; Zhu, Z.; Sun, Z.; Xu, J.; Meng, X.; Wang, H.; Wang, R.; Chen, F.; Hu, X.; Zhang, J. The fermentation of carambola juice with lactic acid bacteria improves its flavor, bioactive properties, and metabolic composition. Food Biosci. 2025, 66, 106307. [Google Scholar] [CrossRef]
- Akpoghelie, P.O.; Edo, G.I.; Ali, A.B.; Yousif, E.; Zainulabdeen, K.; Owheruo, J.O.; Isoje, E.F.; Igbuku, U.A.; Essaghah, A.E.A.; Makia, R.S.; et al. Lactic acid bacteria: Nature, characterization, mode of action, products and applications. Process Biochem. 2025, 152, 1–28. [Google Scholar] [CrossRef]
- Contreras, L.; Isla, M.I.; Torres, S. Selection of novel starter lactic acid bacteria with probiotic potential native to chilto (Solanum betaceum) fruits. Food Biosci. 2025, 71, 107200. [Google Scholar] [CrossRef]
- Kirmizigul, A.; Sengun, I.Y. Traditional Non-Dairy Fermented Products: A Candidate for Probiotics. Food Rev. Int. 2024, 40, 1217–1237. [Google Scholar] [CrossRef]
- Wu, P.; Zhang, C.; Yin, Y.; Zhang, X.; Li, Q.; Yuan, L.; Sun, Y.; Zhou, S.; Ying, S.; Wu, J. Bioactivities and industrial standardization status of Ganoderma lucidum: A comprehensive review. Heliyon 2024, 10, 36987. [Google Scholar] [CrossRef]
- Yan, M.; Jiang, X.; Liu, Y.; Zhang, J.; Feng, J. Comprehensive evaluation of Ganoderma lucidum fermented grains: Nutritional, functional, and safety aspects. Food Biosci. 2025, 65, 106086. [Google Scholar] [CrossRef]
- Lv, M.; Aihaiti, A.; Liu, X.; Tuerhong, N.; Yang, J.; Chen, K.; Wang, L. Development of Probiotic-Fermented Black Mulberry (Morus nigra L.) Juice and Its Antioxidant Activity in C2C12 Cells. Fermentation 2022, 8, 697. [Google Scholar] [CrossRef]
- Zaghian, N.; Goli, M. Optimization of the production conditions of primary (W1/O) and double (W1/O/W2) nano-emulsions containing vitamin B12 in skim milk using ultrasound wave by response surface methodology. J. Food Meas. Charact. 2020, 14, 3216–3226. [Google Scholar]
- Dat, T.D.; Viet, N.D.; My, P.L.T.; Linh, N.T.; Thanh, V.H.; Linh, N.T.T.; Ngan, N.T.K.; Nam, H.M.; Phong, M.T.; Hieu, N.H. The Application of Ethanolic Ultrasonication to Ameliorate the Triterpenoid Content Extracted from Vietnamese Ganoderma lucidum with the Examination by Gas Chromatography. ChemistrySelect 2021, 6, 2590–2606. [Google Scholar] [CrossRef]
- Liu, Y.; Sheng, J.; Li, J.; Zhang, P.; Tang, F.; Shan, C. Influence of lactic acid bacteria on physicochemical indexes, sensory and flavor characteristics of fermented sea buckthorn juice. Food Biosci. 2022, 46, 101519. [Google Scholar] [CrossRef]
- Wu, J.; Li, M.; Liu, L.; An, Q.; Zhang, J.; Zhang, J.; Li, M.; Duan, W.; Liu, D.; Li, Z.; et al. Nitric Oxide and Interleukins are Involved in Cell Proliferation of RAW264.7 Macrophages Activated by Viili Exopolysaccharides. Inflammation 2013, 36, 954–961. [Google Scholar] [CrossRef]
- Wang, L.; Zhang, H.; Lei, H. Phenolics Profile, Antioxidant Activity and Flavor Volatiles of Pear Juice: Influence of Lactic Acid Fermentation Using Three Lactobacillus Strains in Monoculture and Binary Mixture. Foods 2022, 11, 11. [Google Scholar]
- Zhao, L.; Liao, J.; Wang, T.; Zhao, H. Enhancement of Nutritional Value and Sensory Characteristics of Quinoa Fermented Milk via Fermentation with Specific Lactic Acid Bacteria. Foods 2025, 14, 1406. [Google Scholar] [CrossRef]
- Hashemi, S.M.B.; Jafarpour, D.; Jouki, M. Improving bioactive properties of peach juice using Lactobacillus strains fermentation: Antagonistic and anti-adhesion effects, anti-inflammatory and antioxidant properties, and Maillard reaction inhibition. Food Chem. 2021, 365, 130501. [Google Scholar]
- Cai, L.; Wang, W.; Tong, J.; Fang, L.; He, X.; Xue, Q.; Li, Y. Changes of bioactive substances in lactic acid bacteria and yeasts fermented kiwifruit extract during the fermentation. LWT 2022, 164, 113629. [Google Scholar] [CrossRef]
- Nakagawa, T.; Zhu, Q.; Tamrakar, S.; Amen, Y.; Mori, Y.; Suhara, H.; Kaneko, S.; Kawashima, H.; Okuzono, K.; Inoue, Y.; et al. Changes in content of triterpenoids and polysaccharides in Ganoderma lingzhi at different growth stages. J. Nat. Med. 2018, 72, 734–744. [Google Scholar] [CrossRef]
- Karunarathna, S.C.; Patabendige, N.M.; Hapuarachchi, K.K.; Promputtha, I. Exploring the health benefits of Ganoderma: Antimicrobial properties and mechanisms of action. Front. Cell. Infect. Microbiol. 2025, 15, 35246. [Google Scholar] [CrossRef] [PubMed]
- Gao, B.; Wang, J.; Wang, Y.; Xu, Z.; Li, B.; Meng, X.; Sun, X.; Zhu, J. Influence of fermentation by lactic acid bacteria and in vitro digestion on the biotransformations of blueberry juice phenolics. Food Control 2022, 133, 108603. [Google Scholar] [CrossRef]
- Sarkar, P.; Chourasia, R.; Abedin, M.; Singh, A.K.; Padhi, S.; Singh, S.P.; Rai, A.K. Mixed culture fermentation using Lactobacillus delbrueckii and novel Lactiplantibacillus plantarum strains isolated from traditional chhurpi from Sikkim Himalayan region for potential probiotic and improved functional properties. Biocatal. Agric. Biotechnol. 2024, 60, 103338. [Google Scholar] [CrossRef]
- Wang, Y.; He, L.; Xing, Y.; Zhou, W.; Pian, R.; Yang, F.; Chen, X.; Zhang, Q. Bacterial diversity and fermentation quality of Moringa oleifera leaves silage prepared with lactic acid bacteria inoculants and stored at different temperatures. Bioresour. Technol. 2019, 284, 349–358. [Google Scholar] [CrossRef]
- Wu, Z.; Zheng, J.; Xu, Y.; Wang, D.; Han, Q.; Liu, P.; Liu, X.; Zhang, L. The Anti-Inflammatory Activities of Sphagnum palustre L. Ethanol Extract to Control Inflammation in RAW264.7 Cells. Flavour Fragr. J. 2025, 40, 455–466. [Google Scholar] [CrossRef]
- Li, Q.; Chang, Y.; He, Z.; Chen, L.; Zhou, X. Immunomodulatory activity of Ganoderma lucidum immunomodulatory protein via PI3K/Akt and MAPK signaling pathways in RAW264.7 cells. J. Cell Physiol. 2019, 234, 23337–23348. [Google Scholar] [CrossRef] [PubMed]
- Lu, L.; Jang, S.; Zhu, J.; Qin, Q.; Sun, L.; Sun, J. Nur77 mitigates endothelial dysfunction through activation of both nitric oxide production and anti-oxidant pathways. Redox Biol. 2024, 70, 103056. [Google Scholar] [CrossRef]
- Shi, D.; Xu, X.; Wang, J.; Bu, T.; Sun, P.; Yang, K.; Cai, M. Synergistic anti-inflammatory effects of Ganoderma lucidum polysaccharide and ganoderic acid A on LPS-induced RAW264.7 cells by inhibition of TLR4/NF-κB activation. Int. J. Biol. Macromol. 2025, 309, 143074. [Google Scholar] [CrossRef]
- Huang, Q.; Li, L.; Chen, H.; Liu, Q.; Wang, Z. GPP (Composition of Ganoderma lucidum Poly-saccharides and Polyporus umbellatus Poly-saccharides) Enhances Innate Immune Function in Mice. Nutrients 2019, 11, 1480. [Google Scholar] [CrossRef] [PubMed]
- Zhao, F.; Yue, Z.; Zhang, L.; Qi, Y.; Sun, Y.; Wang, S.; Tian, Q. Emerging Advancements in Metabolic Properties of Macrophages within Disease Microenvironment for Immune Therapy. J. Innate Immun. 2025, 17, 320–340. [Google Scholar] [CrossRef]
- Chu, C.; Zhou, D.; Men, Y.; Wang, J.; Zhang, S.; Fan, H.; He, Y.; Zhao, X.; Liu, H. Targeted and untargeted metabolomics reveal dynamic purine metabolism in soy whey fermented by yeast. Food Chem. 2025, 492, 145422. [Google Scholar] [CrossRef]
- Zhao, X.; Wang, Z.; Tang, F.; Cai, W.; Peng, B.; Shan, C. Exploring jujube wine flavor and fermentation mechanisms by HS-SPME-GC–MS and UHPLC-MS metabolomics. Food Chem. X 2024, 21, 101115. [Google Scholar] [PubMed]
- Lv, M.; Liu, X.; Liu, R.; Aihaiti, A.; Hong, J.; Zheng, L.; Xing, J.; Cui, Y.; Wang, L. Untargeted metabolomics reveals flavor and metabolic changes in mixed Lactobacillus-fermented black mulberry juice. Food Chem. X 2025, 27, 102367. [Google Scholar] [CrossRef]
- Wang, Z.; Jin, X.; Zhang, X.; Xie, X.; Tu, Z.; He, X. From Function to Metabolome: Metabolomic Analysis Reveals the Effect of Probiotic Fermentation on the Chemical Compositions and Biological Activities of Perilla frutescens Leaves. Front. Nutr. 2022, 9, 33193. [Google Scholar] [CrossRef]
- Li, J.; Wu, J.; Xu, N.; Yu, Y.; Brake, J.; Xu, R.; Wu, X. Dynamic evolution and correlation between microorganisms and metabolites during manufacturing process and storage of Pu-erh tea. LWT 2022, 158, 113128. [Google Scholar] [CrossRef]
- Ren, C.; Guo, Y.; Xie, L.; Zhao, Z.; Xing, M.; Cao, Y.; Liu, Y.; Lin, J.; Grierson, D.; Zhang, B.; et al. Identification of UDP-rhamnosyltransferases and UDP-galactosyltransferase involved in flavonol glycosylation in Morella rubra. Hortic. Res. 2022, 9, 138. [Google Scholar] [CrossRef]
- Li, J.; Song, L.; Li, H.; Gao, Y.; Chen, T.; Zhang, Z.; Hon, H.; Ye, Z.; Zhang, G. Aerosol Inhalation of Luteolin-7-O-Glucuronide Exerts Anti-Inflammatory Effects by Inhibiting NLRP3 Inflammasome Activation. Pharmaceuticals 2024, 17, 1731. [Google Scholar]
- Babu, S.; Perumal, E.; Sivaraj, M.; Majeed, S.A.; Hameed, A.S.S. Esculin exerts Nrf2-mediated antioxidant response in DrF cell lines and zebrafish larvae. Chem.-Biol. Interact. 2025, 419, 111638. [Google Scholar] [PubMed]
- Wang, A.; Guan, C.; Wang, T.; Mu, G.; Tuo, Y. Lactiplantibacillus plantarum-Derived Indole-3-lactic Acid Ameliorates Intestinal Barrier Integrity through the AhR/Nrf2/NF-κB Axis. J. Agric. Food Chem. 2024, 72, 9236–9246. [Google Scholar] [CrossRef] [PubMed]
- Bondzie-Quaye, P.; Swallah, M.S.; Acheampong, A.; Elsherbiny, S.M.; Acheampong, E.O.; Huang, Q. Advances in the biosynthesis, diversification, and hyperproduction of ganoderic acids in Ganoderma lucidum. Mycol. Prog. 2023, 22, 31. [Google Scholar] [CrossRef]
- Kanwal, F.; Ren, D.; Kanwal, W.; Ding, M.; Su, J.; Shang, X. The potential role of nondigestible Raffinose family oligosaccharides as prebiotics. Glycobiology 2023, 33, 274–288. [Google Scholar] [CrossRef]
- Cao, X.; Liu, X.; Chen, P.; Wei, T.; Zhou, Q.; Zhang, G.; She, T.; Wang, Z.; Liu, Y. D-Mannose Upregulates Testin via the NF-κB Pathway to Inhibit Breast Cancer Proliferation. J. Biochem. Mol. Toxicol. 2025, 39, 70398. [Google Scholar] [CrossRef]
- Dinleyici, M.; Barbieur, J.; Dinleyici, E.C.; Vandenplas, Y. Functional effects of human milk oligosaccharides (HMOs). Gut Microbes 2023, 15, 2186115. [Google Scholar] [CrossRef] [PubMed]






| NO. | Strains | SOD Activity (U/g) | GTs (mg/g) | pH | Sensory Evaluation (Score) | Fermentation End Time (h) |
|---|---|---|---|---|---|---|
| 1 | G. lucidum juice | 95.26 ± 2.67 g | 3.02 ± 0.01 d | 4.27 ± 0.02 a | 83.89 ± 1.13 b | / |
| 2 | B. animalis | 110.00 ± 2.00 d | 3.42 ± 0.01 ab | 3.46 ± 0.03 b | 88.33 ± 2.08 a | 24.0 ± 0.00 e |
| 3 | L. paracasei | 117.33 ± 1.16 b | 3.48 ± 0.01 a | 3.38 ± 0.05 c | 84.33 ± 2.08 b | 25.0 ± 0.50 d |
| 4 | P. pentosaceus | 105.67 ± 2.08 ef | 3.46 ± 0.01 a | 3.20 ± 0.08 g | 76.33 ± 1.53 c | 23.5 ± 0.50 e |
| 5 | L. rhamnosus | 121.67 ± 1.53 a | 3.46 ± 0.01 a | 3.23 ± 0.01 f | 81.33 ± 1.53 b | 27.1 ± 0.29 c |
| 6 | S. thermophilus | 114.33 ± 2.52 c | 3.44 ± 0.01 ab | 3.29 ± 0.03 d | 67.00 ± 1.00 d | 24.5 ± 0.50 b |
| 7 | L. plantarum | 102.33 ± 1.53 f | 3.42 ± 0.01 ab | 3.26 ± 0.04 e | 65.00 ± 1.00 d | 36.5 ± 0.00 a |
| 8 | P. acidilactici | 110.33 ± 2.08 d | 3.38 ± 0.02 bc | 3.35 ± 0.07 c | 76.33 ± 2.08 c | 24.0 ± 0.50 c |
| 9 | L. fermentum | 106.00 ± 1.00 e | 3.33 ± 0.10 c | 3.30 ± 0.03 d | 67.67 ± 1.53 d | 24.0 ± 0.29 d |
| 10 | L. acidophilus | 103.00 ± 1.26 f | 3.28 ± 0.01 c | 3.36 ± 0.02 c | 67.46 ± 1.65 d | 25.0 ± 0.00 d |
Disclaimer/Publisher’s Note: The statements, opinions and data contained in all publications are solely those of the individual author(s) and contributor(s) and not of MDPI and/or the editor(s). MDPI and/or the editor(s) disclaim responsibility for any injury to people or property resulting from any ideas, methods, instructions or products referred to in the content. |
© 2026 by the authors. Licensee MDPI, Basel, Switzerland. This article is an open access article distributed under the terms and conditions of the Creative Commons Attribution (CC BY) license.
Share and Cite
Shataer, D.; Liu, X.; Qin, Y.; Lu, J.; Liu, H.; Wang, L. Optimization of the Probiotic Fermentation Process of Ganoderma lucidum Juice and Its In Vitro Immune-Enhancing Potential. Foods 2026, 15, 227. https://doi.org/10.3390/foods15020227
Shataer D, Liu X, Qin Y, Lu J, Liu H, Wang L. Optimization of the Probiotic Fermentation Process of Ganoderma lucidum Juice and Its In Vitro Immune-Enhancing Potential. Foods. 2026; 15(2):227. https://doi.org/10.3390/foods15020227
Chicago/Turabian StyleShataer, Dilireba, Xin Liu, Yanan Qin, Jing Lu, Haipeng Liu, and Liang Wang. 2026. "Optimization of the Probiotic Fermentation Process of Ganoderma lucidum Juice and Its In Vitro Immune-Enhancing Potential" Foods 15, no. 2: 227. https://doi.org/10.3390/foods15020227
APA StyleShataer, D., Liu, X., Qin, Y., Lu, J., Liu, H., & Wang, L. (2026). Optimization of the Probiotic Fermentation Process of Ganoderma lucidum Juice and Its In Vitro Immune-Enhancing Potential. Foods, 15(2), 227. https://doi.org/10.3390/foods15020227

