Metabolomics and Transcriptomics Analyses Explore the Genes Related to the Biosynthesis of Antioxidant Active Ingredient Isoquercetin
Abstract
1. Introduction
2. Materials and Methods
2.1. Plant Material
2.2. Widely Targeted Metabolomic Analysis and Annotation
2.3. Transcriptome Sequencing and Annotation
2.4. Statistical Analysis
3. Results
3.1. Overview of the Transcriptome Sequencing
3.2. DEGs Were Identified in Six Stages
3.3. DEGs Analysis of Flavonoid Synthesis in the Stems and Leaves
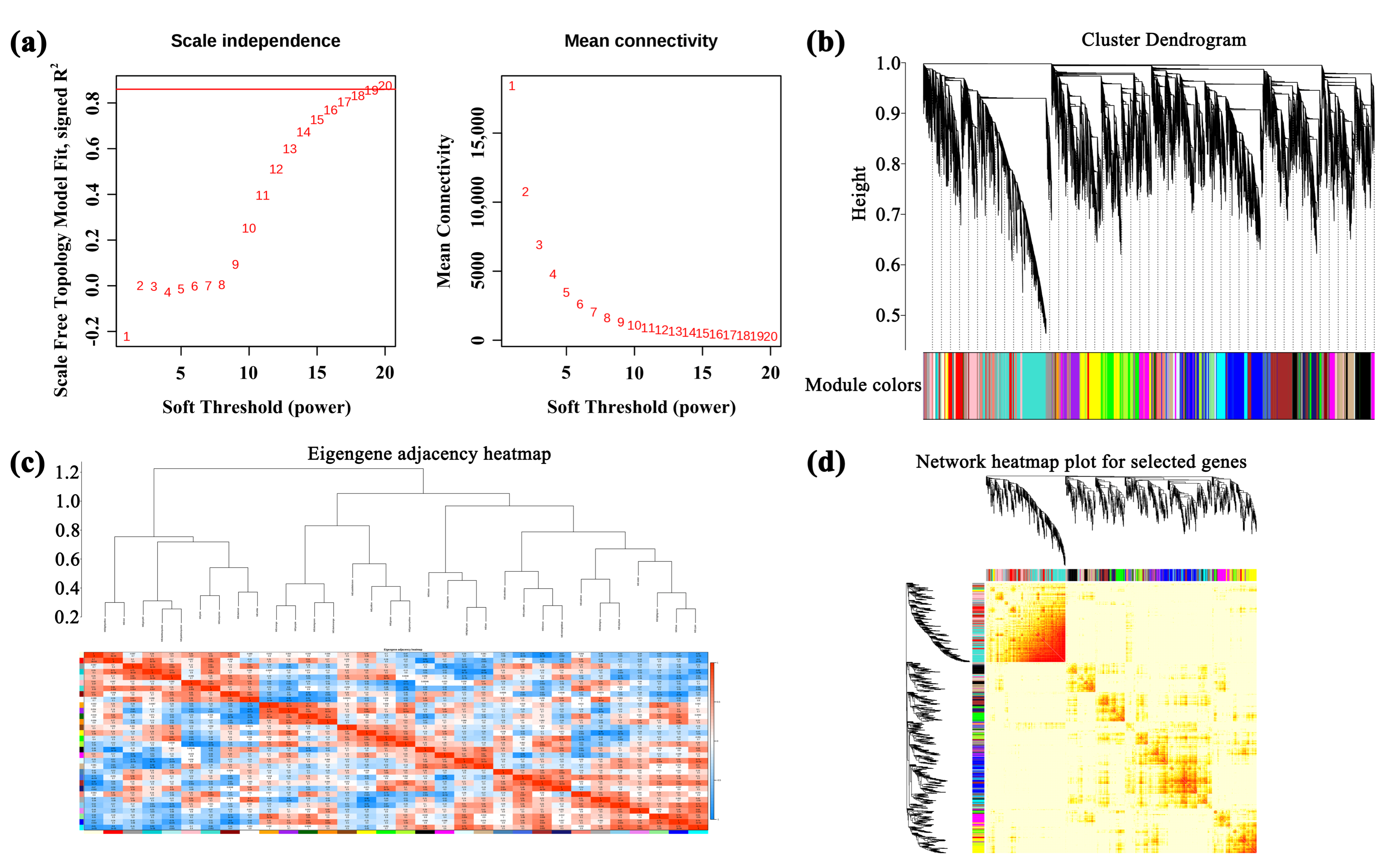
3.4. Weighted Gene Co-Expression Network (WGCNA) Analysis of Unigenes
3.5. Overview of Sequencing Data and Differential Metabolite Analysis
3.6. Differential Metabolites of Flavonoids Were Identified in Six Stages
3.7. Analysis of Flavonoid Biosynthesis Pathway
3.8. Screening of Key Genes for Isoquercitrin Biosynthesis
4. Discussion
4.1. Application of Transcriptome and Metabolome in Mining Key Genes for Secondary Metabolite Biosynthesis
4.2. Construction of Metabolic Regulation Network of Flavonoids in A. membranaceus Stems and Leaves
4.3. Biological Activity of Isoquercetin and Excavation of Key Genes for Its Biosynthesis
5. Conclusions
Supplementary Materials
Author Contributions
Funding
Institutional Review Board Statement
Informed Consent Statement
Data Availability Statement
Conflicts of Interest
Abbreviations
| 4CL | 4-coumarate--CoA ligase |
| 7-IOMT | isoflavone-7-O-methyltransferase |
| AAT | aspartate-prephenate aminotransferase |
| AMIE | amidase |
| ANR | anthocyanidin reductase |
| ANS | anthocyanidin synthase |
| AOC3 | primary-amine oxidase |
| CAD | cinnamyl-alcohol dehydrogenase |
| CC | Cellular component |
| CCOAMT | caffeoyl-CoA O-methyltransferase |
| CCR | cinnamoyl-CoA reductase |
| CDS | Coding sequence |
| CHI | chalcone isomerase |
| CHR | chalcone reductase |
| CHS | chalcone synthase |
| COMT | caffeic acid 3-O-methyltransferase |
| CSE | caffeoylshikimate esterase |
| CV | Coefficient of variation |
| CYP450 | cytochromeP450 |
| CYP71D9 | flavonoid 6-hydroxylase |
| CYP73A | trans-cinnamate 4-monooxygenase |
| CYP75A | flavonoid 3′,5′-hydroxylase |
| CYP81E9 | isoflavone 3′-hydroxylase |
| CYP93C | 2-hydroxyisoflavanone synthase |
| CYP98A | 5-O-(4-coumaroyl)-D-quinate 3′-monooxygenase |
| DAMs | Differentially accumulated metabolites |
| DDC | aromatic-L-amino-acid |
| DEGs | Differentially expressed genes |
| DFR | flavanone 4-reductase |
| DPPH | 1,1-Diphenyl-2-picrylhydrazyl radical 2,2-Diphenyl-1-(2,4,6-trinitrophenyl)hydrazyl |
| ECDF | Empirical cumulative distribution function |
| F | Flowering stage |
| F3H | naringenin 3-dioxygenase |
| F5H | ferulate-5-hydroxylase |
| FB | Flower bud stage |
| FDR | False discovery rate |
| FL | Flowerless stage |
| FLS | flavonol synthase |
| FNS1 | flavone synthase I |
| FG3 | flavonol-3-O-glucoside/galactoside glucosyltransferase |
| FPKM | Fragments Per Kilobase of transcript per Million fragments mapped |
| GF | Green fruit stage |
| GO | Gene Ontology |
| HCA | Hierarchical cluster analysis |
| HCT | shikimate O-hydroxycinnamoyltransferase |
| HI4OMT | isoflavone 4′-O-methyltransferase |
| HIDH | 2-hydroxyisoflavanone dehydratase |
| HPPD | 4-hydroxyphenylpyruvate dioxygenase |
| HPPR | hydroxyphenylpyruvate reductase |
| I2′H | isoflavone/4′-methoxyisoflavone 2′-hydroxylase |
| IF7GT | isoflavone 7-O-glucosyltransferase |
| IF7MAT | isoflavone 7-O-glucoside-6″-O-malonyltransferase |
| IFR | isoflavone reductase |
| KEGG | Kyoto Encyclopedia of Genes and Genomes |
| KOG | EuKaryotic Orthologous Groups |
| MF | Mature fruit stage |
| MF | Molecular function |
| MIF | phenylpyruvate tautomerase |
| MRM | Multiple reaction monitoring |
| MSEA | Metabolite set enrichment analysis |
| NR | Non-Redundant |
| OPLS-DA | Orthogonal projections to latent structures-discriminant analysis |
| PAL | phenylalanine ammonia-lyase |
| PCA | Principal component analysis |
| PDH | phenylalanine dehydrogenas |
| PGT1 | phlorizin synthase |
| PRX | peroxidase |
| PTR | pterocarpan reductase |
| PTS | pterocarpan synthase |
| QC | Quality control |
| REF1 | coniferyl-aldehyde dehydrogenase |
| TAT | tyrosine aminotransferase |
| TF | Transcription factor |
| TIC | Total ion current |
| BP | Biological process |
| TrEMBL | Translation of EMBL |
| UGTs | Uridine diphosphate-sugar-dependent glycosyltransferases |
| UGT78D2 | flavonol 3-O-glucosyltransferase |
| VIP | Variable importance in projection |
| VR | vestitone reductase |
| W | Withering stage |
| WGCNA | weighted gene co-expression network analysis |
References
- Bedir, E.; Pugh, N.; Calis, I.; Pasco, D.S.; Khan, I.A. Immunostimulatory effects of cycloartane-type triterpene glycosides from Astragalus species. Biol. Pharm. Bull. 2000, 23, 834–837. [Google Scholar] [CrossRef]
- Chen, X.X.; Chen, C.; Fu, X. Hypoglycemic activity in vitro and vivo of a water-soluble polysaccharide from Astragalus membranaceus. Food Funct. 2022, 13, 11210–11222. [Google Scholar] [CrossRef]
- Chen, G.M.; Jiang, N.; Zheng, J.P.; Hu, H.M.; Yang, H.B.; Lin, A.Z.; Hu, B.F.; Liu, H.T. Structural characterization and anti-inflammatory activity of polysaccharides from Astragalus membranaceus. Int. J. Biol. Macromol. 2023, 241, 124386. [Google Scholar] [CrossRef]
- LSheng, Z.L.; Jiang, Y.M.; Liu, J.M.; Yang, B. UHPLC–MS/MS analysis on flavonoids composition in Astragalus membranaceus and their antioxidant activity. Antioxidants 2021, 10, 1852. [Google Scholar] [CrossRef]
- Hou, J.L.; Li, A.P.; Wang, G.H.; Qin, X.M.; Liu, Y.T. Metabolomics analysis of Astragali Radix in Shanxi Province: Investigating the impact of various cultivation methods and growth years on metabolite profiles. Food Chem. 2025, 468, 142492. [Google Scholar] [CrossRef]
- Yang, J.Q.; Dai, X.X.; Sheng, M.K.; Shi, Y.S.; Peng, X.H.; Cen, S.; Shi, X.Y. Preparation and physical property research on Astragalus polysaccharide gummy confections. Food Nutr. China 2023, 29, 29–35. [Google Scholar] [CrossRef]
- Wei, F.Y.; Wang, H.Y.; Li, X.; Cao, J.Q.; Zhang, X.R. Preparation of Astragalus membranaceus–cranberry biscuits and the evaluation of physicochemical properties and antioxidant activity. Int. J. Food Sci. Technol. 2024, 59, 3134–3141. [Google Scholar] [CrossRef]
- Liu, J.N.; Guo, X.Q.; Li, M.Z.; Yang, M.M.; Xu, L.F.; Wang, F.; Cai, Y.G. Evaluation of anti-fatigue action of compound preparations based on the principle of medicine and food homology. Acta Nutr. Sin. 2022, 44, 326–331. [Google Scholar] [CrossRef]
- Liu, Y.; Wen, M.; Zhao, H.S.; Hu, W.W.; Wang, R.F. Comparison of volatile components between Astragalus vinegar and shanxi mature vinegar. Acta Nutr. Sin. 2020, 45, 170–175. [Google Scholar]
- Wang, D. Study on optimization of Astragalus healthy yoghurt technology by response surface method. Food Eng. 2019, 3, 17–21. [Google Scholar]
- Zhu, Q.S.; Yan, B.S.; Wang, X.Y.; Yan, J.N.; Hu, J.Y. Brewing and technological optimization of Astragalus membranaceus and Lycium barbarum beer. J. Suzhou Univ. 2023, 38, 28–34. [Google Scholar] [CrossRef]
- Hong, Q.J.; Gao, F.; Yang, Q.Q.; Fang, M.; Wang, R.Q.; Wu, G.T. Analysis on the application status of edible and medicinal substances Astragalus membranaceus in functional food in China. Mod. Food 2024, 30, 221–228. [Google Scholar] [CrossRef]
- Zhang, L.J.; Liu, H.K.; Hsiao, P.C.; Kuo, L.M.Y.; Lee, I.J.; Wu, T.S.; Chiou, W.F.; Kuo, Y.H. New Isoflavonoid glycosides and related constituents from Astragali Radix (Astragalus membranaceus) and their inhibitory activity on nitric oxide production. J. Agric. Food Chem. 2011, 59, 1131–1137. [Google Scholar] [CrossRef]
- Huang, L.Q.; Zhang, X.B. National Statistical Report of Chinese Herbal Medicine Production; Science and Technology Press: Shanghai, China, 2021. [Google Scholar]
- Duan, J.A. Resources Utilization of Chinese Herbal Medicine Wastes; Chemical Industry Press: Beijing, China, 2013. [Google Scholar]
- Wang, F.Y.; Lin, X.Y.; Wang, A.Y.; Ran, X.H.; Zhao, H.P.; Dai, Z.X.; Qin, J. A Preparation Method of Astragalus membranaceus Leaf Tea. Patent CN110810576A, 21 February 2020. [Google Scholar]
- Li, H.; Li, J.H.; Cui, Y.; Ma, D.Z.; Zhang, K.Y.; Liu, J.C. Evaluation of acute oral toxicity, genetic toxicity, and subchronic of Astragalus stem and leaf. Mod. Food Sci. Technol. 2021, 37, 332. [Google Scholar]
- Kim, Y.M.; Kim, T.H.; Kim, Y.W.; Yang, Y.M.; Da, H.R.; Hwang, S.J.; Lee, J.R.; Sang, C.K.; Sang, G.K. Inhibition of liver Xreceptor-α-dependent hepatic steatosis by isoliquiritigenin, a licorice antioxidant flavonoid, as mediated by JNK1inhibition. Free Radic. Biol. Med. 2010, 49, 1722–1734. [Google Scholar] [CrossRef] [PubMed]
- Wan, M.; Song, Y.G.; Yang, B. Pharmacological action of flavonoids and its application in food industry. Jiangxi Food Ind. 2007, 3, 47–49. [Google Scholar] [CrossRef]
- Wang, W. Study on the antioxidant activity of natural pigment. Food Sci. 2003, 6, 96–100. [Google Scholar] [CrossRef]
- Zhong, Y.H.; Jia, S.J.; Hao, T.J.; Jing, C.; Sun, K.X.; Li, D.H. The Study of physiologic function and application in food on the Licorice flavonoids compounds. For. By-Prod. Spec. China 2016, 3, 91–94. [Google Scholar] [CrossRef]
- Li, J.; He, S.N.; Yang, H.; Wang, X.T. Progress on extraction and determination methods of flavonoids in Flos Lonicerae. Food Res. Dev. 2015, 36, 175–178. [Google Scholar] [CrossRef]
- Zhang, Y.Z.; Xu, F.; Liang, J.; Shang, M.Y.; Wang, X.; Cai, S.Q. Isoflavonoids from roots of Astragalus membranaceus var. Mongholicus. China J. Chin. Mater. Medica 2012, 37, 3243–3248. [Google Scholar] [CrossRef]
- Huang, X.; Xu, J.; Ma, W. Application and prospect of traditional Chinese medicine Astragalus on medical cosmetology. Chin. J. Aesthetic Med. 2017, 26, 123–125. [Google Scholar] [CrossRef]
- Xue, Q.; Fan, H.; Yao, F.; Cao, X.X.; Liu, M.M.; Sun, J.; Liu, Y.J. Transcriptomics and targeted metabolomics profilings for elucidation of pigmentation in Lonicera japonica flowers at different developmental stages. Ind. Crops Prod. 2020, 145, 111981. [Google Scholar] [CrossRef]
- Dong, T.T.; Han, R.P.; Yu, J.W.; Zhu, M.K.; Zhang, Y.; Gong, Y.; Li, Z.Y. Anthocyanins accumulation and molecular analysis of correlated genes by metabolome and transcriptome in green and purple asparaguses (Asparagus officinalis L.). Food Chem. 2019, 271, 18–28. [Google Scholar] [CrossRef]
- Jiang, T.; Zhang, M.D.; Wen, C.X.; Xie, X.L.; Tian, W.; Wen, S.Q.; Lu, R.K.; Liu, L.D. Integrated metabolomic and transcriptomic analysis of the anthocyanin regulatory networks in Salvia miltiorrhiza Bge. Flowers. BMC Plant Biol. 2020, 20, 349. [Google Scholar] [CrossRef]
- Yu, L.L.; Ahmad, N.; Meng, W.J.; Zhao, S.Y.; Chang, Y.; Wang, N.; Zhang, M.; Yao, N.; Liu, X.M.; Zhang, J. Integrated metabolomics and transcriptomics provide key molecular insights into floral stage-driven flavonoid pathway in Safflower. Int. J. Mol. Sci. 2024, 25, 11903. [Google Scholar] [CrossRef]
- Cui, L.Y.; Ma, Z.N.; Wang, D.F.; Niu, Y.B. Ultrasound-assisted extraction, optimization, isolation, and antioxidant activity analysis of flavonoids from Astragalus membranaceus stems and leaves. Ultrason. Sonochem. 2022, 10, 106190. [Google Scholar] [CrossRef]
- Worley, B.; Powers, R. PCA as a practical indicator of OPLSDA model reliability. Curr. Metab. 2016, 4, 97–103. [Google Scholar] [CrossRef] [PubMed]
- Chen, S.F.; Zhou, Y.Q.; Chen, Y.R.; Gu, J. Fastp: An ultra-fast all-in-one FASTQ preprocessor. Bioinformatics 2018, 34, 1884–1890. [Google Scholar] [CrossRef]
- Davidson, N.M.; Oshlack, A. Corset: Enabling differential gene expression analysis for de novo assembled transcriptomes. Genome Biol. 2014, 15, 410. [Google Scholar] [CrossRef]
- Grabherr, M.G.; Haas, B.J.; Yassour, M.; Levin, J.Z.; Thompson, D.A.; Amit, I.; Adiconis, X.; Fan, L.; Raychowdhury, R.; Zeng, Q.D.; et al. Full-length transcriptome assembly from RNA-Seq data without a reference genome. Nat. Biotechnol. 2011, 29, 644–652. [Google Scholar] [CrossRef]
- Dewey, C.N.; Li, B. RSEM: Accurate transcript quantification from rna-seq data with or without a reference genome. BMC Bioinform. 2011, 12, 323. [Google Scholar] [CrossRef]
- Langmead, B.; Salzberg, S.L. Fast gapped-read alignment with bowtie 2. Nat. Methods 2012, 9, 357–359. [Google Scholar] [CrossRef]
- Huson, D.H.; Buchfink, B. Fast and sensitive protein alignment using DIAMOND. Nat. Methods 2015, 12, 59–60. [Google Scholar] [CrossRef]
- Love, M.I.; Huber, W.; Anders, S. Moderated estimation of fold change and dispersion for RNA-seq data with DESeq2. Genome Biol. 2014, 15, 550. [Google Scholar] [CrossRef] [PubMed]
- Varet, H.; Brillet-Guéguen, L.; Coppée, J.Y.; Dillies, M.A. SARTools: A DESeq2- and EdgeR-based r pipeline for comprehensive differential analysis of RNA-seq data. PLoS ONE 2016, 11, e0157022. [Google Scholar] [CrossRef] [PubMed]
- Warren, L.; Elizabeth, S.S. Six enzymes from mayapple that complete the biosynthetic pathway to the etoposide aglycone. Science 2015, 349, 1224–1228. [Google Scholar] [CrossRef]
- Nett, R.S.; Lau, W.; Sattely, E.S. Discovery and engineering of colchicine alkaloid biosynthesis. Nature 2020, 584, 148–153. [Google Scholar] [CrossRef] [PubMed]
- Ramilowski, J.A.; Sawai, S.; Seki, H.; Mochida, K.; Yoshida, T.; Sakurai, T.; Muranaka, T.; Saito, K.; Daub, C.O. Glycyrrhiza uralensis transcriptome landscape and study of phytochemicals. Plant Cell Physiol. 2013, 54, 697–710. [Google Scholar] [CrossRef]
- Gao, R.R.; Xu, Z.C.; Pu, X.D.; Song, J.Y. Research progress in biosynthesis and synthetic biology of active ingredients of Scutellaria baicalensis Georgi based on multi-omics approach. Sci. Sin. Vitae 2021, 51, 151–166. [Google Scholar] [CrossRef]
- Zhou, Y.J.; Shen, Y.B. Integrative transcriptomics and metabolomics reveal the biosynthesis of flavonoid metabolites in Tilia miqueliana Maxim. leaves. Front. Plant Sci. 2025, 16, 1642949. [Google Scholar] [CrossRef]
- Guo, D.D.; Xue, Y.R.; Li, D.Q.; Song, Q.J.; Zhang, J.J.; Li, D.H.; Wu, H.W.; Li, Y.F. Overexpression of Ct CHS1 increases accumulation of quinochalcone in safflower. Front. Plant Sci. 2017, 8, 1409. [Google Scholar] [CrossRef]
- Cheng, H.; Li, L.L.; Cheng, S.Y.; Cao, F.L.; Wang, Y.; Yuan, H.H. Molecular cloning and function assay of a chalcone isomerase gene (GbCHI) from Ginkgo biloba. Plant Cell Rep. 2011, 30, 49–62. [Google Scholar] [CrossRef]
- Dilshad, E.; Zafar, S.; Ismail, H.; Waheed, M.T.; Cusido, R.M.; Palazon, J.; Mirza, B. Effect of Rol genes on polyphenols biosynthesis in Artemisia annua and their effect on antioxidant and cytotoxic potential of the plant. Appl. Biochem. Biotechnol. 2016, 179, 1456–1468. [Google Scholar] [CrossRef]
- Zou, Q.J.; Wang, T.; Guo, Q.S.; Zhang, W.Y.; Wang, R.; Wang, Y.H.; Xiao, Y.M. Prokaryotic expression and in vitro enzyme activity analysis of flavonol synthase in Chrysanthemum morifolium cv. ‘Hangju’. China J. Chin. Mater. Medica 2018, 43, 3471–3476. [Google Scholar] [CrossRef]
- Huang, H.P.; Yang, X.N.; Yang, Z.R. Integration of transcriptome and metabolome analysis reveals the genes and pathways regulating flavonoids biosynthesis in Cinnamomum camphora. BMC Genom. Data 2025, 26, 71. [Google Scholar] [CrossRef]
- Dou, L.L.; Liu, L.Y.; Zhang, B.; Zhao, Q.; Wang, Y.L.; Li, Y.L.; Zhan, Z.L.; Li, H.Z. Analysis of flavonoids synthesis pathway in Astragalus membranaceus root of ‘Zizhou’ based on transcriptome and metabolome. Mol. Plant Breed. 2025, 4, 1–16. Available online: http://kns.cnki.net/kcms/detail/46.1068.s.20250417.1448.002.html (accessed on 2 November 2025).
- Wu, X.T.; Li, X.T.; Wang, W.; Shan, Y.H.; Wang, C.T.; Zhu, M.L.; La, Q.; Zhong, Y.; Xu, Y.; Nan, P.; et al. Integrated metabolomics and transcriptomics study of traditional herb Astragalus membranaceus Bge. var. Mongolicus (Bge.) Hsiao reveals global metabolic profile and novel phytochemical ingredients. BMC Genom. 2020, 21, 697. [Google Scholar] [CrossRef] [PubMed]
- Chen, J.; Wu, X.T.; Xu, Y.Q.; Zhong, Y.; Li, Y.X.; Chen, J.K.; Li, X.; Nan, P. Global transcriptome analysis profiles metabolic pathways in traditional herb Astragalus membranaceus Bge. var. Mongolicus (Bge.) Hsiao. BMC Genom. 2015, 16, S15. [Google Scholar] [CrossRef] [PubMed]
- Yang, T.; Li, J.; Wang, H.X.; Zeng, Y. A geraniol-synthase gene from Cinnamomum tenuipilum. Phytochemistry 2005, 66, 285–293. [Google Scholar] [CrossRef] [PubMed]
- Chen, Y.; Zhan, Y.J.; Li, C.Y.; Xu, F.; Zhao, J. Research progress in biological activity of isoquercitrin. Mod. Chin. Med. 2018, 20, 5. [Google Scholar] [CrossRef]
- Ahmad, R.; Ahmad, N.; Naqvi, A.A.; Exarchou, V.; Upadhyay, A.; Tuenter, E.; Foubert, K.; Apers, S.; Hermans, N.; Pieters, L. Antioxidant and antiglycating constituents from leaves of Ziziphus oxyphylla and Cedrela serrata. Antioxidants 2016, 5, 9. [Google Scholar] [CrossRef] [PubMed]
- Jung, S.H.; Kim, B.J.; Lee, E.H.; Osborne, N.N. Isoquercitrin is the most effective antioxidant in the plant Thuja orientalis and able to counteract oxidative-induced damage to a transformed cell line (GGC-5 cells). Neurochem. Int. 2010, 57, 713–721. [Google Scholar] [CrossRef] [PubMed]
- Silva, C.G.; Raulino, R.J.; Cerqueira, D.M.; Mannarino, S.C.; Pereira, M.D.; Panek, A.D.; Silva, J.F.; Menezes, F.S.; Eleutherio, E.C. In vitro and in vivo determination of anti-oxidant activity and mode of action of isoquercitrin and Hyptis fasciculata. Phytomedicine 2009, 16, 761–767. [Google Scholar] [CrossRef]
- Valentova, K.; Sima, P.; Rybkova, Z.; Krizan, J.; Malachova, K.; Kren, V. (Anti) mutagenic and immunomodulatory properties of quercetin glycosides. J. Agric. Food Chem. 2016, 96, 1492–1499. [Google Scholar] [CrossRef]
- Li, R.J.; Yuan, C.; Dong, C.; Shuang, S.M.; Choi, M.M.F. In vivo antioxidative effect of isoquercitrin on cadmium-induced oxidative damage to mouse liver and kidney. Naunyn-Schmiedeberg’s Arch. Pharmacol. 2011, 383, 437–445. [Google Scholar] [CrossRef] [PubMed]
- Orfali, G.D.; Duarte, A.C.; Bonadio, V.; Martinez, N.P.; Araujo, M.E.M.B.; Priviero, F.B.M.; Carvalho, P.O.; Priolli, D.G. Review of anticancer mechanisms of isoquercitin. World J. Clin. Oncol. 2016, 7, 189–199. [Google Scholar] [CrossRef]
- Tracanna, M.I.; Fortuna, A.M.; Cardenas, A.V.C.; Marr, A.K.; McMaster, W.R.; Anaximandro, G.V.; Eugenio, S.A.; Hernandez, L.R.; Bach, H. Anti-leishmanial, anti-inflammatory and antimicrobial activities of phenolic derivatives from Tibouchina paratropica. Phytother. Res. 2015, 29, 393–397. [Google Scholar] [CrossRef]
- Thapa, M.; Kim, Y.; Desper, J.; Chang, K.O.; Hua, D.H. Synthesis and antiviral activity of substituted quercetins. Bioorg. Med. Chem. Lett. 2012, 22, 353–356. [Google Scholar] [CrossRef]
- Junior, A.G.; Prando, T.B.L.; Leme, T.D.S.V.; Gasparotto, F.M.; Lourenco, E.L.B.; Rattmann, Y.D.; Silva-Santos, J.E.D.; Kassuya, C.A.L.; Marques, M.C.A. Mechanisms underlying the diuretic effects of Tropaeolum majus L. extracts and its main component isoquercitrin. J. Ethnopharmacol. 2012, 141, 501–509. [Google Scholar] [CrossRef]
- Sekhon-Loodu, S.; Ziaullah, Z.; Rupasinghe, H.P.V.; Wang, Y.W.; Kulka, M.; Shahidi, F. Novel quercetin-3-O-glucoside eico-sapentaenoic acid ester ameliorates inflammation and hyperlipidemia. Inflammopharmacology 2015, 23, 173–185. [Google Scholar] [CrossRef]
- Kasimu, R.; Fan, Z.Z.; Wang, X.L.; Hu, J.P.; Wang, P.; Wang, J.H. Anti-platelet aggregation activities of different fractions in leaves of Apocynum venetum L. J. Ethnopharmacol. 2015, 168, 116–121. [Google Scholar] [CrossRef] [PubMed]
- Phuwamongkolwiwat, P.; Hira, T.; Hara, H. A nondigestible saccharide, fructooligosaccharide, increases the promotive effect of a flavonoid, α-glucosyl-isoquercitrin, on glucagon-like peptide 1 (GLP-1) secretion in rat intestine and enteroendocrine cells. Mol. Nutr. Food Res. 2014, 58, 1581–1584. [Google Scholar] [CrossRef]
- Wang, X.H.; Schroder, H.C.; Feng, Q.L.; Diehl-Seifert, B.; Grebenjuk, V.A.; Müller, W.E.G. Isoquercitrin and polyphosphate co-enhance mineralization of human osteoblast-like Sa OS-2 cells via separate activation of two RUNX2 cofactors AFT6 and Ets1. Biochem. Pharmacol. 2014, 89, 413–421. [Google Scholar] [CrossRef] [PubMed]
- Palazzolo, G.; Horvath, P.; Zenobi-Wong, M. The flavonoid isoquercitrin promotes neurite elongation by reducing Rho A activity. PLoS ONE 2012, 7, e49979. [Google Scholar] [CrossRef]
- Wang, Z.B.; Zhu, W.B.; Chen, Y.J.; Yu, J.L.; Ma, Z.P.; Wu, G.S.; Yang, B.Y.; Kuang, H.X. Flavonoids from the leaves of Astragalus membranaceus. Chin. Tradit. Pat. Med. 2017, 39, 1634–1638. [Google Scholar] [CrossRef]
- Wang, F.F.; Su, Y.L.; Chen, N.Z.; Shen, S.H. Genome-wide analysis of the UGT gene family and identification of flavonoids in Broussonetia papyrifera. Molecules 2021, 26, 3449. [Google Scholar] [CrossRef] [PubMed]
- Xu, W.L.; Li, M.; Li, W.X.; Liu, H.Y.; Xu, X.X.; Yang, T.B.; Ma, M. Effect of H2 treatment under UV-B irradiation on the enrichment of germinated soybean isoflavones and mechanisms based on growth state, antioxidant system, and metabolomics. LWT-Food Sci. Technol. 2024, 195, 115821. [Google Scholar] [CrossRef]
- Yonekura-Sakakibara, K.; Hanada, K. An evolutionary view of functional diversity in family 1 glycosyltransferases. Plant J. 2011, 66, 182–193. [Google Scholar] [CrossRef]
- Rodas, F.R.; Di, S.K.; Murai, Y.; Iwashina, T.; Sugawara, S.; Mori, T.; Nakabayashi, R.; Keiko, Y.S.; Saito, K.; Takahashi, R. Cloning and characterization of soybean gene Fg1 encoding flavonol 3-O-glucoside/galactoside (1→6) glucosyltransferase. Plant Mol. Biol. 2016, 92, 445–456. [Google Scholar] [CrossRef]








| Abbreviations | Name | ID | p-Value |
|---|---|---|---|
| FG3 | Flavonol-3-O-glucoside/galactoside glucosyltransferase | Cluster-72196.0 | 0.001142266 |
| Cluster-28836.6 | 0.017451255 | ||
| Cluster-72196.7 | 0.032142939 | ||
| Cluster-28836.10 | 0.041314142 | ||
| UGT78D2 | Flavonol 3-O-glucosyltransferase | Cluster-36532.0 | 0.03244486 |
| IF7MAT | Isoflavone 7-O-glucoside-6′′-O-malonyltransferase | Cluster-49597.0 | 0.000126991 |
| Cluster-61056.0 | 0.002868794 | ||
| Cluster-62165.3 | 0.003190675 | ||
| Cluster-61377.0 | 0.005416846 | ||
| Cluster-62165.2 | 0.007126815 | ||
| Cluster-50242.19 | 0.009885351 | ||
| Cluster-50242.3 | 0.010056192 | ||
| Cluster-68275.0 | 0.010825818 | ||
| Cluster-62165.4 | 0.01796377 | ||
| Cluster-50242.12 | 0.019924075 | ||
| Cluster-50242.10 | 0.048326017 |
Disclaimer/Publisher’s Note: The statements, opinions and data contained in all publications are solely those of the individual author(s) and contributor(s) and not of MDPI and/or the editor(s). MDPI and/or the editor(s) disclaim responsibility for any injury to people or property resulting from any ideas, methods, instructions or products referred to in the content. |
© 2026 by the authors. Licensee MDPI, Basel, Switzerland. This article is an open access article distributed under the terms and conditions of the Creative Commons Attribution (CC BY) license.
Share and Cite
Cui, L.; Yang, J.; Yuan, R.; Wang, S.; Ma, Z.; Wang, D.; Niu, Y. Metabolomics and Transcriptomics Analyses Explore the Genes Related to the Biosynthesis of Antioxidant Active Ingredient Isoquercetin. Foods 2026, 15, 218. https://doi.org/10.3390/foods15020218
Cui L, Yang J, Yuan R, Wang S, Ma Z, Wang D, Niu Y. Metabolomics and Transcriptomics Analyses Explore the Genes Related to the Biosynthesis of Antioxidant Active Ingredient Isoquercetin. Foods. 2026; 15(2):218. https://doi.org/10.3390/foods15020218
Chicago/Turabian StyleCui, Liyan, Jiaoli Yang, Rui Yuan, Shuting Wang, Zhennan Ma, Defu Wang, and Yanbing Niu. 2026. "Metabolomics and Transcriptomics Analyses Explore the Genes Related to the Biosynthesis of Antioxidant Active Ingredient Isoquercetin" Foods 15, no. 2: 218. https://doi.org/10.3390/foods15020218
APA StyleCui, L., Yang, J., Yuan, R., Wang, S., Ma, Z., Wang, D., & Niu, Y. (2026). Metabolomics and Transcriptomics Analyses Explore the Genes Related to the Biosynthesis of Antioxidant Active Ingredient Isoquercetin. Foods, 15(2), 218. https://doi.org/10.3390/foods15020218

