Bacteroides finegoldii and Parabacteroides goldsteinii Mediate Fucoidan-Induced Attenuation of Intestinal Inflammation in Mice Through Betaine- and Spermidine-Related Pathways
Abstract
1. Introduction
2. Materials and Methods
2.1. Materials and Reagents
2.2. Bacteria Culture
2.3. Animal Experiments
2.3.1. Ethics Statement
2.3.2. Mouse Model-1
2.3.3. Mouse Model-2
2.4. Diseases Activity Index (DAI)
2.5. Biochemical Assays
2.6. Histological Analysis
2.7. Western Blotting
2.8. Immunohistochemistry
2.9. Analysis of the Microbiota Composition
2.10. Analysis of Microbiota Metabolite Profile
2.11. In Vitro Cell Experiments
2.11.1. Cell Culture
2.11.2. MTT and NO Assays
2.11.3. RT-PCR
2.11.4. Intracellular Reactive Oxygen Species (ROS) Detection and Hoechst Staining
2.11.5. Immunofluorescence
2.12. Statistical Analysis
3. Results and Discussion
3.1. Bacteroides and Parabacteroides Correlated with Fucoidan-Mediated Attenuation of Intestinal Inflammation
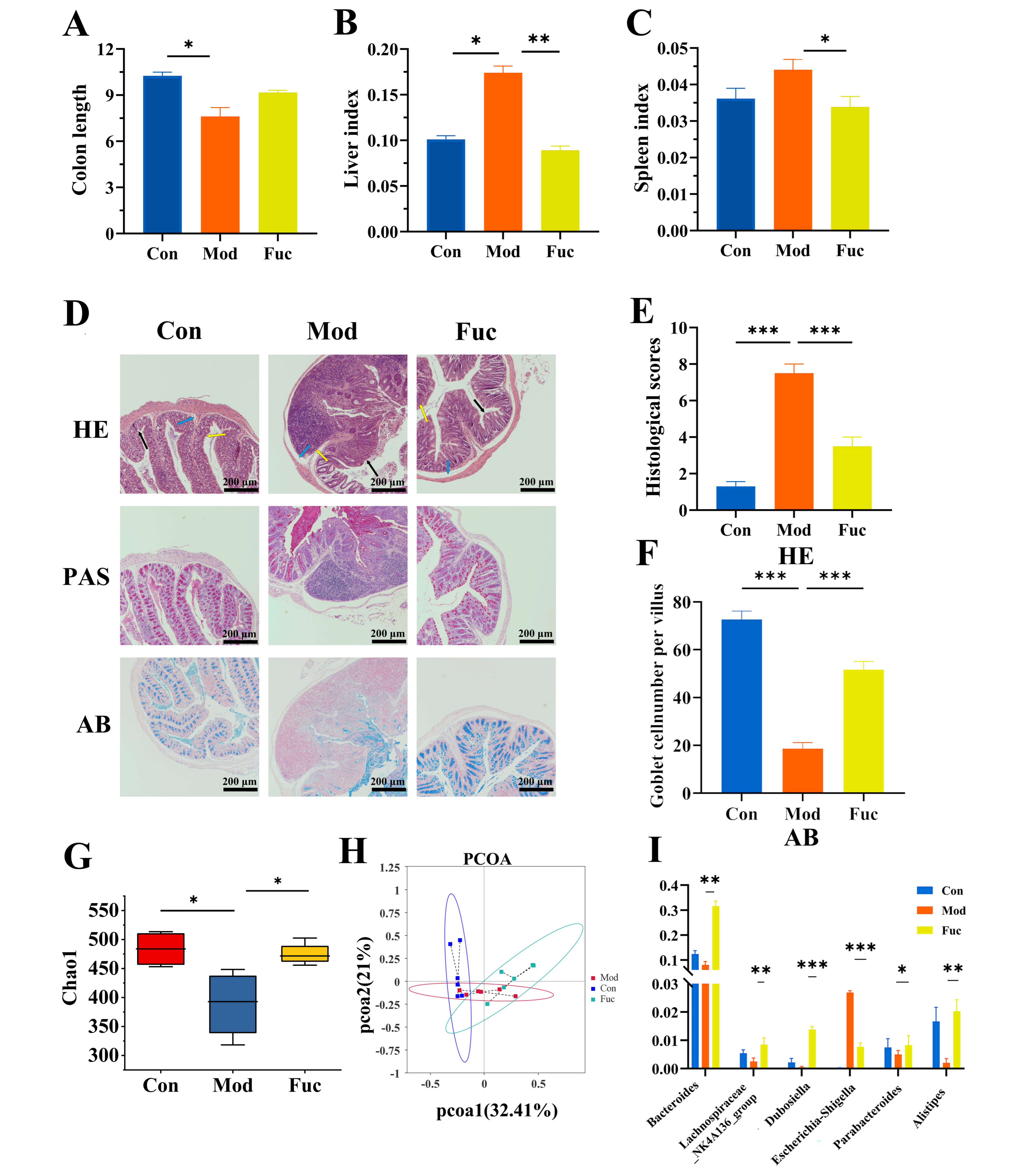
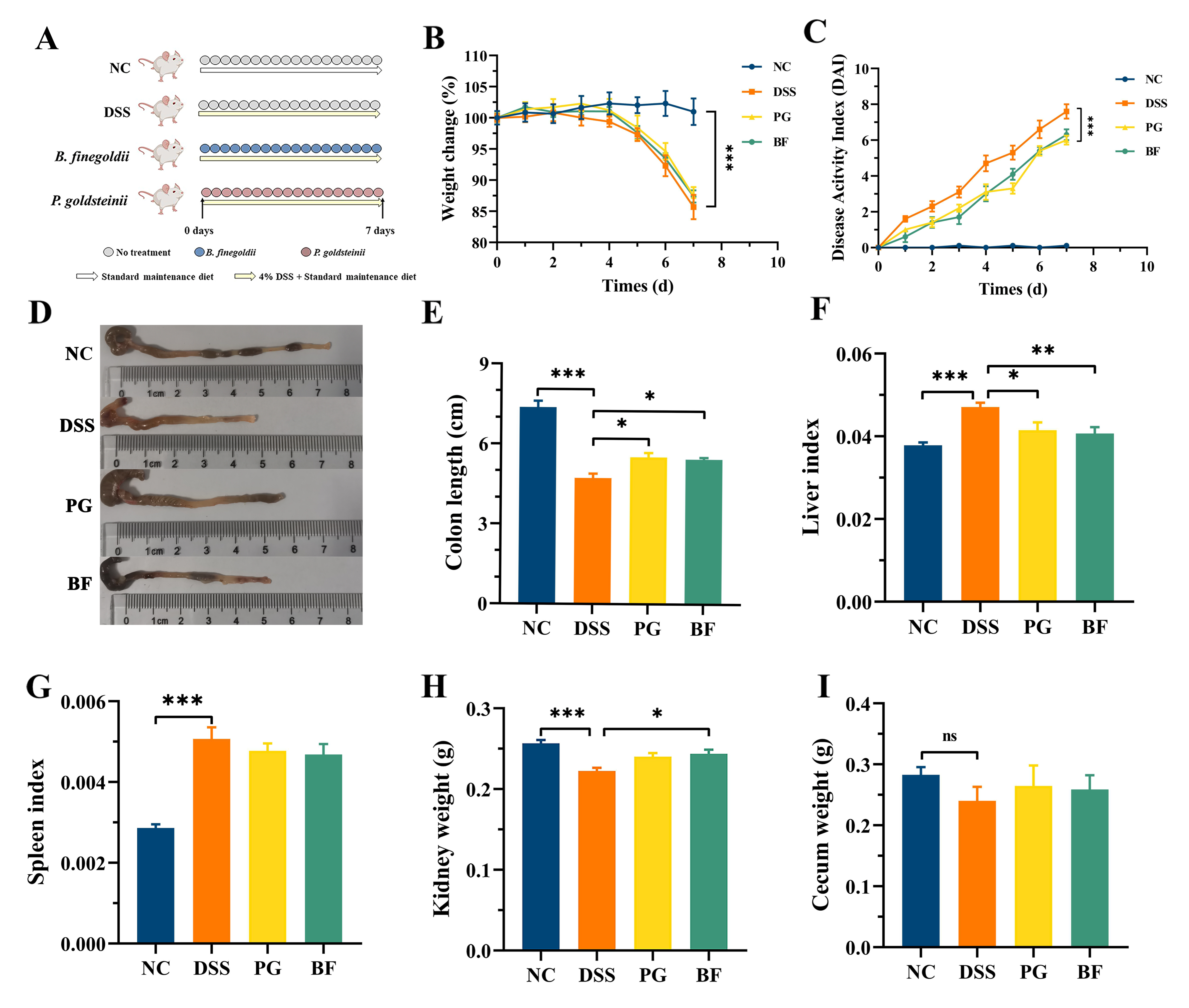
3.2. P. goldsteinii and B. finegoldii Alleviated Colitis and Systemic Organ Injury
3.3. P. goldsteinii and B. finegoldii Mitigated Inflammation by Inhibiting the NF-κB Pathway
3.4. P. goldsteinii and B. finegoldii Attenuated Oxidative Stress in Colon Tissues
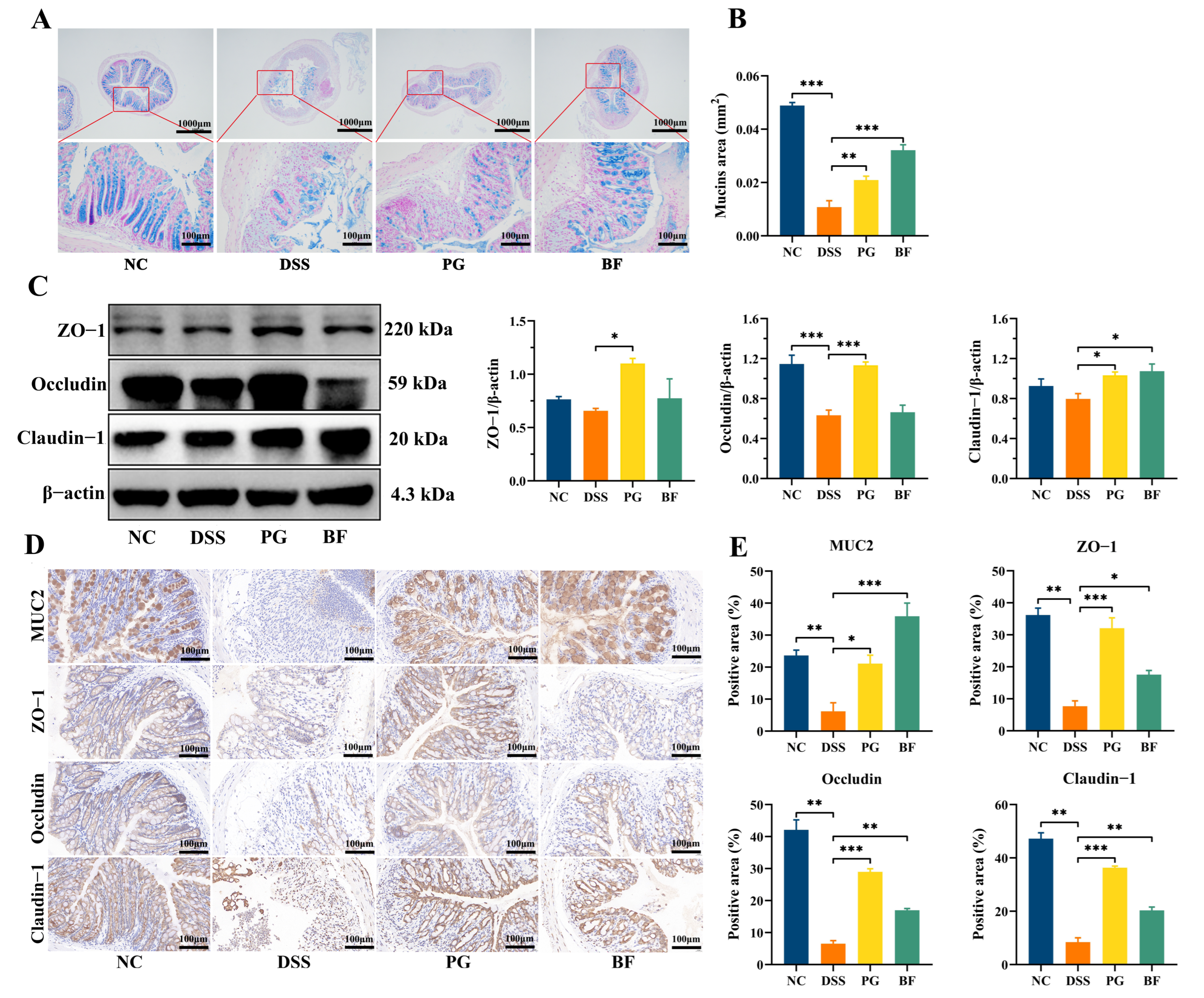
3.5. P. goldsteinii and B. finegoldii Preserved Intestinal Barrier Integrity
3.6. P. goldsteinii and B. finegoldii Preserved Barrier Integrity by Suppressing MLCK Activation
3.7. P. goldsteinii and B. finegoldii Modulated Gut Microbiota Dysbiosis
3.8. P. goldsteinii and B. finegoldii Reprogram Microbiota-Associated Metabolomic Profiles
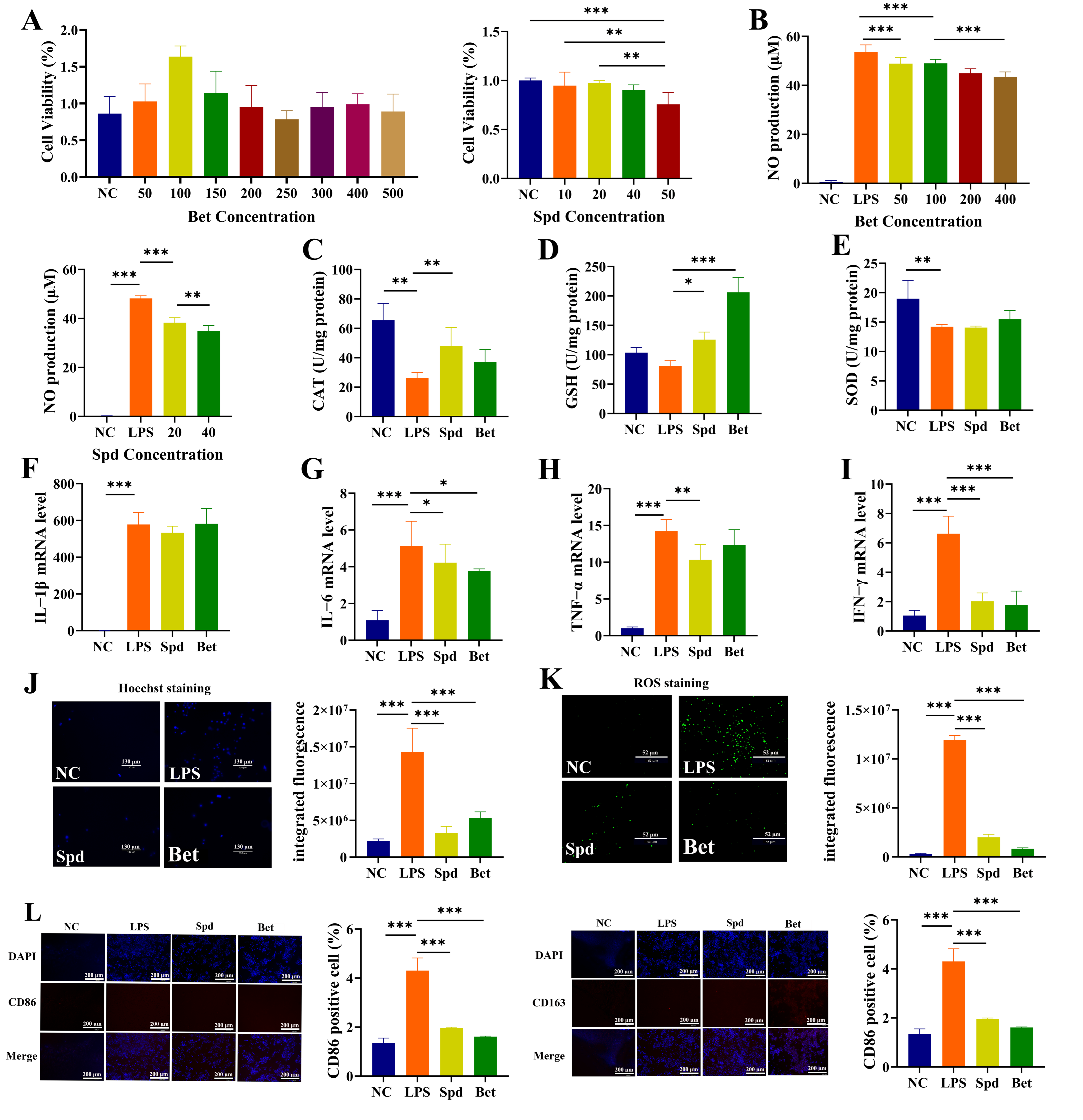
3.9. Spermidine and Betaine Alleviated Inflammation by Modulating Macrophage Polarization
4. Conclusions
Supplementary Materials
Author Contributions
Funding
Institutional Review Board Statement
Informed Consent Statement
Data Availability Statement
Conflicts of Interest
References
- Ramos, G.P.; Papadakis, K.A. Mechanisms of disease: Inflammatory bowel diseases. Mayo Clin. Proc. 2019, 94, 155–165. [Google Scholar] [CrossRef] [PubMed]
- Baumgart, D.C.; Carding, S.R. Inflammatory bowel disease: Cause and immunobiology. Lancet 2007, 369, 1627–1640. [Google Scholar] [CrossRef] [PubMed]
- Olszewski, J.; Kozon, K.; Sitnik, M.; Herjan, K.; Mikołap, K.; Gastoł, B.; Bara, M.; Armański, P.; Sawczuk, M. Mirikizumab—A new option in treatment of inflammatory bowel diseases. Prospect. Pharm. Sci. 2024, 22, 178–185. [Google Scholar] [CrossRef]
- Stallmach, A.; Atreya, R.; Grunert, P.C.; Stallhofer, J.; de Laffolie, J.; Schmidt, C. Treatment strategies in inflammatory bowel diseases. Dtsch. Ärzteblatt Int. 2023, 120, 768. [Google Scholar] [CrossRef] [PubMed]
- Wan, M.L.Y.; Ling, K.H.; El-Nezami, H.; Wang, M.F. Influence of functional food components on gut health. Crit. Rev. Food Sci. Nutr. 2019, 59, 1927–1936. [Google Scholar] [CrossRef]
- Yang, W.; Zhao, P.; Li, X.; Guo, L.; Gao, W. The potential roles of natural plant polysaccharides in inflammatory bowel disease: A review. Carbohydr. Polym. 2022, 277, 118821. [Google Scholar] [CrossRef]
- DuPont, A.; Richards, D.M.; Jelinek, K.A.; Krill, J.; Rahimi, E.; Ghouri, Y. Systematic review of randomized controlled trials of probiotics, prebiotics, and synbiotics in inflammatory bowel disease. Clin. Exp. Gastroenterol. 2014, 7, 473–487. [Google Scholar] [CrossRef]
- Ma, Y.; Yan, W.; Ding, S.; Fei, Y.; Liu, G.; Fang, J. Effects of bioactive peptide on inflammatory bowel disease, focus on signal transduction and intestinal microbiota. Curr. Pharm. Des. 2018, 24, 2782–2788. [Google Scholar] [CrossRef]
- El Menyiy, N.; El Allam, A.; Aboulaghras, S.; Jaouadi, I.; Bakrim, S.; El Omari, N.; Shariati, M.A.; Miftakhutdinov, A.; Wilairatana, P.; Mubarak, M.S.; et al. Inflammatory auto-immune diseases of the intestine and their management by natural bioactive compounds. Biomed. Pharmacother. 2022, 151, 113158. [Google Scholar] [CrossRef]
- Patel, A.K.; Chandra, P.; Sachan, N.; Singh, N.; Chatterjee, S. Elucidating the phytochemical profile and therapeutic potentials of moringa oleifera: An integrative approach. Prospect. Pharm. Sci. 2025, 23, 115–126. [Google Scholar] [CrossRef]
- Radhakrishnan, S.T.; Alexander, J.L.; Mullish, B.H.; Gallagher, K.I.; Powell, N.; Hicks, L.C.; Hart, A.L.; Li, J.V.; Marchesi, J.R.; Williams, H.R.T. Systematic review: The association between the gut microbiota and medical therapies in inflammatory bowel disease. Aliment. Pharmacol. Ther. 2022, 55, 26–48. [Google Scholar] [CrossRef]
- Qu, Z.; Liu, H.; Yang, J.; Zheng, L.; Huang, J.; Wang, Z.; Xie, C.; Zuo, W.; Xia, X.; Sun, L.; et al. Selective utilization of medicinal polysaccharides by human gut Bacteroides and Parabacteroides species. Nat. Commun. 2025, 16, 638. [Google Scholar] [CrossRef] [PubMed]
- Liu, L.; Xu, M.; Lan, R.; Hu, D.; Li, X.; Qiao, L.; Zhang, S.; Lin, X.; Yang, J.; Ren, Z.; et al. Bacteroides vulgatus attenuates experimental mice colitis through modulating gut microbiota and immune responses. Front. Immunol. 2022, 13, 1036196. [Google Scholar] [CrossRef]
- Wang, B.; Qiu, Y.; Xie, M.; Huang, P.; Yu, Y.; Sun, Q.; Shangguan, W.; Li, W.; Zhu, Z.; Xue, J.; et al. Gut microbiota Parabacteroides distasonis enchances the efficacy of immunotherapy for bladder cancer by activating anti-tumor immune responses. BMC Microbiol. 2024, 24, 237. [Google Scholar] [CrossRef] [PubMed]
- Wang, C.; Guo, H.; Bai, J.; Yu, L.; Tian, F.; Zhao, J.; Zhang, H.; Chen, W.; Zhai, Q. The roles of different Bacteroides uniformis strains in alleviating dss-induced ulcerative colitis and related functional genes. Food Funct. 2024, 15, 3327–3339. [Google Scholar] [CrossRef]
- Zhang, P.; Jia, J.; Jiang, P.; Zheng, W.; Li, X.; Song, S.; Ai, C. Polysaccharides from edible brown seaweed Undaria pinnatifida are effective against high-fat diet-induced obesity in mice through the modulation of intestinal microecology. Food Funct. 2022, 13, 2581–2593. [Google Scholar] [CrossRef]
- Zheng, W.; Jia, J.; Tang, S.; Song, S.; Ai, C. Undaria pinnatifida fucoidan contributes to anti-inflammation activity of Bacteroides in fiber-deficient mice via modulation of gut microbiota and protection of intestinal barrier integrity. Int. J. Biol. Macromol. 2023, 252, 126256. [Google Scholar] [CrossRef]
- Men, Q.; Zhang, P.; Zheng, W.; Song, S.; Ai, C. Fucoidan alleviates Salmonella-induced inflammation and mortality by modulating gut microbiota and metabolites, protecting intestinal barrier, and inhibiting NF-κB pathway. Food Biosci. 2023, 56, 103209. [Google Scholar] [CrossRef]
- You, Y.; Song, H.; Wang, L.; Liu, Z.; Guo, X.; Ai, C.; Song, S.; Zhu, B. Supplement of Caulerpa lentillifera polysaccharide by pre-prandial gavage and free feeding demonstrates differences to prevent obesity and gut microbiota disturbance in mice. J. Sci. Food Agric. 2022, 103, 3840–3849. [Google Scholar] [CrossRef]
- Guo, C.; Guo, D.; Fang, L.; Sang, T.; Wu, J.; Guo, C.; Wang, Y.; Wang, Y.; Chen, C.; Chen, J.; et al. Ganoderma lucidum polysaccharide modulates gut microbiota and immune cell function to inhibit inflammation and tumorigenesis in colon. Carbohydr. Polym. 2021, 267, 118231. [Google Scholar] [CrossRef]
- Nishiyama, Y.; Kataoka, T.; Yamato, K.; Taguchi, T.; Yamaoka, K. Suppression of dextran sulfate sodium-induced colitis in mice by radon inhalation. Mediat. Inflamm. 2012, 2012, 239617. [Google Scholar] [CrossRef] [PubMed]
- Niu, S.; Jing, M.; Wen, J.; Wei, S.; Li, H.; Li, X.; Ma, X.; Zhao, Y. Jatrorrhizine alleviates dss-induced ulcerative colitis by regulating the intestinal barrier function and inhibiting TLR4/MyD88/NF-κB signaling pathway. Evid.-Based Complement. Altern. Med. 2022, 2022, 3498310. [Google Scholar] [CrossRef]
- Jia, J.; Zheng, W.; Zhang, C.; Zhang, P.; Guo, X.; Song, S.; Ai, C. Fucoidan from Scytosiphon lomentaria protects against destruction of intestinal barrier, inflammation and lipid abnormality by modulating the gut microbiota in dietary fibers-deficient mice. Int. J. Biol. Macromol. 2023, 224, 556–567. [Google Scholar] [CrossRef] [PubMed]
- Cao, C.; Wang, L.; Ai, C.; Gong, G.; Wang, Z.; Huang, L.; Song, S.; Zhu, B. Impact of Lycium barbarum arabinogalactan on the fecal metabolome in a dss-induced chronic colitis mouse model. Food Funct. 2022, 13, 8703–8716. [Google Scholar] [CrossRef]
- Kim, M.-J.; Kim, H.-J. Anti-inflammatory effects of Apostichopus japonicus extract in Porphyromonas gingivalis-stimulated RAW 264.7 Cells. Curr. Issues Mol. Biol. 2024, 46, 13405–13417. [Google Scholar] [CrossRef]
- Tang, T.; Wang, Y.; Li, T.; Liu, D.; Yang, K.; Sun, J.; Shi, Y.; Guo, D.; Zou, J.; Bai, F.; et al. Myrrh essential oil improves DSS-induced colitis by modulating the MAPK signaling pathway: In vitro and in vivo studies. J. Inflamm. Res. 2024, 17, 5139–5160. [Google Scholar] [CrossRef] [PubMed]
- Schmittgen, T.D.; Livak, K.J. Analyzing real-time PCR data by the comparative CT method. Nat. Protoc. 2008, 3, 1101–1108. [Google Scholar] [CrossRef]
- Park, S.-Y.; Truong, V.-L.; Jeon, S.-G.; Choe, S.-Y.; Rarison, R.H.G.; Yoon, B.-H.; Park, J.-W.; Jeong, H.-J.; Jeong, W.-S. Anti-inflammatory and prebiotic potential of ethanol extracts and mucilage polysaccharides from korean yams (Dioscorea polystachya and Dioscorea bulbifera). Foods 2025, 14, 173. [Google Scholar] [CrossRef]
- Jin, L.; Li, Y.; He, T.; Hu, J.; Liu, J.; Chen, M.; Zhang, Z.; Gui, Y.; Mao, X.; Yang, S.; et al. miR-15a-5p acts as an oncogene in renal cell carcinoma. Mol. Med. Rep. 2017, 15, 1379–1386. [Google Scholar] [CrossRef]
- Li, J.-K.; Veeraperumal, S.; Aweya, J.J.; Liu, Y.; Cheong, K.-L. Fucoidan modulates gut microbiota and immunity in peyer’s patches against inflammatory bowel disease. Carbohydr. Polym. 2024, 342, 122421. [Google Scholar] [CrossRef]
- Sun, X.; Yang, Y.; Song, C.; Ai, C.; Yang, J.; Song, S. Degradation of low-molecular-weight fucoidans by human intestinal microbiota and their regulation effect on intestinal microbiota and metabolites during in vitro fermentation. Food Biosci. 2024, 62, 105287. [Google Scholar] [CrossRef]
- Ma, M.; Fu, T.; Wang, Y.; Zhang, A.; Gao, P.; Shang, Q.; Yu, G. Polysaccharide from edible alga enteromorpha clathrata improves ulcerative colitis in association with increased abundance of Parabacteroides spp. in the gut microbiota of dextran sulfate sodium-fed mice. Mar. Drugs 2022, 20, 764. [Google Scholar] [CrossRef]
- Zhu, Z.; Huang, R.; Huang, A.; Wang, J.; Liu, W.; Wu, S.; Chen, M.; Chen, M.; Xie, Y.; Jiao, C.; et al. Polysaccharide from Agrocybe cylindracea prevents diet-induced obesity through inhibiting inflammation mediated by gut microbiota and associated metabolites. Int. J. Biol. Macromol. 2022, 209, 1430–1438. [Google Scholar] [CrossRef]
- Loo, K.-Y.; Thong, J.Y.H.; Tan, L.T.-H.; Letchumanan, V.; Chan, K.-G.; Lee, L.-H.; Law, J.W.-F. A current overview of next-generation probiotics and their prospects in health and disease management. Prog. Microbes Mol. Biol. 2024, 7, a0000457. [Google Scholar] [CrossRef]
- Liu, Z.; Wang, M.; Li, J.; Guo, X.; Guo, Q.; Zhu, B. Differences in utilization and metabolism of Ulva lactuca polysaccharide by human gut Bacteroides species in the in vitro fermentation. Carbohydr. Polym. 2025, 351, 123126. [Google Scholar] [CrossRef] [PubMed]
- Kverka, M.; Zakostelska, Z.; Klimesova, K.; Sokol, D.; Hudcovic, T.; Hrncir, T.; Rossmann, P.; Mrazek, J.; Kopecny, J.; Verdu, E.F.; et al. Oral administration of Parabacteroides distasonis antigens attenuates experimental murine colitis through modulation of immunity and microbiota composition. Clin. Exp. Immunol. 2010, 163, 250–259. [Google Scholar] [CrossRef] [PubMed]
- Rashidian, A.; Muhammadnejad, A.; Dehpour, A.-R.; Mehr, S.E.; Akhavan, M.M.; Shirkoohi, R.; Chamanara, M.; Mousavi, S.-E.; Rezayat, S.-M. Atorvastatin attenuates TNBS-induced rat colitis: The involvement of the TLR4/NF-kB signaling pathway. Inflammopharmacology 2016, 24, 109–118. [Google Scholar] [CrossRef] [PubMed]
- Liu, D.; Zhang, S.; Li, S.; Zhang, Q.; Cai, Y.; Li, P.; Li, H.; Shen, B.; Liao, Q.; Hong, Y.; et al. Indoleacrylic acid produced by Parabacteroides distasonis alleviates type 2 diabetes via activation of AhR to repair intestinal barrier. BMC Biol. 2023, 21, 90. [Google Scholar] [CrossRef]
- Delday, M.; Mulder, I.; Logan, E.T.; Grant, G. Bacteroides thetaiotaomicron ameliorates colon inflammation in preclinical models of crohn’s disease. Inflamm. Bowel Dis. 2018, 25, 85–96. [Google Scholar] [CrossRef]
- Wu, S.; Powell, J.; Mathioudakis, N.; Kane, S.; Fernandez, E.; Sears, C.L. Bacteroides fragilis enterotoxin induces intestinal epithelial cell secretion of interleukin-8 through mitogen-activated protein kinases and a tyrosine kinase-regulated nuclear factor-κB pathway. Infect. Immun. 2004, 72, 5832–5839. [Google Scholar] [CrossRef]
- Piechota-Polanczyk, A.; Fichna, J. Review article: The role of oxidative stress in pathogenesis and treatment of inflammatory bowel diseases. Naunyn-Schmiedeberg’s Arch. Pharmacol. 2014, 387, 605–620. [Google Scholar] [CrossRef]
- Ma, X.; Deng, D.; Chen, W. Inhibitors and activators of SOD, GSH-Px, and CAT. In Enzyme Inhibitors and Activators; Şentürk, M., Ed.; IntechOpen: London, UK, 2017; pp. 207–224. [Google Scholar]
- Sies, H.; Sharov, V.S.; Klotz, L.-O.; Briviba, K. Glutathione peroxidase protects against peroxynitrite-mediated oxidations: A new function for selenoproteins as peroxynitrite reductase. J. Biol. Chem. 1997, 272, 27812–27817. [Google Scholar] [CrossRef]
- Klebanoff, S.J. Myeloperoxidase. Proc. Assoc. Am. Physicians 1999, 111, 383–389. [Google Scholar] [CrossRef] [PubMed]
- Toto, A.; Wild, P.; Graille, M.; Turcu, V.; Crézé, C.; Hemmendinger, M.; Sauvain, J.-J.; Bergamaschi, E.; Canu, I.G.; Hopf, N.B. Urinary malondialdehyde (MDA) concentrations in the general population—A systematic literature review and meta-analysis. Toxics 2022, 10, 160. [Google Scholar] [CrossRef] [PubMed]
- Aktan, F. iNOS-mediated nitric oxide production and its regulation. Life Sci. 2004, 75, 639–653. [Google Scholar] [CrossRef] [PubMed]
- Li, Z.; Li, C.; Chen, B.; Li, B.; Huang, G.; Huang, Y.; Hou, Y.; Zhong, P.; Jin, J.; Li, D.; et al. Parabacteroides goldsteinii enriched by pericarpium citri reticulatae ‘chachiensis’ polysaccharides improves colitis via the inhibition of lipopolysaccharide-involved PI3K-Akt signaling pathway. Int. J. Biol. Macromol. 2024, 277, 133726. [Google Scholar] [CrossRef]
- Cheng, C.; Du, J.; Tao, J.; Cheng, D. Growth characteristics of sheep-derived bacteroides fragilis and preliminary research on effects in mice and lambs. Microorganisms 2025, 13, 87. [Google Scholar] [CrossRef]
- Schroeder, B.O. Fight them or feed them: How the intestinal mucus layer manages the gut microbiota. Gastroenterol. Rep. 2019, 7, 3–12. [Google Scholar] [CrossRef]
- Salim, S.Y.; Söderholm, J.D. Importance of disrupted intestinal barrier in inflammatory bowel diseases. Inflamm. Bowel Dis. 2010, 17, 362–381. [Google Scholar] [CrossRef]
- Hiippala, K.; Kainulainen, V.; Suutarinen, M.; Heini, T.; Bowers, J.R.; Jasso-Selles, D.; Lemmer, D.; Valentine, M.; Barnes, R.; Engelthaler, D.M.; et al. Isolation of anti-inflammatory and epithelium reinforcing bacteroides and parabacteroides spp. from a healthy fecal donor. Nutrients 2020, 12, 935. [Google Scholar] [CrossRef]
- Koh, G.Y.; Kane, A.V.; Wu, X.; Crott, J.W. Parabacteroides distasonis attenuates tumorigenesis, modulates inflammatory markers and promotes intestinal barrier integrity in azoxymethane-treated A/J mice. Carcinogenesis 2020, 41, 909–917. [Google Scholar] [CrossRef]
- Zhou, Q.; Shen, B.; Huang, R.; Liu, H.; Zhang, W.; Song, M.; Liu, K.; Lin, X.; Chen, S.; Liu, Y.; et al. Bacteroides fragilis strain ZY-312 promotes intestinal barrier integrity via upregulating the STAT3 pathway in a radiation-induced intestinal injury mouse model. Front. Nutr. 2022, 9, 1063699. [Google Scholar] [CrossRef]
- Wang, Q.; Guo, X.-L.; Wells-Byrum, D.; Noel, G.; Pritts, T.A.; Ogle, C.K. Cytokine-induced epithelial permeability changes are regulated by the activation of the p38 mitogen-activated protein kinase pathway in cultured caco-2 cells. Shock 2008, 29, 531–537. [Google Scholar] [CrossRef] [PubMed]
- Pan, M.; Barua, N.; Ip, M. Mucin-degrading gut commensals isolated from healthy faecal donor suppress intestinal epithelial inflammation and regulate tight junction barrier function. Front. Immunol. 2022, 13, 1021094. [Google Scholar] [CrossRef]
- Yinhe, S.; Lixiang, L.; Yan, L.; Xiang, G.; Yanqing, L.; Xiuli, Z. Bacteroides thetaiotaomicron and its inactivated bacteria ameliorate colitis by inhibiting macrophage activation. Clin. Res. Hepatol. Gastroenterol. 2023, 48, 102276. [Google Scholar] [CrossRef]
- Munyaka, P.M.; Rabbi, M.F.; Khafipour, E.; Ghia, J. Acute dextran sulfate sodium (DSS)-induced colitis promotes gut microbial dysbiosis in mice. J. Basic Microbiol. 2016, 56, 986–998. [Google Scholar] [CrossRef]
- Nomura, K.; Ishikawa, D.; Okahara, K.; Ito, S.; Haga, K.; Takahashi, M.; Arakawa, A.; Shibuya, T.; Osada, T.; Kuwahara-Arai, K.; et al. Bacteroidetes species are correlated with disease activity in ulcerative colitis. J. Clin. Med. 2021, 10, 1749. [Google Scholar] [CrossRef]
- Cao, Y.; Gao, J.; Zhang, L.; Qin, N.; Zhu, B.; Xia, X. Jellyfish skin polysaccharides enhance intestinal barrier function and modulate the gut microbiota in mice with DSS-induced colitis. Food Funct. 2021, 12, 10121–10135. [Google Scholar] [CrossRef] [PubMed]
- Takahashi, D.; Hoshina, N.; Kabumoto, Y.; Maeda, Y.; Suzuki, A.; Tanabe, H.; Isobe, J.; Yamada, T.; Muroi, K.; Yanagisawa, Y.; et al. Microbiota-derived butyrate limits the autoimmune response by promoting the differentiation of follicular regulatory T cells. EBioMedicine 2020, 58, 102913. [Google Scholar] [CrossRef] [PubMed]
- Chen, X.; Zuo, Q.; Hai, Y.; Sun, X.J. Lactulose: An indirect antioxidant ameliorating inflammatory bowel disease by increasing hydrogen production. Med. Hypotheses 2011, 76, 325–327. [Google Scholar] [CrossRef]
- Liu, J.; Tan, Y.; Cheng, H.; Zhang, D.; Feng, W.; Peng, C. Functions of gut microbiota metabolites, current status and future perspectives. Aging Dis. 2022, 13, 1106–1126. [Google Scholar] [CrossRef]
- Qiu, S.; Cai, Y.; Yao, H.; Lin, C.; Xie, Y.; Tang, S.; Zhang, A. Small molecule metabolites: Discovery of biomarkers and therapeutic targets. Signal Transduct. Target. Ther. 2023, 8, 132. [Google Scholar] [CrossRef] [PubMed]
- Xu, B.; Fu, Y.; Yin, N.; Qin, W.; Huang, Z.; Xiao, W.; Huang, H.; Mei, Q.; Fan, J.; Zeng, Y.; et al. Bacteroides thetaiotaomicron and Faecalibacterium prausnitzii served as key components of fecal microbiota transplantation to alleviate colitis. Am. J. Physiol. Liver Physiol. 2024, 326, G607–G621. [Google Scholar] [CrossRef] [PubMed]
- Duan, J.; Li, Q.; Cheng, Y.; Zhu, W.; Liu, H.; Li, F. Therapeutic potential of Parabacteroides distasonis in gastrointestinal and hepatic disease. Medcomm 2024, 5, 70017. [Google Scholar] [CrossRef]
- Zhao, N.; Yang, Y.; Chen, C.; Jing, T.; Hu, Y.; Xu, H.; Wang, S.; He, Y.; Liu, E.; Cui, J. Betaine supplementation alleviates dextran sulfate sodium-induced colitis via regulating the inflammatory response, enhancing the intestinal barrier, and altering gut microbiota. Food Funct. 2022, 13, 12814–12826. [Google Scholar] [CrossRef] [PubMed]
- Niechcial, A.; Schwarzfischer, M.; Wawrzyniak, M.; Atrott, K.; Laimbacher, A.; Morsy, Y.; Katkeviciute, E.; Häfliger, J.; Westermann, P.; Akdis, C.A.; et al. Spermidine ameliorates colitis via induction of anti-inflammatory macrophages and prevention of intestinal dysbiosis. J. Crohn’s Colitis 2023, 17, 1489–1503. [Google Scholar] [CrossRef]
- Di Petrillo, A.; Onali, S.; Era, B.; Raho, N.; Murtas, D.; Maxia, C.; Favale, A.; Eleonora, G.; Pinto, S.; Fais, A.; et al. P011 altered expression and enzymatic activity of xanthine oxidase in inflammatory bowel disease. J. Crohn’s Colitis 2024, 18, i257. [Google Scholar] [CrossRef]
- Lopes, T.C.M.; Mosser, D.M.; Gonçalves, R. Macrophage polarization in intestinal inflammation and gut homeostasis. Inflamm. Res. 2020, 69, 1163–1172. [Google Scholar] [CrossRef]
- Zhang, K.; Guo, J.; Yan, W.; Xu, L. Macrophage polarization in inflammatory bowel disease. Cell Commun. Signal. 2023, 21, 367. [Google Scholar] [CrossRef]
- Zhang, M.; Li, X.; Zhang, Q.; Yang, J.; Liu, G. Roles of macrophages on ulcerative colitis and colitis-associated colorectal cancer. Front. Immunol. 2023, 14, 1103617. [Google Scholar] [CrossRef]
- Shi, H.; Wang, X.-L.; Quan, H.-F.; Yan, L.; Pei, X.-Y.; Wang, R.; Peng, X.-D. Effects of betaine on LPS-stimulated activation of microglial M1/M2 phenotypes by suppressing TLR4/NF-κB pathways in N9 Cells. Molecules 2019, 24, 367. [Google Scholar] [CrossRef] [PubMed]
- Madeo, F.; Eisenberg, T.; Pietrocola, F.; Kroemer, G. Spermidine in health and disease. Science 2018, 359, Eaan2788. [Google Scholar] [CrossRef] [PubMed]
- Ueland, P.M. Choline and betaine in health and disease. J. Inherit. Metab. Dis. 2011, 34, 3–15. [Google Scholar] [CrossRef] [PubMed]









Disclaimer/Publisher’s Note: The statements, opinions and data contained in all publications are solely those of the individual author(s) and contributor(s) and not of MDPI and/or the editor(s). MDPI and/or the editor(s) disclaim responsibility for any injury to people or property resulting from any ideas, methods, instructions or products referred to in the content. |
© 2026 by the authors. Licensee MDPI, Basel, Switzerland. This article is an open access article distributed under the terms and conditions of the Creative Commons Attribution (CC BY) license.
Share and Cite
Qin, T.; Wei, Y.; Zheng, W.; Li, S.; Song, S.; Ai, C. Bacteroides finegoldii and Parabacteroides goldsteinii Mediate Fucoidan-Induced Attenuation of Intestinal Inflammation in Mice Through Betaine- and Spermidine-Related Pathways. Foods 2026, 15, 203. https://doi.org/10.3390/foods15020203
Qin T, Wei Y, Zheng W, Li S, Song S, Ai C. Bacteroides finegoldii and Parabacteroides goldsteinii Mediate Fucoidan-Induced Attenuation of Intestinal Inflammation in Mice Through Betaine- and Spermidine-Related Pathways. Foods. 2026; 15(2):203. https://doi.org/10.3390/foods15020203
Chicago/Turabian StyleQin, Tao, Yifan Wei, Weiyun Zheng, Shugang Li, Shuang Song, and Chunqing Ai. 2026. "Bacteroides finegoldii and Parabacteroides goldsteinii Mediate Fucoidan-Induced Attenuation of Intestinal Inflammation in Mice Through Betaine- and Spermidine-Related Pathways" Foods 15, no. 2: 203. https://doi.org/10.3390/foods15020203
APA StyleQin, T., Wei, Y., Zheng, W., Li, S., Song, S., & Ai, C. (2026). Bacteroides finegoldii and Parabacteroides goldsteinii Mediate Fucoidan-Induced Attenuation of Intestinal Inflammation in Mice Through Betaine- and Spermidine-Related Pathways. Foods, 15(2), 203. https://doi.org/10.3390/foods15020203

