Next Issue
Volume 14, July-1
Previous Issue
Volume 14, June-1
 
 
foods-logo

Journal Browser

Journal Browser

Foods, Volume 14, Issue 12 (June-2 2025) – 144 articles

Cover Story (view full-size image): Rice is a staple food for two-thirds of the world’s population but has a high starch content that makes it a high glycemic index (GI) food. This poses health risks, especially to diabetics. The GI of rice varies with variety, and is influenced by processing methods, cooking styles and the presence of other food components/ingredients. Research has elucidated that rice with higher amylose content, low degree of milling and high anthocyanin content (colored rice) has remarkably lower GI. The interactions of starch with proteins, lipids, fibers and polyphenols also significantly reduce its GI. Thus, optimizing formulation and processing conditions can reduce the GI and balance the nutritional value and palatability of rice. This review offers science-based insights for developing healthier rice-based foods that meet various dietary needs. View this paper
  • Issues are regarded as officially published after their release is announced to the table of contents alert mailing list.
  • You may sign up for e-mail alerts to receive table of contents of newly released issues.
  • PDF is the official format for papers published in both, html and pdf forms. To view the papers in pdf format, click on the "PDF Full-text" link, and use the free Adobe Reader to open them.
Order results
Result details
Section
Select all
Export citation of selected articles as:
26 pages, 1891 KB  
Article
Developing Novel Plant-Based Probiotic Beverages: A Study on Viability and Physicochemical and Sensory Stability
by Concetta Condurso, Maria Merlino, Anthea Miller, Ambra Rita Di Rosa, Francesca Accetta, Michelangelo Leonardi, Nicola Cicero and Teresa Gervasi
Foods 2025, 14(12), 2148; https://doi.org/10.3390/foods14122148 - 19 Jun 2025
Cited by 3 | Viewed by 6840
Abstract
Consumer demand for plant-based functional foods, especially probiotic beverages, has increased due to their health benefits and suitability as dairy-free alternatives. This study assessed, through a factorial combination, the stability of plant-based extracts (avocado, ginger, and tropical) individually inoculated with three commercial Lactobacillus [...] Read more.
Consumer demand for plant-based functional foods, especially probiotic beverages, has increased due to their health benefits and suitability as dairy-free alternatives. This study assessed, through a factorial combination, the stability of plant-based extracts (avocado, ginger, and tropical) individually inoculated with three commercial Lactobacillus strains (L. casei, L. plantarum, L. reuteri) and stored under refrigerated conditions during both primary (PSL) and secondary shelf life (SSL). Product shelf life was defined by probiotic viability, considering the functional threshold (≥6 log CFU/mL), which was maintained across all formulations throughout the storage period. Physicochemical parameters, including pH, titratable acidity, and colour, as well as volatile profile, remained stable, with only minor variations depending on the matrix and bacterial strain. Sensory evaluations (triangle and acceptability tests) confirmed that the probiotic juices were acceptable to consumers. Overall, the results demonstrate the feasibility of producing non-fermented, plant-based probiotic beverages that retain their functional properties and meet consumer sensory expectations, offering a promising alternative for vegan and lactose-intolerant individuals. Full article
Show Figures

Figure 1

11 pages, 1150 KB  
Communication
Exploring Variations in Physical and Chemical Characteristics of Barringtonia Nuts: A Novel Forest Food
by Shahla Hosseini Bai, Bruce Randall, Repson Gama, Basil Gua, Doni Keli, Peter Brooks, Brittany Elliott and Helen M. Wallace
Foods 2025, 14(12), 2147; https://doi.org/10.3390/foods14122147 - 19 Jun 2025
Cited by 2 | Viewed by 1050
Abstract
Food security remains one of the most critical global challenges of the 21st century. Traditional tree crops domesticated by indigenous people have the potential to increase food security and improve the livelihoods of smallholders in developing countries. However, the nut characteristics of many [...] Read more.
Food security remains one of the most critical global challenges of the 21st century. Traditional tree crops domesticated by indigenous people have the potential to increase food security and improve the livelihoods of smallholders in developing countries. However, the nut characteristics of many traditional tree crop species in the tropics are poorly understood. In particular, physical and chemical characteristics are important to explore when selecting trees to commercialise. Three species, Barringtonia procera, B. edulis, and B. nova-hiberniae, have a long history of traditional use and domestication in Pacific Island countries. The aim of this study was to explore the physical and chemical characteristics of Barringtonia spp. in three Pacific countries: Solomon Islands, Vanuatu, and Fiji. There were significant differences in kernel weight, oil concentration, and fatty acid concentration among the countries. The kernel weight was significantly higher in Solomon Islands compared with those in Vanuatu and Fiji (9.65 g, 7.61 g, and 5.64 g, respectively). Average kernel weight in Fiji was well above 3 g, which indicated that processing could be commercially viable. The total oil concentration was significantly higher in Vanuatu and Solomon Islands than Fiji, with average concentrations of 38.96% in Solomon Islands, 47.11% in Vanuatu, and 26.20% in Fiji. Barringtonia spp. exhibited high concentrations of unsaturated fatty acids, similar to other tropical nuts, which suggests that it may be a potential healthy oil for human consumption. Notably, kernel size, oil concentration, and fatty acid composition varied geographically, potentially due to climatic differences and historical seed transfer. Our study demonstrated the potential of Barringtonia to be commercialised to enhance food and nutrition security and provide a guide for cultivar selection. Full article
(This article belongs to the Section Nutraceuticals, Functional Foods, and Novel Foods)
Show Figures

Figure 1

14 pages, 1603 KB  
Article
Overview and Diversity of Fungi of the Genus Aspergillus Section Nigri on Maize and Small Grains
by Milica Lučev, Jelena Stepanović, Vesna Kandić Raftery, Zoran Čamdzija, Ana Obradović, Milan Stevanović and Slavica Stanković
Foods 2025, 14(12), 2146; https://doi.org/10.3390/foods14122146 - 19 Jun 2025
Cited by 1 | Viewed by 2778
Abstract
The presence of filamentous fungi with toxigenic ability from the Aspergillus genera is frequently found in maize kernels, and this can lead to decay and mycotoxin contamination of the kernels. In this study, we morphologically and molecularly characterized 45 isolates of Aspergillus section [...] Read more.
The presence of filamentous fungi with toxigenic ability from the Aspergillus genera is frequently found in maize kernels, and this can lead to decay and mycotoxin contamination of the kernels. In this study, we morphologically and molecularly characterized 45 isolates of Aspergillus section Nigri originating from maize and small grains (wheat, triticale, and spelt) in Serbia. Based on morphological traits, they were classified into two morpho groups. Representative isolates from both morpho groups were further molecularly characterized through sequencing of ITS, CaM and RPB2 genes in order to compare species composition, which could affect specific mycotoxicological risks. Morpho GroupI was molecularly identified as Aspergillus welwitschiae and morpho GroupII as Aspergillus tubingensis. Phylogenetic analysis of the CaM gene revealed that the Serbian Aspergillus welwitschiae isolate belongs to the H8 haplotype, while A. tubingensis isolates clustered into two subclusters. This is the first report of A. tubingensis as the causal agent of black mold of small grains (wheat, triticale and spelt) in Serbia. This distribution underscores the ecological preferences of species within the genus Aspergillus Section Nigri across various agricultural products. It emphasizes the importance of comprehending their occurrence, distribution, aggressiveness and potential for mycotoxin production in food safety assessments. Full article
(This article belongs to the Section Food Quality and Safety)
Show Figures

Figure 1

21 pages, 7756 KB  
Article
The Role of Hydroxyl Modification of Peptidoglycan to Reduce the TTX Toxicity via Superior Absorption
by Chang’e Wang, Yi Guo, Lili Zhang, Junjian Miao and Ying Lu
Foods 2025, 14(12), 2145; https://doi.org/10.3390/foods14122145 - 19 Jun 2025
Viewed by 3401
Abstract
The by-products that may contain tetrodotoxin (TTX) produced during the processing of farmed pufferfish have caused food safety risks and environmental pollution. Peptidoglycan (PG) of lactic acid bacteria could adsorb TTX; however, its complex structure and poor solubility limited adsorption efficiency. In this [...] Read more.
The by-products that may contain tetrodotoxin (TTX) produced during the processing of farmed pufferfish have caused food safety risks and environmental pollution. Peptidoglycan (PG) of lactic acid bacteria could adsorb TTX; however, its complex structure and poor solubility limited adsorption efficiency. In this study, hydroxyl modifications of three PGs (A3α, A1γ and A4α) were realized via TEMPO-mediated selective oxidation of the primary hydroxyl group. Compared with PGs, it was found that the carboxyl density of hydroxyl-modified PGs (HM-PGs) increased from 1.66 mmol/g to 3.33 mmol/g and the surface electronegativity increased from −36 mV to −59 mV. The adsorption capacity of HM-PGs to TTX reached 1.48 μg/mg, which was comparable to the adsorption of the conventional adsorbent chitosan for aflatoxin B1 (1.39 μg/mg). Moreover, HM-PGs decreased the toxicity of TTX from strong toxic to nearly non-toxic, with the toxicity reduction rate reached 99.85%. After treatment with HM-PGs, the mouse hippocampus and neuronal cell model confirmed that lower neural injury and sodium channel blocking effects were observed in the residual TTX, whose neurotoxicity was lower. Molecular docking simulation and physicochemical analysis revealed that the adsorption of TTX by HM-PGs was a complex adsorption mode driven by the synergy of physicochemical interaction. There were both physical adsorptions based on electrostatic and hydrophobic interactions and chemical binding with strong hydrogen bonding (1.46 Å) and Mayer bond order (0.1229). This study not only developed a new, efficient and safe tool for TTX removal, but also provided a theoretical basis for the development of biological toxin removal material. Full article
Show Figures

Figure 1

20 pages, 22582 KB  
Article
The Effects of Ultra-High Pressure Combined with Egg White Protein on the Gel Physical Properties of Reduced-Salt Shrimp Surimi
by Yefan Wang, Zisheng Zhai, Xinchi Yu and Deyang Li
Foods 2025, 14(12), 2144; https://doi.org/10.3390/foods14122144 - 19 Jun 2025
Cited by 6 | Viewed by 2143
Abstract
This study investigated the synergistic effects of ultra-high pressure (UHP) and egg white protein (EWP) on the gel properties of sodium-reduced shrimp surimi. A Box–Behnken design targeting UHP pressure (200–400 MPa), duration (10–20 min), and EWP/myofibrillar protein (MP) ratio (1:9–5:5) was implemented to [...] Read more.
This study investigated the synergistic effects of ultra-high pressure (UHP) and egg white protein (EWP) on the gel properties of sodium-reduced shrimp surimi. A Box–Behnken design targeting UHP pressure (200–400 MPa), duration (10–20 min), and EWP/myofibrillar protein (MP) ratio (1:9–5:5) was implemented to optimize gel strength, water holding capacity (WHC), and whiteness. Optimal conditions (290 MPa/15 min/EWP:MP = 3:5) yielded the following validated improvements, versus conventional processing: 282.27 g·mm gel strength, 14.90% WHC enhancement, and 16.63% reduced cooking loss. Texture profile analysis demonstrated superior elasticity in composite gels. Magnetic resonance imaging and scanning electron microscopy revealed a denser microstructure with enhanced water-binding capacity, corroborated by the rheological evidence of strengthened viscoelasticity. UHP promotes the partial expansion of MP, exposing hydrophobic groups and sulfhydryl groups, thereby enhancing intermolecular interactions. It also promotes the expansion of EWP, enabling the formation of disulfide bonds between molecules and facilitating the formation of network structures. These findings propose a scalable strategy for developing clean-label salt-reduced aquatic surimi products. Full article
(This article belongs to the Special Issue Nutrition, Safety and Storage of Seafoods)
Show Figures

Figure 1

16 pages, 1441 KB  
Article
Effects of Tricholoma Matsutake-Derived Insoluble Fiber on the Pasting Properties, Structural Characteristics, and In Vitro Digestibility of Rice Flour
by Qin Qiu, Jing Chen, Dafeng Sun, Yongshuai Ma, Yujie Zhong, Junjie Yi, Ming Du, Man Zhou and Tao Wang
Foods 2025, 14(12), 2143; https://doi.org/10.3390/foods14122143 - 19 Jun 2025
Cited by 2 | Viewed by 1604
Abstract
This study explores the effects of Tricholoma matsutake-derived insoluble dietary fiber (TMIDF) on the pasting behavior, structural properties, and in vitro digestibility of rice flour. The incorporation of 5% TMIDF significantly increased the peak viscosity (from 2573.21 to 2814.52 mPa·s) by competitively [...] Read more.
This study explores the effects of Tricholoma matsutake-derived insoluble dietary fiber (TMIDF) on the pasting behavior, structural properties, and in vitro digestibility of rice flour. The incorporation of 5% TMIDF significantly increased the peak viscosity (from 2573.21 to 2814.52 mPa·s) by competitively adsorbing water and forming a dense transient network, while simultaneously reducing the final viscosity (from 1998.27 to 1886.18 mPa·s) by inhibiting amylose recrystallization. Multi-scale structural analyses revealed that TMIDF enhanced V-type crystallinity and limited enzyme access via a porous fibrous matrix. Fourier-transform infrared spectroscopy and low-field nuclear magnetic resonance analyses confirmed that hydrogen bonding and water redistribution were key interaction mechanisms. TMIDF significantly lowered in vitro starch digestibility and increased resistant starch content by 16% (from 14.36% to 30.94%) through synergistic effects, including physical encapsulation of starch granules, formation of enzyme-resistant amylose-lipid complexes, and α-amylase inhibition (31.08%). These results demonstrate that TMIDF possesses a unique multi-tiered modulation mechanism, involving structural optimization, enzyme suppression, and diffusion control, which collectively surpasses the functional performance of conventional plant-derived insoluble dietary fibers. This research establishes a theoretical basis for applying fungal insoluble dietary fibers to develop low glycemic index functional foods, highlighting their dual role in improving processing performance and nutritional quality. Full article
Show Figures

Graphical abstract

15 pages, 6426 KB  
Article
Design of Ready-to-Use “Ball-in-Ball” Staphylococcus aureus Microsphere Based on Novel Cryoprotectant and Drop Freeze-Drying Technology: Effective Preservation and Application
by Zile Wang, Dongdong Chen, Xiaomei Zheng, Yuqing Li, Shaoqian Jiang, Yanfei Chen, Jingjian Jia, Libo Yu and Tao Peng
Foods 2025, 14(12), 2142; https://doi.org/10.3390/foods14122142 - 19 Jun 2025
Viewed by 1635
Abstract
Staphylococcus aureus (S. aureus) poses a significant threat to public health and safety, and enhancing the monitoring of S. aureus in food is essential to curb and prevent foodborne transmission. In order to obtain strains for more convenient and rapid use [...] Read more.
Staphylococcus aureus (S. aureus) poses a significant threat to public health and safety, and enhancing the monitoring of S. aureus in food is essential to curb and prevent foodborne transmission. In order to obtain strains for more convenient and rapid use in quality control or quantitative analysis, this study designed a ready-to-use “ball-in-ball” microsphere based on a novel cryoprotectant combined with drop freeze-drying technology. When using a cryoprotectant that contains 1.5% bovine serum albumin, 4.5% trehalose, 8.2% polyethylene glycol 8000, and 4.1% D-mannitol, the survival rate of S. aureus can reach 98.2 ± 2.6%. This cryoprotectant effectively prevents S. aureus from shrinking, deforming, and damaging cell walls. Additionally, it shows desirable protective efficiency for other Gram-positive bacteria. The molding of microspheres is efficient and cost-effective, demonstrating good uniformity and stability without the need for pre-freezing. The moisture content and the count of S. aureus showed no significant changes over 90 days at −20 °C. In the simulated contaminated sample, the recovery rate of S. aureus in milk and green tea was 83.1–93.7%. This study could provide a practical approach to improve the monitoring efficiency of S. aureus and shows potential as a generalized strategy for preparing ready-to-use strains related to food safety. Full article
(This article belongs to the Section Food Packaging and Preservation)
Show Figures

Graphical abstract

21 pages, 576 KB  
Article
A Comprehensive Study on the Nutritional Profile and Shelf Life of a Custom-Formulated Protein Bar Versus a Market-Standard Product
by Corina Duda-Seiman, Liliana Mititelu-Tartau, Simona Biriescu, Alexandra-Loredana Almășan, Bianca-Oana Bitu, Adina-Ioana Bucur, Andrei Luca, Bogdan Hoinoiu and Teodora Hoinoiu
Foods 2025, 14(12), 2141; https://doi.org/10.3390/foods14122141 - 19 Jun 2025
Cited by 3 | Viewed by 10812
Abstract
Background: With growing interest in healthy lifestyles, protein bars have gained popularity. However, many commercial bars contain excessive calories, sugar, and artificial additives that undermine their health benefits. This study aimed to develop a protein bar using natural ingredients with a balanced macronutrient [...] Read more.
Background: With growing interest in healthy lifestyles, protein bars have gained popularity. However, many commercial bars contain excessive calories, sugar, and artificial additives that undermine their health benefits. This study aimed to develop a protein bar using natural ingredients with a balanced macronutrient profile. Method: The protein bar formulation used soy protein extract, a plant-based protein source, known for its complete amino acid profile but limited in methionine, which was complemented by oats to nutritionally balance this deficiency. A database was created to evaluate the cost-effectiveness of commercially available protein bars based on consumer feedback. The experimental bar was tested for nutritional value, shelf life, and physiological impact, using only natural ingredients for texture, flavor, and stability. Results: The experimental protein bar had higher protein and fiber content than a selected commercial bar but a shorter shelf life (7 days vs. 90 days) due to the absence of preservatives. The database helped identify target consumer groups and ensure the product was affordable and nutritionally effective. Conclusion: This study demonstrates that using natural, complementary ingredients can create a protein bar with a more balanced nutrient profile while avoiding harmful additives. The final product supports muscle protein synthesis through its high-quality protein content and promotes glycemic control and satiety via its fiber-rich, low-sugar formulation and metabolic processes, offering a healthier alternative to commercial options, with a focus on consumer health and cost-effectiveness. Full article
(This article belongs to the Special Issue Advances in Improvement and Fortification of Cereal Food)
Show Figures

Figure 1

20 pages, 1388 KB  
Article
A Multidisciplinary View on Animal Welfare and Alternative Protein: Convergences and Perspectives from Professionals in Agricultural, Food, and Veterinary Sciences
by Iliani Patinho, Robson Mateus Freitas Silveira, Erick Saldaña, Alessandra Arno, Sérgio Luís de Castro Júnior and Iran José Oliveira da Silva
Foods 2025, 14(12), 2140; https://doi.org/10.3390/foods14122140 - 19 Jun 2025
Cited by 1 | Viewed by 1642
Abstract
This study investigated the perceptions of animal welfare and the consumption of alternative protein sources among future professionals in agronomy, food science, and veterinary medicine. A sample of 769 participants from three faculties [ESALQ (“Luiz de Queiroz” College of Agriculture), FZEA (School of [...] Read more.
This study investigated the perceptions of animal welfare and the consumption of alternative protein sources among future professionals in agronomy, food science, and veterinary medicine. A sample of 769 participants from three faculties [ESALQ (“Luiz de Queiroz” College of Agriculture), FZEA (School of Animal Science and Food Engineering), and FMVZ (School of Veterinary Medicine and Animal Science)] of the University of São Paulo was used. These faculties have different teaching focuses: agronomy, food and animal production, and veterinary, respectively. A relationship between the perception of animal welfare and alternative sources of protein based on the participants’ educational background was verified, specifically: (i) participants from the FZEA (food science) and FMVZ (veterinary) units would be interested in consuming farmed meat and expressed interest in trying it; (ii) students from the ESALQ (agronomy) have a low level of knowledge about animal welfare and are not very interested in knowing how animals are reared, and few participants attribute the presence of the health inspection seal as influencing their purchasing intention; (iii) participants, regardless of their academic background, did not express an intention to reduce their red meat consumption; (iv) the ESALQ was the campus which showed the most skepticism about animal sentience; (v) most participants from the FMVZ and FZEA reported being willing to pay 4–5% more for products that guarantee animal welfare. The findings suggest that the academic context influences individuals’ perceptions and food choices, highlighting the need for educational strategies that foster a greater awareness of animal welfare, encourage the adoption of more sustainable practices, and promote the acceptance of alternative protein sources within the agri-food sector. Full article
(This article belongs to the Special Issue Consumer Behavior and Food Choice—4th Edition)
Show Figures

Figure 1

11 pages, 422 KB  
Communication
Antimicrobial Resistance Profiles of Bacteria Isolated from Fresh Vegetables in Free State Province, South Africa
by Dineo Attela Mohapi, Tsepo Ramatla, Oriel Thekisoe, Zenzile Peter Khetsha and Jane Nkhebenyane
Foods 2025, 14(12), 2139; https://doi.org/10.3390/foods14122139 - 19 Jun 2025
Cited by 1 | Viewed by 2229
Abstract
The important role of antibiotics cannot be overestimated, as human health relies heavily on them for the treatment of infectious diseases. In this study, the antimicrobial susceptibility profiles of pathogens isolated from spinach (Spinacia oleracea) and cabbage (Brassica oleracea) [...] Read more.
The important role of antibiotics cannot be overestimated, as human health relies heavily on them for the treatment of infectious diseases. In this study, the antimicrobial susceptibility profiles of pathogens isolated from spinach (Spinacia oleracea) and cabbage (Brassica oleracea) collected from Free State Province were investigated. A total of 38 isolates representing 10 species, Enterobacter cloacae (5.3%), Staphylococcus aureus (13.2%), Micrococcus luteus (5.3%), Staphylococcus sciuri (5.3%), Acinetobacter haemolyticus (5.3%), Burkholderia cepacia (15.8%), Pseudomonas luteola (15.8%), Escherichia coli (18.4%), Citrobacter freundii (5.3%), and Serratia marcescens (10.5%), were confirmed by the Analytical Profile Index (API). We evaluated antibiotic resistance patterns of 38 unduplicated isolates using the disk diffusion method. As a result, E. coli (18.4%), B. cepacia (15.8%), P. luteola (15.8%), S. aureus (13.2%), and S. marcescens (10.5%), as well as 5.3% each for E. cloacae, M. luteus, S. sciuri, A. haemolyticus, and C. freundii, showed resistance to tested antibiotics. The majority (84%) of the isolates showed resistance to tetracycline, and penicillin had a value of 71%. A total of 79% of the antibiotic-resistant isolates demonstrated multidrug resistance (MDR) to several classes such as β-lactams, chloramphenicol, tetracycline, aminoglycosides, and macrolides. The results highlight the importance of monitoring the microbiological quality of leafy greens as they contain antibiotic-resistant bacteria that could affect human health when consumed. Full article
Show Figures

Figure 1

17 pages, 4994 KB  
Article
3D Printability of Lysine-Modified Myofibrillar Protein Emulsions
by Lin Liao, Zilan Feng, Yoon-Yen Yow, Yajie Song, Yuxiao Liu, Lixiang Qin, Xiaofei Wu, Zhisheng Pei and Changfeng Xue
Foods 2025, 14(12), 2138; https://doi.org/10.3390/foods14122138 - 19 Jun 2025
Viewed by 1148
Abstract
This study explores the potential of lysine (Lys) and tilapia myofibrillar protein (MP) composite particles in the formulation of highly inwardly directed emulsions (HIPEs). Infrared spectroscopy, potentiometric analysis, and molecular docking studies revealed that the interaction between Lys and MP is primarily governed [...] Read more.
This study explores the potential of lysine (Lys) and tilapia myofibrillar protein (MP) composite particles in the formulation of highly inwardly directed emulsions (HIPEs). Infrared spectroscopy, potentiometric analysis, and molecular docking studies revealed that the interaction between Lys and MP is primarily governed by hydrogen bonding and electrostatic forces. The incorporation of Lys significantly influenced the particle size, secondary and tertiary structures, solubility, and turbidity of MP. Lys-MP-stabilized HIPEs can form highly stable denser self-supporting gel network structures. Rheological analysis of HIPEs stabilized by MP showed a low energy storage modulus (G’ 110.66 Pa) and water–oil separation, therefore preventing 3D printing. However, HIPEs stabilized by Lys (especially 1.5 wt%) significantly improved the energy storage modulus (G’ 1002.10 Pa), increased viscoelasticity and thixotropic recovery, and reduced droplet size (10.84 μm), facilitating the use of HIPE inks for 3D printing. Furthermore, HIPEs stabilized with 1.5 wt% Lys-MP demonstrated superior print accuracy (91.36%), resolution, and clarity in 3D printing applications. Overall, these findings offer a promising strategy for developing Lys-MP composite particle-stabilized HIPEs tailored for advanced 3D printing technologies. Full article
(This article belongs to the Section Food Engineering and Technology)
Show Figures

Figure 1

34 pages, 2563 KB  
Review
Non-Destructive Detection of Fruit Quality: Technologies, Applications and Prospects
by Jingyi Liu, Jun Sun, Yasong Wang, Xin Liu, Yingjie Zhang and Haijun Fu
Foods 2025, 14(12), 2137; https://doi.org/10.3390/foods14122137 - 19 Jun 2025
Cited by 40 | Viewed by 8453
Abstract
Fruit quality testing plays a crucial role in the advancement of fruit industry, which is related to market competitiveness, consumer satisfaction and production process optimization. In recent years, nondestructive testing technology has become a research hotspot due to its outstanding advantages. In this [...] Read more.
Fruit quality testing plays a crucial role in the advancement of fruit industry, which is related to market competitiveness, consumer satisfaction and production process optimization. In recent years, nondestructive testing technology has become a research hotspot due to its outstanding advantages. In this paper, the principle, application, advantages and disadvantages of optical, acoustic, electromagnetics, dielectric properties research and electronic nose non-destructive testing technology in fruit quality testing are systematically reviewed. These technologies can detect a variety of chemical components of fruit, realize the assessment of maturity, damage degree, disease degree, and are suitable for orchard picking, quality grading, shelf life prediction and other fields. However, there are limitations to these techniques. The optical, acoustic and electronic nose technologies are susceptible to environmental factors, the electromagnetic technology has defects in the detection of complex molecules and fruit internal quality, and the dielectric characteristics are greatly affected by the shape and state of the sample surface. In the future, efforts should be made to enhance the implementation of non-destructive testing technology in the fruit industry through technology integration, optimization algorithm, cost reduction, and expansion of industrial chain application, so as to help the premium growth of the fruit industry. Full article
Show Figures

Figure 1

20 pages, 1326 KB  
Article
Color Development Characteristic and Kinetic Modeling of Maillard Reaction in Membrane-Clarified Sugarcane Juice During Vacuum Evaporation Process
by Meiyi Han, Hongkui Zhao, Zhihua Liu, Jing Liu, Xi Liu, Fangxue Hang, Kai Li and Caifeng Xie
Foods 2025, 14(12), 2136; https://doi.org/10.3390/foods14122136 - 19 Jun 2025
Cited by 4 | Viewed by 2903
Abstract
This study systematically investigated the evolution of color values and the reaction kinetics of the Maillard reaction in membrane-clarified sugarcane juice during the vacuum evaporation process, providing a theoretical basis for pigment regulation in white sugar production. Content changes in the reactants (sucrose, [...] Read more.
This study systematically investigated the evolution of color values and the reaction kinetics of the Maillard reaction in membrane-clarified sugarcane juice during the vacuum evaporation process, providing a theoretical basis for pigment regulation in white sugar production. Content changes in the reactants (sucrose, glucose, fructose, and free amino acids), the precursors of melanoidins including 3-deoxyglucosone, 5-hydroxymethylfurfural, glyoxal, methylglyoxal, carboxymethyl lysine, and melanoidin, were monitored during the thermal processing of membrane-clarified sugarcane juice (MCSJ), and the reaction mechanism was investigated via kinetic modeling. The zero-level, first-level, and second-level kinetic models could represent the change in L* and b*, and the zero-level kinetic model best fit the change in a* and ΔE*. The multi-response kinetics revealed that the main pathway of melanoidins in MCSJ model systems was that glucose and fructose were mutually isomerized into 1,2-enediol to generate 3-DG and then degraded to produce 5-HMF. Subsequently, 5-HMF further reacted to produce melanoidins. Full article
(This article belongs to the Section Food Engineering and Technology)
Show Figures

Graphical abstract

12 pages, 478 KB  
Article
Machine Learning Identifies a Parsimonious Differential Equation for Myricetin Degradation from Scarce Data
by Andrew Fulkerson, Ipek Bayram, Eric A. Decker, Carlos Parra-Escudero, Jiakai Lu and Carlos M. Corvalan
Foods 2025, 14(12), 2135; https://doi.org/10.3390/foods14122135 - 18 Jun 2025
Cited by 1 | Viewed by 1334
Abstract
Accurately modeling the degradation of food antioxidants in oils is essential for understanding oxidative stability and improving food shelf life. This study presents an innovative machine learning approach integrating neural differential equations and sparse symbolic regression to derive a parsimonious differential equation for [...] Read more.
Accurately modeling the degradation of food antioxidants in oils is essential for understanding oxidative stability and improving food shelf life. This study presents an innovative machine learning approach integrating neural differential equations and sparse symbolic regression to derive a parsimonious differential equation for myricetin degradation in stripped soybean oil. Despite being trained on a small experimental dataset, the model successfully predicts degradation trends across a wide range of initial concentrations and extrapolates beyond the learning data. This capability demonstrates the robustness of machine learning for uncovering governing equations in complex food systems, particularly when experimental data is scarce. Our findings provide a framework for improving antioxidant efficiency in food formulations. Full article
(This article belongs to the Section Food Engineering and Technology)
Show Figures

Figure 1

17 pages, 421 KB  
Article
Red Meat Consumption, Iron Status, and Cardiometabolic Risk in Qatari Adults: A Cross-Sectional Gender-Stratified Analysis from the QPHI-QBB Data in Qatar
by Hanaa Mousa, Nadin M. Abdel Razeq, Yasmen Khial and Reema Tayyem
Foods 2025, 14(12), 2134; https://doi.org/10.3390/foods14122134 - 18 Jun 2025
Viewed by 3584
Abstract
Background: Red meat, a significant source of heme iron, may influence iron status and metabolic health, particularly in Qatar, where consumption is high. Understanding these associations is essential for addressing iron deficiency and cardiovascular risk in this population. Methods: We conducted a cross-sectional [...] Read more.
Background: Red meat, a significant source of heme iron, may influence iron status and metabolic health, particularly in Qatar, where consumption is high. Understanding these associations is essential for addressing iron deficiency and cardiovascular risk in this population. Methods: We conducted a cross-sectional study using data from 13,778 Qatari adults enrolled in the Qatar Biobank (men: n = 5770; women: n = 8008). Red meat intake was assessed via the Food Frequency Questionnaire and categorized as low (≤1/month), moderate (2–4/month), and high (≥5/month) intake. Hematological and metabolic biomarkers were analyzed. Two-sample t-tests compared biomarker levels by gender. Multiple linear regression examined associations between red meat intake and iron profile indicators, adjusting for age, gender, supplement use, diabetes, hypercholesterolemia, and hypertension. Results: High red meat consumption was associated with increased ferritin (Coef = 134.685, p < 0.001) and hemoglobin (Coef = 0.918, p = 0.017). Males showed higher hemoglobin (14.8–14.9 vs. 12.4–12.5 g/dL, p < 0.0001) and total cholesterol (5.17 ± 1.10 vs. 5.02 ± 1.01 mmol/L, p = 0.0125). TIBC showed no significant gender differences across categories (p > 0.15) but varied significantly within each gender across red meat consumption categories (males: p < 0.0000; females: p < 0.0000). Conclusions: Higher red meat intake is associated with improved iron status, particularly ferritin levels, and gender-specific effects on hemoglobin and cholesterol levels. Moderate red meat intake may support iron health while maintaining a favorable lipid profile. Full article
Show Figures

Figure 1

19 pages, 1403 KB  
Article
Biodegradable Levan/Chitosan Composite Films: Development and Application in Beef Filet Packaging
by Anissa Haddar, Emna Sellami, Oumayma Bouazizi, Assaad Sila and Ali Bougatef
Foods 2025, 14(12), 2133; https://doi.org/10.3390/foods14122133 - 18 Jun 2025
Cited by 6 | Viewed by 1844
Abstract
This study developed biodegradable levan–chitosan composite films for beef filet packaging, optimizing their functional properties and assessing their efficacy in food preservation. Films were prepared via solution casting using varying levan–chitosan ratios (100:0, 75:25, 50:50, 25:75, 0:100) with glycerol (30%) as a plasticizer. [...] Read more.
This study developed biodegradable levan–chitosan composite films for beef filet packaging, optimizing their functional properties and assessing their efficacy in food preservation. Films were prepared via solution casting using varying levan–chitosan ratios (100:0, 75:25, 50:50, 25:75, 0:100) with glycerol (30%) as a plasticizer. The L25:C75 formulation exhibited superior mechanical properties (tensile strength: 15.43 ± 0.04 MPa; elongation at break: 35.37 ± 1.12%) and high-water solubility (46.64 ± 0.37%). FTIR analysis confirmed intermolecular interactions between levan and chitosan. The films demonstrated strong antioxidant activity (91% ABTS•+ inhibition) and broad-spectrum antibacterial effects, with inhibition zones of 18 ± 0.30 mm against E. coli and 16 ± 0.20 mm against S. aureus. When applied to beef filets stored at 4 °C for 7 days, the L25:C75 films reduced total viable bacterial counts by 1.8 log CFU/g compared to LDPE packaging. Biodegradability tests revealed a 68% degradation rate for high-levan films (L75:C25) after 14 days in soil. These results highlight the potential of levan–chitosan films as sustainable, active packaging materials to extend food shelf life while addressing environmental concerns. Full article
(This article belongs to the Special Issue Bioactive Packaging for Preventing Food Spoilage)
Show Figures

Figure 1

18 pages, 9828 KB  
Article
Mechanism of Core Browning in Different Maturity Stages of ‘Yali’ Pears During Slow-Cooling Storage and PbRAV-Mediated Regulation
by Bing Deng, Qingxiu Li, Liya Liang, Hongyan Zhang and Xiaoyu Zhang
Foods 2025, 14(12), 2132; https://doi.org/10.3390/foods14122132 - 18 Jun 2025
Viewed by 1102
Abstract
This study investigated the impact of slow cooling on browning and fruit quality at three maturity stages (early, mid and late). Slow cooling reduced core browning in early/mid-harvest pears, as the browning indexes of early-, middle- and late-harvested ‘Yali’ pears at 60 d [...] Read more.
This study investigated the impact of slow cooling on browning and fruit quality at three maturity stages (early, mid and late). Slow cooling reduced core browning in early/mid-harvest pears, as the browning indexes of early-, middle- and late-harvested ‘Yali’ pears at 60 d were 0.13, 0 and 0.1, respectively, preserving firmness and soluble solids. Transcriptomic analysis revealed that upregulated genes in ‘Yali’ pears facilitated stress adaptation via enhanced catalytic activity and phosphorylation. Mid-harvested pears exhibited activation of phosphorus metabolism and DNA repair mechanisms to maintain cellular homeostasis, whereas the late-harvested counterparts showed significant suppression of photosynthesis-related pathways and pyrimidine metabolism, which collectively accelerated senescence progression. Universal downregulation of hormone-response pathways such as ethylene and auxin revealed systemic stress adaptation decline. Then, the PbRAV transcription factors’ role was also studied. EMSA confirmed that GST-PbRAV2 binds to the PbLAC15 promoter, linking RAV2 to laccase regulation. Overripe pears showed PbRAV2 dysregulation, impairing LAC15 suppression and accelerating browning. Findings provide a theoretical basis for using slow cooling to mitigate browning in pear storage. Full article
(This article belongs to the Section Food Packaging and Preservation)
Show Figures

Figure 1

16 pages, 2685 KB  
Article
Preparation, Characterization, and In Vitro Stability Analysis of Deer Sinew Peptide-Zinc Chelate
by Shan Yang, Tianyuan Liu, Weijia Chen, Ying Zong, Jianan Geng, Yan Zhao, Zhongmei He and Rui Du
Foods 2025, 14(12), 2131; https://doi.org/10.3390/foods14122131 - 18 Jun 2025
Cited by 4 | Viewed by 1817
Abstract
Novel peptide-zinc chelates (DSPs-Zn) with a zinc content of 186.94 mg/g were synthesized from deer tendon peptides at pH 6, 60 °C, 60 min, and peptide-zinc mass ratio of 1:3. Ultraviolet-visible absorption spectroscopy (UV) and Fourier transform infrared spectroscopy (FTIR) demonstrated that the [...] Read more.
Novel peptide-zinc chelates (DSPs-Zn) with a zinc content of 186.94 mg/g were synthesized from deer tendon peptides at pH 6, 60 °C, 60 min, and peptide-zinc mass ratio of 1:3. Ultraviolet-visible absorption spectroscopy (UV) and Fourier transform infrared spectroscopy (FTIR) demonstrated that the chelation sites of the deer tendon polypeptides (DSPs) with zinc ions were located at the carboxyl oxygen and amino nitrogen atoms of the peptides. Amino acid analysis showed that aspartic acid, glutamic acid, lysine, and arginine play important roles in the chelation process. In vitro simulated gastrointestinal digestion studies showed that DSPs-zinc exhibited higher stability than zinc sulfate and zinc gluconate in the pH range 2–8 and in a simulated gastrointestinal digestion environment. The above experimental results suggest that DSPs-Zn has the potential to be used as a novel zinc nutritional supplement. Full article
(This article belongs to the Section Nutraceuticals, Functional Foods, and Novel Foods)
Show Figures

Graphical abstract

17 pages, 2568 KB  
Article
Effect of TGase Crosslinking on the Structure, Emulsification, and Gelling Properties of Soy Isolate Proteins
by Ziqi Peng, Kunlun Liu and Ning Liao
Foods 2025, 14(12), 2130; https://doi.org/10.3390/foods14122130 - 18 Jun 2025
Cited by 5 | Viewed by 2213
Abstract
Soy isolate protein (SPI), as a high-quality plant protein source, is often processed into various soy products. In this study, the physicochemical properties of SPI treated with transglutaminase (TGase) were investigated in correlation with emulsification characteristics and rheological behavior. The polyacrylamide gel electrophoresis [...] Read more.
Soy isolate protein (SPI), as a high-quality plant protein source, is often processed into various soy products. In this study, the physicochemical properties of SPI treated with transglutaminase (TGase) were investigated in correlation with emulsification characteristics and rheological behavior. The polyacrylamide gel electrophoresis with sodium dodecyl sulfate (SDS-PAGE) and Fourier-transform infrared spectroscopy (FTIR) and endogenous fluorescence spectrum analysis results showed that TGase was able to promote the covalent binding of lysine and glutamine residues in SPI. The moderate pre-crosslinking treatment of TGase (5–7.5 U/g TGase pre-crosslinked for 2 h or 5 U/g TGase pre-crosslinked for 2–3 h) improved the emulsification and gel properties to varying degrees: the nanoparticle and emulsification performance increased by 24.35% and the storage modulus of the gel increased by 288%. Furthermore, the surface charge of SPI increased due to the crosslinking impact of TGase, indicating a considerable rise in the surface electrostatic potential. Simultaneously, the protein surface exhibited a substantial increase in hydrophobicity, while the level of free sulfhydryl groups reduced. These changes indicate that TGase enzymatic crosslinking could significantly improve the structural stability of nanoparticles by enhancing the generation efficiency of covalent bonds between protein molecules. Full article
(This article belongs to the Section Food Physics and (Bio)Chemistry)
Show Figures

Graphical abstract

22 pages, 1664 KB  
Article
Environmental and Food Safety Assessment of Pre-Harvest Activities in Local Small-Scale Fruit and Vegetable Farms in Northwest Portugal: Hazard Identification and Compliance with Good Agricultural Practices (GAPs)
by Ariana Macieira, Virgínia Cruz Fernandes, Teresa R. S. Brandão, Cristina Delerue-Matos and Paula Teixeira
Foods 2025, 14(12), 2129; https://doi.org/10.3390/foods14122129 - 18 Jun 2025
Cited by 3 | Viewed by 2262
Abstract
The popularity of small-scale and local fruit and vegetable production has increased in recent years due to perceived economic, environmental, and social benefits. However, these operations face contamination risks that both consumers and small-scale producers may underestimate. The present study aimed to assess [...] Read more.
The popularity of small-scale and local fruit and vegetable production has increased in recent years due to perceived economic, environmental, and social benefits. However, these operations face contamination risks that both consumers and small-scale producers may underestimate. The present study aimed to assess the microbiological and chemical hazards on fruit, vegetables, soil, and water samples from small-scale farms in north-western Portugal during pre-harvest activities. Additionally, the study investigated farmers’ non-compliance with food safety regulations and good agricultural practices (GAPs), exploring how their behaviour might contribute to the identified hazards. A before-and-after analysis of non-compliant behaviours was conducted to determine the impact of training on improving food safety practices. The analysis identified the presence of pathogenic bacteria, pesticides, flame retardant residues, nitrates, and heavy metals. Lead (Pb) concentrations exceeded EU limits in organic carrots from one producer (0.156 ± 0.043 mg/kg) and in chard from another (0.450 ± 0.126 mg/kg). Cadmium (Cd) levels were also above regulatory thresholds in bell peppers (0.023 ± 0.009 mg/kg) and organic tomatoes (0.026 ± 0.015 mg/kg) from two different producers. Elevated levels of heavy metals were detected in irrigation water from two sites, with zinc (Zn) at 0.2503 ± 0.0075 mg/L and Pb at 0.0218 ± 0.0073 mg/L. Among food samples, the most prevalent microorganisms were Pseudomonas spp. (88.2%), Bacillus cereus (76.5%), and aerobic mesophilic bacteria (100%). Phosphorus flame retardants (PFRs), particularly tris(2-butoxyethyl) phosphate (TBEP), were detected in all food and soil samples. Some EU-banned pesticides were detected in food and soil samples, but at levels below the maximum residue limits (MRLs). Chlorpyrifos (35.3%) and p,p’-DDD (23.5%) were the most detected pesticides in food samples. After the training, GAP behaviour improved, particularly that related to hygiene. However, issues related to record-keeping and soil and water analyses persisted, indicating ongoing challenges in achieving full compliance. Full article
(This article belongs to the Special Issue Emerging Challenges in the Management of Food Safety and Authenticity)
Show Figures

Figure 1

12 pages, 759 KB  
Article
Consumer Preferences for Low-Amylose Rice: A Sensory Evaluation and Best–Worst Scaling Approach
by Asato Mizuki and Hiroyuki Yasue
Foods 2025, 14(12), 2128; https://doi.org/10.3390/foods14122128 - 18 Jun 2025
Cited by 1 | Viewed by 2241
Abstract
This study investigates the influence of sensory evaluation results on consumer preference, specifically focusing on salted rice balls made from low-amylose rice, which is suitable for chilled rice applications. Sensory evaluations were conducted through home-use tests, and consumer behavior data were collected using [...] Read more.
This study investigates the influence of sensory evaluation results on consumer preference, specifically focusing on salted rice balls made from low-amylose rice, which is suitable for chilled rice applications. Sensory evaluations were conducted through home-use tests, and consumer behavior data were collected using the Best–Worst Scaling method. The results, analyzed via a conditional logit model, show that consumer preferences for new low-amylose rice varieties improved post-sensory evaluation, with stickiness and appearance exhibiting significant interaction effects. Although the preference for food waste reduction declined after the evaluation, positive responses remained consistently high both before and after the evaluation. The findings suggest that sensory characteristics may take precedence over other attributes in promoting processed rice products. Combining sensory evaluation with food experiences is crucial for understanding consumer preferences. Additionally, emphasizing the potential for shelf life extension and food loss reduction through low-amylose rice varieties can effectively raise consumer awareness. Full article
(This article belongs to the Special Issue Food Perception: Mechanism and Applications)
Show Figures

Figure 1

15 pages, 1374 KB  
Article
Optimization of the Rheological Properties of Fat Replacers Based on Inulin at Different Degrees of Polymerization and Their Application in Beef Burgers
by Michela Pia Totaro, Mariana Miccolis, Davide De Angelis, Giuseppe Natrella, Francesco Caponio, Carmine Summo and Michele Faccia
Foods 2025, 14(12), 2127; https://doi.org/10.3390/foods14122127 - 18 Jun 2025
Cited by 8 | Viewed by 2195
Abstract
Fats play a key role in the rheological and textural properties of meat products. However, growing awareness of the link between diet and disease has stimulated research on fat replacers that can replicate these functional properties. Inulin, a β-D-fructose polymer available in various [...] Read more.
Fats play a key role in the rheological and textural properties of meat products. However, growing awareness of the link between diet and disease has stimulated research on fat replacers that can replicate these functional properties. Inulin, a β-D-fructose polymer available in various degrees of polymerization (DP), is promising as a fat replacer due to its gel-forming ability in aqueous systems and its neutral sensory profile. This study focused on optimizing the formulation of inulin gel-based fat replacers for producing reduced-fat beef burgers. A D-optimal mixture-process design was employed, considering inulin with high-DP (HDP) and low-DP (LDP). The aim was to determine the optimal amount of inulin, water, and guar gum to achieve gels with rheological properties (η, shear viscosity; K, consistency index) similar to beef fat. The optimal formulations consisted of 51.52% inulin, 48.48% water, 1.50% guar gum for LDP gel, and 39.12% inulin, 60.88% water, 1.50% guar gum for HDP gel. These gels demonstrated shear viscosity and consistency indices comparable to beef fat. While rheological behavior at constant temperatures was similar, inulin gels showed increasing viscoelastic moduli (G′ and G″) with temperature, in contrast to the melting behavior of animal fat. When used in beef burger formulations, the optimized gels resulted in improved cooking yields, reduced shrinkage, and better dimensional stability compared to conventional controls. These benefits are attributed to the hydrophilic and stabilizing properties of inulin. The findings support the use of inulin-based gels as effective fat replacers, offering a promising strategy to reduce fat content in meat products without compromising functional quality. Full article
Show Figures

Figure 1

19 pages, 1513 KB  
Article
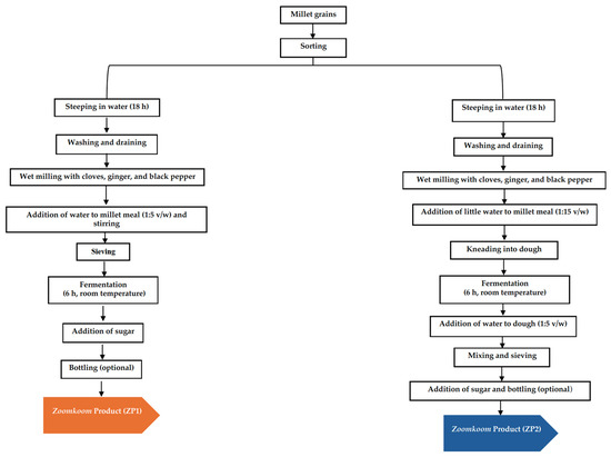
Impact of Traditional Food Processing Techniques on Mineral Bioaccessibility in Ghanaian Fermented Millet-Based Koko and Zoomkoom
by Alhassan Wuni, Francis Alemawor, Felix Charles Mills-Robertson, Evans Frimpong Boateng and James Owusu-Kwarteng
Foods 2025, 14(12), 2126; https://doi.org/10.3390/foods14122126 - 18 Jun 2025
Cited by 6 | Viewed by 2996
Abstract
In this study, the impacts of traditional processing on phytates contents, phytate: mineral molar ratios, and the bioaccessibility of calcium, iron, and zinc in three traditional koko production units (KP1, KP2, and KP3) and two zoomkoom production units (ZP1 and ZP2) products were [...] Read more.
In this study, the impacts of traditional processing on phytates contents, phytate: mineral molar ratios, and the bioaccessibility of calcium, iron, and zinc in three traditional koko production units (KP1, KP2, and KP3) and two zoomkoom production units (ZP1 and ZP2) products were assessed based on the variations in their traditional processing techniques. The total calcium content of ZP1 was ranked the highest (58.02 mg/100 g, p < 0.05) compared to other processed samples. A high total value of iron (17.76 mg/100 g, p < 0.05) was revealed among koko compared to zoomkoom. Whereas KP3 and ZP2 showed the highest (p < 0.05) amount of zinc (3.34 mg/100 g). ZP1 showed a calcium bioaccessibility of 6.3% (p < 0.05). The iron bioaccessibility was within the average range of 5–30%, with KP1 ranking the highest (21.8%), while ZP1 showed the highest value (42.2%) (p < 0.05) in bioaccessibility of zinc among the zoomkoom products. The processing techniques adopted caused up to a 56.7% to 76.76% reduction (p < 0.05) of phytic acid in the pearl millet, leading to a decrease in the molar ratios of [Ca]:[Phy], [Fe]:[Phy], and [Phy]:[Zn]. However, the phytic acid content varied among the koko and zoomkoom, corresponding with the varied inhibitory mechanism indices reported. In brief, a positive correlation was shown between the traditional processing techniques, phytate, and in vitro bioaccessibility of minerals, indicating the consumption of koko and zoomkoom as a good source of functional minerals. Full article
Show Figures

Graphical abstract

15 pages, 1027 KB  
Article
Formation Mechanisms and Kinetic Modeling of Key Aroma Compounds During Qidan Tea Roasting
by Xing Gao, Siyuan Wang, Ying Wang and Huanlu Song
Foods 2025, 14(12), 2125; https://doi.org/10.3390/foods14122125 - 18 Jun 2025
Cited by 2 | Viewed by 1509
Abstract
Understanding the changes in tea aroma and non-volatile substances during roasting is essential for optimizing tea processing and enhancing tea quality. In this study, the Carbon Module Labeling (CAMOLA) technique was employed to simulate the roasting conditions of Qidan, thereby elucidating the formation [...] Read more.
Understanding the changes in tea aroma and non-volatile substances during roasting is essential for optimizing tea processing and enhancing tea quality. In this study, the Carbon Module Labeling (CAMOLA) technique was employed to simulate the roasting conditions of Qidan, thereby elucidating the formation pathway of the theanine-glucose Maillard system. Combined with sensory evaluation, the results indicated that the floral and fruity aromas of Qidan tea decreased, while the woody, roasted, smoky, and herbal aromas increased with prolonged roasting time. Kinetic modeling demonstrated that higher temperatures favored the production of benzaldehyde, which was directly proportional to the heating temperature. In contrast, pyrazines exhibited zero-order kinetics, influenced by both temperature and time. An increasing trend in furans was observed with rising temperature and extended heating time. The kinetic equations effectively describe the changes in aroma compounds associated with merad, highlighting the differences in the production patterns of aroma compounds under varying roasting conditions. This study provides a theoretical foundation for optimizing roasting parameters to enhance tea quality. Full article
(This article belongs to the Section Food Engineering and Technology)
Show Figures

Figure 1

20 pages, 7591 KB  
Article
Production of Protein Hydrolysates with Antioxidant and Antihypertensive Activity from Edible Larvae of Aegiale hesperiaris and Comadia redtenbacheri
by Eduardo R. Garrido-Ortiz and Jocksan I. Morales-Camacho
Foods 2025, 14(12), 2124; https://doi.org/10.3390/foods14122124 - 17 Jun 2025
Cited by 4 | Viewed by 2387
Abstract
The search for sustainable and health-promoting food sources has increased interest in edible insects, which are rich in proteins and bioactive compounds with potential nutraceutical applications. In this study, we evaluated the bioactive properties of protein hydrolysates derived from Aegiale hesperiaris (maguey white [...] Read more.
The search for sustainable and health-promoting food sources has increased interest in edible insects, which are rich in proteins and bioactive compounds with potential nutraceutical applications. In this study, we evaluated the bioactive properties of protein hydrolysates derived from Aegiale hesperiaris (maguey white worm, WW) and Comadia redtenbacheri (maguey red worm, RW), two culturally and economically significant insect species in Mexico. Hydrolysates were obtained via enzymatic treatments: either single hydrolysis with pepsin (PH) or sequential hydrolysis with pepsin followed by trypsin (PTH). The PTH hydrolysates exhibited strong antioxidant activity, with 2,2-azino-bis (3-ethylbenzothiazoline-6-sulfonic acid) (ABTS) radical inhibition above 90% and 2,2-diphenyl-1-picrylhydrazyl (DPPH) radical scavenging capacity between 75–85%. Additionally, they showed significant angiotensin-converting enzyme (ACE) inhibitory activity, reaching IC50 values of 0.35 and 0.017 μg/mL for WWPH and RWPH, respectively—the latter outperforming the commercial drug Enalapril (IC50 = 0.11 μg/mL). SDS-PAGE analysis revealed low molecular weight peptides (<10 kDa), especially between 5–9 kDa, associated with enhanced bioactivity. Peptides from RW also showed low Hill coefficients, suggesting a gradual and sustained interaction with ACE. These findings support the use of insect-derived hydrolysates as promising multifunctional ingredients for the development of functional foods targeting cardiovascular health. Full article
Show Figures

Figure 1

18 pages, 2282 KB  
Article
Germination-Induced Changes in the Nutritional, Bioactive, and Digestive Properties of Lima Bean (Phaseolus lunatus L.)
by Yingjinzhu Wu and Weon-Sun Shin
Foods 2025, 14(12), 2123; https://doi.org/10.3390/foods14122123 - 17 Jun 2025
Cited by 6 | Viewed by 2830
Abstract
(1) Background: Lima beans (Phaseolus lunatus L.) are underutilized legumes rich in nutrients; however, they are limited by the presence of antinutritional content. In this study, we evaluated the effects of a low-cost germination treatment on the nutritional composition, antinutrient content, and [...] Read more.
(1) Background: Lima beans (Phaseolus lunatus L.) are underutilized legumes rich in nutrients; however, they are limited by the presence of antinutritional content. In this study, we evaluated the effects of a low-cost germination treatment on the nutritional composition, antinutrient content, and digestibility of whole lima beans. (2) Methods: unlike previous studies focused on common legumes or isolated proteins, this work adopted a whole-seed approach and integrated multiple parameters to provide a comprehensive evaluation. (3) Results: The total polyphenol and flavonoid contents increased significantly, by 215.57 mg GAE/g and 71.84 mg RE/g, respectively, at 72 h of germination (p < 0.05). Antioxidant activity nearly doubled compared to raw beans, while the tannins and phytic acid content decreased significantly (p < 0.05). SDS-PAGE showed that germination enhanced digestibility by breaking down high-molecular-weight proteins into smaller fragments (15–30 kDa). Notably, samples germinated for 12–48 h showed higher digestibility after 2–3 h of limited proteolysis. (4) Conclusions: these findings indicate that germination effectively reduces antinutritional factors and improves digestibility, making processed lima beans a promising nutrient-dense ingredient for food formulations. Full article
(This article belongs to the Section Food Nutrition)
Show Figures

Graphical abstract

27 pages, 2048 KB  
Review
Microalgae Bioactives for Functional Food Innovation and Health Promotion
by José L. Guil-Guerrero and José A. M. Prates
Foods 2025, 14(12), 2122; https://doi.org/10.3390/foods14122122 - 17 Jun 2025
Cited by 24 | Viewed by 5117
Abstract
Microalgae are increasingly recognised as sustainable, nutrient-dense sources of bioactive compounds with broad health-promoting potential. Rich in carotenoids, phenolics, polyunsaturated fatty acids, phycobiliproteins, sterols, and essential vitamins, microalgae offer a promising foundation for functional foods targeting chronic disease prevention. This narrative review explores [...] Read more.
Microalgae are increasingly recognised as sustainable, nutrient-dense sources of bioactive compounds with broad health-promoting potential. Rich in carotenoids, phenolics, polyunsaturated fatty acids, phycobiliproteins, sterols, and essential vitamins, microalgae offer a promising foundation for functional foods targeting chronic disease prevention. This narrative review explores the nutritional profiles and biological effects of key species, including Spirulina (Limnospira platensis), Chlorella, Haematococcus, and Nannochloropsis. Scientific evidence supports their antioxidant, anti-inflammatory, immunomodulatory, antimicrobial, and metabolic regulatory activities, contributing to reduced risks of cardiovascular, metabolic, inflammatory, and neurodegenerative disorders. Special emphasis is placed on the synergistic benefits of consuming whole biomass compared to isolated compounds and the technological strategies, such as encapsulation, cell wall disruption, and nutrient optimisation, that enhance the bioavailability of microalgal bioactives. Furthermore, the environmental advantages of microalgae cultivation, such as minimal land and freshwater requirements, carbon sequestration, and wastewater bioremediation, highlight their role in the transition toward sustainable food systems. Despite challenges related to high production costs, sensory attributes, scalability, and regulatory approval, advances in biotechnology, processing, and formulation are paving the way for their broader application. Overall, microalgae represent next-generation bioactive sources that promote human health and environmental sustainability, positioning them as key players in future functional foods and nutraceuticals. Full article
(This article belongs to the Special Issue Health Benefits of Bioactive Compounds from Vegetable Sources)
Show Figures

Graphical abstract

11 pages, 2113 KB  
Article
Combined Effect of Resting Time and NaHCO3 on Solubility and Gel Properties of Low-Salt Chicken Myofibrillar Protein
by Wan-Li Cheng, Peng-Lei Yao, Xue-Hua Zhang, Yan-Yan Zhao, Sheng-Ming Zhao and Zhuang-Li Kang
Foods 2025, 14(12), 2121; https://doi.org/10.3390/foods14122121 - 17 Jun 2025
Cited by 1 | Viewed by 1256
Abstract
To investigate the interaction effects of resting times (0, 6, and 12 h) and NaHCO3 concentrations (0, 2, 4, and 6 g/kg) on chicken myofibrillar protein (CMP), this study analyzed the changes in solubility, active sulfhydryl groups, rheological behavior, fluorescence, and gel [...] Read more.
To investigate the interaction effects of resting times (0, 6, and 12 h) and NaHCO3 concentrations (0, 2, 4, and 6 g/kg) on chicken myofibrillar protein (CMP), this study analyzed the changes in solubility, active sulfhydryl groups, rheological behavior, fluorescence, and gel properties of CMP solutions (60 mg/mL). The results indicated that pH significantly increased with higher NaHCO3 concentrations and longer resting times. Consequently, solubility, active sulfhydryl groups, apparent viscosity, shear stress, G’ value at 80 °C, hardness, springiness, and cohesiveness all significantly increased, while particle size, turbidity, and whiteness significantly decreased. However, these trends were not observed in samples treated with an amount of 6 g/kg NaHCO3 and/or a resting time of 12 h. The findings suggest that treatment with 4 g/kg NaHCO3 and a resting time of 6 h effectively reduced protein aggregation and enhanced solubility. Conversely, excessive NaHCO3 or prolonged resting times resulted in decreased protein solubility and deteriorated textural properties. Full article
(This article belongs to the Special Issue Safety and Quality Control in Meat Processing)
Show Figures

Figure 1

14 pages, 1858 KB  
Article
HRMAS NMR Spectroscopy to Identify the Primary Metabolome of Bracigliano PGI Sweet Cherries and Correlate It with Nutraceutical and Quality Parameters
by Domenico Liguori and Pierluigi Mazzei
Foods 2025, 14(12), 2120; https://doi.org/10.3390/foods14122120 - 17 Jun 2025
Viewed by 901
Abstract
In 2023, the Italian Bracigliano sweet cherries were awarded the important European label PGI. However, reliable information on the compositional and nutraceutical quality of this product is still relatively undefined and fragmented. Therefore, we investigated fresh Bracigliano PGI cherries (Pallaccia, Spernocchia, and Principe [...] Read more.
In 2023, the Italian Bracigliano sweet cherries were awarded the important European label PGI. However, reliable information on the compositional and nutraceutical quality of this product is still relatively undefined and fragmented. Therefore, we investigated fresh Bracigliano PGI cherries (Pallaccia, Spernocchia, and Principe varieties) via HRMAS NMR spectroscopy in the semi-solid state, even though it represents an innovative and powerful technique that is still drastically unexplored. We demonstrated the HRMAS NMR suitability for this fruit type as well as identified the primary metabolome of studied Bracigliano PGI types. Moreover, chemometric techniques (ANOVA, PCA, and PLS-DA) permitted the significant definition of a variety-specific compositional fingerprint. HRMAS data were associated with the assessment of chemical and nutraceutical quality parameters. Importantly, in all studied varieties, a relatively high content of total phenols and antioxidant agents was detected, with Pallaccia cherries resulting as the healthiest ones. The heatmap clusterization revealed interesting correlations between HRMAS-NMR data and important quality parameters. Our results confirm the role of HRMAS in food chemistry and invite the creation of a spectral database of Bracigliano sweet cherries, useful to conduct traceability studies, protect consumers from frauds, and bolster the producers in promoting and certifying the quality of their products. Full article
(This article belongs to the Special Issue Application of NMR Spectroscopy in Food Analysis)
Show Figures

Graphical abstract

16 pages, 3286 KB  
Article
The Impact of Imidacloprid in Dietary Residues on Intestinal Damage and the Increased Risk of Enterotoxigenic Escherichia coli Infection
by Xinlei Yuan, Zihan Wang, Fang Wu, Le Cheng, Yutong Jin, Jianguo Dong, Chenyan Zheng, Yumeng Ma, Yan Jin and Bing Fang
Foods 2025, 14(12), 2119; https://doi.org/10.3390/foods14122119 - 17 Jun 2025
Cited by 1 | Viewed by 1222
Abstract
Pesticide residues in foods can disturb the intestinal barrier and microbiota, even at a very low dose; however, studies on direct consequences on intestinal health are still lacking. Here, we evaluated the damage of imidacloprid (IMI) to the intestine and the resulting defense [...] Read more.
Pesticide residues in foods can disturb the intestinal barrier and microbiota, even at a very low dose; however, studies on direct consequences on intestinal health are still lacking. Here, we evaluated the damage of imidacloprid (IMI) to the intestine and the resulting defense against enterotoxigenic Escherichia coli (ETEC) in C57BL/6J mice. After 8-week exposure to 0.06 mg /kg bodyweight/day, IMI significantly damaged intestinal structure and intestinal integrity, characterized by an increased permeability to FITC-dextran and decreased mRNA expression of tight junction proteins, as well as more broken villi and lower proportions of goblet cells and paneth cells. These were related to the suppression of the self-renewal of intestinal stem cells (ISCs), as evidenced by significantly decreased Sox9+ ISCs and increased apoptosis. Furthermore, the impaired intestinal integrity in mice exposed to low doses of IMI directly increased the susceptibility to ETEC infection and even caused death. On the other hand, exposure to 0.6 mg IMI/kg bodyweight/day lead to significantly increased contents of IL-1β and TNFα both in the intestine and serum, and significantly decreased Th1 cell and IFN-γ contents in the lamina propria during the ETEC infection. Our study suggested that the intestinal damage induced by pesticide residues would significantly decrease the defense ability of the intestine, which suggests a novel perspective when evaluating the long-term effects of food contaminates on intestinal health at low doses without significant toxicological injuries. Full article
(This article belongs to the Section Food Microbiology)
Show Figures

Figure 1

Previous Issue
Next Issue
Back to TopTop