Journal Description
Water
Water
is a peer-reviewed, open access journal on water science and technology, including the ecology and management of water resources, and is published semimonthly online by MDPI. Water collaborates with the Stockholm International Water Institute (SIWI). In addition, the American Institute of Hydrology (AIH), Polish Limnological Society (PLS) and Japanese Society of Physical Hydrology (JSPH) are affiliated with Water and their members receive a discount on the article processing charges.
- Open Access— free for readers, with article processing charges (APC) paid by authors or their institutions.
- High Visibility: indexed within Scopus, SCIE (Web of Science), Ei Compendex, GEOBASE, GeoRef, PubAg, AGRIS, CAPlus / SciFinder, Inspec, and other databases.
- Journal Rank: JCR - Q2 (Water Resources) / CiteScore - Q1 (Aquatic Science)
- Rapid Publication: manuscripts are peer-reviewed and a first decision is provided to authors approximately 19.1 days after submission; acceptance to publication is undertaken in 2.6 days (median values for papers published in this journal in the first half of 2025).
- Recognition of Reviewers: reviewers who provide timely, thorough peer-review reports receive vouchers entitling them to a discount on the APC of their next publication in any MDPI journal, in appreciation of the work done.
- Companion journals for Water include: GeoHazards.
- Journal Clusters of Water Resources: Water, Journal of Marine Science and Engineering, Hydrology, Resources, Oceans, Limnological Review, Coasts.
Impact Factor:
3.0 (2024);
5-Year Impact Factor:
3.3 (2024)
Latest Articles
Study on Transient Characteristics of New-Type Series-Parallel Emergency Drainage Pump During Unexpected Shutdown Process
Water 2025, 17(23), 3406; https://doi.org/10.3390/w17233406 (registering DOI) - 28 Nov 2025
Abstract
As key emergency equipment, high-flow pump devices play a vital role in urban flood control and drainage, and their hydraulic performance directly influences the safety and stability of the entire system. To meet diverse drainage demands during emergency operations, a new type of
[...] Read more.
As key emergency equipment, high-flow pump devices play a vital role in urban flood control and drainage, and their hydraulic performance directly influences the safety and stability of the entire system. To meet diverse drainage demands during emergency operations, a new type of high-flow drainage pump, capable of operating in series, parallel, and variable-speed modes, has been developed. Using the SST k-ω turbulence model combined with entropy production theory and pressure pulsation analysis, unsteady numerical simulations were conducted to investigate the transient internal flow under series and parallel operating conditions. The numerical model was verified through comparison with experimental hydraulic-performance data, demonstrating good agreement. The results show that under series operation, the pump speed decreases from 1500 r/min to 193 r/min before reversing to −1748 r/min, while under parallel operation the runaway speed reaches −1657 r/min. The flow rate and torque exhibit strong nonlinear variations, with reverse flow and oscillatory behavior appearing in the impeller passages. During the runaway stage, entropy production peaks at 28.17 W/K under series conditions and 29.09 W/K under parallel conditions, with turbulent dissipation accounting for more than 69% of the total. High-entropy regions extend toward the impeller outlet, while energy losses are predominantly concentrated in the secondary suction chamber, contributing 47.56% and 57.12% under the respective conditions. Pressure pulsation analysis indicates that the dominant frequency components are concentrated at the blade-passing frequency (100 Hz) and its harmonics, with the strongest fluctuations near the primary impeller outlet. These results provide theoretical and engineering guidance for improving the efficiency and stability of emergency drainage systems.
Full article
(This article belongs to the Section Hydraulics and Hydrodynamics)
Open AccessArticle
Booster Chlorination in Palestinian Schools: Field Investigation of Chlorination Dynamics in Central Hebron Directorate
by
Safa Sultan, Mohannad Nassar, Hassan Sawalha, Maher Jabari, Yaser Issa, Mohammad Abu Thrie, Gabriel Chevalier and Maryna Peter
Water 2025, 17(23), 3405; https://doi.org/10.3390/w17233405 (registering DOI) - 28 Nov 2025
Abstract
Intermittent water supply is common in Palestine, prompting schools to rely on on-site water storage systems, including underground and roof tanks. Prolonged and uncontrolled water storage leads to quality degradation, especially with free residual chlorine (FRC) depletion. Hence, this poses health risks to
[...] Read more.
Intermittent water supply is common in Palestine, prompting schools to rely on on-site water storage systems, including underground and roof tanks. Prolonged and uncontrolled water storage leads to quality degradation, especially with free residual chlorine (FRC) depletion. Hence, this poses health risks to students and staff. This pilot (field) study evaluated the effectiveness of booster chlorination under the current storage conditions to optimize and improve the existing chlorination process. Four schools were selected based on the type of water storage systems (two with underground tanks, two with roof tanks) and building age. Booster chlorination was applied at two chlorine doses (0.5 mg/L and 1 mg/L). FRC was monitored until levels dropped below 0.05 mg/L. Results show that the currently applied chlorine dose (0.5 mg/L) is insufficient to reach the minimum national FRC standard (0.2 mg/L) after 30 min. In contrast, a 1 mg/L chlorine dose is more effective in maintaining the minimum FRC concentration limit for a longer time. In addition, manual mixing is ineffective in large underground tanks, while it is effective in roof tanks. This study urges the need to revise the national chlorination guidelines and to adjust chlorination practices to ensure safe drinking water in schools.
Full article
(This article belongs to the Section Water Quality and Contamination)
Open AccessArticle
Mangrove Zonation as a Tool to Infer the Freshwater Inflow Regime in the Data-Poor Ruvu Estuary, Tanzania
by
Amartya Kumar Saha and Michael Honorati Kimaro
Water 2025, 17(23), 3404; https://doi.org/10.3390/w17233404 (registering DOI) - 28 Nov 2025
Abstract
Estuaries provide numerous ecosystem services, including fisheries, coastal community livelihoods, and resistance to saltwater intrusion. Despite this knowledge, estuaries worldwide are threatened by decreasing and/or aseasonal freshwater inflows, which negatively affect ecosystem structure and function. Sound estuarine management requires an understanding of the
[...] Read more.
Estuaries provide numerous ecosystem services, including fisheries, coastal community livelihoods, and resistance to saltwater intrusion. Despite this knowledge, estuaries worldwide are threatened by decreasing and/or aseasonal freshwater inflows, which negatively affect ecosystem structure and function. Sound estuarine management requires an understanding of the natural freshwater inflow regime and knowledge of the salinity tolerances of local plant and animal communities—data that are completely lacking in most estuaries. This paper describes a 2-week field survey of mangrove zonation in the Ruvu River estuary carried out during the wet–dry season transition to obtain a multi-decadal proxy for the salinity regime within the estuary. Salinity conditions arising from the mixing of freshwater inflows and sea tides influence the species composition of mangroves. The mouth of the estuary (highest salinity −35 ppt) had monospecific stands of Sonneratia alba—the mangrove with the highest salinity tolerance. Salinity decreased going upriver, from 30 ppt to 5 ppt over 13 km, with 7 other mangrove species progressively appearing in the riverbank forests, ultimately transitioning to palms and other trees intolerant of salinity (<5 ppt). The resulting map relating mangrove zonation with salinity can then be used to calibrate estuary salinity mixing models for calculating minimum freshwater inflows necessary to maintain the estuarine ecosystem. Such periodic surveys and maps can also serve to calibrate/validate remote sensing products for continued coastal vegetation monitoring. The study also reviews available information on climate and land use relating to river flow in the Ruvu basin to summarize the hydrologic vulnerability of the Ruvu estuary to climate change, land use change, and river water demands in the Basin.
Full article
(This article belongs to the Special Issue Impacts of Environmental Change and Human Activities on Aquatic Ecosystems, 2nd Edition)
Open AccessEditorial
Urban Water Pollution Control: Theory and Technology
by
Bingdang Wu, Yonghai Gan and Jingjing Yang
Water 2025, 17(23), 3403; https://doi.org/10.3390/w17233403 (registering DOI) - 28 Nov 2025
Abstract
Water security and robust sanitation infrastructure are fundamental pillars supporting public health, ecological integrity, and sustainable urban development [...]
Full article
(This article belongs to the Special Issue Urban Water Pollution Control: Theory and Technology)
Open AccessArticle
An Integrated Risk Assessment for Snow Disasters in Jilin Province, China: Insights from Multi-Source Data and GIS Analysis
by
Yao Wang, Chongchang Wang, Qian Yang, Shangfeng Li, Yingxin Shang and Xuetong Zhang
Water 2025, 17(23), 3402; https://doi.org/10.3390/w17233402 (registering DOI) - 28 Nov 2025
Abstract
Snow disasters are severe natural hazards in Jilin Province, China. This research formulated a holistic risk assessment framework which integrates the factors of hazardousness, sensitivity, vulnerability, and disaster prevention and mitigation capacity. Using multi-source data and Geographic Information System (GIS), we evaluated snow
[...] Read more.
Snow disasters are severe natural hazards in Jilin Province, China. This research formulated a holistic risk assessment framework which integrates the factors of hazardousness, sensitivity, vulnerability, and disaster prevention and mitigation capacity. Using multi-source data and Geographic Information System (GIS), we evaluated snow disaster risks through 15 selected indicators weighted by the entropy method. Results show high-risk areas primarily concentrated in southeastern mountainous regions, including Jingyu, Fusong, Changbai, and Linjiang. Disaster sensitivity decreases from southeast to northwest, while high-vulnerability zones appear in central urban areas like Changchun. The comprehensive risk generally declines from the southeastern mountains to the northwestern plains. This assessment model effectively reflects snow disaster formation mechanisms and spatial patterns, providing scientific support for disaster prevention and emergency management in Jilin Province.
Full article
(This article belongs to the Special Issue Advances and Challenges in the Lake, River, and Sea Ice Sciences and Engineering)
Open AccessArticle
Analytical Model for Three-Dimensional Reactive Transport of Coexisting Chlorinated Solvent Contaminants in Groundwater under Time-Varying Source Discharge Concentrations Induced by Remediation Efforts
by
Zhong-Yi Liao, Heejun Suk, Thu-Uyen Nguyen, Chen-Wuing Liu, Ching-Ping Liang and Jui-Sheng Chen
Water 2025, 17(23), 3401; https://doi.org/10.3390/w17233401 (registering DOI) - 28 Nov 2025
Abstract
Chlorinated solvents, common groundwater contaminants, can cause coexistence of the original contaminant and its degradation products during the transport process. Practically applicable analytical models for reactive transport are essential for simulating the plume migration of chlorinated solvent contaminants and their degradation products within
[...] Read more.
Chlorinated solvents, common groundwater contaminants, can cause coexistence of the original contaminant and its degradation products during the transport process. Practically applicable analytical models for reactive transport are essential for simulating the plume migration of chlorinated solvent contaminants and their degradation products within a complex chemical mixture. Although several analytical models have been developed to solve advection–dispersion equations coupled with a series of decay reactions for simulating transport of the coexisting chlorinated solvent contaminants, the majority assume static, time-invariant inlet boundary conditions. Such time-invariant inlet boundary conditions may fail to adequately represent the temporal evolution of dissolved source discharge concentration concerning mass reduction, especially in the context of diverse DNAPL source remediation strategies. This study seeks to derive analytical models for three-dimensional reactive transport of multiple contaminants, specifically addressing the challenges posed by dynamical, time-varying inlet boundary conditions. The model development incorporates two distinct inlet functions: exponentially decaying and piecewise constant. Analytical solutions are obtained using three integral transform techniques. The accuracy of the newly developed analytical models is verified by comparing them with solutions derived from existing literature using multiple illustrative examples. By incorporating two distinct time-varying inlet boundary conditions, the models exhibit strong capabilities in capturing the complex transport dynamics and fate of contaminants within groundwater systems. These features make the models valuable tools for improving the understanding of subsurface contaminant behavior and for quantitatively evaluating and optimizing a range of remediation strategies.
Full article
(This article belongs to the Section Hydrology)
Open AccessArticle
Road Collapse Induced by Pipeline Leakage in Water-Rich Sand: Experiments and Computational Fluid Dynamics-Discrete Element Method Simulations
by
Niannian Wang, Peijia Yang, Xingyi Wang, Jiaqing Zheng and Hongyuan Fang
Water 2025, 17(23), 3400; https://doi.org/10.3390/w17233400 (registering DOI) - 28 Nov 2025
Abstract
To investigate the mechanism of road collapse induced by structural defects in underground drainage/sewerage pipelines in water-rich sands, laboratory physical model tests were conducted to reproduce the macroscopic development of surface subsidence. A computational fluid dynamics-discrete element method (CFD-DEM) model was then established
[...] Read more.
To investigate the mechanism of road collapse induced by structural defects in underground drainage/sewerage pipelines in water-rich sands, laboratory physical model tests were conducted to reproduce the macroscopic development of surface subsidence. A computational fluid dynamics-discrete element method (CFD-DEM) model was then established and validated against the tests to assess its reliability. Using the validated model, we examined the effects of defect size and groundwater level on the progression of groundwater-ingress-driven internal erosion and tracked the evolution of vertical stress and intergranular contacts around the pipe. Results show that internal erosion proceeds through three stages—initial erosion, slow settlement, and collapse—culminating in an inverted-cone collapse pit. After leakage onset, the vertical stress in the surrounding soil exhibits a short-lived surge followed by a decline on both sides above the pipe. The number of intergranular contacts decreases markedly; erosion propagates preferentially in the horizontal direction, where the reduction in contacts is most pronounced. Within the explored range, higher groundwater levels and larger defects accelerate surface settlement and yield deeper and wider collapse pits. Meanwhile, soil anisotropy strengthens with increasing groundwater level but peaks and then slightly relaxes as defect size grows. These qualitative findings improve understanding of the leakage-induced failure mechanism of buried pipelines and offer references for discussions on monitoring, early warning, and risk awareness of road collapses.
Full article
(This article belongs to the Section Hydrogeology)
►▼
Show Figures

Figure 1
Open AccessArticle
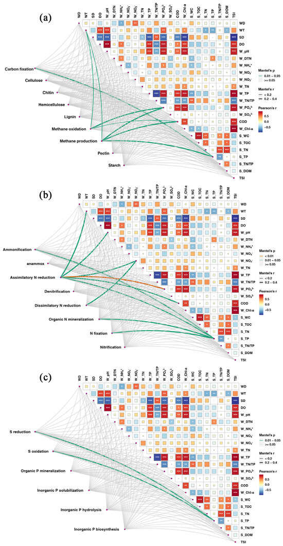
Phosphorus Regulated Coordination of Carbon, Nitrogen, Sulfur and Phosphorus Cycling Genes in Sediments of a Plateau Mesotrophic Lake Erhai in Yunnan, China
by
Zhen Xie, Shunzi Xiong, Huaji Liu, Jimeng Feng, Xiaoyi Chen, Kaiwen Yang, Lei Zhang, Xinze Wang and Xiaojun Zhang
Water 2025, 17(23), 3399; https://doi.org/10.3390/w17233399 - 28 Nov 2025
Abstract
Eutrophication threatens vulnerable plateau lakes, yet the gene-level microbial processes behind spatial heterogeneity of sediment carbon (C), nitrogen (N), phosphorus (P) and sulfur (S) cycling and their environmental driver remain unclear. This study first applies the high-throughput Quantitative Microbial Ecology Chip (QMEC) to
[...] Read more.
Eutrophication threatens vulnerable plateau lakes, yet the gene-level microbial processes behind spatial heterogeneity of sediment carbon (C), nitrogen (N), phosphorus (P) and sulfur (S) cycling and their environmental driver remain unclear. This study first applies the high-throughput Quantitative Microbial Ecology Chip (QMEC) to quantify 71 functional genes involved in geochemical cycling in sediment of a large Chinese plateau lake, Erhai, aiming to elucidate how environmental factors shape the spatial distribution and coupling patterns of these genes. The results revealed that total functional gene abundance exhibited a pronounced south-to-north decline, with key genes (rbcL, mct, nirS, nosZ, phoD, pqqC and yedZ) being significantly higher in the southern sector (p < 0.05). Lignocellulose-degrading genes (abfA, xylA and mnp) exceeded 106 copies g−1 and were significantly enriched in the south, indicating faster organic-matter turnover. Denitrification dominated the nitrogen cycle, with nirS-type denitrifiers being overwhelmingly prevalent; genes associated with nitrate reduction (napA, narG) were also significantly more abundant in the south. Sediment total phosphorus (TP) was significantly correlated with genes involved in carbon fixation, methane production, nitrogen fixation and sulfur metabolism (Mantel test, p < 0.05), suggesting that TP is a key driver of microbial nutrient cycling in Erhai sediment. Furthermore, co-abundance of these functional genes was observed across all sites (Spearman correlation, p < 0.05), which in turn implies potential coupling of the major elemental cycles. Accordingly, the differentiation of the carbon, nitrogen, phosphorus and sulfur cycling genes and metabolic potential in the different sectors reveals heterogeneous microbial regulation of Erhai’s endogenous nutrient cycling. It highlights precision and differentiated management as a key for large lake restoration.
Full article
(This article belongs to the Section Biodiversity and Functionality of Aquatic Ecosystems)
►▼
Show Figures

Graphical abstract
Open AccessArticle
Assessment of Groundwater Environmental Quality and Analysis of the Sources of Hydrochemical Components in the Nansi Lake, China
by
Beibei Yan, Xiaofang Lv, Tao Wang, Min Wang, Ruilin Zhang, Chengyuan Song, Xinyi Shen and Hengyi Zhao
Water 2025, 17(23), 3398; https://doi.org/10.3390/w17233398 - 28 Nov 2025
Abstract
Groundwater in the Nansi Lake Basin, a key reservoir of the South-to-North Water Diversion Project, supports domestic, agricultural, and ecological needs but faces pressure from overexploitation and pollution. This study clarifies the hydrochemical characteristics, controlling processes, environmental quality, and source contributions of shallow
[...] Read more.
Groundwater in the Nansi Lake Basin, a key reservoir of the South-to-North Water Diversion Project, supports domestic, agricultural, and ecological needs but faces pressure from overexploitation and pollution. This study clarifies the hydrochemical characteristics, controlling processes, environmental quality, and source contributions of shallow groundwater in the basin. Hydrochemical data from 67 wells were interpreted using Piper and Schukalev diagrams, Gibbs and ion-ratio plots, the entropy-weight water quality index (EWQI), and an absolute principal component scores–multiple linear regression (APCS-MLR) model. Groundwater shows high mineralization and hardness, with 35.82% and 55.22% of samples exceeding standard limits for total dissolved solids and total hardness, respectively. The dominant facies are HCO3-Ca, HCO3-Ca·Mg, and HCO3·Cl-Na·Ca, indicating dissolution and ion exchange involving carbonate and silicate rocks. Gibbs and ion-ratio analyses demonstrate that rock–water interaction is the main control, with secondary influence from evaporation. EWQI results indicate generally good groundwater quality (68.66% Class I, 20.90% Class II). APCS-MLR identifies natural, agricultural, ion-exchange, and anthropogenic sources, contributing 53.34%, 22.71%, 4.79% and 19.14%, respectively. These findings show that protection should focus on pollution control in northern agricultural and mining zones while conserving high-quality groundwater elsewhere in the basin.
Full article
(This article belongs to the Section Hydrogeology)
►▼
Show Figures

Figure 1
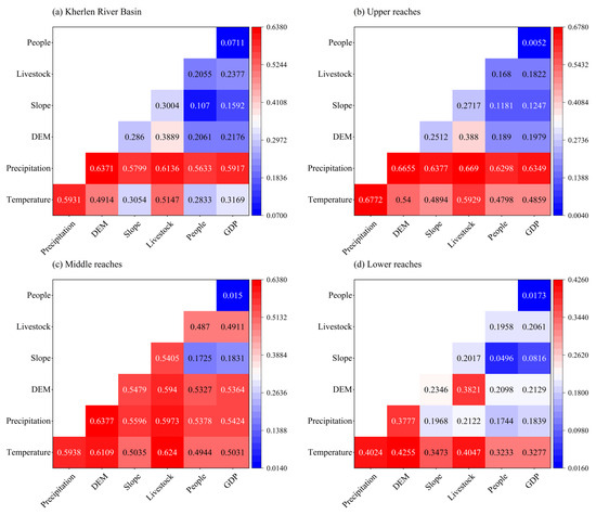
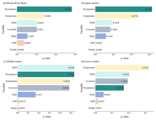
Open AccessArticle
Spatiotemporal Changes in Grassland Yield and Driving Factors in the Kherlen River Basin (2000–2024): Insights from CASA Modeling and Geodetector Analysis
by
Meihuan Yang, Haowei Yang, Tao Wang, Pengfei Li, Juanle Wang, Yating Shao, Ting Li, Jingru Zhang and Bo Wang
Water 2025, 17(23), 3397; https://doi.org/10.3390/w17233397 - 28 Nov 2025
Abstract
The Kherlen River Basin is a typical basin in the eastern Mongolian Plateau and is dominated by grassland. This study estimated the grassland yield in the Kherlen River Basin using the Carnegie–Ames–Stanford approach (CASA) model, combined with Theil–Sen median trend analysis and the
[...] Read more.
The Kherlen River Basin is a typical basin in the eastern Mongolian Plateau and is dominated by grassland. This study estimated the grassland yield in the Kherlen River Basin using the Carnegie–Ames–Stanford approach (CASA) model, combined with Theil–Sen median trend analysis and the Geodetector, to explore its spatiotemporal changes and driving factors. This integrated framework links temporal trend detection with spatial interaction analysis to better reveal ecological responses to climatic and anthropogenic influences. The results showed the following: (1) The root mean square error (RMSE) between the estimated grassland yield and the laboratory measurements was 37.88 g/m2, with an estimation accuracy (EA) of 73.52%. (2) From 2000 to 2024, the grassland yield increased significantly at a rate of 1.98 g/(m2·a) (p < 0.05), with the fastest growth in the middle reaches. (3) Spatially, 79.78% of the basin exhibited significant increases, mainly in the central and western regions. The proportion of significant increase was highest in the upper reaches (40.36%), followed by the middle (32.89%) and lower reaches (6.53%). (4) Due to limited temporal resolution of socioeconomic data, the driving factor analysis covered the period 2000–2020, during which the overall grassland yield was primarily influenced by the interaction between precipitation and elevation (q = 0.6371). Specifically, the upper, middle, and lower reaches were mainly influenced by the interactions between temperature and precipitation (q = 0.6772), precipitation and elevation (q = 0.6377), and temperature and elevation (q = 0.4255), respectively. The study indicates that grassland yield in the Kherlen River Basin exhibited an overall increasing trend during 2000–2024, with climatic factors (precipitation and temperature) and the geographic factor (elevation) identified as the dominant drivers. The influence of human activities was not significant, although this result may be affected by uncertainties associated with data resolution limitations. Future work should incorporate higher-resolution remote sensing and socioeconomic datasets to better assess the impacts of human activities.
Full article
(This article belongs to the Special Issue Applications of Remote Sensing and GISs in River Basin Ecosystems, 2nd Edition)
►▼
Show Figures

Figure 1
Open AccessArticle
Reconstruction of Daily Runoff Series in Data-Scarce Areas Based on Physically Enhanced Seq-to-Seq-Attention-LSTM Model
by
Zhaokai Yin, Tao Xu, Huiqiang Ye, Lin Wang and Lili Liang
Water 2025, 17(23), 3396; https://doi.org/10.3390/w17233396 - 28 Nov 2025
Abstract
With the advancement of remote sensing-based river discharge monitoring in data-scarce regions, reconstructing daily streamflow series from remote sensing data has become a critical hydrological challenge. To address the sparsity of remote sensing inversions and the discontinuity of discharge observations, we propose a
[...] Read more.
With the advancement of remote sensing-based river discharge monitoring in data-scarce regions, reconstructing daily streamflow series from remote sensing data has become a critical hydrological challenge. To address the sparsity of remote sensing inversions and the discontinuity of discharge observations, we propose a physics-enhanced deep learning model—Physics-enhanced Seq-to-Seq Attention LSTM (PSAL)—to achieve high-accuracy daily streamflow reconstruction. The model incorporates input structures aligned with hydrological mechanisms, providing a physically meaningful basis for interpretability and enabling physics-guided learning. Results show that (1) PSAL achieves high reconstruction accuracy across five representative gauging sites on the Jinsha River (mean NSE = 0.81). Among lagged output configurations from T-1 to T-7 days, the T-7 setting yields the best performance (mean NSE = 0.85). (2) Compared with a baseline Seq-to-Seq Attention LSTM model without physics-enhanced features, PSAL significantly improves reconstruction skill (mean ΔNSE = 0.76). Feature ablation analysis further reveals that precipitation, as a key driver of runoff, has a strong influence on model performance (mean ΔNSE = 0.32). This study presents a novel approach that integrates physical knowledge with data-driven methods for streamflow reconstruction in remote sensing-dominated, data-scarce regions, offering theoretical support and methodological guidance for digital twin watershed development and historical hydrological data infilling.
Full article
(This article belongs to the Special Issue Catchment Ecohydrology)
►▼
Show Figures

Figure 1
Open AccessArticle
Settlement Induction in Mytilus coruscus Is Driven by Cue Diversity: Evidence from Natural Biofilms and Bacterial Isolates
by
Ni Chen, Yonghui Fu, Qianyu Zhang, Jie Du, Wanting Liu, Xinjie Liang, Yingying Ye and Jiji Li
Water 2025, 17(23), 3395; https://doi.org/10.3390/w17233395 - 28 Nov 2025
Abstract
Mytilus coruscus, a commercially important mariculture mussel in China, has shown a marked decline in larval settlement and metamorphosis over the past decade, a trend often linked to environmental degradation and resource depletion. Numerous studies have identified bacterial biofilms as key modulators
[...] Read more.
Mytilus coruscus, a commercially important mariculture mussel in China, has shown a marked decline in larval settlement and metamorphosis over the past decade, a trend often linked to environmental degradation and resource depletion. Numerous studies have identified bacterial biofilms as key modulators of mussel larval settlement. To investigate this, we deployed PVC plates in situ within aquaculture zones near Shengsi (Zhoushan, Zhejiang) and Lianjiang (Fuzhou, Fujian). After natural biofilm colonization on the plates, juvenile M. coruscus were introduced to assess settlement rates. The attached juveniles were homogenized, leading to the isolation of four dominant bacterial strains: Pseudomonas sp. LJBF001, Vibrio sp. LJBF002, Pseudomonas sp. LJBF003 and Bacillus sp. LJBF004. Compared to control PVC plates, natural biofilms significantly promoted juvenile settlement, with the Lianjiang (LJ) group reaching up to >29% under our assay conditions. In contrast, monospecific biofilms prepared from these isolates did not significantly increase larval metamorphosis; the numerically highest response (LJBF004) reached ~9% and was not significant versus the control. These contrasting outcomes are consistent with a threshold–multi-cue synergy mechanism, whereby cue diversity and partial redundancy in natural biofilms favour threshold crossing, while restricted cue sets in single-strain films often fall short. Guided by this framework, priority next steps include testing c-di-GMP delivery (soluble and via OMVs), probing EPS structure–function and EPS–OMV/LPS–free-fatty-acid blends alongside minimal multi-strain consortia, and adopting stage-gated assays with time-to-event endpoints and effect-size/CI reporting.
Full article
(This article belongs to the Section Water, Agriculture and Aquaculture)
►▼
Show Figures

Figure 1
Open AccessReview
Microplastic Removal by Flotation: Systematic Review, Meta-Analysis, and Research Trends
by
Theerayut Phengsaart, Palot Srichonphaisarn, Mylah Villacorte-Tabelin, Marthias Silwamba, Dao Janjaroen, Carlito Baltazar Tabelin, Dennis Alonzo, Anh Tuan Ta and Onchanok Juntarasakul
Water 2025, 17(23), 3394; https://doi.org/10.3390/w17233394 - 28 Nov 2025
Abstract
Microplastic (MP) pollution is a global concern due to its persistence, ubiquity, and potential ecological and health risks. Although various MP separation techniques exist, flotation has gained attention as a promising approach adapted from mineral processing. This study provides a systematic review, bibliometric
[...] Read more.
Microplastic (MP) pollution is a global concern due to its persistence, ubiquity, and potential ecological and health risks. Although various MP separation techniques exist, flotation has gained attention as a promising approach adapted from mineral processing. This study provides a systematic review, bibliometric analysis, and meta-analysis of MP removal using flotation, covering 31 papers published between 2015 and 2024. Research output has grown rapidly since 2020, with China (including Hong Kong) as the leading contributor with strong international collaborations. Bibliometric mapping highlighted hotspots such as polymer type, particle size, contact angle, and nanobubbles. Meta-analysis showed that flotation achieved high removal efficiencies across water and solid matrices, though performance varies with polymer properties, surfactants used, and experimental design. Studies focused on solid particles remain limited, reflecting greater methodological challenges than in water systems. Critical discussion emphasized the need for standardized protocols, scaling from laboratory to field applications, and integration with wastewater treatment. This review identified knowledge gaps and emerging trends that can inform the future development of flotation as an effective technology for mitigating MP pollution.
Full article
(This article belongs to the Special Issue Aquatic Microplastic Pollution: Occurrence and Removal)
►▼
Show Figures

Figure 1
Open AccessArticle
Physiological and Productive Characteristics of Castanea sativa Mill. Under Irrigation Regimes in Mediterranean Region
by
Ioanna Tsintsirakou and George D. Nanos
Water 2025, 17(23), 3393; https://doi.org/10.3390/w17233393 - 28 Nov 2025
Abstract
Chestnut (Castanea sativa Mill.) cultivation holds significant ecological and economic importance in Greece and other Mediterranean regions, where it represents a traditional crop with growing commercial demand in mountainous areas. Irrigation is critical for maintaining orchard productivity, especially under Mediterranean conditions where
[...] Read more.
Chestnut (Castanea sativa Mill.) cultivation holds significant ecological and economic importance in Greece and other Mediterranean regions, where it represents a traditional crop with growing commercial demand in mountainous areas. Irrigation is critical for maintaining orchard productivity, especially under Mediterranean conditions where present climate conditions intensify heat stress and late-summer drought. In this study, the effects of different irrigation regimes—full irrigation (FI), deficit irrigation (DI), and no irrigation (NI)—were evaluated over two consecutive years (2017–2018) in an intensively managed chestnut orchard in Greece. FI enhanced fruit yield, nut size, and edible fraction, whereas DI and NI significantly reduced production and fruit set, while increasing nut dry matter and perisperm proportion of chestnuts. Plant physiological parameters, including midday stem water potential and chlorophyll fluorescence, confirmed the strong sensitivity of chestnut trees to water stress. Leaf dry matter, specific leaf weight, and total leaf chlorophyll content demonstrated either steady trends or slight reductions across years and treatments. Year-to-year variation was considerable, driven primarily by different summer temperatures, June to September rainfall, and the number of nuts per tree. Supplemental irrigation during nut development is essential for commercial chestnut production in the Mediterranean increasingly affected by climate.
Full article
(This article belongs to the Topic Advances in Water and Soil Management Towards Climate Change Adaptation)
►▼
Show Figures

Figure 1
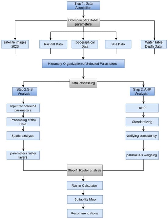
Open AccessArticle
Identification of Groundwater Recharge Potential Zones in Islamabad and Rawalpindi for Sustainable Water Management
by
Hijab Zahra, Asif Sajjad, Ghayas Haider Sajid, Mazhar Iqbal and Aqib Hassan Ali Khan
Water 2025, 17(23), 3392; https://doi.org/10.3390/w17233392 - 28 Nov 2025
Abstract
Groundwater is a vital freshwater resource for Pakistan, particularly in the rapidly urbanizing cities of Rawalpindi and Islamabad. However, rising demand, changing land use, and climate uncertainty pose significant risks to its long-term availability. This study employs the Analytic Hierarchy Process (AHP), Remote
[...] Read more.
Groundwater is a vital freshwater resource for Pakistan, particularly in the rapidly urbanizing cities of Rawalpindi and Islamabad. However, rising demand, changing land use, and climate uncertainty pose significant risks to its long-term availability. This study employs the Analytic Hierarchy Process (AHP), Remote Sensing (RS), and Geographic Information System (GIS) to map groundwater potential zones (GWPZs). A total of eleven parameters, including Rainfall, slope, elevation, drainage density, soil type, water table depth, land use/land cover (LULC), and remote sensing indices (NDVI, MSI, TWI, and LST), were used for the identification of groundwater potential zones. The results showed that 51.96% of the study area is classified as having “moderate” groundwater potential, while 5.64% and 33.09% are categorized as “very high” and “high” potential zones, respectively. Conversely, 8.25% and 1.04% of the area are classified as “low” and “very low” zones, respectively. Parameters such as steep slopes, urbanization, and high land surface temperatures hinder recharge, whereas gentle slopes, vegetation, and shallow water tables enhance recharge potential. In semi-arid, urbanizing areas, the integrated AHP–GIS–RS techniques provide a reliable and cost-effective method for mapping GWPZs, offering essential decision support for sustainable water resource management.
Full article
(This article belongs to the Special Issue Coupled Numerical Modeling of Groundwater Flow and Surface Water Interactions)
►▼
Show Figures

Figure 1
Open AccessArticle
Cross-Sectional Variability of Suspended Sediment Concentration in the Rhine River
by
Christopher Nicholls and Thomas Hoffmann
Water 2025, 17(23), 3391; https://doi.org/10.3390/w17233391 - 28 Nov 2025
Abstract
Suspended sediment transport in large rivers is characterized by complex cross-sectional patterns. This study investigates the cross-sectional distribution of the suspended sediment concentration (SSC), based on 15 measurement campaigns at six stations along a 67 km reach of the middle Rhine in Germany.
[...] Read more.
Suspended sediment transport in large rivers is characterized by complex cross-sectional patterns. This study investigates the cross-sectional distribution of the suspended sediment concentration (SSC), based on 15 measurement campaigns at six stations along a 67 km reach of the middle Rhine in Germany. Utilizing a multi-method approach, we conducted turbidity and acoustic backscatter measurements, in situ particle size data, recorded water quality parameters such as electrical conductivity, and took 495 pump-based water samples over a period of 2.5 years. Statistical analysis of this comprehensive dataset shows that lateral differences have greater importance for the cross-sectional SSC distribution than vertical differences, suggesting that incomplete river mixing is of greater importance than vertical stratification for uncertainties in load calculations. We demonstrate that surface measurements are consistently representative for the whole water column and that applying the traditional Rouse equation for vertical extrapolation from surface measurements leads to large errors. We conclude that efficient monitoring programs should prioritize covering the lateral SSC distribution for more accurate load calculations and offer practical recommendations for improved SSC monitoring in similar conditions.
Full article
(This article belongs to the Special Issue Regional Geomorphological Characteristics and Sedimentary Processes)
►▼
Show Figures

Figure 1
Open AccessArticle
Geochemistry of Water and Bottom Sediments in Mountain Rivers of the North-Eastern Caucasus (Russia and Azerbaijan)
by
Olga Chuzhikova, Vladimir Tabunshchik, Roman Gorbunov, Vladislav Proskurnin, Tatiana Gorbunova, Natalia Mirzoeva, Elena Tikhonova, Oleg Mironov, Artem Paraskiv, Veronika Voitsekhovskaya, Ibragim Kerimov and Ekaterina Chuprina
Water 2025, 17(23), 3390; https://doi.org/10.3390/w17233390 - 28 Nov 2025
Abstract
This study provides a comprehensive assessment of the geoecological status of selected mountain rivers in the North-Eastern Caucasus—specifically, the Sunzha, Sulak, Ulluchay, Karachay, and Atachay—through an analysis of chemical element concentrations, including heavy metals (HMs), in surface water, suspended particulate matter (SPM), and
[...] Read more.
This study provides a comprehensive assessment of the geoecological status of selected mountain rivers in the North-Eastern Caucasus—specifically, the Sunzha, Sulak, Ulluchay, Karachay, and Atachay—through an analysis of chemical element concentrations, including heavy metals (HMs), in surface water, suspended particulate matter (SPM), and bottom sediments. The elemental composition was determined using inductively coupled plasma mass spectrometry (ICP-MS) on a PlasmaQuant MS Elite instrument (Analytik Jena, Germany), enabling high-precision quantification of 70 chemical elements. Element concentrations in surface water were compared against regulatory limits (e.g., maximum permissible concentrations (MPCs)) defined in international and national guidelines; concentrations in SPM were assessed relative to global average riverine values; and those in bottom sediments were evaluated with reference to average upper continental crust abundances (Clarke values). To trace potential sources of heavy metals entering the riverine systems, enrichment factors (EFs) were calculated for bottom sediments. The results indicate that surface water, suspended particulate matter, and bottom sediments in the investigated rivers exhibit enrichment in numerous chemical elements to levels exceeding their respective reference values (MPCs, global river means, or crustal Clarke values). Significant regional variations in abiotic parameters were observed. Water temperature ranges were 4.6–28 °C (Russian rivers) and 6.9–13.6 °C (Azerbaijan rivers). The pH of Russian rivers was circumneutral to mildly alkaline (7.12–8.83), whereas Azerbaijani rivers were distinctly alkaline, with values reaching 9.88. Reducing conditions in sediments (Eh as low as −206 mV) were prevalent at several stations across both regions. This enrichment reflects an overall unfavorable geoecological status of the studied river systems. Elevated concentrations of several rare earth elements (REEs), observed across multiple sampling locations, suggest a substantial lithogenic contribution linked to the geological structure of the catchments, including the composition of the drained rocks and the presence of ore-bearing formations. Furthermore, localized increases in the concentrations of key heavy metals—such as copper, zinc, cadmium, arsenic, and mercury—point to anthropogenic inputs, most likely associated with mining operations, industrial activities, or other human-induced sources.
Full article
(This article belongs to the Special Issue Water Environment Pollution and Control, 4th Edition)
►▼
Show Figures

Figure 1
Open AccessArticle
Quantitative Integration of Audio-Magnetotelluric Sounding and Resistivity Well Logs for Groundwater Studies
by
Hernán Alvarado, Juan Pescador, Juan Landinez, Adriana Piña and Leonardo David Donado
Water 2025, 17(23), 3389; https://doi.org/10.3390/w17233389 - 28 Nov 2025
Abstract
In this study, we develop a methodology to quantitatively integrate well resistivity logs and audio-magnetotelluric (AMT) sounding in the context of groundwater investigations. The experiments were conducted in a complex Quaternary depositional environment within a region of intensive groundwater use. A synthetic resistivity
[...] Read more.
In this study, we develop a methodology to quantitatively integrate well resistivity logs and audio-magnetotelluric (AMT) sounding in the context of groundwater investigations. The experiments were conducted in a complex Quaternary depositional environment within a region of intensive groundwater use. A synthetic resistivity model was constructed from well resistivity log data and used for forward modelling to generate synthetic AMT responses, which were then inverted using Occam’s algorithm. The AMT-derived resistivity model was subsequently compared with the model obtained from the inversion of the field AMT sounding using the Pearson correlation coefficient (r) and the root mean square error (RMSE). A scalar shift factor (k) was introduced to optimize the match between both models. The comparison between the AMT-derived resistivity model and the well resistivity logs yielded a Pearson correlation coefficient of 0.669 and an RMSE of 0.1911. The optimal scalar shift factor was k = 1.1854, with a 95% confidence interval of [1.1470, 1.2246], indicating only a minor discrepancy. These results demonstrate that AMT can successfully recover a resistivity structure consistent with well resistivity logs. The proposed quantitative integration and validation workflow provides a robust framework to reduce the inherent ambiguity in AMT interpretation and highlights its potential as a direct hydrogeophysical tool for groundwater studies.
Full article
(This article belongs to the Special Issue Hydrogeophysical Methods and Hydrogeological Models)
►▼
Show Figures

Figure 1
Open AccessArticle
Aquafarm Use and Energy Transition of the Aquavoltaics Policy on Small-Scale Aquaculture in Taiwan
by
Yao-Jen Hsiao
Water 2025, 17(23), 3388; https://doi.org/10.3390/w17233388 - 27 Nov 2025
Abstract
Aquavoltaics policy has been introduced in Taiwan to promote the integration of solar photovoltaic facilities on aquafarms. To explore the effects of the aquavoltaics policy on aquafarm price and small-scale aquaculture, we collected data on aquaculture and renewable energy materials. Subsequently, three groups
[...] Read more.
Aquavoltaics policy has been introduced in Taiwan to promote the integration of solar photovoltaic facilities on aquafarms. To explore the effects of the aquavoltaics policy on aquafarm price and small-scale aquaculture, we collected data on aquaculture and renewable energy materials. Subsequently, three groups of factors that influence the use of aquafarms (land, aquaculture, and renewable energy attributes) were analyzed using the hedonic price model to examine the effects of the aquavoltaics policy on aquafarm prices. We employed spatial econometrics models to estimate each variable’s influence and analyze the factors that affect aquafarm prices, as well as the possible effects of implementing an aquavoltaics policy. The empirical results indicate that the implementation of the Two-Year Solar Promotion Plan has led to an approximately 10% increase in aquafarm prices, reflecting the policy’s influence on land valuation and market expectations. Variables such as distance to urban areas, proximity to feeder lines, shellfish farming and empty ponds were found to significantly affect aquafarm prices. These findings suggest that when aquavoltaics policies are implemented in regions dominated by small-scale aquaculture, a systematic approach to aquafarm use and pricing is required. Moreover, developing integrated energy blueprints and aquavoltaic plans that balance economic, environmental, and fishery objectives is essential for achieving synergy between the fishery and renewable energy sectors.
Full article
(This article belongs to the Topic Energy, Environment and Climate Policy Analysis)
►▼
Show Figures

Figure 1
Open AccessArticle
Rainfall Impact Experiments on a Clay Soil Covered by Rock Fragments
by
Vincenzo Palmeri, Gaetano Guida, Antonino Lucchese, Alessio Nicosia and Vito Ferro
Water 2025, 17(23), 3387; https://doi.org/10.3390/w17233387 - 27 Nov 2025
Abstract
The effect of rock cover on rainfall impact and hydrodynamic flow behavior is a topic that needs to be further explored. In this paper, the effects of rock fragments embedded (trapped in the topsoil layer) in clay soil on runoff and sediment yield
[...] Read more.
The effect of rock cover on rainfall impact and hydrodynamic flow behavior is a topic that needs to be further explored. In this paper, the effects of rock fragments embedded (trapped in the topsoil layer) in clay soil on runoff and sediment yield under simulated rainfall are investigated. The experiments were performed on 0.25 m × 0.25 m sloping microplots with bare soil (control) or a surface covered by 35 embedded rock elements (rock). For each configuration, three rainfall intensities (260.2, 444.0, and 605.2 mm h−1), obtained by Kamphorst’s simulator, were tested, and the whole suspension was collected to determine runoff and sediment yield. The microplots were surveyed before and after the runs to obtain a Digital Elevation Model (DEM) and a DEM of Difference (DoD) and determine sediment yield. The obtained results demonstrated that both runoff and sediment yield (both measured from bowls and calculated from the DoD) increase with increasing rainfall intensity and rock percentage cover. For embedded elements, a higher rate of the sediments moving along the microplots reaches the downstream end of the microplot due to flow channelization. Finally, for the control condition, the erosive phenomena are concentrated under the nozzles, while for the rock configuration, they are also spread in the areas among the rock elements.
Full article
(This article belongs to the Section Water Erosion and Sediment Transport)
►▼
Show Figures

Figure 1
Journal Menu
► ▼ Journal Menu-
- Water Home
- Aims & Scope
- Editorial Board
- Reviewer Board
- Topical Advisory Panel
- Instructions for Authors
- Special Issues
- Topics
- Sections & Collections
- Article Processing Charge
- Indexing & Archiving
- Editor’s Choice Articles
- Most Cited & Viewed
- Journal Statistics
- Journal History
- Journal Awards
- Society Collaborations
- Editorial Office
Journal Browser
► ▼ Journal BrowserHighly Accessed Articles
Latest Books
E-Mail Alert
News
Topics
Topic in
Applied Nano, Catalysts, Molecules, Nanomaterials, Water, Gels, Polymers
Water Purification and Catalytic Disintegration at the Nanoscale
Topic Editors: Michael Arkas, Ioannis Pashalidis, Dimitrios A. Giannakoudakis, Ioannis P. AnastopoulosDeadline: 30 November 2025
Topic in
Energies, Membranes, Minerals, Water
Water-Energy Nexus in Mining Industry
Topic Editors: Sergio Santoro, Francesco Chidichimo, Barbara Ruffino, Lourdes García-Rodríguez, Sunil Kumar TripathyDeadline: 31 December 2025
Topic in
Agriculture, Climate, Sustainability, Water, Resources
Advances in Water and Soil Management Towards Climate Change Adaptation
Topic Editors: Nektarios N. Kourgialas, Ioannis Anastopoulos, Alexandros I. StefanakisDeadline: 30 January 2026
Topic in
Atmosphere, Coasts, Land, Sustainability, Water
Contemporary Waterfronts, What, Why and How?
Topic Editors: Maria José Andrade Marques, Francesca Dal Cin, João Pedro CostaDeadline: 28 February 2026
Special Issues
Special Issue in
Water
Hydrodynamics in Pressurized Pipe Systems
Guest Editor: Kamil UrbanowiczDeadline: 30 November 2025
Special Issue in
Water
Ecosystem, Groundwater, and Soil Contamination: Detection, Impact Assessment, and Remediation Strategies
Guest Editor: Kabari SamDeadline: 30 November 2025
Special Issue in
Water
New Methods and Technologies of Urban Flood Forecasting, Risk Assessment and Response
Guest Editors: Ganggang Zuo, Jiancang XieDeadline: 30 November 2025
Special Issue in
Water
Application of Bioremediation in Groundwater and Soil Pollution
Guest Editors: Aizhong Ding, Dayi ZhangDeadline: 30 November 2025


