-
Molecular Interplay Between Plant Proteins and Polyphenols: pH as a Switch for Structural and Functional Assembly -
Valorising Whey: From Environmental Burden to Bio-Based Production of Value-Added Compounds and Food Ingredients -
Application of Machine Learning in Food Safety Risk Assessment -
The Influence of Food Colors on Emotional Perception and Consumer Acceptance: A Sensory and Emotional Profiling Approach in Gastronomy -
Incorporation of Edible Plant Extracts as Natural Food Preservatives: Green Extraction Methods, Antibacterial Mechanisms and Applications
Journal Description
Foods
Foods
is an international, peer-reviewed, open access journal on food science published semimonthly online by MDPI. The Italian Society of Food Sciences (SISA) and Spanish Nutrition Foundation (FEN) are affiliated with Foods and their members receive discounts on the article processing charges.
- Open Access— free for readers, with article processing charges (APC) paid by authors or their institutions.
- High Visibility: indexed within Scopus, SCIE (Web of Science), PubMed, PMC, FSTA, AGRIS, PubAg, and other databases.
- Journal Rank: JCR - Q1 (Food Science and Technology) / CiteScore - Q1 (Health Professions (miscellaneous))
- Rapid Publication: manuscripts are peer-reviewed and a first decision is provided to authors approximately 15 days after submission; acceptance to publication is undertaken in 2.6 days (median values for papers published in this journal in the second half of 2025).
- Recognition of Reviewers: reviewers who provide timely, thorough peer-review reports receive vouchers entitling them to a discount on the APC of their next publication in any MDPI journal, in appreciation of the work done.
- Journal Cluster of Food, Nutrition, and Health Science: Beverages, Dietetics, Foods, Nutraceuticals, Nutrients and Obesities.
Impact Factor:
5.1 (2024);
5-Year Impact Factor:
5.6 (2024)
Latest Articles
An Improved Diffusion Model for Generating Images of a Single Category of Food on a Small Dataset
Foods 2026, 15(3), 443; https://doi.org/10.3390/foods15030443 (registering DOI) - 26 Jan 2026
Abstract
In the era of the digital food economy, high-fidelity food images are critical for applications ranging from visual e-commerce presentation to automated dietary assessment. However, developing robust computer vision systems for food analysis is often hindered by data scarcity for long-tail or regional
[...] Read more.
In the era of the digital food economy, high-fidelity food images are critical for applications ranging from visual e-commerce presentation to automated dietary assessment. However, developing robust computer vision systems for food analysis is often hindered by data scarcity for long-tail or regional dishes. To address this challenge, we propose a novel high-fidelity food image synthesis framework as an effective data augmentation tool. Unlike generic generative models, our method introduces an Ingredient-Aware Diffusion Model based on the Masked Diffusion Transformer (MaskDiT) architecture. Specifically, we design a Label and Ingredients Encoding (LIE) module and a Cross-Attention (CA) mechanism to explicitly model the relationship between food composition and visual appearance, simulating the “cooking” process digitally. Furthermore, to stabilize training on limited data samples, we incorporate a linear interpolation strategy into the diffusion process. Extensive experiments on the Food-101 and VireoFood-172 datasets demonstrate that our method achieves state-of-the-art generation quality even in data-scarce scenarios. Crucially, we validate the practical utility of our synthetic images: utilizing them for data augmentation improved the accuracy of downstream food classification tasks from 95.65% to 96.20%. This study provides a cost-effective solution for generating diverse, controllable, and realistic food data to advance smart food systems.
Full article
(This article belongs to the Special Issue Applications of Machine Vision, Image Analysis and Artificial Intelligence in Food Technology)
►
Show Figures
Open AccessArticle
Proanthocyanidins from Camellia kwangsiensis with Potent Antioxidant and α-Glucosidase Inhibitory Activity
by
Na Li, Qin Ni, Min Chen, Hong-Tao Zhu, Man Zhang, Takashi Tanaka and Ying-Jun Zhang
Foods 2026, 15(3), 442; https://doi.org/10.3390/foods15030442 (registering DOI) - 26 Jan 2026
Abstract
This study aimed to systematically investigate the chemical constituents and bioactivities of the traditional wild tea plant Camellia kwangsiensis Chang. An HPLC method was first established to simultaneously quantify five major components. Subsequently, extensive isolation was performed using chromatographic techniques, and the structures
[...] Read more.
This study aimed to systematically investigate the chemical constituents and bioactivities of the traditional wild tea plant Camellia kwangsiensis Chang. An HPLC method was first established to simultaneously quantify five major components. Subsequently, extensive isolation was performed using chromatographic techniques, and the structures of isolated compounds were elucidated by spectroscopic methods. Their biological potential was evaluated through antioxidant (DPPH and ABTS+ radical scavenging), α-glucosidase inhibitory, and anti-inflammatory (inhibition of nitric oxide production) assays. The LC-MS/MS analyses confirmed the absence of caffeine, theophylline, and theobromine. A total of 19 phenolic compounds were first isolated and identified, including one new proanthocyanidin, namely kwangsienin A (1), and 18 known phenolic components with six proanthocyanidins (2–7), one catechin (8), six flavonol glycosides (9–14), and five simple phenols (15–19). Notably, the proanthocyanidins displayed stronger or comparable antioxidant and α-glucosidase suppressive activity than the positive controls. In conclusion, C. kwangsiensis, rich in proanthocyanidins and naturally caffeine-free, represents a promising plant resource for developing decaffeinated functional tea beverages with antioxidant and hypoglycemic potential.
Full article
(This article belongs to the Section Nutraceuticals, Functional Foods, and Novel Foods)
►▼
Show Figures

Graphical abstract
Open AccessArticle
Influences of Fermentation Temperature on Volatile and Non-Volatile Compound Formation in Dark Tea: Mechanistic Insights Using Aspergillus niger as a Model Organism
by
Rida Niaz, Mingjin Li, Qian Pu, Anlan Qu, Tianci Shen, Minghui Qi, Chengtao Wang, Lixia Chen, Shuang Wu and Youyi Huang
Foods 2026, 15(3), 441; https://doi.org/10.3390/foods15030441 (registering DOI) - 26 Jan 2026
Abstract
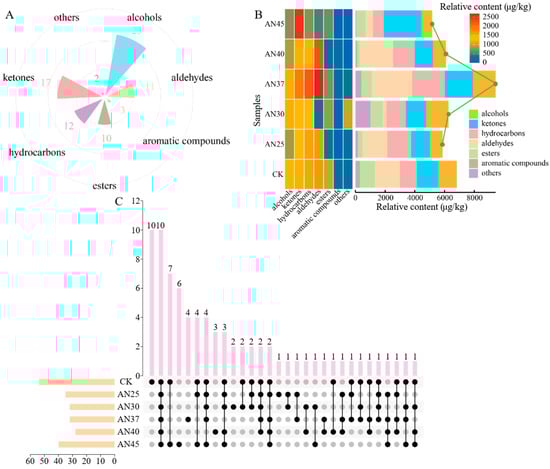
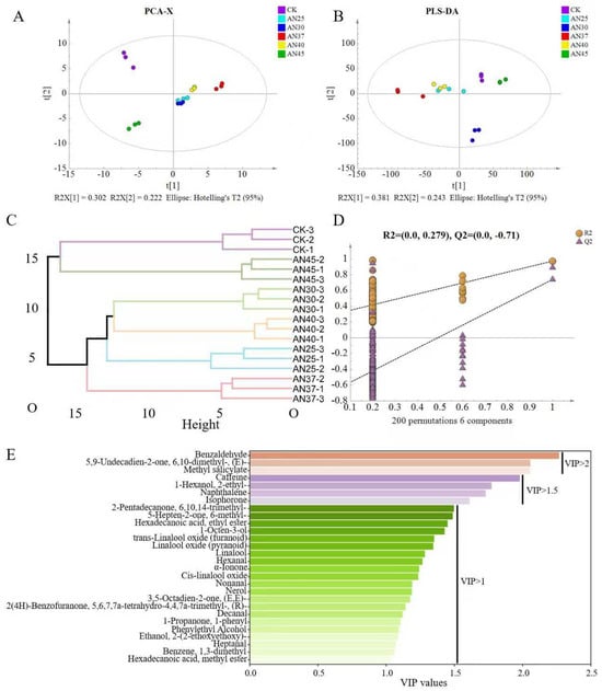
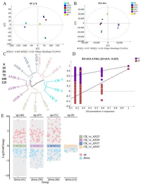
The mechanism of the quality formation of dark tea is not fully clear, particularly under variable fermentation temperatures. In this study, the tea fermented with Aspergillus niger (AN) at 25 (AN25) and 37 °C (AN37) exhibited the highest quality. Different fermentation temperatures primarily
[...] Read more.
The mechanism of the quality formation of dark tea is not fully clear, particularly under variable fermentation temperatures. In this study, the tea fermented with Aspergillus niger (AN) at 25 (AN25) and 37 °C (AN37) exhibited the highest quality. Different fermentation temperatures primarily influenced the degradation of fatty acids and the hydrolysis of glycosides in the tea, with 37 °C being the most favorable for the release and accumulation of volatile compounds. Eighteen key volatiles were identified. Among these, benzaldehyde (a 120.9% increase compared to CK), α-ionone (957.8%), linalool (172.2%), and nonanal (22.8%) were present at high levels in AN37, and these compounds served as the main aroma contributors. Inoculation with AN and fermentation temperature primarily influences the levels of total polyphenols, organic acids and their derivatives, as well as amino acids and their metabolites in dark tea. Total polyphenols, flavonoids, and nucleotide and its metabolites were more rapidly consumed at 25–37 °C, contributing to the improved taste of the tea infusion. Additionally, EGC, GC, melezitose, and sucrose showed significant negative correlations with the taste quality of the tea infusion (p < 0.05). These results are conducive to further understanding of the quality formation of dark tea.
Full article
(This article belongs to the Special Issue Flavor and Aroma Analysis as an Approach to Quality Control of Foods)
►▼
Show Figures

Figure 1
Open AccessArticle
The Use of Rheological and Tribological Techniques for Texture Assessment of Ambient Yoghurt
by
Shuli Hu, Hui Li, Hongliang Li, Hairan Ma, Yajun Fei, Xiuying Wu, Wenbin Zhu, Jianshe Chen and Shuanghong Li
Foods 2026, 15(3), 440; https://doi.org/10.3390/foods15030440 (registering DOI) - 26 Jan 2026
Abstract
Background: Ambient yoghurt, also known as room-temperature yoghurt, has gained increasing attention due to its convenience in distribution and consumption without needing cold storage. To ensure extended shelf life, ambient yoghurt normally undergoes an additional heat treatment during manufacturing, the post-fermentation sterilisation
[...] Read more.
Background: Ambient yoghurt, also known as room-temperature yoghurt, has gained increasing attention due to its convenience in distribution and consumption without needing cold storage. To ensure extended shelf life, ambient yoghurt normally undergoes an additional heat treatment during manufacturing, the post-fermentation sterilisation process (typically at 65–85 °C), which may induce the formation of fine particle aggregates and result in undesirable textural attributes, particularly graininess. Assessing textural attributes of such products remains a challenge. Methods: By mimicking the oral behaviour of ambient yoghurt, this study uses rheological as well as tribological techniques for objective assessment of the textural sensations of slipperiness and graininess. Various experimental conditions, including the amount of saliva incorporation, sliding speed, and ball-contact and plate-contact lubrication, were examined, and results were analysed against perceived texture by panellists. Main findings: The results indicate that viscosity changes are closely associated with perceived slipperiness under the tested conditions. The friction coefficient obtained from a plate-contact tribometer shows a positive correlation with the sensation of graininess (Pearson’s r was 0.74, p < 0.05, N = 8). It was also observed that a 20% saliva incorporation showed the closest agreement with sensory perception, although this observation should be interpreted cautiously due to the limited sample size. Implications: Results obtained from this work indicate the feasibility of using rheology and tribology techniques for texture prediction in ambient yoghurt. The findings are exploratory in nature, and further studies with larger sample sets are required to validate the proposed approach. The methodology presented here may serve as a reference framework for investigating texture perception in other dairy systems.
Full article
(This article belongs to the Special Issue Exploration of Milk and Dairy Products: Sensory, Physicochemical Characteristics and Processing Technologies)
►▼
Show Figures

Figure 1
Open AccessArticle
New Insight into Cavitation-Assisted Chemical Refining and Enzymatic Modification of Vegetable Oils and Their Impact on Physicochemical Properties of Final Products
by
Katsiaryna Kalenchak, Lucie Nováková, Tereza Váchalová, Tereza Honzíková, Tomáš Hybner, Aleš Rajchl, Helena Čížková, Iveta Šístková, Vojtěch Kružík, Markéta Berčíková and Jan Kyselka
Foods 2026, 15(3), 439; https://doi.org/10.3390/foods15030439 (registering DOI) - 25 Jan 2026
Abstract
The present study evaluates the impact of cavitation on the performance of the chemical refining of rapeseed oils and the enzymatic interesterification of fat blends using a powerful UP400S ultrasonicator (400 W, 20 kHz). Ultrasound-assisted alkali neutralization achieved efficiency comparable to that of
[...] Read more.
The present study evaluates the impact of cavitation on the performance of the chemical refining of rapeseed oils and the enzymatic interesterification of fat blends using a powerful UP400S ultrasonicator (400 W, 20 kHz). Ultrasound-assisted alkali neutralization achieved efficiency comparable to that of the conventional 60 min process in only 7 min, with similar refining losses (5.04–6.80 wt.%), although slightly higher lipid peroxidation was observed. Performing the ultrasound cavitation under a protective nitrogen atmosphere minimized the formation of lipid peroxides and their breakdown products (i.e., hexanal, nonanal), partially protected tocopherols, and improved oxidative stability (IP at 120 °C = 3.9–4.4 h). Ultrasound-assisted enzymatic interesterification (EIE) of palm kernel fat and a palm stearin blend catalyzed by immobilized lipases (Lipozyme TL IM, Lipozyme RM IM, Novozyme 435) was carried out for the first time. Cavitation accelerated triacylglycerol rearrangement, reduced reaction time from 6 h (9.0·10−3 to 1.6·10−2 min−1) to only 1 h (5.5·10−2 to 1.2·10−1 min−1), and significantly affected melting point stabilization and solid fat content profile. In summary, ultrasound cavitation substantially enhanced mass transfer and reaction kinetics, demonstrating strong potential for process intensification in the edible oil industry. Further optimization of reaction conditions is required before large-scale industrial implementation.
Full article
(This article belongs to the Section Food Engineering and Technology)
Open AccessArticle
Deep Eutectic Solvent Ultrasonic-Assisted Extraction of Polysaccharides from Red Alga Asparagopsis taxiformis: Optimization, Characterization, Mechanism, and Immunological Activity in RAW264.7 Cells
by
Kun Yang, Yuxin Wang, Wentao Zou, Qin Liu, Riming Huang, Qianwang Zheng and Saiyi Zhong
Foods 2026, 15(3), 438; https://doi.org/10.3390/foods15030438 (registering DOI) - 25 Jan 2026
Abstract
Traditional polysaccharide extraction suffers from low efficiency and high energy consumption, while deep eutectic solvents (DESs) are promising sustainable solvents. This study used DES ChCl-LA (1:2) with ultrasonic assistance to extract polysaccharides from red alga A.taxiformis. Optimized via single-factor experiments and
[...] Read more.
Traditional polysaccharide extraction suffers from low efficiency and high energy consumption, while deep eutectic solvents (DESs) are promising sustainable solvents. This study used DES ChCl-LA (1:2) with ultrasonic assistance to extract polysaccharides from red alga A.taxiformis. Optimized via single-factor experiments and response surface methodology (350 W, 1:30 g/mL, 75 °C), the yield reached 11.28% ± 0.50% (1.5 times higher than that obtained by water extraction). Structural characterization revealed that the DES extract was an acidic polysaccharide, mainly composed of galactose (89.2%), glucose (4.9%), xylose (4.9%), and glucuronic acid (1.0%), with a weight-average molecular weight of 99.88 kDa. Density functional theory and molecular dynamics simulations showed that ChCl-LA enhanced galactose solubility via stronger hydrogen bonding (−25.33 vs. −5.06 kcal/mol for water). Notably, the immunological activity of the DES-extracted polysaccharide was significantly compromised compared to the water-extracted counterpart (p < 0.05). At a concentration of 0.25 mg/mL, the water-extracted polysaccharide-treated group exhibited a 33.98% higher neutral red phagocytosis rate in macrophages, a nitric oxide (NO) secretion level of 34.14 μmol/L (94.98% higher) compared with the DES-extracted polysaccharide group, as well as significantly higher secretion levels of tumor necrosis factor-α (TNF-α) and interleukin-6 (IL-6). The observed disparity in bioactivity is likely due to the distinct chemical profiles resulting from the two extraction methods, including the significantly reduced molecular weight and potential alterations of sulfation degree, monosaccharide composition, and protein content in the DES-extracted polysaccharide. This mechanistic perspective is supported by the relevant literature on the structure–activity relationships of polysaccharides. This study demonstrates the potential of ChCl-LA and elucidates the complex effects of extraction methods on polysaccharide’s structure and function, thereby informing the high-value utilization of A. taxiformis in functional foods.
Full article
(This article belongs to the Section Food Engineering and Technology)
►▼
Show Figures

Graphical abstract
Open AccessArticle
Phloroglucinaldehyde Alleviates High-Fat-Diet-Induced MAFLD via Its Antioxidant and Anti-Inflammatory Properties
by
Jijun Tan, Jianhua He, Hongfu Zhang and Shusong Wu
Foods 2026, 15(3), 437; https://doi.org/10.3390/foods15030437 (registering DOI) - 25 Jan 2026
Abstract
Metabolic associated fatty liver disease (MAFLD), redefined from non-alcoholic fatty liver disease (NAFLD), is a global health concern driving the search for dietary interventions based on natural compounds. Phloroglucinaldehyde (PGA), a primary phenolic metabolite of the widely consumed anthocyanin cyanidin-3-glucoside (C3G) found in
[...] Read more.
Metabolic associated fatty liver disease (MAFLD), redefined from non-alcoholic fatty liver disease (NAFLD), is a global health concern driving the search for dietary interventions based on natural compounds. Phloroglucinaldehyde (PGA), a primary phenolic metabolite of the widely consumed anthocyanin cyanidin-3-glucoside (C3G) found in berries and other fruits, has emerged as a promising candidate due to its potential higher bioavailability than its parent compound. This study investigates the protective effects of PGA against high-fat diet (HFD)-induced MAFLD. Using both in vitro (LO2 cells) and in vivo (C57BL/6J mice) models, we found that PGA administration significantly attenuated body weight gain and hepatic steatosis, while reducing serum levels of TG, TC, liver transaminases (AST & ALT), and insulin resistance (p < 0.05). Further liver lipidomic profiling revealed that PGA supplementation specifically down-regulated 46 lipid species (p < 0.05), predominantly triglycerides characterized by long-chain and very-long-chain saturated fatty acids. Mechanistically, PGA enhanced the hepatic antioxidant capacity by increasing superoxide dismutase (SOD) activity (p < 0.05) and decreasing malondialdehyde (MDA) (p < 0.05) and exerted anti-inflammatory effects by reducing pro-inflammatory cytokines (IL-6, TNF, MCP-1) (p < 0.05) and endotoxin levels (p < 0.05). Correlation analyses further linked the down-regulated lipids to improvements in oxidative stress and inflammation. Our findings underscore that PGA, a key bioactive metabolite derived from dietary anthocyanins, alleviates MAFLD through its potent antioxidant and anti-inflammatory properties, highlighting its potential as a functional food ingredient or nutraceutical for metabolic health.
Full article
(This article belongs to the Section Plant Foods)
►▼
Show Figures

Figure 1
Open AccessArticle
The Influence of the Site of Recording and Benchtop and Portable NIRS Equipment on Predicting the Sensory Properties of Iberian Ham
by
Isabel Revilla, Ana María Vivar-Quintana, Iván Martínez-Martín, Pedro Hernández-Ramos, Miriam Hernández-Jiménez, Justyna Grabska, Krzysztof B. Beć and Christian W. Huck
Foods 2026, 15(3), 436; https://doi.org/10.3390/foods15030436 (registering DOI) - 24 Jan 2026
Abstract
Iberian ham is a Spanish product that is highly prized for its unique sensory characteristics. The possibility of predicting these characteristics using non-invasive methods is therefore of great interest. In this context, this study compares the performance of two benchtop and four portable
[...] Read more.
Iberian ham is a Spanish product that is highly prized for its unique sensory characteristics. The possibility of predicting these characteristics using non-invasive methods is therefore of great interest. In this context, this study compares the performance of two benchtop and four portable devices in addition to the influence of recording factors (lean meat, fat, and whole slices) for the prediction of sensory parameters. A total of 28 descriptors were determined by a trained panel for 60 samples (100% Iberian and Iberian), and the sensory profile was predicted by using a feedforward multilayer perceptron artificial neural network. A significant effect of the breed on the sensory profile and the spectral characteristics was observed, especially in the case of fat. On the other hand, the NIRFlex N-500 (desktop) and MicroPhazir (portable) devices gave the best performances, with 27 parameters predicted for whole slices and fat, respectively (R2 > 0.5). In addition, it was possible to predict 25 parameters by using the MicroNIR portable device at all recording sites, which demonstrated that portable devices are suitable for this analysis. The results indicate that the number and type of sensory parameters predicted depend largely on the recording site and that measurements taken in different areas provide complementary information.
Full article
(This article belongs to the Special Issue Nutritional Manipulation, Composition Analysis, and Sensory Evaluation of Meat)
►▼
Show Figures

Graphical abstract
Open AccessArticle
Fabricating Zein-OSA Starch Complexes as Multifunctional Carriers for Carrot Oil
by
Lei Chen, Bin Li, Zhanhang Ye, Yexin Shen, Hui Teng and Yanan Zhao
Foods 2026, 15(3), 435; https://doi.org/10.3390/foods15030435 (registering DOI) - 24 Jan 2026
Abstract
This study tackles the stabilization and delivery challenges of oxidation-prone carrot oil by engineering tailored Zein-OSA starch hybrid complexes. The influence of complex mass ratios (1:2, 1:1, 2:1) on key structural, colloidal, and functional properties was meticulously evaluated. The complexes were analyzed through
[...] Read more.
This study tackles the stabilization and delivery challenges of oxidation-prone carrot oil by engineering tailored Zein-OSA starch hybrid complexes. The influence of complex mass ratios (1:2, 1:1, 2:1) on key structural, colloidal, and functional properties was meticulously evaluated. The complexes were analyzed through spectroscopy, thermal methods, and microscopy. Derived emulsions were assessed for stability under environmental stresses (pH, salts, storage), alongside their rheological behavior and aroma retention. The 1:1 complex emerged with optimal molecular compatibility, thermal stability, and barrier properties. In emulsions, the 1:2 formulation provided the most uniform droplets and superior salt tolerance, while the 1:1 ratio yielded the best pH stability. All emulsions were shear-thinning. Microencapsulation effectively converted the emulsion into a stable, free-flowing powder. This work demonstrates a rational approach to designing robust plant-based delivery systems for protecting and improving the functionality of sensitive lipophilic ingredients in practical applications.
Full article
(This article belongs to the Special Issue Bioactive Compounds in Food: Sources, Stability, Bioavailability and Health Benefits)
►▼
Show Figures

Graphical abstract
Open AccessArticle
Adulteration Detection of Multi-Species Vegetable Oils in Camellia Oil Using SICRIT-HRMS and Machine Learning Methods
by
Mei Wang, Ting Liu, Han Liao, Xian-Biao Liu, Qi Zou, Hao-Cheng Liu and Xiao-Yin Wang
Foods 2026, 15(3), 434; https://doi.org/10.3390/foods15030434 (registering DOI) - 24 Jan 2026
Abstract
We aimed to establish a rapid and precise method for identifying and quantifying multi-species vegetable oil (corn oil, olive oil (OLO), soybean oil, and sunflower oil (SUO)) adulterations in camellia oil (CAO), using soft ionization by chemical reaction in transfer–high-resolution mass spectrometry (SICRIT-HRMS)
[...] Read more.
We aimed to establish a rapid and precise method for identifying and quantifying multi-species vegetable oil (corn oil, olive oil (OLO), soybean oil, and sunflower oil (SUO)) adulterations in camellia oil (CAO), using soft ionization by chemical reaction in transfer–high-resolution mass spectrometry (SICRIT-HRMS) and machine learning methods. The results showed that SICRIT-HRMS could effectively characterize the volatile profiles of pure and adulterated CAO samples, including binary, ternary, quaternary, and quinary adulteration systems. The low m/z region (especially 100–300) exhibited importance to oil classification in multiple feature-selection methods. For qualitative detection, binary classification models based on convolutional neural networks (CNN), Random Forest (RF), and gradient boosting trees (GBT) algorithms showed high accuracies (98.70–100.00%) for identifying CAO adulteration under no dimensionality reduction (NON), principal component analysis (PCA), and uniform manifold approximation and projection (UMAP) strategies. The RF algorithm exhibited relatively high accuracy (96.25–99.45%) in multiclass classification. Moreover, the five models, including CNN, RF, support vector machines (SVM), logistic regression (LR), and GBT, exhibited different performances in distinguishing pure and adulterated CAO. Among 1093 blind oil samples, under NON, PCA, and UMAP: 10, 5, and 67 samples were misclassified by CNN model; 6, 7, and 41 samples were misclassified by RF model; 8, 9, and 82 samples were misclassified by SVM model; 17, 18, and 78 samples were misclassified by LR model; 7, 9, and 43 samples were misclassified by GBT model. For quantitative prediction, the PCA-CNN model performed optimally in predicting adulteration levels in CAO, especially with respect to OLO and SUO, exhibiting a high coefficient of determination for calibration ( , 0.9664–0.9974) and coefficient of determination for prediction ( , 0.9599–0.9963) values, low root mean square error of calibration (RMSEC, 0.9–5.3%) and root mean square error of prediction (RMSEP, 1.1–5.8%) values, and RPD (5.0–16.3) values greater than 3.0. These results indicate that SICRIT-HRMS combined with machine learning can rapidly and accurately identify and quantify multi-species vegetable oil adulterations in CAO, which provides a reference for developing non-targeted and high-throughput detection methods in edible oil authenticity.
Full article
(This article belongs to the Special Issue Enhancing Food Safety Through Artificial Intelligence: Innovations, Challenges, and Opportunities)
►▼
Show Figures

Graphical abstract
Open AccessArticle
Microbiological Assessment and Production of Ochratoxin A by Fungi Isolated from Brazilian Dry-Cured Loin (Socol)
by
Felipe Coser Chow, Gustavo Lucas Costa Valente, Viviana Patrícia Fraga Santos, Mariana Rodrigues Wenzel, Kelly Moura Keller, Carla Ferreira Soares, Henrique César Pereira Figueiredo, Marcelo Resende Souza, Silvana de Vasconcelos Cançado and Tadeu Chaves Figueiredo
Foods 2026, 15(3), 433; https://doi.org/10.3390/foods15030433 (registering DOI) - 24 Jan 2026
Abstract
This study aimed to evaluate the microbiological quality of Brazilian dry-cured loin (Socol), as well as the presence of ochratoxin A (OTA) and its synthesis by the isolated Aspergillus ochraceus complex under different conditions (culture media, temperature, and time of incubation). Nine bacterial
[...] Read more.
This study aimed to evaluate the microbiological quality of Brazilian dry-cured loin (Socol), as well as the presence of ochratoxin A (OTA) and its synthesis by the isolated Aspergillus ochraceus complex under different conditions (culture media, temperature, and time of incubation). Nine bacterial genera were isolated and identified by Matrix Assisted Laser Desorption Ionization—Time Of Flight/Mass Spectrometry (MALDI-TOF/MS), including Serratia spp. (32.4%), Citrobacter spp. (20.9%), Enterobacter spp. (13.6%), and Staphylococcus spp. (6.3%), among others. Salmonella spp. was not observed, and counts of thermotolerant coliforms and coagulase-positive Staphylococcus were below the confidence level. Fifteen fungal strains were isolated and identified as Aspergillus spp. (n = 5), Cladosporium sp. (n = 1), and Penicillium spp. (n = 9). OTA was quantified in Socol samples, and the enumeration of fungi showed a correlation (r = 0.77) with the mycotoxin detection. A. ochraceus complex produced OTA in Czapek Yeast Autolyzed (CYA) and Yeast Extract Sucrose (YES) agars at different times and temperatures. It was concluded that the microbiota of Socol is complex, encompassing spoilage bacteria. Undesirable fungi are also present, including those belonging to the A. ochraceus complex that produce OTA.
Full article
(This article belongs to the Section Food Quality and Safety)
►▼
Show Figures

Figure 1
Open AccessArticle
Dose–Effect Relationship of the Immunotoxicity, Neurotoxicity, Gastrointestinal Toxicity, and Hepatotoxicity of the Maillard Reaction Product 2-Acetylfuran
by
Qiaosi Wei, Xiangxin Wang, Qingxue Chen, Shubo Luo, Dongying Cui, Sinan Mu, Jufang Li, Qinggang Xie and Yajun Xu
Foods 2026, 15(3), 432; https://doi.org/10.3390/foods15030432 (registering DOI) - 24 Jan 2026
Abstract
2-acetylfuran is a product of the Maillard reaction and is widely found, especially in heat-processed foods such as grain products, baked goods, and dairy products. Although 2-acetylfuran contributes to flavor, high concentrations may be toxic. Its target organs and dose–response relationships remain poorly
[...] Read more.
2-acetylfuran is a product of the Maillard reaction and is widely found, especially in heat-processed foods such as grain products, baked goods, and dairy products. Although 2-acetylfuran contributes to flavor, high concentrations may be toxic. Its target organs and dose–response relationships remain poorly characterized. In this study, transgenic zebrafish with fluorescently labeled immune and neural systems were used to assess the effects of 2-acetylfuran on immune and neural development. Wild-type zebrafish were employed to assess the toxicity of 2-acetylfuran on locomotor ability, gastrointestinal development, and liver function. The maximum non-lethal concentration (MNLC) and the 10% lethal concentration (LC10) for zebrafish embryos were 0.844 and 0.889 μL/mL, respectively. Regarding immunotoxicity, at concentrations of 0.281, 0.844, and 0.889 μL/mL, 2-acetylfuran significantly reduced the numbers of neutrophils, T cells, and macrophages. Regarding locomotor and neurotoxicity, motor speed and total locomotor distance were significantly reduced at 0.844 and 0.889 μL/mL. These findings were consistent with neurodevelopmental assessments, in which 0.844 μL/mL 2-acetylfuran resulted in a significant increase in apoptotic cells in the central nervous system and markedly shortened peripheral motor nerve lengths. Regarding gastrointestinal toxicity, 0.844 and 0.889 μL/mL 2-acetylfuran significantly reduced the gastrointestinal area, while neutrophil counts showed no significant changes, suggesting a relatively mild effect on the gastrointestinal tract. Regarding hepatic toxicity, all tested concentrations of 2-acetylfuran primarily increased the delayed yolk sac absorption area. Furthermore, at 0.844 μL/mL, histological examination revealed hepatic pathological changes characterized by hepatocyte nuclear swelling, vacuolar degeneration, and hepatocyte necrosis. In summary, this study reveals the multi-organ toxicity profile of 2-acetylfuran in the zebrafish model, with particularly high sensitivity in the immune system and liver. This research provides theoretical support for risk assessment and process control of 2-acetylfuran in foods.
Full article
(This article belongs to the Special Issue Harmful Toxins and Chemicals in Processed Foods and Related Products: Occurrence, Formation, Detection, Assessment, Prevention and Control Strategies)
►▼
Show Figures

Figure 1
Open AccessReview
Recent Progress in Probiotic Encapsulation: Techniques, Characterization and Food Industry Prospects
by
Zixin Jin and Yi Wang
Foods 2026, 15(3), 431; https://doi.org/10.3390/foods15030431 (registering DOI) - 24 Jan 2026
Abstract
Although probiotics are widely used in the food industry due to their health-promoting effects, their application is often limited by low stability and poor viability under processing, storage, and gastrointestinal conditions. Encapsulation has emerged as a promising strategy to address these issues, offering
[...] Read more.
Although probiotics are widely used in the food industry due to their health-promoting effects, their application is often limited by low stability and poor viability under processing, storage, and gastrointestinal conditions. Encapsulation has emerged as a promising strategy to address these issues, offering enhanced protection and controlled release of probiotic strains. This review summarizes recent advances in encapsulation techniques relevant to food applications, including spray drying, freeze drying, coacervation, and liposome formation, as well as novel approaches such as multilayer nanocoatings and dual-core systems. The use of natural biopolymers such as alginate, chitosan, and pectin, along with food-grade synthetic materials, has greatly improved the stability of probiotics in complex food matrices. Furthermore, emerging technologies such as cell-mediated coatings offer improved resistance to gastric acid and oxygen, enhancing probiotic survival through the gastrointestinal tract. These advances contribute to the development of functional foods with better health benefits. However, challenges remain regarding scalability, strain-specific encapsulation efficiency, and regulatory approval. Future research should focus on optimizing food-grade materials, exploring synergistic effects with bioactive compounds, and ensuring consistent performance across food systems.
Full article
(This article belongs to the Section Food Biotechnology)
►▼
Show Figures

Graphical abstract
Open AccessReview
Bioactive Nanoemulsions for Enhancing Sausage and Meat Patty Shelf-Life
by
Antia G. Pereira, Ana Perez-Vazquez, Paula Barciela, Ana O. S. Jorge, Ezgi Nur Yuksek, Rafael Nogueira-Marques, Sepidar Seyyedi-Mansour and Miguel A. Prieto
Foods 2026, 15(3), 430; https://doi.org/10.3390/foods15030430 (registering DOI) - 24 Jan 2026
Abstract
The application of bioactive nanoemulsions in the meat industry has attracted great interest due to their ability to improve the stability, bioavailability, and functionality of bioactive compounds, contributing to the extension of the shelf-life of highly perishable products, such as sausages and meat
[...] Read more.
The application of bioactive nanoemulsions in the meat industry has attracted great interest due to their ability to improve the stability, bioavailability, and functionality of bioactive compounds, contributing to the extension of the shelf-life of highly perishable products, such as sausages and meat patties. Thus, this review provides a critical analysis of the application of nanoemulsions in sausages and meat patties, with emphasis on their mechanisms of action, formulation strategies, and performance in improving oxidative stability and microbial safety. Nanoemulsions, typically characterized by droplet sizes below 200 nm, increase interfacial area and penetration into meat matrices, resulting in reductions of 30–60% in lipid oxidation markers and decreases of 1–2 log CFU/g in spoilage and pathogenic microorganisms. Preparation and stabilization approaches, including high-energy and low-energy methods, are summarized, and the influence of nanoemulsion characteristics on texture, color, pH, and sensory perception is discussed. Particular attention is given to technological barriers, such as scale-up feasibility, stability during processing and storage, interactions with meat proteins, as well as regulatory and labeling considerations related to nano-enabled foods. Overall, the current evidence indicates that NEs represent a viable strategy to replace synthetic preservatives while supporting clean-label product development; however, further research on safety assessment, optimal dosing, and consumer acceptance is still required for broader industrial implementation.
Full article
(This article belongs to the Section Food Physics and (Bio)Chemistry)
►▼
Show Figures

Figure 1
Open AccessArticle
Probiotics Lactobacillus acidophilus LA4 and Lacticaseibacillus paracasei F5 Alleviate Cognitive Dysfunction in Alzheimer’s Disease Models: A Dual-Screening Study in Drosophila and Mice
by
Jia Liu, Guoqing Ren, Siyi Niu, Yongshuai Liu, Yuqing Zhao, Zhenou Sun, Qiaomei Zhu, Jixiang Zhang, Yufeng Mao, Zhengqi Liu, Qingbin Guo and Huanhuan Liu
Foods 2026, 15(3), 429; https://doi.org/10.3390/foods15030429 (registering DOI) - 24 Jan 2026
Abstract
Identifying probiotics that modulate the gut–brain axis is vital for non-pharmacological Alzheimer’s disease (AD) therapy. Through a staged screening from transgenic Drosophila to a D-galactose/AlCl3-induced murine model, Lactobacillus acidophilus LA4 and Lacticaseibacillus paracasei F5 were prioritized for their ability to improve
[...] Read more.
Identifying probiotics that modulate the gut–brain axis is vital for non-pharmacological Alzheimer’s disease (AD) therapy. Through a staged screening from transgenic Drosophila to a D-galactose/AlCl3-induced murine model, Lactobacillus acidophilus LA4 and Lacticaseibacillus paracasei F5 were prioritized for their ability to improve climbing indices and reduce Aβ deposition and AChE activity. In AD mice, LA4 and F5 significantly ameliorated cognitive deficits and anxiety-like behaviors. Mechanistically, both strains reduced hippocampal Aβ1–42 and p-Tau levels, inhibited AChE, suppressed pro-inflammatory cytokines (TNF-α, IL-6, IL-1β), and enhanced antioxidant enzymes (SOD, GSH-Px). 16S rRNA analysis revealed restored Firmicutes/Bacteroidetes ratios and enrichment of SCFA-producers (Muribaculaceae, Dubosiella). Metabolomics highlighted remodeled purine and arginine pathways, with strain-specific effects on primary bile acid biosynthesis/sphingolipid metabolism (LA4) and butanoate metabolism/nicotinate and nicotinamide metabolism (F5). Consequently, LA4 and F5 alleviate AD pathology by restructuring microbial and metabolic profiles, thereby mitigating neuroinflammation and oxidative stress. These findings confirm the potential of specific probiotics as functional food ingredients for the prevention and adjuvant treatment of neurodegenerative diseases.
Full article
(This article belongs to the Special Issue Application of Probiotics in Foods and Human Health)
►▼
Show Figures

Graphical abstract
Open AccessArticle
Relationship Between Rennet Coagulation Properties of Milk, Cheese-Making Losses, and Cheese Yield in Manufacture of Parmigiano Reggiano PDO Cheese
by
Piero Franceschi, Davide Barbanti, Paolo Formaggioni, Cristina Scotti, Paola Giambiasi and Francesca Martuzzi
Foods 2026, 15(3), 428; https://doi.org/10.3390/foods15030428 (registering DOI) - 24 Jan 2026
Abstract
The aim of this study was to assess the influence of milk’s rennet coagulation properties (RCPs) on cheese yield and cheese-making losses in the production of Parmigiano Reggiano PDO cheese. Higher contents of citric acid (181.10 vs. 172.13 vs. 166.47 mg/100 g) and
[...] Read more.
The aim of this study was to assess the influence of milk’s rennet coagulation properties (RCPs) on cheese yield and cheese-making losses in the production of Parmigiano Reggiano PDO cheese. Higher contents of citric acid (181.10 vs. 172.13 vs. 166.47 mg/100 g) and phosphorus (95.02 vs. 91.14 vs. 88.78 mg/100 g) in milk with optimal and sub-optimal RCPs, compared to milk with poor RCPs, respectively, positively affect the acidity of the milk, lowering the pH values (6.68 vs. 6.70 vs. 6.72, respectively), which results in a faster reaction between chymosin and casein and consequently a reduced time of milk coagulation. The lower values of curd firming time and the higher values of curd firmness, strength to cut (68.97 vs. 64.43 vs. 44.38 g), and strength to compression (31.48 vs. 30.49 vs. 25.70 g) for milk with optimal and sub-optimal coagulation, compared to milk with poor coagulation, result in a higher stress resistance across the technological steps of the cheese-making process, leading to lower fat losses (14.23 vs. 15.48 vs. 16.72%) in the whey and a higher cheese yield (8.79 vs. 8.56 vs. 8.08 kg/100 kg).
Full article
(This article belongs to the Special Issue Recent Advances in Cheese and Fermented Milk Production, 2nd Edition)
►▼
Show Figures

Graphical abstract
Open AccessArticle
Cereal Vinegar Sediment Modulates the Gut Microbiota–Metabolite Axis Associated with Hyperlipidemia in Apoe−/− Mice
by
Wenhui Duan, Qijie Guan, Yilin Ren, Jin-Song Shi, Zheng-Hong Xu, Yingyue Sheng, Yuzheng Xue, Chengcheng Zhang and Yan Geng
Foods 2026, 15(3), 427; https://doi.org/10.3390/foods15030427 (registering DOI) - 24 Jan 2026
Abstract
Cereal vinegar sediment (CVS), a byproduct of traditional vinegar fermentation, has been regarded as a health-promoting product. However, its role in genetically induced hyperlipidemia remains unclear. This study systematically evaluated the effects of Dade-CVS (DD-CVS) and Hengshun-CVS (HS-CVS) on apolipoprotein-E-deficient (Apoe−/−
[...] Read more.
Cereal vinegar sediment (CVS), a byproduct of traditional vinegar fermentation, has been regarded as a health-promoting product. However, its role in genetically induced hyperlipidemia remains unclear. This study systematically evaluated the effects of Dade-CVS (DD-CVS) and Hengshun-CVS (HS-CVS) on apolipoprotein-E-deficient (Apoe−/−) mice. Both CVS varieties significantly improve certain serological parameters of Apoe−/− mice, although the overall impact on serum indicators remains limited. Nevertheless, 16S rRNA sequencing revealed that CVS treatment reshaped gut microbial communities to a notable extent. Compared with the Apoe−/− mice, the DD-CVS treatment significantly increased the relative abundance of Dubosiella while reducing the genus Desulfovibrio, whereas the HS-CVS treatment inhibited the growth of Bifidobacterium and Akkermansia. The pathways predicted in the KO-DD group included vitamin, amino acid, and energy metabolism, while HS-CVS treatment was associated with bile acid biosynthesis and energy pathways. Metabolomic analysis showed that several key metabolites, including N1-acetylspermidine, succinic acid, and 25-hydroxycholesterol, were significantly altered following CVS supplementation. Correlation analysis revealed significant associations between serum indicators and these metabolites. Alistipes, Enterorhabdus, and Romboutsia were also correlated with serum indicators. Overall, these findings indicate that CVS primarily modulated the gut microbiota–metabolite axis and partial lipid modulation in hyperlipidemic mice. The study provides a reference for studies on the beneficial functions of CVS in hyperlipidemia.
Full article
(This article belongs to the Section Food Nutrition)
►▼
Show Figures

Graphical abstract
Open AccessArticle
Smart Agriculture Development: How Can Rural Digital Transformation Enhance the Resilience of Food Security?
by
Yingjie Song, Yi Song and Qiusu Wang
Foods 2026, 15(3), 426; https://doi.org/10.3390/foods15030426 (registering DOI) - 24 Jan 2026
Abstract
The essential prerequisite for the state to ensure the stable production and supply of grain and other key agricultural products is to enhance food security resilience and transform traditional agricultural production and management models. This study utilizes panel data from major grain-producing counties
[...] Read more.
The essential prerequisite for the state to ensure the stable production and supply of grain and other key agricultural products is to enhance food security resilience and transform traditional agricultural production and management models. This study utilizes panel data from major grain-producing counties in China from 2012 to 2023. Adopting the 2020 “National Digital Rural Pilot Program” as a quasi-natural experiment, it applies a difference-in-differences (DID) model to assess the program’s impact on food security resilience and its underlying mechanisms. The results demonstrate that digital rural development has a significant driving effect on food security resilience, with more pronounced effects observed in Southern regions, areas endowed with abundant labor resources, and regions with lower economic development levels. Mechanism analyses indicate that digital rural development plays a role in enhancing food security resilience through scaled grain operations and agricultural technological progress. Furthermore, resource allocation efficiency and fiscal transparency exert a positive regulatory effect in impacting food security resilience through digital rural development. This study elucidates the mechanism through which digital rural development enhances food security resilience, offering valuable policy insights for the coordinated advancement of rural revitalization and agricultural digitization.
Full article
(This article belongs to the Section Food Security and Sustainability)
►▼
Show Figures

Figure 1
Open AccessReview
Advances in Proteomics and Functional Foods from Fermentation and Bioencapsulation of Andean Grains and Tubers: Applications and Perspectives
by
Wendy Akemmy Castañeda-Rodríguez, Abel José Rodríguez-Yparraguirre, Carlos Diego Rodríguez-Yparraguirre, Wilson Arcenio Maco-Vásquez, Iván Martín Olivares-Espino, Andrés D. Epifanía-Huerta, Oswaldo Lara-Rivera, Elías Guarniz-Vásquez, César Moreno-Rojo and Elza Aguirre
Foods 2026, 15(3), 425; https://doi.org/10.3390/foods15030425 (registering DOI) - 24 Jan 2026
Abstract
The transformation of Andean grains and tubers through fermentation and bioencapsulation has emerged as a key strategy to enhance their nutritional, functional, and biotechnological value, driven by advances in proteomic and metabolomic techniques. This study aimed to systematize recent evidence on the biochemical
[...] Read more.
The transformation of Andean grains and tubers through fermentation and bioencapsulation has emerged as a key strategy to enhance their nutritional, functional, and biotechnological value, driven by advances in proteomic and metabolomic techniques. This study aimed to systematize recent evidence on the biochemical and functional modifications induced by these processes and their potential application in the development of functional foods. The methodology integrated 67 studies analyzed using tools such as R 4.5.1 with the JupyterLab interface 4.5.2, SCImago Graphica Beta 1.0.53, and VOSviewer 1.6.20, incorporating data generated through LC-MS/MS, UHPLC-QTOF, Orbitrap platforms, transcriptomics, and combined omics approaches, considering original studies published between 2020 and 2025. The main findings indicate substantial increases in free amino acids (up to 64.8%), phenolic compounds (2.9–5.2%), and antioxidant activity (up to 45%), along with the identification of 430 polyphenols, 90 flavonoids, 14 novel oxindole acetates, and bioactive peptides with IC50 values ranging from 0.51 to 0.78 mg/mL. Bioencapsulation showed controlled release of bioactive compounds, highlighting nanocapsules of 133–165 nm with a maximum release of 9.86 mg GAE/g. In conclusion, the combination of fermentation and encapsulation enhances the stability, bioavailability, and functionality of Andean crops, supporting their industrial adoption for the development of sustainable nutraceutical foods that improve health and promote the valorization of traditional resources.
Full article
(This article belongs to the Section Nutraceuticals, Functional Foods, and Novel Foods)
►▼
Show Figures

Graphical abstract
Open AccessArticle
Hydrothermally Modified Defatted Coconut Fiber as a Functional Fat Replacer in Reduced-Fat Cookies: A Structure-Function Study
by
Patcharanun Suksangpanomrung, Pitiporn Ritthiruangdej, Nantawan Therdthai and Arisara Hiriotappa
Foods 2026, 15(3), 424; https://doi.org/10.3390/foods15030424 (registering DOI) - 24 Jan 2026
Abstract
This study investigated the combined influence of hydrothermal treatment and particle size on the techno-functional properties of defatted coconut residue (DCR) to optimize its use as a hydrocolloid fat replacer. A 3 × 2 factorial design evaluated boiling and autoclaving treatments in combination
[...] Read more.
This study investigated the combined influence of hydrothermal treatment and particle size on the techno-functional properties of defatted coconut residue (DCR) to optimize its use as a hydrocolloid fat replacer. A 3 × 2 factorial design evaluated boiling and autoclaving treatments in combination with coarse and fine milling. Fine particle fractions (boiling-fine [BF] and autoclaved-fine [AF]) were identified as optimal, exhibiting peak water-holding capacity (WHC) (10.95 g/g) and oil-holding capacity (4.57 g/g) due to maximized surface area and thermal unblocking of capillary networks. When incorporated into cookies, all DCR formulations qualified as “reduced-fat” (30% reduction) and “high-fiber” (6 g/100 g) products. Crucially, the extreme WHC of fine fractions induced severe water competition within the dough, leading to a direct inverse correlation with quality, characterized by a restricted spread ratio (6.9) and increased hardness (27 N). Furthermore, thermal leaching of Maillard precursors suppressed excessive browning, improving cookie color. While the BF fraction provided the best functional balance, future research should optimize dough moisture to mitigate the impact of high fiber hydration on texture. These findings demonstrate DCR’s potential for agro-food valorization and improved human health.
Full article
(This article belongs to the Section Food Engineering and Technology)
►▼
Show Figures

Graphical abstract
Journal Menu
► ▼ Journal Menu-
- Foods Home
- Aims & Scope
- Editorial Board
- Reviewer Board
- Topical Advisory Panel
- Instructions for Authors
- Special Issues
- Topics
- Sections & Collections
- Article Processing Charge
- Indexing & Archiving
- Editor’s Choice Articles
- Most Cited & Viewed
- Journal Statistics
- Journal History
- Journal Awards
- Society Collaborations
- Editorial Office
Journal Browser
► ▼ Journal BrowserHighly Accessed Articles
Latest Books
E-Mail Alert
News
Topics
Topic in
Applied Sciences, Clean Technol., Foods, Materials, Polymers, Sensors
Scientific Advances in STEM: Synergies to Achieve Success, 4th Volume
Topic Editors: Yadir Torres Hernández, Ana María Beltrán Custodio, Manuel Félix ÁngelDeadline: 28 February 2026
Topic in
Agriculture, Beverages, Foods, Horticulturae, IJMS, Nutrients, Plants
Nutritional and Phytochemical Composition of Plants
Topic Editors: Vassilis Athanasiadis, Stavros I. LalasDeadline: 31 March 2026
Topic in
Beverages, Dairy, Foods, IJERPH, Nutrients
Ways to Achieve Healthy and Sustainable Diets
Topic Editors: Verônica Cortez Ginani, Renata Puppin ZandonadiDeadline: 18 April 2026
Topic in
Analytica, Foods, Molecules, Processes, Separations, Chemosensors
Application of Chromatography-Mass Spectrometry and Related Techniques, 2nd Edition
Topic Editors: Chao Kang, Ronald BeckettDeadline: 30 April 2026
Special Issues
Special Issue in
Foods
Emerging Processing and Detection Technologies for Meat and Meat Products
Guest Editor: Chao Hui FengDeadline: 28 January 2026
Special Issue in
Foods
Probiotic Fermentation: Advances in Research on Probiotic Properties and Fermentation Techniques
Guest Editors: Peng Du, Aili LiDeadline: 29 January 2026
Special Issue in
Foods
From Raw Milk to Final Product—an Integrated Approach for Controlling and Enhancing the Quality of Dairy Products
Guest Editor: Moshe RosenbergDeadline: 30 January 2026
Special Issue in
Foods
Grain and Oil Deep Processing: New Technology, Nutritional Quality and Functional Properties
Guest Editors: Mingzhu Zheng, Chengbin ZhaoDeadline: 30 January 2026
Topical Collections
Topical Collection in
Foods
Phytonutrients in Food: From Traditional to Rational Usage
Collection Editor: Quanhong Li
Topical Collection in
Foods
Advances in Tea Chemistry
Collection Editors: Yongquan Xu, Ying Gao, Qingqing Cao
Topical Collection in
Foods
Milk and Dairy Products: Chemistry, Structure, Processing and Properties
Collection Editor: Débora Parra Baptista
Topical Collection in
Foods
Physicochemical, Biochemical, and Microbiological Characteristics of Cheese
Collection Editors: Richardos Nikolaos Salek, Eva Lorencová, Zuzana Lazárková


