- Article
Thermodynamic Blocking in Self-Gravitating Systems
- Barnabás Deme and
- Jean-Baptiste Fouvry
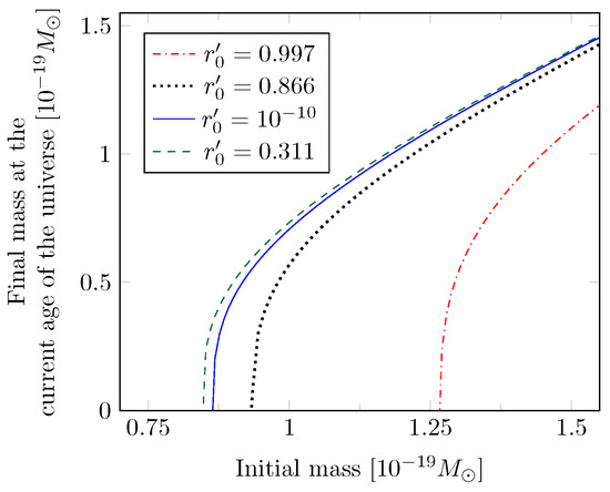
Building upon a thermodynamic formalism, we show that one-dimensional self-gravitating systems in hydrostatic equilibrium with a uniform density are in maximal entropy states when submitted to adiabatic perturbations, i.e., perturbations that maintai...

