Logamediate Warm Axion Inflation in Light of Planck Data
Abstract
1. Introduction
2. Logamediate Warm Inflation
2.1. Background Evolution and Radiation Domination
2.2. Perturbation
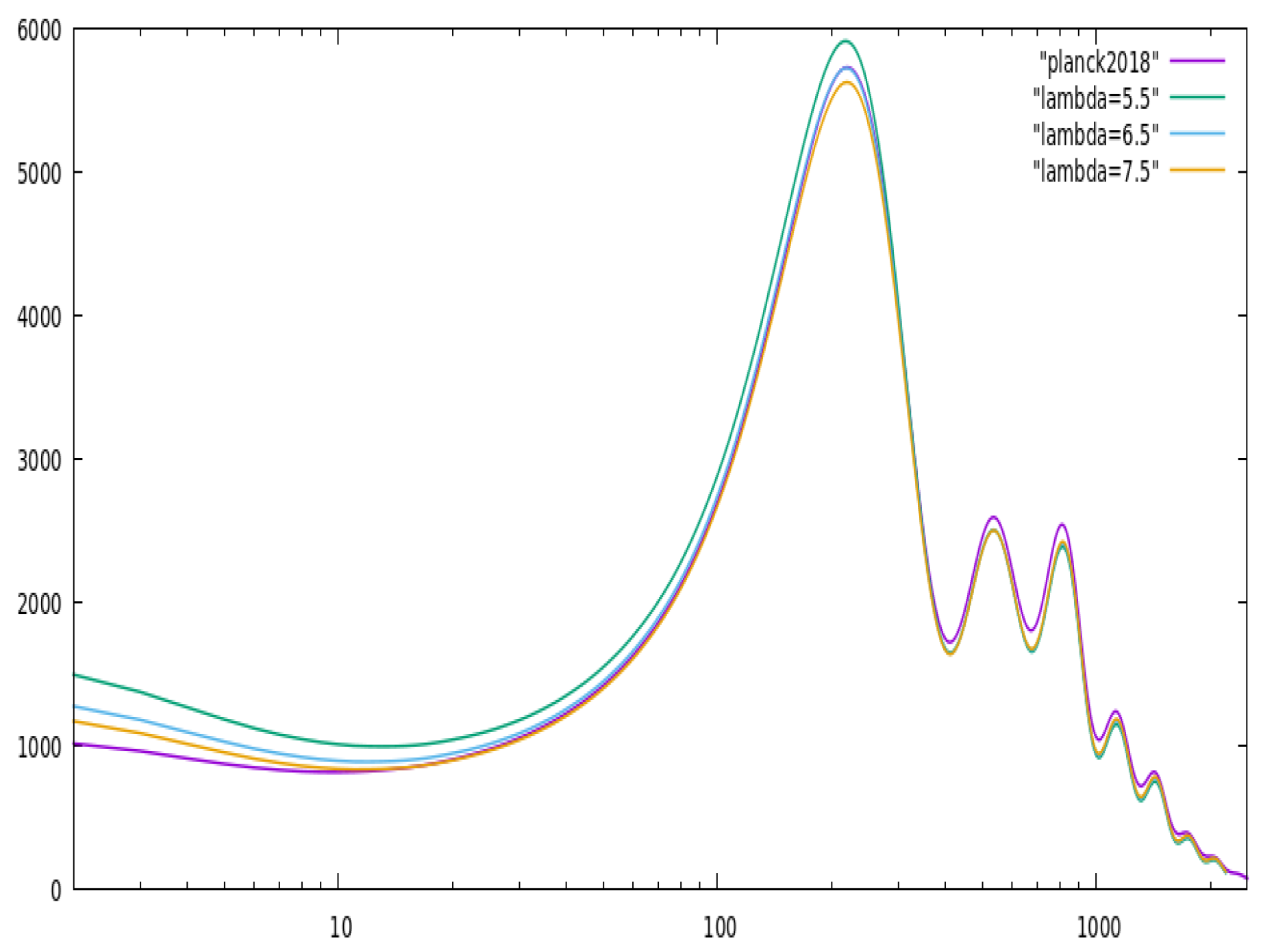
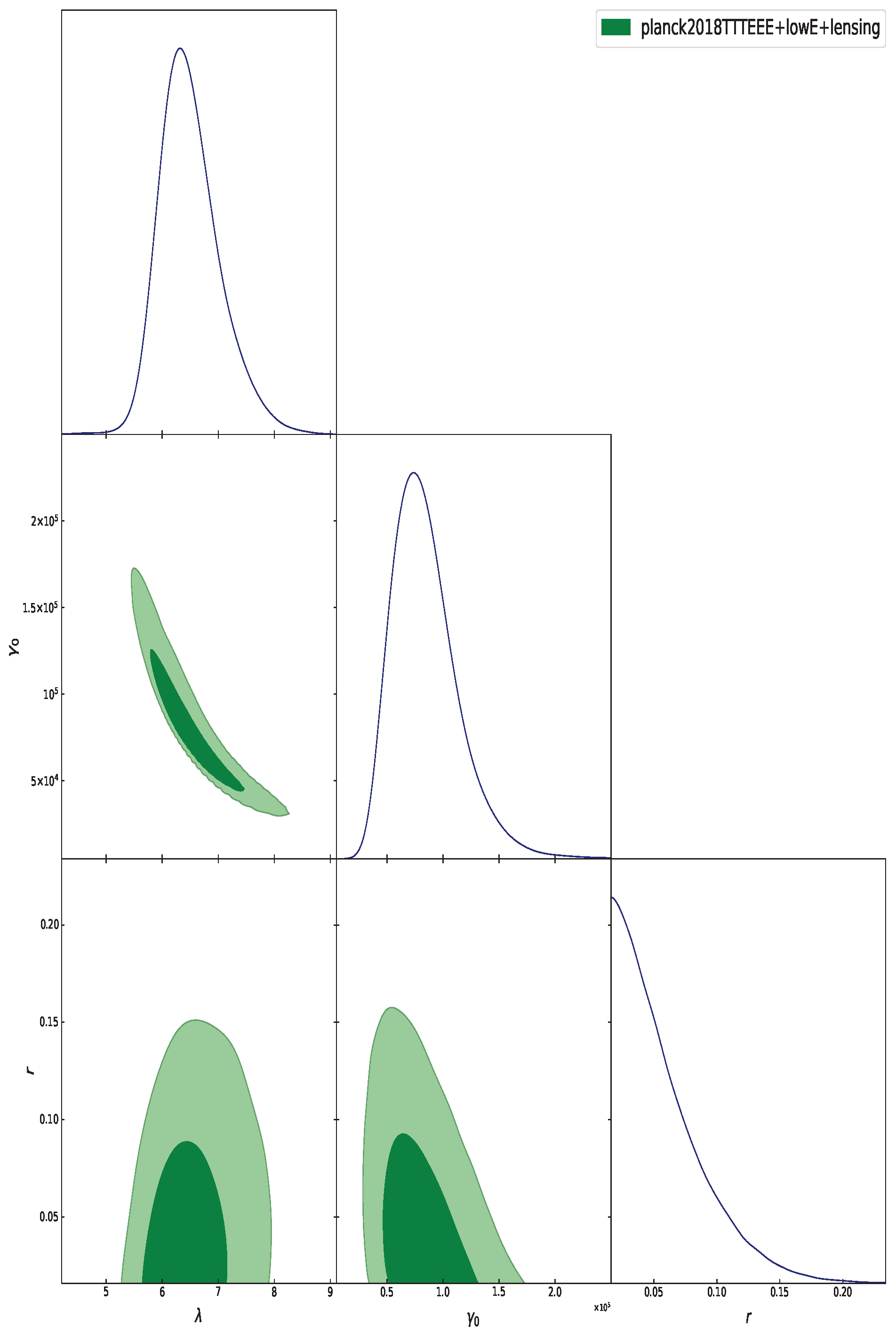
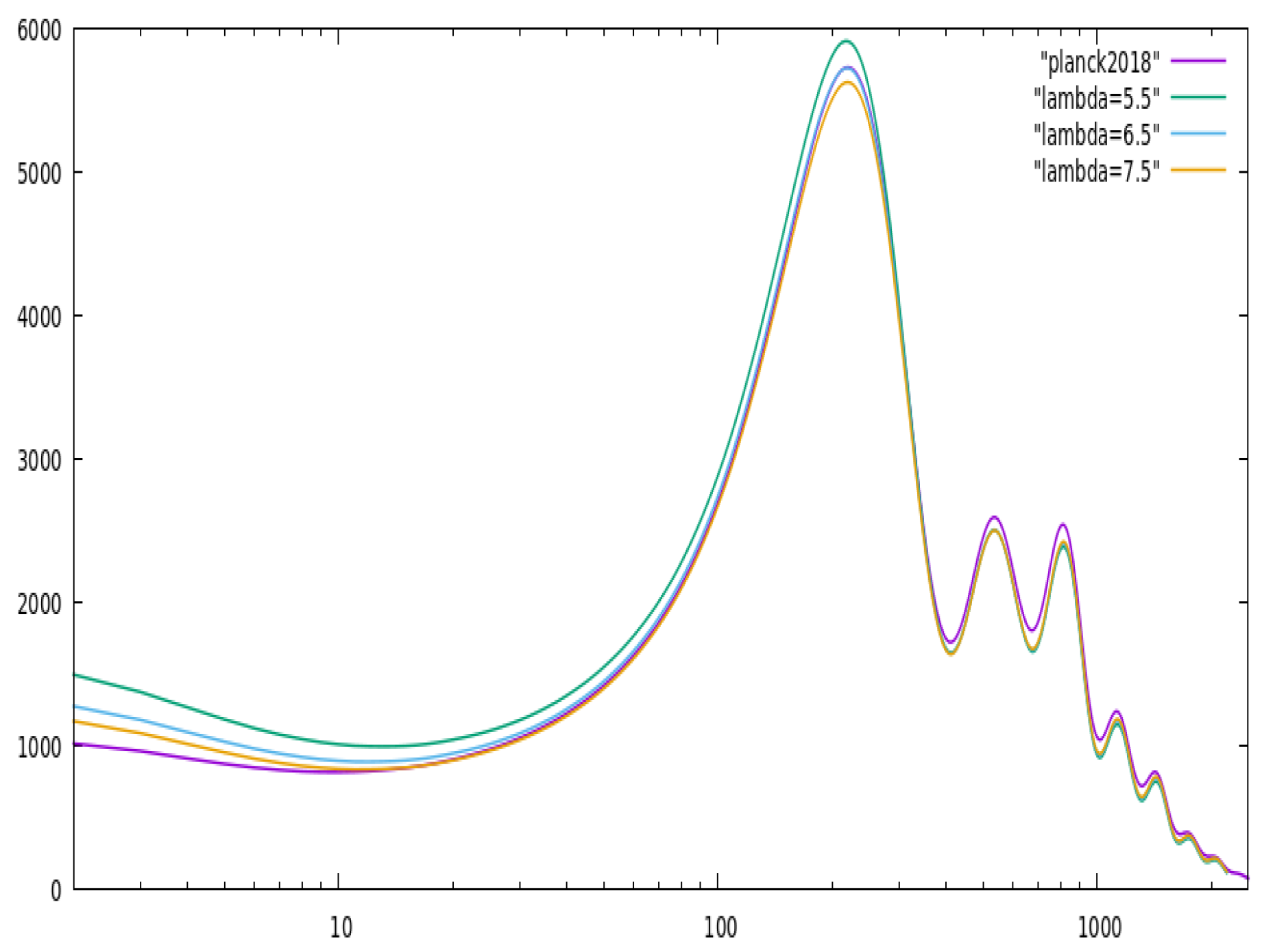
3. Methodology and Observational Data
- : current baryon density,
- : current cold dark matter density,
- : the angular size of the sound horizon at recombination,
- : optical depth to reionization.
4. Conclusions
- (68% C.L.), (95% C.L.),
- (68% C.L.), (95% C.L.),
Author Contributions
Funding
Data Availability Statement
Acknowledgments
Conflicts of Interest
| 1 | We note that the logamediate form of the scale factor, Equation (1), by itself does not fully account for the transition to the radiation-dominated era. While our numerical analysis shows that radiation eventually overtakes the inflaton energy density, the precise theoretical description of the end of logamediate warm inflation, the graceful exit problem, remains open. A dedicated study of this issue will be presented in future work. |
| 2 | Recent studies suggest that modifications to the analytic form of the scalar power spectrum may arise in warm inflation scenarios [18]. A complete treatment requires more sophisticated numerical methods. For the purposes of this work, we follow the minimal warm inflation approximation [34] in the high dissipative regime, which we have verified does not alter the observational results reported here. |
References
- Mukhanov, V.F.; Chibisov, G.V. Quantum Fluctuations and a Nonsingular Universe. JETP Lett. 1981, 33, 532–535. [Google Scholar]
- Hawking, S.W. The Development of Irregularities in a Single Bubble Inflationary Universe. Phys. Lett. B 1982, 115, 295. [Google Scholar] [CrossRef]
- Guth, A.H.; Pi, S.Y. Fluctuations in the New Inflationary Universe. Phys. Rev. Lett. 1982, 49, 1110–1113. [Google Scholar] [CrossRef]
- Starobinsky, A.A. Dynamics of Phase Transition in the New Inflationary Universe Scenario and Generation of Perturbations. Phys. Lett. B 1982, 117, 175–178. [Google Scholar] [CrossRef]
- Bardeen, J.M.; Steinhardt, P.J.; Turner, M.S. Spontaneous Creation of Almost Scale - Free Density Perturbations in an Inflationary Universe. Phys. Rev. D 1983, 28, 679. [Google Scholar] [CrossRef]
- Starobinsky, A.A. Spectrum of relict gravitational radiation and the early state of the universe. JETP Lett. 1979, 30, 682–685. [Google Scholar]
- Starobinsky, A.A. A New Type of Isotropic Cosmological Models Without Singularity. Phys. Lett. B 1980, 91, 99–102. [Google Scholar] [CrossRef]
- Sato, K. First Order Phase Transition of a Vacuum and Expansion of the Universe. Mon. Not. Roy. Astron. Soc. 1981, 195, 467–479. [Google Scholar] [CrossRef]
- Guth, A.H. The Inflationary Universe: A Possible Solution to the Horizon and Flatness Problems. Phys. Rev. 1981, D23, 347–356. [Google Scholar] [CrossRef]
- Albrecht, A.; Steinhardt, P.J. Cosmology for Grand Unified Theories with Radiatively Induced Symmetry Breaking. Phys. Rev. Lett. 1982, 48, 1220–1223. [Google Scholar] [CrossRef]
- Kofman, L.; Linde, A.D.; Starobinsky, A.A. Towards the theory of reheating after inflation. Phys. Rev. D 1997, 56, 3258–3295. [Google Scholar] [CrossRef]
- Allahverdi, R.; Brandenberger, R.; Cyr-Racine, F.Y.; Mazumdar, A. Reheating in Inflationary Cosmology: Theory and Applications. Ann. Rev. Nucl. Part. Sci. 2010, 60, 27–51. [Google Scholar] [CrossRef]
- Shtanov, Y.; Traschen, J.H.; Brandenberger, R.H. Universe reheating after inflation. Phys. Rev. D 1995, 51, 5438–5455. [Google Scholar] [CrossRef] [PubMed]
- Kofman, L.; Linde, A.D.; Starobinsky, A.A. Reheating after inflation. Phys. Rev. Lett. 1994, 73, 3195–3198. [Google Scholar] [CrossRef]
- Traschen, J.H.; Brandenberger, R.H. Particle Production During Out-of-equilibrium Phase Transitions. Phys. Rev. D 1990, 42, 2491–2504. [Google Scholar] [CrossRef] [PubMed]
- Berera, A. Warm inflation. Phys. Rev. Lett. 1995, 75, 3218–3221. [Google Scholar] [CrossRef]
- Motaharfar, M.; Kamali, V.; Ramos, R.O. Warm inflation as a way out of the swampland. Phys. Rev. D 2019, 99, 063513. [Google Scholar] [CrossRef]
- Kamali, V.; Motaharfar, M.; Ramos, R.O. Recent Developments in Warm Inflation. Universe 2023, 9, 124. [Google Scholar] [CrossRef]
- Kamali, V. Warm pseudoscalar inflation. Phys. Rev. D 2019, 100, 043520. [Google Scholar] [CrossRef]
- Berghaus, K.V.; Graham, P.W.; Kaplan, D.E. Minimal Warm Inflation. J. Cosmol. Astropart. Phys. 2020, 3, 034. [Google Scholar] [CrossRef]
- Das, S.; Goswami, G.; Krishnan, C. Swampland, axions, and minimal warm inflation. Phys. Rev. D 2020, 101, 103529. [Google Scholar] [CrossRef]
- Peebles, P.J.E.; Ratra, B. The cosmological constant and dark energy. Rev. Mod. Phys. 2003, 75, 559. [Google Scholar] [CrossRef]
- Ferreira, P.G.; Joyce, M. Cosmology with a primordial scaling field. Phys. Rev. D 1998, 58, 023503. [Google Scholar] [CrossRef]
- Barrow, J.D.; Nunes, N. Dynamics of logamediate inflation. Phys. Rev. D 2007, 76, 043501. [Google Scholar] [CrossRef]
- Barrow, J.D. Varieties of expanding universe. Class. Quantum Gravity 1996, 13, 2965. [Google Scholar] [CrossRef]
- Yokoyama, J.; Maeda, K.i. On the dynamics of the power law inflation due to an exponential potential. Phys. Lett. B 1988, 207, 31–35. [Google Scholar] [CrossRef]
- Barrow, J.D. Slow-roll inflation in scalar-tensor theories. Phys. Rev. D 1995, 51, 2729. [Google Scholar] [CrossRef] [PubMed]
- Barrow, J.D.; Saich, P. The behaviour of intermediate inflationary universes. Phys. Lett. B 1990, 249, 406–410. [Google Scholar] [CrossRef]
- Barrow, J.D.; Liddle, A.R. Perturbation spectra from intermediate inflation. Phys. Rev. D 1993, 47, R5219. [Google Scholar] [CrossRef] [PubMed]
- Barrow, J.D.; Liddle, A.R.; Pahud, C. Intermediate inflation in light of the three-year WMAP observations. Phys. Rev. D 2006, 74, 127305. [Google Scholar] [CrossRef]
- Ebrahimi, S.; Kamali, V.; Alaei, A. Intermediate class of warm pseudoscalar inflation. Eur. Phys. J. C 2021, 81, 1–6. [Google Scholar] [CrossRef]
- Guo, Z.K.; Ohta, N. Cosmological evolution of the Dirac–Born–Infeld field. J. Cosmol. Astropart. Phys. 2008, 2008, 035. [Google Scholar] [CrossRef][Green Version]
- Kumar, K.S.; Bueno Sánchez, J.C.; Escamilla-Rivera, C.; Marto, J.; Vargas Moniz, P. DBI Galileon inflation in the light of Planck 2015. J. Cosmol. Astropart. Phys. 2016, 2, 063. [Google Scholar] [CrossRef][Green Version]
- Graham, C.; Moss, I.G. Density fluctuations from warm inflation. J. Cosmol. Astropart. Phys. 2009, 2009, 013. [Google Scholar] [CrossRef]
- Liddle, A.R.; Lyth, D.H. Cosmological Inflation and Large-Scale Structure; Cambridge University Press: Cambridge, UK, 2000. [Google Scholar]
- Del Campo, S.; Herrera, R. Warm-Intermediate inflationary universe model. J. Cosmol. Astropart. Phys. 2009, 2009, 005. [Google Scholar] [CrossRef]
- Aghanim, N.; Akrami, Y.; Arroja, F.; Ashdown, M.; Aumont, J.; Baccigalupi, C.; Ballardini, M.; Banday, A.J.; Barreiro, R.B.; Bartolo, N.; et al. Planck 2018 results. I. Overview and the cosmological legacy of Planck. Astron. Astrophys. 2020, 641, A1. [Google Scholar] [CrossRef]
- Planck Collaboration. Planck 2018 results. V. CMB power spectra and likelihoods. Astron. Astrophys. 2020, 641, A5. [Google Scholar] [CrossRef]
- Lewis, A.; Bridle, S. Cosmological parameters from CMB and other data: A Monte Carlo approach. Phys. Rev. D 2002, 66, 103511. [Google Scholar] [CrossRef]
- Lewis, A.; Challinor, A.; Lasenby, A. Efficient computation of cosmic microwave background anisotropies in closed Friedmann-Robertson-Walker models. Astrophys. J. 2000, 538, 473. [Google Scholar] [CrossRef]




| Parameter | 68% Limits | 95% Limits |
|---|---|---|
| r |
| Parameter | 68% Limits | 95% Limits |
|---|---|---|
| r | ||
Disclaimer/Publisher’s Note: The statements, opinions and data contained in all publications are solely those of the individual author(s) and contributor(s) and not of MDPI and/or the editor(s). MDPI and/or the editor(s) disclaim responsibility for any injury to people or property resulting from any ideas, methods, instructions or products referred to in the content. |
© 2025 by the authors. Licensee MDPI, Basel, Switzerland. This article is an open access article distributed under the terms and conditions of the Creative Commons Attribution (CC BY) license (https://creativecommons.org/licenses/by/4.0/).
Share and Cite
Shamloui, Z.; Kamali, V.; Ebrahimi, S. Logamediate Warm Axion Inflation in Light of Planck Data. Universe 2025, 11, 410. https://doi.org/10.3390/universe11120410
Shamloui Z, Kamali V, Ebrahimi S. Logamediate Warm Axion Inflation in Light of Planck Data. Universe. 2025; 11(12):410. https://doi.org/10.3390/universe11120410
Chicago/Turabian StyleShamloui, Zahra, Vahid Kamali, and Saeid Ebrahimi. 2025. "Logamediate Warm Axion Inflation in Light of Planck Data" Universe 11, no. 12: 410. https://doi.org/10.3390/universe11120410
APA StyleShamloui, Z., Kamali, V., & Ebrahimi, S. (2025). Logamediate Warm Axion Inflation in Light of Planck Data. Universe, 11(12), 410. https://doi.org/10.3390/universe11120410

