Building a Radio AGN Sample from Cosmic Morning—The Radio High-Redshift Quasar Catalog (RHzQCat): I. Catalog from SDSS Quasars and Radio Surveys at z ≥ 3
Abstract
1. Introduction
2. Methods
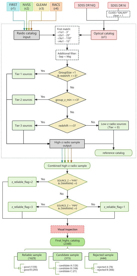
2.1. Building the Catalog
- Generating optical catalog. We compiled the optical parent catalog by combining DR16Q and the galaxies from DR16. The selection of galaxies was carried out by setting class = ‘galaxy’ and clean = 1 in DR16.
- Cross-matching. We performed pairwise cross-matching between DR16Q and each of the radio catalogs. Due to differing angular resolutions and survey configurations, the matching radius was adjusted accordingly for each survey. The second column in Table 1 lists the matching parameter, in units of arcseconds (arcsec, ″), for each radio–optical catalog match.
- Additional filtering. Following the initial matches, we applied an additional filtering criterion based on spatial association. Radio sources whose separation from the optical quasar position exceeded the full width at half-maximum (FWHM) of the source size (i.e., the best source major axis; see text and Table 1 third column) were excluded to mitigate false matches arising from positional uncertainties.
- Flagging. We flagged the matched sources into three tiers: Tier 1 includes quasars with unambiguous one-to-one matches; Tier 2 consists of source groups where all sources have a redshift above 3, suggesting possible multi-source systems at high redshifts; and Tier 3 includes the group of sources that have mixed redshifts, where only one source or part of the sources are HRQs. Sources within this tier are likely contaminated by foreground objects.
- Combination. After the matching and flagging steps above, for each radio survey, we obtained their high-z radio sample. We then combined the four matched radio samples as one single table, with each entry annotated with its tier flag from survey-specific matches.
2.2. Verification and Classification
2.2.1. Redshift Verification
2.2.2. Visual Inspection
3. The Final RHzQCat
- Reliable sample. Sources with both trustworthy redshifts and a consistent radio morphology identified as good (including good and good B) during the inspection.
- Candidate sample. Divided into three subgroups:
- -
- candidate A: sources with uncertain redshifts (z_reliable_flag = 2) but visually classified as good;
- -
- candidate B: sources with reliable redshifts but visually classified as candidate;
- -
- candidate C: sources with inconsistencies in both verifications.
- Rejected sample.
- -
- rejected A: sources discarded based on unreliable redshifts without visual inspection;
- -
- rejected B: sources rejected during the visual inspection.
4. Discussion
4.1. Identified RHRQs Across Radio Surveys
4.2. Radio Properties in the Compiled Catalog
4.2.1. Radio Morphology
4.2.2. Flux Density and Luminosity
4.3. Comparison with Previous RHRQ Sample
4.4. Sample Biases and Limitations
- The optical parent catalog, although based on SDSS DR16, does not fully include galaxies that may be classified as STAR or those that fall outside the clean = 1 selection. To avoid an excessive catalog size and unnecessary visual inspection, we did not incorporate these sources in the main cross-matching.
- Although our optical–radio matching allows for slightly larger positional offsets than in some previous studies, chance alignments can occur at any offset if a radio lobe happens to coincide with the optical position.
4.5. Future Prospects
- High-resolution follow-up observations. Bright radio sources from our reliable sample act as a prioritized target list for high-resolution VLBI imaging studies. The privilege of VLBI imaging and parameterizing of HRQs allow studies of the innermost AGN cores as well as pc-scale jets. This will help us in (1) measuring proper motions and estimating apparent jet speeds to understand jet kinematics and energy transport in the early Universe, (2) constraining the brightness temperature to distinguish between Doppler-beamed and truly young, compact sources, and (3) precisely registering the radio core against the optical position to within milliarcsecond accuracy. Recent investigations of radio quasars at 3–4 [59,60,61] have demonstrated the crucial role of such a catalog in follow-up studies.
- Radio galaxy studies at high redshifts. High-redshift radio galaxies (HzRGs) are among the rarest and most intriguing AGNs in the early Universe. These sources are believed to be the most massive galaxies, and are rich in dust and gas [62,63]. Studies of HzRGs and their environment at various redshift ranges provide insights into the assembly and evolution of these large and massive objects at different stages. To date, the most distant HzRGs known are at [64], while the number of HzRGs at is still very limited [65,66,67]. In the RHzQCat, we identified 110 RGs or RG candidates, about of the total number of sources.
- SKA pathfinder studies. This work serves as a critical testbed for the SKA era. Our method makes use of the catalogs (RACS-DR1 and GLEAM) from SKA precursor and pathfinder telescopes (i.e., the Australian Square Kilometer Array Pathfinder, ASKAP, and the Murchison Widefield Array, MWA). The RHzQCat and the matching procedure we developed can serve as a benchmark for developing and testing source-finding and cross-matching techniques for future deep, large-area radio surveys from SKA1-LOW. The multi-survey, multi-resolution cross-matching methodology developed here is directly applicable to the vast and complex datasets that SKA will produce. The faint end of our sample hints at the immense population of radio-weak and low-luminosity AGNs that SKA will uncover, allowing us to trace AGN activity and feedback down to previously inaccessible levels at these redshifts. In parallel, the upcoming Large Synoptic Survey Telescope (LSST) [68,69] will provide an unprecedented census of HRQs with deep optical photometry and variability-based AGN identification, which will enable a far more complete and unbiased exploration of this intriguing population.
- Searches for dual AGNs. While our current search yielded one promising candidate radio AGN pair (J1307+0422) already known in the literature, deeper radio surveys are needed to possibly find more. The future ultra-deep, high-resolution capabilities of SKA will be perfectly suited to systematically search for dual AGNs at high redshifts, probing a key stage of galaxy merger and SMBH growth history.
5. Conclusions
- Sample composition: The catalog contains 2388 sources, including 1629 robust RHRQs and 315 candidates. A total of 444 sources were rejected due to unreliable redshifts or mismatched radio associations.
- Resolution dependence: The reliability of the optical–radio associations closely follows the angular resolution of the radio surveys, with our adopted matching radii consistent with those applied in previous studies.
- Morphology: About 95% of the identified RHRQs are compact, a higher fraction than the ∼90% reported for low-redshift quasars. In addition, we identified 110 radio galaxies or RG candidates with extended or FR-like morphology, as well as one dual AGN (J1307+0422, ), demonstrating the ability of our method to recover rare and valuable subgroups.
- Parameter space: The catalog spans and covers a rest-frame 1.4 GHz monochromatic radio luminosity range of – W Hz−1, highlighting the vigorous AGN activity at 3–4.
- Sample size: Compared to previous works, the RHzQCat increases the number of known RHRQs at by nearly an order of magnitude, forming the largest and least-biased sample to date in this redshift range.
Supplementary Materials
Author Contributions
Funding
Data Availability Statement
Acknowledgments
Conflicts of Interest
| 1 | The majority of SDSS galaxies have no spectroscopic identifiers but only photometric redshifts. To include this huge subclass as well, we first performed cross-matching without this subclass, constructed a matched sample, and then performed an additional cross-match restricted to these photometric galaxies located near the matched sample. The resulting set was concatenated back into the parent optical catalog for the final cross-matching. |
| 2 | https://github.com/ykzhang112233/highz-catalogue, accessed on 1 June 2025. |
| 3 | A binary indicator showing the quality of the pipeline redshifts; if not 0, issues will be reported, see http://www.sdss.org/dr16/algorithms/bitmasks/#ZWARNING, accessed on 1 June 2025. |
| 4 | https://ned.ipac.caltech.edu, accessed on 1 June 2025. |
References
- Fabian, A.C.; Walker, S.A.; Celotti, A.; Ghisellini, G.; Mocz, P.; Blundell, K.M.; McMahon, R.G. Do high-redshift quasars have powerful jets? Mon. Not. R. Astron. Soc. Lett. 2014, 442, L81–L84. [Google Scholar] [CrossRef]
- McQuinn, M. The Evolution of the Intergalactic Medium. Annu. Rev. Astron. Astrophys. 2016, 54, 313–362. [Google Scholar] [CrossRef]
- Blandford, R.; Meier, D.; Readhead, A. Relativistic Jets from Active Galactic Nuclei. Annu. Rev. Astron. Astrophys. 2019, 57, 467–509. [Google Scholar] [CrossRef]
- An, T.; Mohan, P.; Zhang, Y.; Frey, S.; Yang, J.; Gabányi, K.É.; Gurvits, L.I.; Paragi, Z.; Perger, K.; Zheng, Z. Evolving parsec-scale radio structure in the most distant blazar known. Nat. Commun. 2020, 11, 143. [Google Scholar] [CrossRef]
- Keller, P.M.; Thyagarajan, N.; Kumar, A.; Kanekar, N.; Bernardi, G. The radio-loud fraction of quasars at z > 6. Mon. Not. R. Astron. Soc. 2024, 528, 5692–5702. [Google Scholar] [CrossRef]
- Fan, X.; Strauss, M.A.; Becker, R.H.; White, R.L.; Gunn, J.E.; Knapp, G.R.; Richards, G.T.; Schneider, D.P.; Brinkmann, J.; Fukugita, M. Constraining the Evolution of the Ionizing Background and the Epoch of Reionization with z~6 Quasars. II. A Sample of 19 Quasars. Astron. J. 2006, 132, 117–136. [Google Scholar] [CrossRef]
- Stoughton, C.; Lupton, R.H.; Bernardi, M.; Blanton, M.R.; Burles, S.; Castander, F.J.; Connolly, A.J.; Eisenstein, D.J.; Frieman, J.A.; Hennessy, G.S.; et al. Sloan Digital Sky Survey: Early Data Release. Astron. J. 2002, 123, 485–548. [Google Scholar] [CrossRef]
- Kaiser, N.; Aussel, H.; Burke, B.E.; Boesgaard, H.; Chambers, K.; Chun, M.R.; Heasley, J.N.; Hodapp, K.W.; Hunt, B.; Jedicke, R.; et al. Pan-STARRS: A Large Synoptic Survey Telescope Array. In Proceedings of the Survey and Other Telescope Technologies and Discoveries, Waikoloa, HI, USA, 27–28 August 2002; Tyson, J.A., Wolff, S., Eds.; Society of Photo-Optical Instrumentation Engineers (SPIE): Bellingham, WA, USA, 2002; Volume 4836, pp. 154–164. [Google Scholar] [CrossRef]
- Kaiser, N.; Burgett, W.; Chambers, K.; Denneau, L.; Heasley, J.; Jedicke, R.; Magnier, E.; Morgan, J.; Onaka, P.; Tonry, J. The Pan-STARRS wide-field optical/NIR imaging survey. In Proceedings of the Ground-based and Airborne Telescopes III, San Diego, CA, USA, 17 June–2 July 2010; Stepp, L.M., Gilmozzi, R., Hall, H.J., Eds.; Society of Photo-Optical Instrumentation Engineers (SPIE): Bellingham, WA, USA, 2010; Volume 7733, p. 77330E. [Google Scholar] [CrossRef]
- Ross, N.P.; Cross, N.J.G. The near and mid-infrared photometric properties of known redshift z ≥ 5 quasars. Mon. Not. R. Astron. Soc. Lett. 2020, 494, 789–803. [Google Scholar] [CrossRef]
- Onorato, S.; Hennawi, J.F.; Schindler, J.T.; Yang, J.; Wang, F.; Barth, A.J.; Bañados, E.; Eilers, A.C.; Bosman, S.E.I.; Davies, F.B.; et al. Optical and near-infrared spectroscopy of quasars at z > 6.5: Public data release and composite spectrum. Mon. Not. R. Astron. Soc. Lett. 2025, 540, 1308–1328. [Google Scholar] [CrossRef]
- Willott, C.J.; Delorme, P.; Reylé, C.; Albert, L.; Bergeron, J.; Crampton, D.; Delfosse, X.; Forveille, T.; Hutchings, J.B.; McLure, R.J.; et al. The Canada-France High-z Quasar Survey: Nine New Quasars and the Luminosity Function at Redshift 6. Astron. J. 2010, 139, 906–918. [Google Scholar] [CrossRef]
- Yang, J.; Fan, X.; Wu, X.B.; Wang, F.; Bian, F.; Yang, Q.; McGreer, I.D.; Yi, W.; Jiang, L.; Green, R.; et al. Discovery of 16 New z ∼ 5.5 Quasars: Filling in the Redshift Gap of Quasar Color Selection. Astron. J. 2017, 153, 184. [Google Scholar] [CrossRef]
- Yang, J.; Fan, X.; Gupta, A.; Myers, A.D.; Palanque-Delabrouille, N.; Wang, F.; Yèche, C.; Aguilar, J.N.; Ahlen, S.; Alexander, D.M.; et al. DESI z ≳ 5 Quasar Survey. I. A First Sample of 400 New Quasars at z 4.7–6.6. Astrophys. J. Suppl. Ser. 2023, 269, 27. [Google Scholar] [CrossRef]
- Spingola, C.; Dallacasa, D.; Belladitta, S.; Caccianiga, A.; Giroletti, M.; Moretti, A.; Orienti, M. Parsec-scale properties of the radio brightest jetted AGN at z > 6. Astron. Astrophys. 2020, 643, L12. [Google Scholar] [CrossRef]
- Zhang, Y.; An, T.; Frey, S.; Gabányi, K.É.; Sotnikova, Y. Radio Jet Proper-motion Analysis of Nine Distant Quasars above Redshift 3.5. Astrophys. J. 2022, 937, 19. [Google Scholar] [CrossRef]
- Ighina, L.; Caccianiga, A.; Moretti, A.; Broderick, J.W.; Leung, J.K.; Rigamonti, F.; Seymour, N.; Afonso, J.; Connor, T.; Vignali, C.; et al. High-z radio quasars in RACS: I. Selection, identification, and multi-wavelength properties. Astron. Astrophys. 2025, 698, A158. [Google Scholar] [CrossRef]
- Bañados, E.; Momjian, E.; Connor, T.; Belladitta, S.; Decarli, R.; Mazzucchelli, C.; Venemans, B.P.; Walter, F.; Wang, F.; Xie, Z.L.; et al. A blazar in the epoch of reionization. Nat. Astron. 2025, 9, 293–301. [Google Scholar] [CrossRef]
- Kellermann, K.I. The cosmological deceleration parameter estimated from the angular-size/redshift relation for compact radio sources. Nature 1993, 361, 134–136. [Google Scholar] [CrossRef]
- Ivezić, Ž.; Menou, K.; Knapp, G.R.; Strauss, M.A.; Lupton, R.H.; Vanden Berk, D.E.; Richards, G.T.; Tremonti, C.; Weinstein, M.A.; Anderson, S.; et al. Optical and Radio Properties of Extragalactic Sources Observed by the FIRST Survey and the Sloan Digital Sky Survey. Astron. J. 2002, 124, 2364–2400. [Google Scholar] [CrossRef]
- Kellermann, K.I.; Condon, J.J.; Kimball, A.E.; Perley, R.A.; Ivezić, Ž. Radio-loud and Radio-quiet QSOs. Astrophys. J. 2016, 831, 168. [Google Scholar] [CrossRef]
- Arsenov, N.; Frey, S.; Kovács, A.; Slavcheva-Mihova, L. Radio-loudness Statistics of Quasars from Quaia-VLASS. Astrophys. J. Suppl. Ser. 2025, 280, 23. [Google Scholar] [CrossRef]
- Paliya, V.S.; Ajello, M.; Cao, H.M.; Giroletti, M.; Kaur, A.; Madejski, G.; Lott, B.; Hartmann, D. Blazars at the Cosmic Dawn. Astrophys. J. 2020, 897, 177. [Google Scholar] [CrossRef]
- Trakhtenbrot, B.; Volonteri, M.; Natarajan, P. On the Accretion Rates and Radiative Efficiencies of the Highest-redshift Quasars. Astrophys. J. Lett. 2017, 836, L1. [Google Scholar] [CrossRef]
- Perger, K.; Frey, S.; Gabányi, K.É.; Tóth, L.V. A catalogue of active galactic nuclei from the first 1.5 Gyr of the Universe. Front. Astron. Space Sci. 2017, 4, 9. [Google Scholar] [CrossRef]
- Perger, K.; Frey, S.; Gabányi, K.É. Sub-mJy radio emission from high-redshift active galactic nuclei in the footprint of the VLA Sky Survey. Mon. Not. R. Astron. Soc. Lett. 2024, 527, 3436–3444. [Google Scholar] [CrossRef]
- Krezinger, M.; Perger, K.; Gabányi, K.É.; Frey, S.; Gurvits, L.I.; Paragi, Z.; An, T.; Zhang, Y.; Cao, H.; Sbarrato, T. Radio-loud Quasars above Redshift 4: Very Long Baseline Interferometry (VLBI) Imaging of an Extended Sample. Astrophys. J. Suppl. Ser. 2022, 260, 49. [Google Scholar] [CrossRef]
- Capetti, A.; Balmaverde, B. The radio properties of z > 3.5 quasars: Are most high-redshift radio-loud active galactic nuclei obscured? Astron. Astrophys. 2024, 689, A174. [Google Scholar] [CrossRef]
- Becker, R.H.; White, R.L.; Helfand, D.J. The FIRST Survey: Faint Images of the Radio Sky at Twenty Centimeters. Astrophys. J. 1995, 450, 559. [Google Scholar] [CrossRef]
- Lacy, M.; Baum, S.A.; Chandler, C.J.; Chatterjee, S.; Clarke, T.E.; Deustua, S.; English, J.; Farnes, J.; Gaensler, B.M.; Gugliucci, N.; et al. The Karl G. Jansky Very Large Array Sky Survey (VLASS). Science Case and Survey Design. Publ. Astron. Soc. Pac. 2020, 132, 035001. [Google Scholar] [CrossRef]
- Hale, C.L.; McConnell, D.; Thomson, A.J.M.; Lenc, E.; Heald, G.H.; Hotan, A.W.; Leung, J.K.; Moss, V.A.; Murphy, T.; Pritchard, J.; et al. The Rapid ASKAP Continuum Survey Paper II: First Stokes I Source Catalogue Data Release. Publ. Astron. Soc. Aust. 2021, 38, e058. [Google Scholar] [CrossRef]
- Duchesne, S.W.; Grundy, J.A.; Heald, G.H.; Lenc, E.; Leung, J.K.; McConnell, D.; Murphy, T.; Pritchard, J.; Rose, K.; Thomson, A.J.M.; et al. The Rapid ASKAP Continuum Survey V: Cataloguing the sky at 1 367.5 MHz and the second data release of RACS-mid. Publ. Astron. Soc. Aust. 2024, 41, e003. [Google Scholar] [CrossRef]
- Duchesne, S.; Ross, K.; Thomson, A.J.M.; Lenc, E.; Murphy, T.; Galvin, T.J.; Hotan, A.W.; Moss, V.A.; Whiting, M.T. The Rapid ASKAP Continuum Survey (RACS) VI: The RACS-high 1655.5 MHz images and catalogue. Publ. Astron. Soc. Aust. 2025, 42, 38. [Google Scholar] [CrossRef]
- Condon, J.J.; Cotton, W.D.; Greisen, E.W.; Yin, Q.F.; Perley, R.A.; Taylor, G.B.; Broderick, J.J. The NRAO VLA Sky Survey. Astron. J. 1998, 115, 1693–1716. [Google Scholar] [CrossRef]
- Hurley-Walker, N.; Callingham, J.R.; Hancock, P.J.; Franzen, T.M.O.; Hindson, L.; Kapińska, A.D.; Morgan, J.; Offringa, A.R.; Wayth, R.B.; Wu, C.; et al. GaLactic and Extragalactic All-sky Murchison Widefield Array (GLEAM) survey - I. A low-frequency extragalactic catalogue. Mon. Not. R. Astron. Soc. Lett. 2017, 464, 1146–1167. [Google Scholar] [CrossRef]
- Lyke, B.W.; Higley, A.N.; McLane, J.N.; Schurhammer, D.P.; Myers, A.D.; Ross, A.J.; Dawson, K.; Chabanier, S.; Martini, P.; Busca, N.G.; et al. The Sloan Digital Sky Survey Quasar Catalog: Sixteenth Data Release. Astrophys. J. Suppl. Ser. 2020, 250, 8. [Google Scholar] [CrossRef]
- Ahumada, R.; Allende Prieto, C.; Almeida, A.; Anders, F.; Anderson, S.F.; Andrews, B.H.; Anguiano, B.; Arcodia, R.; Armengaud, E.; Aubert, M.; et al. The 16th Data Release of the Sloan Digital Sky Surveys: First Release from the APOGEE-2 Southern Survey and Full Release of eBOSS Spectra. Astrophys. J. Suppl. Ser. 2020, 249, 3. [Google Scholar] [CrossRef]
- Padovani, P. The faint radio sky: Radio astronomy becomes mainstream. Astron. Astrophys. Rev. 2016, 24, 13. [Google Scholar] [CrossRef]
- Condon, J.J. Radio emission from normal galaxies. Annu. Rev. Astron. Astrophys. 1992, 30, 575–611. [Google Scholar] [CrossRef]
- White, R.L.; Becker, R.H.; Helfand, D.J.; Gregg, M.D. A Catalog of 1.4 GHz Radio Sources from the FIRST Survey. Astrophys. J. 1997, 475, 479–493. [Google Scholar] [CrossRef]
- Taylor, M.B. STILTS—A Package for Command-Line Processing of Tabular Data. In Proceedings of the Astronomical Data Analysis Software and Systems XV, Madrid, Spain, 2–5 October 2005; Gabriel, C., Arviset, C., Ponz, D., Enrique, S., Eds.; Astronomical Society of the Pacific: San Francisco, CA, USA, 2006; Volume 351, p. 666. [Google Scholar]
- Taylor, M.B. TOPCAT & STIL: Starlink Table/VOTable Processing Software. In Proceedings of the Astronomical Data Analysis Software and Systems XIV, Pasadena, CA, USA, 24–27 October 2004; Shopbell, P., Britton, M., Ebert, R., Eds.; Astronomical Society of the Pacific: Pasadena, CA, USA, 2005; Volume 347, p. 29. [Google Scholar]
- Ye, G.; Zhang, H.; Wu, Q. Machine Learning–based Search of High-redshift Quasars. Astrophys. J. Suppl. Ser. 2024, 275, 19. [Google Scholar] [CrossRef]
- Frey, S.; Paragi, Z.; Fogasy, J.O.; Gurvits, L.I. The first estimate of radio jet proper motion at z > 5. Mon. Not. R. Astron. Soc. Lett. 2015, 446, 2921–2928. [Google Scholar] [CrossRef]
- Kozieł-Wierzbowska, D.; Goyal, A.; Żywucka, N. Radio Sources Associated with Optical Galaxies and Having Unresolved or Extended Morphologies (ROGUE). I. A Catalog of SDSS Galaxies with FIRST Core Identifications. Astrophys. J. Suppl. Ser. 2020, 247, 53. [Google Scholar] [CrossRef]
- Fanaroff, B.L.; Riley, J.M. The morphology of extragalactic radio sources of high and low luminosity. Mon. Not. R. Astron. Soc. Lett. 1974, 167, 31P–36P. [Google Scholar] [CrossRef]
- Sadler, E.M.; McIntyre, V.J.; Jackson, C.A.; Cannon, R.D. Radio Sources in the 2dF Galaxy Redshift Survey I. Radio Source Populations. Publ. Astron. Soc. Aust. 1999, 16, 247–256. [Google Scholar] [CrossRef]
- Urry, C.M.; Padovani, P. Unified Schemes for Radio-Loud Active Galactic Nuclei. Publ. Astron. Soc. Pac. 1995, 107, 803. [Google Scholar] [CrossRef]
- O’Dea, C.P.; Saikia, D.J. Compact steep-spectrum and peaked-spectrum radio sources. Astron. Astrophys. Rev. 2021, 29, 3. [Google Scholar] [CrossRef]
- Wilkinson, P.N.; Polatidis, A.G.; Readhead, A.C.S.; Xu, W.; Pearson, T.J. Two-sided Ejection in Powerful Radio Sources: The Compact Symmetric Objects. Astrophys. J. Lett. 1994, 432, L87. [Google Scholar] [CrossRef]
- Kiehlmann, S.; Lister, M.L.; Readhead, A.C.S.; Liodakis, I.; O’Neill, S.; Pearson, T.J.; Sheldahl, E.; Siemiginowska, A.; Tassis, K.; Taylor, G.B.; et al. Compact Symmetric Objects. I. Toward a Comprehensive Bona Fide Catalog. Astrophys. J. 2024, 961, 240. [Google Scholar] [CrossRef]
- Wu, J.; Ghisellini, G.; Hodges-Kluck, E.; Gallo, E.; Ciardi, B.; Haardt, F.; Sbarrato, T.; Tavecchio, F. CMB-induced radio quenching of high-redshift jetted AGNs with highly magnetic hotspots. Mon. Not. R. Astron. Soc. Lett. 2017, 468, 109–121. [Google Scholar] [CrossRef]
- Vignali, C.; Piconcelli, E.; Perna, M.; Hennawi, J.; Gilli, R.; Comastri, A.; Zamorani, G.; Dotti, M.; Mathur, S. Probing black hole accretion in quasar pairs at high redshift. Mon. Not. R. Astron. Soc. Lett. 2018, 477, 780–790. [Google Scholar] [CrossRef]
- Fu, H.; Myers, A.D.; Djorgovski, S.G.; Yan, L.; Wrobel, J.M.; Stockton, A. Radio-selected Binary Active Galactic Nuclei from the Very Large Array Stripe 82 Survey. Astrophys. J. 2015, 799, 72. [Google Scholar] [CrossRef]
- Xu, W.; Cui, L.; Liu, X.; An, T.; Cao, H.; Jiang, P.; Ho, L.C.; Chang, N.; Yang, X.; Shen, Y.; et al. Very Long Baseline Array Observations of Parsec-scale Radio Emission in Dual Active Galactic Nuclei. Astrophys. J. 2024, 969, 36. [Google Scholar] [CrossRef]
- Yuan, Z.; Wang, J.; Worrall, D.M.; Zhang, B.B.; Mao, J. Determining the Core Radio Luminosity Function of Radio AGNs via Copula. Astrophys. J. Suppl. Ser. 2018, 239, 33. [Google Scholar] [CrossRef]
- Sbarrato, T.; Ghisellini, G.; Tagliaferri, G.; Foschini, L.; Nardini, M.; Tavecchio, F.; Gehrels, N. Blazar candidates beyond redshift 4 observed by Swift. Mon. Not. R. Astron. Soc. Lett. 2015, 446, 2483–2489. [Google Scholar] [CrossRef]
- Sotnikova, Y.; Mikhailov, A.; Mufakharov, T.; Mingaliev, M.; Bursov, N.; Semenova, T.; Stolyarov, V.; Udovitskiy, R.; Kudryashova, A.; Erkenov, A. High-redshift quasars at z ≥ 3 – I. Radio spectra. Mon. Not. R. Astron. Soc. Lett. 2021, 508, 2798–2814. [Google Scholar] [CrossRef]
- Frey, S.; Fogasy, J.; Perger, K.; Kulish, K.; Benke, P.; Koller, D.; Gabányi, K.É. Revisiting a Core–Jet Laboratory at High Redshift: Analysis of the Radio Jet in the Quasar PKS 2215+020 at z = 3.572. Universe 2024, 10, 97. [Google Scholar] [CrossRef]
- Guo, S.; An, T.; Liu, Y.; Liu, C.; Xu, Z.; Sotnikova, Y.; Mufakharov, T.; Wang, A. High-Redshift Quasars at z ≥ 3—III: Parsec-Scale Jet Properties from Very Long Baseline Interferometry Observations. Universe 2025, 11, 91. [Google Scholar] [CrossRef]
- Koller, D.; Frey, S. Superluminal Motion and Jet Parameters in the High-Redshift Blazar J1429+5406. Universe 2025, 11, 157. [Google Scholar] [CrossRef]
- Best, P.N.; Rottgering, H.J.A.; Bremer, M.N.; Cimatti, A.; Mack, K.H.; Miley, G.K.; Pentericci, L.; Tilanus, R.P.J.; van der Werf, P.P. Dust in 3C 324. Mon. Not. R. Astron. Soc. Lett. 1998, 301, L15–L19. [Google Scholar] [CrossRef]
- Saxena, A.; Marinello, M.; Overzier, R.A.; Best, P.N.; Röttgering, H.J.A.; Duncan, K.J.; Prandoni, I.; Pentericci, L.; Magliocchetti, M.; Paris, D.; et al. Discovery of a radio galaxy at z = 5.72. Mon. Not. R. Astron. Soc. Lett. 2018, 480, 2733–2742. [Google Scholar] [CrossRef]
- Drouart, G.; Seymour, N.; Galvin, T.J.; Afonso, J.; Callingham, J.R.; De Breuck, C.; Johnston-Hollitt, M.; Kapińska, A.D.; Lehnert, M.D.; Vernet, J. The GLEAMing of the first supermassive black holes. Publ. Astron. Soc. Aust. 2020, 37, e026. [Google Scholar] [CrossRef]
- Saxena, A.; Röttgering, H.J.A.; Duncan, K.J.; Hill, G.J.; Best, P.N.; Indahl, B.L.; Marinello, M.; Overzier, R.A.; Pentericci, L.; Prandoni, I.; et al. The nature of faint radio galaxies at high redshifts. Mon. Not. R. Astron. Soc. Lett. 2019, 489, 5053–5075. [Google Scholar] [CrossRef]
- Yamashita, T.; Nagao, T.; Ikeda, H.; Toba, Y.; Kajisawa, M.; Ono, Y.; Tanaka, M.; Akiyama, M.; Harikane, Y.; Ichikawa, K.; et al. A Wide and Deep Exploration of Radio Galaxies with Subaru HSC (WERGS). III. Discovery of a z = 4.72 Radio Galaxy with the Lyman Break Technique. Astron. J. 2020, 160, 60. [Google Scholar] [CrossRef]
- Capetti, A.; Balmaverde, B.; Coloma Puga, M.; Vizzone, B.; Jimenez-Gallardo, A.; García-Pérez, A.; Venturi, G. The quest for high-redshift radio galaxies: I. A pilot spectroscopic study. Astron. Astrophys. 2025, 697, A238. [Google Scholar] [CrossRef]
- Ivezić, Ž.; Brandt, W.N.; Fan, X.; MacLeod, C.L.; Richards, G.T.; Yoachim, P. Optical selection of quasars: SDSS and LSST. In Proceedings of the Multiwavelength AGN Surveys and Studies, Yerevan, Armenia, 14–18 October 2013; Mickaelian, A.M., Sanders, D.B., Eds.; IAU Symposium. Cambridge University Press: Cambridge, UK, 2014; Volume 304, pp. 11–17. [Google Scholar] [CrossRef]
- Ivezić, Ž.; Kahn, S.M.; Tyson, J.A.; Abel, B.; Acosta, E.; Allsman, R.; Alonso, D.; AlSayyad, Y.; Anderson, S.F.; Andrew, J.; et al. LSST: From Science Drivers to Reference Design and Anticipated Data Products. Astrophys. J. 2019, 873, 111. [Google Scholar] [CrossRef]
- An, T.; Wu, X.-P.; Hong, X. SKA data take centre stage in China. Nat. Astron. 2019, 3, 1030. [Google Scholar] [CrossRef]
- An, T.; Wu, X.; Lao, B.; Guo, S.; Xu, Z.; Lv, W.; Zhang, Y.; Zhang, Z. Status and progress of China SKA Regional Centre prototype. Sci. China Phys. Mech. Astron. 2022, 65, 129501. [Google Scholar] [CrossRef]









| Matched Surveys | Matching Radius 1 | Columns for Secondary Filter 2 |
|---|---|---|
| DR16Q–FIRST | 3 | Maj |
| DR16Q–NVSS | 25 | MajAxis |
| DR16Q–GLEAM | 110 | awide, psfawide |
| DR16Q–RACS-DR1 | 15 | amaj0, amaj |
| Sources with Match Tiers | From FIRST | From NVSS | From GLEAM | Rrom RACS | All |
|---|---|---|---|---|---|
| Total matched sources 1 | 1607 | 1614 | 370 | 955 | 2310 |
| Tier 1 sources | 1603 | 831 | 0 | 782 | / |
| Tier 2 sources | 0 | 2 | 0 | 0 | / |
| Tier 3 sources | 4 | 781 | 370 | 173 | / |
| Code | Radio Morphology | Description |
|---|---|---|
| U | Unresolved | Single point-like component |
| SE | Slightly extended | Single component with slightly extended structure |
| E | Elongated | Single elongated profile that is likely distorted by nearby source flux densities |
| CJ | Core–jet | One circular component with a one-sided tail-like jet structure |
| FRI | Radio galaxy FR I | Radio galaxy with FR I-like morphology |
| FRII | Radio galaxy FRII | Radio galaxy with FR II-like morphology |
| OII | One-sided FR II | FR II-like radio source with optical core centered at one of the lobes |
| M | Multiple components | More than one component located within a small or continuous region |
| ND | Not detected | No radio emission detected at the position of the optical quasar |
| Code | Positional identification 1 | Description |
| af | Affected | Radio emission affected by nearby sources or lobes |
| off | Off-centered | Radio source centroid shows a significant offset from the optical quasar |
| cp | Counterpart dominated | Radio source is centered on a low-redshift optical counterpart |
| Index | Col. Name | Unit | Description |
|---|---|---|---|
| 1 | sdss_name | Source name from SDSS DR16Q | |
| 2 | sdss_ra | deg | Right ascension of the SDSS source |
| 3 | sdss_dec | deg | Declination of the SDSS source |
| 4 | category | The final category of the source (good, candidate, or rejected) | |
| 5 | sdss_z | Redshift from DR16Q | |
| 6 | sdss_source_z | Source of redshift derived from DR16Q | |
| 7 | sdss_zwarning | Binary flag on SDSS pipeline redshift estimate quality | |
| 8 | z_reliable_flag | Flag on the reliability of the target’s redshift | |
| 9 | match_tier_code 1 | The four-digit code showing the tier flags for each radio survey | |
| 10 | FIRST | Source name from the FIRST survey catalog | |
| 11 | NVSS | Source name from the NVSS survey catalog | |
| 12 | GLEAM | Source name from the GLEAM survey catalog | |
| 13 | RACS-DR1 | Source name from the RACS-DR1 survey catalog | |
| 14 | SEP_FIRST | arcsec | The optical–radio separation from source positions in FIRST and SDSS |
| 15 | SEP_NVSS | arcsec | The optical–radio separation from source positions in NVSS and SDSS |
| 16 | SEP_RACS | arcsec | The optical–radio separation from source positions in RACS and SDSS |
| 17 | SEP_GLEAM | arcsec | The optical–radio separation from source positions in GLEAM and SDSS |
| 18 | VI_code_FIRST | Radio identification code on source morphology and type on FIRST | |
| 19 | VI_code_NVSS | Radio identification code on source morphology and type on NVSS | |
| 20 | VI_code_RACS | Radio identification code on source morphology and type on RACS | |
| 21 | VI_code_GLEAM | Radio identification code on source morphology and type on GLEAM | |
| 22 | comment_1 | Comment on the source identification from visual inspection |
| Index | Col. Name | Unit | Description |
|---|---|---|---|
| 1 | sdss_name | Source name from SDSS DR16Q | |
| 2 | sdss_ra | deg | Right ascension of the SDSS source |
| 3 | sdss_dec | deg | Declination of the SDSS source |
| 4 | category | The final category of the source (good, candidate, or rejected) | |
| 5 | sdss_z | Redshift from DR16Q | |
| 6 | FIRST | Source name from the FIRST survey catalog | |
| 7 | Fpeak_first | mJy/beam | Source peak intensity at 1.4 GHz from FIRST |
| 8 | Fint_first | mJy | Integrated flux density of the FIRST source |
| 9 | Rms_first | mJy/beam | Rms noise of the FIRST image |
| 10 | NVSS | Source name from the NVSS survey catalog | |
| 11 | S1.4_nvss | mJy | Total flux density of the NVSS source at 1.4 GHz |
| 12 | e_S1.4_nvss | mJy | Uncertainty of the flux density of the NVSS source |
| 13 | RACS-DR1 | Source name from the RACS-DR1 survey catalog | |
| 14 | Fpk_racs | mJy/beam | Peak intensity of the RACS-DR1 source |
| 15 | e_Fpk_racs | mJy/beam | Error of the peak intensity of the RACS-DR1 source |
| 16 | Ftot_racs | mJy | Total flux density of the RACS-DR1 source |
| 17 | e_Ftot_racs | mJy | Error of the total flux density of the RACS-DR1 source |
| 18 | GLEAM | Source name from the GLEAM survey catalog | |
| 19 | Fpwide_gleam | Jy/beam | Peak intensity of the GLEAM source in wide-band image |
| 20 | e_Fpwide_gleam | Jy/beam | Fitting error on peak intensity in wide-band image of the GLEAM source |
| 21 | Fintwide_gleam | Jy | Integrated flux density in wide-band image of the GLEAM source |
| 22 | e_Fintwide_gleam | Jy | Error of integrated flux density in wide-band image of the GLEAM source |
| Survey | Total | Reliable | Candidate | Rejected |
|---|---|---|---|---|
| FIRST | 1607 | 1406 (87%) | 201 (13%) | 0 (0%) |
| NVSS | 1614 | 1218 (75%) | 257 (16%) | 139 (9%) |
| RACS | 955 | 805 (84%) | 129 (14%) | 21 (2%) |
| GLEAM | 370 | 91 (24%) | 54 (15%) | 225 (61%) |
| match_tier_code 1 | Radio Surveys | Tier 1 | Tier 2/Tier 3 | Total | ||||
|---|---|---|---|---|---|---|---|---|
| Good | Cand | Rejected | Good | Cand | Rejected | |||
| 1000 | FIRST only | 296 | 15 | 0 | 0 | 0 | 0 | 311 |
| 0100 | NVSS only | 48 | 22 | 11 | 28 | 40 | 113 | 262 |
| 1100 | FIRST+NVSS | 267 | 30 | 0 | 183 | 55 | 0 | 535 |
| 0010 | RACS only | 25 | 12 | 4 | 7 | 5 | 9 | 62 |
| 1010 | FIRST+RACS | 65 | 5 | 0 | 18 | 2 | 0 | 90 |
| 0110 | NVSS+RACS | 57 | 8 | 0 | 40 | 14 | 4 | 123 |
| 1110 | FRIST+NVSS+RACS | 253 | 22 | 0 | 251 | 31 | 0 | 557 |
| 0001 | GLEAM only | 0 | 0 | 0 | 0 | 9 | 214 | 223 |
| 1001 | FIRST+GLEAM | 0 | 0 | 0 | 0 | 8 | 0 | 8 |
| 0101 | NVSS+GLEAM | 0 | 0 | 0 | 0 | 2 | 7 | 9 |
| 1101 | FRIST+NVSS+GLEAM | 0 | 0 | 0 | 2 | 5 | 0 | 7 |
| 0011 | RACS+GLEAM | 0 | 0 | 0 | 0 | 1 | 0 | 1 |
| 1011 | FIRST+RACS+GLEAM | 0 | 0 | 0 | 0 | 1 | 0 | 1 |
| 0111 | NVSS+RACS+GLEAM | 0 | 0 | 0 | 18 | 1 | 4 | 23 |
| 1111 | FIRST+NVSS+RACS+GLEAM | 0 | 0 | 0 | 71 | 27 | 0 | 98 |
| Total | 1011 | 114 | 15 | 618 | 201 | 351 | 2310 | |
| SDSS Name | Separation | Redshift | TierFIRST | TierNVSS | TierGLEAM | TierRACS | Category |
|---|---|---|---|---|---|---|---|
| 004905.72 − 003051.2 | 43.2″ (326 kpc) | 3.231 | t1 | t3 | t1 | good B | |
| 004905.94 − 003134.3 | 4.165 | t3 | rejected B | ||||
| 011905.36 + 020512.7 | 55.3″ (426 kpc) | 3.010 | t3 | rejected B | |||
| 011907.46 + 020558.2 | 2.970 | t3 | rejected B | ||||
| 022412.54 − 052730.8 | 14.3″ (101 kpc) | 3.822 | t3 | rejected A | |||
| 022413.41 − 052724.8 | 3.779 | t3 | rejected B | ||||
| 130756.18 + 042215.4 | 8.2″ (63 kpc) | 3.030 | t2 | good | |||
| 130756.73 + 042215.5 | 3.012 | t1 | t2 | t1 | good | ||
| 171932.93 + 291929.7 | 106″ (795 kpc) | 3.294 | t3 | rejected B | |||
| 171937.86 + 291805.0 | 3.067 | t3 | rejected B |
Disclaimer/Publisher’s Note: The statements, opinions and data contained in all publications are solely those of the individual author(s) and contributor(s) and not of MDPI and/or the editor(s). MDPI and/or the editor(s) disclaim responsibility for any injury to people or property resulting from any ideas, methods, instructions or products referred to in the content. |
© 2025 by the authors. Licensee MDPI, Basel, Switzerland. This article is an open access article distributed under the terms and conditions of the Creative Commons Attribution (CC BY) license (https://creativecommons.org/licenses/by/4.0/).
Share and Cite
Zhang, Y.; Lin, R.; Perger, K.; Frey, S.; An, T.; Ji, X.; Wu, Q.; Liao, S. Building a Radio AGN Sample from Cosmic Morning—The Radio High-Redshift Quasar Catalog (RHzQCat): I. Catalog from SDSS Quasars and Radio Surveys at z ≥ 3. Universe 2025, 11, 392. https://doi.org/10.3390/universe11120392
Zhang Y, Lin R, Perger K, Frey S, An T, Ji X, Wu Q, Liao S. Building a Radio AGN Sample from Cosmic Morning—The Radio High-Redshift Quasar Catalog (RHzQCat): I. Catalog from SDSS Quasars and Radio Surveys at z ≥ 3. Universe. 2025; 11(12):392. https://doi.org/10.3390/universe11120392
Chicago/Turabian StyleZhang, Yingkang, Ruqiu Lin, Krisztina Perger, Sándor Frey, Tao An, Xiang Ji, Qiqi Wu, and Shilong Liao. 2025. "Building a Radio AGN Sample from Cosmic Morning—The Radio High-Redshift Quasar Catalog (RHzQCat): I. Catalog from SDSS Quasars and Radio Surveys at z ≥ 3" Universe 11, no. 12: 392. https://doi.org/10.3390/universe11120392
APA StyleZhang, Y., Lin, R., Perger, K., Frey, S., An, T., Ji, X., Wu, Q., & Liao, S. (2025). Building a Radio AGN Sample from Cosmic Morning—The Radio High-Redshift Quasar Catalog (RHzQCat): I. Catalog from SDSS Quasars and Radio Surveys at z ≥ 3. Universe, 11(12), 392. https://doi.org/10.3390/universe11120392

