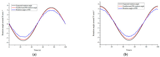
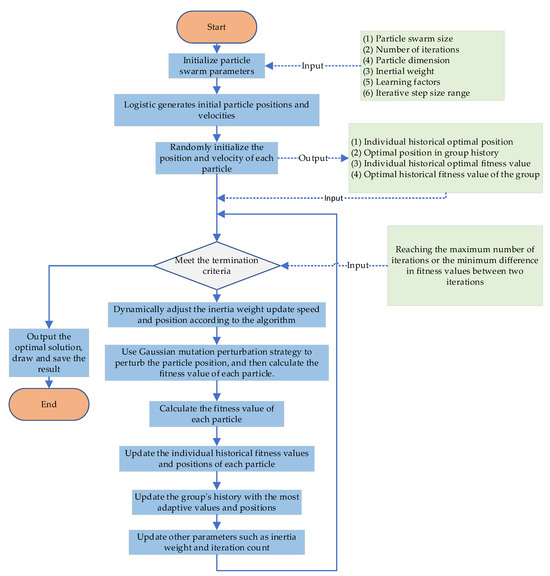
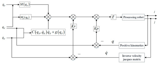
- Article
The Influence of Initial Solution Estimate Method on Efficient Boundary Element Modeling of Rolling Contact
- Shuang Chen,
- Hongxiang Lai,
- Boyang An and
- Jiapeng Liu
A novel methodology is proposed for accelerating the calculation efficiency of the boundary element modeling of rolling contact. This methodology involves the implementation of an initial solution estimate. The method is to provide the initial estima...

