-
Biomarkers Characterizing the Onset of Dietary-Induced Hepatocellular Injury and Visceral Obesity in a Rat Experimental Model -
Deciphering the Role of Different Ceramide Synthases in the Human Cardiomyocyte Hypertrophic Response -
The Effect of 9-Week Dietary Intervention on Anthropometric Parameters and Blood Pressure in Children with Excessive Body Weight -
NMR-Based Metabolomic Profiling Highlights Functional Nutritional Gaps Between Human Milk, Infant Formulas, and Animal Milks
Journal Description
Metabolites
Metabolites
is an international, peer-reviewed, open access journal of metabolism and metabolomics, published monthly online by MDPI.
- Open Access— free for readers, with article processing charges (APC) paid by authors or their institutions.
- High Visibility: indexed within Scopus, SCIE (Web of Science), PubMed, PMC, Embase, CAPlus / SciFinder, and other databases.
- Journal Rank: JCR - Q2 (Biochemistry and Molecular Biology) / CiteScore - Q2 (Endocrinology, Diabetes and Metabolism)
- Rapid Publication: manuscripts are peer-reviewed and a first decision is provided to authors approximately 14.4 days after submission; acceptance to publication is undertaken in 3.6 days (median values for papers published in this journal in the first half of 2025).
- Recognition of Reviewers: reviewers who provide timely, thorough peer-review reports receive vouchers entitling them to a discount on the APC of their next publication in any MDPI journal, in appreciation of the work done.
Impact Factor:
3.7 (2024);
5-Year Impact Factor:
4.1 (2024)
Latest Articles
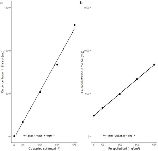
From Micronutrients to Potentially Toxic Elements: Physiological Responses of Canavalia ensiformis to Copper and Iron
Metabolites 2025, 15(11), 706; https://doi.org/10.3390/metabo15110706 (registering DOI) - 29 Oct 2025
Abstract
Background: The increase in potentially toxic elements (PTEs) in the soil is worrying, especially in agricultural soils due to the bioaccumulation factor. Copper (Cu) and iron (Fe) are micronutrients, responsible for important functions in the plant body, but the high availability of
[...] Read more.
Background: The increase in potentially toxic elements (PTEs) in the soil is worrying, especially in agricultural soils due to the bioaccumulation factor. Copper (Cu) and iron (Fe) are micronutrients, responsible for important functions in the plant body, but the high availability of these elements in the soil can cause soil contamination and toxicity in plants; consequently, they can be considered PTEs. Objectives: The focus of this study is to understand the physiological responses (pigments, gas exchange, growth, biomass, accumulation) of Canavalia ensiformis to high levels of Cu and Fe in the soil, in isolation, and to identify which PTE is most harmful to its development. Methods: Two experiments (Cu and Fe) were conducted simultaneously in a greenhouse. Treatments of 50, 150, 250, and 350 mg dm−3 of soil for each element (CuSO4*5H2O and FeSO4*7H2O) were incorporated into the soil (Oxisol) of each experimental unit (4 dm3 pot), in addition to the control. C. ensiformis seeds were sown directly in soil enriched with Cu and Fe, respectively, and after emergence they were cultivated for 90 days. Results: Changes in chlorophyll levels caused direct effects on gas exchange, shoot biomass, root development, nodulation, and total plant biomass. The tolerance of the species is dependent on chlorophyll levels and gas exchange. There was accumulation of both PTEs in the roots and low translocation to the shoot. Conclusions: The plants were tolerant to Fe treatments; however, they were not tolerant to Cu treatments (T150–T350). Excess Cu was more detrimental to plant development.
Full article
(This article belongs to the Section Plant Metabolism)
►
Show Figures
Open AccessSystematic Review
Harnessing Metabolomics to Advance Nutrition-Based Therapeutics for Inflammation: A Systematic Review of Randomized Clinical Trials
by
Belén Carlino, Gerardo N. Guerrero-Flores, Camila Niclis, Gina Segovia-Siapco and Martín L. Mayta
Metabolites 2025, 15(11), 705; https://doi.org/10.3390/metabo15110705 (registering DOI) - 29 Oct 2025
Abstract
Background/Objectives: The association between plasma metabolites derived from dietary substrates and inflammatory processes remains underexplored, despite its potential relevance in the prevention of non-communicable diseases. This systematic review aimed to examine the relationship between blood metabolites and the modulation of inflammatory biomarkers. Methods:
[...] Read more.
Background/Objectives: The association between plasma metabolites derived from dietary substrates and inflammatory processes remains underexplored, despite its potential relevance in the prevention of non-communicable diseases. This systematic review aimed to examine the relationship between blood metabolites and the modulation of inflammatory biomarkers. Methods: A total of 25 randomized controlled trials, published between 2019 and 2024, were included from an initial pool of 111 records. These studies investigated the effects of dietary patterns, specific food groups, or nutritional supplements on the human metabolome and their potential links to inflammation. Results: Metabolomic analyses were predominantly performed using mass spectrometry (MS)-based platforms (17 out of 25), with liquid chromatography–mass spectrometry as the most frequently employed method. Both targeted (n = 14) and untargeted (n = 11) approaches were represented, and samples were drawn from plasma, urine, and feces. Across the interventions, 64 metabolites were modulated, including fatty acyls, glycerolipids, benzenoids, and organic acids, reflecting potential changes in pathways related to oxidative stress, lipid and carbohydrate metabolism, and inflammatory signaling. Several studies also assessed classical inflammatory biomarkers such as C-reactive protein (CRP), tumor necrosis factor alpha (TNFα), interleukin-6 (IL-6), and monocyte chemoattractant protein-1 (MCP-1). Interventions involving healthy traditional dietary patterns, improvements in dietary fat quality, or the use of specific probiotic strains were often associated with favorable immunometabolic outcomes. In contrast, some interventions, such as Mohana Choorna, elicited upregulation of immune-related gene expression in adipose tissue without improvements in glucose or lipid metabolism. Conclusions: While metabolomic responses varied across studies, the evidence highlights the value of dietary interventions in modulating systemic metabolism and inflammation. These findings support the integration of metabolomics into clinical nutrition to define more personalized and effective dietary strategies for inflammation-related chronic disease prevention.
Full article
(This article belongs to the Special Issue The Role of Diet and Nutrition in Relation to Metabolic Health)
►▼
Show Figures

Graphical abstract
Open AccessReview
Narrative Review on Parathyroid Gland Disorders in Individuals Living with HIV: An Update
by
Ahmed Hassan, Yashar Mashayekhi, Ridwan Hashi, Musaab Ahmed, Dushyant Mital and Mohamed H. Ahmed
Metabolites 2025, 15(11), 704; https://doi.org/10.3390/metabo15110704 (registering DOI) - 29 Oct 2025
Abstract
Parathyroid gland disorders, including secondary hyperparathyroidism, have emerged as significant endocrine complications in people living with HIV (PLWHIV). This narrative review synthesises recent evidence on the prevalence, mechanisms, and clinical implications of parathyroid dysfunction in PLWHIV. HIV infection, combined antiretroviral therapy (cART), and
[...] Read more.
Parathyroid gland disorders, including secondary hyperparathyroidism, have emerged as significant endocrine complications in people living with HIV (PLWHIV). This narrative review synthesises recent evidence on the prevalence, mechanisms, and clinical implications of parathyroid dysfunction in PLWHIV. HIV infection, combined antiretroviral therapy (cART), and immune activation contribute to parathyroid dysfunction, with cART regimens, particularly Tenofovir Disoproxil Fumarate (TDF), exacerbating these disturbances by altering the calcium and parathyroid hormone (PTH) dynamics. Studies show that PTH levels in PLWHIV on TDF were significantly elevated compared to those on non-TDF-based cART regimens. Histopathological studies highlight a higher prevalence of parathyroid hyperplasia in PLWHIV, often linked to chronic deficiencies in calcium, magnesium, and vitamin D, as well as immune dysregulation. The dysfunction observed ranges from inappropriate elevation of PTH levels to hypoparathyroidism, leading to rapid bone density loss and an increased fracture risk. Despite the fact that HIV is a condition associated with high malignancy, parathyroid malignancy is a very rare issue. Despite the growing recognition of these complications, routine screening for PTH and bone health remains inadequate in standard clinical HIV care. This review advocates for incorporating routine monitoring of serum PTH, calcium, phosphate, and vitamin D levels, especially in those on TDF-based cART. Early detection of subclinical parathyroid dysfunction can prevent complications such as secondary hyperparathyroidism and neuromuscular symptoms. Clinicians should be aware of atypical biochemical presentations, such as elevated PTH with normal calcium, which may indicate cART-induced dysregulation, improving patient management and outcomes.
Full article
(This article belongs to the Section Endocrinology and Clinical Metabolic Research)
►▼
Show Figures

Graphical abstract
Open AccessArticle
Metabolomic Revelations into the Dynamic Transformations Across Various Developmental Stages of Coprinus comatus Through UHPLC-Q-Orbitrap-HRMS Analysis
by
Yu Wang, Guangsheng Ding, Peng Xu, Yun Cheng, Xuan Liang, Chunying Wu, Zhi Yang and Yatuan Ma
Metabolites 2025, 15(11), 703; https://doi.org/10.3390/metabo15110703 (registering DOI) - 29 Oct 2025
Abstract
Background: Dietary supplements and functional foods derived from mushrooms have gained increasing popularity. Among these, Coprinus comatus stands out due to its excellent flavor and high nutritional value. However, its susceptibility to autolysis and short shelf life significantly limits its utilization. Although
[...] Read more.
Background: Dietary supplements and functional foods derived from mushrooms have gained increasing popularity. Among these, Coprinus comatus stands out due to its excellent flavor and high nutritional value. However, its susceptibility to autolysis and short shelf life significantly limits its utilization. Although a few studies have attempted to elucidate the autolysis mechanism of C. comatus, only few research has been conducted on the detailed metabolic changes occurring during its growth cycle. Objectives: By conducting a dynamic metabolic profiling analysis of C. comatus metabolites across different developmental stages and tissue parts, this study aims to elucidate the variations in its metabolic composition. Methods: In this study, fruiting bodies of C. comatus were cultivated and collected at four distinct developmental stages. These samples were further divided into cap and gills (CG) and stipe (ST) tissues. Subsequently, UHPLC-Q-Orbitrap was employed for non-targeted dynamic metabolomics analysis of C. comatus samples. The identification of analytes was performed using Compound Discovery 3.3. Then, differential accumulated metabolites (DAMs) between CG and ST at the same stage and CG or ST between adjacent stages were identified. Furthermore, Kyoto Encyclopedia of Genes and Genomes (KEGG) pathway analysis was conducted to identify potential contributors to the observed metabolic changes. In addition, the 2,2-diphenyl-1-picrylhydrazyl (DPPH) free radical scavenging activity of samples was determined. Results: A total of 490 metabolites were annotated, and the most abundant metabolite groups were lipids, alkaloids, amino acids and their derivatives. It revealed that the metabolites of the ST remained relatively stable across the four growth stages, whereas autolysis induced significant alterations in the metabolites of the CG. KEGG pathway analysis indicated that these changes were primarily linked to lipid and amino acid biosynthesis and metabolic pathways. Furthermore, DPPH assays demonstrated a significant increase in the free radical scavenging activity of CG following autolysis. Conclusions: The metabolites of C. comatus exhibit dynamic variations across different growth stages and tissue locations. The significant morphological changes in CG induced by autolysis are mirrored by corresponding alterations in its metabolic profile. The enhanced DPPH free radical scavenging activity observed in the autolyzed samples, along with the distribution patterns of bioactive components, provides valuable insights for the efficient utilization of C. comatus.
Full article
(This article belongs to the Section Food Metabolomics)
►▼
Show Figures

Graphical abstract
Open AccessArticle
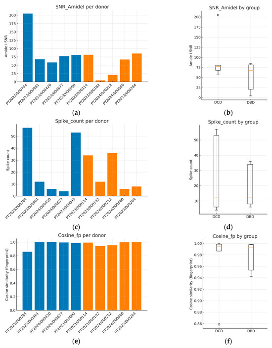
Rapid FTIR Spectral Fingerprinting of Kidney Allograft Perfusion Fluids Distinguishes DCD from DBD Donors: A Pilot Machine Learning Study
by
Luis Ramalhete, Rúben Araújo, Miguel Bigotte Vieira, Emanuel Vigia, Ana Pena, Sofia Carrelha, Anibal Ferreira and Cecília R. C. Calado
Metabolites 2025, 15(11), 702; https://doi.org/10.3390/metabo15110702 (registering DOI) - 29 Oct 2025
Abstract
Background/Objectives: Rapid, objective phenotyping of donor kidneys is needed to support peri-implant decisions. Label-free Fourier-transform infrared (FTIR) spectroscopy of static cold-storage Celsior® perfusion fluid can discriminate kidneys recovered from donation after circulatory death (DCD) versus donation after brain death (DBD). Methods: Preservation
[...] Read more.
Background/Objectives: Rapid, objective phenotyping of donor kidneys is needed to support peri-implant decisions. Label-free Fourier-transform infrared (FTIR) spectroscopy of static cold-storage Celsior® perfusion fluid can discriminate kidneys recovered from donation after circulatory death (DCD) versus donation after brain death (DBD). Methods: Preservation solution from isolated kidney allografts (n = 10; 5 DCD/5 DBD) matched on demographics was analyzed in the Amide I and fingerprint regions. Several spectral preprocessing steps were applied, and feature extraction was based on the Fast Correlation-Based Filter. Support vector machines and Naïve Bayes were evaluated. Unsupervised structure was assessed based on cosine distance, multidimensional scaling, and hierarchical clustering. Two-dimensional correlation spectroscopy (2D-COS) was used to examine band co-variation. Results: Donor cohorts were well balanced, except for higher terminal serum creatinine in DCD. Quality metrics were comparable, indicating no systematic technical bias. In Amide I, derivatives improved classification, but performance remained modest (e.g., second derivative with feature selection yielded an area under the curve (AUC) of 0.88 and an accuracy of 0.90 for support vector machines; Naïve Bayes reached an AUC of 0.92 with an accuracy of 0.70). The fingerprint window was most informative. Naïve Bayes with second derivative plus feature selection identified bands at ~1202, ~1203, ~1342, and ~1413 cm−1 and achieved an AUC of 1.00 and an accuracy of 1.00. Unsupervised analyses showed coherent grouping in the fingerprint region, and 2D correlation maps indicated coordinated multi-band changes. Conclusions: Performance in this 10-sample pilot should be interpreted cautiously, as perfect leave-one-out cross-validation (LOOCV) estimates are vulnerable to overfitting. The findings are preliminary and hypothesis-generating, and they require confirmation in larger, multicenter cohorts with a pre-registered analysis pipeline and external validation.
Full article
(This article belongs to the Special Issue Novel Approaches for Metabolomics in Drugs and Biomarkers Discovery: 2nd Edition)
►▼
Show Figures

Figure 1
Open AccessArticle
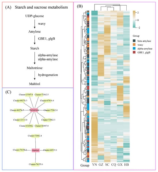
Geographical Variation Shapes Nutritional Metabolite Profile and Food Functionality of Houttuynia cordata
by
Yuanyuan Zhang, Xuelang Fu, Jinqun Zhu, Yu Gui, Huilin Huang, Yangye Liao, Yanping Mao, Hui Tian and Lei Liu
Metabolites 2025, 15(11), 701; https://doi.org/10.3390/metabo15110701 (registering DOI) - 29 Oct 2025
Abstract
Background/Objectives: Houttuynia cordata Thunb., a widely consumed vegetable and traditional food in Asia, possesses significant nutritional value. However, the impact of geographical origin on its nutritional metabolite composition, crucial for food quality and functionality, remains unclear. Methods: Here, we conducted a comprehensive
[...] Read more.
Background/Objectives: Houttuynia cordata Thunb., a widely consumed vegetable and traditional food in Asia, possesses significant nutritional value. However, the impact of geographical origin on its nutritional metabolite composition, crucial for food quality and functionality, remains unclear. Methods: Here, we conducted a comprehensive metabolomic analysis of H. cordata cultivated across six major Chinese regions (Yunnan, Guangxi, Guizhou, Sichuan, Chongqing, Hubei) using UPLC-MS/MS. Results and Conclusions: We identified 496 nutritional metabolites, predominantly amino acids and derivatives (53.23%). Key bioactive carbohydrates, maltotriose and maltitol, exhibited distinct geographical accumulation patterns: maltotriose was significantly enriched in Yunnan (YN), while maltitol accumulated predominantly in Sichuan (SC). Integrated transcriptomic analysis linked this variation to the differential expression of starch metabolism genes (GBE1/glgB, α-amylases, β-amylases). Bioinformatic evaluation suggested potential health-related functionalities associated with these metabolites. These findings provide critical insights into the geographical determinants of H. cordata nutritional quality and functional properties. They offer a scientific foundation for optimizing cultivation practices based on regional advantages and developing H. cordata as a region-specific, high-value vegetable and functional food ingredient targeting distinct nutraceutical applications.
Full article
(This article belongs to the Section Food Metabolomics)
►▼
Show Figures

Figure 1
Open AccessArticle
Metabolomics Analysis Uncovers Distinct Profiles of Liver Post-Transplant Patients by Immunosuppression Regimen
by
Cristina Baciu, Bima J. Hasjim, Saba Maleki, Elisa Pasini, Meera Kennedybhai Patel, Maryam Shojaee, Amirhossein Azhie, Giovanna Saracino, Sumeet K. Asrani and Mamatha Bhat
Metabolites 2025, 15(11), 700; https://doi.org/10.3390/metabo15110700 - 29 Oct 2025
Abstract
Background/Objectives: Long-term survival among liver transplant (LT) recipients who live beyond one year has remained relatively stable over recent decades. However, reducing long-term morbidity is increasingly important, and metabolomics may enable risk-based, personalized immunosuppression. We aimed to evaluate and compare the serum metabolomic
[...] Read more.
Background/Objectives: Long-term survival among liver transplant (LT) recipients who live beyond one year has remained relatively stable over recent decades. However, reducing long-term morbidity is increasingly important, and metabolomics may enable risk-based, personalized immunosuppression. We aimed to evaluate and compare the serum metabolomic profiles of LT recipients treated with tacrolimus (TAC) versus sirolimus (SIR), to elucidate metabolic pathways associated with these regimens. Methods: Targeted metabolomic profiling of 894 metabolites was conducted on serum samples from 128 LT recipients using the Biocrates MxP® Quant 500 kit. Data were analyzed with MetaboAnalyst 6.0, and multivariate analysis was performed using Partial Least Squares-Discriminant Analysis (PLS-DA). Metabolites with Variable Importance in Projection (VIP) scores > 1.5 underwent pathway enrichment in OmicsNet, incorporating Gene Ontology annotations and Kyoto Encyclopedia of Genes and Genomes (KEGG)-based network analysis. Results: Eighty-seven metabolites were significantly altered between groups. Phosphatidylcholines (PCs) and ceramides were elevated in TAC-treated patients, while di- and triacylglycerols were higher in the SIR group. Pathway enrichment implicated lipid metabolism, particularly glycerophospholipid, ether lipid, and sphingolipid pathways. Network analysis identified enriched modules related to metabolic regulation and immune response. Conclusions: Divergent metabolomic profiles distinguish TAC- and SIR-treated recipients, suggesting regimen-specific impacts on lipid metabolism with potential relevance to post-transplant complications.
Full article
(This article belongs to the Section Endocrinology and Clinical Metabolic Research)
►▼
Show Figures

Graphical abstract
Open AccessArticle
Melatonin and Inflammatory Cytokines as Modulators of the Interaction Between Gestational Diabetes Mellitus and Pregnancy-Specific Urinary Incontinence
by
Danielle Cristina Honório França, Eduardo Luzia França, Adenilda Cristina Honório-França, Kênia Maria Rezende Silva, Adriele Ataídes de Queiroz, Tassiane Cristina Morais, Emanuelle Carolina Honorio França, Carolina Neiva Frota de Carvalho, Danny Laura Gomes Fagundes-Triches, Angélica Mércia Pascon Barbosa, Iracema de Mattos Paranhos Calderon, Luis Sobrevia and Marilza Vieira Cunha Rudge
Metabolites 2025, 15(11), 699; https://doi.org/10.3390/metabo15110699 - 28 Oct 2025
Abstract
Background: The pathogenesis of developing gestational diabetes mellitus (GDM) integrated with pregnancy-specific urinary incontinence (PSUI) may be related to immunological and hormonal factors. Inflammatory cytokines influence the function and regulation of the urinary tract, and changes in melatonin concentration are a predisposing factor
[...] Read more.
Background: The pathogenesis of developing gestational diabetes mellitus (GDM) integrated with pregnancy-specific urinary incontinence (PSUI) may be related to immunological and hormonal factors. Inflammatory cytokines influence the function and regulation of the urinary tract, and changes in melatonin concentration are a predisposing factor for smooth muscle dysfunction and cystometric changes. Objective: This study examines the influence of melatonin, MT1 and MT2 receptors, and inflammatory cytokines in the blood and urine of pregnant women with GDM and PSUI. Methods: Two hundred sixty-nine pregnant women were approached during the diagnostic investigation of GDM and answered a specifically structured questionnaire about the involuntary loss of urine. According to these criteria, mothers were divided into four groups: continent normoglycemic (NG-C), incontinent normoglycemic (NG-I), continent GDM (GDM-C), and incontinent GDM (GDM-UI). Blood and urine samples were collected to determine the levels of melatonin, melatonin sulfate, melatonin receptors (MT1 and MT2), and inflammatory cytokines. Results: Blood level of melatonin and IL-10 was lower, but MT1, MT2, IL-1β, IL-8, and TNF-α were higher in GDM-UI compared with the NG-C group. The melatonin sulfate level was lower in the urine of the GDM-UI group compared with the NG-C group. Conclusions: Maternal hyperglycemia associated with urinary incontinence generates an inflammatory environment characterized by reduced melatonin and IL-10 and increased IL-1β, IL-8, and TNF-α in the blood of mothers with GDM with UI. This environmental condition may be involved in the pathogenesis of these pathologies.
Full article
(This article belongs to the Section Endocrinology and Clinical Metabolic Research)
►▼
Show Figures

Graphical abstract
Open AccessArticle
Plasma and Milk Variables Classify Diet, Dry Period Length, and Lactation Week of Dairy Cows Using a Machine Learning Approach
by
Xiaodan Wang, Sanjeevan Jahagirdar, Bas Kemp, Josef J. Gross, Rupert M. Bruckmaier, Edoardo Saccenti and Ariette van Knegsel
Metabolites 2025, 15(11), 698; https://doi.org/10.3390/metabo15110698 - 28 Oct 2025
Abstract
Background/Objectives: The aim of this study was to classify cows with respect to different diets, dry period (DP) lengths, and lactation weeks based on body weight, milk variables, and plasma metabolites measured in early lactation. Methods: Holstein–Friesian cows (n =
[...] Read more.
Background/Objectives: The aim of this study was to classify cows with respect to different diets, dry period (DP) lengths, and lactation weeks based on body weight, milk variables, and plasma metabolites measured in early lactation. Methods: Holstein–Friesian cows (n = 95) were randomly assigned to three DP lengths (0, 30, or 60 d; n = 31, 34, and 30) and two early-lactation diets (lipogenic: n = 47; glucogenic: n = 48) in a 3 × 2 factorial design. From 10 d pre-calving to 8 weeks postpartum, cows received experimental diets. An XGBoost model was trained for classification using weekly body weight, milk variables, and plasma metabolites, validated via 1000 repeated hold-out partitions with stratified sampling. Results: Classification performance for lactation week, relative to week 1 in lactation, was good, with an area under the curve (AUC) > 0.9, independent of diet or DP length. The classification for 0 d vs. 60 d DP length was better than that for 0 d vs. 30 d or 30 d vs. 60 d DP length, showing an AUC > 0.8, independent of diet or lactation week. The top features to classify diet were plasma urea and milk fat content. Milk yield and protein content were the important features for classifying lactation weeks regardless of diet, while milk fat content was a critical predictor specific to the glucogenic diet. Conclusions: Our findings demonstrate that milk and plasma features can retrospectively classify management groups in early lactation using machine learning approaches.
Full article
(This article belongs to the Special Issue NMR-Based Metabolomics in Biomedicine and Food Science)
►▼
Show Figures

Figure 1
Open AccessArticle
Metabolite Genome-Wide Association in Hispanics with Obesity Reveals Genetic Risk and Interactions with Dietary Factors for Type 2 Diabetes
by
Chao-Qiang Lai, Laurence D. Parnell, Zhuoheng Li, Sabrina E. Noel, Shilpa N. Bhupathiraju, Katherine L. Tucker and José M. Ordovás
Metabolites 2025, 15(11), 697; https://doi.org/10.3390/metabo15110697 - 28 Oct 2025
Abstract
Background: Obesity is a leading cause of type 2 diabetes (T2D), with particularly high prevalence in Hispanic populations residing in the USA. However, how genetic variation influences obesity-related blood metabolite levels which, in turn, contribute to T2D progression, is not well understood. Our
[...] Read more.
Background: Obesity is a leading cause of type 2 diabetes (T2D), with particularly high prevalence in Hispanic populations residing in the USA. However, how genetic variation influences obesity-related blood metabolite levels which, in turn, contribute to T2D progression, is not well understood. Our goal was to identify and understand genetic and dietary connections between obesity and T2D in a Hispanic cohort of older adults. Materials and Methods: We conducted a genome-wide association study on 13 specific metabolites previously associated with T2D and characteristic of individuals with abdominal obesity within the Boston Puerto Rican Health Study cohort. We further examined associations of identified metabolite quantitative trait loci (mQTLs) and their interactions with targeted dietary factors on T2D prevalence and related traits. We used gene set and pathway analysis with protein–protein interaction networks to explore the molecular mechanisms underlying the metabolic connections between obesity and T2D. Results: We identified 30 single-nucleotide polymorphisms (SNPs) acting as mQTLs for these 13 metabolites. These mQTLs were located within 19 gene regions, associated with processes such as linoleic acid metabolism, alpha-linolenic acid metabolism, and glycerophospholipid biosynthesis. Although no mQTLs were directly associated with T2D or related traits, 12 demonstrated interactions with certain food groups that affect T2D risk. Moreover, gene set and pathway analysis with protein–protein interaction networks indicated that alpha-linolenic acid metabolism, lipid metabolism, and glycerophospholipid biosynthesis and metabolism among other pathways are potential connections between T2D and obesity. Conclusions: This study identifies biochemical relationships between genetic susceptibility and dietary influences, contributing to our understanding of T2D progression in Hispanic people with obesity.
Full article
(This article belongs to the Special Issue Connections Between Nutrition, Epidemiology, and Metabolism)
►▼
Show Figures

Figure 1
Open AccessReview
Integrating Advanced Metabolomics and Machine Learning for Anti-Doping in Human Athletes
by
Mohannad N. AbuHaweeleh, Ahmad Hamdan, Jawaher Al-Essa, Shaikha Aljaal, Nasser Al Saad, Costas Georgakopoulos, Francesco Botre and Mohamed A. Elrayess
Metabolites 2025, 15(11), 696; https://doi.org/10.3390/metabo15110696 - 27 Oct 2025
Abstract
The ongoing challenge of doping in sports has triggered the adoption of advanced scientific strategies for the detection and prevention of doping abuse. This review examines the potential of integrating metabolomics aided by artificial intelligence (AI) and machine learning (ML) for profiling small-molecule
[...] Read more.
The ongoing challenge of doping in sports has triggered the adoption of advanced scientific strategies for the detection and prevention of doping abuse. This review examines the potential of integrating metabolomics aided by artificial intelligence (AI) and machine learning (ML) for profiling small-molecule metabolites across biological systems to advance anti-doping efforts. While traditional targeted detection methods serve a primarily forensic role—providing legally defensible evidence by directly identifying prohibited substances—metabolomics offers complementary insights by revealing both exogenous compounds and endogenous physiological alterations that may persist beyond direct drug detection windows, rather than serving as an alternative to routine forensic testing. High-throughput platforms such as UHPLC-HRMS and NMR, coupled with targeted and untargeted metabolomic workflows, can provide comprehensive datasets that help discriminate between doped and clean athlete profiles. However, the complexity and dimensionality of these datasets necessitate sophisticated computational tools. ML algorithms, including supervised models like XGBoost and multi-layer perceptrons, and unsupervised methods such as clustering and dimensionality reduction, enable robust pattern recognition, classification, and anomaly detection. These approaches enhance both the sensitivity and specificity of diagnostic screening and optimize resource allocation. Case studies illustrate the value of integrating metabolomics and ML—for example, detecting recombinant human erythropoietin (r-HuEPO) use via indirect blood markers and uncovering testosterone and corticosteroid abuse with extended detection windows. Future progress will rely on interdisciplinary collaboration, open-access data infrastructure, and continuous methodological innovation to fully realize the complementary role of these technologies in supporting fair play and athlete well-being.
Full article
(This article belongs to the Special Issue Artificial Intelligence and Machine Learning in Metabolomics)
►▼
Show Figures

Graphical abstract
Open AccessArticle
Metabolomic Profile of Weight Gain of People Living with HIV Treated with Integrase Strand Transfer Inhibitor Regimens Reveals Dysregulated Lipid Metabolism and Mitochondrial Dysfunction
by
Ana Miriam Ascencio-Anastacio, Violeta Larios-Serrato, José Antonio Mata-Marín, Mara Rodríguez Evaristo, Mireya Núñez-Armendáriz, Ana Luz Cano-Díaz, Alberto Chaparro-Sánchez, Gloria Elizabeth Salinas-Velázquez, Angélica Maldonado-Rodríguez, Javier Torres, María Martha García-Flores, Zuriel Eduardo Martínez-Valencia, Beatriz Irene Arroyo-Sánchez, Viridiana Olin-Sandoval, Fernando Minauro, Jesus Enrique Gaytán-Martínez and Ericka Nelly Pompa-Mera
Metabolites 2025, 15(11), 695; https://doi.org/10.3390/metabo15110695 - 25 Oct 2025
Abstract
Background/Objectives: Excessive weight gain is a growing concern among people living with HIV (PWH) receiving integrase strand transfer inhibitor (INSTI)-based regimens as first-line antiretroviral therapy (ART), as it may contribute to multimorbidity. The mechanisms driving weight gain in INSTI users are not
[...] Read more.
Background/Objectives: Excessive weight gain is a growing concern among people living with HIV (PWH) receiving integrase strand transfer inhibitor (INSTI)-based regimens as first-line antiretroviral therapy (ART), as it may contribute to multimorbidity. The mechanisms driving weight gain in INSTI users are not fully understood but are thought to be multifactorial. This study examines the plasma metabolome associated with weight gain in PWH on INSTI-based regimens. Methods: We conducted a nested case–control study within the randomized clinical trial MICTLAN (NCT06629480). Sixty-six participants were randomized to receive INSTI-based regimens, either bictegravir/tenofovir alafenamide/emtricitabine (BIC/TAF/FTC) or dolutegravir/abacavir/lamivudine (DTG/ABC/3TC), and followed for 18 months. Weight gain >10% relative to baseline was considered a primary endpoint and used as a criterium to categorize cases (n = 28) and controls (n = 38). Anthropometric and clinical measurements, plasma insulin, and metabolomic profiles were assessed at baseline and 18 months post-ART. Plasma untargeted metabolomics was performed using liquid chromatography–mass spectrometry (LC-MS/MS) to identify metabolomic changes linked to weight gain. Bioinformatic tools, including Partial Least Squares Discriminant Analysis (PLS-DA), volcano plots, and KEGG pathway enrichment analysis, were used to analyze plasma metabolomes and identify significant differential metabolites. Results: Weight gain at 18 months in PWH on INSTI-based ART was associated with insulin resistance, as measured by HOMA-IR (OR 3.23; 95% CI 1.14–9.10; p = 0.023), and visceral adipose tissue thickness > 4 cm (OR 4.50; 95% CI 1.60–13.03; 9.10; p = 0.004), and hypertriglyceridemia (OR 3.9; 95% CI 1.38–10.94; p = 0.008). Baseline HIV RNA viral load >50,000 copies/mL (OR 8.05; 95% CI 2.65–24.43; p = 0.0002) was identified as a baseline predictor of weight gain (aOR 6.58 (1.83–23.58); p = 0.004). In addition, accumulation of circulating medium-chain acylcarnitines, indicative of mitochondrial dysfunction, and insulin resistance were linked to weight gain in PWH on INSTI-based regimens after 18 months of therapy. Conclusions: This metabolomic study identified metabolites reflecting mitochondrial dysfunction, dysregulated lipid metabolism, and altered amino acid metabolism as key mechanisms underlying insulin resistance and weight gain in PWH on INSTI-based ART.
Full article
(This article belongs to the Special Issue Lipid Metabolism Dysregulation in Metabolic Disorders: Unraveling the Molecular Complexity)
►▼
Show Figures

Figure 1
Open AccessReview
Endothelial Arginine Metabolism in Angiogenesis: Mechanistic Insights from Tissue Repair to Tumor Progression
by
Cristina Arce-Recatala and Roxana Elena Oberkersch
Metabolites 2025, 15(11), 694; https://doi.org/10.3390/metabo15110694 - 25 Oct 2025
Abstract
Angiogenesis, the process of forming new blood vessels from pre-existing vasculature, is essential both during development and in adulthood under physiological and pathological conditions. Therefore, understanding the molecular mechanisms that control angiogenesis has far-reaching implications in developmental biology and the treatment of human
[...] Read more.
Angiogenesis, the process of forming new blood vessels from pre-existing vasculature, is essential both during development and in adulthood under physiological and pathological conditions. Therefore, understanding the molecular mechanisms that control angiogenesis has far-reaching implications in developmental biology and the treatment of human diseases. In this context, amino acid metabolism has emerged as a key driver of blood vessel formation. While the role of L-arginine (L-arg) in the cardiovascular system has been extensively described, whether L-arg could serve as a potential metabolite to target during tumor angiogenesis or be exploited to promote tissue regeneration remains unclear. Here, we will describe L-arg metabolism in the vascular context and its crosstalk with angiogenic metabolic pathways. We will also review the main findings regarding the role of L-arg in tissue regeneration and tumor progression, situating L-arg at the center of the discussion on regenerative and preventive vascular medicine.
Full article
(This article belongs to the Special Issue Amino Acid Metabolism in Angiogenesis)
►▼
Show Figures

Figure 1
Open AccessArticle
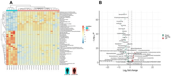
Metabolic Features of Saliva Before and After Breast Cancer Surgery
by
Denis V. Solomatin, Elena A. Sarf and Lyudmila V. Bel’skaya
Metabolites 2025, 15(11), 693; https://doi.org/10.3390/metabo15110693 - 25 Oct 2025
Abstract
Background: Changes in salivary metabolites in patients after surgery can provide important information for fundamental research. Objectives: To analyze changes in the salivary metabolic profile before and after breast tumor surgery. Methods: The study involved 660 breast cancer patients (54.6 ±
[...] Read more.
Background: Changes in salivary metabolites in patients after surgery can provide important information for fundamental research. Objectives: To analyze changes in the salivary metabolic profile before and after breast tumor surgery. Methods: The study involved 660 breast cancer patients (54.6 ± 1.9 years) and 127 healthy volunteers (49.3 ± 1.5 years). Saliva samples were collected from all patients before treatment, and levels of total protein, urea, α-amino acids, imidazole compounds, and nitric oxide, as well as gamma-glutamyl transferase (GGT), lactate dehydrogenase (LDH), α-amylase, and catalase activity, were determined. In 139 breast cancer patients, these parameters were re-measured in saliva 4 weeks after surgical removal of the tumor (radical mastectomy). Results: In breast cancer, the activity of GGT (+17.6%, p < 0.0001), catalase (+14.7%, p = 0.0485), urea content (+24.6%, p = 0.0006), total protein (+13.6%, p = 0.0432), α-amino acids (+3.1%, p < 0.0001) increased in saliva, but LDH activity (−16.9%, p < 0.0001) and the content of imidazole compounds (−25.2%, p < 0.0001) decreased. It was found that after surgical treatment of breast cancer, a number of the biochemical parameters of saliva are restored. It is shown that the greatest deviations of the metabolic profile of saliva from the norm before surgery correspond to the early stages and the most prognostically favorable phenotypes of breast cancer. After surgery, metabolic differences are most pronounced for triple-negative breast cancer. Conclusions: A time interval of 4 weeks is not sufficient for complete recovery, but for most biochemical parameters the values are intermediate between those for healthy controls and primary breast cancer.
Full article
(This article belongs to the Special Issue Investigation of the Metabolic Mechanisms Underlying Breast Cancer: Navigating from Diagnosis to Survivorship)
►▼
Show Figures

Graphical abstract
Open AccessArticle
Impact of a Lifestyle Intervention on Gut Microbiome Composition: A Quasi-Controlled Before-and-After Analysis
by
Fatma Shehata, Karen M. Dwyer, Michael Axtens, Sean L. McGee and Leni R. Rivera
Metabolites 2025, 15(11), 692; https://doi.org/10.3390/metabo15110692 - 24 Oct 2025
Abstract
Background: The human gastrointestinal tract harbors a complex microbiota that plays a vital role in metabolic health. Dysbiosis of the gut microbiome has been linked to metabolic syndrome (MetS), a growing health concern characterized by obesity, hypertension, and dyslipidemia, all of which
[...] Read more.
Background: The human gastrointestinal tract harbors a complex microbiota that plays a vital role in metabolic health. Dysbiosis of the gut microbiome has been linked to metabolic syndrome (MetS), a growing health concern characterized by obesity, hypertension, and dyslipidemia, all of which are strongly associated with insulin resistance and low-grade inflammation. This study aimed to analyze changes in gut microbiome composition and metabolic parameters in individuals with MetS following a 3-month shared medical appointment program driven by a patient-centered agenda with an emphasis on lifestyle pillars of diet, activity, sleep, and stress management. Methods: Thirty-six individuals with MetS were recruited. Of these, 14 completed a structured metabolic health program with facilitated group appointments, including personalized dietary adjustments, increased physical activity, stress management, and clinical monitoring, while 22 served as an untreated group. Fecal samples were collected for full-length 16S rRNA sequencing. Clinical and biochemical parameters, including body weight, blood pressure, HbA1c, triglycerides, and liver enzymes, were assessed. Microbiome data were analyzed for alpha and beta diversity and differential abundance. Correlations between microbial genera and clinical parameters were evaluated using Spearman correlation. Results: Post-intervention, significant improvements were observed in body weight (p = 0.0061), HbA1c (p = 0.033), triglycerides (p = 0.047), AST (p = 0.016), and systolic blood pressure (p = 0.020). Alpha and beta diversity of the gut microbiome showed no significant changes. However, differential abundance analysis revealed increased levels of butyrate-producing and anti-inflammatory genera including Duncaniella, Megasphaera, Pseudoruminococcus, and Oliverpabstia. Conclusions: A 3-month lifestyle intervention in individuals with MetS was associated with marked improvements in metabolic health and beneficial shifts in gut microbiota composition. These findings suggest that even small lifestyle modifications may be a potential therapeutic target for metabolic syndrome management, highlighting the need for personalized approaches in future research.
Full article
(This article belongs to the Special Issue Diet, Gut Microbiota and Metabolic Health)
►▼
Show Figures

Graphical abstract
Open AccessArticle
Iron Stress Reprograms Enterocyte Metabolism
by
Shya E. Navazesh and Peng Ji
Metabolites 2025, 15(11), 691; https://doi.org/10.3390/metabo15110691 - 24 Oct 2025
Abstract
Objectives: This study utilized IPEC-J2, a neonatal pig jejunum-derived cell line, to assess how iron deficiency (ID) and excess (IE) alter enterocyte metabolism and the transcription of inflammatory markers. Methods: Cells were treated with deferiprone (DFP) or ferric ammonium citrate (FAC)
[...] Read more.
Objectives: This study utilized IPEC-J2, a neonatal pig jejunum-derived cell line, to assess how iron deficiency (ID) and excess (IE) alter enterocyte metabolism and the transcription of inflammatory markers. Methods: Cells were treated with deferiprone (DFP) or ferric ammonium citrate (FAC) to induce ID or IE, respectively. The study evaluated: (1) transcriptional changes in iron-regulatory genes over 96 h under ID or IE; (2) the interaction between iron imbalance and lipopolysaccharide (LPS) exposure on mRNA expression of inflammation markers and iron transporters; and (3) cellular metabolic responses to ID, IE, and iron repletion using untargeted metabolomics. Results: ID triggered dynamic transcriptional changes in iron regulatory genes and suppressed cellular proliferation via impaired DNA replication. IE resulted in a persistent reduction in TFRC expression. LPS increased CYBRD1 (p < 0.001) and IL8 (p = 0.004) and tended to elevate TLR4 and TNF expression (p ≤ 0.07), while iron deficiency upregulated IL8 expression (p < 0.001). ID disrupted the TCA cycle, reduced glucuronic acid synthesis, and elevated glycolysis for energy production, whereas IE increased cholesterol biosynthesis and decreased alpha-tocopherol levels. Repletion of iron partially reversed ID-induced metabolic changes. Conclusions: ID impaired enterocyte proliferation and profoundly disrupted cellular metabolism, whereas IE enhanced cholesterol synthesis and depleted alpha-tocopherol levels. Restoration of cellular metabolism following iron repletion was observed, highlighting the resilience of enterocytes.
Full article
(This article belongs to the Section Cell Metabolism)
►▼
Show Figures

Figure 1
Open AccessReview
Methylglyoxal, a Knot to Be Untied in Brain Glucose Hypometabolism
by
Vitor Gayger-Dias, Vanessa-Fernanda Da Silva, Thomas Michel Sobottka, Marina Concli Leite, Adriana Fernanda K. Vizuete and Carlos-Alberto Gonçalves
Metabolites 2025, 15(11), 690; https://doi.org/10.3390/metabo15110690 - 24 Oct 2025
Abstract
Background: Advanced glycation end products (AGEs) and receptors for AGEs (RAGE) have been extensively implicated in metabolic and neurodegenerative disorders due to their capacity to alter protein structure and function through non-enzymatic glycation. More recently, methylglyoxal (MG), a highly reactive glycolytic byproduct, has
[...] Read more.
Background: Advanced glycation end products (AGEs) and receptors for AGEs (RAGE) have been extensively implicated in metabolic and neurodegenerative disorders due to their capacity to alter protein structure and function through non-enzymatic glycation. More recently, methylglyoxal (MG), a highly reactive glycolytic byproduct, has gained attention as a critical mediator of AGE formation and an independent contributor to cellular distress, particularly in the context of diabetes mellitus and Alzheimer’s disease. Objectives: This review synthesizes evidence from experimental and clinical studies addressing MG generation and metabolism in brain tissue, emphasizing the glyoxalase system as the primary detoxification mechanism, the functional contribution of astrocytes, and the downstream consequences of MG accumulation. In addition, we examined the interplay between MG, RAGE signaling, unfolded protein response, and regulatory mechanisms involving the hexosamine biosynthesis pathway and O-GlcNAcylation of key proteins in glucose metabolism and insulin signaling. Results and Conclusions: Brain glucose hypometabolism is a consequence of insulin resistance and results in a metabolic rearrangement that expands the glycolytic pathway and generates more MG, which, in turn, can affect insulin signaling, further compromising the molecular basis of insulin resistance and creating a vicious cycle. Astrocytes are key cells in the generation and detoxification of MG in the brain, making them a therapeutic target.
Full article
(This article belongs to the Special Issue Metabolic Profiling in Neurometabolisms)
►▼
Show Figures

Graphical abstract
Open AccessArticle
Maturation-Dependent Changes in Volatile Aroma Profile and β-Glucosidase Activity in Kozan Misket Orange (Citrus sinensis L.)
by
Selin Yabacı Karaoğlan
Metabolites 2025, 15(11), 689; https://doi.org/10.3390/metabo15110689 - 24 Oct 2025
Abstract
Background/Objectives: Kozan Misket orange (Citrus sinensis L.) is a regional Turkish cultivar valued for its unique flavor, yet the mechanisms underlying its aroma development remain unclear. Volatile compounds are key contributors to citrus sensory quality, and β-glucosidase is involved in releasing glycosidically
[...] Read more.
Background/Objectives: Kozan Misket orange (Citrus sinensis L.) is a regional Turkish cultivar valued for its unique flavor, yet the mechanisms underlying its aroma development remain unclear. Volatile compounds are key contributors to citrus sensory quality, and β-glucosidase is involved in releasing glycosidically bound aroma precursors. However, no previous study has examined the interaction between enzyme activity and volatile production during maturation in this cultivar. This study aimed to characterize the dynamic changes in volatile composition and β-glucosidase activity across different maturation stages of Kozan Misket orange. Methods: Fruits were harvested at three maturity stages (green, green–yellow, yellow). Physicochemical traits (TSS, TA, TSS/TA), volatile profiles (HS-SPME/GC-MS), and specific β-glucosidase activity were analyzed. Volatile compounds were identified, quantified, and compared across stages. Results: A total of 47 volatile compounds were identified, with monoterpenes dominating at all stages. D-limonene was the most abundant compound, exceeding 86% of total volatiles. Total volatile content increased with maturation, particularly monoterpenes and sesquiterpenes, whereas oxygenated monoterpenes (e.g., linalool, 4-terpineol, α-terpineol) declined at full maturity. Specific β-glucosidase activity decreased markedly from 20.15 to 8.25 U mg−1 protein. This shift suggests that bound precursors contribute more to early-stage aroma release, while later-stage aroma accumulation may rely on metabolic conversions. Conclusions: This study provides the first integrated insight into aroma development in Kozan Misket orange, revealing a dual-phase mechanism linking volatile formation and β-glucosidase activity. These findings clarify cultivar-specific flavor development and offer guidance for harvest optimization and flavor management.
Full article
(This article belongs to the Section Food Metabolomics)
►▼
Show Figures

Graphical abstract
Open AccessArticle
Riboflavin Transporter Deficiency as a Cause of Progressive Encephalopathy
by
Justyna Paprocka, Julia Karpierz, Michał Hutny, Jagoda Hofman-Hutna and Artur Dobosz
Metabolites 2025, 15(11), 688; https://doi.org/10.3390/metabo15110688 - 24 Oct 2025
Abstract
Background/Objective: Riboflavin transporter deficiency (RTD) is a rare neurodegenerative disease, with under 500 cases genetically confirmed since the early 2000s. Thus far, three separate subtypes of RTD2 are described—type 1, 2 and 3—but, previously, RTD was classified as two separate genetic defects: Brown–Vialetto–Van
[...] Read more.
Background/Objective: Riboflavin transporter deficiency (RTD) is a rare neurodegenerative disease, with under 500 cases genetically confirmed since the early 2000s. Thus far, three separate subtypes of RTD2 are described—type 1, 2 and 3—but, previously, RTD was classified as two separate genetic defects: Brown–Vialetto–Van Laere syndrome and Fazio–Londe syndrome, caused by mutations in the SLC52A2 and SLC52A3 genes, respectively. The most prominent symptoms found in patients include encephalopathy, expressed as peripheral and cranial nerve neuropathy, which in turn lead to a series of complications: decreased muscle strength, hypotonia, visual impairment, sensorineural hearing loss, bulbar palsy, sensory ataxia and respiratory insufficiency secondary to diaphragmatic paresis. At the cellular level, riboflavin is modified into active flavin cofactors: FMN, mediating riboflavin phosphorylation through riboflavin kinase, and FAD, involved in FMN adenylation through the flavin dinucleotide 1 synthesis. FMN and FAD are two of approximately 100 proteins collectively described as the ‘flavoproteome’. Most of them are mitochondrial oxidoreductases, catalyzing the electron transport in many metabolic reactions, as well as regulating important cell processes, such as the production of reactive oxygen species, protein conformation and damage repair. FMN and FAD are also responsible for the conversion of B6 and B9 vitamins into their active forms, which allows for healthy cell growth and immune function. Methods: In this article, the authors describe two children, a 6-year-old girl and her 5-year-old sister, both presenting with RTD2 caused by mutations in the SLC52A2 gene (c.916G>C (p.Gly306Arg); c.477C>G (p.Cys159Trp)), in whom the disease progression was successfully inhibited by vitamin B2 supplementation in varying doses. Results: Their clinical image consists of psychomotor developmental delay, ataxia, horizontal nystagmus, hearing loss and a lack of visual fixation. Conclusions: The phenotype and clinical signs presented by the described sisters are further discussed in relation to the previously published reports of RTD2 cases.
Full article
(This article belongs to the Special Issue Neurometabolics in a Nutshell)
Open AccessArticle
Metabolomic Signatures of MASLD Identified by the Fatty Liver Index Reveal Gamma-Glutamyl Cycle Disruption and Lipid Remodeling
by
Khaled Naja, Najeha Anwardeen and Mohamed A. Elrayess
Metabolites 2025, 15(11), 687; https://doi.org/10.3390/metabo15110687 - 23 Oct 2025
Abstract
Background/Objectives: Metabolic dysfunction-associated steatotic liver disease (MASLD) is the most prevalent chronic liver disorder worldwide and a key driver of cardiometabolic complications. Despite its growing burden, the underlying metabolic perturbations remain incompletely understood. The Fatty Liver Index (FLI) provides a validated non-invasive tool
[...] Read more.
Background/Objectives: Metabolic dysfunction-associated steatotic liver disease (MASLD) is the most prevalent chronic liver disorder worldwide and a key driver of cardiometabolic complications. Despite its growing burden, the underlying metabolic perturbations remain incompletely understood. The Fatty Liver Index (FLI) provides a validated non-invasive tool for stratifying MASLD in large-scale and clinical studies. Methods: This study utilized data from the Qatar Biobank, applying strict exclusion criteria and propensity score matching, to select 110 adults stratified by FLI into the MASLD group (≥60, n = 55) and the control group (<30, n = 55) with balanced age, sex, and BMI. Untargeted serum metabolomics was performed. Differential metabolite profiles were identified using linear regression adjusted for covariates and validated by multivariate modeling. Functional enrichment analyses were conducted to highlight perturbed metabolic pathways. Results: Metabolomic profiling revealed distinct metabolic signatures: the MASLD group was characterized by elevated glutamate and phospholipids, while the control group showed enrichment of gamma-glutamyl amino acids, plasmalogens, and sphingomyelins. Conclusions: This contrasting pattern reflects disruption of the gamma-glutamyl cycle and consistent depletion of antioxidant plasmalogen species, suggesting impaired redox homeostasis and lipid remodeling as hallmarks of MASLD pathogenesis. These findings provide a foundation for future research into targeted metabolic biomarkers and therapeutic strategies. Longitudinal and mechanistic studies are warranted to determine causal relationships and clinical utility.
Full article
(This article belongs to the Special Issue Metabolomics and Lipidomics in MASLD and Related Liver Disorders)
►▼
Show Figures

Figure 1
Journal Menu
► ▼ Journal Menu-
- Metabolites Home
- Aims & Scope
- Editorial Board
- Reviewer Board
- Topical Advisory Panel
- Instructions for Authors
- Special Issues
- Topics
- Sections & Collections
- Article Processing Charge
- Indexing & Archiving
- Editor’s Choice Articles
- Most Cited & Viewed
- Journal Statistics
- Journal History
- Journal Awards
- Conferences
- Editorial Office
Journal Browser
► ▼ Journal BrowserHighly Accessed Articles
Latest Books
E-Mail Alert
News
Topics
Topic in
Analytica, Metabolites, Toxins, Molecules, Cells, Chemosensors
Application of Analytical Technology in Metabolomics
Topic Editors: Preeti Chandra, Raúl G. EnríquezDeadline: 31 October 2025
Topic in
Cells, Chemistry, IJMS, Molecules, Metabolites
Bioactive Compounds and Therapeutics: Molecular Aspects, Metabolic Profiles, and Omics Studies 2nd Edition
Topic Editors: Michele Costanzo, Giovanni N. Roviello, Armando CeveniniDeadline: 20 November 2025
Topic in
Antioxidants, BioChem, IJMS, Metabolites, Biomedicines
Functional Food and Anti-Inflammatory Function
Topic Editors: Marika Cordaro, Rosanna Di Paola, Roberta FuscoDeadline: 30 November 2025
Topic in
Animals, Antioxidants, Metabolites, Pets, Veterinary Sciences
Research on Companion Animal Nutrition
Topic Editors: Baichuan Deng, Lian Li, Yun JiDeadline: 31 December 2025
Conferences
Special Issues
Special Issue in
Metabolites
Nutritional and Metabolic Influences on Animal Growth and Reproduction
Guest Editors: Zhipeng Li, Baichuan DengDeadline: 30 October 2025
Special Issue in
Metabolites
Mass Spectrometry Imaging and Spatial Metabolomics
Guest Editors: Zhonghua Wang, Chenglong SunDeadline: 30 October 2025
Special Issue in
Metabolites
Metabolic Biomarkers and Nutrition in Degenerative Conditions and Gastrointestinal Cancer Surgery: 2nd Edition
Guest Editors: Irene Lidoriki, Dimitrios Schizas, Maximos FrountzasDeadline: 31 October 2025
Special Issue in
Metabolites
Metabolism and Reproduction in Animals
Guest Editors: Simona Tafuri, Francesca CianiDeadline: 31 October 2025
Topical Collections
Topical Collection in
Metabolites
Insulin Resistance in the 2020's
Collection Editor: Amedeo Lonardo
Topical Collection in
Metabolites
Feature Papers in Assessing Environmental Health and Function
Collection Editor: David J. Beale
Topical Collection in
Metabolites
Advances in Metabolomics
Collection Editors: Leonardo Tenori, Edoardo Saccenti



