Next Issue
Volume 26, December-2
Previous Issue
Volume 26, November-2
 
 
ijms-logo

Journal Browser

Journal Browser

Int. J. Mol. Sci., Volume 26, Issue 23 (December-1 2025) – 523 articles

Cover Story (view full-size image): Corrosion of mild steel in acidic media is a costly industrial challenge. Traditional inhibitors often pose environmental risks. This study presents an eco-friendly composite of collagen and 1-butyl-3-methylimidazolium bromide (BMIM·Br) as a high-performance inhibitor. Results show >95% efficiency from 30 to 60 °C with exceptional thermal stability, supported by spontaneous adsorption and a synergistic multi-modal mechanism that forms a resilient, co-accreted polymeric barrier film on the steel surface. View this paper
  • Issues are regarded as officially published after their release is announced to the table of contents alert mailing list.
  • You may sign up for e-mail alerts to receive table of contents of newly released issues.
  • PDF is the official format for papers published in both, html and pdf forms. To view the papers in pdf format, click on the "PDF Full-text" link, and use the free Adobe Reader to open them.
Order results
Result details
Section
Select all
Export citation of selected articles as:
14 pages, 3138 KB  
Article
Identification of Sulfonamide-Vinyl Sulfone/Chalcone and Berberine-Cinnamic Acid Hybrids as Potent DENV and ZIKV NS2B/NS3 Allosteric Inhibitors
by Panupong Mahalapbutr, Kowit Hengphasatporn, Wachirapol Manimont, Ladawan Vajarintarangoon, Yasuteru Shigeta, Nayana Bhat, Thitinan Aiebchun, Bodee Nutho, Supot Hannongbua and Thanyada Rungrotmongkol
Int. J. Mol. Sci. 2025, 26(23), 11762; https://doi.org/10.3390/ijms262311762 - 4 Dec 2025
Cited by 1 | Viewed by 983
Abstract
Dengue virus (DENV) and Zika virus (ZIKV) are flaviviruses transmitted by Aedes spp. mosquitoes, causing a spectrum of symptoms ranging from mild fevers and joint pain to severe damage to vital organs, including the kidneys, brain, and liver. Unfortunately, there are currently no [...] Read more.
Dengue virus (DENV) and Zika virus (ZIKV) are flaviviruses transmitted by Aedes spp. mosquitoes, causing a spectrum of symptoms ranging from mild fevers and joint pain to severe damage to vital organs, including the kidneys, brain, and liver. Unfortunately, there are currently no specific treatments for these viruses. The NS2B/NS3 serine protease has been recognized as a crucial therapeutic target due to its pivotal role in viral replication. Herein, several molecular modeling techniques were employed to search for novel allosteric inhibitors against DENV and ZIKV NS2B/NS3 proteases from a set of 545 in-house compounds. Virtual screening based on molecular docking and MM/GBSA-based free energy calculations indicated that, among 545 derivatives, four compounds demonstrated high binding affinity against both targets, including two sulfonamide-vinyl sulfone hybrids (cpd48_e and cpd50_e), one sulfonamide-chalcone analog (cpd48), and one berberine-cinnamic acid derivative (DN071_f). Their molecular complexation was driven mainly by van der Waals forces rather than electrostatic attraction. Several residues at the enzyme allosteric site, particularly K74, L149, and N152 (DENV) and L76, I123, N152, and V155 (ZIKV), were identified as binding hotspots for the screened compounds. Drug-likeness predictions based on Lipinski’s rule of five further supported their potential as drug candidates. Overall, these findings provide valuable insights for the future design and development of novel antiviral drugs targeting the DENV and ZIKV NS2B/NS3 proteases. Full article
Show Figures

Figure 1

22 pages, 8855 KB  
Article
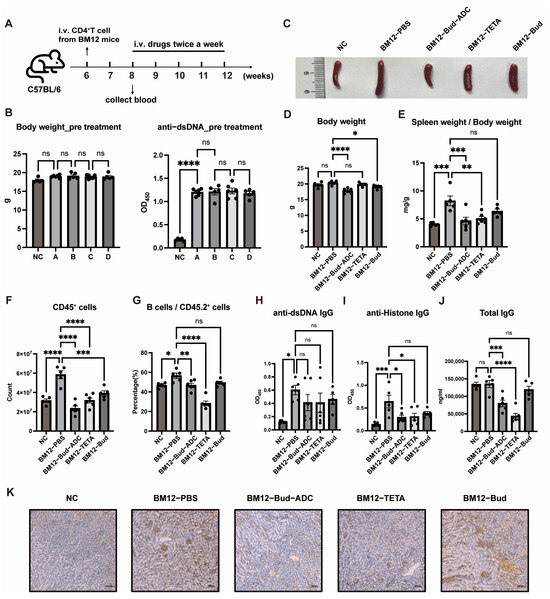
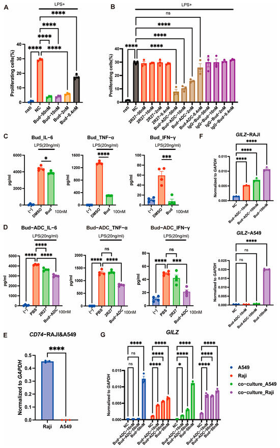
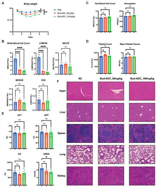
CD74-Targeting Antibody–Drug Conjugate Enhances Immunosuppression of Glucocorticoid in Systemic Lupus Erythematosus
by Qizhen Du, Shengtao Yao, Yuying Huang, Jia Zhang, Wangmo Sonam, Xiao Lu, Jichao Yang, Shipeng Cheng, Ran Wang, Jiefang Xu, Liyan Ma, Yu Liu, Guanghao Wu, Jing Zhang, Xuelei Wang, Wei Lu, Zhiyang Ling, Chunyan Yi and Bing Sun
Int. J. Mol. Sci. 2025, 26(23), 11761; https://doi.org/10.3390/ijms262311761 - 4 Dec 2025
Cited by 1 | Viewed by 1935
Abstract
Glucocorticoid drugs (GCs), while effective in systemic lupus erythematosus (SLE), cause severe systemic side effects due to lack of tissue-specificity. To overcome this bottleneck, we developed a CD74-directed antibody–drug conjugate (Bud-ADC) to deliver budesonide, a potent GC drug, selectively to target CD74-expressing immune [...] Read more.
Glucocorticoid drugs (GCs), while effective in systemic lupus erythematosus (SLE), cause severe systemic side effects due to lack of tissue-specificity. To overcome this bottleneck, we developed a CD74-directed antibody–drug conjugate (Bud-ADC) to deliver budesonide, a potent GC drug, selectively to target CD74-expressing immune cells (e.g., B cells, dendritic cells), which play an important role in SLE pathogenesis. Bud-ADC combines a cross-species anti-CD74 antibody with budesonide via a cleavable linker, enabling immunosuppression on targeted cells. In vitro, Bud-ADC selectively inhibited CD74-high immune cell activation and cytokine production. In two SLE mouse models, Bud-ADC significantly alleviated disease hallmarks—reducing autoantibodies, splenomegaly, and kidney damage—while showing superior efficacy to free budesonide at equivalent doses. The therapeutic effects involved both direct targeting of CD74-high immune cells and indirect modulation of T cell responses despite low CD74 expression. This study establishes CD74-targeted ADC as a novel strategy to enhance GC efficacy in SLE, aiming at minimizing off-target toxicity while maintaining broad immunosuppressive activity. The translatable design supports further preclinical and clinical development for autoimmune diseases. Full article
(This article belongs to the Special Issue Advances in Antibody–Drug Conjugates)
Show Figures

Figure 1

26 pages, 10397 KB  
Article
Dentinogenic Effect of BMP-7 on Wharton’s Jelly Mesenchymal Stem Cells Cultured in Decellularized Dental Pulp
by Nur Athirah Ahmad Shuhaimi, Dalia Abdullah, Farinawati Yazid, Sook Luan Ng, Nurul Inaas Mahamad Apandi and Nur Azurah Abdul Ghani
Int. J. Mol. Sci. 2025, 26(23), 11760; https://doi.org/10.3390/ijms262311760 - 4 Dec 2025
Viewed by 970
Abstract
Decellularized tissue scaffolds mimic the native pulp-dentin microenvironment and support the odontogenic development of stem cells. This study investigated the dentinogenic effect of Wharton’s Jelly Mesenchymal Stem Cells (WJMSCs) in decellularized human dental pulp (DHDP) with bone morphogenic protein-7 (BMP-7) at three concentrations: [...] Read more.
Decellularized tissue scaffolds mimic the native pulp-dentin microenvironment and support the odontogenic development of stem cells. This study investigated the dentinogenic effect of Wharton’s Jelly Mesenchymal Stem Cells (WJMSCs) in decellularized human dental pulp (DHDP) with bone morphogenic protein-7 (BMP-7) at three concentrations: 0 ng/mL (control), 25 ng/mL, and 50 ng/mL. The effects of BMP-7 were evaluated by histological examination, WJMSC viability using AlamarBlue, dentinogenic gene expression by qPCR, and dentinogenic protein expression by ELISA. By day 21, all three groups exhibited cell distribution along the pore surfaces of DHDP, followed by the presence of a collagen matrix in the tissue. WJMSC viability treated with 25 ng/mL and 50 ng/mL showed a statistically significant increase on days 7, 14, and 21 compared to the control group (p < 0.05). Gene expression analysis of dentin sialophosphoprotein (DSPP) and dentin matrix protein-1 (DMP-1), and odontogenic marker (Runx2) revealed 25 ng/mL BMP-7 resulted in significantly higher expression levels for DMP-1 and Runx2 on day 21 compared to control and 50 ng/mL BMP-7 group (p < 0.05). DSPP and DMP-1 protein expressions also showed trends similar to those of gene expressions. BMP-7 (25 ng/mL) can maintain cell viability and promote dentinogenic effects of WJMSC in the DHDP scaffold. Full article
Show Figures

Figure 1

17 pages, 3069 KB  
Article
Development of an Ex Vivo Osteochondral Biomimetic Platform for Mechanistic Investigation of Cartilage Regeneration
by Johanna Brobeil, Dorothea Alexander, Felix Umrath and Marina Danalache
Int. J. Mol. Sci. 2025, 26(23), 11759; https://doi.org/10.3390/ijms262311759 - 4 Dec 2025
Viewed by 876
Abstract
Articular cartilage possesses limited intrinsic healing capacity due to its avascular and aneural nature, posing a significant challenge for treating focal chondral defects. While regenerative strategies employing biomaterials and stem cells have progressed, their mechanistic evaluation is hindered by the lack of physiologically [...] Read more.
Articular cartilage possesses limited intrinsic healing capacity due to its avascular and aneural nature, posing a significant challenge for treating focal chondral defects. While regenerative strategies employing biomaterials and stem cells have progressed, their mechanistic evaluation is hindered by the lack of physiologically relevant in vitro models. This study aimed to establish and characterize a human ex vivo osteochondral explant model to assess cellular and extracellular matrix responses to cartilage repair strategies. Osteochondral explants (10 mm diameter, n = 61) were harvested from femoral condyles of patients undergoing knee arthroplasty. Standardized full-thickness chondral defects (4 mm) were created and assigned to six treatment groups: native control, untreated defect, fibrin glue, collagen type I hydrogel (ChondroFiller®), fibrin glue + MSCs, and ChondroFiller® + MSCs. Explants were cultured for 7, 14, or 21 days, followed by metabolic, biochemical, and histological assessments. Explants remained viable for 21 days. Notably, the ChondroFiller® group showed a 2.4-fold increase in DNA content by day 14, while MSC-treated groups enhanced collagen deposition and GAG production. Significant correlations between DNA and collagen levels were observed in scaffold-based treatments. This ex vivo model offers a reproducible and translational platform to investigate cartilage regeneration with temporal resolution, supporting preclinical testing of emerging therapeutic approaches. Full article
(This article belongs to the Special Issue Highlights in Pathophysiology and Treatment of Osteoarthritis)
Show Figures

Graphical abstract

26 pages, 3186 KB  
Review
Wastewater-Derived Microplastics as Carriers of Aromatic Organic Contaminants (AOCs): A Critical Review of Ageing, Sorption Mechanisms, and Environmental Implications
by Zuzanna Prus and Katarzyna Styszko
Int. J. Mol. Sci. 2025, 26(23), 11758; https://doi.org/10.3390/ijms262311758 - 4 Dec 2025
Cited by 1 | Viewed by 1187
Abstract
Wastewater-derived microplastics (WW-MPs) are increasingly recognised as reactive vectors for aromatic organic contaminants (AOCs), yet their role in contaminant fate remains insufficiently constrained. This review synthesises current knowledge on the transformation of microplastics in wastewater treatment plants, including fragmentation, oxidative ageing, additive leaching, [...] Read more.
Wastewater-derived microplastics (WW-MPs) are increasingly recognised as reactive vectors for aromatic organic contaminants (AOCs), yet their role in contaminant fate remains insufficiently constrained. This review synthesises current knowledge on the transformation of microplastics in wastewater treatment plants, including fragmentation, oxidative ageing, additive leaching, and biofilm formation, and links these processes to changes in sorption capacity toward phenols, PAHs and their derivatives, and organochlorine pesticides (OCPs). We summarise the dominant adsorption mechanisms-hydrophobic partitioning, π-π interactions, hydrogen bonding, and electrostatic and, in some cases, halogen bonding-and critically evaluate how wastewater-relevant parameters (pH, ionic strength, dissolved organic matter, temperature, and biofilms) can modulate these interactions. Evidence in the literature consistently shows that ageing and biofouling enhance WW-MP affinity for many AOCs, reinforcing their function as mobile carriers. However, major gaps persist, including limited data on real wastewater-aged MPs, lack of methodological standardisation, and incomplete representation of ageing, competitive sorption, and non-equilibrium diffusion in existing isotherm and kinetic models. We propose key descriptors that should be incorporated into future sorption and fate frameworks and discuss how WW-MP-AOC interactions may influence ecological exposure, bioavailability, and risk assessment. This critical analysis supports more realistic predictions of AOC behaviour in wastewater environments. Full article
(This article belongs to the Special Issue Molecular Research on Micropollutants in Various Enviroments)
Show Figures

Figure 1

22 pages, 7113 KB  
Article
Temperature Perception Regulates Seed Germination in Solanum nigrum via Phytohormone Signaling Pathways
by Ziqing Ma, Lu Yang, Zhihong Feng, Longlong Li, Kaidie Wu, Yue Xiong, Hongjuan Huang and Shouhui Wei
Int. J. Mol. Sci. 2025, 26(23), 11757; https://doi.org/10.3390/ijms262311757 - 4 Dec 2025
Cited by 1 | Viewed by 897
Abstract
Black nightshade (Solanum nigrum L.) is a highly invasive weed in agricultural systems, primarily dispersed by seeds. Its germination is regulated by temperature, which varies among populations. We investigated the germination responses to temperature in two S. nigrum populations (XJ1600 and XJ1633) [...] Read more.
Black nightshade (Solanum nigrum L.) is a highly invasive weed in agricultural systems, primarily dispersed by seeds. Its germination is regulated by temperature, which varies among populations. We investigated the germination responses to temperature in two S. nigrum populations (XJ1600 and XJ1633) and identified eight putative candidate genes: GA20ox1, GA3ox1, GA2ox1, NCED9, CYP707A2, SPT, PIF1, and ABI5. These genes are involved in the phytohormone signaling pathway. Under low-temperature conditions, SPT likely perceives cold signals, promoting germination by up-regulating GA20ox1 and CYP707A2 while suppressing GA2ox1, thus potentially increasing bioactive GAs and reducing ABA levels. Under high-temperature conditions, PIFs likely perceive the heat signal. Through regulation mediated by the known negative regulator SOMNUS (SOM), NCED9 and GA2ox1 were up-regulated, while GA3ox1 was down-regulated, which could collectively modulate seed germination by altering ABA and GA levels. This study clarifies how temperature regulates S. nigrum seed germination through integrated hormonal and genetic mechanisms. This understanding directly supports the development of predictive models for weed emergence and informs the design of sustainable control strategies. Full article
(This article belongs to the Special Issue Emerging Insights into Phytohormone Signaling in Plants)
Show Figures

Figure 1

21 pages, 3707 KB  
Article
Theoretical View: Thermodynamics of the Saturation Dissolution of a Molecular (Solid) Dispersion of a Hydrophobic Molecule and Polymeric Surfactant in an Aqueous Solution
by Mihalj Poša
Int. J. Mol. Sci. 2025, 26(23), 11756; https://doi.org/10.3390/ijms262311756 - 4 Dec 2025
Cited by 1 | Viewed by 677
Abstract
Hot-melt extrusion produces a solid dispersion (SD) containing a poorly water-soluble drug (k) and matrix polymer surfactant (PS), thereby enhancing k’s solubility. When dissolving the SD, the PS is first dissolved, forming micelles. The amorphous form of the solid phase [...] Read more.
Hot-melt extrusion produces a solid dispersion (SD) containing a poorly water-soluble drug (k) and matrix polymer surfactant (PS), thereby enhancing k’s solubility. When dissolving the SD, the PS is first dissolved, forming micelles. The amorphous form of the solid phase k remains and is further dissolved by micellar solubilization. The goal here is to rigorously derive, on the basis of thermodynamics, a new expression for the change in the standard Gibbs free energy (GΣ 0). This change serves as a measure for increasing the degree of spontaneity in the dissolution of amorphous k from an SD with a polymeric surfactant relative to the dissolution of the crystalline-form k in an aqueous solution without surfactants (reference state). In the micelle-pseudophase model, it was found that GΣ 0 depends on the natural logarithm of the ratio of mole fraction k in the aqueous phase to mole fraction k in the micellar pseudophase. In a simpler model, GΣ 0 can be expressed as ln of the solubility ratio of the crystalline and SD forms, assuming that the activity coefficient depends on the process of incorporating k into the micellar particles and that the total amount of surfactants is many times smaller than the water amount, which is acceptable for polymeric surfactants with low values of the critical micellar concentration. Full article
Show Figures

Figure 1

14 pages, 1945 KB  
Article
A Single Amino Acid in Cucumber Mosaic Virus Determines Systemic Infection in Legumes: Species-Specific Differences in Key Residue Locations
by Jisoo Park, Dongjoo Min, Gyeong Geun Min, Hangil Kim, Ju-Yeon Yoon, Rae-Dong Jeong and Jin-Sung Hong
Int. J. Mol. Sci. 2025, 26(23), 11755; https://doi.org/10.3390/ijms262311755 - 4 Dec 2025
Viewed by 702
Abstract
Adzuki bean (Vigna angularis), a major grain legume in Asia, is susceptible to infection by cucumber mosaic virus (CMV), which threatens crop productivity. Here, we characterized the CMV-Pa3 isolate from adzuki bean and investigated the role of specific amino acid residues [...] Read more.
Adzuki bean (Vigna angularis), a major grain legume in Asia, is susceptible to infection by cucumber mosaic virus (CMV), which threatens crop productivity. Here, we characterized the CMV-Pa3 isolate from adzuki bean and investigated the role of specific amino acid residues in the viral 2a protein influencing systemic infection of legumes. Phylogenetic analysis demonstrated that CMV-Pa3 is genetically distinct from other legume-infecting isolates. Inoculation assays revealed that CMV-Pa3 causes systemic infection in adzuki bean, cowpea, soybean, and pea, whereas the control isolate CMV-Rs1 is restricted to inducing local necrotic lesions in cowpea and adzuki bean. Site-directed mutagenesis targeted two conserved amino acid positions (631 and 641) in the 2a protein of CMV-Rs1. Functional analysis showed that residue 631 (Tyr) facilitates systemic infection across all tested legumes, while alteration at position 641 (Ser) alone enables systemic infection in cowpea and pea. These findings identify amino acid determinants in the CMV 2a protein critical for overcoming host restrictions and mediating systemic infection in various leguminous species. This work offers new insights into the molecular mechanisms underlying CMV pathogenicity and host specificity. Full article
(This article belongs to the Section Molecular Plant Sciences)
Show Figures

Figure 1

16 pages, 3385 KB  
Article
New Insights into the Molecular Actions of Grosheimin, Costunolide, and α- and β-Cyclocostunolide on Primary Cilia Structure and Hedgehog Signaling
by Marina Murillo-Pineda, Joel Martínez-Miralles, Zahara Medina-Calzada, Rosa María Varela, Francisco Antonio Macías, Nuria Chinchilla, Álvaro Juárez-Soto, Gabriel Santpere and Elena Reales
Int. J. Mol. Sci. 2025, 26(23), 11754; https://doi.org/10.3390/ijms262311754 - 4 Dec 2025
Cited by 1 | Viewed by 767
Abstract
Sesquiterpene lactones (SLs) are plant-derived metabolites with recognized pharmacological properties. Dysfunction of the primary cilium (PC), a solitary sensory organelle essential for development, is associated with disorders such as ciliopathies and tumors. While previous studies have shown that certain SLs can alter PC [...] Read more.
Sesquiterpene lactones (SLs) are plant-derived metabolites with recognized pharmacological properties. Dysfunction of the primary cilium (PC), a solitary sensory organelle essential for development, is associated with disorders such as ciliopathies and tumors. While previous studies have shown that certain SLs can alter PC structure in human retinal cells, their influence on ciliary signaling pathways remains unclear. In this study, we examined the effect of four SLs—grosheimin, costunolide, α-cyclocostunolide (α-C), and β-cyclocostunolide (β-C)—on ciliary function in human primary fibroblasts. Using immunofluorescence and qPCR to assess cilia structure and Hedgehog (Hh) pathway activation, we found that grosheimin enhanced ciliogenesis without affecting Hh signaling. In contrast, costunolide, α-C, and β-C disrupted ciliary structure and suppressed the Hh pathway transcripts Gli1 and Ptch1. RNA sequencing revealed that grosheimin upregulated genes related to microtubule binding and ciliogenesis, whereas α-C downregulated tubulin subunit transcripts. These findings suggest distinct molecular mechanisms through which SLs affect ciliary structure and function. Collectively, this study highlights the potential of specific SLs as modulators of ciliary signaling, offering promising leads for therapeutic strategies targeting ciliopathies and tumors. Full article
(This article belongs to the Special Issue Recent Research of Phytochemicals in Health and Disease)
Show Figures

Figure 1

16 pages, 4966 KB  
Article
Salvia miltiorrhiza for Viral Myocarditis: Multi-Computational Pharmacological Exploration and Meta-Analytic Efficacy Validation
by Xingxin Cao, Mingxue Li, Xueqian Xie, Zhun Feng, Weihua Jin, Yanyan Li, Fengmei Yang, Suqin Duan and Zhanlong He
Int. J. Mol. Sci. 2025, 26(23), 11753; https://doi.org/10.3390/ijms262311753 - 4 Dec 2025
Viewed by 1572
Abstract
Viral myocarditis (VMC) is the predominant type of myocarditis and currently lacks specific therapies. Salvia miltiorrhiza (Danshen) injection has demonstrated beneficial effects as a supplementary VMC treatment, yet its pharmacological mechanisms are ambiguous, and its efficacy lacks robust evidence. This study aims to [...] Read more.
Viral myocarditis (VMC) is the predominant type of myocarditis and currently lacks specific therapies. Salvia miltiorrhiza (Danshen) injection has demonstrated beneficial effects as a supplementary VMC treatment, yet its pharmacological mechanisms are ambiguous, and its efficacy lacks robust evidence. This study aims to preliminarily address these issues through computational approaches and meta-analysis. Using network pharmacology, we identified 257 therapeutic targets, 106 hub genes, and 4 key S. miltiorrhiza ingredients implicated in VMC treatment. Integrating transcriptome data with LASSO and SVM machine learning algorithm yielded six core therapeutic targets from the hub genes—TNF, JUN, PECAM1, KDR, TIMP1, and EPAS1—which are primarily associated with anti-inflammatory activity, vascular remodeling, and fibrosis suppression. GO analysis identified the “inflammatory response” as the most prominent biological process. Concurrently, the PI3K-Akt, TNF, and HIF-1 signaling pathways—each closely associated with inflammation—appeared among the top 20 KEGG pathways. Overall, these results indicate that suppressing excessive inflammation is likely the primary pharmacological mechanism. In molecular docking, four key ingredients—dan-shexinkum D, danshenol A, cryptotanshinone, and methylrosmarinate—exhibited strong binding to the core therapeutic targets, with dan-shexinkum D showing the lowest total binding energy and stable binding confirmed by molecular dynamics simulations. The meta-analysis indicates that S. miltiorrhiza injection improves clinical outcomes and significantly reduces TNF-α, hs-CRP, CK-MB, cTnT, and H-FABP levels. This study used multiple computational approaches to explore the pharmacological mechanisms and identify key active components of S. miltiorrhiza in treating VMC, thereby establishing an evidence-based foundation and providing preliminary groundwork for subsequent clinical application and translational research. Full article
Show Figures

Figure 1

20 pages, 1556 KB  
Article
Oral and Periodontal Health Status, Peripheral Immune Dysregulation, and Cognitive Impairment in Alzheimer’s Disease: A Clinical and Immunological Study
by Michał Ochnik, Jacek Zborowski, Jerzy Leszek, Adrianna Senczyszyn, Breno Satler Diniz, Aleksandra Sender-Janeczek, Egbert Piasecki and Marta Sochocka
Int. J. Mol. Sci. 2025, 26(23), 11752; https://doi.org/10.3390/ijms262311752 - 4 Dec 2025
Viewed by 2026
Abstract
Periodontal disease (PeD), a chronic oral infectious-inflammatory condition, has been linked to systemic inflammatory processes, which may contribute to the onset or progression of various systemic disorders including Alzheimer’s disease (AD). We hypothesized that worsening oral and periodontal health, leading to the development [...] Read more.
Periodontal disease (PeD), a chronic oral infectious-inflammatory condition, has been linked to systemic inflammatory processes, which may contribute to the onset or progression of various systemic disorders including Alzheimer’s disease (AD). We hypothesized that worsening oral and periodontal health, leading to the development of PeD, is associated with cognitive impairment and AD progression as well as peripheral immune system dysregulation. This study included 68 participants: 36 with AD and 32 cognitively healthy, age-matched controls (HCs). Periodontal assessment was performed for diagnosis of PeD (gingivitis or periodontitis). Correlations between oral and periodontal health status, cognitive impairment, and AD severity were evaluated. Peripheral immunity markers were investigated. Peripheral blood leukocytes (PBLs) were stimulated ex vivo with LPS from Porphyromonas gingivalis (LPS-PG) to assess cytokine IFN-γ, TNF-α, IL-1β, IL-6, IL-10, and IL-15 production. The average levels of peripheral immunity markers were significantly lower in AD compared to HCs. AD severity was associated with poorer oral hygiene and increased periodontal tissue inflammation. PBLs from AD patients exhibited a baseline impairment in immune responsiveness reflected in decreased spontaneous TNF-α, IL-1β, IL-6, and IL-10 production. Nevertheless, stronger activation in response to LPS-PG was observed. Poorer oral health status in AD was associated with reduced levels of IL-10 and IL-6. Poor oral and periodontal health may contribute to cognitive impairment and AD progression. Even mild inflammation in periodontal tissue or gingivitis may already influence peripheral immune cell conditions, which in turn might be related to negative consequences for the brain and mental health. Full article
Show Figures

Figure 1

10 pages, 3609 KB  
Article
Cooperativity in Escherichia coli L-Threonine Dehydrogenase and Its Inhibition by an Antibacterial N-Pyridylpyrazolone Derivative
by Ana Obaha, Nika Mikulič Vernik, Karmen Mlinar, Marcel Tušek, Milena Stojkovska Docevska, Nejc Petek, Jurij Svete and Marko Novinec
Int. J. Mol. Sci. 2025, 26(23), 11751; https://doi.org/10.3390/ijms262311751 - 4 Dec 2025
Viewed by 588
Abstract
Antibiotic resistance is an increasing concern in modern healthcare. Therefore, it is important to identify novel antimicrobial agents and new molecular targets for such compounds. Here, we describe the identification of an N-pyridylpyrazolone derivative, 4-(2-aminoethyl)-2-(pyridin-2-yl)-1,2-dihydro-3H-pyrazol-3-one dihydrochloride (compound 1), which [...] Read more.
Antibiotic resistance is an increasing concern in modern healthcare. Therefore, it is important to identify novel antimicrobial agents and new molecular targets for such compounds. Here, we describe the identification of an N-pyridylpyrazolone derivative, 4-(2-aminoethyl)-2-(pyridin-2-yl)-1,2-dihydro-3H-pyrazol-3-one dihydrochloride (compound 1), which is effective against Gram-positive and Gram-negative bacteria and inhibits the enzymatic activity of Escherichia coli L-threonine dehydrogenase (TDH). To characterize its interaction with compound 1, TDH was overexpressed in E. coli. The recombinant enzyme was shown to exist in dilute solution in equilibrium between dimeric and tetrameric forms, with a Kd value for the dimer/tetramer transition of 3 ± 1 nM, and to bind L-threonine cooperatively with a Hill coefficient of 1.4. Compound 1 acted as a partial mixed inhibitor of TDH with an EC50 value of 47 ± 16 µM and did not affect the equilibrium between oligomeric states. Altogether, these findings identify compound 1 as a promising starting point for the development of novel antibiotics and as a tool compound for studying the functional properties of TDH. Full article
Show Figures

Figure 1

22 pages, 5599 KB  
Article
Calmodulin Interaction Interface with Plasma Membrane Ca2+-ATPase Isoforms: An Integrative Bioinformatic Analysis
by Miguel Martínez-Fresneda, Esteban Lizano, Gabriela Echeverría-Garcés, Andres Herrera-Yela, Danna Feijóo, Grecia Victoria Vivas-Colmenares, Alvaro López-Zaplana, Leda Pedelini, Marta Mendoza, Juan Carlos Navarro and Jose Ruben Ramírez-Iglesias
Int. J. Mol. Sci. 2025, 26(23), 11750; https://doi.org/10.3390/ijms262311750 - 4 Dec 2025
Viewed by 906
Abstract
Plasma membrane Ca2+-ATPases (PMCA) are activated by calmodulin (CaM) via a C-terminal calmodulin-binding domain, CaMBD. Although specific mutations in this domain have been linked to disease, the broader impact of alternative substitutions across the interface remains unexplored. We applied an integrative [...] Read more.
Plasma membrane Ca2+-ATPases (PMCA) are activated by calmodulin (CaM) via a C-terminal calmodulin-binding domain, CaMBD. Although specific mutations in this domain have been linked to disease, the broader impact of alternative substitutions across the interface remains unexplored. We applied an integrative in silico workflow to test six substitutions within CaMBD positions 1–18, L5R, N6I, I8T, V14E/D, and F18S, across PMCA isoforms 1–4. CaMBD sequences were aligned across isoforms, and candidates for substitutions were selected by conservation and nucleotide feasibility, prioritizing conserved or co-evolutionarily relevant sites, with substitutions possible by single-nucleotide change. PolyPhen-2 screened the impact of the substitutions on the protein functionality, the DisGeNET database was used to contextualize ATP2B genes with clinical phenotypes, and structural models plus binding free energy changes were estimated with AlphaFold3, FoldX, and MutaBind2. Effects were isoform and subregion dependent, with the strongest weakening toward the CaMBD C-terminus. V14E/D and F18S showed the largest and consistent predicted destabilization, consistent with disruption of conserved hydrophobic anchors. I8T and L5R had mixed outcomes depending on isoform, while N6I presented various scenarios with no clear effect. PolyPhen-2 classified most tested substitutions as damaging. Gene-disease evidence linked ATP2B to neurological, endocrine, and oncologic phenotypes, consistent with roles in Ca2+ homeostasis. Overall, CaMBD appears highly sensitive to perturbation, with distal positions 14–18 particularly vulnerable to substitutions that can destabilize CaM binding and potentially impair PMCA-mediated Ca2+ clearance in susceptible tissues. Full article
(This article belongs to the Special Issue Calcium Homeostasis of Cells in Health and Disease: Third Edition)
Show Figures

Figure 1

27 pages, 5391 KB  
Review
Pepino Mosaic Virus in Tomato: Challenges, Control Strategies, and Future Prospects for Resistance Breeding
by Marzena Nowakowska, Julia Minicka, Marcin Nowicki, Wojciech Szczechura and Beata Hasiów-Jaroszewska
Int. J. Mol. Sci. 2025, 26(23), 11749; https://doi.org/10.3390/ijms262311749 - 4 Dec 2025
Cited by 1 | Viewed by 1463
Abstract
Pepino mosaic virus (PepMV) is a highly infectious potexvirus that poses a significant threat to tomato cultivation in greenhouses worldwide. The threat posed by this virus is attributed to by its genetic complexity, characterized by the presence of multiple genotypes in circulation, mixed [...] Read more.
Pepino mosaic virus (PepMV) is a highly infectious potexvirus that poses a significant threat to tomato cultivation in greenhouses worldwide. The threat posed by this virus is attributed to by its genetic complexity, characterized by the presence of multiple genotypes in circulation, mixed infections, and ongoing genotype turnover. Surveys of wild Solanum species have identified promising sources of resistance; however, this resistance is often incomplete, manifesting as symptomless, yet virus-positive, plants. When resistance is identified, introgressing of these traits into elite backgrounds is frequently impeded by reproductive barriers and linkage drag. Consequently, there are currently no commercially available cultivars with durable resistance to PepMV. Current control measures rely on stringent hygiene practices, seed health protocols, and the use of mild isolate cross-protection, which can mitigate fruit symptoms when carefully genotype-matched and closely monitored. Looking forward, achieving durable control will likely require host-centered strategies. Loss-of-susceptibility mutations and RNA interference-based approaches have demonstrated strong potential in experimental studies. Future solutions may involve the integration of genome editing with RNA-based technologies, supported by regulatory harmonization and socioeconomic viability considerations. Full article
(This article belongs to the Section Molecular Plant Sciences)
Show Figures

Figure 1

37 pages, 1951 KB  
Review
Therapeutic Potential of Chitosan-Based and Related Nanocomposite Systems in Wound Management: A Review
by Beata Bielska and Katarzyna Miłowska
Int. J. Mol. Sci. 2025, 26(23), 11748; https://doi.org/10.3390/ijms262311748 - 4 Dec 2025
Cited by 7 | Viewed by 1739
Abstract
Chronic wounds, particularly those associated with diabetes, persist as a significant clinical challenge due to prolonged or incomplete healing, elevated infection rates, and the ensuing risk of lower-limb amputation. This review summarises recent advances in biomaterials for wound healing, focusing on chitosan-based systems [...] Read more.
Chronic wounds, particularly those associated with diabetes, persist as a significant clinical challenge due to prolonged or incomplete healing, elevated infection rates, and the ensuing risk of lower-limb amputation. This review summarises recent advances in biomaterials for wound healing, focusing on chitosan-based systems modified with metal nanoparticles and polyphenols. The text emphasises the pivotal function of nanotechnology in facilitating targeted delivery and synergistic bioactivity. The present study places particular emphasis on the synergistic use of chitosan and polyphenols in drug delivery systems and next-generation wound dressings. This combination successfully overcomes the key limitations of their individual use, such as the poor solubility of polyphenols and the limited stability of chitosan. The encapsulation of polyphenols within the nanostructures of chitosan is a process enabled by nanotechnology. This process has been shown to enhance the bioavailability of the polyphenols, to allow for controlled release, and to improve their biological performance. This review methodically synthesises the extant experimental evidence demonstrating that these multifunctional systems exhibit regenerative, antioxidant, and antimicrobial properties that may support selected biological processes relevant to wound repair. The promotion of angiogenesis, fibroblast growth, and epithelial regeneration is accompanied by a reduction in infection-related complications. Whilst the majority of the studies under review are of a preclinical nature, the body of evidence suggests that further enhancement and quantitative evaluation of these systems has the potential to pave the way for clinically relevant therapies for chronic and diabetic wounds. Full article
Show Figures

Graphical abstract

39 pages, 9235 KB  
Article
Biological Performance and Molecular Mechanisms of Mesyl MicroRNA-Targeted Oligonucleotides in Colorectal Cancer Cells
by Svetlana K. Miroshnichenko, Olga A. Patutina, Andrey V. Markov, Maxim S. Kupryushkin, Valentin V. Vlassov and Marina A. Zenkova
Int. J. Mol. Sci. 2025, 26(23), 11747; https://doi.org/10.3390/ijms262311747 - 4 Dec 2025
Cited by 2 | Viewed by 1139
Abstract
Colorectal cancer (CRC) remains one of the most aggressive and therapeutically resistant malignancies worldwide. This study examined the molecular mechanisms underlying the anti-oncogenic activity of methanesulfonyl phosphoramidate-modified antisense oligonucleotides (µ-ASOs) targeting miR-21, miR-17, and miR-155, which represent critical oncogenic drivers in CRC. Using [...] Read more.
Colorectal cancer (CRC) remains one of the most aggressive and therapeutically resistant malignancies worldwide. This study examined the molecular mechanisms underlying the anti-oncogenic activity of methanesulfonyl phosphoramidate-modified antisense oligonucleotides (µ-ASOs) targeting miR-21, miR-17, and miR-155, which represent critical oncogenic drivers in CRC. Using human colorectal adenocarcinoma Caco-2 cells transfected with either individual µ-ASOs or their triple combination, we assessed target miRNA downregulation, antiproliferative and anti-migratory activities, and performed extensive proteomic profiling. Protein–protein interaction network analysis of differentially expressed proteins (DEPs) revealed that, beyond modulation of core metabolic processes, each µ-ASO exhibited distinct effects: µ-21 predominantly affected apoptosis, cell cycle, and DNA repair; µ-17 influenced proliferation and chaperone responses; and µ-155 modulated intracellular transport and immune regulation. Combination treatment elicited a unique proteomic signature partially overlapping with monotherapies. The proteomic analysis revealed several validated and putative miRNA-targeted DEPs, including both established and novel candidates in the CRC context: RPL31, CCT2, and CDC37 (miR-21); DNM2, SNRPN, NUP98, and NUP85 (miR-17); as well as RPL17 (miR-155). Expression of these targets correlated with favorable clinical outcomes in CRC patients. This work provides the first comprehensive mechanistic insight into antisense oligonucleotide-mediated miRNA suppression in Caco-2 colorectal adenocarcinoma cells and expands the miRNA target landscape. Full article
(This article belongs to the Special Issue New Molecular Aspects of Colorectal Cancer)
Show Figures

Figure 1

19 pages, 3242 KB  
Article
Multi-Target Neuroprotective Effects of Flavonoid-Rich Ficus benjamina L. Leaf Extracts: Mitochondrial Modulation, Antioxidant Defense, and Retinal Ganglion Cell Survival In Vivo
by Arik Dahan, Moria Oz, Ludmila Yarmolinsky, Alon Zahavi, Nitza Goldenberg-Cohen, Boris Khalfin, Shimon Ben-Shabat and Bat Chen R. Lubin
Int. J. Mol. Sci. 2025, 26(23), 11746; https://doi.org/10.3390/ijms262311746 - 4 Dec 2025
Cited by 1 | Viewed by 943
Abstract
Oxidative-stress-induced neuronal injury is a major contributor to neurodegenerative diseases, underscoring the need for novel neuroprotective strategies. Natural products with antioxidant and mitochondrial-stabilizing properties are increasingly recognized as promising multi-target therapeutics. Ficus benjamina L., a member of the Moraceae family, is rich in [...] Read more.
Oxidative-stress-induced neuronal injury is a major contributor to neurodegenerative diseases, underscoring the need for novel neuroprotective strategies. Natural products with antioxidant and mitochondrial-stabilizing properties are increasingly recognized as promising multi-target therapeutics. Ficus benjamina L., a member of the Moraceae family, is rich in flavonoids and traditionally used in Asian ethnomedicine for wound healing, inflammation, and weakness, with related Ficus species documented in the Bencao Gangmu (Compendium of Materia Medica) for circulation and detoxification disorders. However, its neuroprotective potential has not been systematically evaluated. In this study, we explored the neuroprotective potential of a flavonoid-enriched 80% methanolic leaf extract of F. benjamina by evaluating its capacity to mitigate oxidative stress in neuronal cells and a murine optic nerve crush (ONC) injury model. We observed in SH-SY5Y cells that cell viability was preserved after pre-treatment using the extract, mitochondrial respiration and the membrane potential were maintained, and gene expression was modulated by upregulation of BCL-2 (B-cell lymphoma 2), BCL-xL (B-cell lymphoma-extra large), X) SOD2 (Superoxide Dismutase), CAT (Catalase), and BDNF (Brain-Derived Neurotrophic Factor). Intravitreal delivery of the extract in vivo resulted in a marked increase in the survival of retinal ganglion cells following ONC injury. Caffeic acid, quercetin-3-O-rutinoside, and kaempferol-3-O-rutinoside were identified as major constituents in phytochemical profiling. These results indicate that F. benjamina exerts multi-target neuroprotective actions, mediated via mitochondrial regulation, enhancement of antioxidation defenses, and modulation of apoptotic pathways. The findings also substantiate the contemporary pharmacological relevance underscoring the ethnomedicinal use of Ficus species and highlight the potential of F. benjamina as a promising candidate for developing integrative therapeutic approaches to target neurodegenerative diseases driven by oxidative stress. Full article
(This article belongs to the Section Bioactives and Nutraceuticals)
Show Figures

Figure 1

41 pages, 9055 KB  
Review
Review: Detection of Cancer Biomarkers from a Clinical Perspective
by Xeniya Terzapulo, Aigerim Dyussupova, Aisha Ilyas, Aigerim Boranova, Yegor Shevchenko, Saule Mergenbayeva, Aiym Kassenova, Olena Filchakova, Abduzhappar Gaipov and Rostislav Bukasov
Int. J. Mol. Sci. 2025, 26(23), 11745; https://doi.org/10.3390/ijms262311745 - 4 Dec 2025
Viewed by 1748
Abstract
Cancer is the disease found to be the reason for the largest portion of deaths in the world annually and these mortality values are expected to increase in the future. Early detection of cancer biomarkers may help save millions of lives, particularly by [...] Read more.
Cancer is the disease found to be the reason for the largest portion of deaths in the world annually and these mortality values are expected to increase in the future. Early detection of cancer biomarkers may help save millions of lives, particularly by implementing non-invasive and economical detection methods. In this review, we tabulated and quantitatively compared the data collected in 173 rows from 124 publications, which describe the clinical application of various methods in detection of cancer biomarkers. Those methods include mass spectrometry (MS), immunoassays (IAs), enzyme-linked immunosorbent assay (ELISA), polymerase chain reaction (PCR), surface-enhanced Raman spectroscopy (SERS), and Fourier-transform infrared spectroscopy (FTIR). We found that direct methods may have an advantage over indirect methods. Direct SERS reported in clinical applications can also achieve a higher area under the curve, higher sensitivity, and specificity than those parameters for ELISA, PCR, MS, and FTIR applications. Based on the average area under the curve (AUC) values reported in the last 6–7 years for each method, the performance of the analytical methods for the clinical cancer detection increases from IAs (0.76), ELISA (0.83), MS (0.87), and PCR (0.89) to FTIR (0.95) and SERS (0.97). Full article
(This article belongs to the Special Issue Advances in Molecular Biomarkers in Cancer and Metabolic Diseases)
Show Figures

Figure 1

21 pages, 307 KB  
Review
Systemic Lupus Erythematosus: Ophthalmological Safety Considerations of Emerging and Conventional Therapeutic Agents
by Wojciech Luboń, Małgorzata Luboń, Anna Agaś-Lange and Mariola Dorecka
Int. J. Mol. Sci. 2025, 26(23), 11744; https://doi.org/10.3390/ijms262311744 - 4 Dec 2025
Cited by 1 | Viewed by 1216
Abstract
Systemic lupus erythematosus (SLE) is a chronic multisystem autoimmune disorder in which ocular involvement represents a clinically significant yet frequently underrecognized contributor to morbidity. Ocular manifestations in SLE may arise from disease activity itself, but also as adverse effects of long-term pharmacological therapy. [...] Read more.
Systemic lupus erythematosus (SLE) is a chronic multisystem autoimmune disorder in which ocular involvement represents a clinically significant yet frequently underrecognized contributor to morbidity. Ocular manifestations in SLE may arise from disease activity itself, but also as adverse effects of long-term pharmacological therapy. With the advent of targeted immunomodulatory agents, the therapeutic landscape of SLE has expanded beyond conventional drugs such as hydroxychloroquine and corticosteroids toward biologics and small molecules designed to interfere with specific immunological pathways. These advances have improved systemic disease control and survival; however, their ophthalmological safety profiles remain only partially defined. This review synthesizes current evidence on ocular adverse events associated with both traditional and emerging SLE therapies. Established agents, particularly hydroxychloroquine and corticosteroids, are consistently linked to complications including retinopathy, posterior subcapsular cataracts, steroid-induced glaucoma, and central serous chorioretinopathy. In contrast, recently approved or investigational therapies—such as belimumab, anifrolumab, voclosporin, dual BAFF/APRIL inhibitors, rituximab, JAK inhibitors, CD40/CD40L blockade, CD38 inhibition, and mesenchymal stromal cell-based strategies—have limited but evolving safety data, with potential ocular adverse events spanning inflammatory, vascular, neuro-ophthalmic, and structural domains. Although ocular complications appear infrequent in clinical trials, underdetection in real-world practice and insufficient long-term monitoring may underestimate their true incidence. These findings highlight the need for systematic ophthalmological surveillance in patients receiving immunomodulatory therapies for SLE. Early recognition and timely management of ocular toxicity are crucial to safeguarding visual function and optimizing long-term therapeutic outcomes in this vulnerable patient population. Full article
14 pages, 2156 KB  
Article
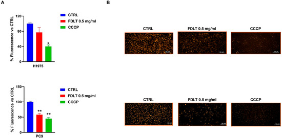
Effect of Soluble Factors Released from Porcine Freeze-Dried Lung Tissue (FDLT) on Modulation of Cell Growth and EMT Signature in Non-Small Cell Lung Cancer (NSCLC)—A Preliminary In Vitro Study
by Umme Samia, Daniela Omodei, Luisa Amato, Caterina De Rosa, Rosa Camerlingo, Virna Conti, Stefano Grolli, Orlando Ferroni, Adriano Piattelli, Giovanni N. Roviello, Carminia Maria Della Corte, Viviana De Rosa, Maria Cristina Curia and Francesca Iommelli
Int. J. Mol. Sci. 2025, 26(23), 11743; https://doi.org/10.3390/ijms262311743 - 4 Dec 2025
Viewed by 776
Abstract
Lung cancer remains one of the leading causes of cancer-related mortality worldwide, with therapeutic efficacy often hindered by the development of multidrug resistance. Consequently, alternative strategies to slow down tumor progression warrant rigorous investigation. Bioactive molecules derived from tissues and organs have shown [...] Read more.
Lung cancer remains one of the leading causes of cancer-related mortality worldwide, with therapeutic efficacy often hindered by the development of multidrug resistance. Consequently, alternative strategies to slow down tumor progression warrant rigorous investigation. Bioactive molecules derived from tissues and organs have shown potential therapeutic properties for several diseases. We investigated the biological role of soluble bioactive factors derived from lyophilized porcine freeze-dried lung tissue (FDLT), as they may contain tumor-suppressing components involved in the progression of non-small cell lung cancer (NSCLC). NSCLC H1975 and PC9 cell lines were treated with FDLT at concentrations of 0.25 mg/mL and 0.5 mg/mL. Cell cycle analysis and mitochondrial membrane potential (MMP) assays were performed to assess cell proliferation and cell death activation. In parallel, epithelial–mesenchymal transition (EMT) markers were detected by qRT-PCR. Our findings showed that FDLT treatment reduced the viability of H1975 and PC9 cells in a dose-dependent manner, along with significant suppression of cell proliferation and colony formation. Moreover, FDLT treatment altered the cell cycle phases and determined a concomitant reduction of cyclin D1 levels as well as induction of mitochondria depolarization by suppressing MMP. Finally, qRT-PCR revealed significant downregulation of EMT-related genes vimentin and N-cadherin, along with the EMT transcription factor Twist. These findings highlight soluble FDLT-derived biomolecules as a potential tool to design alternative treatment strategies for NSCLC. Full article
Show Figures

Figure 1

11 pages, 2016 KB  
Article
L467F;F508del Complex Allele in a Heterozygous State with CFTRdele2,3: What to Expect from CFTR Modulators?
by Elena Kondratyeva, Anna Efremova, Yuliya Melyanovskaya, Maria Krasnova, Michael Milovanov, Olga Shchagina, Anna Stepanova, Anna Voronkova, Victoria Sherman, Sergey Kutsev and Dmitry Goldshtein
Int. J. Mol. Sci. 2025, 26(23), 11742; https://doi.org/10.3390/ijms262311742 - 4 Dec 2025
Cited by 1 | Viewed by 897
Abstract
CFTR modulators have significantly affected the prognosis for cystic fibrosis, improving the clinical course in most patients with the F508del variant and several other CFTR gene variants. The presence of complex alleles, including more than one variant in the cis position, can change [...] Read more.
CFTR modulators have significantly affected the prognosis for cystic fibrosis, improving the clinical course in most patients with the F508del variant and several other CFTR gene variants. The presence of complex alleles, including more than one variant in the cis position, can change the properties of the protein and the efficacy of modulators. Objective: We aimed to describe the efficacy of CFTR modulators in the treatment of two siblings with the c.[1521_1523delCTT;1399C>T];[54-5940_273+10250del21kb] (L467F;F508del/CFTRdele2,3) genotype in clinical practice and in vitro. This article presents the clinical presentation and results of CFTR channel function assessment and personalized selection of CFTR modulators in monochorionic diamniotic twins with cystic fibrosis and the L467F;F508del/CFTRdele2,3 genotype. This is the first demonstration of the efficacy of a new CFTR modulator in patients with a complex allele and a class I variant in the genotype. The obtained results may be useful for choosing treatment strategies for patients with a complex allele and a class I variant in the genotype. Full article
(This article belongs to the Special Issue Molecular Mechanisms Underlying the Pathogenesis of Genetic Diseases)
Show Figures

Figure 1

18 pages, 1377 KB  
Article
Antioxidant and Antiproliferative Activities of Hemp Seed Proteins (Cannabis sativa L.), Protein Hydrolysate, and Its Fractions in Caco-2 and THP-1 Cells
by Merit Valeria Juárez-Cruz, Cristian Jiménez-Martínez, Javier Vioque, Julio Girón-Calle and Lucía Quevedo-Corona
Int. J. Mol. Sci. 2025, 26(23), 11741; https://doi.org/10.3390/ijms262311741 - 4 Dec 2025
Cited by 1 | Viewed by 1810
Abstract
This study evaluated the in vitro antioxidant and antiproliferative activity of hemp seed (Cannabis sativa L.) protein isolate, protein hydrolysate, and its fractions. The protein hydrolysate was obtained through sequential enzymatic digestion using pepsin and pancreatin, achieving a degree of hydrolysis of [...] Read more.
This study evaluated the in vitro antioxidant and antiproliferative activity of hemp seed (Cannabis sativa L.) protein isolate, protein hydrolysate, and its fractions. The protein hydrolysate was obtained through sequential enzymatic digestion using pepsin and pancreatin, achieving a degree of hydrolysis of 48.11%. The hydrolysate was then fractionated by ultrafiltration. Assays conducted on Caco-2 (colorectal cancer) and THP-1 (leukemia) cell lines revealed that the higher-molecular-weight fraction of (>10 kDa) exhibited the strongest, concentration-dependent antiproliferative effect, as determined by the neutral red uptake (NRU) assay for Caco-2 cells and the MTT assay for THP-1 cells. Furthermore, a significant intracellular antioxidant activity was observed, particularly in the whole hydrolysate and its low-molecular-weight fractions, as measured by the DCFH-DA assay in Caco-2 cells. The results suggest the potential application of hemp seed protein hydrolysate and its fractions as antioxidant and chemoprotective supplements in oncologic therapies. Full article
Show Figures

Figure 1

3 pages, 144 KB  
Editorial
Special Issue “Latest Review Papers in Macromolecules 2025”
by Xiao Hu, Giuseppe Zanotti and Salah-Eddine Stiriba
Int. J. Mol. Sci. 2025, 26(23), 11740; https://doi.org/10.3390/ijms262311740 - 4 Dec 2025
Viewed by 648
Abstract
It is our pleasure to introduce this Special Issue (SI) of International Journal of Molecular Sciences (IJMS), dedicated to highlighting contemporary developments and future perspectives in macromolecular science [...] Full article
(This article belongs to the Special Issue Latest Review Papers in Macromolecules 2025)
24 pages, 16860 KB  
Article
Mechanistic Insights into Anti-Melanogenic Effects of Fisetin: PKCα-Induced β-Catenin Degradation, ERK/MITF Inhibition, and Direct Tyrosinase Suppression
by Zin Zin Ei, Satapat Racha, Hongbin Zou and Pithi Chanvorachote
Int. J. Mol. Sci. 2025, 26(23), 11739; https://doi.org/10.3390/ijms262311739 - 4 Dec 2025
Viewed by 1050
Abstract
Excessive melanin production causes hyperpigmentation disorders such as freckles, melasma, and age spots, affecting appearance and quality of life. Tyrosinase is the key enzyme controlling melanin synthesis, and natural compounds are being explored as effective tyrosinase inhibitors. Fisetin, a dietary flavonoid found in [...] Read more.
Excessive melanin production causes hyperpigmentation disorders such as freckles, melasma, and age spots, affecting appearance and quality of life. Tyrosinase is the key enzyme controlling melanin synthesis, and natural compounds are being explored as effective tyrosinase inhibitors. Fisetin, a dietary flavonoid found in fruits and vegetables like grapes and onions, is known for its anti-inflammatory and anticancer properties, but its anti-melanogenic activity remains unclear. This study demonstrated that fisetin, up to 60 μM, is non-toxic and significantly decreases tyrosinase activity and melanin content in human melanoma cells. Mechanistically, fisetin activates PKCα, leading to phosphorylation and degradation of β-catenin, thereby downregulating MITF expression. Additionally, it activates ERK and AKT/GSK3β pathways, promoting ubiquitination and proteasomal degradation of MITF, resulting in reduced levels of tyrosinase, TRP-1, and TRP-2. The proteasome inhibitor MG132 confirmed that fisetin accelerates β-catenin and MITF degradation. Additionally, inhibition of the PI3K/AKT pathway by LY294002 or the ERK pathway by PD98059 reversed fisetin’s reduction of tyrosinase activity and melanin synthesis, further verifying the participation of these pathways. Computational docking integrated with deep learning-based CNN scoring revealed that fisetin interacts with PKCα, β-catenin, tyrosinase, and TYRP1. Collectively, these findings suggest that fisetin exerts multi-targeted inhibitory effects on melanogenesis, highlighting its potential as a therapeutic and cosmetic agent for hyperpigmentation. Full article
(This article belongs to the Special Issue Melanin Pigmentation: Physiology and Pathology)
Show Figures

Figure 1

26 pages, 612 KB  
Review
Polystyrene Nanoplastics in Human Gastrointestinal Models—Cellular and Molecular Mechanisms of Toxicity
by Agata Kustra, Kamila Maliszewska-Olejniczak, Anna Sekrecka-Belniak, Bogusz Kulawiak and Piotr Bednarczyk
Int. J. Mol. Sci. 2025, 26(23), 11738; https://doi.org/10.3390/ijms262311738 - 4 Dec 2025
Cited by 3 | Viewed by 2340
Abstract
Plastic pollution is a growing environmental and health issue due to the increasing presence of micro- and nanoplastics in terrestrial and aquatic ecosystems. Polystyrene nanoplastics (PS-NPs) are among the most extensively studied because of their wide occurrence, physicochemical stability, and availability for laboratory [...] Read more.
Plastic pollution is a growing environmental and health issue due to the increasing presence of micro- and nanoplastics in terrestrial and aquatic ecosystems. Polystyrene nanoplastics (PS-NPs) are among the most extensively studied because of their wide occurrence, physicochemical stability, and availability for laboratory research. Their nanoscale size enables interaction with biological systems at the molecular level, promoting internalization, intracellular trafficking, and potential bioaccumulation. This review summarizes current knowledge on the cellular effects and molecular mechanisms of PS-NPs, particularly in human gastrointestinal models. The gastrointestinal tract is a primary route of nanoplastic exposure, where PS-NPs can cross epithelial barriers, interact with immune and epithelial cells, and disturb cellular homeostasis. Once internalized, PS-NPs can induce oxidative stress, mitochondrial dysfunction, and dysregulation of autophagy, leading to alterations in lipid and glucose metabolism. Excessive synthesis of reactive oxygen species may trigger DNA damage, activate the ATM/ATR–p53 signaling pathway, and impair DNA repair mechanisms, thereby contributing to genomic instability. Emerging evidence also shows that PS-NPs can interact with ion channels, affecting calcium homeostasis, membrane potential, and cell viability. Overall, these findings highlight the complex and multifaceted toxicity of PS-NPs at the cellular level and underscore the need for further research to assess the long-term risks of nanoplastic exposure. Full article
(This article belongs to the Section Molecular Toxicology)
Show Figures

Figure 1

12 pages, 2006 KB  
Article
Resilience of the Skin Microbiome in Atopic Dermatitis During Short-Term Topical Treatment
by Malin Glindvad Ahlström, Rie Dybboe Bjerre, Yue Hu, Maike Seifert, Fredrik Boulund, Lone Skov, Jeanne Duus Johansen and Lars Engstrand
Int. J. Mol. Sci. 2025, 26(23), 11737; https://doi.org/10.3390/ijms262311737 - 4 Dec 2025
Viewed by 1450
Abstract
Atopic dermatitis (AD) is associated with microbial dysbiosis and impaired skin barrier function. Topical therapies, such as moisturisers and antimicrobial fragrance compounds, may modulate the skin microbiome and support disease management. The objective was to evaluate how a moisturiser and a fragrance compound [...] Read more.
Atopic dermatitis (AD) is associated with microbial dysbiosis and impaired skin barrier function. Topical therapies, such as moisturisers and antimicrobial fragrance compounds, may modulate the skin microbiome and support disease management. The objective was to evaluate how a moisturiser and a fragrance compound (farnesol) influence skin microbiome composition in individuals with AD and healthy controls. In a randomised, controlled, operator-blinded study, 15 AD patients and 15 healthy controls applied a moisturiser, farnesol, moisturiser + farnesol, or no treatment to defined skin areas over 7 days. Microbiome composition, alpha/beta diversity, and core taxa were analysed using shotgun metagenomics. At baseline, AD patients exhibited distinct microbial profiles, including elevated Staphylococcus aureus and Micrococcus luteus. Neither moisturiser nor farnesol significantly altered richness, beta diversity, or core taxa in either AD patients or controls. However, moisturiser use in healthy individuals modestly increased Shannon diversity, reflecting improved microbial evenness. Despite clear microbiome differences between AD and healthy skin, short-term topical treatment did not markedly shift microbial composition. The observed stability underscores the resilience of the skin microbiome and suggests that longer interventions or more targeted formulations may be necessary to influence microbial dysbiosis in AD. Full article
(This article belongs to the Special Issue Molecular Research on Skin Inflammation)
Show Figures

Figure 1

34 pages, 3520 KB  
Review
Autoimmune Neuromuscular Disorders at a Molecular Crossroad: Linking Pathogenesis to Targeted Immunotherapy
by Anca-Maria Florea, Dimela-Gabriela Luca, Eugenia Irene Davidescu and Bogdan-Ovidiu Popescu
Int. J. Mol. Sci. 2025, 26(23), 11736; https://doi.org/10.3390/ijms262311736 - 4 Dec 2025
Viewed by 1798
Abstract
Myasthenia gravis, chronic inflammatory demyelinating polyneuropathy, and idiopathic inflammatory myopathies are among the most widely recognized autoimmune neuromuscular disorders. Although they differ in clinical presentation, shared immunopathogenic mechanisms place them at a molecular crossroads. Evidence of overlapping pathways has led to the development [...] Read more.
Myasthenia gravis, chronic inflammatory demyelinating polyneuropathy, and idiopathic inflammatory myopathies are among the most widely recognized autoimmune neuromuscular disorders. Although they differ in clinical presentation, shared immunopathogenic mechanisms place them at a molecular crossroads. Evidence of overlapping pathways has led to the development of targeted strategies including complement inhibition, FcRn antagonism, B-cell depletion, and the CAR-T cell approach. In this review, we analyze current knowledge regarding pathogenic mechanisms and their link to immunotherapy, extensively outlining both similarities and distinctions. We further discuss existing challenges, including diagnostic limitations and refractory disease variants, how technological advances have already addressed some of these issues, and where further progress is still needed. Full article
Show Figures

Figure 1

20 pages, 3822 KB  
Article
Analysis of Proteome Dynamics in Early-Stage Sporulation-Inhibited Variants of Parageobacillus thermoglucosidasius
by Marie Millgaard, Oihane Irazoki, Viviënne Mol, Ivan Pogrebnyakov and Alex Toftgaard Nielsen
Int. J. Mol. Sci. 2025, 26(23), 11735; https://doi.org/10.3390/ijms262311735 - 4 Dec 2025
Viewed by 611
Abstract
Parageobacillus thermoglucosidasius is a thermophilic Gram-positive that is emerging as a platform for bioproduction. However, one potential limitation of P. thermoglucosidasius is its natural tendency to sporulate. As a non-model organism, the complex regulatory system that governs sporulation in P. thermoglucosidasius remains poorly [...] Read more.
Parageobacillus thermoglucosidasius is a thermophilic Gram-positive that is emerging as a platform for bioproduction. However, one potential limitation of P. thermoglucosidasius is its natural tendency to sporulate. As a non-model organism, the complex regulatory system that governs sporulation in P. thermoglucosidasius remains poorly characterised. To advance current understanding, this study presents a comparative characterisation and proteomic analysis of the P. thermoglucosidasius wildtype strain alongside four early-stage sporulation-inhibited variants. To inhibit sporulation, the genes spo0A, spo0B, spo0F, and sigF were targeted for deletion, as based on their crucial regulatory roles in the sporulation pathway of Bacillus subtilis. Microscopic analysis indicated that the Δspo0A, Δspo0F, and ΔsigF strains were sporulation-suppressed while the Δspo0B strain sporulated at low levels. Proteomics data were obtained from four different growth stages and the resulting expression profiles were compared. Consistent with the regulatory network of B. subtilis, the Δspo0A, Δspo0B, and Δspo0F strains exhibited largely inactive sporulation pathways, while the ΔsigF strain retained some early regulatory functions. Additionally, two co-expression modules comprising approximately 300 genes were identified and linked to the P. thermoglucosidasius sporulation pathway. Overall, these results expand the understanding of the sporulation network of P. thermoglucosidasius and provide a foundation for future engineering of non-sporulating variants. Full article
(This article belongs to the Section Molecular Biology)
Show Figures

Figure 1

17 pages, 1415 KB  
Review
Static Cold Storage and Machine Perfusion: Redefining the Role of Preservation and Perfusate Solutions
by Arnau Panisello-Rosello, Teresa Carbonell, Joan Rosello-Catafau, Jordi Vengohechea, Amelia Hessheimer, René Adam and Constantino Fondevila
Int. J. Mol. Sci. 2025, 26(23), 11734; https://doi.org/10.3390/ijms262311734 - 4 Dec 2025
Cited by 1 | Viewed by 1539
Abstract
Static cold storage (SCS) remains the most widely used method of liver graft preservation due to its simplicity, accessibility, and reduced cost in transplantation practice. Since the invention of the University of Wisconsin (UW) solution, several alternative preservation solutions—including histidine–tryptophan–ketoglutarate (HTK), Celsior, and [...] Read more.
Static cold storage (SCS) remains the most widely used method of liver graft preservation due to its simplicity, accessibility, and reduced cost in transplantation practice. Since the invention of the University of Wisconsin (UW) solution, several alternative preservation solutions—including histidine–tryptophan–ketoglutarate (HTK), Celsior, and more recently IGL-1 and IGL-2—have been formulated to optimize cellular and vascular protection during cold ischemia. More recently, the introduction of dynamic perfusion techniques, such as hypothermic oxygenated perfusion (HOPE) and normothermic machine perfusion (NMP), approximately fifteen years ago, has further enhanced transplantation protocols, being applied either alone or in combination with traditional SCS to ensure optimal graft preservation prior to implantation. Despite these technological advances, achieving fully effective dynamic perfusion remains a key challenge for improving outcomes in vulnerable grafts, particularly steatotic or marginal livers. This review details how Polyethylene Glycol 35 (PEG35)-based solutions activate multiple cytoprotective pathways during SCS, including AMP-activated protein kinase (AMPK), nitric oxide (NO) production, and the antioxidant transcription factor Nrf2. We propose that these molecular mechanisms serve as a form of preconditioning that is synergistically leveraged by HOPE to preserve mitochondrial function, endothelial glycocalyx integrity, and microvascular homeostasis. Furthermore, the oncotic and rheological properties of PEG35 reduce perfusate viscosity, mitigating shear stress and microcirculatory damage during dynamic perfusion—effects that are further enhanced by NO- and AMPK-mediated protection initiated during the SCS phase. This integrated approach provides a strong rationale for combining PEG35-mediated SCS with HOPE, particularly for grafts with high susceptibility to ischemia–reperfusion injury, such as fatty livers. Finally, we highlight emerging avenues in graft preservation, including the design of unified perfusion solutions that optimize endothelial, mitochondrial, and redox protection, with the potential to improve post-transplant outcomes and extend applicability to other solid organ grafts. Full article
(This article belongs to the Special Issue Molecular Insights into Transplantation and Machine Perfusion)
Show Figures

Figure 1

22 pages, 1193 KB  
Review
A Duality of Function: An Integrative Model of RACK1 as a Switch Between Translational and Signaling Hubs
by Peter Kolosov, Nikita Biziaev and Elena Alkalaeva
Int. J. Mol. Sci. 2025, 26(23), 11733; https://doi.org/10.3390/ijms262311733 - 4 Dec 2025
Cited by 1 | Viewed by 1146
Abstract
RACK1 (Receptor for Activated C Kinase 1) is a highly conserved scaffold protein that functions as a central integrator within diverse cellular signaling pathways. Initially identified as a receptor for activated Protein Kinase C, it is now recognized as a dynamic platform coordinating [...] Read more.
RACK1 (Receptor for Activated C Kinase 1) is a highly conserved scaffold protein that functions as a central integrator within diverse cellular signaling pathways. Initially identified as a receptor for activated Protein Kinase C, it is now recognized as a dynamic platform coordinating processes such as cell proliferation, migration, apoptosis, and immune responses. A defining feature of RACK1 is its ability to direct cellular fate by determining whether proteins are synthesized or degraded. However, a unified model explaining this functional pleiotropy has been lacking. In this review, we synthesize current knowledge to propose an integrative model centered on a functional dimorphism driven by RACK1’s localization and post-translational modifications. We posit that RACK1 operates in two primary, mutually exclusive states: a ribosome-associated monomer that supports the translation of specific mRNAs and quality control, and a free monomer or dimer that governs signaling cascades and gene expression. Phosphorylation at key sites, such as Thr50 and Ser146, acts as a molecular switch, spatiotemporally redistributing RACK1 between these pools. This mechanism allows the cell to rapidly reprogram its proteomic landscape in response to stimuli, pivoting between protein synthesis and stress adaptation. Our model resolves the apparent dichotomy of RACK1’s roles by framing it as a cellular “resource manager,” whose regulated switching between functional states ensures an optimal response to the extracellular environment, with significant implications for understanding cancer and neurodegenerative diseases. Full article
(This article belongs to the Section Biochemistry)
Show Figures

Figure 1

Previous Issue
Back to TopTop