Next Issue
Volume 26, December-1
Previous Issue
Volume 26, November-1
 
 
ijms-logo

Journal Browser

Journal Browser

Int. J. Mol. Sci., Volume 26, Issue 22 (November-2 2025) – 430 articles

Cover Story (view full-size image): A hydroxypropyl betadex (2-hydroxypropyl-beta cyclodextrin; HPβCD)-based formulation made possible the development of oral cladribine tablets by ensuring adequate formulability and bioavailability. The corresponding complex dual CD complex—formed by an amorphous admixture of inclusion and non-inclusion cladribine–HPβCD complexes—led to the development of tablets. The resulting product, Mavenclad, offers convenient, effective, and well-tolerated oral therapy for multiple sclerosis and has achieved worldwide approval and significant clinical success. In 2023, Mavenclad reached blockbuster status with over USD 1 billion in annual sales. The figure shows an illustrative 3D structure of the cladribine–HPβCD complex with the tetrahydrofuran ring of cladribine included inside the cyclodextrin cavity. View this paper
  • Issues are regarded as officially published after their release is announced to the table of contents alert mailing list.
  • You may sign up for e-mail alerts to receive table of contents of newly released issues.
  • PDF is the official format for papers published in both, html and pdf forms. To view the papers in pdf format, click on the "PDF Full-text" link, and use the free Adobe Reader to open them.
Order results
Result details
Section
Select all
Export citation of selected articles as:
22 pages, 6540 KB  
Article
The Role of Gap Junctions in MSC-EA.hy926 (An Endothelial Cell Model) Crosstalk Under Hypoxic Stress: Regulation of the Angiogenic Response
by Mariia Ezdakova, Diana Matveeva and Margarita Lobanova
Int. J. Mol. Sci. 2025, 26(22), 11239; https://doi.org/10.3390/ijms262211239 - 20 Nov 2025
Viewed by 1174
Abstract
Effective communication between multipotent mesenchymal stromal cells (MSCs) and endothelial cells (ECs) plays a critical role in the regulation of angiogenesis, especially under conditions of hypoxia. In addition to paracrine stimulation, direct intercellular contacts play an important role in the angiogenic interaction between [...] Read more.
Effective communication between multipotent mesenchymal stromal cells (MSCs) and endothelial cells (ECs) plays a critical role in the regulation of angiogenesis, especially under conditions of hypoxia. In addition to paracrine stimulation, direct intercellular contacts play an important role in the angiogenic interaction between MSCs and ECs, making them an important target for modulating vascular network restoration under ischemic conditions. The aim of this study was to determine the contribution of gap junctions (GJs) to the angiogenic response of MSCs and the EA.hy926 cell line (an Endothelial Cell Model) under acute hypoxic stress. In a cell co-culture model at 0.1% O2 using a specific GJ inhibitor (carbenoxolone), molecular, cellular, and functional tests were performed: assessment of viability, proliferation, migration, secretion of angiogenic mediators, and expression of crucial genes. GJ blockade was accompanied by decreases in the proliferation and migration activity and angiogenic potential of the conditioned medium in in vitro and in ovo tests. These data highlight the importance of the GJ in coordinating the angiogenic response in conditions of acute hypoxia and can be used to develop protocols for regenerative medicine. Full article
Show Figures

Figure 1

17 pages, 5081 KB  
Article
Drug Repositioning for HPV Clade-Specific Cervicouterine Cancer Using the OCTAD Pipeline
by Joel Ruiz-Hernández, Guillermo de Anda-Jáuregui and Enrique Hernández-Lemus
Int. J. Mol. Sci. 2025, 26(22), 11238; https://doi.org/10.3390/ijms262211238 - 20 Nov 2025
Viewed by 1318
Abstract
Cervical cancer remains a major global burden largely caused by persistent infection with high risk human papillomavirus (HPV). Biological differences between HPV clade A7 and HPV clade A9 may influence tumor programs and clinical outcomes. To propose pharmacological candidates for repositioning, we applied [...] Read more.
Cervical cancer remains a major global burden largely caused by persistent infection with high risk human papillomavirus (HPV). Biological differences between HPV clade A7 and HPV clade A9 may influence tumor programs and clinical outcomes. To propose pharmacological candidates for repositioning, we applied an expression-based drug repurposing approach using the OCTAD (Open Cancer Therapeutic Discovery) framework. Disease transcriptional signatures were constructed for both HPV clades and compared with drug perturbation profiles to identify compounds showing inverse associations with the tumor related expression patterns, restricting the analysis to Food and Drug Administration (FDA) approved agents. The screening identified 41 and 52 candidates for HPV clade A7 and HPV clade A9, respectively, and stronger transcriptomic reversal was associated with higher drug sensitivity in relevant cell lines. These candidates were enriched for pharmacologic classes such as histone deacetylase inhibitors, estrogen pathway modulators, and statins. Additional enriched categories also emerged, including antimetabolites, protein kinase inhibitors, proteasome inhibitors, antimalarials, and antimicrobial agents, several of which already show experimental activity in cervical cancer models. These findings reveal both shared and clade-associated vulnerabilities in HPV-driven cervical cancer and demonstrate the utility of expression-based repurposing for generating actionable hypotheses. The resulting drug lists provide a concise, biologically grounded resource to guide preclinical validation and rational exploration in cervical cancer HPV positive models. Full article
(This article belongs to the Special Issue Future Challenges and Innovation in Gynecological Oncology)
Show Figures

Figure 1

14 pages, 2629 KB  
Article
The Effects of Several Natural Protoberberine Alkaloids and Cinnamic Acid Derivatives Used for Traditional Medicine on the Membrane Boundary Potential and Lipid Packing Stress
by Svetlana S. Efimova, Polina D. Zlodeeva, Quan Minh Pham, Huong Thi Thu Trinh, Ha Minh Le, Van Thị Hong Nguyen, Long Quoc Pham and Olga S. Ostroumova
Int. J. Mol. Sci. 2025, 26(22), 11237; https://doi.org/10.3390/ijms262211237 - 20 Nov 2025
Viewed by 977
Abstract
Here we elucidated the effects of natural protoberberine alkaloids (rotundine, berberine, and nitidine) and cinnamic acid derivatives (ethyl-4-methoxycinnamate and osthole) found in Vietnamese medicinal plants, on the boundary potential of lipid bilayers and phase behavior of membrane lipids. Lipid bilayers were composed of [...] Read more.
Here we elucidated the effects of natural protoberberine alkaloids (rotundine, berberine, and nitidine) and cinnamic acid derivatives (ethyl-4-methoxycinnamate and osthole) found in Vietnamese medicinal plants, on the boundary potential of lipid bilayers and phase behavior of membrane lipids. Lipid bilayers were composed of neutral phosphatidylcholines (PC) and negatively charged phosphatidylserines (PS). Tested compounds did not produce any noticeable changes in the boundary potential with the exception of osthole, which caused a potential drop by about 30 mV independently of the membrane phospholipid composition. Protoberberine alkaloids did not demonstrate an ability to greatly influence phase transition of PC, while they dramatically disturbed PS melting by integrating two different lipid states by merging the low-melting component into the higher one. Ethyl-4-methoxycinnamate and osthole were able to decrease the temperature and sharpness of the PC and PS phase transition, although the effect on PS was higher. We also revealed that ethyl-4-methoxycinnamate and osthole diminished the melting point of both components of PS transition without the changes in their relative impacts. The observed membrane activity of the tested compounds may be related to their physiological and pharmacological potential. Full article
(This article belongs to the Special Issue The Role of Natural Products in Drug Discovery)
Show Figures

Figure 1

24 pages, 1060 KB  
Review
Biological Regulation of HIF-1α and Its Role in Therapeutic Angiogenesis for Treatment of Ischemic Cardiovascular Disease
by Ethan Carmichael, Anne-Isabelle S. Reme, Patrick J. Bosco, Yulexi Y. Ortiz, Daniela Alexandra Ramos, Katherine Gomez, Bao-Ngoc Nguyen, Arash Bornak, Zhao-Jun Liu and Omaida C. Velazquez
Int. J. Mol. Sci. 2025, 26(22), 11236; https://doi.org/10.3390/ijms262211236 - 20 Nov 2025
Cited by 7 | Viewed by 3119
Abstract
Hypoxia, characterized by insufficient oxygen saturation, triggers a wide array of vascular responses aimed at enhancing cell survival and proliferation. This process is primarily driven by the activation of oxygen-sensing hypoxia-inducible factors (HIFs). HIF-1α, a key mediator in this context, plays a crucial [...] Read more.
Hypoxia, characterized by insufficient oxygen saturation, triggers a wide array of vascular responses aimed at enhancing cell survival and proliferation. This process is primarily driven by the activation of oxygen-sensing hypoxia-inducible factors (HIFs). HIF-1α, a key mediator in this context, plays a crucial role in vascular restructuring in response to low oxygen tension and oxygen-independent signaling pathways, making it a promising therapeutic target for ischemic cardiovascular diseases such as peripheral artery disease and coronary artery disease. In this review, we explore both oxygen-dependent and oxygen-independent mechanisms of HIF-1α regulation, the role of the HIF protein family in vessel collateralization, and translational efforts to leverage HIF-1α‘s pivotal role in hypoxia signaling for the development of clinical treatments for ischemic cardiovascular disease. Full article
(This article belongs to the Special Issue Hypoxia: Molecular Mechanism and Health Effects)
Show Figures

Figure 1

14 pages, 2370 KB  
Article
Self-Assembled Nanoparticles from Cationic Dipeptides and D-π-A Chromophores for Near-Infrared Photothermal Therapy
by Wei Zhou, Liangxin Feng, Yanfei Zeng, Jiaxuan Lin, Shuhui Bo, Nan Sun and Xiaoming Zhang
Int. J. Mol. Sci. 2025, 26(22), 11235; https://doi.org/10.3390/ijms262211235 - 20 Nov 2025
Viewed by 975
Abstract
Developing nanoformulations that combine potent photothermal efficacy with robust biocompatibility remains a critical hurdle for precision cancer therapy. Herein, we successfully fabricated CDPNCs-Z3 composite nanoparticles featuring a distinctive spiky architecture via an induced reconstruction self-assembly strategy using cationic dipeptides (CDP). In contrast to [...] Read more.
Developing nanoformulations that combine potent photothermal efficacy with robust biocompatibility remains a critical hurdle for precision cancer therapy. Herein, we successfully fabricated CDPNCs-Z3 composite nanoparticles featuring a distinctive spiky architecture via an induced reconstruction self-assembly strategy using cationic dipeptides (CDP). In contrast to simple physical encapsulation, the incorporation of the functional guest molecule Z3 drives the synergistic reconstruction of CDP from fibrous aggregates into smaller, monodisperse particulate nanostructures. This distinct morphological transformation is ascribed to the combined effects of π-π stacking between Z3 and the CDP aromatic system and the presence of strong electron-withdrawing groups. Under 808 nm laser irradiation, these composite nanoparticles demonstrate superior photothermal performance and exceptional cycling stability. In vitro assays further validated their high cellular penetration, negligible dark toxicity, and potent photothermal killing effect. This work not only establishes a versatile new paradigm for building peptide-based nanostructures but also lays a solid foundation for designing safe and effective next-generation photothermal therapeutic agents. Full article
(This article belongs to the Special Issue Innovative Nanomaterials from Functional Molecules)
Show Figures

Figure 1

18 pages, 1478 KB  
Article
Design and Characterization of Aptamers to Antibiotic Kanamycin with Improved Affinity
by Alexey V. Samokhvalov, Oksana G. Maksimenko, Anatoly V. Zherdev and Boris B. Dzantiev
Int. J. Mol. Sci. 2025, 26(22), 11234; https://doi.org/10.3390/ijms262211234 - 20 Nov 2025
Cited by 1 | Viewed by 1074
Abstract
Aptamers are promising synthetic molecular receptors that bind to specific targets by adopting a unique tertiary structure. However, their selection using standard SELEX protocols often does not allow the achievement of high affinity to the targets. Due to the lack and difficulty of [...] Read more.
Aptamers are promising synthetic molecular receptors that bind to specific targets by adopting a unique tertiary structure. However, their selection using standard SELEX protocols often does not allow the achievement of high affinity to the targets. Due to the lack and difficulty of obtaining data on the 3D structure of aptamers and their complexes, the design of known aptamers based on simple rules and software is in demand. The presented work considers the comparative characterization and design of DNA aptamers specific to the antibiotic kanamycin based on complementary interactions and structural motifs (bulges, mismatches, loops) predicted by NUPACK, RNAfold, and UNAFold software. The design included the elimination of non-functional parts of the aptamers and the stabilization of the kanamycin-binding loop. Seven novel aptamers, chosen based on these predictions, were synthesized, and their affinities were measured using an isothermal titration calorimetry technique. The prediction of end stem and hairpin loop structures was confirmed by comparison with circular dichroism data. As a result of sequential design with truncation of unnecessary nucleotides, a novel optimal 42-base-long aptamer was designed and demonstrated a dissociation constant of 109 ± 15 nM, which is 4.7-fold lower than the initial preparation (470 ± 40 nM) and overcomes all known aptamers to kanamycin. Full article
(This article belongs to the Special Issue Molecular Recognition and Biosensing)
Show Figures

Figure 1

14 pages, 2210 KB  
Article
Senolytic Treatment Improves Responsiveness to Mechanical Loading in the Skeleton of Aged Mice
by Connor J. Cunningham, Hui Jean Kok, Joshua N. Farr, Sundeep Khosla and Alexander G. Robling
Int. J. Mol. Sci. 2025, 26(22), 11233; https://doi.org/10.3390/ijms262211233 - 20 Nov 2025
Viewed by 1515
Abstract
Aging plays a major role in the development of numerous chronic diseases, one of which is a marked decline in skeletal health. Beyond diminishing bone mass and strength, mammals of advanced age experience a decline in skeletal mechanotransduction—that is, the ability of the [...] Read more.
Aging plays a major role in the development of numerous chronic diseases, one of which is a marked decline in skeletal health. Beyond diminishing bone mass and strength, mammals of advanced age experience a decline in skeletal mechanotransduction—that is, the ability of the skeleton to respond adaptively to mechanical perturbation. One possibility for the loss of mechanotransduction in bone with aging is an age-associated increase in the population density of senescent cells—those cells that have undergone irreversible cell cycle arrest, resistance to apoptosis, and production of a modified secretome (the SASP) that has damaging effects to nearby healthy (non-senescent) cells. We investigated whether the presence of senescent cells might drive some of the diminished mechanical response observed in aged bone, by testing the hypothesis that the clearance of senescent cells via intermittent senolytic treatment promotes mechanical responsiveness in an aged skeleton. C57BL/6 mice aged 6 months and 22 months were treated weekly with the senolytic cocktail Dasatinib and Quercetin (D + Q) for 1 month, then subjected to low level in vivo mechanical loading of the ulna for 1 week. The 6-month-old mice exhibited a doubling of load-induced ulnar periosteal bone formation when treated with D + Q, compared to vehicle-treated mice, but the periosteal response to loading was not significantly altered by D + Q in the aged (22-month) mice. We further probed the efficacy of D + Q in mechanotransduction by switching to an endocortical model—the axial tibia loading system. Here, the 22-month-old mice had nearly double the load-induced endocortical bone formation compared to vehicle-treated mice. We further assayed the cortical bone gene expression profile in loaded and control tibias from treatment-naïve 6-month and 22-month mice, to determine whether there is significant overlap between mechanically induced signaling genes and SASP genes. We found significant load-induced changes among several SASP genes, suggesting that inhibition of the SASP (i.e., senomorphics) might interfere with mechanical signaling from otherwise healthy cells. In summary, clearance of senescent cells via intermittent D + Q treatment is effective at improving endocortical mechanical responsiveness in the aged skeleton, which is commonly diminished throughout the course of aging. Full article
Show Figures

Figure 1

18 pages, 1413 KB  
Article
Time-Dependent Changes in Salivary Antioxidants After 5-ALA Photodynamic Therapy vs. Clobetasol in Oral Lichen Planus: A Randomized Clinical Trial
by Patryk Wiśniewski, Magdalena Sulewska, Jagoda Tomaszuk, Anna Zalewska, Sara Zięba, Aleksandra Pietruska, Emilia Szymańska, Katarzyna Winnicka, Mateusz Maciejczyk, Małgorzata Żendzian-Piotrowska and Małgorzata Pietruska
Int. J. Mol. Sci. 2025, 26(22), 11232; https://doi.org/10.3390/ijms262211232 - 20 Nov 2025
Cited by 2 | Viewed by 1168
Abstract
In this randomized clinical trial, we compared the effects of 5-aminolevulinic acid photodynamic therapy (ALA-PDT) and topical clobetasol on the salivary antioxidant profile in patients with oral lichen planus (OLP) and explored their relationships with clinical outcomes. Ninety adults with OLP were randomly [...] Read more.
In this randomized clinical trial, we compared the effects of 5-aminolevulinic acid photodynamic therapy (ALA-PDT) and topical clobetasol on the salivary antioxidant profile in patients with oral lichen planus (OLP) and explored their relationships with clinical outcomes. Ninety adults with OLP were randomly allocated to ALA-PDT (five weekly sessions) or clobetasol (twice daily for 14 days). Unstimulated whole saliva was collected at baseline (T0), immediately after treatment (T1), and at 3 (T3) and 6 months (T6). The activities of catalase (CAT), superoxide dismutase (SOD), peroxidase (Px) and reduced glutathione (GSH) were determined, and nonparametric statistics were applied, including Friedman tests with Dunn’s post hoc comparisons and Spearman’s rank correlations. Both therapies induced an early decline in CAT, Px and GSH at T1, followed by partial recovery at later time points. SOD activity changed significantly over time in the clobetasol group, but not in the PDT arm. At T6, Px and GSH remained below baseline in both groups despite improvement from the immediate post-treatment nadir. No significant between-group differences were observed at individual time points, although GSH at T6 showed a non-significant trend favoring PDT. Exploratory analyses revealed modest, treatment-dependent associations between salivary antioxidant activity and lesion size, as well as between the former and pain intensity. Overall, ALA-PDT and topical clobetasol both modulated the salivary redox profile, primarily through short-term depletion of enzymatic and non-enzymatic antioxidants with incomplete recovery over 6 months, and no clear redox superiority of one modality over the other was demonstrated. These findings are hypothesis-generating and underscore the need for larger, longer-term studies with broader redox panels and more advanced between-group analyses. Full article
(This article belongs to the Special Issue Molecular Pathogenesis and Therapeutic Innovations in Oral Diseases)
Show Figures

Figure 1

21 pages, 5556 KB  
Article
Two Cohorts, One Network: Consensus Master Regulators Orchestrating Papillary Thyroid Carcinoma
by Diana Tapia-Carrillo, Octavio Zambada-Moreno, Enrique Hernández-Lemus and Hugo Tovar
Int. J. Mol. Sci. 2025, 26(22), 11231; https://doi.org/10.3390/ijms262211231 - 20 Nov 2025
Viewed by 1462
Abstract
Papillary thyroid carcinoma (PTC) is the most common endocrine malignancy, yet the transcriptional hierarchies linking endocrine signaling to tumor progression remain poorly defined. Here, we integrated gene-expression profiles from two independent cohorts (TCGA-THCA and GSE33630) to identify consensus transcriptional master regulators (TMRs) driving [...] Read more.
Papillary thyroid carcinoma (PTC) is the most common endocrine malignancy, yet the transcriptional hierarchies linking endocrine signaling to tumor progression remain poorly defined. Here, we integrated gene-expression profiles from two independent cohorts (TCGA-THCA and GSE33630) to identify consensus transcriptional master regulators (TMRs) driving PTC. After normalization and differential expression analysis, we reconstructed regulon networks with ARACNe-AP, inferred TMR activity using VIPER, and integrated evidence across datasets via Fisher’s meta-analysis. This cross-cohort strategy yielded 50 shared TMRs, predominantly from the Zinc Finger, Forkhead, ETS, and nuclear receptor families. Network topology highlighted PBX4, GATAD2A, BHLHE40, HEY2, and TEAD4 as upstream regulators controlling other TMRs. Functional enrichment revealed activation of NOTCH, MAPK, PI3K, and TGF-β signaling and enrichment of early and late estrogen-response programs, uncovering a noncanonical role of SMAD9 in TGF-β signaling. Together, these findings delineate the transcriptional and hormonal circuitry underlying thyroid tumorigenesis, providing a regulatory framework for biomarker-driven therapies based on network activity states. Full article
Show Figures

Figure 1

24 pages, 865 KB  
Review
“Feeding the Rhythm”—Effects of Food and Nutrients on Daily Cortisol Secretion: From Molecular Mechanisms to Clinical Impact
by Rosa Maria Paragliola, Marco Marchetti, Costanza Montagna, Salvatore Maria Corsello and Gianfranco Peluso
Int. J. Mol. Sci. 2025, 26(22), 11230; https://doi.org/10.3390/ijms262211230 - 20 Nov 2025
Cited by 2 | Viewed by 7209
Abstract
Daily rhythms define physical, mental, and behavioral changes that the body experiences over a 24 h cycle. The light–dark cycle plays a crucial role in regulating daily rhythms, but other factors such as food intake, stress, and physical activity also affect them. Cortisol [...] Read more.
Daily rhythms define physical, mental, and behavioral changes that the body experiences over a 24 h cycle. The light–dark cycle plays a crucial role in regulating daily rhythms, but other factors such as food intake, stress, and physical activity also affect them. Cortisol secretion exhibits one of the largest endocrine amplitudes, with an early morning peak and late-evening nadir driven by the suprachiasmatic nucleus and hypothalamus–pituitary–adrenal axis, representing the most robust endocrine output of the circadian system. Beyond photic cues, feeding is a potent non-photic zeitgeber that entrains peripheral oscillators and dynamically shapes cortisol secretion. This narrative review aims to explore the effect of feeding in modulating cortisol secretion. The misalignment of the daily cortisol-secretion rhythm, with blunted cortisol awakening response and elevated evening levels, leads to metabolic syndrome, psychiatric disorders, shift work, and jet lag. In endogenous hypercortisolism, the loss of rhythmicity rather than absolute exposure best predicts risk. Therefore, we discuss practical nutritional tools as opportunities to partially restore rhythmic hypothalamus–pituitary–adrenal axis physiology. Full article
(This article belongs to the Section Biochemistry)
Show Figures

Figure 1

23 pages, 2740 KB  
Review
Non-Histone Lysine Modifications in Tumor Microenvironment: Mechanisms and Therapeutic Opportunities
by Kai Sun, Shuying Xiao, Qibo Huang, Suhang Zhang, Qilin Li and Chuanyu Hu
Int. J. Mol. Sci. 2025, 26(22), 11229; https://doi.org/10.3390/ijms262211229 - 20 Nov 2025
Viewed by 1681
Abstract
Post-translational modifications (PTMs) on protein lysine residues, including lactylation, methylation, acetylation, ubiquitination, and succinylation, serve as critical regulators in tumorigenesis and progression. Histone PTMs participate in tumor development by modulating chromatin structure and regulating gene expression. Notably, accumulating evidence reveals that PTMs target [...] Read more.
Post-translational modifications (PTMs) on protein lysine residues, including lactylation, methylation, acetylation, ubiquitination, and succinylation, serve as critical regulators in tumorigenesis and progression. Histone PTMs participate in tumor development by modulating chromatin structure and regulating gene expression. Notably, accumulating evidence reveals that PTMs target extensive non-histone substrates. These modifications occurring on non-histone proteins also contribute to tumor-associated biological processes. In this review, we systematically summarize the impact of non-histone PTMs on tumor and the tumor immune microenvironment (TIME). Additionally, we discuss crosstalk between distinct PTMs, which complicates the regulatory mechanisms of protein function. An in-depth research on PTMs in tumors holds new insights for exploring promising clinical therapeutic strategies. Full article
(This article belongs to the Section Molecular Oncology)
Show Figures

Figure 1

14 pages, 1193 KB  
Article
Feature-Guided Machine Learning for Studying Passive Blood–Brain Barrier Permeability to Aid Drug Discovery
by Baining Zhu and Suwei Liu
Int. J. Mol. Sci. 2025, 26(22), 11228; https://doi.org/10.3390/ijms262211228 - 20 Nov 2025
Viewed by 1374
Abstract
Effective prediction of blood–brain barrier (BBB) permeability remains essential for central nervous system drug development. This study evaluates multiple supervised machine learning models using a public dataset of permeable and non-permeable compounds. Random Forest models demonstrate optimal balance between accuracy and generalizability, outperforming [...] Read more.
Effective prediction of blood–brain barrier (BBB) permeability remains essential for central nervous system drug development. This study evaluates multiple supervised machine learning models using a public dataset of permeable and non-permeable compounds. Random Forest models demonstrate optimal balance between accuracy and generalizability, outperforming more complex gradient boosting methods that were prone to overfitting. Feature analysis identifies NH/OH and NO group counts as key determinants of passive diffusion, with reduced hydrogen bond donor and heteroatom counts enhancing permeability. Additionally, model performance deteriorates at NH/OH count = 3, establishing this as a decision boundary where hydrogen bonding complexity disrupts reliable prediction. This study shows the non-linear structure-permeability relationships that challenge traditional descriptor-based approaches, while demonstrating that machine learning can simultaneously provide both accurate prediction and applicable insights for drug discovery applications. Full article
(This article belongs to the Section Molecular Pharmacology)
Show Figures

Figure 1

15 pages, 5170 KB  
Article
Evaluation of RNA Stability and Molecular Biomarkers for Post-Mortem Interval Estimation in Rat Organs
by Minju Jung, Sujin Choi, Mingyoung Jeong, Sohyeong Kim, Dong Geon Lee, Kwangmin Park, Xianglan Xuan, Yujin Park, Heechul Park, Dong Hyeok Kim, Jungho Kim, Min Ho Lee, Yoonjung Cho and Sunghyun Kim
Int. J. Mol. Sci. 2025, 26(22), 11227; https://doi.org/10.3390/ijms262211227 - 20 Nov 2025
Cited by 1 | Viewed by 1402
Abstract
Post-mortem interval (PMI) analysis plays a crucial role in forensic investigations, providing essential insights into the time since death. This study examined histological changes and ribonucleic acid (RNA) quantification across major organs to identify molecular indicators for PMI estimation. Because RNA gradually degrades [...] Read more.
Post-mortem interval (PMI) analysis plays a crucial role in forensic investigations, providing essential insights into the time since death. This study examined histological changes and ribonucleic acid (RNA) quantification across major organs to identify molecular indicators for PMI estimation. Because RNA gradually degrades after death, understanding its stability under different tissue, temperature, and PMI conditions provides valuable forensic insights. We analyzed post-mortem changes in total RNA from the heart, kidney, liver, and lung tissues of Sprague Dawley rats stored at 4 °C and 26 °C. Tissue samples were collected at various PMIs and evaluated histologically for cellular integrity. Total RNA concentration and purity were measured, and complementary DNA (cDNA) was synthesized for molecular analysis. Expression levels of 5S rRNA, B2m, Gapdh, and Sort1 were quantified using reverse transcription quantitative PCR (RT-qPCR). The results showed that PMI and organ type significantly affected total RNA concentration, whereas temperature exerted only a minor effect. Among the four target genes, 5S rRNA exhibited the lowest Ct values, indicating the highest stability. Notably, RNA degradation patterns varied with temperature, particularly in kidney and liver tissues. These findings suggest that RNA-based molecular markers, particularly 5S rRNA, may serve as promising indicators for accurate PMI estimation. Full article
(This article belongs to the Section Molecular Genetics and Genomics)
Show Figures

Figure 1

15 pages, 2324 KB  
Article
Unlocking the Cu-Co Interplay: Electrodeposited Spinel Co2CuO4 as a High-Performance Hydrogen Evolution Catalyst
by Sankar Sekar, M. Mujtaba Momin, Abu Saad Ansari, Sangeun Cho, Youngmin Lee, Sejoon Lee and Abu Talha Aqueel Ahmed
Int. J. Mol. Sci. 2025, 26(22), 11226; https://doi.org/10.3390/ijms262211226 - 20 Nov 2025
Cited by 5 | Viewed by 1035
Abstract
Developing cost-effective and durable electrocatalysts with high hydrogen evolution efficiency remains a critical challenge for sustainable energy conversion. Herein, spinel-type Co2CuO4 and Co3O4 nanosheet electrodes were fabricated directly on Ni foam via a simple electrodeposition route and [...] Read more.
Developing cost-effective and durable electrocatalysts with high hydrogen evolution efficiency remains a critical challenge for sustainable energy conversion. Herein, spinel-type Co2CuO4 and Co3O4 nanosheet electrodes were fabricated directly on Ni foam via a simple electrodeposition route and evaluated for the alkaline hydrogen evolution reaction (HER) in 1.0 M KOH. Structural and surface analyses confirmed the formation of phase-pure, porous, and highly interconnected nanosheet architectures, where the substitution of Cu2+ into the Co3O4 lattice induced charge-redistribution and optimized the electronic configuration. The Co2CuO4 catalyst exhibited superior activity, requiring an overpotential of 127 mV to achieve 10 mA cm−2 with a corresponding Tafel slope of 61 mV dec−1, outperforming the Co3O4 catalyst (176 mV and 95 mV dec−1). This enhancement arises from improved intrinsic kinetics, higher turnover frequency, and reduced charge-transfer resistance, reflecting an increased density of active sites and enhanced interfacial conductivity. Furthermore, the Co2CuO4 catalyst maintained excellent stability for 100 h at both 10 and 500 mA cm−2, attributed to its strong adhesion and open nanosheet framework, which facilitates efficient gas release and electrolyte diffusion. These findings establish Co2CuO4 as a promising and durable HER electrocatalyst for alkaline water electrolysis. Full article
Show Figures

Figure 1

32 pages, 812 KB  
Review
The Significance of the Microenvironment in T/Nk-Cell Neoplasms
by Ivan Petković, Michele Ritucci, Ana Stojković, Slavica Stojnev, Aleksandar Popović, Irena Conić, Milica Radić, Miljana Džunić and Miljan Krstić
Int. J. Mol. Sci. 2025, 26(22), 11225; https://doi.org/10.3390/ijms262211225 - 20 Nov 2025
Cited by 2 | Viewed by 1765
Abstract
T/NK-cell neoplasms represent rare and highly diverse cancers, distinguished by variability in their molecular architecture, local inflammatory milieu, and microenvironmental composition, which collectively underpin the diversity of clinical presentations and outcomes. The neoplastic tissue comprises malignant lymphoma/leukemic cells in concert with a spectrum [...] Read more.
T/NK-cell neoplasms represent rare and highly diverse cancers, distinguished by variability in their molecular architecture, local inflammatory milieu, and microenvironmental composition, which collectively underpin the diversity of clinical presentations and outcomes. The neoplastic tissue comprises malignant lymphoma/leukemic cells in concert with a spectrum of stromal elements and the acellular extracellular matrix (ECM), collectively constituting the lymphoma microenvironment (LME). These components engage in dynamic, reciprocal interactions, forming a self-regulating ecosystem capable of responding adaptively to both exogenous and endogenous stimuli. Historically, the LME was largely neglected in considerations of lymphomagenesis; however, emerging evidence highlights its pivotal role in driving core oncogenic processes, including sustained proliferative signaling, angiogenesis, immune evasion, and apoptotic resistance. Deciphering the intricate, multidirectional crosstalk among the cellular and acellular constituents of the T/NK-cell neoplastic microenvironment promises to deepen our understanding of disease biology and may inform the development of novel, mechanism-based therapeutic interventions. Full article
(This article belongs to the Special Issue Study on the Microenvironment in Lymphoma)
Show Figures

Figure 1

31 pages, 1586 KB  
Review
State of the Art of CAR-NK Cell Therapy in Multiple Myeloma: A Comprehensive Review of Cell Sources and Target Antigens
by Asya Bastrich, Kamilla Vinogradova, Diana Mokrousova, Anna Efremova, Oleg Makhnach and Dmitry Goldshtein
Int. J. Mol. Sci. 2025, 26(22), 11224; https://doi.org/10.3390/ijms262211224 - 20 Nov 2025
Cited by 2 | Viewed by 3745
Abstract
Multiple myeloma (MM) is a clonal malignancy of plasma cells that remains largely incurable despite major advances in proteasome inhibitors, immunomodulatory drugs, and monoclonal antibodies. Chimeric antigen receptor (CAR)-engineered immune cells have transformed the therapeutic landscape, but CAR-T cell therapy faces challenges such [...] Read more.
Multiple myeloma (MM) is a clonal malignancy of plasma cells that remains largely incurable despite major advances in proteasome inhibitors, immunomodulatory drugs, and monoclonal antibodies. Chimeric antigen receptor (CAR)-engineered immune cells have transformed the therapeutic landscape, but CAR-T cell therapy faces challenges such as severe cytokine release syndrome (CRS), neurotoxicity, limited persistence, and logistical complexity. In recent years, natural killer (NK) cells have emerged as a promising platform for next-generation cellular immunotherapy, offering innate antitumor activity, a reduced risk of graft-versus-host disease (GvHD), and the feasibility of “off-the-shelf” allogeneic production. This review summarizes current advances in CAR-NK cell therapy for MM, focusing on two major aspects: the diversity of cell sources—including NK-92, peripheral (PB) and cord blood (CB), and induced pluripotent stem cell (iPSC)-derived NK cells—and the expanding repertoire of target antigens such as BCMA (B-cell maturation antigen), NKG2D, CD38, CD70, SLAMF7, CD138, and GPRC5D. We highlight preclinical and early clinical studies demonstrating potent cytotoxicity, favorable safety profiles, and innovative multi-targeting strategies designed to overcome antigen escape and enhance persistence. Emerging clinical data suggest that CAR-NK cell therapy may combine the specificity of CAR recognition with the inherent safety and versatility of NK biology, offering a potential paradigm shift in the treatment of relapsed or refractory MM. Further clinical validation will determine whether CAR-NK cell therapy can achieve durable remission and complement or surpass current CAR-T modalities. Full article
(This article belongs to the Collection 30th Anniversary of IJMS: Updates and Advances in Biochemistry)
Show Figures

Graphical abstract

16 pages, 911 KB  
Article
Evaluation of the Telomere Length in Patients with Spinal Muscular Atrophy
by Betül Okur Altındaş, Sedat Öktem, Kürşat Bora Çarman and Mahmut Selman Yıldırım
Int. J. Mol. Sci. 2025, 26(22), 11223; https://doi.org/10.3390/ijms262211223 - 20 Nov 2025
Viewed by 989
Abstract
Spinal muscular atrophy (SMA) is an autosomal recessive neuromuscular disorder caused by biallelic SMN1 gene loss, leading to motor neuron degeneration and progressive muscle weakness. The SMN protein is also implicated in telomerase biogenesis, suggesting a possible link between SMA and telomere regulation. [...] Read more.
Spinal muscular atrophy (SMA) is an autosomal recessive neuromuscular disorder caused by biallelic SMN1 gene loss, leading to motor neuron degeneration and progressive muscle weakness. The SMN protein is also implicated in telomerase biogenesis, suggesting a possible link between SMA and telomere regulation. This study aimed to investigate relative telomere length in pediatric SMA patients and evaluate, for the first time, the potential effects of gene replacement therapy with onasemnogene abeparvovec. Relative telomere length was measured in peripheral blood lymphocytes using quantitative real-time PCR in 58 patients and 58 age- and sex-matched healthy controls. Of the patients, 19 had received gene replacement therapy. SMA patients without this treatment exhibited significantly shorter telomeres compared with controls (p = 0.029), whereas no significant difference was observed between gene-treated patients and controls (p = 0.108). Direct comparison revealed longer telomeres in treated patients than in untreated ones (p = 0.012). These findings indicate that telomere attrition is present in SMA and may be mitigated by gene replacement. While the exact contribution of telomere biology to SMA pathogenesis remains to be clarified, telomere length may represent a biomarker for disease severity and treatment response, as well as a potential therapeutic target in this disorder. Full article
Show Figures

Figure 1

22 pages, 10100 KB  
Article
Lithium-Induced Modulation of Proliferation and Apoptosis in an In Vitro Model of Colorectal Cancer
by Edgar Yebrán Villegas-Vázquez, Ximena Paola Becerril-Vigueras, Gerardo Leyva-Gómez, Samantha Andrea Porras-Vázquez, Luz Aleida Jiménez-Fernández, Jorge Manuel Almanza-Torres, Lilia Patricia Bustamante-Montes, Miguel Rodríguez-Morales, Virgilio Eduardo Trujillo-Condes, Mariana de la Torre-Núñez, Beatriz Rosario Tinoco-Torres, Nieves Herrera-Mundo, Fátima Elizabeth Murillo-González, Octavio Daniel Reyes-Hernández and Gabriela Figueroa-González
Int. J. Mol. Sci. 2025, 26(22), 11222; https://doi.org/10.3390/ijms262211222 - 20 Nov 2025
Viewed by 2783
Abstract
Cancer involves uncontrolled cell growth, leading to tumor formation, and remains a major cause of mortality worldwide. Colorectal cancer (CRC) arises from abnormal proliferation of colon glandular epithelial cells. We assessed the cytotoxic and molecular effects of lithium carbonate (Li2CO3 [...] Read more.
Cancer involves uncontrolled cell growth, leading to tumor formation, and remains a major cause of mortality worldwide. Colorectal cancer (CRC) arises from abnormal proliferation of colon glandular epithelial cells. We assessed the cytotoxic and molecular effects of lithium carbonate (Li2CO3) and lithium chloride (LiCl) in two CRC cell lines (HCT-116 and SW-620) and a non-tumorigenic line (CRL-1790). Viability assays revealed dose-dependent cytotoxicity, with HCT-116 being the most sensitive cell line (IC50: 8.14 mM for Li2CO3). Notably, long-term lithium exposure reduced proliferation, lowering colony-forming efficiency (CFE) and a phenotypic shift from holoclones to meroclones and paraclones, indicating diminished self-renewal capacity. Minimal membrane damage was observed (LDH assay), suggesting non-lytic mechanisms consistent with apoptosis. TUNEL and Annexin-V/IP assays confirmed apoptosis in >40% of cells, without caspase-3 cleavage, suggesting a caspase-independent pathway. PARP-1 cleavage occurred only in SW-620 cells. Western blotting exposed cell-specific modulation of GSK-3β: increased inactive form (p-Ser9) in CRC cells and decreased in CRL-1790 cells, implying differential disruption of Wnt/β-catenin signaling. c-Myc levels remained unchanged, suggesting possible post-translational regulatory effects. Overall, these findings indicate that lithium salts selectively reduce CRC cell viability, impair stem-like characteristics, and induced caspase-independent apoptosis. Therefore, we expand the proof of concept of the potential of lithium-based compounds as low-toxicity adjuvant agents in colorectal cancer therapy. Full article
(This article belongs to the Special Issue Molecular Advances in Primary Colorectal Cancer and Liver Metastases)
Show Figures

Graphical abstract

22 pages, 2526 KB  
Article
Untargeted Metabolomics Identifies Faecal Filtrate-Derived Metabolites That Disrupt Clostridioides difficile Metabolism and Confer Gut Barrier Cytoprotection
by Fatimah I. Qassadi, Charlotte Johnson, Karen Robinson, Ruth Griffin, Christos Polytarchou, Dina Kao, Dong-Hyun Kim, Rian L. Griffiths, Zheying Zhu and Tanya M. Monaghan
Int. J. Mol. Sci. 2025, 26(22), 11221; https://doi.org/10.3390/ijms262211221 - 20 Nov 2025
Viewed by 1575
Abstract
Recurrent Clostridioides difficile infection (rCDI) remains a major therapeutic challenge. Although faecal microbiota transplantation (FMT) is highly effective and thought to restore microbial composition and metabolic function, the mechanisms underlying its success are not fully understood. In particular, the contribution of non-bacterial components [...] Read more.
Recurrent Clostridioides difficile infection (rCDI) remains a major therapeutic challenge. Although faecal microbiota transplantation (FMT) is highly effective and thought to restore microbial composition and metabolic function, the mechanisms underlying its success are not fully understood. In particular, the contribution of non-bacterial components such as soluble metabolites remains unclear. Therefore, further investigation is needed to identify the mechanistic drivers of FMT efficacy and clarify how non-bacterial factors contribute to therapeutic outcomes. Here, we applied untargeted three-dimensional Orbitrap secondary ion mass spectrometry (3D OrbiSIMS) to profile faecal metabolic reprogramming in rCDI patients pre- and post-FMT, alongside C. difficile cultures exposed to sterile faecal filtrates. FMT induced extensive metabolic shifts, restoring glyoxylate/dicarboxylate and glycerophosphoinositol pathways and normalising disrupted bile acid and amino acid profiles. Faecal filtrate exposure caused strain-specific metabolic disruption in C. difficile, depleting proline, fumarate and succinate while enriching tryptophan. While multiple metabolite classes were profiled, the most significant functional changes were observed in lipids. Lipidomics identified >3.8-fold enrichment of phosphatidylinositol (PI) species, which localised to bacterial membranes and conferred cytoprotection against C. difficile toxins and other epithelial insults. Spatial metabolomics imaging revealed, for the first time, metabolite compartmentalisation within C. difficile, with proline and succinate broadly distributed across the cell surface and fumarate confined to distinct microdomains, highlighting functional heterogeneity in pathogen metabolism. Collectively, these findings demonstrate that soluble metabolites within faecal filtrates mediate pathogen suppression and epithelial barrier protection, establishing metabolite-driven mechanisms underlying FMT efficacy and identifying PI lipids as candidate post-biotic therapeutics for rCDI. Full article
(This article belongs to the Special Issue Interplay Between the Human Microbiome and Diseases)
Show Figures

Figure 1

18 pages, 1273 KB  
Article
Does Folcisteine (NATCA) Play a Role in Facilitating Seed Germination, Root Development, and Elevating Root AsA-GSH Cycle Efficiency Under Combined Copper–Cadmium Stress in Maize?
by Ling Dong, Meng Zhao, Kangbo Hou, Jingwen Wei, Ziwen Liu, Runze Wang, Yu Zhou and Wanrong Gu
Int. J. Mol. Sci. 2025, 26(22), 11220; https://doi.org/10.3390/ijms262211220 - 20 Nov 2025
Cited by 1 | Viewed by 881
Abstract
Copper (Cu) and cadmium (Cd) are common co-occurring environmental pollutants inducing combined stress, which severely harms maize growth. Previous studies have confirmed the involvement of the ascorbate–glutathione (AsA-GSH) cycle in heavy metal stress tolerance, but the regulatory effect of NATCA on this cycle [...] Read more.
Copper (Cu) and cadmium (Cd) are common co-occurring environmental pollutants inducing combined stress, which severely harms maize growth. Previous studies have confirmed the involvement of the ascorbate–glutathione (AsA-GSH) cycle in heavy metal stress tolerance, but the regulatory effect of NATCA on this cycle under Cu-Cd combined stress—especially during maize seed germination and root development—remains unelucidated. Exogenous folcisteine (NATCA, 3-acetylthiazolidine-4-carboxylic acid) can enhance plant tolerance to abiotic stress. This study investigated the role of NATCA, a novel plant growth regulator with antioxidant potential, in alleviating Cu-Cd combined stress in maize. Two maize (Zea mays L.) varieties—Jiuyuan 15 (Cu/Cd-tolerant) and Longfuyu 6 (Cu/Cd-intolerant)—were exposed to combined stress (80 mg·L−1 CuSO4 + 100 mg·L−1 CdCl2) with/without 20 mg·L−1 NATCA. Germination and hydroponic experiments were conducted to investigate NATCA’s effects on seed germination, growth, root traits, photosynthetic characteristics, reactive oxygen species (ROS) metabolism, AsA-GSH cycle (ascorbate–glutathione cycle), and endogenous hormones under stress. The results showed that combined Cu/Cd stress inhibited seed germination (reduced vigor, rate, index), while NATCA significantly reversed these declines, increased tolerance index, lowered relative damage rate, and improved seed activity—with more pronounced effects on Longfuyu 6. Stress stunted seedling growth (reduced dry/fresh weight, water content; increased water deficit), whereas NATCA promoted growth (taller plants, less leaf chlorosis, more fibrous roots), enhanced dry matter accumulation, and improved water metabolism. Stress impaired root morphology (shorter length, smaller surface area/volume, fewer tips) and absorption capacity; NATCA improved root traits, stress tolerance, and vitality. Stress weakened ROS scavenging, but NATCA elevated antioxidant enzyme activity and non-enzymatic antioxidant content, strengthened AsA-GSH cycle-mediated ROS clearance, mitigated stress damage, and maintained intracellular ROS balance in maize seedling root. These findings not only reveal a new regulatory role of NATCA in enhancing heavy metal stress tolerance via the AsA-GSH cycle but also provide a potential eco-friendly strategy for improving maize production in heavy metal-contaminated soils. Full article
Show Figures

Figure 1

19 pages, 1526 KB  
Article
Validation of Housekeeping Genes for Normalizing RNA Expression in Real-Time PCR in Tuberculomas and Peripheral Blood Mononuclear Cells for Pulmonary Tuberculosis Patients
by Ekaterina K. Tarasova, Ekaterina N. Pavlova, Ekaterina Yu. Rybalkina, Ekaterina A. Scherbakova, Ruslan V. Tarasov and Maria V. Erokhina
Int. J. Mol. Sci. 2025, 26(22), 11219; https://doi.org/10.3390/ijms262211219 - 20 Nov 2025
Cited by 1 | Viewed by 1442
Abstract
Accurate normalization of qRT-PCR data in pulmonary tuberculosis (TB) research requires reference genes whose expression is invariant across clinically relevant matrices, yet no studies have addressed this in lesion tissue and blood concurrently. We assessed the expression stability of eight popular housekeeping genes— [...] Read more.
Accurate normalization of qRT-PCR data in pulmonary tuberculosis (TB) research requires reference genes whose expression is invariant across clinically relevant matrices, yet no studies have addressed this in lesion tissue and blood concurrently. We assessed the expression stability of eight popular housekeeping genes—ACTB, B2M, GAPDH, HPRT1, PPIA, RPL13A, UBC and YWHAZ—in lung tuberculomas and peripheral blood mononuclear cells (PBMCs) from TB patients. Standardized extraction and amplification yielded Cq values that were ranked by geNorm, NormFinder, BestKeeper and comparative Delta CT, with consensus scores generated in RefFinder; and correlation analysis was conducted in order to select the most suitable genes to work collectively for future normalization. The consensus analysis placed PPIA, YWHAZ and HPRT1 at the top, while GAPDH and UBC were the least stable. Our findings endorse a three-gene panel (PPIA, YWHAZ, HPRT1) for robust normalization of host gene-expression studies in both lesion tissue and PBMCs in pulmonary TB and highlight the necessity of context-specific reference-gene validation. Full article
(This article belongs to the Section Molecular Microbiology)
Show Figures

Figure 1

15 pages, 1900 KB  
Article
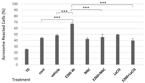
The Fer Tyrosine Kinase Mediates EGFR Activation in Sperm Capacitation
by Odeya Yemini-Talbi, Uri Nir and Haim Breitbart
Int. J. Mol. Sci. 2025, 26(22), 11218; https://doi.org/10.3390/ijms262211218 - 20 Nov 2025
Cited by 1 | Viewed by 672
Abstract
Mammalian sperm cells must undergo several processes collectively called capacitation before carrying out the acrosome reaction (AR), which is required for sperm penetration into the oocyte. The spontaneous acrosomal reaction (SAR), which can occur before the sperm cell reaches the vicinity of the [...] Read more.
Mammalian sperm cells must undergo several processes collectively called capacitation before carrying out the acrosome reaction (AR), which is required for sperm penetration into the oocyte. The spontaneous acrosomal reaction (SAR), which can occur before the sperm cell reaches the vicinity of the oocyte, impairs the fertilizing ability of the sperm. This study examined the role of the Fer tyrosine kinase in sperm fertilizing activity. Inhibition of the Fer activity led to a 75% reduction in IVF rates in mice, indicating a critical role for Fer in fertilization. Further investigation of Fer’s role during sperm capacitation focused on its potential interaction with the epidermal growth factor receptor (EGFR). Inhibition of Fer during capacitation significantly decreased the EGFR activation state and increased the incidence of SAR, whereas inhibition of Fer during the acrosome reaction step had no effect on the EGF-induced AR. The effects of Fer inhibition on EGFR activation and SAR enhancement are mediated by the Ca2+ channel, CatSper. Notably, reduction in Ca2+ influx by CatSper inhibition revealed a significant increase in Fer phosphorylation/activation, while increasing intracellular Ca2+ concentrations completely inhibited this effect. Additionally, we show that Fer activation depends on a signaling cascade involving protein kinase A (PKA) that leads to EGFR activation through the following pathway: HCO3 → SAC → cAMP → PKA → Src → Fer → EGFR. Collectively, we decipher in this work a new regulatory cascade that leads to the Fer-directed activation of EGFR in sperm capacitation. Full article
(This article belongs to the Section Biochemistry)
Show Figures

Figure 1

27 pages, 4949 KB  
Article
Mechanistic Evaluation of Radical Scavenging Pathways in Ginger Phenolics: A DFT Study of 6-Gingerol, 6-Shogaol, and 6-Paradol
by Hassane Lgaz, Mouslim Messali and Han-seung Lee
Int. J. Mol. Sci. 2025, 26(22), 11217; https://doi.org/10.3390/ijms262211217 - 20 Nov 2025
Cited by 1 | Viewed by 1343
Abstract
Understanding the molecular determinants of antioxidant activity in natural phenolic compounds is essential for explaining their biological performance and designing new radical scavengers. In this work, the radical-scavenging mechanisms of three major ginger phenolics—6-gingerol (GIN), 6-shogaol (SHO), and 6-paradol (PAR)—were systematically investigated using [...] Read more.
Understanding the molecular determinants of antioxidant activity in natural phenolic compounds is essential for explaining their biological performance and designing new radical scavengers. In this work, the radical-scavenging mechanisms of three major ginger phenolics—6-gingerol (GIN), 6-shogaol (SHO), and 6-paradol (PAR)—were systematically investigated using density functional theory (DFT) thermochemistry at the M06-2X/6-31+G(d,p) level in the gas phase, benzene, and water. Three canonical pathways—hydrogen atom transfer (HAT), single-electron transfer followed by proton transfer (SET–PT), and sequential proton loss–electron transfer (SPLET)—were evaluated through full optimization and frequency calculations at 298.15 K, combined with the SMD solvation model. Frontier molecular orbital (FMO), molecular electrostatic potential (MEP), and quantum theory of atoms in molecules (QTAIM) analyses were employed to correlate electronic structure with reactivity. The results reveal a distinct solvent-dependent mechanistic crossover. In the gas phase and benzene, the low dielectric constant suppresses charge separation, making HAT the thermodynamically dominant pathway. In water, strong stabilization of ionic species lowers both the ionization and deprotonation barriers, allowing SPLET and SET–PT to become competitive or even preferred. Across all media, the phenolic O–H group is the principal reactive site, while the aliphatic O–H of GIN remains inactive. SHO exhibits the most versatile redox profile, combining a highly conjugated α,β-unsaturated chain with favorable charge delocalization; PAR is somewhat less redox-active, while GIN shows intermediate performance governed by intramolecular hydrogen bonding. The assembled thermodynamics for HOO• scavenging confirm that all three phenolics are thermodynamically competent antioxidants (ΔG° ≈ −4 kcal mol−1 in water), with comparable driving forces; electronic descriptors indicate SHO is the most redox-flexible, GIN(phenolic) is moderately and PAR is somewhat less charge-transfer-prone, while GIN(aliphatic) remains inactive. These findings provide a comprehensive structure-to-mechanism correlation for ginger phenolics and establish a predictive framework for solvent-controlled antioxidant behavior in phenolic systems. Full article
Show Figures

Figure 1

17 pages, 4103 KB  
Article
Chemical Constituents and Antiproliferative Activity Against RAFLs and HepG2 Cells of Clematis henryi
by Bin Wang, Meng-Yun Wang, Yu-Pei Yang, Wei Su, Xin Jiang, Shi-Qi Liu, Qu-Jing Luo, Wen-Chao Zhou, Ling Liang, Hao Zheng, Qing-Ling Xie, Huang-He Yu, Yu-Qing Jian, Xu-Dong Zhou, Bin Li, Cai-Yun Peng and Wei Wang
Int. J. Mol. Sci. 2025, 26(22), 11216; https://doi.org/10.3390/ijms262211216 - 20 Nov 2025
Cited by 2 | Viewed by 738
Abstract
Clematis henryi (C. henryi) is a valuable medicinal plant in the Tujia ethnic family, which is widely used for the treatment of rheumatism arthritis and limb numbness. There are few studies on the chemical composition and biological activity of C. henryi [...] Read more.
Clematis henryi (C. henryi) is a valuable medicinal plant in the Tujia ethnic family, which is widely used for the treatment of rheumatism arthritis and limb numbness. There are few studies on the chemical composition and biological activity of C. henryi at present. In this study, we isolated and purified thirty-one compounds in total, including four new compounds (1, 2931) and twenty-seven known compounds (228). These isolated compounds were identified by a variety of spectroscopic data including NMR spectrometry and mass spectroscopy. These thirty-one compounds were tested for their proliferation inhibition activity on RAFLs and HepG2 cells. The results indicated that compound 29 and 30 exhibited weak inhibition of proliferation activity against RAFLs cells. Meanwhile, compounds 8, 10, 29, and 30 exhibited moderate inhibition of proliferation activity on HepG2 cells with an IC50 value between 16.07 and 19.83 µM. The results of this study could serve as a reference for the further comprehensive utilization of C. henryi. Full article
(This article belongs to the Section Molecular Pharmacology)
Show Figures

Figure 1

29 pages, 2184 KB  
Review
Neuronal Actin Remodeling and Its Role in Higher Nervous Activity
by Aleksandr V. Zhuravlev
Int. J. Mol. Sci. 2025, 26(22), 11215; https://doi.org/10.3390/ijms262211215 - 20 Nov 2025
Cited by 1 | Viewed by 1979
Abstract
The dynamic interaction of memory and forgetting processes determines the formation, stability, and specificity of the engram. While the molecular genetic processes of learning and memory have been intensively studied, the mechanisms of active forgetting have only recently attracted the attention of neuroscientists. [...] Read more.
The dynamic interaction of memory and forgetting processes determines the formation, stability, and specificity of the engram. While the molecular genetic processes of learning and memory have been intensively studied, the mechanisms of active forgetting have only recently attracted the attention of neuroscientists. The emergence and disappearance of memory traces in the brain are regulated by specific signaling cascades that influence the morphological and functional properties of synaptic connections. Actin remodeling is known to be the basis of neuroplasticity. Cofilin normally acts as an actin severing protein, allowing the actin cytoskeleton to locally change its structure. LIMK-dependent inactivation of cofilin stabilizes filamentous (F)-actin in dendritic spines, being crucial for engram consolidation. On the other hand, a lack of globular (G)-actin prevents actin remodeling, so inactivation of cofilin also stimulates forgetting after learning. The effects of cofilin-dependent signaling pathways on the engram depend on both the type of memory and the model object. In this review, I focus on the role of neuronal actin remodeling in learning, memory retention and forgetting processes, as well as the signal pathways that govern actin cytoskeleton dynamics. Parallels between neuroplasticity and learning in artificial neural networks (ANNs) are also discussed. Full article
(This article belongs to the Special Issue Recent Molecular Basis of Neurocognitive Mechanism)
Show Figures

Figure 1

13 pages, 651 KB  
Review
The Role of High-Sensitivity Cardiac Troponin and Ischemia-Modified Albumin in Patients with Lower Extremity Peripheral Arterial Disease
by Vinko Boc, Aleš Blinc and Anja Boc
Int. J. Mol. Sci. 2025, 26(22), 11214; https://doi.org/10.3390/ijms262211214 - 20 Nov 2025
Viewed by 985
Abstract
Peripheral arterial disease (PAD) is a growing global health concern associated with substantial morbidity, mortality, and healthcare costs. Prognostic stratification is currently based largely on clinical presentation, but patients with similar symptoms can have heterogeneous outcomes. Reliable biomarkers could improve the risk assessment [...] Read more.
Peripheral arterial disease (PAD) is a growing global health concern associated with substantial morbidity, mortality, and healthcare costs. Prognostic stratification is currently based largely on clinical presentation, but patients with similar symptoms can have heterogeneous outcomes. Reliable biomarkers could improve the risk assessment of PAD patients and enable individualized patient management. High-sensitivity cardiac troponins (hs-cTn) and ischemia-modified albumin (IMA) have emerged as promising candidates. Hs-cTn appears to correlate with PAD severity and predict major adverse limb and cardiovascular events, likely reflecting subclinical myocardial injury in this patient population. Less extensively studied, IMA reflects oxidative stress, acidosis, and free radical activity. Its levels also seem to correlate with PAD severity, increasing with more advanced PAD. Notably, patients with advanced PAD but undetectable levels of biomarkers might have prognoses similar to those with milder disease, suggesting potential incremental prognostic value over clinical assessment. Despite these associations, the current applicability of hs-cTn and IMA remains limited by heterogeneous cut-off definitions and the absence of randomized controlled trials in the PAD population. Standardizing biomarker thresholds and prospective validation are crucial before integrating them into clinical practice. Both hs-cTn and IMA hold promise as tools for refined risk stratification in PAD, warranting further research. Full article
27 pages, 2094 KB  
Review
It’s a Trap!—Potential of Cathepsins in NET Formation
by Pola Pruchniak, Adrianna Niedzielska, Rafał Nejfeld, Zbigniew Wyżewski, Karolina P. Gregorczyk-Zboroch, Lidia Szulc-Dąbrowska and Małgorzata Gieryńska
Int. J. Mol. Sci. 2025, 26(22), 11213; https://doi.org/10.3390/ijms262211213 - 20 Nov 2025
Viewed by 1372
Abstract
Neutrophils are first-line immune effectors in innate immunity, employing migration, phagocytosis, and neutrophil extracellular trap (NET) formation to combat infections and mediate inflammatory responses. NET formation, the regulated extrusion of chromatin and antimicrobial proteins, is crucial for pathogen clearance but can lead to [...] Read more.
Neutrophils are first-line immune effectors in innate immunity, employing migration, phagocytosis, and neutrophil extracellular trap (NET) formation to combat infections and mediate inflammatory responses. NET formation, the regulated extrusion of chromatin and antimicrobial proteins, is crucial for pathogen clearance but can lead to pathological inflammation when dysregulated. Cathepsins, a diverse family of proteolytic enzymes traditionally associated with lysosomal protein degradation, have emerged as key modulators of neutrophil functions. Serine cathepsins, including cathepsin G, and cysteine cathepsins, such as cathepsin C, regulate neutrophil migration, chemokine processing, and serine protease maturation, thereby orchestrating effective phagocytosis and antimicrobial activity. These enzymes also influence NET formation, linking classical lysosomal proteolysis to specialized immune responses. This review synthesizes current evidence on cathepsin-mediated regulation of neutrophil effector functions, highlighting their dual role in host defense and disease pathology, and discusses their potential as therapeutic targets for mitigating NET-driven inflammation in conditions such as autoimmune diseases, cancer metastasis, and ischemia–reperfusion injury. Full article
(This article belongs to the Special Issue Cytokines and Other Biomarkers of Health Status)
Show Figures

Figure 1

21 pages, 6341 KB  
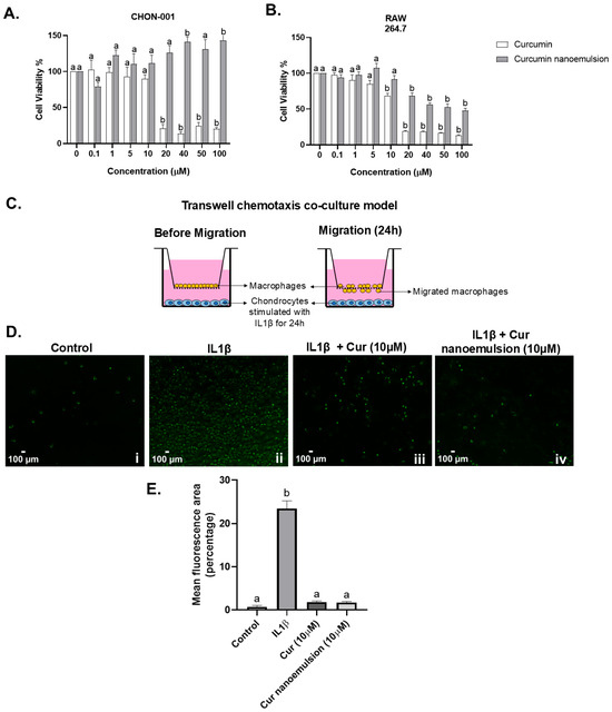
Article
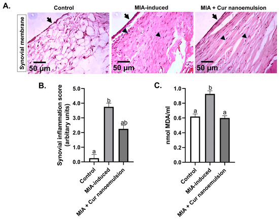
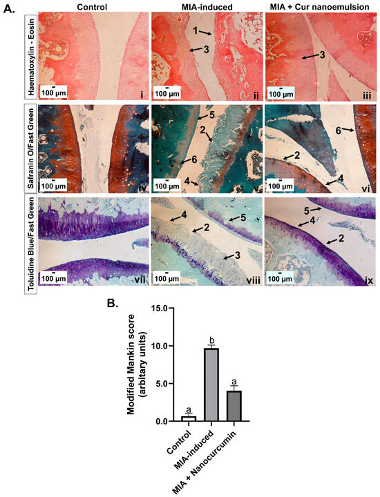
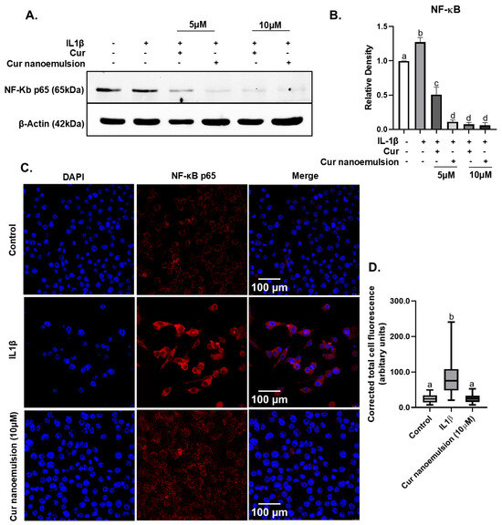
Intra-Articular Delivery of Nanoemulsified Curcumin Ameliorates Joint Degeneration in a Chemically Induced Model of Osteoarthritis
by Kota Sri Naga Hridayanka, Shibsekhar Roy, Saikanth Varma, Navya Sree Boga, Archana Molangiri, Pradeep B. Patil, Myadara Srinivas, Asim K. Duttaroy and Sanjay Basak
Int. J. Mol. Sci. 2025, 26(22), 11212; https://doi.org/10.3390/ijms262211212 - 20 Nov 2025
Cited by 3 | Viewed by 3354
Abstract
The pathogenesis of knee osteoarthritis (OA) is multifaceted and involves the complete joint microenvironment. Despite beneficial evidence of curcumin, the mechanistic insights of nanoemulsified curcumin (n-Cur) delivery to the knee-OA microenvironment are limited. The study aimed to establish localized delivery of curcumin nanoemulsion [...] Read more.
The pathogenesis of knee osteoarthritis (OA) is multifaceted and involves the complete joint microenvironment. Despite beneficial evidence of curcumin, the mechanistic insights of nanoemulsified curcumin (n-Cur) delivery to the knee-OA microenvironment are limited. The study aimed to establish localized delivery of curcumin nanoemulsion in the knee joint of OA rats and to examine detailed histopathological changes. n-Cur was prepared using a neutral dietary oil and a surfactant. Adult (5 mo) male SD rats were intra-articularly delivered 40 mg/mL of monoiodoacetate (MIA) to induce OA in the left knee and further treated with n-Cur (30 mg/mL). The effect of n-Cur on macrophage recruitment was evaluated using a co-culture model of CHON 001 and RAW 264.7 cells. In the MIA model, localized delivery of n-Cur significantly reduced knee joint edema and joint space narrowing in the target site. Curcumin ameliorated cartilage degeneration by reducing fibrillation, hypocellularity, and restoring matrix proteoglycan, as evidenced by histology. Reduced synovial inflammation displays the effect of curcumin on the synovium, possibly by lowering the recruitment of macrophages in chemoattractant-stimulated chondrocytes. Thus, curcumin nanoemulsion can act as a chondroprotective agent, modulating the OA microenvironment by reducing joint edema, synovial inflammation, and oxidative stress in the OA model. Full article
(This article belongs to the Special Issue Elucidating How Chondrocytes Maintain Cartilage Stability)
Show Figures

Graphical abstract

11 pages, 417 KB  
Review
Dissecting the Non-Immune Tumor Microenvironment in Triple-Negative Breast Cancer: Molecular Subtype-Specific Patterns and Prognostic Implications
by Antonia Syrnioti, Eleni Timotheadou, Vasileios Papadopoulos, Georgia Syrnioti and Triantafyllia Koletsa
Int. J. Mol. Sci. 2025, 26(22), 11211; https://doi.org/10.3390/ijms262211211 - 20 Nov 2025
Viewed by 1111
Abstract
Triple-Negative Breast Cancer (TNBC) encompasses a biologically heterogeneous group of tumors, which can be classified into distinct molecular subtypes, namely basal-like 1 (BL1), basal-like 2 (BL2), immunomodulatory (IM), mesenchymal (M), mesenchymal stem-like (MSL), and luminal androgen receptor (LAR), with unique clinical and pathological [...] Read more.
Triple-Negative Breast Cancer (TNBC) encompasses a biologically heterogeneous group of tumors, which can be classified into distinct molecular subtypes, namely basal-like 1 (BL1), basal-like 2 (BL2), immunomodulatory (IM), mesenchymal (M), mesenchymal stem-like (MSL), and luminal androgen receptor (LAR), with unique clinical and pathological characteristics. While immune features of these subtypes have been extensively characterized, the integration of non-immune stromal and structural components into our understanding of TNBC biology is only now being fully recognized. This narrative review synthesizes current evidence regarding differences in the non-immune microenvironment across TNBC molecular subtypes, with a focus on cancer-associated fibroblasts (CAFs), vascular features, extracellular matrix (ECM) dynamics, and epithelial–mesenchymal transition (EMT), along with metabolic–hypoxic reprogramming. Data from several studies are integrated to highlight subtype-specific signatures. Differences in stromal architecture and metabolic adaptations, potentially reflecting the underlying molecular heterogeneity, may hold prognostic or predictive significance and could inform personalized therapeutic strategies targeting the tumor–stroma interface. Full article
(This article belongs to the Special Issue Advances and Mechanisms in Breast Cancer—2nd Edition)
Show Figures

Figure 1

18 pages, 2289 KB  
Review
Naturally Derived SENP1 Inhibitors with Anticancer Activity
by Renata Krupa and Katarzyna Woźniak
Int. J. Mol. Sci. 2025, 26(22), 11210; https://doi.org/10.3390/ijms262211210 - 20 Nov 2025
Cited by 1 | Viewed by 1180
Abstract
SENP1 (sentrin-specific protease 1) mediates sumoylation, a reversible post-translational modification that attaches the SUMO (small ubiquitin-like modifier) protein to target proteins. These modified proteins are essential in many key cellular processes, including cell cycle regulation, DNA repair, and apoptosis. Disruptions in the balance [...] Read more.
SENP1 (sentrin-specific protease 1) mediates sumoylation, a reversible post-translational modification that attaches the SUMO (small ubiquitin-like modifier) protein to target proteins. These modified proteins are essential in many key cellular processes, including cell cycle regulation, DNA repair, and apoptosis. Disruptions in the balance between sumoylated and desumoylated proteins can lead to various pathological conditions, such as cancer. Experimental data suggest that certain natural compounds, including momordin Ic (Mc), hinokiflavone (HNK), triptolide (TPL), ursolic acid (UA), streptonigrin (SN), vialinin A (VA), thelephantin G (TG), and others, effectively inhibit SENP1 activity, thereby influencing the levels of sumoylated proteins and cellular processes. This article reviews existing knowledge on the structure and function of natural SENP1 inhibitors, particularly their potential application in cancer therapy, including their capacity to overcome resistance to conventional chemotherapies. Some of the natural SENP1 inhibitors tested so far interact directly with the enzyme’s active site. The current understanding of how this interaction occurs is also discussed. Full article
(This article belongs to the Special Issue Antitumor Activity of Natural Products)
Show Figures

Figure 1

Previous Issue
Back to TopTop