Next Issue
Volume 23, December
Previous Issue
Volume 23, October
 
 

Mar. Drugs, Volume 23, Issue 11 (November 2025) – 36 articles

Cover Story (view full-size image): Marine ecosystems provide a vast source of structurally unique metabolites with strong pharmacological potential. Decades of exploration have revealed numerous bioactive compounds, many with chemical scaffolds absent in terrestrial organisms, making them promising anticancer leads. This review examines marine natural products in preclinical studies, grouped into major families such as alkaloids, terpenes, macrocycles, macrolides, peptides, and other complex classes including polyketides and thiazole lipids. The total synthesis procedures developed over the last ten years are reported here, which allow sufficient production of rare metabolites, helping to overcome the limited natural availability of marine compounds. View this paper
  • Issues are regarded as officially published after their release is announced to the table of contents alert mailing list.
  • You may sign up for e-mail alerts to receive table of contents of newly released issues.
  • PDF is the official format for papers published in both, html and pdf forms. To view the papers in pdf format, click on the "PDF Full-text" link, and use the free Adobe Reader to open them.
Order results
Result details
Section
Select all
Export citation of selected articles as:
22 pages, 1366 KB  
Review
Marine Bioactive Components and Chronic Neuroinflammation: Focus on Neurodegenerative Disease
by Elda Favari and Cinzia Parolini
Mar. Drugs 2025, 23(11), 446; https://doi.org/10.3390/md23110446 - 20 Nov 2025
Viewed by 1518
Abstract
Advances in neuroscience, immunology, and neuroimmunology have revealed that the nervous and immune systems form a bidirectional integrated network, ranging from regulating inflammation to directing stress responses, pivotal for the maintenance of the brain–body physiology. Like peripheral inflammation, neuroinflammation is a conserved process [...] Read more.
Advances in neuroscience, immunology, and neuroimmunology have revealed that the nervous and immune systems form a bidirectional integrated network, ranging from regulating inflammation to directing stress responses, pivotal for the maintenance of the brain–body physiology. Like peripheral inflammation, neuroinflammation is a conserved process aimed at activating innate/adaptive immune and non-immune cells to effectively deal with bacteria, viruses, toxins, and injuries, and eventually at removing the microbial pathogens and supporting tissue repair and recovery. A failure of this process or the permanent release of pro-inflammatory mediators causes a condition called “chronic low-grade neuroinflammation” resulting in tissue damage and an increased risk of developing neurodegenerative diseases (NDD), such as Alzheimer’s disease (AD), Parkinson’s disease (PD), multiple sclerosis (MS), and amyotrophic lateral sclerosis (ALS). Marine-derived bioactive components are able to modulate lipid and glucose metabolism as well as inflammation and oxidative stress. In this review, we describe the neuroinflammatory process and its involvement in the pathogenesis and progression of AD, PD, MS, and ALS. Then, we discuss the potential therapeutic efficacy of select marine-derived bioactive components. Full article
(This article belongs to the Section Marine Pharmacology)
Show Figures

Graphical abstract

25 pages, 9948 KB  
Article
A Marine-Derived Sterol, Ergosterol, Mitigates UVB-Induced Skin Photodamage via Dual Inhibition of NF-κB and MAPK Signaling
by Junming Zhang, Jiangming Zhong, Yi Li, Qi Zhou, Zhiyun Du, Li Lin, Peng Shu, Ling Jiang and Wei Zhou
Mar. Drugs 2025, 23(11), 445; https://doi.org/10.3390/md23110445 - 19 Nov 2025
Cited by 4 | Viewed by 1645
Abstract
Background: Ultraviolet B (UVB) radiation induces oxidative stress, inflammation, and collagen degradation in skin, leading to photodamage. Ergosterol (ERG)—a sterol widely distributed in fungi and algae, including numerous marine species—possesses antioxidant and anti-inflammatory activities, but its photoprotective mechanisms remain unclear. Methods: Using integrated [...] Read more.
Background: Ultraviolet B (UVB) radiation induces oxidative stress, inflammation, and collagen degradation in skin, leading to photodamage. Ergosterol (ERG)—a sterol widely distributed in fungi and algae, including numerous marine species—possesses antioxidant and anti-inflammatory activities, but its photoprotective mechanisms remain unclear. Methods: Using integrated in vitro (UVB-irradiated human keratinocytes) and in vivo (topical ERG in a murine UVB model) approaches, combined with transcriptomic and network pharmacology analyses, we evaluated ERG’s effects on oxidative stress, inflammation, and extracellular matrix integrity. Results: ERG treatment preserved keratinocyte viability, reduced reactive oxygen species, and suppressed pro-inflammatory mediators after UVB exposure. In mice, topical ERG significantly attenuated epidermal hyperplasia, maintained tight-junction integrity, and inhibited collagen matrix degradation. Mechanistically, ERG exerted dual inhibition of the nuclear factor kappa B (NF-κB) pathway, which mediates inflammation, and the mitogen-activated protein kinase (MAPK) pathway, which regulates collagen degradation. Conclusions: These findings identify ERG as a marine-derived sterol with potent photoprotective activity that simultaneously targets oxidative stress, inflammation, and extracellular matrix damage, highlighting its promise as a natural compound for dermatological applications and aligning with ongoing efforts to explore marine-derived agents against skin oxidative stress and inflammation. Full article
Show Figures

Figure 1

17 pages, 2405 KB  
Article
Botryocladia leptopoda Extracts Promote Wound Healing Ability via Antioxidant and Anti-Inflammatory Activities and Regulation of MMP/TIMP Expression
by Shin-Ping Lin, Tsung-Kai Yi, Yi-Feng Kao, Ming-Chieh Tu, Chen-Che Hsieh, Yu-Chieh Chou, Jheng-Jhe Lu, Shella Permatasari Santoso, Huey-Jine Chai and Kuan-Chen Cheng
Mar. Drugs 2025, 23(11), 444; https://doi.org/10.3390/md23110444 - 19 Nov 2025
Cited by 1 | Viewed by 1004
Abstract
Wound healing is a complex process involving coordinated actions of multiple cell types. Therefore, when developing therapeutics to promote wound healing, it is essential to consider the synergistic contributions of various cells at different stages of the healing process. In this study, we [...] Read more.
Wound healing is a complex process involving coordinated actions of multiple cell types. Therefore, when developing therapeutics to promote wound healing, it is essential to consider the synergistic contributions of various cells at different stages of the healing process. In this study, we evaluated the potential of different extracts of Botryocladia leptopoda as wound-healing agents by examining their effects on antioxidant activity, cytotoxicity, cell migration, anti-inflammatory properties, and expressions of specific biomarkers associated with wound healing. Results indicated that the ethanol extract (FE) and hexane extract (HE) exhibited the highest DPPH radical scavenging activity, reaching up to 94%. The alkaline extract (AE) showed the strongest antioxidant ability in the FICA assay, with a maximum of 99%. In addition, the FE and AE provided anti-inflammatory actions that inhibited tumor necrosis factor (TNF)-α and interleukin (IL)-6 in lipopolysaccharide (LPS)-treated RAW 264.7 cells. Further analyses suggested that the FE and AE enhanced cell proliferation (210% and 112%) and migration (442.2% and 535.6%) and regulated wound healing-related genes, including matrix metalloproteinase 2, MMP9, and tissue inhibitor of metalloproteinase 2 (TIMP2) to avoid scar formation and accelerate wound healing. Lastly, the identification of potential compounds within the extract using the UHPLC system further supports its prospective medical applications. Taken together, these findings indicated that the FE and AE from B. leptopoda exhibited remarkable in vitro wound-healing properties, highlighting their potential for applications in pharmaceutical industries and health food development. Full article
(This article belongs to the Special Issue The Extraction and Application of Functional Components in Algae)
Show Figures

Figure 1

16 pages, 4238 KB  
Article
Characterization and Valorization of the Microalgal Co-Product Spirugrass®: Protein Profile, Iron Speciation, and Potential Use as a Supplement for Honeybees
by Thomas Dalmonte, Cecilia Rudelli, Daniele Alberoni, Angelica Lembo, Imma Gifuni, Giulia Andreani, Massimo Castellari and Gloria Isani
Mar. Drugs 2025, 23(11), 443; https://doi.org/10.3390/md23110443 - 18 Nov 2025
Viewed by 853
Abstract
Microalgae are used as dietary supplements for humans and animals, due to their excellent nutritional profile. This research aims to characterize Spirugrass®, a co-product obtained after the extraction of phycocyanin from Limnospira platensis, and to evaluate whether a stabilization treatment [...] Read more.
Microalgae are used as dietary supplements for humans and animals, due to their excellent nutritional profile. This research aims to characterize Spirugrass®, a co-product obtained after the extraction of phycocyanin from Limnospira platensis, and to evaluate whether a stabilization treatment involving high-pressure processing (HPP) affects its proteomic profile. The research also aims to evaluate the possible use of Spirugrass® as feed integration for honeybee health. Proteins were extracted and fractionated using size exclusion chromatography (SEC) and sodium dodecyl sulfate polyacrylamide gel electrophoresis (SDS-PAGE). The iron content was measured using atomic absorption spectrometry (AAS). Samples of Spirugrass® were subjected to HPP at 600 MPa for five minutes and the effect on the integrity of the protein profile was analyzed. Finally, nine groups of 30 newly emerged honeybees were supplemented with Spirugrass® in a controlled laboratory experiment. SDS-PAGE and SEC enabled the assessment of the quality and integrity of the Spirugrass® proteome, which contains 80% of the proteins found in the algal biomass, including phycocyanin. The phycocyanin purity indices were 2.07 ± 0.14 and 0.72 ± 0.13 for the L. platensis and Spirugrass® extracts, respectively. Spirugrass® maintains a consistent iron content of 261 ± 15 μg/g dry weight, equivalent to 74% of the iron present in the algal biomass. In both L. platensis and Spirugrass®, iron was predominantly bound to high-molecular-mass proteins, including phycocyanin. Following HPP treatment, differences in the protein profiles were observed, which suggests partial protein degradation. Preliminary data obtained with honeybees are encouraging, as no mortality or adverse effects were observed and Spirugrass® can be considered a promising candidate as feed supplement. Overall, the presence of consistent levels of soluble proteins, as well as protein-bound iron, suggests that Spirugrass® could be used in animal nutrition. Full article
Show Figures

Figure 1

15 pages, 1838 KB  
Article
Dictyostelium discoideum as a Platform to Assess the Cytotoxicity of Marine Algal Extracts: The Case of Glossophora kunthii
by Sheyla J. Figueroa-Valencia, Marcos Hernández, Grover Castañeta, Ian Pérez, Alejandro Ardiles, Elizabeth Figueroa-Valencia, Teresa Cano de Terrones, Francisco P. Chávez and Carlos Areche
Mar. Drugs 2025, 23(11), 442; https://doi.org/10.3390/md23110442 - 17 Nov 2025
Viewed by 1261
Abstract
The social amoeba Dictyostelium discoideum is a versatile biological model widely used in drug discovery and studying cellular stress responses. However, its application for cytotoxicity evaluation of natural products, particularly algal-derived compounds, remains underutilized. In this study, we developed a high-throughput developmental assay [...] Read more.
The social amoeba Dictyostelium discoideum is a versatile biological model widely used in drug discovery and studying cellular stress responses. However, its application for cytotoxicity evaluation of natural products, particularly algal-derived compounds, remains underutilized. In this study, we developed a high-throughput developmental assay in D. discoideum to analyze the cytotoxicity of acetone and methanol extracts from the Peruvian seaweed Glossophora kunthii. Our results showed that the acetone extract caused a transient delay in the social development of the amoeba. In contrast, the methanol extract exhibited no significant effects, even at high extract concentrations. UHPLC/Orbitrap/ESI/MS/MS analysis tentatively identified ten major compounds, including pachydictyol A and dictyotriol A diacetate. The presence of diterpenes, such as dictyotadiol and pachydictyol A, previously reported to exhibit moderate cytotoxic activity, likely explains the developmental delay observed with the acetone extract. This study highlights the utility of D. discoideum as a scalable cytotoxicity screening platform within algal pharmacognosy, facilitating the early identification of non-toxic marine natural products suitable for further biomedical and biotechnological development. Full article
(This article belongs to the Special Issue Pharmacognostic Potential of Seaweed Extracts and Metabolites)
Show Figures

Graphical abstract

12 pages, 2151 KB  
Article
An Astaxanthin-Binding Ependymin-Related Purple Protein Responsible for the Coloration of a Marine Purple Sponge, Haliclona sp.
by Takayuki Kaneko, Tomomi Asano and Shinji Kawasaki
Mar. Drugs 2025, 23(11), 441; https://doi.org/10.3390/md23110441 - 16 Nov 2025
Cited by 1 | Viewed by 1117
Abstract
Although marine sponges display strikingly diverse colors, the molecular basis of this color diversity remains largely unknown. Recently, the blue coloration of Haliclona sp. was attributed to a water-soluble carotenoprotein that binds orange astaxanthin (AXT) and mytiloxanthin (MXT) and belongs to the ependymin [...] Read more.
Although marine sponges display strikingly diverse colors, the molecular basis of this color diversity remains largely unknown. Recently, the blue coloration of Haliclona sp. was attributed to a water-soluble carotenoprotein that binds orange astaxanthin (AXT) and mytiloxanthin (MXT) and belongs to the ependymin superfamily. Here, we investigated the coloration mechanism of a purple sponge, Haliclona sp. The purified purple protein was identified as a secreted glycoprotein, representing the second example of a color protein belonging to the ependymin superfamily. The blue and purple proteins were accordingly designated carotenoependymin (Cep)-Blue1 and Cep-Purple1. Cep-Blue1 binds orange AXT and MXT in a 1:1 ratio, whereas Cep-Purple1 binds only AXT, producing a smaller red shift than Cep-Blue1 in the 550–750 nm range. In vitro reconstitution of carotenoid-free apoproteins with their native carotenoids reproduced the original spectra. When the carotenoids bound to Cep-Blue1 and Cep-Purple1 were exchanged and reconstituted in vitro, Cep-Blue1 reconstituted with AXT exhibited a purplish-blue color, whereas Cep-Purple1 reconstituted with an equimolar mixture of AXT and MXT showed a preference for AXT and displayed an incomplete red shift. These results suggest that the subtle color variations among Haliclona species are determined by both species-specific carotenoid composition and the structural features of carotenoependymin proteins. Full article
(This article belongs to the Special Issue Marine Carotenoids: Properties, Health Benefits, and Applications)
Show Figures

Figure 1

29 pages, 3256 KB  
Review
Structure Meets Function: Dissecting Fucoxanthin’s Bioactive Architecture
by Patrícia Nogueira, Victória Bombarda-Rocha, Rita Tavares-Henriques, Mariana Carneiro, Emília Sousa, Jorge Gonçalves and Paula Fresco
Mar. Drugs 2025, 23(11), 440; https://doi.org/10.3390/md23110440 - 15 Nov 2025
Viewed by 1959
Abstract
Fucoxanthin (Fx), a marine xanthophyll carotenoid, has attracted considerable scientific attention due to its wide-ranging biological activities, including antioxidant, anti-inflammatory, anti-obesity, and anticancer effects. Despite its substantial therapeutic potential, the clinical application of Fx and its derivatives remains constrained by their structural complexity, [...] Read more.
Fucoxanthin (Fx), a marine xanthophyll carotenoid, has attracted considerable scientific attention due to its wide-ranging biological activities, including antioxidant, anti-inflammatory, anti-obesity, and anticancer effects. Despite its substantial therapeutic potential, the clinical application of Fx and its derivatives remains constrained by their structural complexity, low chemical stability, and limited bioavailability. This review offers a thorough and up-to-date overview of Fx, encompassing its primary natural sources, the metabolic biotransformation to fucoxanthinol (FxOH) and amarouciaxanthin A—metabolites whose bioactive properties significantly contribute to the observed in vivo effects—and the molecular mechanisms underlying the biological activities of Fx and its metabolites, with emphasis on their modulation of key intracellular signalling pathways involved in inflammation, lipid metabolism, and cell proliferation. Furthermore, it explores how targeted structural modifications may enhance the pharmacokinetic profiles and expand the therapeutic potential of Fx-based compounds, while highlighting promising strategies for their optimisation. By integrating insights from pharmacology, biochemistry, and synthetic chemistry, this work aims to guide future efforts in the rational design of marine-derived bioactive agents and underscores the value of marine biodiversity in therapeutic innovation. Full article
(This article belongs to the Special Issue Marine Carotenoids and Potential Therapeutic Benefits)
Show Figures

Graphical abstract

21 pages, 668 KB  
Review
Marine-Derived Natural Substances with Anticholinesterase Activity
by Daniela Dimitrova, Gabriela Kehayova, Simeonka Dimitrova and Stela Dragomanova
Mar. Drugs 2025, 23(11), 439; https://doi.org/10.3390/md23110439 - 15 Nov 2025
Cited by 3 | Viewed by 1369
Abstract
Alzheimer’s disease continues to be one of the most urgent neurodegenerative conditions, with acetylcholinesterase (AChE) inhibitors serving as a fundamental component of contemporary treatment approaches. Growing evidence underscores that marine ecosystems are a rich source of structurally varied and biologically active natural products [...] Read more.
Alzheimer’s disease continues to be one of the most urgent neurodegenerative conditions, with acetylcholinesterase (AChE) inhibitors serving as a fundamental component of contemporary treatment approaches. Growing evidence underscores that marine ecosystems are a rich source of structurally varied and biologically active natural products exhibiting anticholinesterase properties. This review presents a thorough synthesis of marine-derived metabolites—including those sourced from bacteria, fungi, sponges, algae, and other marine life—that demonstrate inhibitory effects against AChE and butyrylcholinesterase (BuChE). Numerous compounds, such as meroterpenoids, alkaloids, peptides, and phlorotannins, not only show nanomolar to micromolar inhibitory activity but also reveal additional neuroprotective characteristics, including antioxidant effects, anti-amyloid properties, and modulation of neuronal survival pathways. Despite these encouraging findings, the transition to clinical applications is hindered by a lack of comprehensive pharmacokinetic, toxicity, and long-term efficacy studies. The structural variety of marine metabolites provides valuable frameworks for the development of next-generation cholinesterase inhibitors. Further interdisciplinary research is essential to enhance their therapeutic potential and facilitate their incorporation into strategies for addressing Alzheimer’s disease and related conditions. Full article
(This article belongs to the Section Marine Pharmacology)
Show Figures

Figure 1

27 pages, 1816 KB  
Review
Natural Products from Marine Microorganisms with Agricultural Applications
by Michi Yao, Hafiz Muhammad Usama Shaheen, Chen Zuo, Yue Xiong, Bo He, Yonghao Ye and Wei Yan
Mar. Drugs 2025, 23(11), 438; https://doi.org/10.3390/md23110438 - 14 Nov 2025
Cited by 2 | Viewed by 2882
Abstract
Global agricultural production is challenging due to climate change and a number of phyto-pathogenic organisms and pests that pose a significant threat to both crop growth and productivity. The growing resistance of pests and diseases to synthetic chemicals makes crop production even more [...] Read more.
Global agricultural production is challenging due to climate change and a number of phyto-pathogenic organisms and pests that pose a significant threat to both crop growth and productivity. The growing resistance of pests and diseases to synthetic chemicals makes crop production even more difficult, which highlights the urgent need for alternative solutions. From this perspective, marine microorganisms have emerged as a significant natural product source for their distinctive bioactive compounds and environmentally sustainable potential pesticidal activity. The unique microbial resources and structurally diverse metabolites of the marine ecosystem have been proven to have strong antagonistic effects against a broad spectrum of agricultural diseases and pests, making them a valuable candidate for the development of novel pesticides. This review highlights 126 marine natural products from marine microorganisms with diverse metabolic pathways and bioactivities against agricultural pests, pathogens, and weeds. The findings underscore the potential of marine-derived compounds in addressing the growing challenges of crop protection and offering an appealing strategy for future agrochemical research and development. Full article
(This article belongs to the Special Issue Pharmacological Potential of Marine Natural Products, 3rd Edition)
Show Figures

Graphical abstract

17 pages, 1387 KB  
Article
Total Synthesis of Peniterphenyls A and E
by Huayan Xu, Yuyue Li, Yuecheng Fang, Juan Liu, Junfeng Wang, Shengrong Liao and Yonghong Liu
Mar. Drugs 2025, 23(11), 437; https://doi.org/10.3390/md23110437 - 14 Nov 2025
Viewed by 965
Abstract
Our previously discovered marine natural products, peniterphenyls A and E, exhibit superior anti-herpes simplex virus 1/2 (HSV 1/2) activity, probably via interference with virus adsorption and membrane fusion to host cells. Their clear mechanism mode still remains unresolved due to its limited availability [...] Read more.
Our previously discovered marine natural products, peniterphenyls A and E, exhibit superior anti-herpes simplex virus 1/2 (HSV 1/2) activity, probably via interference with virus adsorption and membrane fusion to host cells. Their clear mechanism mode still remains unresolved due to its limited availability from nature. This study establishes their first site-selective chemical total syntheses, affording peniterphenyls A and E in overall yields of 4.5% (over thirteen steps) and 2.3% (over twelve steps), respectively. A nucleophilic aromatic substitution (SNAr) between compounds 4 and 5, and a direct C(sp2)–H/C(sp2)–H oxidative coupling using the Pd(TFA)2/AgOAc catalyst system with a pivaloyl directing group conveniently furnishes the dibenzofuran core with good efficiency. Steric hindrance and substituent directing effects of arene govern the high site-selectivity of the Pd-catalyzed C(sp2)–H activation during furan formation. Featuring readily available materials and straightforward operations, this synthetic route provides convenient access to these bioactive natural products for further study. Full article
Show Figures

Graphical abstract

19 pages, 23083 KB  
Article
The Prevalence and Diversity of Marine Toxin–Antitoxin Systems
by Cong Liu, Yunxue Guo, Jiayu Gu, Zhen Wei, Pengxiang Chen and Xiaoxue Wang
Mar. Drugs 2025, 23(11), 436; https://doi.org/10.3390/md23110436 - 13 Nov 2025
Viewed by 1218
Abstract
Toxin-antitoxin (TA) systems, ubiquitous in bacterial and archaeal genomes, play pivotal roles in responding to environmental stresses, forming biofilms, defending against phages, and influencing pathogen virulence. The marine environment harbors Earth’s most diverse and abundant microbial communities, where microorganisms have evolved unique genetic [...] Read more.
Toxin-antitoxin (TA) systems, ubiquitous in bacterial and archaeal genomes, play pivotal roles in responding to environmental stresses, forming biofilms, defending against phages, and influencing pathogen virulence. The marine environment harbors Earth’s most diverse and abundant microbial communities, where microorganisms have evolved unique genetic adaptations and specialized metabolic processes to thrive amid distinct environmental challenges. Research on the presence and function of TA systems in marine bacteria lags significantly behind that in model bacteria and pathogens. Here, we explored the diversity of the TA system in marine bacteria, including species from the Global Ocean Microbiome Catalogue (GOMC) and the Mariana Trench Environment and Ecology Research (MEER) databases. Our findings revealed that types I to VII (featuring protein toxins) of eight types of TA systems are prevalent in these microorganisms, with unidentified TA combinations diverging from previously characterized systems. Interestingly, some toxins or antitoxins lack canonical counterparts, indicating evolutionary divergence. Additionally, previously uncharacterized potential TA systems have been identified in extremophilic bacteria from the deep-sea Mariana Trench. These results highlight the adaptive importance of marine TA systems, which are likely operating through unconventional mechanisms. Full article
Show Figures

Figure 1

18 pages, 1371 KB  
Article
Impact of Individual Process Parameters on Extraction of Polysaccharides from Saccharina latissima
by Elmira Khajavi Ahmadi, Said Al-Hamimi, Madeleine Jönsson and Roya R. R. Sardari
Mar. Drugs 2025, 23(11), 435; https://doi.org/10.3390/md23110435 - 13 Nov 2025
Cited by 1 | Viewed by 1152
Abstract
While numerous extraction methods have been applied to the brown algae Saccharina latissima, a systematic evaluation of how individual extraction parameters influence the extraction of each target polysaccharide has not previously been reported. Accordingly, this study compared conventional and advanced techniques for [...] Read more.
While numerous extraction methods have been applied to the brown algae Saccharina latissima, a systematic evaluation of how individual extraction parameters influence the extraction of each target polysaccharide has not previously been reported. Accordingly, this study compared conventional and advanced techniques for extracting fucoidan, laminarin, and alginate from pre-treated biomass. Conventional methods employed diluted acid (0.01 M and 0.1 M HCl), diluted alkali (0.01 M and 0.1 M NaOH), and hot water (121 °C for 30/60 min) for extraction. Advanced techniques involved pressurized liquid extraction (PLE) using water and moderate electric field (MEF) extraction with conditions optimized by statistical experimental design. Pre-treatment with aqueous ethanol removed 30% ash and eliminated mannitol, improving extraction selectivity. The results demonstrated fucoidan yields of 31% with 0.01 M HCl and 46% with 0.1 M NaOH, while 0.01 M NaOH facilitated laminarin co-extraction (45%). Alginate, as a mannuronic acid polymer, was obtained at 9% yield with 0.1 M HCl, 42% yield with 0.1 M NaOH, and 27% with pressurized hot water for 30 min. High-temperature, short-duration PLE further improved alginate yield, while MEF showed limited gains due to high ionic content but demonstrated potential under optimized settings. The results support a cascading biorefinery approach in which different polysaccharide fractions can be sequentially obtained, contributing to more sustainable seaweed valorization. Full article
(This article belongs to the Special Issue Polysaccharides from Marine Environment)
Show Figures

Figure 1

20 pages, 1470 KB  
Article
Chitosan-Mediated Expression of Caenorhabditis elegans fat-1 and fat-2 in Sparus aurata: Short-Term Effects on the Hepatic Fatty Acid Profile, Intermediary Metabolism, and Proinflammatory Factors
by Yuanbing Wu, Ania Rashidpour, Wenwen Duan, Anna Fàbregas, María Pilar Almajano and Isidoro Metón
Mar. Drugs 2025, 23(11), 434; https://doi.org/10.3390/md23110434 - 13 Nov 2025
Viewed by 914
Abstract
A single dose of chitosan-tripolyphosphate (TPP) nanoparticles carrying expression plasmids for fish codon-optimized Caenorhabditis elegans fat-1 and fat-2 was intraperitoneally administered to gilthead seabream (Sparus aurata) to stimulate the biosynthesis of omega-3 long-chain polyunsaturated fatty acids (n-3 LC-PUFA) and [...] Read more.
A single dose of chitosan-tripolyphosphate (TPP) nanoparticles carrying expression plasmids for fish codon-optimized Caenorhabditis elegans fat-1 and fat-2 was intraperitoneally administered to gilthead seabream (Sparus aurata) to stimulate the biosynthesis of omega-3 long-chain polyunsaturated fatty acids (n-3 LC-PUFA) and evaluate subsequent short-term effects on liver intermediary metabolism and immunity. Seventy-two hours post-injection, the upregulation of fat-1 elevated eicosapentaenoic acid (EPA), docosahexaenoic acid (DHA), and total n-3 fatty acids in the liver, while fat-2 enhanced DHA and n-3 fatty acids. Co-expression of fat-1 and fat-2 increased EPA, DHA, PUFA, and the total n-6 and n-3 LC-PUFA, while reducing plasma triglycerides. The expression of fat-1 and fat-2 suppressed hepatic lipogenesis by downregulating srebf1 and pparg, and consequently key genes in fatty acid synthesis (acaca, acacb, fasn, scd1, and fads2). In contrast, the co-expression of fat-1 and fat-2 upregulated hnf4a, chrebp, and pfkl, a rate-limiting enzyme in glycolysis. Furthermore, fat-1 and fat-2 reduced hepatic proinflammatory markers such as tnfa and nfkb1. In addition to enhancing EPA and DHA biosynthesis, promoting glycolysis, and suppressing lipogenesis, our findings suggest that the short-term expression of C. elegans fat-1 and fat-2 in the liver may also reduce inflammation and, therefore, could impact the health and growth performance of cultured fish. Full article
Show Figures

Figure 1

6 pages, 186 KB  
Editorial
Proteomic Studies for the Identification and Characterization of Marine Bioactive Molecules
by Nedeljka Rosic
Mar. Drugs 2025, 23(11), 433; https://doi.org/10.3390/md23110433 - 10 Nov 2025
Cited by 1 | Viewed by 849
Abstract
The marine environment is a rich source of natural products that, as promising bioactive compounds, demonstrate environmentally friendly potential for application across various industries [...] Full article
27 pages, 3118 KB  
Article
Native Collagen and Total Lipid Extract Obtained from Caranx hyppos By-Products: Characterization for Potential Use in the Biomedical and Nutraceutical Fields
by Sheyza Menéndez-Tasé, Evelin Gaeta-Leal, Darío Iker Téllez-Medina, Daniel Tapia-Maruri, Edgar Oliver López-Villegas, Georgina Calderón-Domínguez, Tzayhri Gallardo-Velázquez, Guillermo Osorio-Revilla, Mayuric Teresa Hernández-Botello and Diana Maylet Hernández-Martínez
Mar. Drugs 2025, 23(11), 432; https://doi.org/10.3390/md23110432 - 9 Nov 2025
Viewed by 1656
Abstract
The processing of fishery products generates a substantial amount of by-products, which can be utilized to promote a circular economy. The objective of the present study was to extract and characterize native collagen and total lipid extract from the fish skin and bones [...] Read more.
The processing of fishery products generates a substantial amount of by-products, which can be utilized to promote a circular economy. The objective of the present study was to extract and characterize native collagen and total lipid extract from the fish skin and bones of crevalle jack (Caranx hippos). Physicochemical, structural, and morphological properties were evaluated for collagens. Chemical composition and functional properties were evaluated for lipid extracts. Native type I collagens were obtained by acid extraction, yielding approximately 2.64–6.16% (d.b.). The elemental chemical analysis showed its purity. The stability of the triple helix of collagen was verified through characteristic bands in the FTIR and UV spectra, the peaks at 2θ, around 7.5° and 19.5° obtained by XRD, and the bands of SDS-PAGE. Collagens show isoelectric points of 4.94 (skin) and 4.90 (bone), thermal stabilities of 53.40 °C (skin) and 46.88 °C (bone), and the percentage surface porosities of 41.28 (skin) and 38.84 (bone), all of which demonstrate their potential as a raw material in the biomedical field. The total lipids obtained were extracted using the Soxhlet and Folch methods. The extracts show EPA (1.26–3.16%) and DHA (3.94–9.78%) contents, with inhibition percentages of 32.7% (ABTS), 19.6% (DPPH), and 70.83% (β-carotene). These results highlight the potential of total lipid extract for nutraceutical and food applications. Full article
Show Figures

Graphical abstract

52 pages, 3261 KB  
Review
Two Decades of Research on Marine-Derived Alternaria: Structural Diversity, Biomedical Potential, and Applications
by Diaa T. A. Youssef, Areej S. Alqarni, Lamiaa A. Shaala, Alaa A. Bagalagel, Sana A. Fadil, Abdelsattar M. Omar and Mostafa E. Rateb
Mar. Drugs 2025, 23(11), 431; https://doi.org/10.3390/md23110431 - 7 Nov 2025
Cited by 2 | Viewed by 1825
Abstract
Marine-derived species of the genus Alternaria are widely distributed across diverse aquatic habitats, functioning as pathogens, endophytes, and saprophytes. These fungi are notable for their ability to produce structurally diverse secondary metabolites with potent bioactivities. Between 2003 and 2023, a total of 67 [...] Read more.
Marine-derived species of the genus Alternaria are widely distributed across diverse aquatic habitats, functioning as pathogens, endophytes, and saprophytes. These fungi are notable for their ability to produce structurally diverse secondary metabolites with potent bioactivities. Between 2003 and 2023, a total of 67 marine-derived Alternaria species were reported and investigated, collectively yielding 319 compounds. Most of these fungal isolates were from Chinese marine territories (53 species; ~79%), followed by isolates from Korea, Japan, India, Egypt, Saudi Arabia, and oceanic regions such as the Atlantic and Pacific. The fungal isolates were mainly obtained from marine plants (26 isolates) and marine animals (23 isolates), with additional sources including sediments (13) and seawater (3). Among the metabolites investigated in different screens, approximately 56% demonstrated measurable bioactivities, with anti-inflammatory (51 active compounds), antimicrobial (41 compounds), cytotoxic (39 compounds), and phytotoxic (52 compounds) activities being the most frequently reported. Additionally, compounds with antiparasitic, antidiabetic and antioxidant effects are reported. The chemical diversity of Alernaria-derived compounds spans multiple structural groups, including nitrogenous compounds, steroids, terpenoids, pyranones, quinones, and phenolics. Notably, compounds such as alternariol, alternariol monomethyl ether, and alternariol-9-methyl ether exhibit broad pharmacological potential, including antibacterial, antifungal, antiviral, immunomodulatory, and anticancer effects. Several metabolites also modulate cytokine production (e.g., IL-10, TNF-α), underscoring their relevance as immunomodulatory agents. Taken together, marine-derived Alternaria compounds represent a prolific and underexplored source of structurally and biologically diverse secondary metabolites with potential applications in drug discovery, agriculture, and biotechnology. This review provides an updated and comprehensive overview of the chemical and biological diversity of Alternaria metabolites reported over the past two decades, emphasizing their biomedical relevance and potential to inspire further research into their ecological functions, biosynthetic mechanisms, and industrial applications. Full article
(This article belongs to the Special Issue Pharmacological Potential of Marine Natural Products, 3rd Edition)
Show Figures

Figure 1

31 pages, 5237 KB  
Review
Marine Natural Products in Preclinical Cancer Studies: Ten Years of Advanced Total Synthesis
by Ester Colarusso, Assunta Giordano, Maria Giovanna Chini, Giuseppe Bifulco and Gianluigi Lauro
Mar. Drugs 2025, 23(11), 430; https://doi.org/10.3390/md23110430 - 7 Nov 2025
Viewed by 3930
Abstract
Marine ecosystems represent an exceptional reservoir of structurally diverse metabolites with remarkable pharmacological potential. Over the past decades, the exploration of marine organisms has led to the discovery of an ever-expanding number of bioactive compounds. Many of these metabolites display highly original chemical [...] Read more.
Marine ecosystems represent an exceptional reservoir of structurally diverse metabolites with remarkable pharmacological potential. Over the past decades, the exploration of marine organisms has led to the discovery of an ever-expanding number of bioactive compounds. Many of these metabolites display highly original chemical scaffolds that are not typically found in terrestrial organisms, offering new opportunities for drug discovery. Among the most promising applications is their development as anticancer agents, given their ability to interfere with key cellular processes. This review highlights marine natural products currently under investigation in preclinical studies as potential anticancer lead compounds. The molecules are classified into major structural families: aromatic and heterocyclic alkaloids, terpenes and their derivatives, macrolide frameworks, and diverse peptide-based scaffolds, alongside other complex classes (polyketides, thiazole lipids, alkylamino alcohols, and pyrrolocarbazole derivatives). A particular emphasis has been placed on the role of total synthesis over the last decade. Advances in synthetic methodology have not only enabled the production of these complex metabolites in sufficient quantities but have also facilitated the development of novel chemotherapeutic agents. To overcome the challenges of limited natural availability, the advanced synthetic approaches are crucial for harnessing the full therapeutic potential of marine-derived compounds. Full article
Show Figures

Graphical abstract

10 pages, 1678 KB  
Communication
Two New Chromone Derivatives from a Marine Algicolous Fungus Aspergillus versicolor GXIMD 02518 and Their Osteoclastogenesis Inhibitory Activity
by Xin Qi, Zhen Li, Miaoping Lin, Humu Lu, Shuai Peng, Huangxue Qin, Yonghong Liu, Chenghai Gao and Xiaowei Luo
Mar. Drugs 2025, 23(11), 429; https://doi.org/10.3390/md23110429 - 7 Nov 2025
Cited by 1 | Viewed by 858
Abstract
Two new chromone derivatives, cnidimols I and J (1 and 2), together with ten known aromatic derivatives (312), were isolated from the Beibu Gulf algicolous fungus Aspergillus versicolor GXIMD 02518. Their structures were determined by comprehensive physicochemical [...] Read more.
Two new chromone derivatives, cnidimols I and J (1 and 2), together with ten known aromatic derivatives (312), were isolated from the Beibu Gulf algicolous fungus Aspergillus versicolor GXIMD 02518. Their structures were determined by comprehensive physicochemical and spectroscopic data interpretation. The absolute configurations of 1 and 2 were accomplished by ECD calculations and X-ray diffraction analysis. Compound 1 was obtained as a pair of enantiomers, which were separated by chiral-phase HPLC analysis. Notably, 3,7-dihydroxy-1,9-dimethyldibenzofuran (6) displayed significant inhibition in LPS-induced NF-κB luciferase activity in RAW 264.7 macrophages, which further inhibited RANKL-induced osteoclast differentiation without cytotoxicity in bone marrow macrophage cells. Full article
(This article belongs to the Special Issue Advances in Secondary Metabolites from Mangrove Holobiont)
Show Figures

Figure 1

19 pages, 2740 KB  
Article
Vaterite/Fucoidan Hybrid Microparticles: Fabrication, Loading of Lactoferrin, Structural Characteristics and Functional Properties
by Daniil V. Mosievich, Nadezhda G. Balabushevich, Pavel I. Mishin, Lyubov Y. Filatova, Marina A. Murina, Olga V. Pobeguts, Maria A. Galyamina, Ekaterina A. Obraztsova, Daria V. Grigorieva, Irina V. Gorudko, Alexey V. Sokolov, Ekaterina V. Shmeleva, Oleg M. Panasenko and Elena V. Mikhalchik
Mar. Drugs 2025, 23(11), 428; https://doi.org/10.3390/md23110428 - 5 Nov 2025
Cited by 1 | Viewed by 1052
Abstract
Fucoidan is of considerable interest for the development of drug carriers. The inclusion of fucoidan allows calcium carbonate microparticles in the form of vaterite to acquire new properties, enabling their use in the immobilization of protein preparations. In this work, we investigated the [...] Read more.
Fucoidan is of considerable interest for the development of drug carriers. The inclusion of fucoidan allows calcium carbonate microparticles in the form of vaterite to acquire new properties, enabling their use in the immobilization of protein preparations. In this work, we investigated the properties of hybrid vaterite microparticles with fucoidan from Fucus vesiculosus obtained by co-precipitation and loaded with recombinant human lactoferrin from goats. The hybrid microparticles had a smaller diameter (3–4 µm), larger surface area (35–36 m2g−1), smaller pore size (5–10 nm average), and more negative ζ-potential (−(11–13) mV) than the control vaterite microparticles. The incorporation of lactoferrin into the microparticles by co-precipitation in complex with fucoidan was greater than when the protein was adsorbed onto the hybrid microparticles. Microparticles with fucoidan and lactoferrin were stable in acidic environments, released both components over a prolonged period at pH 7.4, and possessed mucoadhesive properties and anticoagulant activity. The antibacterial properties of hybrid microparticles with fucoidan and lactoferrin against Bacillus subtilis were characterized. Microparticles of vaterite with fucoidan can serve as a platform for the microfabrication of effective means of delivering therapeutic proteins. Full article
Show Figures

Graphical abstract

16 pages, 662 KB  
Article
Bioactivity and in Silico Insights of Collagen-Derived Peptides from Jellyfish (Stomolophus sp. 2) Mesoglea
by Blanca del Sol Villalba-Urquidy, Wilfrido Torres-Arreola, Isabel Medina, Laura Estefany Hernández-Aguirre, Jesús Enrique Chan-Higuera and Josafat Marina Ezquerra-Brauer
Mar. Drugs 2025, 23(11), 427; https://doi.org/10.3390/md23110427 - 5 Nov 2025
Cited by 1 | Viewed by 1321
Abstract
Jellyfish, a promising source of bioactive compounds, has attracted the attention of the biotechnology sector. This research explored the antioxidant and antimutagenic properties and the genotoxicity of peptides derived from blue cannonball jellyfish (Stomolophus sp. 2) collagen hydrolysates (JCH) as potential food [...] Read more.
Jellyfish, a promising source of bioactive compounds, has attracted the attention of the biotechnology sector. This research explored the antioxidant and antimutagenic properties and the genotoxicity of peptides derived from blue cannonball jellyfish (Stomolophus sp. 2) collagen hydrolysates (JCH) as potential food supplements. Firstly, JCH was fractionated into three parts based on molecular weight. Notably, the low-molecular-weight hydrolyzed fraction (<3 kDa) exhibited the highest bioactivity, with ABTS scavenging activity of 8993 ± 5.2 μmol TE/g and an antimutagenic inhibition rate against AFB1 of 88%. This fraction remained non-genotoxic at 100 ppm, suggesting its suitability for potential applications without evidence of genotoxic damage. In addition, in silico analysis revealed 15 unique peptides in Stomolophus sp. 2 collagen hydrolysates, ten of which showed particularly promising bioactive potential. Peptides from Stomolophus sp. 2 with molecular weights under 3 kDa exhibit remarkable bioactivity and hold great promise for future research on molecular characterization and bioactive food supplements. Full article
Show Figures

Graphical abstract

20 pages, 3658 KB  
Article
Structural Comparison and Therapeutic Effects on Ulcerative Colitis of Fucoidan and Its Derivative from Saccharina japonica
by Yanlei Yu, Xiaoshu Jin, Yunjie Zhao, Ningning Wang, Yi Hua, Youmin Ying, Bin Wei and Hong Wang
Mar. Drugs 2025, 23(11), 426; https://doi.org/10.3390/md23110426 - 3 Nov 2025
Viewed by 1401
Abstract
Ulcerative colitis (UC) is a chronic inflammatory bowel disease (IBD) that can lead to intestinal complications and systemic risks, significantly increasing the likelihood of colorectal cancer in individuals with long-term illness. Fucoidan has shown potential in alleviating UC; however, the structure–activity relationship remains [...] Read more.
Ulcerative colitis (UC) is a chronic inflammatory bowel disease (IBD) that can lead to intestinal complications and systemic risks, significantly increasing the likelihood of colorectal cancer in individuals with long-term illness. Fucoidan has shown potential in alleviating UC; however, the structure–activity relationship remains challenging. The present study aims to compare fucoidan (CF) and its degraded derivatives (DF) in the prevention and treatment of UC. Structural analysis demonstrated that CF and DF possess similar monosaccharide compositions and sulfation content; however, they differ significantly in molecular weight, with CF measuring 582 kDa and DF 2.3 kDa. Additionally, DF display a lower degree of branching compared to CF. Results from the mouse model demonstrated that both CF and DF can effectively alleviate clinical symptoms of UC; however, the underlying mechanisms of action are likely to differ. Both CF and DF produced comparable improvements in the disease activity index. CF demonstrated superior efficacy in alleviating weight loss and maintaining colon length, whereas DF showed greater benefits in protecting the colonic mucosa and reducing inflammatory infiltration. The gut microbiota analysis indicated that DF was more effective in restoring microbial diversity in UC mice. Both CF and DF were capable of modulating microbial imbalances at the phylum and genus levels, although the specific taxa exhibited differences. Full article
(This article belongs to the Section Marine Pharmacology)
Show Figures

Figure 1

17 pages, 2598 KB  
Review
Integrated Regulation of Immunity and Nutritional Symbiosis in Deep-Sea Mussels
by Akihiro Tame
Mar. Drugs 2025, 23(11), 425; https://doi.org/10.3390/md23110425 - 31 Oct 2025
Cited by 1 | Viewed by 1209
Abstract
Deep-sea mussels of the genus Bathymodiolus exhibit adaptability to nutrient-poor deep-sea environments by establishing nutritional intracellular symbiosis with chemosynthetic bacteria harbored within the gill epithelial cells. However, this poses a conflict for the innate immune system of the host, which must balance the [...] Read more.
Deep-sea mussels of the genus Bathymodiolus exhibit adaptability to nutrient-poor deep-sea environments by establishing nutritional intracellular symbiosis with chemosynthetic bacteria harbored within the gill epithelial cells. However, this poses a conflict for the innate immune system of the host, which must balance the tolerance of beneficial symbiotic bacteria with the need to eliminate exogenous microbes. This review synthesizes existing knowledge and recent findings on Bathymodiolus japonicus to outline the cellular and molecular mechanisms governing this symbiotic relationship. In the host immune system, hemocytes are responsible for systemic defense, whereas gill cells are involved in local symbiotic acceptance. Central to the establishment of symbiosis is the host’s phagocytic system, which non-selectively engulfs bacteria but selectively retains symbionts. We highlight a series of cellular events in gill cells involving the engulfment, selection, retention and/or digestion of symbionts, and the regulatory mechanism of phagocytosis through mechanistic target of rapamycin complex 1, which connects bacterial nutrient supply with host immune and metabolic responses. This integrated model of symbiosis regulation, which links immunity, metabolism, and symbiosis, provides a fundamental framework for understanding how hosts establish and maintain a stable coexistence with microbes, offering a new perspective on symbiotic strategies in diverse organisms. Full article
Show Figures

Figure 1

17 pages, 1905 KB  
Article
Lipidomic Screening of Marine Diatoms Reveals Release of Dissolved Oxylipins Associated with Silicon Limitation and Growth Phase
by Imanol Ulloa, Jiwoon Hwang, Matthew D. Johnson and Bethanie R. Edwards
Mar. Drugs 2025, 23(11), 424; https://doi.org/10.3390/md23110424 - 31 Oct 2025
Viewed by 1196
Abstract
Marine diatoms are an important group of phytoplankton that can shape marine ecosystems and global carbon cycling. When stressed, either physiologically or by grazing, diatoms release oxidized, lipid-derived signals known as oxylipins. Diatom-derived oxylipins are proposed to serve as defense and signaling chemicals [...] Read more.
Marine diatoms are an important group of phytoplankton that can shape marine ecosystems and global carbon cycling. When stressed, either physiologically or by grazing, diatoms release oxidized, lipid-derived signals known as oxylipins. Diatom-derived oxylipins are proposed to serve as defense and signaling chemicals that affect multiple components of marine ecosystems. Therefore, to elucidate the diversity of diatom-derived oxylipins produced during stress, we profiled the spectrum of dissolved lipids of five diatom species in culture under silicon limitation and across growth phases using ultra-high performance liquid chromatography coupled with high-resolution accurate mass spectrometry. In this study, we present evidence that physiological changes associated with Si-limitation elicit the extracellular release of linear oxygenated fatty acids (LOFAs) across five diatom species. For diatoms like Skeletonema japonicum and Pseudo-nitzschia multiseries, silicon limitation induced a distinct lipidomic signature driven by oxylipins known to be allelopathic. While their lipoxygenases were found to be different, S. japonicum and P. multiseries had the most similar dissolved lipidomes, suggesting alternative controls on oxylipin biosynthesis. Consequently, elevated oxylipin concentrations with silicon stress, estimated up to 5.91 µM, pose implications for diatoms at sea, potentially affecting ecosystems and biogeochemistry. Full article
(This article belongs to the Special Issue Marine Algal Chemical Ecology 2024)
Show Figures

Graphical abstract

22 pages, 6134 KB  
Article
Novel Sulfated Oligosaccharide DP9 from Marine Algae, Gracilaria lemaneiformis: A Potent Galectin-3 Inhibitor for Pancreatic Cancer Therapy
by Pingting Liu, Fengyuan Li, Zhicong Liu and Yang Liu
Mar. Drugs 2025, 23(11), 423; https://doi.org/10.3390/md23110423 - 30 Oct 2025
Viewed by 1255
Abstract
Galectin-3 (Gal-3) is a histologic marker of pancreatic cancer and a potential therapeutic target. This study aimed to characterize a novel sulfated agarose-derived oligosaccharide (DP9) from marine algae, Gracilaria lemaneiformis, evaluate its Gal-3 inhibitory activity, and investigate its anti-pancreatic cancer mechanisms. Through [...] Read more.
Galectin-3 (Gal-3) is a histologic marker of pancreatic cancer and a potential therapeutic target. This study aimed to characterize a novel sulfated agarose-derived oligosaccharide (DP9) from marine algae, Gracilaria lemaneiformis, evaluate its Gal-3 inhibitory activity, and investigate its anti-pancreatic cancer mechanisms. Through controlled acid hydrolysis, a series of odd-numbered oligosaccharides (DP3-11) were obtained, in which DP9 showed the strongest Gal-3 inhibition in hemagglutination assays. Structural analysis confirmed DP9’s unique composition including an alternating β (1→4)-D-galactose and α (1→3)-3,6-anhydro-L-galactose backbone, featuring partial 6-O-methylation on β-D-galactose and 6-O-sulfation on 3,6-anhydro-α-L-galactose residues. Molecular docking revealed DP9’s binding to Gal-3’s carbohydrate recognition domain through key hydrogen bonds (His158, Arg162, Lys176, Asn179 and Arg186) and hydrophobic interactions (Pro117, Asn119, Trp181 and Gly235), with the sulfate group enhancing binding affinity. In vitro studies demonstrated DP9’s selective anti-pancreatic cancer activity against BxPC-3 cells, including inhibition of cell proliferation; S-phase cell cycle arrest; induction of apoptosis; and suppression of migration and invasion. Mechanistically, DP9 attenuated the Gal-3/EGFR/AKT/FOXO3 signaling pathway while showing minimal cytotoxicity to normal cells. This study first demonstrated that agarose-derived odd-numbered oligosaccharides (DP9) can serve as effective Gal-3 inhibitors, which proved its potential as a marine oligosaccharide-based therapeutic agent for pancreatic cancer. Full article
(This article belongs to the Special Issue Marine-Derived Bioactive Substances and Their Mechanisms of Action)
Show Figures

Figure 1

10 pages, 939 KB  
Article
Cembrane-Based Diterpenoids Isolated from the Soft Coral Sarcophyton sp.
by Yueping Wang, Xiaohui Li, Yusen Guo, Te Li, Xia Yan, Han Ouyang, Wenhan Lin, Bin Wu, Hongyu Hu and Shan He
Mar. Drugs 2025, 23(11), 422; https://doi.org/10.3390/md23110422 - 30 Oct 2025
Viewed by 1084
Abstract
This research explored the chemical composition of the soft coral Sarcophyton sp., leading to the discovery of six previously unreported cembranoids, sarcophynoids D–I (16), and three known analog compounds (79). Structural elucidation of the new [...] Read more.
This research explored the chemical composition of the soft coral Sarcophyton sp., leading to the discovery of six previously unreported cembranoids, sarcophynoids D–I (16), and three known analog compounds (79). Structural elucidation of the new metabolites was achieved by spectroscopic methods, including one- and two-dimensional (1D and 2D) NMR (COSY, HSQC and HMBC), high-resolution electrospray ionization mass spectrometry (HRESIMS), quantum mechanical NMR (QM-NMR) methods, electronic circular dichroism (ECD) calculations, and comparison with literature data. All isolated substances were screened for antibacterial activities, and most exhibited moderate inhibitory effects against six pathogenic bacterial strains, with MIC values between 8 and 64 μg/mL. In addition, the effects of these compounds on LPS and IFN-γ stimulated RAW264.7 cells, focused on the release of NO and TNF-α, were also evaluated, but were inactive at 20 μM. Full article
(This article belongs to the Special Issue Marine Natural Products with Antimicrobial Activity)
Show Figures

Graphical abstract

25 pages, 6319 KB  
Article
Obtainment of Two Monomorphic Nematocysts from Nemopilema nomurai (Cnidaria: Scyphozoa) and Comparative Analysis of the Biological Activities of Their Contents
by Yongfei Lyu, Yichao Huang, Juxingsi Song, Dayuan Zhou, Shuaijun Zou, Jie Li, Fan Wang, Qianqian Wang, Yanan Hu, Shaoqian Zhu, Sai Luo, Xinyue Gan, Liming Zhang and Guoyan Liu
Mar. Drugs 2025, 23(11), 421; https://doi.org/10.3390/md23110421 - 30 Oct 2025
Viewed by 1088
Abstract
Nemopilema nomurai is a species of common large toxic jellyfish in China seas, and its tentacle tissues contain various types of nematocysts. However, the correlation between the morphology and function of nematocysts still remains unclear. In this study, we first obtained two monomorphic [...] Read more.
Nemopilema nomurai is a species of common large toxic jellyfish in China seas, and its tentacle tissues contain various types of nematocysts. However, the correlation between the morphology and function of nematocysts still remains unclear. In this study, we first obtained two monomorphic nematocysts with high-purity from N. nomurai, namely Anisorhizas and O-isorhizas, by density gradient centrifugation: the Anisorhizas is small and rod-shaped and the O-isorhizas is larger and spherical. Upon deionized water stimulation, O-isorhizas exhibited a stronger discharge capability than Anisorhizas. The nematocyst contents of Anisorhizas (AnC) and O-isorhizas (OnC) were extracted separately, and their composition and bioactivities were analyzed simultaneously. The protein bands by SDS-PAGE revealed similar distributions in AnC and OnC, except that the protein band distribution in OnC was more extensive. OnC showed stronger cytotoxicity, hemolytic activity, metalloprotease activity, and serine protease activity than AnC. In contrast, AnC exhibited a higher antioxidant activity and significant proinflammatory activity. Both AnC and OnC exhibited antimicrobial activities against certain marine pathogenic Vibrios. These results suggest that O-isorhizas, with the larger capsule capability, stronger discharge ability and toxicity, likely plays a major role in inducing toxic effects and tissue damage, while Anisorhizas, being smaller and less toxic, may undertake preferentially other functions, such as synergistic predation, environmental stress adaptation, and energy balance maintenance. This study provides insights into the morpho-functional relationship between various types of nematocysts, and also lays a foundation for further exploration of the functional diversity of nematocysts and the mechanisms underlying jellyfish envenomation. Full article
(This article belongs to the Special Issue Jellyfish-Derived Compounds)
Show Figures

Graphical abstract

18 pages, 1714 KB  
Article
Phytochemicals and Bioactivities of the Halophyte Sea Mayweed (Tripleurospermum maritimum L.)
by Clément Lemoine, Maria João Rodrigues, Xavier Dauvergne, Stéphane Cérantola, Luísa Margarida Batista Custódio and Christian Magné
Mar. Drugs 2025, 23(11), 420; https://doi.org/10.3390/md23110420 - 30 Oct 2025
Viewed by 970
Abstract
Sea mayweed (Tripleurospermum maritimum L. syn. Matricaria maritima) is a halophytic species widely distributed along the Atlantic shoreline. Unlike other Tripleurospermum species, the chemical composition and biological activities of this halophyte have received no attention. Here, a hydroalcoholic extract of sea [...] Read more.
Sea mayweed (Tripleurospermum maritimum L. syn. Matricaria maritima) is a halophytic species widely distributed along the Atlantic shoreline. Unlike other Tripleurospermum species, the chemical composition and biological activities of this halophyte have received no attention. Here, a hydroalcoholic extract of sea mayweed leaves was evaluated for in vitro antioxidant (DPPH, ABTS, and FRAP bioassays), anti-inflammatory (NO reduction in RAW 264.7 macrophages), anti-diabetic (alpha-glucosidase inhibition), neuroprotective (inhibition of acetylcholinesterase), and skin protective (tyrosinase, melanogenesis, elastase, and collagenase inhibition) activities. Solid–liquid partition chromatography of the extract and NMR characterization of its fractions allowed the identification of some major compounds, including fructo-oligosaccharides in the MeOH20% fraction, a new carbohydrate called tripleurospermine (1), 3-5-dicaffeoylquinic acid (2) in the MeOH40% fraction, and matricaria lactone (3) in the MeOH80% fraction. MeOH40 fraction exhibited strong antioxidant, anti-tyrosinase (thus skin-whitening potential), and anti-glycosidase activities (anti-diabetic potential), whereas MeOH80% fraction showed anti-inflammatory and anti-diabetic potential. Overall, our results suggest that sea mayweed may have dietary or medicinal uses due to its biochemical composition and bioactivities. Full article
(This article belongs to the Special Issue Bioactive Specialized Metabolites from Marine Plants)
Show Figures

Figure 1

21 pages, 3952 KB  
Article
Creating an Improved Diatoxanthin Production Line by Knocking Out CpSRP54 in the zep3 Background in the Marine Diatom Phaeodactylum tricornutum
by Charlotte Volpe, Zdenka Bartosova, Ralph Kissen, Per Winge and Marianne Nymark
Mar. Drugs 2025, 23(11), 419; https://doi.org/10.3390/md23110419 - 29 Oct 2025
Viewed by 1253
Abstract
Diatoxanthin is a photoprotective carotenoid found in a few groups of microalgae displaying in vitro anti-inflammatory and anti-cancer properties, making it a promising candidate for nutraceutical, pharmaceutical, and cosmetic applications. However, large-scale production is currently nonexistent because of two major challenges: Instability during [...] Read more.
Diatoxanthin is a photoprotective carotenoid found in a few groups of microalgae displaying in vitro anti-inflammatory and anti-cancer properties, making it a promising candidate for nutraceutical, pharmaceutical, and cosmetic applications. However, large-scale production is currently nonexistent because of two major challenges: Instability during microalgae harvesting, where diatoxanthin is rapidly converted back to its inactive precursor diadinoxanthin under non-stressful light conditions, and dependence on prolonged exposure to high-intensity light, which is costly and technically challenging during indoor high-cell-density cultivation. The first limitation was previously addressed by knocking out zeaxanthin epoxidase 3 (ZEP3) in the marine diatom Phaeodactylum tricornutum, resulting in a mutant that stabilized diatoxanthin under non-stressful light conditions. Here, we report an improved diatoxanthin production line where both of the described challenges have been overcome. This was achieved by creating P. tricornutum mutants where the phenotype of the zep3 mutant was combined with the light-sensitive phenotype of the chloroplast signal recognition particle 54 (cpsrp54) mutant. Growth rates were maintained at wild-type levels at light intensities ≤ 150 µmol photons m−2 s−1 in the zep3cpsrp54 mutants, but prolonged medium light exposure resulted in a 1.5- and 7-fold increase in diatoxanthin concentration compared with zep3 and wild-type, respectively. When returned to low light, the zep3cpsrp54 cultures retained ~80% of their accumulated diatoxanthin. The improved production lines allow for diatoxanthin accumulation without the use of high-intensity light and with limited loss of diatoxanthin when returned to non-stressful light conditions. Full article
(This article belongs to the Special Issue High-Value Algae Products, 2nd Edition)
Show Figures

Figure 1

15 pages, 3092 KB  
Article
Starfish-Derived Extracts Enhance Mitophagy and Suppress Senescence-Associated Markers in Human Dermal Fibroblasts
by Hyun Jung Lee, Junhee Kim, Bada Won, Dong Hun Lee and Ok Sarah Shin
Mar. Drugs 2025, 23(11), 418; https://doi.org/10.3390/md23110418 - 27 Oct 2025
Cited by 1 | Viewed by 1896
Abstract
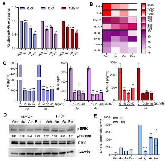
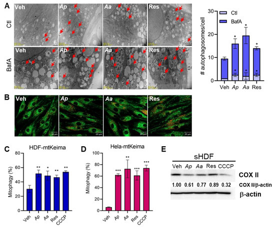
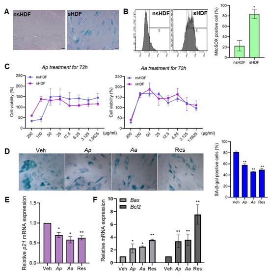
While the starfish species Asterias pectinifera (Ap) and Asterias amurensis (Aa) are considered ecological threats to marine environments and the fishing industry, recent studies have identified them as rich sources of highly water-soluble, non-toxic collagen peptides. Mitochondrial dysfunction is [...] Read more.
While the starfish species Asterias pectinifera (Ap) and Asterias amurensis (Aa) are considered ecological threats to marine environments and the fishing industry, recent studies have identified them as rich sources of highly water-soluble, non-toxic collagen peptides. Mitochondrial dysfunction is a key driver of cellular senescence and skin aging, yet the therapeutic potential of marine-derived extracts in modulating mitophagy remains largely unexplored. In this study, we investigated whether starfish-derived extracts could mitigate senescence-associated phenotypes in human dermal fibroblasts (HDFs) through the modulation of mitophagy. Treatment with Ap- or Aa-derived extracts led to reduced senescence-associated β-galactosidase (SA-β-gal) activity, decreased expression of matrix metalloproteinase-1 (MMP-1), and suppression of pro-inflammatory cytokines including interleukin-6 (IL-6) and interleukin-8 (IL-8). Ap- or Aa-derived extracts significantly increased mitophagy in HDFs stably expressing mitochondrial-targeted Keima (HDF-mtKeima), while knockdown of PINK1, the essential regulator of mitophagy, abolished the mitophagy-inducing effects of Ap- or Aa-treatment, indicating that Ap- or Aa-derived extracts activate PINK1/Parkin-dependent mitophagy pathways. Importantly, PINK1 knockdown reversed starfish-induced suppression of MMP-1 and p21, demonstrating its crucial role in regulating senescence-associated gene expression. Additionally, Ap or Aa treatments significantly reduced reactive oxygen species (ROS) accumulation, improved mitochondrial function, and enhanced both basal and maximal respiratory capacity in senescent HDFs. These findings highlight that extracts derived from starfish promote mitophagy through PINK1-dependent mechanisms, exhibiting significant anti-senescence effects in HDFs. This suggests their potential application in the development of novel cosmeceuticals with skin-protective and rejuvenating properties. Full article
(This article belongs to the Special Issue Marine Natural Products with Skin Health-Promoting Properties)
Show Figures

Graphical abstract

22 pages, 9751 KB  
Article
Metabolomic Insights into the Phytochemical Profiles and Seasonal Shifts of Fucus serratus and F. vesiculosus Harvested in Danish Coastal Waters (Aarhus Bay)—An Untargeted High-Resolution Mass-Spectrometry Approach
by Mihai Victor Curtasu, Jørgen Ulrik Graudal Levinsen, Annette Bruhn, Mette Olaf Nielsen and Natalja P. Nørskov
Mar. Drugs 2025, 23(11), 417; https://doi.org/10.3390/md23110417 - 26 Oct 2025
Cited by 1 | Viewed by 1543
Abstract
This study investigated the year-round metabolomic variation in Fucus serratus (FS) and F. vesiculosus (FV) collected monthly from Danish coastal water around Aarhus Bay. Untargeted high-resolution liquid chromatography–mass spectrometry profiling (LC-HRMS), combined with multivariate data analysis and temporal clustering analysis, revealed that species [...] Read more.
This study investigated the year-round metabolomic variation in Fucus serratus (FS) and F. vesiculosus (FV) collected monthly from Danish coastal water around Aarhus Bay. Untargeted high-resolution liquid chromatography–mass spectrometry profiling (LC-HRMS), combined with multivariate data analysis and temporal clustering analysis, revealed that species identity was the primary driver of metabolic separation, followed by seasonal variation. FS showed higher levels of hydrolyzable tannins, flavonoid derivatives, aromatic amino acids, and glutamine-rich peptides, whereas FV was enriched in complex phlorotannins, tricarboxylic acid cycle intermediates, and carnitine derivatives. Temporal analysis identified recurring seasonal patterns across both species, including spring increases in amino acids, purine metabolites, and osmolytes; mid-summer peaks in mannitol and sulfated derivatives; and late-autumn elevations in phenolic compounds and betaine-type osmolytes. Despite apparent interspecific differences, several metabolite groups exhibited similar seasonal dynamics, suggesting shared physiological strategies associated with growth activation in spring, metabolic adjustment during summer to possible increased grazing pressure, and nutrient reallocation prior to winter. These findings provide a comprehensive, high-resolution view of seasonal metabolomic patterns in Fucus spp., offering new insights into their biochemical ecology and supporting the targeted utilization of these species for applications requiring specific metabolite profiles. Finally, this study contributes to the creation or expansion of metabolomic libraries for HRMS specific to Fucus seaweeds. Full article
(This article belongs to the Special Issue Omics Approaches in Marine Compound Discovery)
Show Figures

Figure 1

Previous Issue
Next Issue
Back to TopTop