-
A Confirmatory Factor Analysis of the Dementia Attitude Scale (DAS) in a European Case Series of Caregivers of People with Dementia Enrolled in the RECage Study -
Limited Evidence to Review—Is There an Association Between Cognition and Upper Extremity Motor Reaction Time in Older Adults? -
Hippocampal Volumetric Changes in Astronauts Following a Mission in the International Space Station -
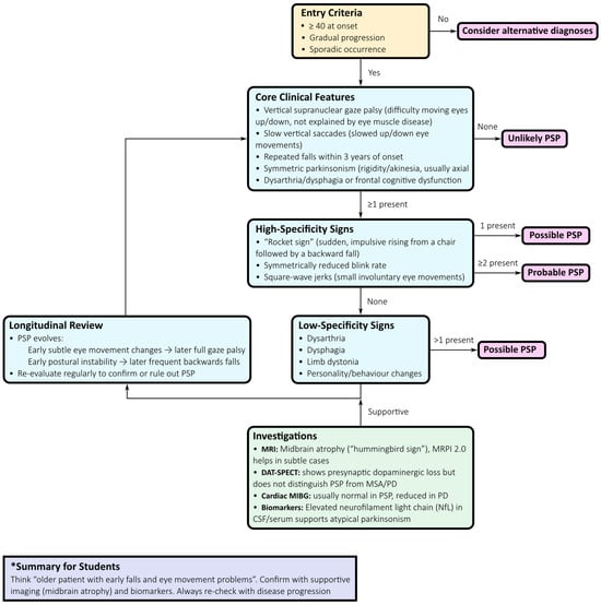
Electrodiagnostic Evaluation of Meralgia Paresthetica
Journal Description
NeuroSci
- Open Access— free for readers, with article processing charges (APC) paid by authors or their institutions.
- High Visibility: indexed within ESCI (Web of Science), PMC, PubMed, EBSCO, and other databases.
- Rapid Publication: manuscripts are peer-reviewed and a first decision is provided to authors approximately 27.1 days after submission; acceptance to publication is undertaken in 4.9 days (median values for papers published in this journal in the first half of 2025).
- Recognition of Reviewers: APC discount vouchers, optional signed peer review and reviewer names are published annually in the journal.
- Journal Cluster of Neurosciences: Brain Sciences, Neurology International, NeuroSci, Clinical and Translational Neuroscience, Neuroglia, Psychiatry International, Clocks & Sleep and Journal of Dementia and Alzheimer's Disease.
Latest Articles
E-Mail Alert
News
Topics
Deadline: 5 November 2025
Deadline: 10 December 2025
Deadline: 31 December 2025
Deadline: 31 January 2026
Conferences
Special Issues
Deadline: 31 December 2025
Deadline: 31 December 2025
Deadline: 31 January 2026
Deadline: 31 March 2026




















