Next Issue
Volume 11, January
Previous Issue
Volume 10, November
 
 

Fishes, Volume 10, Issue 12 (December 2025) – 61 articles

Cover Story (view full-size image): When it comes to predation, alarm signals enable organisms to assess risk and modulate their behavior accordingly. These signals are typically released through injury-induced mechanisms in response to predation. While extensively documented in teleosts, such mechanisms remain poorly understood in more basal vertebrates, such as lampreys. The present study investigated the potential role of skein cells in the immune and alarm signaling systems of the sea lamprey (Petromyzon marinus). These cells may be involved in mucus secretion and the release of defense compounds. This study employed histomorphological analysis, immunoperoxidase labeling, confocal microscopy, bioinformatics, and quantitative and statistical analyses to test the hypothesis that skein cells contribute to anti-predator defense via the release of alarm substances. View this paper
  • Issues are regarded as officially published after their release is announced to the table of contents alert mailing list.
  • You may sign up for e-mail alerts to receive table of contents of newly released issues.
  • PDF is the official format for papers published in both, html and pdf forms. To view the papers in pdf format, click on the "PDF Full-text" link, and use the free Adobe Reader to open them.
Order results
Result details
Section
Select all
Export citation of selected articles as:
21 pages, 3811 KB  
Article
Optimized Design and Experimental Evaluation of a Vibratory Screening Unit for Mactra veneriformis Harvesting on Intertidal Mudflats Based on the Discrete Element Method
by Bin Xu, Shuyuan Liang, Yuzhong Lou, Jixuan Zhao, Hangqi Li, Yizhi Chang, Hao Wu, Guangcong Chen and Gang Mu
Fishes 2025, 10(12), 657; https://doi.org/10.3390/fishes10120657 - 18 Dec 2025
Viewed by 167
Abstract
To enhance shell–mud separation and overall harvesting efficiency for Mactra veneriformis under intertidal mudflat conditions, a vibratory harvesting device driven by a crank–rocker mechanism that produces approximately rectilinear simple-harmonic motion was developed. Dynamic analysis of clam motion on the screen deck identified vibration [...] Read more.
To enhance shell–mud separation and overall harvesting efficiency for Mactra veneriformis under intertidal mudflat conditions, a vibratory harvesting device driven by a crank–rocker mechanism that produces approximately rectilinear simple-harmonic motion was developed. Dynamic analysis of clam motion on the screen deck identified vibration amplitude, vibration frequency, excitation direction angle, and screen deck inclination angle as key determinants of screening performance. Single-factor tests, a Plackett–Burman design, a steepest-ascent experiment, and response surface methodology (RSM) optimization were conducted. Their influences on forward travel speed ranked as follows: screen deck inclination angle > excitation direction angle > vibration amplitude > vibration frequency. The optimized settings were vibration amplitude of 8.5 mm, excitation direction angle of 45°, screen deck inclination angle of 11°, and vibration frequency of 10 Hz. Intertidal mudflat trials yielded a harvesting efficiency of 342 kg/h and a clam breakage rate of 4.6%, meeting the design targets. After harvesting, the shear strength of the mudflat decreased, with disturbance mainly confined to the surface layer, thereby meeting the low-disturbance requirement and enabling ecologically friendly harvesting. These results provide a basis for the design and optimization of M. veneriformis harvesting machinery. Full article
(This article belongs to the Section Aquatic Invertebrates)
Show Figures

Figure 1

18 pages, 1954 KB  
Article
Distinct Innate Immune Programs in Nile Tilapia Head Kidney During Infections with Streptococcus agalactiae, Escherichia coli and Vibrio harveyi
by Jiaoni Cheng, Yupeng Luo, Jie Shen, Kangping Yang and Zhangxia Lyu
Fishes 2025, 10(12), 656; https://doi.org/10.3390/fishes10120656 - 18 Dec 2025
Viewed by 269
Abstract
Nile tilapia (Oreochromis niloticus) is a globally important aquaculture species. However, intensive farming conditions increase the risk of bacterial diseases. Despite the fact that a considerable number of transcriptomic studies have examined host responses to single bacterial infections, comparative analyses conducted [...] Read more.
Nile tilapia (Oreochromis niloticus) is a globally important aquaculture species. However, intensive farming conditions increase the risk of bacterial diseases. Despite the fact that a considerable number of transcriptomic studies have examined host responses to single bacterial infections, comparative analyses conducted within a unified experimental framework remain scarce, limiting the understanding of pathogen-specific defence mechanisms. In this study, tilapia were experimentally infected with Streptococcus agalactiae, Escherichia coli, or Vibrio harveyi via thoracic injection. Head kidney tissues were collected at 48 h post-infection for RNA sequencing. The identification of differentially expressed genes (DEGs) was conducted utilising the edgeR, and the assessment of functional enrichment was facilitated through the implementation of Kyoto Encyclopedia of Genes and Genomes (KEGG) pathway analysis. A comparative analysis was conducted between the bacterial infection groups and the control group. The results of this analysis revealed the identification of 2930, 3328, and 4850 DEGs were identified in the S. agalactiae, E. coli, and V. harveyi infection groups, respectively. Integrated transcriptomic analysis, combining KEGG enrichment and expression profiling of key genes, revealed distinct response patterns across pathogens. The S. agalactiae infection predominantly activated innate immune signaling pathways, including Toll-like receptor, NOD-like receptor, cytokine–cytokine receptor interaction, and NF-κB pathways. In contrast, E. coli infection induced extensive metabolic reprogramming, notably in purine and pyrimidine metabolism, carbon metabolism, and amino acid biosynthesis. Meanwhile, an infection caused by V. harveyi resulted in mucosal and lysosomal defence responses, as evidenced by an increase in lysosome, phagosome, extracellular matrix–receptor interaction, and cell adhesion molecule pathways. Collectively, this study suggests that the head kidney of Nile tilapia employs pathogen-specific defence strategies rather than a uniform antibacterial response, providing one of the first transcriptomic comparisons of distinct bacterial infections in this species. These findings provide fundamental data and theoretical insights for elucidating immune mechanisms in teleost fish and for developing targeted prevention and control strategies in aquaculture. Full article
(This article belongs to the Special Issue Advances in Pathology of Aquatic Animals)
Show Figures

Figure 1

17 pages, 2961 KB  
Article
Generative Model Construction Based on Highly Rated Koi Images to Evaluate Koi Quality
by Jiahong Gang, Tatsuya Yamazaki and Yusuke Iida
Fishes 2025, 10(12), 655; https://doi.org/10.3390/fishes10120655 - 17 Dec 2025
Viewed by 237
Abstract
Nishikigoi are highly valued ornamental fish whose evaluation affects their market price. However, the judging criteria of the exhibitions remain unclear. This study applies a generative artificial intelligence model to explore potential factors behind non-award-winning Kohaku Nishikigoi. An improved Variational Autoencoder (VAE) is [...] Read more.
Nishikigoi are highly valued ornamental fish whose evaluation affects their market price. However, the judging criteria of the exhibitions remain unclear. This study applies a generative artificial intelligence model to explore potential factors behind non-award-winning Kohaku Nishikigoi. An improved Variational Autoencoder (VAE) is developed based on the standard VAE as follows: introducing perceptual loss to enhance detail, adding mask loss to maintain body shape consistency, and replacing transposed convolutions with UpSampling layers to reduce artifacts. With the improved VAE, we propose a method to evaluate a non-award-winning Koi. Specifically, when the non-award-winning images are input into the model, differences between the input and output images become large to identify visual deficiencies of the inputs, since the improved VAE is designed to generate images that potentially win competitions. For experiments, synthetic non-award-winning Koi images were created by modifying award-winning ones. The synthesized non-award-winning images were input into the improved VAE and the generated images were obtained. Experimental results showed that shape consistency measured by Multi-layer Sliding Window was lower for award-winning images (0.110) than for non-award-winning images (0.141). Also, the average difference in color was smaller for award-winning Koi (4.75%) than for non-award-winning Koi (28.7%). Full article
(This article belongs to the Special Issue Application of Artificial Intelligence in Aquaculture)
Show Figures

Graphical abstract

17 pages, 2330 KB  
Article
Neurotransmitter and Gut–Brain Metabolic Signatures Underlying Individual Differences in Sociability in Large Yellow Croaker (Larimichthys crocea)
by Guan-Yuan Wei, Zheng-Xiang Zhang, Hao-Han Chen, Bao Qiu, Yun-Zhong Wang, Lan Ding, Peng Jin, Xue-Wei-Jie Chen and Zhi-Shuai Hou
Fishes 2025, 10(12), 654; https://doi.org/10.3390/fishes10120654 - 17 Dec 2025
Viewed by 297
Abstract
Teleost social behavior plays an important role in foraging, reproduction, and aquaculture management, yet its physiological basis remains poorly understood. This study investigated individual differences in sociability in the large yellow croaker (Larimichthys crocea) using behavioral assays and metabolomic profiling in [...] Read more.
Teleost social behavior plays an important role in foraging, reproduction, and aquaculture management, yet its physiological basis remains poorly understood. This study investigated individual differences in sociability in the large yellow croaker (Larimichthys crocea) using behavioral assays and metabolomic profiling in the brain–intestine axis. Behavioral tests revealed that high-sociability (HS) fish spent significantly more time near conspecifics than low-sociability (LS) fish, indicating clear behavioral divergence between groups. Targeted metabolomics of brain tissue showed distinct neurotransmitter signatures between HS and LS individuals, including significant differences in acetylcholine, DOPAC, xanthurenic acid, and glutamine. Untargeted intestinal metabolomics identified 65 differential metabolites between groups. Intestinal metabolites such as LEA and CEA exhibited significant group-specific variation and were functionally associated with CB1 and CB2 cannabinoid receptors, suggesting a potential endocannabinoid-mediated contribution to sociability differences. Differential metabolites enriched in amino–sugar and nucleotide–sugar metabolic pathways. Integration of behavioral and metabolomic data suggests that neurotransmitter regulation and gut–brain metabolic signaling jointly contribute to sociability differences in large yellow croaker. These findings provide mechanistic insights into social behavior and offer potential biomarkers for welfare assessment and selective breeding in aquaculture. Full article
(This article belongs to the Special Issue Germplasm Resources and Genetic Breeding of Aquatic Animals)
Show Figures

Figure 1

15 pages, 1806 KB  
Article
Mussel Restoration Across an Estuarine Environmental Gradient: Implications for Site Selection
by Peter van Kampen, Andrew Jeffs, Shane Kelly and Mark Wilcox
Fishes 2025, 10(12), 653; https://doi.org/10.3390/fishes10120653 - 16 Dec 2025
Viewed by 152
Abstract
The transplanting of juvenile and adult mussels onto soft sediments is an emerging technique for the ecological restoration of the biogenic habitat formed by mussels. While these habitats are often found within estuarine systems, the spatial suitability of these environments for restoration is [...] Read more.
The transplanting of juvenile and adult mussels onto soft sediments is an emerging technique for the ecological restoration of the biogenic habitat formed by mussels. While these habitats are often found within estuarine systems, the spatial suitability of these environments for restoration is poorly described. The dynamic and variable environmental conditions characteristic of estuaries could represent challenges to the persistence of restored mussel beds. To assess whether there are spatial differences in mussel responses to transplantation within an estuarine environment, six experimental mussel beds of adult green-lipped mussels (Perna canaliculus) were established along an environmental gradient in a small estuarine harbour in northern New Zealand. Transplanted mussel beds were sampled immediately after installation and again at 3 and 9 months later. Minor differences in the density, length and condition index of mussels were identified among the six sites over the course of the study; however, their responses were typically similar across sites. These results suggest that these mussels have the capacity to establish themselves within estuarine environments and that their subsequent performance once transplanted onto the seafloor appears to be determined by other site-specific factors, such as the presence of predators and the degree of exposure to storm waves. Full article
(This article belongs to the Section Aquatic Invertebrates)
Show Figures

Figure 1

19 pages, 2959 KB  
Article
Transcriptomic and Metabolomic Responses to Growth Differences in Litopenaeus vannamei Infected with Enterocytozoon hepatopenaei
by Shanshan Li, Yong Wu, Jiaqi Jin, Bo Wu, Chenxi Zhao, Zhihua Lin, Minhai Liu and Zhilan Peng
Fishes 2025, 10(12), 652; https://doi.org/10.3390/fishes10120652 - 16 Dec 2025
Viewed by 263
Abstract
Litopenaeus vannamei, a widely cultivated aquatic species worldwide, has its growth status intrinsically tied to the economic profitability of the aquaculture industry. However, infection by the microspondian parasite Enterocytozoon hepatopenaei (EHP) has emerged as a pivotal threat to the healthy growth of [...] Read more.
Litopenaeus vannamei, a widely cultivated aquatic species worldwide, has its growth status intrinsically tied to the economic profitability of the aquaculture industry. However, infection by the microspondian parasite Enterocytozoon hepatopenaei (EHP) has emerged as a pivotal threat to the healthy growth of these shrimp. Through transcriptome sequencing, this study identified substantial alterations in gene expression patterns related to growth regulation, immune system activation, and energy metabolism regulation. Specifically, in L. vannamei shrimp exhibiting normal growth, the elevated expression of genes such as CYP450, PPAF, FASN and ACSBG2 serves as molecular indicators of their growth superiority and resistance to parasitic infection. Furthermore, metabolome analysis revealed distinct changes in lipid and nucleotide metabolic pathways, offering valuable insights into the metabolic disruptions caused by infection. The integrated analysis of transcriptome and metabolome data indicated a notable positive correlation between the differentially expressed genes TPi and ALF-like, and the metabolites acetyl-L-carnitine and citric acid. This suggests potential synergistic mechanisms in regulating energy metabolism and immune responses against EHP infection. These findings enhance our comprehension of EHP infection mechanisms and establish a scientific groundwork for developing more precise and efficacious prevention and control strategies, ultimately promoting the healthy growth of L. vannamei and ensuring the sustainable development of the aquaculture industry. Full article
(This article belongs to the Section Fish Pathology and Parasitology)
Show Figures

Graphical abstract

19 pages, 9519 KB  
Article
Immunomodulatory Effects of Angelica Sinensis Polysaccharides on Juvenile Chinese Sturgeon (Acipenser sinensis): Physiological and Molecular Insights
by Jianming Zhang, Tian Tian, Dezhi Zhang, Rui He, Debin Shu, Wei Jiang and Yacheng Hu
Fishes 2025, 10(12), 651; https://doi.org/10.3390/fishes10120651 - 16 Dec 2025
Viewed by 202
Abstract
The Chinese sturgeon (Acipenser sinensis) is a critically endangered species with significant ecological and economic value. This study investigates the effects of Angelica sinensis polysaccharides (ASPs) on the antioxidant and immune responses of juvenile Chinese sturgeon through physiological and molecular approaches. Healthy juvenile [...] Read more.
The Chinese sturgeon (Acipenser sinensis) is a critically endangered species with significant ecological and economic value. This study investigates the effects of Angelica sinensis polysaccharides (ASPs) on the antioxidant and immune responses of juvenile Chinese sturgeon through physiological and molecular approaches. Healthy juvenile Chinese sturgeon (n = 120, mean body weight 356.50 ± 92.87 g) were fed diets supplemented with 0%, 0.5%, 1.0%, and 2.0% ASP for 36 days. Results showed that ASP, particularly at 2.0%, significantly enhanced serum antioxidant capacity by increasing activities of superoxide dismutase (SOD), catalase (CAT), and glutathione peroxidase (GSH-Px) and reduced malondialdehyde (MDA) content. Immune indices, including immunoglobulins (IgG and IgM), complement components (C3 and C4), lysozyme (LSZ) activity, and antimicrobial peptides (AMPs), were also significantly elevated in the 1.0% and 2.0% ASP groups. Transcriptome sequencing of spleen and kidney tissues from the control and 2.0% ASP groups identified 151 and 467 differentially expressed genes (DEGs), respectively, with significant enrichment in immune-related pathways such as phagocytosis and the MAPK signaling pathway. Ten candidate immune-related genes (e.g., PDIA4, H-2Q9α, TTC39B) were validated by qRT-PCR, confirming the reliability of the RNA-seq data. This study demonstrates that ASP can enhance the antioxidant and immune responses of juvenile Chinese sturgeon, providing a potential natural immunostimulant for aquaculture. These findings offer a scientific basis for the conservation and sustainable production of this endangered species and highlight the need for further research on the application of ASP in sturgeon aquaculture. Full article
Show Figures

Graphical abstract

21 pages, 3717 KB  
Article
Dietary Analysis of Commercial Fish (Families Mullidae and Sparidae) from Bay of Cádiz, Southern Spain: An Integrative Approach
by José Manuel Guerra-García, Sandra Calero-Cano, Pablo Arechavala-Lopez, Juan Lucas Cervera-Currado and Iñigo Donázar-Aramendía
Fishes 2025, 10(12), 650; https://doi.org/10.3390/fishes10120650 - 16 Dec 2025
Viewed by 214
Abstract
A combination of stomach contents analysis (SCA) and nitrogen (δ15N) and carbon (δ13C) stable isotope analysis (SIA) was used to assess the trophic structure of nine fish species (two belonging to the family Mullidae, Mullus barbatus and Mullus surmuletus [...] Read more.
A combination of stomach contents analysis (SCA) and nitrogen (δ15N) and carbon (δ13C) stable isotope analysis (SIA) was used to assess the trophic structure of nine fish species (two belonging to the family Mullidae, Mullus barbatus and Mullus surmuletus, and seven belonging to the family Sparidae, Diplodus sargus, Diplodus vulgaris, Pagellus acarne, Pagellus erythrinus, Pagrus auriga, Pagrus pagrus, and Sparus aurata) with high commercial value in the Bay of Cádiz, Southern Spain. A total of 91 different food items were identified in the stomachs, mainly belonging to four animal phyla (Arthropoda, Mollusca, Annelida, and Echinodermata). Crustaceans (primarily decapods and amphipods) were the most common prey consumed by the species of Mullus, Pagrus, and Pagellus, whereas macroalgae, polychaetes, and molluscs were dominant in D. sargus, D. vulgaris, and S. aurata stomachs, respectively. Diet composition and isotopic signature differed among fish species, indicating food partitioning among coexisting species. Some discrepancies appeared when comparing fish trophic level using SCA versus SIA, since SCA provides information on recently consumed items, while SIA generates data about source utilization over a period of several months. Integration of both approaches offers a more comprehensive understanding of feeding strategies. Dietary studies shed light on the trophic ecology of commercial fish species, being the baseline for future ecological modelling and long-term management of marine resources. Full article
Show Figures

Figure 1

21 pages, 4554 KB  
Article
FishMambaNet: A Mamba-Based Vision Model for Detecting Fish Diseases in Aquaculture
by Zhijie Luo, Rui Chen, Shaoxin Li, Jianhua Zheng and Jianjun Guo
Fishes 2025, 10(12), 649; https://doi.org/10.3390/fishes10120649 - 16 Dec 2025
Viewed by 293
Abstract
The growth of aquaculture poses significant challenges for disease management, impacting economic sustainability and global food security. Traditional diagnostics are slow and require expertise, while current deep learning models, including CNNs and Transformers, face a trade-off between capturing global symptom context and maintaining [...] Read more.
The growth of aquaculture poses significant challenges for disease management, impacting economic sustainability and global food security. Traditional diagnostics are slow and require expertise, while current deep learning models, including CNNs and Transformers, face a trade-off between capturing global symptom context and maintaining computational efficiency. This paper introduces FishMambaNet, a novel framework that integrates selective state space models (SSMs) with convolutional networks for accurate and efficient fish disease diagnosis. FishMambaNet features two core components: the Fish Disease Detection State Space block (FSBlock), which models long-range symptom dependencies via SSMs while preserving local details with gated convolutions, and the Multi-Scale Convolutional Attention (MSCA) mechanism, which enriches multi-scale feature representation with low computational cost. Experiments demonstrate state-of-the-art performance, with FishMambaNet achieving a mean Average Precision at 50% Intersection over Union (mAP@50) of 86.7% using only 4.3 M parameters and 10.7 GFLOPs, significantly surpassing models like YOLOv8-m and RT-DETR. This work establishes a new paradigm for lightweight, powerful disease detection in aquaculture, offering a practical solution for real-time deployment in resource-constrained environments. Full article
(This article belongs to the Special Issue Application of Artificial Intelligence in Aquaculture)
Show Figures

Figure 1

16 pages, 5264 KB  
Article
First Evidence of Secondary Sexual Dimorphism in the Freshwater Fish Family Botiidae: A Newly Recognised Synapomorphy of Loaches (Cypriniformes: Cobitoidea)
by Jörg Bohlen, Tomáš Dvořák and Vendula Šlechtová
Fishes 2025, 10(12), 648; https://doi.org/10.3390/fishes10120648 - 16 Dec 2025
Viewed by 349
Abstract
Within the freshwater fish order Cypriniformes, loaches form a monophyletic lineage comprising nine families with more than 1400 species. Secondary sexual dimorphism is widespread among loach families, most notably in the form of enlarged pectoral fins and tubercles or other hard structures on [...] Read more.
Within the freshwater fish order Cypriniformes, loaches form a monophyletic lineage comprising nine families with more than 1400 species. Secondary sexual dimorphism is widespread among loach families, most notably in the form of enlarged pectoral fins and tubercles or other hard structures on the pectoral fin in adult males. To date, the family Botiidae, phylogenetically sister to all other loach families, was reported to lack such sexually dimorphic structures, leading to the hypothesis that the common ancestor of loaches did not exhibit sexual dimorphism. Here, we report the presence of sexual dimorphism in eight species of Botiidae: Leptobotia bellacauda, L. guilinensis, L. microphthalma, L. taeniops, L. tchangi, Parabotia fasciatus, Sinibotia pulchra, and S. robusta. In all species, adult males possess longer pectoral fins than females. Additionally, males of L. guilinensis and L. tchangi exhibit larger pelvic fins, while males of L. microphthalma have larger anal fins. In L. bellacauda, L. microphthalma, and L. tchangi, portions of the dorsal surface of the pectoral fin bear rows of tubercles. The three genera displaying sexual dimorphism belong to two different subfamilies, demonstrating that sexual dimorphism is widespread across Botiidae and not restricted to a single genus or subfamily. Our results show that sexual dimorphism is present in the most basal family of loaches, suggesting that it represents a synapomorphy of loach fishes. Full article
(This article belongs to the Section Taxonomy, Evolution, and Biogeography)
Show Figures

Figure 1

41 pages, 1516 KB  
Review
Exploring NAD+ Biology in Fish: From Cellular Metabolism to Ecological Adaptations and Aquaculture Strategies
by María Ángeles Esteban and Álvaro Sánchez-Ferrer
Fishes 2025, 10(12), 647; https://doi.org/10.3390/fishes10120647 - 15 Dec 2025
Viewed by 343
Abstract
This review elucidates the foundational principles of nicotinamide adenine dinucleotide (NAD+) homeostasis in humans, emphasizing its depletion during aging and in age-associated disorders. Subsequently, the discussion extends to NAD+ precursors and their potential therapeutic applications, with insights from research using [...] Read more.
This review elucidates the foundational principles of nicotinamide adenine dinucleotide (NAD+) homeostasis in humans, emphasizing its depletion during aging and in age-associated disorders. Subsequently, the discussion extends to NAD+ precursors and their potential therapeutic applications, with insights from research using zebrafish as a disease model. This information sheds light on the growing interest in NAD and its metabolism in the medical field and sparks curiosity among researchers focused on fish studies. The review further explores the role of nicotinamide in fish, encompassing core NAD+ metabolism, its participation in oxidative stress, environmental challenges, and the mitigation of pollutant-induced toxicity. Additionally, the implications of NAD+ in fish neurobiology, immune regulation, host–pathogen interactions, skin, eggs, and post mortem muscle were considered. Dietary modulation of NAD+ pathways to enhance growth, immunity, and product quality in aquaculture has also been highlighted. This review highlights the significance of NAD+ metabolism in fish biology, covering cellular energy production, physiological processes, and environmental adaptation, and proposes targeting NAD+-related pathways as a strategy for aquaculture and fish health management. Full article
(This article belongs to the Special Issue Feature Papers by Fishes’ Editorial Board Members)
Show Figures

Graphical abstract

13 pages, 5095 KB  
Article
Genome-Wide Identification and Functional Differentiation of the FTH1 Gene Family: Insights into Immune Response to Vibrio in the Blood Clam Anadara granosa
by Luxia Zhang, Siyi Huang, Yingbin Xu, Sufang Wang and Yongbo Bao
Fishes 2025, 10(12), 646; https://doi.org/10.3390/fishes10120646 - 15 Dec 2025
Viewed by 224
Abstract
Ferritin heavy chain (FTH1) is a key subunit of ferritin and serves as a core regulator of iron metabolism, playing an important role in alleviating cellular damage caused by oxidative stress or regulating programmed cell death. This study identified 7 FTH1 homologs ( [...] Read more.
Ferritin heavy chain (FTH1) is a key subunit of ferritin and serves as a core regulator of iron metabolism, playing an important role in alleviating cellular damage caused by oxidative stress or regulating programmed cell death. This study identified 7 FTH1 homologs (AgFTH1-1 to AgFTH1-7) across the entire genome of Anadara granosa and investigated their expression responses during Vibrio infection. The 7 AgFTH1 genes are arranged in tandem across 6 chromosomes, with AgFTH1-5 and AgFTH1-6 undergoing gene amplification via a local duplication event. Among these homologous genes, 5 genes contain a single conserved ferritin domain (PF00210) and retain key ferroxidase center residues (Glu23, His65). Following Vibrio infection, these 5 genes exhibit downregulated expression, which may increase intracellular free iron and be consistent with ferroptosis-like cell death contributing to pathogen clearance, as suggested by previous studies. AgFTH1-5 contains a signal peptide and exhibits increased expression, suggesting it may regulate extracellular local iron storage. AgFTH1-4 (synaptonemal N-terminal SNARE) and AgFTH1-7 (GTPase domain) lack signal peptides, exhibit atypical structures, and show no significant expression changes under bacterial stress, indicating they may be associated with vesicle trafficking rather than classical iron storage. This study systematically analyzed the genomic features and expression patterns of the FTH1 gene family in A. granosa, laying a foundation for further revealing its role in shellfish immune defense. Full article
(This article belongs to the Special Issue Metabolomics in Marine Invertebrate Aquaculture)
Show Figures

Figure 1

16 pages, 1139 KB  
Article
Study on the Bioavailability of Arsenic in the Rice–Crayfish Farming System
by Kelei Zhang, Shoudong Zhang, Longjun Deng, Tiancai Li, Li Liu, Wei Luo, Yibo Zhang, Yongyao Guo, Dan Liu, Shiyong Yang, Jun Wang, Dongjie Wang and Zongjun Du
Fishes 2025, 10(12), 645; https://doi.org/10.3390/fishes10120645 - 15 Dec 2025
Viewed by 229
Abstract
Rice–fishery integrated farming has expanded rapidly in China, yet its implications for arsenic (As) accumulation remain insufficiently understood. This study evaluated As bioavailability and enrichment in a rice–crayfish farming system (RCFS) by establishing controlled field plots with soil As concentrations ranging from 5 [...] Read more.
Rice–fishery integrated farming has expanded rapidly in China, yet its implications for arsenic (As) accumulation remain insufficiently understood. This study evaluated As bioavailability and enrichment in a rice–crayfish farming system (RCFS) by establishing controlled field plots with soil As concentrations ranging from 5 to 40 mg/kg under three water-management regimes: alternating wetting and drying (AWD), continuously flooded (CF), and RCFS. Soil–water physicochemical variables and As accumulation in both rice organs and crayfish tissues were systematically analyzed, followed by human health risk assessment. Inorganic As in brown rice increased linearly with soil As, following Y = 0.0117X + 0.0598 (R2 = 0.96), and the estimated soil safety thresholds were 26.48 mg/kg for AWD, 11.98 mg/kg for RCFS, and 9.24 mg/kg for CF. AWD consistently exhibited the lowest As risk due to its ability to elevate soil Eh and maintain a more favorable pH, thereby suppressing As mobilization. Compared with CF, RCFS reduced As bioavailability through crayfish-induced bioturbation, which increased Eh, enhanced SOM and CEC, and improved soil aeration. As accumulation in crayfish tissues also rose with soil As, with abdominal muscle As fitting Y = 0.0085X + 0.0553 (R2 = 0.8588). Although abdominal muscle met safety limits, the hepatopancreas accumulated substantially higher As and exceeded carcinogenic risk thresholds, even at 5 mg/kg of soil As, indicating a potential health concern for consumers. This work elucidates As dynamics and enrichment mechanisms in RCFS, providing guidance for safer rice–crayfish production in As-impacted areas. Full article
(This article belongs to the Special Issue Advances in Integrated Rice-Fish Farming)
Show Figures

Figure 1

18 pages, 1672 KB  
Article
Trophic Relationships of Coregonid and Percid Fishes Evaluated by the Stomach Content and Stable Isotopes in Subarctic Lake Imandra
by Nadezhda A. Berezina, Piotr M. Terentjev, Elena M. Zubova and Sergey M. Tsurikov
Fishes 2025, 10(12), 644; https://doi.org/10.3390/fishes10120644 - 14 Dec 2025
Viewed by 228
Abstract
Fish communities undergo climate-induced shifts; it is crucial to study the trophic interactions of various fish species in order to understand the extent to which fish trophic niches overlap and the degree of competition between them. We investigated the food web structure, feeding [...] Read more.
Fish communities undergo climate-induced shifts; it is crucial to study the trophic interactions of various fish species in order to understand the extent to which fish trophic niches overlap and the degree of competition between them. We investigated the food web structure, feeding habits, and trophic positions of common fish in the subarctic Lake Imandra. Two methods were used: SCA (stomach content analysis) and SIA (stable isotope analysis). Perch (Perca fluviatilis) and whitefish (Coregonus lavaretus, large sparsely rakered morph) had similar trophic positions (TP = 3.69 ± 0.55 and 3.67 ± 0.55, respectively; p > 0.05); both species were generalists. The diet similarity (the index of relative importance of food items in stomach contents) of perch and whitefish was 48%, with aquatic insects (Trichoptera) being common items in both fish. According to carbon isotope values (δ13C), vendace (Coregonus albula), smelt (Osmerus eperlanus), and burbot (Lota lota) were more closely related with pelagic food sources (δ13C ranged from −27 to −25‰), whereas perch, whitefish, and ruffe (Gymnocephalus cernua) were more fuelled by benthic food web compartments (δ13C ranged from −24 to −21‰). The highest average nitrogen values (δ15N) were found in smelt and ruffe, 15.0 ± 0.7‰ and 14.2 ± 1.9‰, respectively. Perch and whitefish overlap significantly in their isotopic composition (δ13C and δ15N), demonstrating 36% overlap in the combined 40% ellipses (according to Stable Isotope Bayesian Ellipses in R) of the isotopic space. This study confirms the existence of distinct food competition between these two species in a subarctic lake. Full article
(This article belongs to the Section Biology and Ecology)
Show Figures

Figure 1

25 pages, 5499 KB  
Article
Livelihood Capital and Behavioral Responses of Small-Scale Fishers Under Seasonal Fishing Moratoria: Evidence from Coastal China
by Yuhao Wang, Mingbao Chen and Huijuan Yu
Fishes 2025, 10(12), 643; https://doi.org/10.3390/fishes10120643 - 12 Dec 2025
Viewed by 380
Abstract
Global fishery resources are under increasing pressure from environmental change and institutional constraints. China’s seasonal fishing moratorium has contributed to resource recovery but has also created income and employment challenges for small-scale fishers. This study examines how livelihood capital structures shape annual livelihood [...] Read more.
Global fishery resources are under increasing pressure from environmental change and institutional constraints. China’s seasonal fishing moratorium has contributed to resource recovery but has also created income and employment challenges for small-scale fishers. This study examines how livelihood capital structures shape annual livelihood portfolios under predictable closure constraints, using three representative fishing communities in Guangdong Province as case studies. A combination of data augmentation, regression analysis, and agent-based simulation was applied to analyze the relationships between capital endowments and behavioral responses. Results show that environmental and financial capital significantly increase the likelihood of maintaining capture as the primary livelihood, while psychological capital stabilizes decisions under uncertainty. Physical capital and social networks exhibit more variable effects, reflecting differentiated adaptive capacities. Simulations further reveal threshold effects and diminishing marginal returns in capital accumulation, with heterogeneous temporal impacts across capital types. Theoretically, the study extends the Sustainable Livelihoods Approach by incorporating environmental and psychological capital, thereby enriching the understanding of capital mechanisms in fisheries. Overall, the findings advance knowledge of how small-scale fishers adapt under institutional constraints and provide practical insights for policies aimed at aligning livelihood security with the sustainable use of marine resources. Full article
(This article belongs to the Special Issue Sustainable Fisheries Dynamics)
Show Figures

Figure 1

28 pages, 1854 KB  
Article
Multidimensional Framework of Post-Disaster Resilience in South-Pearl Aquaculture in Guangdong, China: A Grounded Theory Study
by Taohong Zhu, Runa Xu, Yongshan Liao, Jun Du and Qingheng Wang
Fishes 2025, 10(12), 642; https://doi.org/10.3390/fishes10120642 - 12 Dec 2025
Viewed by 446
Abstract
Guangdong south-pearl aquaculture, a cornerstone of China’s marine industry under the Rural Revitalization Strategy, contributes over 70% of national output but faces escalating marine disasters that expose systemic barriers to resilience. This study develops a diagnostic multidimensional framework for post-disaster resilience using a [...] Read more.
Guangdong south-pearl aquaculture, a cornerstone of China’s marine industry under the Rural Revitalization Strategy, contributes over 70% of national output but faces escalating marine disasters that expose systemic barriers to resilience. This study develops a diagnostic multidimensional framework for post-disaster resilience using a Grounded Theory design. We conducted 32 semi-structured interviews with participants from five key enterprises and cooperatives in the core Leizhou production region. Interview transcripts were analyzed in NVivo through open, axial, and selective coding with constant comparison. Open coding generated 136 initial concepts, axial coding consolidated them into 25 categories, and selective coding integrated these into four core dimensions: technological adaptation gaps, institutional trust deficits, human-resource succession ruptures, and ecological path dependence. These dimensions constitute the core phenomenon, termed the four-dimensional synergistic dilemma. Building on this empirically grounded diagnosis, we propose a multidimensional collaborative recovery framework that links each dimension to actionable levers, including stress-tolerant breeding and ecological aquaculture models, targeted policy instruments and adaptive insurance, industry-education pipelines to preserve craftsmanship, and spatial planning with coordinated pollution control. The study provides a theoretically informed and empirically validated model for enhancing industrial resilience, offering actionable insights for the sustainable revitalization of coastal specialty industries. Full article
(This article belongs to the Special Issue Advances in Fisheries Economics)
Show Figures

Figure 1

23 pages, 2564 KB  
Article
Research on Morphometric Methods for Larimichthys crocea Based on YOLOv11-CBAM X-Ray Imaging
by Yatong Yao, Guangde Qiao, Shengmao Zhang, Chong Wu, Zuli Wu, Tianfei Cheng and Hanfeng Zheng
Fishes 2025, 10(12), 641; https://doi.org/10.3390/fishes10120641 - 11 Dec 2025
Viewed by 278
Abstract
Traditional morphometric analysis of Large Yellow Croaker (Larimichthys crocea) relies heavily on manual dissection, which is time-consuming, labor-intensive, and prone to subjectivity. To address these limitations, we propose an automated quantitative approach based on deep-learning–driven instance segmentation. A dataset comprising 160 [...] Read more.
Traditional morphometric analysis of Large Yellow Croaker (Larimichthys crocea) relies heavily on manual dissection, which is time-consuming, labor-intensive, and prone to subjectivity. To address these limitations, we propose an automated quantitative approach based on deep-learning–driven instance segmentation. A dataset comprising 160 X-ray images of L. crocea was established, encompassing five anatomical categories: whole fish, air bladder, spine, eyes, and otoliths. Building upon the baseline YOLOv11-Seg model, we integrated a lightweight Convolutional Block Attention Module (CBAM) to construct an improved YOLOv11-CBAM network, thereby enhancing segmentation accuracy for complex backgrounds and fine-grained targets. Experimental results demonstrated that the modified model achieved superior performance in both mAP50 and mAP50–95 compared with the baseline, with particularly notable improvements in the segmentation of small-scale structures such as the air bladder and spine. By introducing coin-based calibration, pixel counts were converted into absolute areas and relative proportions. The measured area ratios of the air bladder, otoliths, eyes, and spine were 7.72%, 0.59%, 2.20%, and 8.48%, respectively, with standard deviations remaining within acceptable ranges, thus validating the robustness of the proposed method. Collectively, this study establishes a standardized, efficient, and non-destructive workflow for X-ray image-based morphometric analysis, providing practical applications for aquaculture management, germplasm conservation, and fundamental biological research. Full article
(This article belongs to the Special Issue Biodiversity and Spatial Distribution of Fishes, Second Edition)
Show Figures

Figure 1

14 pages, 3279 KB  
Article
Triaenophorus nodulosus (Cestoda: Bothriocephalidea) in Northern Pike (Esox lucius) and Pumpkinseed (Lepomis gibbosus) from the Mrežnica River: Pathological Effects of Adult Tapeworms and Intestinal Immune Response
by Emil Gjurčević, Valerija Benko, Krešimir Matanović, Petra Bandelj, Alessio Alesci, Fabio Marino, Snježana Kužir, Laura Duka and Jessica Maria Abbate
Fishes 2025, 10(12), 640; https://doi.org/10.3390/fishes10120640 - 11 Dec 2025
Viewed by 375
Abstract
Populations of northern pike (Esox lucius) and pumpkinseed (Lepomis gibbosus) from the Mrežnica River were found to be infected with the tapeworm Triaenophorus nodulosus. In both species, the mean intensity of infection was low, suggesting a well-balanced host–parasite [...] Read more.
Populations of northern pike (Esox lucius) and pumpkinseed (Lepomis gibbosus) from the Mrežnica River were found to be infected with the tapeworm Triaenophorus nodulosus. In both species, the mean intensity of infection was low, suggesting a well-balanced host–parasite relationship. This study investigates pathological changes caused by adult T. nodulosus in its definitive host, the northern pike, and the associated intestinal immune response. The infection had no detectable adverse effects on either the northern pike population or the host’s body condition index. Histological examination revealed lesions both at the site of tapeworm attachment and in areas adjacent to the free strobila, involving the lamina propria and submucosa. A moderate, multifocal, ulcerative, and necrotizing enteritis was observed, accompanied by an increased number of mast cells (MCs), which were identified as the predominant immune cells involved in the E. luciusT. nodulosus interaction. MCs, mostly degranulated, were found in the lamina propria and superficial submucosa at the attachment site. Immunofluorescence revealed a subpopulation of piscidin 1-positive MCs in the same layers, with a higher number at the attachment site compared to unaffected intestinal areas. This represents the first evidence of piscidin 1 involvement in intestinal host defence against cestode infections in teleosts. Full article
(This article belongs to the Section Fish Pathology and Parasitology)
Show Figures

Figure 1

25 pages, 4852 KB  
Review
Research on Intelligent Development and Processing Technology of Crab Industry
by Zhi Qu, Changfeng Tian, Xuan Che, Zhijing Xu, Jun Chen and Xiyu He
Fishes 2025, 10(12), 639; https://doi.org/10.3390/fishes10120639 - 10 Dec 2025
Viewed by 494
Abstract
As an important component of the global fishery economy, the crab breeding and processing industry faces the dual challenges of sustainable development and technological upgrading. This paper first systematically analyzes the regional distribution and core biological characteristics of major global economic crab species, [...] Read more.
As an important component of the global fishery economy, the crab breeding and processing industry faces the dual challenges of sustainable development and technological upgrading. This paper first systematically analyzes the regional distribution and core biological characteristics of major global economic crab species, laying a foundation for the targeted design of processing technologies and equipment. Secondly, based on advances in crab processing technology, the industry is categorized into two systems: live crab processing and dead crab processing. Live crab processing has formed a full-chain technological system of “fishing–temporary rearing–depuration–grading–packaging”. Dead crab processing focuses on high-value utilization: high-pressure processing enhances the quality of crab meat; liquid nitrogen quick-freezing combined with modified atmosphere packaging extends shelf life; and biological fermentation and enzymatic hydrolysis facilitate the green extraction of chitin from crab shells. In terms of intelligent equipment application, sensor technology enables full coverage of aquaculture water quality monitoring, precise classification during processing, and vitality monitoring during transportation. Automation technology reduces labor costs, while fuzzy logic algorithms ensure the process stability of crab meat products. The integration of the Internet of Things (IoT) and big data analytics, combined with blockchain technology, enables full-link traceability of the “breeding–processing–transportation” chain. In the future, cross-domain technological integration and multi-equipment collaboration will be the key to promoting the sustainable development of the industry. Additionally, with the support of big data and artificial intelligence, precision management of breeding, processing, logistics, and other links will realize a more efficient and environmentally friendly crab industry model. Full article
Show Figures

Figure 1

12 pages, 3613 KB  
Article
Comparative Evaluation of Feed Binders for Optimising Feeding in Tropical Rock Lobster (Panulirus ornatus)
by Muhsinul Ihsan, Nathan Hammel, Simon Kumar Das, Clive Jones and Leo Nankervis
Fishes 2025, 10(12), 638; https://doi.org/10.3390/fishes10120638 - 10 Dec 2025
Viewed by 352
Abstract
The complex feeding behaviour of Panulirus ornatus remains a major limitation to the development of its aquaculture industry. Feed texture is central to feeding behaviour and is heavily influenced by the choice of binder. This study investigated binder-induced feed textures that enhance feeding [...] Read more.
The complex feeding behaviour of Panulirus ornatus remains a major limitation to the development of its aquaculture industry. Feed texture is central to feeding behaviour and is heavily influenced by the choice of binder. This study investigated binder-induced feed textures that enhance feeding behaviour and the apparent feed intake of P. ornatus. Fifty P. ornatus were subjected to five dietary treatments over a 14-day period. Diet 1 (control) was formulated with wheat gluten as the binder, while diets 2 to 5 combined wheat gluten with xanthan gum, guar gum, alginate, and transglutaminase, respectively. Feed texture was quantified using a texture analyzer, while feeding behaviour was assessed using EthoVision XT software. Guar gum exhibited the most durable and firmest pellets. However, wheat gluten alone optimised feeding behaviour, as indicated by the longest cumulative time spent in the feeding zone (87.46 ± 3.63%) and lowest frequency of entries and exits (21.67 ± 2.91 times). Moreover, wheat gluten yielded the highest apparent feed intake (0.98 ± 0.05% BW/day). Pellets produced with other additional binders resulted in decreased feeding behaviour metrics and apparent feed intake. In summary, wheat gluten as a sole binder produced a suitable texture, optimising feeding behaviour and apparent feed intake. Full article
(This article belongs to the Section Nutrition and Feeding)
Show Figures

Figure 1

16 pages, 1780 KB  
Article
Spatiotemporal Dynamics and Multi-Scale Fishing Effort of Squid Jigging Fleets in the Southeast Pacific Ocean
by Jiashu Shi, Yu Zhang, Yongchuang Shi, Guangyao Li, Wei Wang and Shenglong Yang
Fishes 2025, 10(12), 637; https://doi.org/10.3390/fishes10120637 - 10 Dec 2025
Viewed by 187
Abstract
The dynamic monitoring of fishing activities is fundamental to fishery management. Leveraging multi-year (2020–2023) AIS data from squid jigging vessels, this study employed a multi-level data mining and spatial statistical approach to decode the spatiotemporal patterns of fishing effort in the Southeast Pacific [...] Read more.
The dynamic monitoring of fishing activities is fundamental to fishery management. Leveraging multi-year (2020–2023) AIS data from squid jigging vessels, this study employed a multi-level data mining and spatial statistical approach to decode the spatiotemporal patterns of fishing effort in the Southeast Pacific Ocean. Our analysis reveals a highly concentrated and cyclical operation model: temporally, 20% of days contributed 46% of the total effort; spatially, 30% of the fishing grounds accounted for 80% of the effort, forming four persistent hotspots. Vessels exhibited a distinct bimodal speed distribution, enabling clear behavioral differentiation. While no fishing was detected inside the seasonal no-take zone, activities were observed near its boundaries and Exclusive Economic Zones, highlighting compliance and potential risks. The significant spatial aggregation, strongest in June, underscores the tight linkage between fleet operations and resource distribution. These findings provide a scientific basis for spatially explicit management strategies to ensure the sustainable harvesting of squid resources. Full article
Show Figures

Figure 1

10 pages, 5155 KB  
Protocol
Development of Primary Cell Cultures from Haplochromine Cichlid Bone-Derived Tissues
by Deepti Negi, Penelope M. Tsimbouri, Matthew J. Dalby and Kevin J. Parsons
Fishes 2025, 10(12), 636; https://doi.org/10.3390/fishes10120636 - 10 Dec 2025
Viewed by 192
Abstract
Bone is a dynamic tissue with ecological and evolutionary importance, as it can grow and remodel itself in response to mechanical stimuli. In mammals, osteocytes are widely recognised as the central regulators of bone formation and mechanotransduction. However, many advanced teleosts lack these [...] Read more.
Bone is a dynamic tissue with ecological and evolutionary importance, as it can grow and remodel itself in response to mechanical stimuli. In mammals, osteocytes are widely recognised as the central regulators of bone formation and mechanotransduction. However, many advanced teleosts lack these cells yet still exhibit evidence of bone formation and remodelling. This challenges the prevailing view that osteocytes are indispensable for these processes. Notably, these anosteocytic teleosts exhibit clear responses to mechanical loading, suggesting alternative mechanisms at play. African cichlids, known for their remarkable ecological diversification, which occurs in craniofacial bone morphology. However, these differences are based on very few genetic changes, while including interspecific variation in bone remodeling capacities. Thus, cichlid, being anosteocytic, and variable in remodeling abilities based on very few genetic changes, represents an ideal model system for understanding the mechanisms underlying remodeling. This protocol outlines the development of primary cell cultures from cichlid jaw bones that can be applied across species, establishing a foundation for future research aimed at elucidating the cellular and molecular mechanisms underlying bone formation and remodelling in anosteocytic systems. Full article
Show Figures

Figure 1

27 pages, 4305 KB  
Article
Biomarker Responses and Trophic Dynamics of Metal(loid)s in Prussian Carp and Great Cormorant: Mercury Biomagnifies; Arsenic and Selenium Biodilute
by Dora Bjedov, Željka Lončarić, Sandra Ečimović, Alma Mikuška, Sabina Alić, Jorge Bernal-Alviz, Nataša Turić, Zoran Marčić, Rocco Nekić, Lucija Sara Kovačić, Tanja Marković and Mirna Velki
Fishes 2025, 10(12), 635; https://doi.org/10.3390/fishes10120635 - 10 Dec 2025
Viewed by 388
Abstract
Trace metals and metalloids pose persistent threats to freshwater ecosystems, yet their trophic transfer and sublethal effects across food webs remain poorly understood. We investigated bioaccumulation patterns and biomarker responses in a predator–prey system comprising Prussian carp (Carassius gibelio) and Great [...] Read more.
Trace metals and metalloids pose persistent threats to freshwater ecosystems, yet their trophic transfer and sublethal effects across food webs remain poorly understood. We investigated bioaccumulation patterns and biomarker responses in a predator–prey system comprising Prussian carp (Carassius gibelio) and Great Cormorant (Phalacrocorax carbo) nestlings from the Danube floodplain wetland Kopački rit Nature Park (Croatia) during 2023–2024. Concentrations of arsenic (As), selenium (Se), cadmium (Cd), mercury (Hg) and lead (Pb) were determined in Prussian carp liver and in Great Cormorant whole blood. The activities of acetylcholinesterase (AChE), carboxylesterase (CES), glutathione S-transferase (GST) and the levels of reactive oxygen species (ROS) and reduced glutathione (GSH) were measured in brain, muscle and gill tissues of Prussian carp, as well as in plasma and S9 blood fractions of Great Cormorants. In addition, tissue-specific metal concentration ratios (TSMCR) were calculated to assess the relative magnitude of recent dietary exposure in the predator compared to the prey. Biomarker activity showed strong tissue- and fraction-specific variation, with temporal differences. Exposure–response modelling revealed significant associations between As, Cd, and Hg and specific biomarkers, particularly in gill and plasma. Cross-species comparisons indicated elevated TSMCR as a proxy for recent trophic exposure only for Hg in 2023, whereas As and Se exhibited lower TSMCR. These findings demonstrate that metal exposure in floodplain systems induces physiological responses and Hg poses the greatest prey-to-predator exposure risk, highlighting the value of integrating pollutant measurements with mechanistic biomarker endpoints to evaluate ecosystem-level impacts. Full article
(This article belongs to the Special Issue The Impact of Contamination on Fishes)
Show Figures

Figure 1

2 pages, 254 KB  
Correction
Correction: Lei et al. Transcriptomic Analysis of Non-Specific Immune Responses in the Rice Field Eel (Monopterus albus) Infected with Pallisentis (Neosentis) celatus. Fishes 2024, 9, 452
by Qin Lei, Xiaoling Li, Hao Wu, Yiwen Wan, Yukun Xie, Jinwei Gao, Wenwen Suo, Ming Zeng, Lingli Liu, Dongsheng Ou, Zhonggui Xie and Rui Song
Fishes 2025, 10(12), 634; https://doi.org/10.3390/fishes10120634 - 10 Dec 2025
Viewed by 133
Abstract
In the original publication [...] Full article
(This article belongs to the Special Issue Advances in Fish Pathology and Parasitology)
17 pages, 1235 KB  
Article
Fish Gastrointestinal Microbiome Alterations Associated with Environmental and Host Factors
by Daniel Delgado, Wendy Dustman, Keith Erickson, Lee Kurtz, Sharon King-Keller, Peter Sakaris and Rebekah Ward
Fishes 2025, 10(12), 633; https://doi.org/10.3390/fishes10120633 - 9 Dec 2025
Viewed by 331
Abstract
Gastrointestinal microbiota (GIM) play a crucial role in host physiology and are modulated by host biology, environmental conditions, and temporal dynamics. The GIM of two types of fishes, the redbreast sunfish (Lepomis auritus) and the bullhead catfish (Ameiurus spp.), from [...] Read more.
Gastrointestinal microbiota (GIM) play a crucial role in host physiology and are modulated by host biology, environmental conditions, and temporal dynamics. The GIM of two types of fishes, the redbreast sunfish (Lepomis auritus) and the bullhead catfish (Ameiurus spp.), from three streams over two seasons were sampled for host health (hepatosomatic index, Fulton’s condition factor), age, and additional environmental metadata. A total of 56 of these were fully analyzed using 16S rRNA amplicon sequencing and QIIME2. Specific taxonomic lineages were identified as significant with respect to observed differences between variables, including season, stream, and host taxonomic affiliation. The relative abundance of bacterial phyla varied significantly based on host type and between the three sites. However, the most significant effects for both relative abundance and alpha diversity metrics were seen when combining variables of site and season or host and season. Principal Component Analysis using weighted and unweighted Unifrac indicated the primacy of season in beta diversity analyses. Analysis of Compositions of Microbiomes (ANCOM) to identify taxa responsible for these differences revealed distinct amplicon sequence variants enriched by season, stream, host taxonomy, and host age. The larger picture emerging from these data suggests that there is a complex interplay between the host, season, and environment that shapes the structure of fish microbiota and associated host health. Full article
(This article belongs to the Special Issue Intestinal Health of Aquatic Organisms)
Show Figures

Figure 1

15 pages, 1740 KB  
Article
Spatiotemporal and Environmental Effects on Demersal Fishes Along the Nearshore Texas Continental Shelf
by Erin M. Johnson, Fernando Martinez-Andrade, P. Santiago Domínguez-Sánchez, Aurora Gaona-Hernandez, Chengxue Li and R. J. David Wells
Fishes 2025, 10(12), 632; https://doi.org/10.3390/fishes10120632 - 9 Dec 2025
Viewed by 310
Abstract
The goal of this study was to analyze data from a 10-year bottom longline survey to examine spatial, temporal, and environmental effects on demersal fishes along the Texas coast within the northwestern Gulf of Mexico. Generalized additive models (GAMs) and generalized linear models [...] Read more.
The goal of this study was to analyze data from a 10-year bottom longline survey to examine spatial, temporal, and environmental effects on demersal fishes along the Texas coast within the northwestern Gulf of Mexico. Generalized additive models (GAMs) and generalized linear models (GLMs) were employed to evaluate trends and patterns in species composition (species richness and species diversity), relative abundance, and presence probability of fish species in the Texas region of the northwestern Gulf of Mexico. Temperature, salinity, and dissolved oxygen were the most influential variables driving richness, diversity, and abundance of demersal fish assemblages. The community was dominated by six species that represent 93% of total catch: Rhizoprionodon terraenovae (Atlantic sharpnose shark), Bagre marinus (gafftopsail catfish), Sciaenops ocellatus (red drum), Carcharhinus limbatus (blacktip shark), Carcharhinus brevipinna (spinner shark), and Carcharhinus leucas (bull shark). Analyses of dominant species revealed that multiple factors modulated their presence probability, with temperature and dissolved oxygen as common environmental drivers among species. Findings from the present study suggest that the composition and abundance of demersal fish assemblages were shaped by key environmental drivers. Full article
(This article belongs to the Section Biology and Ecology)
Show Figures

Graphical abstract

17 pages, 3523 KB  
Article
Silencing of the Superaquaporin LvAQP11 Disrupts Salinity Tolerance, Molting Cycle, and Myofibril Organization in Litopenaeus vannamei
by Zhongkai Wang, Guanghao Song, Shikui Zhang, Long Zhang, Beibei Wang, Kunpeng Zhao, Yanting Cui, Fei Liu, Renjie Wang and Yuquan Li
Fishes 2025, 10(12), 631; https://doi.org/10.3390/fishes10120631 - 9 Dec 2025
Viewed by 287
Abstract
The Pacific white shrimp (Litopenaeus vannamei), a euryhaline crustacean of significant economic importance, is widely cultivated for its adaptability to diverse salinity levels. Aquaporins (AQPs) are membrane channel proteins that mediate the transport of water and small solutes across biological membranes. [...] Read more.
The Pacific white shrimp (Litopenaeus vannamei), a euryhaline crustacean of significant economic importance, is widely cultivated for its adaptability to diverse salinity levels. Aquaporins (AQPs) are membrane channel proteins that mediate the transport of water and small solutes across biological membranes. Among them, aquaporin 11 (AQP11) is classified as a superaquaporin, and its physiological roles remain unclear. In this study, RNA interference (RNAi) was employed to silence AQP11 expression in L. vannamei, followed by RNA-seq analysis to investigate transcriptomic responses. Differentially expressed genes (DEGs) were identified by comparing dsAQP11 and control groups. The LvAQP11 knockdown significantly increased mortality to 76.7% under acute high-salinity stress (50‰) but not under low-salinity conditions (10‰). Transcriptomic analysis revealed that LvAQP11 deficiency disrupted amino acid metabolism pathways and triggered endoplasmic reticulum stress, as evidenced by the upregulation of proteasome subunits and unfolded protein response genes. Furthermore, silencing LvAQP11 delayed molting progression in the premolt stages, accompanied by the significant upregulation of molt-inhibiting hormone (LvMIH1/5) and downregulation of retinoic acid X receptor (LvRXR). The long-term silencing of LvAQP11 did not affect the weight gain rate (WGR) or the specific growth rate (SGR) but induced muscle fiber disorganization and significantly increased muscle water content. RNA sequencing identified enriched carbohydrate and chitin metabolism pathways, indicating disrupted cytoskeletal dynamics and extracellular matrix integrity. Through this study, we elucidate the crucial roles of LvAQP11 in osmoregulation, molting, and muscle integrity in L. vannamei, providing novel insights into the multifunctional nature of superaquaporins beyond water transport. Full article
(This article belongs to the Special Issue Advances in Shrimp Physiology and Genomics)
Show Figures

Figure 1

30 pages, 15441 KB  
Article
FishSegNet-PRL: A Lightweight Model for High-Precision Fish Instance Segmentation and Feeding Intensity Quantification
by Xinran Han, Shengmao Zhang, Tianfei Cheng, Shenglong Yang, Mingjun Fan, Jun Lu and Ai Guo
Fishes 2025, 10(12), 630; https://doi.org/10.3390/fishes10120630 - 9 Dec 2025
Viewed by 224
Abstract
Siniperca chuatsi, commonly known as mandarin fish, is one of the most economically valuable freshwater species in China. In 2022, the national aquaculture production of mandarin fish reached approximately 401,000 tons, accounting for a significant share of freshwater aquaculture in China and [...] Read more.
Siniperca chuatsi, commonly known as mandarin fish, is one of the most economically valuable freshwater species in China. In 2022, the national aquaculture production of mandarin fish reached approximately 401,000 tons, accounting for a significant share of freshwater aquaculture in China and nearly dominating the global commercial farming landscape. With the rapid development of recirculating aquaculture systems (RASs), higher requirements have been raised for feeding efficiency and fish health monitoring. Traditional on-site visual observation methods are highly subjective, inefficient, difficult to quantify, and prone to misjudgment under conditions such as insufficient illumination, turbid water, or high stocking density. To address these challenges, this study proposes FishSegNet-PRL, an instance segmentation-based model designed to quantify the feeding intensity of mandarin fish. The model is built upon the YOLOv11-seg framework, enhanced with a P2 detection layer (P), a residual cross-stage spatial–channel attention module (RCSOSA, R), and a lightweight semantic-detail-enhanced cascaded decoder (LSDECD, L). These improvements collectively enhance small-target detection capability, boundary segmentation accuracy, and real-time inference performance. Experimental results demonstrate that FishSegNet-PRL achieves superior performance in mandarin fish instance segmentation, with a Box mAP50 of 85.7% and a Mask mAP50 of 79.4%, representing improvements of approximately 4.6% and 13.2%, respectively, compared with the baseline YOLOv11-seg model. At the application level, multiple feeding intensity quantification indices were constructed based on the segmentation results and evaluated, achieving a temporal intersection-over-union (IoUtime) of 95.9%. Overall, this approach enables objective and fine-grained assessment of mandarin fish feeding behavior, striking an effective balance between accuracy and real-time performance. It provides a feasible and efficient technical solution for intelligent feeding and behavioral monitoring in aquaculture. Full article
(This article belongs to the Special Issue Biodiversity and Spatial Distribution of Fishes, Second Edition)
Show Figures

Figure 1

12 pages, 1473 KB  
Article
Effects of Dietary Fermented Chinese Herbal Waste Compound on the Growth, Digestive Function, Antioxidative Capacity and Non-Specific Immunity of Juvenile Largemouth Bass (Micropterus salmoides)
by Xiaolei Zhang, Xinye Zhao, Zecheng Shi, Xiangdong Bi and Wei Dai
Fishes 2025, 10(12), 629; https://doi.org/10.3390/fishes10120629 - 9 Dec 2025
Viewed by 252
Abstract
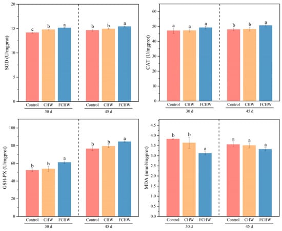
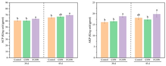
This study evaluated the effects of dietary fermented Chinese herbal waste compound (FCHW, comprising fermented stems and leaves of Astragalus membranaceus, Rheum tanguticum, and Bupleurum chinense) on the growth, digestive function, antioxidative capacity, and non-specific immunity in juvenile largemouth bass [...] Read more.
This study evaluated the effects of dietary fermented Chinese herbal waste compound (FCHW, comprising fermented stems and leaves of Astragalus membranaceus, Rheum tanguticum, and Bupleurum chinense) on the growth, digestive function, antioxidative capacity, and non-specific immunity in juvenile largemouth bass (Micropterus salmoides). Fish were randomly assigned to one of three dietary treatments for 45 days: a basal diet (control), a basal diet supplemented with 1% Chinese herbal waste (CHW), and a basal diet supplemented with 1% FCHW. The results showed that, compared to the control group, dietary FCHW significantly enhanced weight gain rate (WGR), specific growth rate (SGR), hepatic antioxidant enzyme activities (SOD, CAT, and GSH-Px), and hepatic non-specific immune parameters (ACP and AKP activities) of M. salmoides on both day 30 and day 45 (p < 0.05) except CAT activity on day 30. FCHW supplementation also significantly increased intestinal villus height, width, and muscularis thickness at both time points (p < 0.05). However, intestinal digestive enzyme activities (trypsin, lipase, and amylase) were elevated significantly only on day 30 relative to the control (p < 0.05). Dietary CHW showed limited efficacy. Compared to the control group, dietary CHW supplementation significantly improved intestinal lipase activity and hepatic SOD activity on day 30 (p < 0.05). By day 45, dietary CHW supplementation significantly increased intestinal morphology (villus height, width, and muscularis thickness) (p < 0.05). These results indicate that fermentation enhances the bioactivity of CHW, thereby supporting the potential of FCHW as a functional feed additive in aquaculture. Full article
Show Figures

Figure 1

16 pages, 2936 KB  
Article
Transcriptome Analysis Reveals the Mechanisms of Organismal Response in Exopalaemon carinicauda Infected by Metschnikowia bicuspidata
by Ran Zhao, Hui Li, Libao Wang, Wenjun Shi and Xihe Wan
Fishes 2025, 10(12), 628; https://doi.org/10.3390/fishes10120628 - 8 Dec 2025
Viewed by 203
Abstract
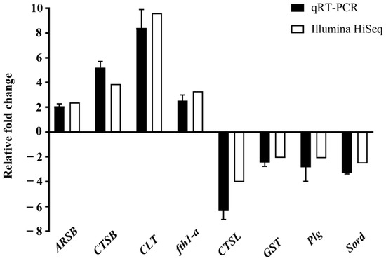
Exopalaemon carinicauda is a commercially significant aquaculture species in China. However, outbreaks of “zombie disease” caused by Metschnikowia bicuspidata infection have led to substantial economic losses in its farming industry. Despite its growing impact, the molecular basis of E. carinicauda’s response to [...] Read more.
Exopalaemon carinicauda is a commercially significant aquaculture species in China. However, outbreaks of “zombie disease” caused by Metschnikowia bicuspidata infection have led to substantial economic losses in its farming industry. Despite its growing impact, the molecular basis of E. carinicauda’s response to M. bicuspidata infection remains unexplored. To elucidate the molecular mechanisms involved, this study conducted a transcriptomic analysis of the E. carinicauda hepatopancreas under M. bicuspidata infection and non-infection conditions. Following transcriptome assembly, 67,811 unigenes were generated, exhibiting high N50 value of 1977 base pairs and high complete BUSCO of 94.68%. Among these, 22,561 unigenes were successfully annotated. Comparative gene expression analysis of M. bicuspidata-infected and uninfected samples at 60 h post-infection revealed 1991 DEGs, comprising 1224 upregulated and 767 downregulated transcripts. Functional enrichment analysis revealed that numerous DEGs participate in immune-associated pathways, particularly those related to pattern recognition, lysosomal function, cellular stress responses, and programmed cell death. In addition, a significant proportion of DEGs were linked to metabolic processes such as glycerophospholipid metabolism and protein digestion and absorption. To verify the reliability of the transcriptomic results, eight DEGs were randomly chosen for qRT-PCR validation, and their expression profiles showed strong agreement with the RNA-Seq data. Overall, this study provides a transcriptomic overview of the hepatopancreatic response of E. carinicauda to M. bicuspidata infection, offering insights into the underlying molecular mechanisms and a theoretical foundation for the prevention and management of “Zombie disease.” Full article
(This article belongs to the Section Welfare, Health and Disease)
Show Figures

Figure 1

Previous Issue
Next Issue
Back to TopTop