Livelihood Capital and Behavioral Responses of Small-Scale Fishers Under Seasonal Fishing Moratoria: Evidence from Coastal China
Abstract
1. Introduction
2. Materials and Methods
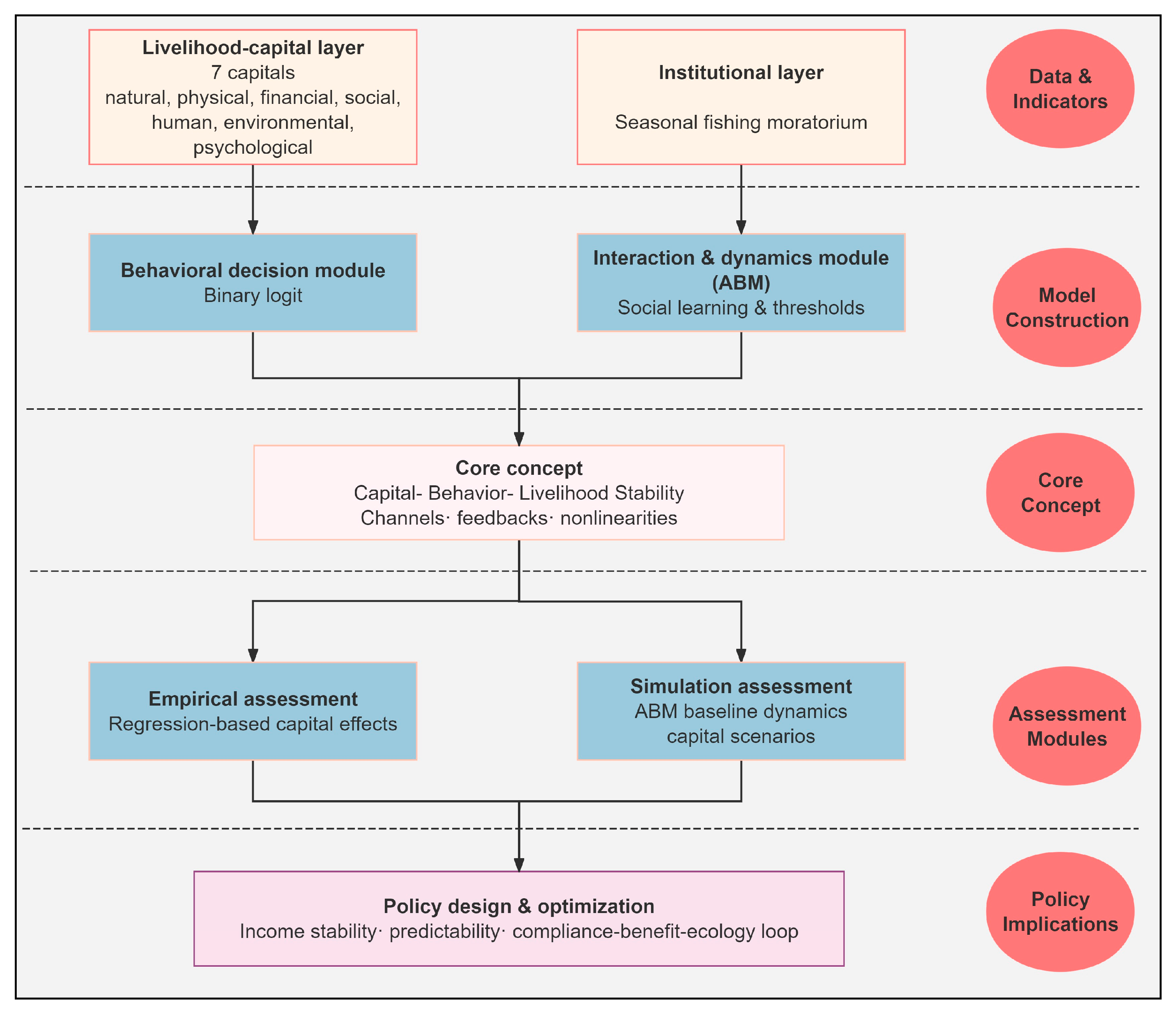
2.1. Conceptual Framework
2.2. Study Area
2.3. Methods
2.3.1. Tabular Generative Adversarial Network
2.3.2. Binary Logistic Regression
2.3.3. Agent-Based Modeling
2.4. Data Collection and Analysis
3. Results
3.1. Regression Analysis Results
3.2. Robustness Test Results
3.3. ABM Simulation Results
4. Discussion
4.1. Structural Drivers of Livelihood Capital in Shaping Fishers’ Behavioral Decisions
4.2. Dynamic and Heterogeneous Characteristics of Livelihood Capital Accumulation
4.3. Limitations and Future Work
5. Conclusions and Policy Implications
5.1. Conclusions
5.2. Policy Implications
Supplementary Materials
Author Contributions
Funding
Institutional Review Board Statement
Informed Consent Statement
Data Availability Statement
Acknowledgments
Conflicts of Interest
References
- Wang, D.; Gao, H. China Fishery Statistical Yearbook; China Statistics Press: Beijing, China, 2024. [Google Scholar] [CrossRef]
- He, Q.; Bertness, M.D.; Bruno, J.F.; Li, B.; Chen, G.; Coverdale, T.C.; Altieri, A.H.; Bai, J.; Sun, T.; Pennings, S.C. Economic development and coastal ecosystem change in China. Sci. Rep. 2014, 4, 5995. [Google Scholar] [CrossRef] [PubMed]
- Liu, Z.; Lu, W.; Wang, T.; Zhang, Y.; He, L.; Yang, L.; Deng, L. The assessment of carrying capacity of marine fishery resources in China. Front. Mar. Sci. 2025, 11, 1518235. [Google Scholar] [CrossRef]
- Xu, L.; Song, P.; Wang, Y.; Xie, B.; Huang, L.; Li, Y.; Zheng, X.; Lin, L. Estimating the impact of a seasonal fishing moratorium on the East China Sea ecosystem from 1997 to 2018. Front. Mar. Sci. 2022, 9, 865645. [Google Scholar] [CrossRef]
- Chen, Q.; Su, H.; Yu, X.; Hu, Q. Livelihood vulnerability of marine fishermen to multi-stresses under the vessel buyback and fishermen transfer programs in China: The case of Zhoushan City, Zhejiang Province. Int. J. Environ. Res. Public Health 2020, 17, 765. [Google Scholar] [CrossRef]
- Wu, X.; Nie, X.; Chen, Z.; Wang, H.; Kang, Q.; Lei, W. How to improve the adaptive capacity of coastal zone farm households?--explanation based on complementary and alternative relationships of livelihood capital in a sustainable livelihood framework. Ocean Coast. Manag. 2023, 245, 106853. [Google Scholar] [CrossRef]
- Chen, M.; Wang, Y.; Xu, Z. A framework for assessing the blue equity of social-ocean systems in marine governance transformation. Front. Mar. Sci. 2024, 11, 1403194. [Google Scholar] [CrossRef]
- Allison, E.H.; Horemans, B. Putting the principles of the sustainable livelihoods approach into fisheries development policy and practice. Mar. Policy 2006, 30, 757–766. [Google Scholar] [CrossRef]
- d’Armengol, L.; Castillo, M.P.; Ruiz-Mallén, I.; Corbera, E. A systematic review of co-managed small-scale fisheries: Social diversity and adaptive management improve outcomes. Glob. Environ. Change 2018, 52, 212–225. [Google Scholar] [CrossRef]
- Zhang, C.; Fang, Y.; Chen, X.; Congshan, T. Bibliometric analysis of trends in global sustainable livelihood research. Sustainability 2019, 11, 1150. [Google Scholar] [CrossRef]
- Kumar, A.; Mohanasundari, T. Assessment of livelihood vulnerability to climate change among tribal communities in Chhindwara and Dhar district, Central India. Sci. Rep. 2025, 15, 8843. [Google Scholar] [CrossRef] [PubMed]
- Li, H.; Nijkamp, P.; Xie, X.; Liu, J. A new livelihood sustainability index for rural revitalization assessment—A modelling study on smart tourism specialization in China. Sustainability 2020, 12, 3148. [Google Scholar] [CrossRef]
- Berchoux, T.; Watmough, G.R.; Amoako Johnson, F.; Hutton, C.W.; Atkinson, P.M. Collective influence of household and community capitals on agricultural employment as a measure of rural poverty in the Mahanadi Delta, India. Ambio 2020, 49, 281–298. [Google Scholar] [CrossRef]
- Novotny, I.P.; Fuentes-Ponce, M.H.; Lopez-Ridaura, S.; Tittonell, P.; Rossing, W.A. Longitudinal analysis of household types and livelihood trajectories in Oaxaca, Mexico. J. Rural. Stud. 2021, 81, 170–181. [Google Scholar] [CrossRef]
- Ba, F.; Li, X.; Ding, Y.; Tang, L. Livelihood transformation from fishing to tourism: An adaptive sustainable livelihood framework for understanding lakeside communities of China. Front. Agric. Sci. Eng. 2024, 11, 589–601. [Google Scholar] [CrossRef]
- Ma, H.; Zhong, Y.; Ou, M.; Wang, W.; Feng, X. The Transformation of Fishermen’s Livelihoods in the Context of a Comprehensive Fishing Ban: A Case Study of Datang Village at the Poyang Lake Region, China. Land 2022, 11, 2262. [Google Scholar] [CrossRef]
- de Almeida Leite, E.M.; Audretsch, D. Organizational emergence theory: Addressing invisible conflicts and emerging dynamics in entrepreneurship. Rev. Manag. Sci. 2025, 1–28. [Google Scholar] [CrossRef]
- Lindkvist, E.; Wijermans, N.; Daw, T.M.; Gonzalez-Mon, B.; Giron-Nava, A.; Johnson, A.F.; van Putten, I.; Basurto, X.; Schlüter, M. Navigating complexities: Agent-based modeling to support research, governance, and management in small-scale fisheries. Front. Mar. Sci. 2020, 6, 733. [Google Scholar] [CrossRef]
- Harik, G.; Alameddine, I.; Zurayk, R.; El-Fadel, M. An integrated socio-economic agent-based modeling framework towards assessing farmers’ decision making under water scarcity and varying utility functions. J. Environ. Manag. 2023, 329, 117055. [Google Scholar] [CrossRef] [PubMed]
- Dou, Y.; Deadman, P.J.; Berbés-Blázquez, M.; Vogt, N.D.; Almeida, O. Pathways out of poverty through the lens of development resilience: An agent-based simulation. Ecol. Soc. 2020, 25, 3. [Google Scholar] [CrossRef]
- Xu, L.; Skoularidou, M.; Cuesta-Infante, A.; Veeramachaneni, K. Modeling tabular data using conditional gan. Adv. Neural Inf. Process. Syst. 2019, 32, 7335–7345. [Google Scholar]
- Zhao, Z.; Kunar, A.; Birke, R.; Chen, L.Y. Ctab-gan: Effective table data synthesizing. In Proceedings of the Asian Conference on Machine Learning, online, 17–19 November 2021; PMLR: Cambridge, MA, USA, 2021; pp. 97–112. [Google Scholar]
- Bourou, S.; El Saer, A.; Velivassaki, T.-H.; Voulkidis, A.; Zahariadis, T. A review of tabular data synthesis using GANs on an IDS dataset. Information 2021, 12, 375. [Google Scholar] [CrossRef]
- DFID. Sustainable Livelihoods Guidance Sheets; DFID: London, UK, 1999.
- Wang, C.; Pang, W.; Hong, J. Impact of a regional payment for ecosystem service program on the livelihoods of different rural households. J. Clean. Prod. 2017, 164, 1058–1067. [Google Scholar] [CrossRef]
- Clark, C.W.; Munro, G.R. Capital theory and the economics of fisheries: Implications for policy. Mar. Resour. Econ. 2017, 32, 123–142. [Google Scholar] [CrossRef]
- Li, L.; Zhang, P.; Lo, K.; Liu, W.; Li, J. The Evolution of Regional Economic Resilience in the Old Industrial Bases in China: A Case Study of Liaoning Province, China. Chin. Geogr. Sci. 2020, 30, 340–351. [Google Scholar] [CrossRef]
- Werdofa, Z.G.; Kassahun, S.; Gashu, K. Household livelihood diversification and its determinant factors in Robe town and its surrounding hinterlands, Bale zone, southeast Ethiopia. Humanit. Soc. Sci. Commun. 2024, 11, 1744. [Google Scholar] [CrossRef]
- Islam, M.M.; Begum, A.; Rahman, S.M.A.; Ullah, H. Seasonal fishery closure in the northern Bay of Bengal causes immediate but contrasting ecological and socioeconomic impacts. Front. Mar. Sci. 2021, 8, 704056. [Google Scholar] [CrossRef]
- Wade, E. Fishers’ responses to future catch declines in Jamaican small-scale fisheries. ICES J. Mar. Sci. 2025, 82, fsaf070. [Google Scholar] [CrossRef]
- Zhang, L.; Wu, Q.; Zhou, Y.; Ma, S. The Satisfaction of the Fishermen in the South China Sea with the Summer Fishing Moratorium System and Its Influencing Factors. Front. Environ. Sci. 2022, 9, 770643. [Google Scholar] [CrossRef]
- Andrews, E.J.; Wolfe, S.; Nayak, P.K.; Armitage, D. Coastal fishers livelihood behaviors and their psychosocial explanations: Implications for fisheries governance in a changing world. Front. Mar. Sci. 2021, 8, 634484. [Google Scholar] [CrossRef]
- Roscher, M.B.; Waleilia, B.; Waleilia, M.R.; Batalofo, M.; Sukulu, M.; Eriksson, H. Using hypothetical scenarios to explore potential trade-offs and rebound effects from livelihoods projects in the Pacific Islands: A case study from Langalanga, Solomon Islands. Ecol. Soc. 2025, 30, 9. [Google Scholar] [CrossRef]
- Manlosa, A.O.; Hanspach, J.; Schultner, J.; Dorresteijn, I.; Fischer, J. Livelihood strategies, capital assets, and food security in rural Southwest Ethiopia. Food Secur. 2019, 11, 167–181. [Google Scholar] [CrossRef]
- Pereira, J.G.; Rosalino, L.M.; Ekblom, A.; Santos, M.J. Livelihood vulnerability and human-wildlife interactions across protected areas. Ecol. Soc. 2024, 29, 13. [Google Scholar] [CrossRef]
- Costello, M.J. Fully protected Marine Protected Areas do not displace fisheries. Proc. Natl. Acad. Sci. USA 2024, 121, e2412543121. [Google Scholar] [CrossRef]
- Goodfellow, I.; Pouget-Abadie, J.; Mirza, M.; Xu, B.; Warde-Farley, D.; Ozair, S.; Courville, A.; Bengio, Y. Generative adversarial networks. Commun. ACM 2020, 63, 139–144. [Google Scholar] [CrossRef]
- Kamau-Mbuthia, E.; Lesorogol, C.; Wamukota, A.; Humphries, A.; Sarange, C.; Mbeyu, R.; Cheupe, C.; Cheupe, J.; Nunez-Garcia, A.; Blackmore, I. Sustainable aquatic food systems: Multisectoral analysis of determinants of child nutrition in coastal Kenya. Front. Sustain. Food Syst. 2023, 7, 1091339. [Google Scholar] [CrossRef]
- Holland, D.S.; Abbott, J.K.; Norman, K.E. Fishing to live or living to fish: Job satisfaction and identity of west coast fishermen. Ambio 2020, 49, 628–639. [Google Scholar] [CrossRef] [PubMed]
- Villasante, S.; Macho, G.; Silva, M.R.; Lopes, P.F.; Pita, P.; Simón, A.; Balsa, J.C.M.; Olabarria, C.; Vázquez, E.; Calvo, N. Resilience and social adaptation to climate change impacts in small-scale fisheries. Front. Mar. Sci. 2022, 9, 802762. [Google Scholar] [CrossRef]
- Roscher, M.; Eriksson, H.; Sharp, M.; Menaouer, O.; Andrew, N. Decadal characteristics of small-scale fishing livelihoods in 13 Pacific Island Countries and Territories. ICES J. Mar. Sci. 2023, 80, 1963–1975. [Google Scholar] [CrossRef]
- Hair, J.F.; Black, W.C.; Babin, B.J.; Anderson, R.E. Multivariate Data Analysis; Pearson Prentice Hall: New York, NY, USA, 2009. [Google Scholar]
- Azis, F.; Idris, R.; Agustang, A. Involution fisheries: Post-study model of national program in integrated movement at community fishermen’s village development arungkeke, Jeneponto. Mediterr. J. Soc. Sci. 2017, 8, 441. [Google Scholar] [CrossRef]
- Mbebeb, F.E.; Gakuna, F.E.; Ngwenyi, K.M. Working in Harmony with Nature: Physical and Mental Cultural Ecology as Motivators of inland Fishers in Bambalang, North West Cameroon. Int. J. Bus. Soc. Sci. 2019, 10, 106–117. [Google Scholar] [CrossRef]
- Ellis, F. Rural Livelihoods and Diversity in Developing Countries; Oxford University Press: Oxford, UK, 2000. [Google Scholar]
- Scoones, I. Sustainable Rural Livelihoods: A Framework for Analysis; Institute of Development Studies Brighton: Brighton, UK, 1998. [Google Scholar]
- Bikhchandani, S.; Hirshleifer, D.; Tamuz, O.; Welch, I. Information cascades and social learning. J. Econ. Lit. 2024, 62, 1040–1093. [Google Scholar] [CrossRef]
- González-Avella, J.C.; Eguíluz, V.M.; Marsili, M.; Vega-Redondo, F.; San Miguel, M. Threshold learning dynamics in social networks. PLoS ONE 2011, 6, e20207. [Google Scholar] [CrossRef]
- Liu, W.; Liu, J.; Xu, J.; Li, J.; Feldman, M. Examining the links between household livelihood resilience and vulnerability: Disaster resettlement experience from rural China. Front. Environ. Sci. 2024, 11, 1340113. [Google Scholar] [CrossRef]
- Zhang, Y.; Zhao, W. Social capital’s role in mitigating economic vulnerability: Understanding the impact of income disparities on farmers’ livelihoods. World Dev. 2024, 177, 106515. [Google Scholar] [CrossRef]
- Islam, R.; Walkerden, G. Livelihood assets, mutual support and disaster resilience in coastal Bangladesh. Int. J. Disaster Risk Reduct. 2022, 78, 103148. [Google Scholar] [CrossRef]
- Zhong, F.; Ying, C.; Fan, D. Public service delivery and the livelihood adaptive capacity of farmers and herders: The mediating effect of livelihood capital. Land 2022, 11, 1467. [Google Scholar] [CrossRef]
- Zucaro, A.; Agostinho, F. Urban sustainability: Challenges and opportunities for resilient and resource-efficient cities. Front. Sustain. Cities 2025, 7, 1556974. [Google Scholar] [CrossRef]
- Cinner, J.E. Social-ecological traps in reef fisheries. Glob. Environ. Change 2011, 21, 835–839. [Google Scholar] [CrossRef]
- Cinner, J.E.; Adger, W.N.; Allison, E.H.; Barnes, M.L.; Brown, K.; Cohen, P.J.; Gelcich, S.; Hicks, C.C.; Hughes, T.P.; Lau, J. Building adaptive capacity to climate change in tropical coastal communities. Nat. Clim. Change 2018, 8, 117–123. [Google Scholar] [CrossRef]
- Damastuti, E.; van Wesenbeeck, B.K.; Leemans, R.; de Groot, R.S.; Silvius, M.J. Effectiveness of community-based mangrove management for coastal protection: A case study from Central Java, Indonesia. Ocean Coast. Manag. 2023, 238, 106498. [Google Scholar] [CrossRef]
- Nielsen, J.R. An analytical framework for studying: Compliance and legitimacy in fisheries management. Mar. Policy 2003, 27, 425–432. [Google Scholar] [CrossRef]
- Castillo, L.S.; Wilson, J.R.; Aceves-Bueno, E.; Quintana, A.C.; Gaines, S. Enforcement, deterrence, and compliance in co-managed small-scale fisheries. Ecol. Soc. 2024, 29, 10. [Google Scholar] [CrossRef]
- Ainsworth, G.B.; Pita, P.; Pita, C.; Roumbedakis, K.; Pierce, G.J.; Longo, C.; Verutes, G.; Fonseca, T.; Castelo, D.; Montero-Castaño, C. Identifying sustainability priorities among value chain actors in artisanal common octopus fisheries. Rev. Fish Biol. Fish. 2023, 33, 669–698. [Google Scholar] [CrossRef]
- Maltby, K.M.; Simpson, S.D.; Turner, R.A. Scepticism and perceived self-efficacy influence fishers’ low risk perceptions of climate change. Clim. Risk Manag. 2021, 31, 100267. [Google Scholar] [CrossRef]
- Cinner, J.E.; McClanahan, T.R.; MacNeil, M.A.; Graham, N.A.; Daw, T.M.; Mukminin, A.; Feary, D.A.; Rabearisoa, A.L.; Wamukota, A.; Jiddawi, N. Comanagement of coral reef social-ecological systems. Proc. Natl. Acad. Sci. USA 2012, 109, 5219–5222. [Google Scholar] [CrossRef] [PubMed]







| Indicator | Descriptive Statistics |
|---|---|
| Mean age (years) | 53.5 |
| Education level ≥ junior high (%) | 64 |
| Average monthly fishing income (CNY) | 5500 |
| Average household size (persons) | 4.6 |
| Average number of children (persons) | 1.6 |
| Full-time capture fishers (%) | 43.5 |
| Vessels ≥ 12 m in length (%) | 20.3 |
| Vessels ≥ 44 kW engine power (%) | 19.1 |
| Scale | Label | Concept | Concept Description | Sample Size | Standard Deviation |
|---|---|---|---|---|---|
| Dependent Variable | LD | Main Livelihood—Fishing | Primary livelihood status is defined by a majority income-share criterion, with the 60% threshold chosen to match the instrument’s 20% bands and to prevent borderline 50% recall issues | 584 | 0.414 |
| Natural Capital | NC | Marine Environment | The implementation of the fishing moratorium has improved the environmental conditions of the sea area | 584 | 0.61 |
| Human Capital | HC1 | Physical Health | Physical health status of fishermen and their families | 584 | 0.784 |
| HC2 | Skills Training | Attending professional skills enhancement and training activities organized by the government | 584 | 0.543 | |
| Physical Capital | PC1 | Per Capita Residential Area | Per capita residential area of fishing households | 584 | 0.883 |
| PC2 | Fishing Vessel Length | Size of owned fishing vessels | 584 | 0.997 | |
| PC3 | Car Ownership | Ownership of automobiles by individual fishers or fishing households | 584 | 0.369 | |
| Financial Capital | FC1 | Fishing Revenue | Annual household income from fishing activities | 584 | 0.887 |
| FC2 | Household Savings | Bank savings of fishing households | 584 | 0.963 | |
| FC3 | Social Security | Difficulty in obtaining social security for fishers | 584 | 0.618 | |
| FC4 | Loans | Difficulty in accessing financial loans for fishers | 584 | 0.693 | |
| Social Capital | SC1 | Social Network | Level of connection with relatives and friends | 584 | 0.587 |
| SC2 | Cadre Network | Level of connection with village or community officials | 584 | 0.794 | |
| SC3 | Activity Participation | Participation in village-organized activities | 584 | 0.571 | |
| Environmental Capital | EC1 | Infrastructure Support | Infrastructure construction status of the village | 584 | 0.604 |
| EC2 | Educational Accessibility | Accessibility of educational services | 584 | 0.526 | |
| EC3 | Medical Accessibility | Accessibility of medical services | 584 | 0.66 | |
| Psychological Capital | PsyC | Sense of Livelihood Crisis | Degree of perceived livelihood crisis for the future | 584 | 0.83 |
| Variable | Coeff. | Std. Error | z | Wald χ2 | p | OR | OR 95% CI |
|---|---|---|---|---|---|---|---|
| NC | 0.144 | 0.341 | 0.422 | 0.178 | 0.673 | 1.155 | 0.592~2.252 |
| HC1 | 0.01 | 0.259 | 0.037 | 0.001 | 0.97 | 1.01 | 0.608~1.678 |
| HC2 | −0.4 | 0.31 | −1.288 | 1.659 | 0.198 | 0.67 | 0.365~1.232 |
| PC1 | 0.568 | 0.194 | 2.934 | 8.609 | 0.003 | 1.765 | 1.208~2.581 |
| PC2 | −0.397 | 0.2 | −1.984 | 3.937 | 0.047 | 0.673 | 0.455~0.995 |
| PC3 | 0.161 | 0.638 | 0.253 | 0.064 | 0.8 | 1.175 | 0.337~4.102 |
| FC1 | 0.543 | 0.257 | 2.113 | 4.463 | 0.035 | 1.721 | 1.040~2.848 |
| FC2 | −0.502 | 0.307 | −1.637 | 2.68 | 0.102 | 0.605 | 0.332~1.104 |
| FC3 | 1.542 | 0.384 | 4.019 | 16.155 | 0 | 4.676 | 2.204~9.920 |
| FC4 | 1.148 | 0.364 | 3.153 | 9.94 | 0.002 | 3.15 | 1.544~6.429 |
| SC1 | −1.3 | 0.367 | −3.546 | 12.576 | 0 | 0.272 | 0.133~0.559 |
| SC2 | 0.225 | 0.333 | 0.674 | 0.454 | 0.5 | 1.252 | 0.651~2.407 |
| SC3 | 0.581 | 0.442 | 1.313 | 1.724 | 0.189 | 1.788 | 0.751~4.255 |
| EC1 | 1.911 | 0.345 | 5.533 | 30.611 | 0 | 6.758 | 3.434~13.297 |
| EC2 | 0.145 | 0.409 | 0.355 | 0.126 | 0.723 | 1.156 | 0.519~2.576 |
| EC3 | 0.357 | 0.343 | 1.043 | 1.087 | 0.297 | 1.429 | 0.730~2.797 |
| PsyC | 1.087 | 0.3 | 3.626 | 13.149 | 0 | 2.965 | 1.648~5.335 |
| M1 | 1.287 | - | - | - | - | 3.622 | - |
| M2 | −0.261 | - | - | - | - | 0.770 | - |
| M3 | −0.193 | - | - | - | - | 0.824 | - |
| M4 | −0.265 | - | - | - | - | 0.767 | - |
| Intercept | −19.482 | 3.027 | −6.437 | 41.429 | 0 | 0 | 0.000~0.000 |
| Variables | LD60 Logit | LD60 Probit | LD60 LPM | LD50 Logit (MI) | LD50 Probit (MI) | LD50 LPM (MI) | LD70 Logit (MI) | LD70 Probit (MI) | LD70 LPM (MI) |
|---|---|---|---|---|---|---|---|---|---|
| NC | + | + | + | ||||||
| HC1 | |||||||||
| HC2 | |||||||||
| PC1 | |||||||||
| PC2 | |||||||||
| FC1 | |||||||||
| FC2 | |||||||||
| FC3 | |||||||||
| FC4 | |||||||||
| SC1 | |||||||||
| SC2 | |||||||||
| SC3 | |||||||||
| EC1 | |||||||||
| EC2 | |||||||||
| EC3 | |||||||||
| PsyC | |||||||||
| Intercept |
Disclaimer/Publisher’s Note: The statements, opinions and data contained in all publications are solely those of the individual author(s) and contributor(s) and not of MDPI and/or the editor(s). MDPI and/or the editor(s) disclaim responsibility for any injury to people or property resulting from any ideas, methods, instructions or products referred to in the content. |
© 2025 by the authors. Licensee MDPI, Basel, Switzerland. This article is an open access article distributed under the terms and conditions of the Creative Commons Attribution (CC BY) license (https://creativecommons.org/licenses/by/4.0/).
Share and Cite
Wang, Y.; Chen, M.; Yu, H. Livelihood Capital and Behavioral Responses of Small-Scale Fishers Under Seasonal Fishing Moratoria: Evidence from Coastal China. Fishes 2025, 10, 643. https://doi.org/10.3390/fishes10120643
Wang Y, Chen M, Yu H. Livelihood Capital and Behavioral Responses of Small-Scale Fishers Under Seasonal Fishing Moratoria: Evidence from Coastal China. Fishes. 2025; 10(12):643. https://doi.org/10.3390/fishes10120643
Chicago/Turabian StyleWang, Yuhao, Mingbao Chen, and Huijuan Yu. 2025. "Livelihood Capital and Behavioral Responses of Small-Scale Fishers Under Seasonal Fishing Moratoria: Evidence from Coastal China" Fishes 10, no. 12: 643. https://doi.org/10.3390/fishes10120643
APA StyleWang, Y., Chen, M., & Yu, H. (2025). Livelihood Capital and Behavioral Responses of Small-Scale Fishers Under Seasonal Fishing Moratoria: Evidence from Coastal China. Fishes, 10(12), 643. https://doi.org/10.3390/fishes10120643

