Transcriptomic and Metabolomic Responses to Growth Differences in Litopenaeus vannamei Infected with Enterocytozoon hepatopenaei
Abstract
1. Introduction
2. Materials and Methods
2.1. Experimental Samples
2.2. Transcriptomics Analysis
2.3. Quantitative qRT-PCR Analysis
2.4. Metabolomic Analysis
2.5. Conjoint Transcriptomics Analysis and Metabolomic Analysis
3. Results
3.1. Pathogen Detection and Shrimp Growth Analysis
3.2. Transcriptomics Analysis
3.2.1. Sequencing Data Quality Assessment and Sequence Comparison
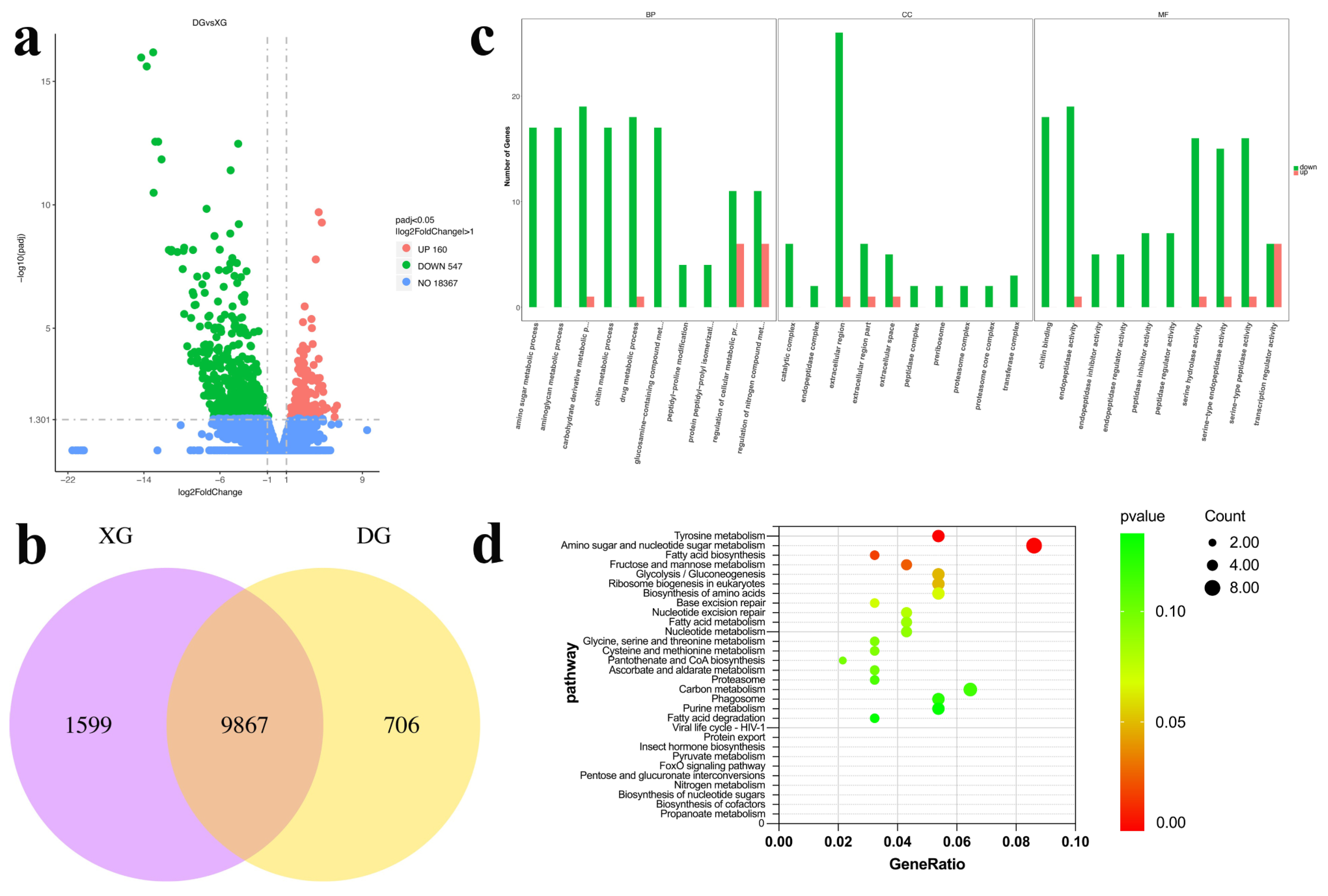
3.2.2. Identification of Differentially Expressed Genes
3.2.3. GO and KEGG Enrichment Analysis of Differentially Expressed Genes
3.2.4. Expression of Key DEGs
3.2.5. qRT-PCR Validation of DEGs
3.3. Metabolomic Analysis
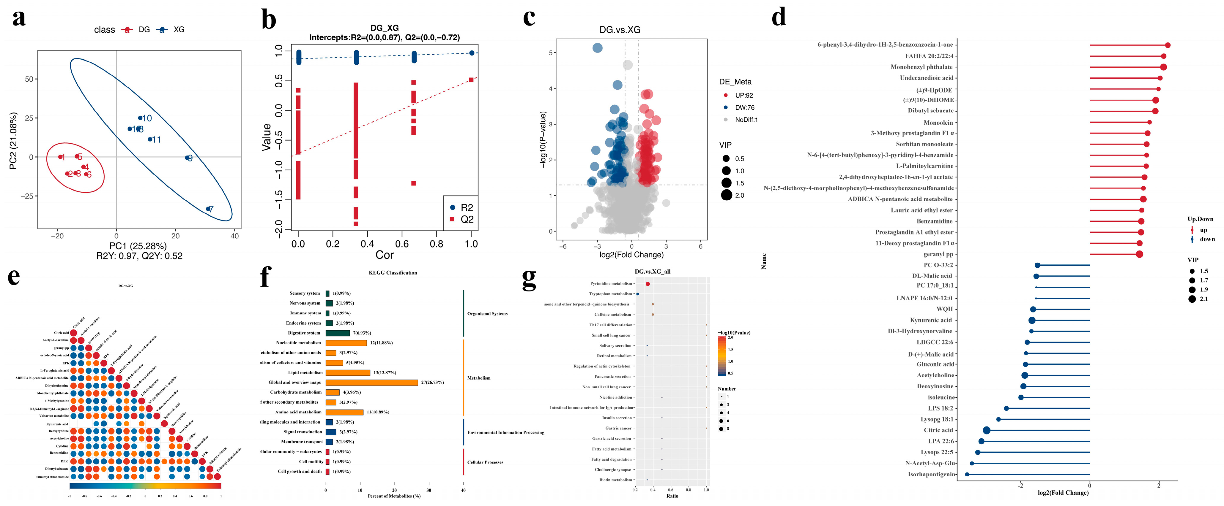
3.3.1. Multivariate Statistical Analysis
3.3.2. Differential Metabolite Selection and Correlation Analysis
3.3.3. KEGG Functional Annotation and Enrichment of Differential Metabolites
3.4. Conjoint Transcriptomics Analysis and Metabolomic Analysis
3.4.1. Correlation Analysis of Differential Gene and Differential Metabolite Expression
3.4.2. KEGG Pathways Involving Both Metabolomics and Transcriptomics
4. Discussion
5. Conclusions
Author Contributions
Funding
Institutional Review Board Statement
Data Availability Statement
Conflicts of Interest
References
- FAO Fisheries and Aquaculture Division; Food and Agriculture Organization of the United Nations: Rome, Italy, 2022.
- Pan, C.; Chen, S.; Hao, S.; Yang, X. Effect of low-temperature preservation on quality changes in Pacific white shrimp, Litopenaeus vannamei: A review. J. Sci. Food Agric. 2019, 99, 6121–6128. [Google Scholar] [CrossRef] [PubMed]
- Aranguren, L.F.; Han, J.E.; Tang, K.F. Enterocytozoon hepatopenaei (EHP) is a risk factor for acute hepatopancreatic necrosis disease (AHPND) and septic hepatopancreatic necrosis (SHPN) in the Pacific white shrimp Penaeus vannamei. Aquaculture 2017, 471, 37–42. [Google Scholar] [CrossRef]
- Palanikumar, P.; Wahjuningrum, D.; Abinaya, P.; Babu, M.M.; Citarasu, T. Usage of plant natural products for prevention and control of white feces syndrome (WFS) in Pacific whiteleg shrimp Litopenaeus vannamei farming in India. Aquac. Int. 2020, 28, 113–125. [Google Scholar] [CrossRef]
- Zhong, S.; Mao, Y.; Wang, J.; Liu, M.; Zhang, M.; Su, Y. Transcriptome analysis of Kuruma shrimp (Marsupenaeus japonicus) hepatopancreas in response to white spot syndrome virus (WSSV) under experimental infection. Fish Shellfish. Immunol. 2017, 70, 710–719. [Google Scholar] [CrossRef]
- Santhoshkumar, S.; Sivakumar, S.; Vimal, S.; Abdul Majeed, S.; Taju, G.; Haribabu, P.; Uma, A.; Sahul Hameed, A.S. Biochemical changes and tissue distribution of Enterocytozoon hepatopenaei (EHP) in naturally and experimentally EHP-infected whiteleg shrimp, Litopenaeus vannamei (Boone, 1931), in India. J. Fish Dis. 2017, 40, 529–539. [Google Scholar] [CrossRef]
- Yu, Y.; Wang, Q.; Zhang, Q.; Luo, Z.; Wang, Y.; Zhang, X.; Huang, H.; Xiang, J.; Li, F. Genome scan for genomic regions and genes associated with growth trait in pacific white shrimp Litopeneaus vannamei. Mar. Biotechnol. 2019, 21, 374–383. [Google Scholar] [CrossRef]
- Xi, L.P. Preliminary Study on Growth Performance, Growth-Related Genes, and Growth Markers During the Culture of Litopenaeus vannamei. Master’s Thesis, Shanghai Ocean University, Shanghai, China, 2017. [Google Scholar]
- Bujak, R.; Struck-Lewicka, W.; Markuszewski, M.J.; Kaliszan, R. Metabolomics for laboratory diagnostics. J. Pharm. Biomed. Anal. 2015, 113, 108–120. [Google Scholar] [CrossRef]
- Shah, N.J.; Sureshkumar, S.; Shewade, D.G. Metabolomics: A tool ahead for understanding molecular mechanisms of drugs and diseases. Indian J. Clin. Biochem. 2015, 30, 247–254. [Google Scholar] [CrossRef]
- Khan, S.; Ince-Dunn, G.; Suomalainen, A.; Elo, L.L. Integrative omics approaches provide biological and clinical insights: Examples from mitochondrial diseases. J. Clin. Investig. 2020, 130, 20–28. [Google Scholar] [CrossRef]
- Mercuro, G.; Bassareo, P.P.; Deidda, M.; Cadeddu, C.; Barberini, L.; Atzori, L. Metabolomics: A new era in cardiology? J. Cardiovasc. Med. 2011, 12, 800–805. [Google Scholar] [CrossRef]
- Shan, Y.; Wang, X.; Cao, M.; Zhang, N.; Chen, B.; Qin, C. Transcriptome analysis of Exopalaemon carinicauda under low salinity stress. South China Fish. Sci. 2020, 16, 19–32. [Google Scholar]
- Saito, K.; Matsuda, F. Metabolomics for functional genomics, systems biology, and biotechnology. Annu. Rev. Plant Biol. 2010, 61, 463–489. [Google Scholar] [CrossRef] [PubMed]
- Zhang, L.; Zhang, S.; Qiao, Y.; Cao, X.; Cheng, J.; Meng, Q.; Shen, H. Dynamic Interplay of Metabolic and Transcriptional Responses in Shrimp during Early and Late Infection Stages of Enterocytozoon hepatopenaei (EHP). Int. J. Mol. Sci. 2023, 24, 16738. [Google Scholar] [CrossRef] [PubMed]
- Ning, M.; Wei, P.; Shen, H.; Wan, X.; Jin, M.; Li, X.; Shi, H.; Qiao, Y.; Jiang, G.; Gu, W.; et al. Proteomic and metabolomic responses in hepatopancreas of whiteleg shrimp Litopenaeus vannamei infected by microsporidian Enterocytozoon hepatopenaei. Fish Shellfish. Immunol. 2019, 87, 534–545. [Google Scholar] [CrossRef]
- Chen, B.K.; Dong, Z.; Pang, N.Y.; Nian, Y.Y.; Yan, D.C. A novel real-time PCR approach for detection of infectious hypodermal and haematopoietic necrosis virus (IHHNV) in the freshwater crayfish Procambarus clarkii. J. Invertebr. Pathol. 2018, 157, 100–103. [Google Scholar] [CrossRef]
- Talukder, A.S.; Punom, N.J.; Eshik, M.M.E.; Begum, M.K.; Islam, H.R.; Hossain, Z.; Rahman, M.S. Molecular identification of white spot syndrome virus (WSSV) and associated risk factors for white spot disease (WSD) prevalence in shrimp (Penaeus monodon) aquaculture in Bangladesh. J. Invertebr. Pathol. 2021, 179, 107535. [Google Scholar] [CrossRef]
- Lu, Y.; Wang, S.Y.; Lotz, J.M. The use of differential display to isolate viral genomic sequence for rapid development of PCR-based detection methods: A test case using Taura syndrome virus. J. Virol. Methods 2004, 121, 107–114. [Google Scholar]
- Jaroenlak, P.; Sanguanrut, P.; Williams, B.A.; Stentiford, G.D.; Flegel, T.W.; Sritunyalucksana, K.; Itsathitphaisarn, O. A nested PCR assay to avoid false positive detection of the microsporidian Enterocytozoon hepatopenaei (EHP) in environmental samples in shrimp farms. PLoS ONE 2016, 11, e0166320. [Google Scholar] [CrossRef]
- Burden, C.J.; Qureshi, S.E.; Wilson, S.R. Error estimates for the analysis of differential expression from RNA-seq count data. Peer J. 2014, 2, e576. [Google Scholar] [CrossRef]
- Bushel, P.R.; Ferguson, S.S.; Ramaiahgari, S.C.; Paules, R.S.; Auerbach, S.S. Comparison of normalization methods for analysis of TempO-Seq Targeted RNA sequencing data. Front. Genet. 2020, 11, 594. [Google Scholar] [CrossRef]
- Yu, G. clusterProfiler: An universal enrichment tool for functional and comparative study. bioRxiv 2018. bioRxiv:256784. [Google Scholar] [CrossRef]
- Caro, L.F.A.; Mai, H.N.; Schofield, P.; Alenton, R.R.R. A laboratory challenge model for evaluating enyterocytozoon hepatopenaei susceptibility in selected lines of pacific whiteleg shrimp Penaeus vannamei. J. Invertebr. Pathol. 2023, 196, 107853. [Google Scholar] [CrossRef]
- Hou, Z.H.; Yu, J.Y.; Wang, J.J.; Li, T.; Chang, L.R.; Fang, Y.; Yan, D.C. Development of a PCR assay for the effective detection of Enterocytozoon hepatopenaei (EHP) and investigation of EHP prevalence in Shandong Province, China. J. Invertebr. Pathol. 2021, 184, 107653. [Google Scholar] [CrossRef] [PubMed]
- Ma, B.; Yu, H.; Fang, J.; Sun, C.; Zhang, M. Employing DNA binding dye to improve detection of Enterocytozoon hepatopenaei in real-time LAMP. Sci. Rep. 2019, 9, 15860. [Google Scholar] [CrossRef] [PubMed]
- Shen, H.; Jiang, G.; Wan, X.; Fan, X.; Qiao, Y.; Shi, W.; Li, H.; Wang, L. Multiple pathogens prevalent in shrimp Penaeus vannamei cultured from greenhouse ponds in Jiangsu Province of China. J. Aquac. Res. Dev. 2017, 27, 675–683. [Google Scholar] [CrossRef]
- Patil, P.K.; Geetha, R.; Ravisankar, T.; Avunje, S.; Solanki, H.G.; Abraham, T.J.; Vinoth, S.P.; Jithendran, K.P.; Alavandi, S.V.; Vijayan, K.K. Economic loss due to diseases in Indian shrimp farming with special reference to Enterocytozoon Hepatopenaei (EHP) and white spot syndrome virus (WSSV). Aquaculture 2021, 533, 736231. [Google Scholar] [CrossRef]
- Shinn, A.P.; Pratoomyot, J.; Griffiths, D.; Trong, T.Q.; Vu, N.T.; Jiravanichpaisal, P.; Briggs, M. Asian shrimp production and the economic costs of disease. Asian Fish. Sci. 2018, 31S, 29–58. [Google Scholar] [CrossRef]
- Shen, H.; Fan, X.; Qiao, Y.; Jiang, G.; Wan, X.; Cheng, J.; Li, H.; Dou, Y.; Li, H.; Wang, L.; et al. The links among Enterocytozoon hepatopenaei infection, growth retardation and intestinal microbiota in different sized shrimp Penaeus vannamei. Aquac. Rep. 2021, 21, 100888. [Google Scholar] [CrossRef]
- Wu, Y.; Chen, J.; Liao, G.; Hu, M.; Zhang, Q.; Meng, X.; Li, T.; Long, M.; Fan, X.; Yu, Q.; et al. Down-Regulation of lipid metabolism in the hepatopancreas of shrimp Litopenaeus vannamei upon light and heavy infection of Enterocytozoon hepatopenaei: A comparative proteomic study. Int. J. Mol. Sci. 2022, 23, 11574. [Google Scholar] [CrossRef]
- Ning, M.; Bi, J.; Sun, W.; Xie, X.; Huang, Y.; Gu, W.; Wang, W.; Qiao, Y.; Jiang, G.; Shen, H.; et al. Linolenic acid improves growth performance and immune status of Penaeus vannamei infected by Enterocytozoon hepatopenaei. Aquaculture 2021, 535, 736397. [Google Scholar] [CrossRef]
- Qin, Z.; Babu, V.S.; Wan, Q.; Zhou, M.; Liang, R.; Muhammad, A.; Zhao, L.; Li, J.; Lan, J.; Lin, L. Transcriptome analysis of Pacific white shrimp (Litopenaeus vannamei) challenged by Vibrio parahaemolyticus reveals unique immune-related genes. Fish Shellfish. Immunol. 2018, 77, 164–174. [Google Scholar] [CrossRef] [PubMed]
- Yang, L.-G.; Wang, Y.; Wang, Y.; Fang, W.-H.; Feng, G.-P.; Ying, N.; Zhou, J.-Y.; Li, X.-C. Transcriptome analysis of pacific white shrimp (Penaeus vannamei) intestines and hepatopancreas in response to Enterocytozoon hepatopenaei (EHP) infection. J. Invertebr. Pathol. 2021, 186, 107665. [Google Scholar] [CrossRef] [PubMed]
- Dietrich, M.; Eiben, S.; Asta, C.; Do, T.A.; Pleiss, J.; Urlacher, V.B. Cloning, expression and characterisation of CYP102A7, a self-sufficient P450 monooxygenase from Bacillus licheniformis. Appl. Microbiol. Biotechnol. 2008, 79, 931–940. [Google Scholar] [CrossRef] [PubMed]
- Ma, R.; Zhou, G.; Feng, D.; Fang, W.; Chen, T.; Hu, K. Transcriptome analysis of Penaeus vannamei hepatopancreas reveals differences in toxicity mechanisms between phoxim and prometryne. Fish Shellfish. Immunol. 2020, 105, 274–285. [Google Scholar] [CrossRef]
- Yu, D.; Zhai, Y.; He, P.; Jia, R. Comprehensive transcriptomic and metabolomic analysis of the Litopenaeus vannamei hepatopancreas after WSSV challenge. Front. Immunol. 2022, 13, 826794. [Google Scholar] [CrossRef]
- Banerjee, D.; Maiti, B.; Girisha, S.K.; Venugopal, M.N.; Karunasagar, I. A crustin isoform from black tiger shrimp, Penaeus monodon exhibits broad spectrum anti-bacterial activity. Aquac. Rep. 2015, 2, 106–111. [Google Scholar] [CrossRef]
- Boonchuen, P.; Sakhor, H.; Jaree, P.; Somboonwiwat, K. Shrimp Vago5 activates an innate immune defense upon bacterial infection. Fish Shellfish. Immunol. 2022, 120, 122–132. [Google Scholar] [CrossRef]
- Prabu, S.; Jing, D.; Jurat-Fuentes, J.L.; Wang, Z.; He, K. Hemocyte response to treatment of susceptible and resistant Asian corn borer (Ostrinia furnacalis) larvae with Cry1F toxin from Bacillus thuringiensis. Front. Immunol. 2022, 13, 1022445. [Google Scholar] [CrossRef]
- He, Z.; Zhao, J.; Chen, X.; Liao, M.; Xue, Y.; Zhou, J.; Chen, H.; Chen, G.; Zhang, S.; Sun, C. The molecular mechanism of hemocyte immune response in Marsupenaeus japonicus infected with decapod iridescent virus 1. Front. Microbiol. 2021, 12, 710845. [Google Scholar] [CrossRef]
- Lopez-Schenk, R.; Collins, N.L.; Schenk, N.A.; Beard, D.A. Integrated Functions of Cardiac Energetics, Mechanics, and Purine Nucleotide Metabolism. Compr. Physiol. 2023, 14, 5345. [Google Scholar] [CrossRef]
- Carter, N.S.; Yates, P.; Arendt, C.S.; Boitz, J.M.; Ullman, B. Purine and pyrimidine metabolism in Leishmania. Drug Targets Kinetoplastid Parasites 2008, 625, 141–154. [Google Scholar]
- Li, Y.; Xu, W.; Li, X.; Jiang, H.; She, Q.; Han, Z.; Li, X.; Chen, Q. Comparative transcriptome analysis of Chinese grass shrimp (Palaemonetes sinensis) infected with isopod parasite Tachaea chinensis. Fish Shellfish. Immunol. 2018, 82, 153–161. [Google Scholar] [CrossRef] [PubMed]
- Matarese, G.; La Cava, A. The intricate interface between immune system and metabolism. Trends Immunol. 2004, 25, 193–200. [Google Scholar] [CrossRef] [PubMed]
- Smith, S. Architectural options for a fatty acid synthase. Science 2006, 311, 1251–1252. [Google Scholar] [CrossRef]
- Lau, N.S.; Ting, S.Y.; Sam, K.K.; Wong, S.C.; Wu, X.; Waiho, K.; Waiho, K.; Fazhan, H.; Shu-Chien, A.C. Comparative analyses of Scylla olivacea gut microbiota composition and function suggest the capacity for polyunsaturated fatty acid biosynthesis. Microb. Ecol. 2023, 86, 575–588. [Google Scholar] [CrossRef]
- Chi, G.; Xu, Y.; Cao, X.; Li, Z.; Cao, M.; Chisti, Y.; He, N. Production of polyunsaturated fatty acids by Schizochytrium (Aurantiochytrium) spp. Biotechnol. Adv. 2022, 55, 107897. [Google Scholar] [CrossRef]
- Tian, X.H.; Hong, L.L.; Jiao, W.H.; Lin, H.W. Natural sesquiterpene quinone/quinols: Chemistry, biological activity, and synthesis. Nat. Prod. Rep. 2023, 40, 718–749. [Google Scholar] [CrossRef]
- Wang, Y.; Hekimi, S. Understanding ubiquinone. Trends Cell Biol. 2016, 26, 367–378. [Google Scholar] [CrossRef]
- Arayamethakorn, S.; Uengwetwanit, T.; Karoonuthaisiri, N.; Methacanon, P.; Rungrassamee, W. Comparative effects of different bacterial lipopolysaccharides on modulation of immune levels to improve survival of the black tiger shrimp. J. Invertebr. Pathol. 2023, 197, 107872. [Google Scholar] [CrossRef]
- Su, X.; Li, X.; Leng, X.; Tan, C.; Liu, B.; Chai, X.; Guo, T. The improvement of growth, digestive enzyme activity and disease resistance of white shrimp by the dietary citric acid. Aquac. Int. 2014, 22, 1823–1835. [Google Scholar] [CrossRef]





| Pathogen’s Item | Primers | Primer Sequence (5′-3′) | Product Size (bp) |
|---|---|---|---|
| WSSF | WSSF-F | CCAAGACATACTAGCGGATA | 235 |
| WSSF-R | GACGACCCTGACAGAATTAC | ||
| DIV1 | DIV1-F1 | GGGCGGGAGATGGTGTTAGAT | 457 |
| DIV1-R1 | TCGTTTCGGTACGAAGATGTA | ||
| DIV1-F2 | CGGGAAACGATTCGTATTGGG | 129 | |
| DIV1-R2 | TTGCTTGATCGGCATCCTTGA | ||
| IHHNV | IHHNV-F | CGGAACACAACCCGACTTTA | 389 |
| IHHNV-R | GGCCAAGACCAAAATACGAA | ||
| TSV | TSV-F | AAGTAGACAGCCGCGCTT | 213 |
| TSV-R | TCAATGAGAGCTTGGTCC | ||
| EHP | EHP-F1 | TTGCAGAGTGTTGTTAAGGGTTT | 514 |
| EHP-R1 | CACGATGTGTCTTTGCAATTTTC | ||
| EHP-F2 | TTGGCGGCACAATTCTCAAACA | 147 | |
| EHP-R2 | GCTGTTTGTCTCCAACTGTATTTGA |
| Gene Name | Sequence (5′→3′) | Product Size (bp) | Gene Description |
|---|---|---|---|
| β-Actin | AGTAGCCGCCCTGGTTGT | 183 | actin, beta 2 |
| AGGATACCTCGCTTGCTCT | |||
| GDA | TCCACGATGACCGAGGGATA | 173 | guanine deaminase-like |
| CCATGCAAATGACCTTGGCG | |||
| ALDHB1 | ACATGACCATTGCCAGGGAG | 225 | Aldehyde dehydrogenase X, mitochondrial-like |
| AGCGCTCTATGGCTTCATCC | |||
| BCO2 | GACGACGGCCAGGTAATTCA | 112 | beta,beta-carotene 9′,10′-oxygenase-like |
| CATTGAGCGGCAGAACGAAG | |||
| SODR | GTCCTTCTACCACTCCACGC | 179 | sorbitol dehydrogenase-like |
| CTGTGGTTCTGTACTTGGGGT | |||
| RDH13 | AGAGCCTTTGCGACTGACTC | 108 | retinol dehydrogenase 13-like |
| GGACCTACCATCGTGCGAAT | |||
| ALDOB | CAAGAAGGACGGCTGTGACT | 109 | fructose-bisphosphate aldolase-like |
| ATAGCGAGCCGAGGACATTGG | |||
| Tpi | TTGAGGCCGACCTGAAGATAA | 99 | triose phosphate isomerase |
| AGGATTCGAGCTGTCGGAAC | |||
| LEI | GTCCAGTTCTTTAAAGTGGGCG | 82 | leukocyte elastase inhibitor-like |
| TCTGGTCGATCCTGCCTTTG | |||
| TP1 | CCTTGGTACTCAGCTGGCTC | 158 | trypsin-1-like |
| GAATCCCGGGAACCCTTCTC | |||
| PPAF | AGGTTTACAACGAGAGGAGCC | 90 | phenoloxidase-activating factor 2-like |
| CTTCGAGGTGGGGGAAGTTG |
| Group | Infection Status | Average Body Length (cm) | Average Body Weight (g) | Specific Growth Rate (SGR) |
|---|---|---|---|---|
| Normal Growth Group (DG) | Infected with EHP | 9.16 ± 0.68 a | 8.50 ± 2.00 a | 10.61% |
| growth-impaired group (XG) | Infected with EHP | 7.12 ± 0.98 b | 4.35 ± 1.53 b | 9.67% |
| Uninfected Group | Uninfected with EHP | 9.18 ± 0.23 a | 8.51 ± 2.13 a | 10.63% |
| Sample | Raw Reads | Raw Bases | Clean Reads | Clean Bases (Gb) | Error Rate (%) | Q20 (%) | Q30 (%) | GC (%) |
|---|---|---|---|---|---|---|---|---|
| D1 | 42,473,214 | 6.37G | 41,193,090 | 6.18 | 0.03 | 97.74 | 94.11 | 50.18 |
| D2 | 43,487,486 | 6.52G | 42,342,746 | 6.35 | 0.02 | 97.94 | 94.52 | 50.75 |
| D3 | 43,199,044 | 6.48G | 42,033,376 | 6.31 | 0.03 | 97.8 | 94.22 | 50.49 |
| X1 | 43,774,788 | 6.57G | 42,080,924 | 6.31 | 0.03 | 97.78 | 94.19 | 48.65 |
| X2 | 43,920,632 | 6.59G | 42,395,960 | 6.36 | 0.03 | 97.88 | 94.3 | 51.85 |
| X3 | 42,742,724 | 6.41G | 41,667,646 | 6.25 | 0.03 | 97.86 | 94.26 | 49.26 |
| Gene ID | Gene Abbreviation | Gene Description | Up/Down | log2Fold Change |
|---|---|---|---|---|
| Growth-related genes | ||||
| LOC113816928 | BRP3 | balbiani ring protein 3-like | Down | −14.53 |
| LOC113828658 | TP1 | trypsin-1-like | Down | −6.26 |
| LOC113815917 | CES6 | venom carboxylesterase-6-like | Down | −3.75 |
| LOC113808530 | CYP2L1 | cytochrome P450 2L1-like | Up | 4.15 |
| LOC113828952 | EGFR | epidermal growth factor receptor | Up | 2.83 |
| Immune-related genes | ||||
| LOC113800111 | LvPT | peritrophin-1-like | Down | −3.55 |
| LOC113802186 | FAXC | failed axon connections homolog | Up | 4.55 |
| LOC113827097 | PO-3 | phenoloxidase 3-like | Down | −3.99 |
| LOC113823645 | HCC | hemocyanin C chain-like | Down | −3.89 |
| LOC113802490 | PPAF | phenoloxidase-activating factor 2-like | Up | 5.84 |
| LOC113803667 | LEI | leukocyte elastase inhibitor-like | Down | −2.92 |
| Metabolic-related genes | ||||
| LOC113808337 | ALDBO | fructose-bisphosphate aldolase-like | Down | −3.02 |
| LOC113807231 | BCO2 | beta,beta-carotene 9′,10′-oxygenase-like | Up | 4.14 |
| LOC113814341 | SORD | sorbitol dehydrogenase-like | Up | 3.09 |
| LOC113823713 | ALDH1B1 | aldehyde dehydrogenase X, mitochondrial-like | Up | 2.86 |
| LOC113815940 | FASN | Fatty acid synthase-like | Up | 2.22 |
| LOC113808717 | ACC | acetyl-CoA carboxylase-like | Up | 2.09 |
| LOC113811907 | RDH13 | retinol dehydrogenase 13-like | Up | 4.33 |
| LOC113814208 | ACSBG2 | long-chain-fatty-acid—CoA ligase ACSBG2-like | Up | 1.4 |
| LOC113807492 | GDA | guanine deaminase-like | Up | 2.59 |
Disclaimer/Publisher’s Note: The statements, opinions and data contained in all publications are solely those of the individual author(s) and contributor(s) and not of MDPI and/or the editor(s). MDPI and/or the editor(s) disclaim responsibility for any injury to people or property resulting from any ideas, methods, instructions or products referred to in the content. |
© 2025 by the authors. Licensee MDPI, Basel, Switzerland. This article is an open access article distributed under the terms and conditions of the Creative Commons Attribution (CC BY) license (https://creativecommons.org/licenses/by/4.0/).
Share and Cite
Li, S.; Wu, Y.; Jin, J.; Wu, B.; Zhao, C.; Lin, Z.; Liu, M.; Peng, Z. Transcriptomic and Metabolomic Responses to Growth Differences in Litopenaeus vannamei Infected with Enterocytozoon hepatopenaei. Fishes 2025, 10, 652. https://doi.org/10.3390/fishes10120652
Li S, Wu Y, Jin J, Wu B, Zhao C, Lin Z, Liu M, Peng Z. Transcriptomic and Metabolomic Responses to Growth Differences in Litopenaeus vannamei Infected with Enterocytozoon hepatopenaei. Fishes. 2025; 10(12):652. https://doi.org/10.3390/fishes10120652
Chicago/Turabian StyleLi, Shanshan, Yong Wu, Jiaqi Jin, Bo Wu, Chenxi Zhao, Zhihua Lin, Minhai Liu, and Zhilan Peng. 2025. "Transcriptomic and Metabolomic Responses to Growth Differences in Litopenaeus vannamei Infected with Enterocytozoon hepatopenaei" Fishes 10, no. 12: 652. https://doi.org/10.3390/fishes10120652
APA StyleLi, S., Wu, Y., Jin, J., Wu, B., Zhao, C., Lin, Z., Liu, M., & Peng, Z. (2025). Transcriptomic and Metabolomic Responses to Growth Differences in Litopenaeus vannamei Infected with Enterocytozoon hepatopenaei. Fishes, 10(12), 652. https://doi.org/10.3390/fishes10120652

