Next Issue
Volume 14, December-2
Previous Issue
Volume 14, November-2
 
 
cells-logo

Journal Browser

Journal Browser

Cells, Volume 14, Issue 23 (December-1 2025) – 95 articles

Cover Story (view full-size image): Previous results in mouse epithelial cells and skin ex vivo showed that histone deacetylase (HDAC) inhibition with the pan-HDAC inhibitor suberoylanilide hydroxamic acid (SAHA) increases the levels of the water/glycerol channel, aquaporin-3 (AQP3). As AQP3 is thought to play a role in corneal wound healing, we examined the effect of SAHA on this process. SAHA accelerated corneal healing in both normoglycemic and diabetic mice and markedly reduced the expression of the cytokine interleukin-1β, suggesting its potential therapeutic utility. Although SAHA increased AQP3 protein levels in human corneal epithelial cells in vitro, SAHA exposure in vivo did not alter AQP3 protein levels in wounded mouse corneas. However, AQP3 was upregulated at the wound edge, underscoring its likely importance in corneal healing. View this paper
  • Issues are regarded as officially published after their release is announced to the table of contents alert mailing list.
  • You may sign up for e-mail alerts to receive table of contents of newly released issues.
  • PDF is the official format for papers published in both, html and pdf forms. To view the papers in pdf format, click on the "PDF Full-text" link, and use the free Adobe Reader to open them.
Order results
Result details
Section
Select all
Export citation of selected articles as:
16 pages, 1695 KB  
Review
Cellular Players in Gastrointestinal Involvement of Systemic Sclerosis: Insights into Pathogenesis
by Silvia Peretti, Francesco Bonomi, Giulia Bandini, Cristiano Barbetta, Michael Hughes, Francesco Del Galdo, Marco Matucci Cerinic, Zsuzsanna H. McMahan and Silvia Bellando Randone
Cells 2025, 14(23), 1930; https://doi.org/10.3390/cells14231930 - 4 Dec 2025
Cited by 1 | Viewed by 1374
Abstract
Background: Gastrointestinal (GI) involvement is the most frequent visceral complication of systemic sclerosis (SSc), affecting up to 90% of patients, yet it remains poorly understood compared to pulmonary or cutaneous manifestations. The aim of this review is to integrate current knowledge on [...] Read more.
Background: Gastrointestinal (GI) involvement is the most frequent visceral complication of systemic sclerosis (SSc), affecting up to 90% of patients, yet it remains poorly understood compared to pulmonary or cutaneous manifestations. The aim of this review is to integrate current knowledge on the cellular mechanisms underlying GI disease in SSc and to identify research priorities. Methods: A narrative literature review was conducted through a systematic PubMed search up to September 2025, complemented by manual reference screening. Results: Histopathological and functional evidence consistently demonstrates that neuromuscular alterations, including degeneration of enteric neurons, loss of interstitial cells of Cajal, and smooth muscle atrophy, can precede fibrosis, challenging the traditional “fibrosis-first” paradigm. Fibroblast and myofibroblast activation are present in gastric and colonic samples, sustained by profibrotic mediators such as TGF-β, CTGF, and endothelin-1, although the cellular origins of these stromal cells remain uncertain. Additional pathogenic contributions include autonomic dysfunction, barrier dysfunction with dysbiosis, impaired vascular reserve of vessels perfusing the gut, and functional autoantibodies targeting interneural and neuromuscular function and communication. Compared with skin and lung, the GI tract displays less fibrosis and fewer inflammatory infiltrates, but immune-derived mediators and autoantibodies suggest distinct immunopathogenic pathways are activated. Conclusions: Collectively, these findings depict GI involvement in SSc as a multi-compartmental process integrating neural, epithelial, endothelial, stromal, and immune alterations. Addressing the lack of validated biomarkers, mechanistic models, and biomarker-stratified trials will be essential to move beyond symptomatic care and toward precision medicine approaches for SSc-related GI disease. Full article
Show Figures

Figure 1

26 pages, 5299 KB  
Article
PeriTox-M, a Cell-Based Assay for Peripheral Neurotoxicity with Improved Sensitivity to Mitochondrial Inhibitors
by Anna-Katharina Holzer, Mira Dürr, Selina Multrus, Laura Dangel, Viktoria Magel and Marcel Leist
Cells 2025, 14(23), 1929; https://doi.org/10.3390/cells14231929 - 4 Dec 2025
Viewed by 909
Abstract
Human cell-based assays for neurotoxicity (NT) and developmental neurotoxicity (DNT) have reached a high level of readiness, but some tests require improvements in the specificity and sensitivity at which mitochondrial toxicants are detected. This study aimed to optimize the PeriTox assay, which uses [...] Read more.
Human cell-based assays for neurotoxicity (NT) and developmental neurotoxicity (DNT) have reached a high level of readiness, but some tests require improvements in the specificity and sensitivity at which mitochondrial toxicants are detected. This study aimed to optimize the PeriTox assay, which uses peripheral neurons (PNs) and predicts the potential of chemicals to trigger peripheral neuropathies. By introducing a glucose-to-galactose switch in the medium composition, cells were forced to rely on mitochondrial respiration. Using pre-differentiated PNs cultured in either glucose (Glc) or galactose (Gal), we observed no major differences in baseline phenotype, gene expression, neurite outgrowth, or total ATP content. However, a marked metabolic shift was confirmed by the increased oxygen consumption in Gal conditions. Based on measurements of neurite growth and ATP levels, Gal-adapted neurons showed a heightened sensitivity, up to 7500-fold, to a range of mitochondrial respiratory chain (MRC) inhibitors. The sensitivity shift was high for inhibitors of MRC complexes I and III and modest or absent for unrelated compounds such as proteasome inhibitors or cytoskeletal poisons. For complex I-III inhibitors, the enhanced detection of mitochondrial neurotoxicants was coupled with a more accurate distinction between cytotoxic and neurite-specific effects, i.e., an improved assay specificity. In conclusion, our study on 39 compounds suggests that running the PeriTox assay in galactose increases its sensitivity and specificity for several mitochondrial toxicants, while no general disadvantages or shortcomings were observed. The modified version (PeriTox-M) may increase the performance of in vitro test batteries for scientific and regulatory applications. Full article
Show Figures

Graphical abstract

16 pages, 1805 KB  
Article
MERS-CoV RBD-mRNA Presents Better Immunogenicity and Protection than the Spike-mRNA
by Qian Liu, Abhishek K. Verma, Xiaoqing Guan, Shengnan Qian, Stanley Perlman and Lanying Du
Cells 2025, 14(23), 1928; https://doi.org/10.3390/cells14231928 - 4 Dec 2025
Cited by 1 | Viewed by 1093
Abstract
Pathogenic Middle East respiratory syndrome CoV (MERS-CoV), first identified in Saudi Arabia in 2012, continues to pose a threat to public health. The trimeric spike (S) protein of MERS-CoV binds to the cellular receptor through the receptor-binding domain (RBD) in the S1 subunit [...] Read more.
Pathogenic Middle East respiratory syndrome CoV (MERS-CoV), first identified in Saudi Arabia in 2012, continues to pose a threat to public health. The trimeric spike (S) protein of MERS-CoV binds to the cellular receptor through the receptor-binding domain (RBD) in the S1 subunit to initiate virus entry and infection. Therefore, both the S protein and its RBD are targets for the development of MERS-CoV vaccines. Nevertheless, a direct comparison of the immune efficiency of S- and RBD-based MERS-CoV vaccines has not been made. Here, we compared two mRNA vaccines, respectively, targeting the S (S-mRNA) and RBD (RBD-mRNA) of MERS-CoV for their durable immunogenicity, neutralizing activity, and protective efficacy in a mouse model. Both mRNAs encapsulated with lipid nanoparticles (LNPs) maintained strong stability at various temperatures during the detection period. LNP-encapsulated RBD-mRNA elicited significantly higher and more durable antibodies than LNP-encapsulated S-mRNA, maintaining stronger and broadly neutralizing activity against the MERS-CoV original strain, as well as multiple variants containing key mutations within the RBD region. Importantly, RBD-mRNA provided durable protective efficacy against MERS-CoV infection in middle-aged mice, and this protection was associated positively with serum neutralizing antibody titers. Overall, this study identifies RBD-mRNA as an effective vaccine against MERS-CoV, with great potential for further development. Full article
Show Figures

Figure 1

16 pages, 536 KB  
Review
Ferroptosis and Radiotherapy in Lung Cancer
by Prem C. Patel and Eva M. Galvan
Cells 2025, 14(23), 1927; https://doi.org/10.3390/cells14231927 - 4 Dec 2025
Cited by 1 | Viewed by 2056
Abstract
Background: Lung cancer (LC) is a leading cause of cancer mortality worldwide. While radiotherapy (RT) has been a lasting cornerstone of LC management, there are concerns due to tumor radioresistance and unintended damage to surrounding healthy tissue. Ferroptosis is a recently described mechanism [...] Read more.
Background: Lung cancer (LC) is a leading cause of cancer mortality worldwide. While radiotherapy (RT) has been a lasting cornerstone of LC management, there are concerns due to tumor radioresistance and unintended damage to surrounding healthy tissue. Ferroptosis is a recently described mechanism of programmed cell death which has potential to serve as a complementary adjunct to facilitate RT-based LC treatment. Objectives: This review is a comprehensive overview of ferroptosis in the broader context of synergism with RT for LC. Summary: Ferroptosis is essentially driven by intracellular iron overload, which drives the formation of reactive oxygen species, ultimately resulting in membrane instability and cell death. LC lines have been shown to exhibit a heterogeneous mix of pro- and anti-ferroptotic changes. RT shows promise as a potential ferroptosis inducer, especially when complemented with pharmacologic agents such as erastin. Conclusions: Ferroptosis represents a promising modern adjunct to a traditional therapeutic strategy. Future work should focus on rigorous dosage standards to avoid unintended toxicity, repurposing of currently available drugs into ferroptosis inducers, and establishment of safety protocols to begin the pathway towards clinical studies. Full article
(This article belongs to the Special Issue Lung Cancer: Molecular Mechanisms and Therapeutic Opportunities)
Show Figures

Figure 1

18 pages, 6928 KB  
Article
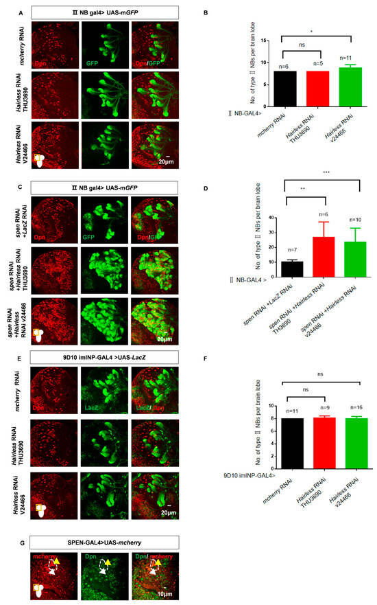
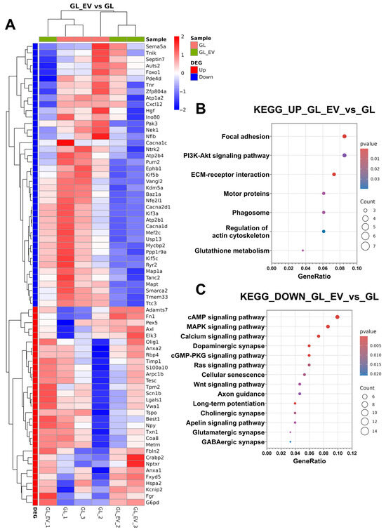
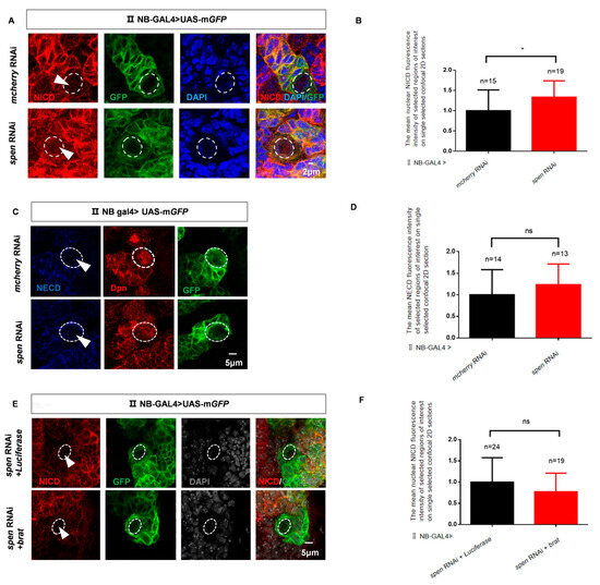
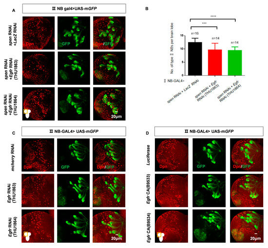
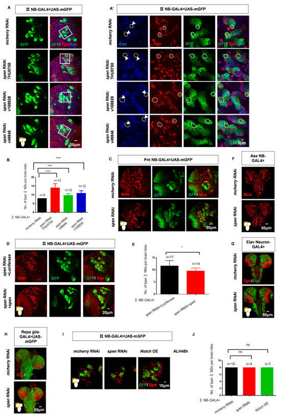
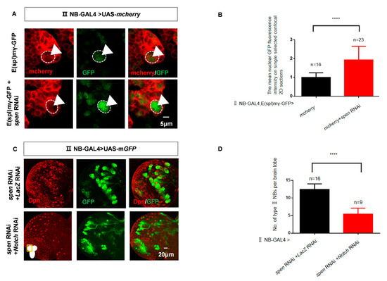
Split Ends Inhibits the Dedifferentiation of imINP to Prevent the Generation of Supernumerary Type II Neuroblasts in Drosophila
by Qingxia Zhou, Fuhao Zhang, Sifan Gong, Shuliu Zhang, Wenting Gong, Menglong Rui and Su Wang
Cells 2025, 14(23), 1926; https://doi.org/10.3390/cells14231926 - 4 Dec 2025
Viewed by 794
Abstract
Investigating the mechanisms that maintain different types of neural stem cells is essential for brain development. While factors maintaining distinct Drosophila melanogaster neuroblasts (NBs) have been identified, additional factors remain unidentified. In this paper, we find knockdown of split ends (spen) [...] Read more.
Investigating the mechanisms that maintain different types of neural stem cells is essential for brain development. While factors maintaining distinct Drosophila melanogaster neuroblasts (NBs) have been identified, additional factors remain unidentified. In this paper, we find knockdown of split ends (spen) increases in nuclear Notch intracellular domain (NICD) level, which in turn activates Notch signaling in type II NBs. This activation causes the intermediate neural progenitors (imINPs) to dedifferentiate into type II NBs, thereby increasing the number of type II NBs specifically. Additionally, we find that knockdown of both spen and a co-repressor of the Notch signaling pathway, Hairless, in type II NBs exacerbates the increase in type II NBs number, compared to spen knockdown alone. Furthermore, we observe that loss of Spen results in more severe phenotypes than loss of Hairless in type II NBs and their lineages. We reveal that Spen may indeed function as a functional homolog of its mammalian homolog, SHARP, acting as a novel Notch signaling co-repressor in type II NBs specifically. This highlights the potential for multiple co-repressors to collaboratively regulate the same signaling pathway within the type II NBs lineage. The distinct regulatory mechanism of type I and II NBs offers new insights into the study of neural stem cell homeostasis. Full article
Show Figures

Figure 1

13 pages, 1291 KB  
Article
Regulation of CLK1 Isoform Expression by Alternative Splicing in Activated Human Monocytes Contributes to Activation-Associated TNF Production
by Maurice J. H. van Haaren, Alejandra Bodelón, Lyanne J. P. M. Sijbers, Rianne Scholman, Lucas W. Picavet, Jorg J. A. Calis, Sebastiaan J. Vastert and Jorg van Loosdregt
Cells 2025, 14(23), 1925; https://doi.org/10.3390/cells14231925 - 3 Dec 2025
Viewed by 1092
Abstract
Alternative splicing is a key regulator of immune regulation by enabling rapid and context-specific responses. However, the role of splicing regulators such as CDC-like kinase 1 (CLK1) in monocyte biology remains poorly defined. Here, we identify and characterize distinct CLK1-splice isoforms in human [...] Read more.
Alternative splicing is a key regulator of immune regulation by enabling rapid and context-specific responses. However, the role of splicing regulators such as CDC-like kinase 1 (CLK1) in monocyte biology remains poorly defined. Here, we identify and characterize distinct CLK1-splice isoforms in human CD14+ monocytes using long-read RNA sequencing. In resting monocytes, we observe predominant expression of a truncated isoform lacking exon 4 (CLK1Δ4), which undergoes nonsense-mediated decay resulting in minimal protein output. Lipopolysaccharide (LPS) stimulation induces a shift toward the full-length isoform (CLK1+4), associated with increased transcript stability and protein expression. This splicing switch was confirmed by RT-qPCR, short-read RNA sequencing, and Western blot analysis. Pharmacological inhibition of CLK1 selectively reduced TNFα production without affecting cell viability, implicating that the isoform shift enhances pro-inflammatory signaling. These findings uncover a stimulus-dependent splicing mechanism that modulates monocyte activation through differential CLK1 isoform expression and suggest a potential therapeutic avenue by targeting splicing regulators in immune-related disease with an established role of activated monocytes. Full article
(This article belongs to the Special Issue Protein and RNA Regulation in Cells)
Show Figures

Figure 1

24 pages, 2082 KB  
Review
Understanding the Mechanisms Driving Fibrosis Following Cochlear Implantation—Lessons from Other Tissues
by Cecilia M. Prêle, Kady J. Braack, Marcus Atlas, Jafri Kuthubutheen, Tylah Miles, Wilhelmina H. A. M. Mulders and Steven E. Mutsaers
Cells 2025, 14(23), 1924; https://doi.org/10.3390/cells14231924 - 3 Dec 2025
Cited by 1 | Viewed by 1641
Abstract
Cochlear implants are highly successful in restoring speech perception but variability in outcomes exists. Post-surgical fibrosis and neo-ossification are thought to play a significant role, being linked to increased impedance and loss of residual hearing and posing challenges for re-implantation. Hence, there is [...] Read more.
Cochlear implants are highly successful in restoring speech perception but variability in outcomes exists. Post-surgical fibrosis and neo-ossification are thought to play a significant role, being linked to increased impedance and loss of residual hearing and posing challenges for re-implantation. Hence, there is growing interest in pharmacological interventions to limit intracochlear fibrosis and neo-ossification. While current approaches focus on steroids, studies in other organs have identified many candidate drugs. However, selection is hindered by a limited understanding of the molecular and cellular mechanisms driving fibrosis after implantation. This review introduces potential drug candidates for cochlear implant-induced fibrosis, with many targeting core fibrotic pathways such as TGF-β/SMAD, PDGF, and Wnt/β-catenin or inhibiting pro-inflammatory signalling. By drawing on lessons from other tissues, this review identifies mechanisms and therapeutic approaches adaptable to the cochlea. Understanding fibrosis across organs will guide strategies to prevent or reverse cochlear fibrosis. Their translation requires careful evaluation of local delivery, minimal ototoxicity, and effects on the electrode–tissue interface. Full article
Show Figures

Graphical abstract

20 pages, 1206 KB  
Review
Linking AIM2 Inflammasome Activation, Mitochondrial Dysfunction and Chronic Inflammation in Ankylosing Spondylitis
by Catalina Alina Boengiu, Andreea-Lili Barbulescu, Cristiana Cerasella Dragomirescu, Ana-Maria Buga and Adina Andreea Mirea
Cells 2025, 14(23), 1923; https://doi.org/10.3390/cells14231923 - 3 Dec 2025
Cited by 3 | Viewed by 1633
Abstract
The absent in melanoma 2 (AIM2) inflammasome is a cytosolic DNA sensor that links genomic instability, mitochondrial dysfunction, and chronic inflammation. Unlike the nucleotide-binding domain, leucine-rich repeat (NLR) family pyrin domain-containing protein 3 (NLRP3) inflammasome, AIM2 is activated directly by double-stranded Deoxyribonucleic Acid [...] Read more.
The absent in melanoma 2 (AIM2) inflammasome is a cytosolic DNA sensor that links genomic instability, mitochondrial dysfunction, and chronic inflammation. Unlike the nucleotide-binding domain, leucine-rich repeat (NLR) family pyrin domain-containing protein 3 (NLRP3) inflammasome, AIM2 is activated directly by double-stranded Deoxyribonucleic Acid (dsDNA), including mitochondrial DNA (mtDNA) released under stress conditions. This positions AIM2 at the intersection of oxidative stress, impaired mitophagy, and innate immune dysregulation. Current therapies for ankylosis spondylitis (AS), such as anti-tumor necrosis factor (TNF), anti-interleukin 17 (IL-17), and Janus kinase (JAK) inhibitors, improve clinical outcomes; however, they do not address upstream mitochondrial dysfunction or DNA-driven inflammasome activation. By contrast, other inflammasomes, such as AIM2, remain comparatively less studied. Since autoimmune diseases, including AS, are frequently accompanied by uncontrolled innate immune responses to self-DNA, these findings provide a framework for comprehending the mechanisms of AIM2 activation and its interaction with inflammation, mitophagy, and oxidative stress. Here, we review the current evidence on AIM2 inflammasome involvement in AS pathogenesis and its potential as a therapeutic target. This approach offers new insight into disease control through re-establishing the balance between mitochondrial dysfunction and autoimmunity. Full article
Show Figures

Figure 1

26 pages, 33224 KB  
Article
Ginkgolic Acid Inhibits VSMC Proliferation and Migration and Vascular Restenosis by Regulating Cell Cycle Progression and Cytoskeleton Rearrangement Through TCTN1
by Yuting Shao, Lingyan Yi, Qingyu Zhu, Yulin Zhou, Tingting Chen and Wenjuan Yao
Cells 2025, 14(23), 1922; https://doi.org/10.3390/cells14231922 - 3 Dec 2025
Cited by 1 | Viewed by 879
Abstract
Ginkgolic acid (GA) exhibits various biological activities, but its role in vascular restenosis remains unreported. GA (13:0) is a relatively abundant natural congener. This study aims to investigate and clarify the effects and mechanisms of GA (13:0) on vascular smooth muscle cell (VSMC) [...] Read more.
Ginkgolic acid (GA) exhibits various biological activities, but its role in vascular restenosis remains unreported. GA (13:0) is a relatively abundant natural congener. This study aims to investigate and clarify the effects and mechanisms of GA (13:0) on vascular smooth muscle cell (VSMC) proliferation and migration in vitro, as well as on balloon injury-induced vascular restenosis in rats. The results showed that GA (13:0) significantly inhibited VSMC proliferation, migration, and intimal thickening both in vitro and in vivo. Moreover, GA (13:0) reduced the expression of cyclin D1, cyclin E1, CDK2, and CDK4, as well as cyclin D1-CDK4 and cyclin E1-CDK2 binding, leading to G0/G1 arrest. Additionally, GA (13:0) suppressed vimentin expression and actin cytoskeleton polymerization and altered F-actin morphology. Comparative proteomics identified tectonic family member 1 (TCTN1) as a potential molecular target of GA (13:0). GA (13:0) reduced TCTN1 expression both in vitro and in vivo. Crucially, TCTN1 overexpression notably reversed the inhibitory effects of GA (13:0) on VSMC proliferation, migration, intimal thickening, expression and binding of cell cycle-related proteins, and vimentin expression. Concurrently, TCTN1 overexpression also reversed GA (13:0)-induced F-actin depolymerization and rearrangement and G0/G1 arrest. GA (13:0) significantly inhibited TCTN1 co-localization with vimentin and actin in vitro and in vivo. Furthermore, we found that CCCTC binding factor (CTCF) binds to the 162–176 site of the TCTN1 promoter to regulate TCTN1 transcription, and CTCF knockout significantly down-regulated TCTN1 protein levels. This study reveals that GA (13:0) inhibits TCTN1 transcription and expression, hindering G1/S transition, vimentin expression, and F-actin rearrangement, thereby suppressing vascular restenosis. Full article
Show Figures

Graphical abstract

16 pages, 6207 KB  
Communication
AI-Guided Dual Strategy for Peptide Inhibitor Design Targeting Structural Polymorphs of α-Synuclein Fibrils
by Jinfang Duan, Haoyu Zhang and Chuanqi Sun
Cells 2025, 14(23), 1921; https://doi.org/10.3390/cells14231921 - 3 Dec 2025
Cited by 2 | Viewed by 1562
Abstract
One of the most important events in the pathogenesis of Parkinson’s disease and related disorders is the formation of abnormal fibrils via the aggregation of α-synuclein (α-syn) with β-sheet-rich organization. The use of Cryo-EM has uncovered different polymorphs of the fibrils, each having [...] Read more.
One of the most important events in the pathogenesis of Parkinson’s disease and related disorders is the formation of abnormal fibrils via the aggregation of α-synuclein (α-syn) with β-sheet-rich organization. The use of Cryo-EM has uncovered different polymorphs of the fibrils, each having unique structural interfaces, which has made the design of inhibitors even more challenging. Here, a structure-guided framework incorporating AI-assisted peptide generation was set up with the objective of targeting the conserved β-sheet motifs that are present in various forms of α-syn fibrils. The ProteinMPNN, then, AlphaFold-Multimer, and PepMLM were employed to create short peptides that would interfere with the growth of the fibrils. The two selected candidates, T1 and S1, showed a significant inhibition of α-syn fibrillation, as measured by a decrease in the ThT fluorescence and the generation of either amorphous or fragmented aggregates. The inhibitory potency of the peptides was in line with the predicted interface energies. This research work illustrates that the integration of cryo-EM structural knowledge with the computational design method leads to the quick discovery of the wide-spectrum peptide inhibitors, which is a good strategy for the precision treatment of neurodegenerative diseases. Full article
(This article belongs to the Special Issue α-Synuclein in Parkinson’s Disease)
Show Figures

Figure 1

24 pages, 3159 KB  
Review
Wet Lab Techniques for the Functional Analysis of Circular RNA
by V. Praveen Chakravarthi and Lane K. Christenson
Cells 2025, 14(23), 1920; https://doi.org/10.3390/cells14231920 - 3 Dec 2025
Cited by 1 | Viewed by 1390
Abstract
Circular RNAs (circRNAs) emerge as alternate regulators of gene expression. CircRNAs are generated by back-splicing processes, are highly conserved, and are resistant to degradation. Recent advances in sequencing and computational tools have led to the discovery of the critical regulatory roles of these [...] Read more.
Circular RNAs (circRNAs) emerge as alternate regulators of gene expression. CircRNAs are generated by back-splicing processes, are highly conserved, and are resistant to degradation. Recent advances in sequencing and computational tools have led to the discovery of the critical regulatory roles of these molecules in different physiological and pathological processes. Different functions of circRNAs in many physiological processes have been reported in the past few years, such as miRNA sponge activity, protein decoy/sponge/recruiter activity, deviation from parental gene expression, and encoding proteins/peptides. Additionally, circRNAs are being used clinically as biomarkers. Technological advances in molecular biology over the past few years have led to the development of various techniques for detecting, quantifying, manipulating, and analyzing the functions of circRNAs. This article summarizes different wet lab techniques for preparing, detecting, validating, localizing, and interacting with circRNAs, as well as determining miRNA sponge activity and functional analysis. Full article
(This article belongs to the Section Cell Methods)
Show Figures

Figure 1

19 pages, 6225 KB  
Article
LRRC1 Promotes Angiogenesis Through Regulating AKT/GSK3β/β-Catenin/VEGFA Signaling Pathway in Hepatocellular Carcinoma
by Huanfei Liu, Zhentao Liu, Peitong Xie, Zihan Liu, Yaqing Zhang, Lanxiao Cao, Ning Shang, Mei Chen, Huixing Feng, Xiaowen Guan and Guifu Dai
Cells 2025, 14(23), 1919; https://doi.org/10.3390/cells14231919 - 3 Dec 2025
Cited by 1 | Viewed by 1141
Abstract
Tumor angiogenesis plays a crucial role in the progression of hepatocellular carcinoma (HCC), serving as a key process for metastasis and invasion. Leucine-rich repeat-containing 1 (LRRC1) has been reported to be abnormally upregulated in HCC. Nevertheless, the specific mechanism through which LRRC1 affects [...] Read more.
Tumor angiogenesis plays a crucial role in the progression of hepatocellular carcinoma (HCC), serving as a key process for metastasis and invasion. Leucine-rich repeat-containing 1 (LRRC1) has been reported to be abnormally upregulated in HCC. Nevertheless, the specific mechanism through which LRRC1 affects HCC is poorly understood. In our study, analysis of public datasets reveals a positive correlation between LRRC1 and VEGFA, which drives us to hypothesize the linkage between LRRC1 and tumor angiogenesis. Herein, we aimed to explore the role of LRRC1 in HCC angiogenesis and the involved mechanisms. In vitro, LRRC1 overexpression significantly increased the mRNA, protein, and secretory levels of VEGFA and promoted tumor-induced migration, invasion, and tube formation of HUVECs. Conversely, these effects were suppressed by the knockdown of LRRC1. In vivo, LRRC1 promoted the formation of new blood vessels in the chick embryo chorioallantois membrane, together with tumor growth and angiogenesis in xenograft mice. Further mechanism studies showed that LRRC1 enhances PDK1 stability by promoting its deubiquitination via USP7, thereby increasing AKT1 phosphorylation levels and activating the AKT/GSK3β/β-catenin/VEGFA signaling pathway, ultimately accelerating tumor angiogenesis in HCC. These findings demonstrated a novel role of LRRC1 in tumor angiogenesis, opening up new avenues for future research and treatment development. Full article
Show Figures

Figure 1

4 pages, 156 KB  
Editorial
Translational Research on Solid Tumors: Bridging Molecular Insights and Clinical Impact
by Milena Urbini, Paola Ulivi and Giorgia Marisi
Cells 2025, 14(23), 1918; https://doi.org/10.3390/cells14231918 - 3 Dec 2025
Viewed by 491
Abstract
Translational oncology continues to advance through the integration of biological discoveries, technological innovations and clinical applications [...] Full article
(This article belongs to the Special Issue Translational Research on Solid Tumors)
22 pages, 2395 KB  
Article
Characterization of Stimulated γδ T Cells: Phenotypic Analysis and Implications for Allogeneic Cellular Immunotherapy
by Anna Bold, Heike Gross, Marco Bardenbacher, Elisabeth Holzmann, Stefan Knop and Martin Wilhelm
Cells 2025, 14(23), 1917; https://doi.org/10.3390/cells14231917 - 2 Dec 2025
Cited by 1 | Viewed by 1344
Abstract
Due to their anti-tumor activity and non-major histocompatibility complex (MHC) binding T cell receptor, γδ T cells are suitable candidates for allogeneic cellular immunotherapy in cancer. Recently, we developed a new protocol called Ko-Op for stimulation of γδ T cells (specifically Vy9Vδ2 T [...] Read more.
Due to their anti-tumor activity and non-major histocompatibility complex (MHC) binding T cell receptor, γδ T cells are suitable candidates for allogeneic cellular immunotherapy in cancer. Recently, we developed a new protocol called Ko-Op for stimulation of γδ T cells (specifically Vy9Vδ2 T cells) that generates a cell product consisting mainly of γδ T cells with preserved anti-tumor activity targeted for clinical-grade application. In this study, we investigated the phenotype of stimulated γδ T cells and correlated this with results of functional assays to obtain a deeper understanding of the characteristics of stimulated γδ T cells. Additionally, an intensive analysis of surface molecules of unstimulated and stimulated γδ T cells is presented. Since heterogeneous results regarding the response to therapy with γδ T cells observed in earlier clinical trials could be a consequence of various extents of γδ T cell adhesion and migration ability, we addressed surface molecules associated with cellular activity and adhesion and migration functions as well. By investigating correlations between the phenotype of unstimulated γδ T cells and cellular cytotoxicity, as well as the degranulation ability of stimulated γδ T cells, we could draw conclusions about optimal donors for further allogeneic cellular therapies. Finally, we demonstrated that the phenotype varies over the time of culture and is clearly modifiable by changing the stimulation protocol. Full article
(This article belongs to the Special Issue Unconventional T Cells in Health and Disease)
Show Figures

Figure 1

16 pages, 1469 KB  
Article
New Biomarkers in the Diagnosis and Prognosis of Dilated Cardiomyopathy: Pro-Resolving Lipids and miRNAs
by Rafael I. Jaén, Sergio Sánchez-García, María Fernández-Velasco, Irene Cuadrado, Beatriz de las Heras, Lisardo Boscá and Patricia Prieto
Cells 2025, 14(23), 1916; https://doi.org/10.3390/cells14231916 - 2 Dec 2025
Viewed by 946
Abstract
Dilated cardiomyopathy is a major cause of heart failure and is one of the most common forms of cardiomyopathy worldwide. Although there has been significant progress in its clinical management, early diagnosis and precise prognosis remain challenging due to the lack of specificity [...] Read more.
Dilated cardiomyopathy is a major cause of heart failure and is one of the most common forms of cardiomyopathy worldwide. Although there has been significant progress in its clinical management, early diagnosis and precise prognosis remain challenging due to the lack of specificity in current biomarkers. As inflammation plays a key role in DCM, we determined the levels of systemic inflammatory markers and specific pro-resolving lipid mediators (SPMs) in a cohort of DCM patients. Our data show that the levels of lipoxin A4 significantly increased in DCM patients (343 + 75.1 pg/mL in controls vs. 482.2 ± 159.1 pg/mL in DCM patients), whereas the opposite was observed for resolving D1 (57.18 ± 32.68 pg/mL in controls vs. 38.55 ± 25.13 pg/mL in DCM patients). These results may indicate that SPMs could be considered new biomarkers related to the progression of this pathology. Moreover, since microRNAs (miRNAs) are also considered potential biomarkers at the molecular level, we conducted comprehensive miRNA expression profiling using a high-throughput array platform in our cohort. Of the differentially expressed miRNAs identified, we chose to focus on two that were significantly upregulated (miR378-3p and miR486-5p; more than two-folds) or downregulated (miR142-3p and miR328-3p < 20% and 40% vs. the control, respectively) in DCM patients, all of them strongly associated with inflammatory pathways. The selected miRNAs showed considerable potential as biomarkers, exhibiting statistical significance after ROC analysis. In fact, improved performance was observed when combining both miR142-3p and miR328-3p, using a LASSO regression model. However, we found no correlation between miRNAs and traditional inflammatory markers or SPMs ruling out the possibility to proposing them as combined biomarkers in this case. The heterogeneity of DCM leads to the need to identify new biomarkers that, either individually or in combination, may improve the prognosis of affected individuals. In our study, we have identified that some of the main SPMs can provide valuable information about disease progression, in addition to the combination of certain circulating miRNAs, which show promising prognostic values in our cohort. Thus, we have identified novel biomarkers that integrate inflammatory profiles with specific circulating miRNA expression patterns is an important step towards more targeted patient stratification in DCM. This approach can improve DCM diagnosis and prognosis, supporting the development of personalized treatments through a multi-parameter panel of biomarkers that can be measured in peripheral blood and used in routine clinical practice. Such a strategy can enable earlier treatment, resulting in better patient outcomes and quality of life. Full article
Show Figures

Graphical abstract

46 pages, 7294 KB  
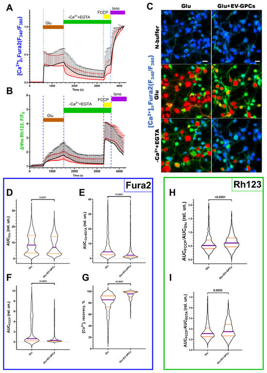
Article
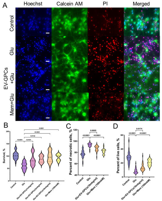
Extracellular Vesicles from iPSC-Derived Glial Progenitor Cells Prevent Glutamate-Induced Excitotoxicity by Stabilising Calcium Oscillations and Mitochondrial Depolarisation
by Margarita Shedenkova, Anastasiia Gurianova, Irina Krasilnikova, Anastasia Sudina, Evgeny Karpulevich, Yaroslav Maksimov, Marina Samburova, Egor Guguchkin, Zlata Nefedova, Valentina Babenko, Daniil Frolov, Kirill Savostyanov, Timur Fatkhudinov, Dmitry Goldshtein, Zanda Bakaeva and Diana Salikhova
Cells 2025, 14(23), 1915; https://doi.org/10.3390/cells14231915 - 2 Dec 2025
Viewed by 3957
Abstract
Neurodegenerative diseases pose a significant challenge to modern medicine. Despite significant advances in neurology, current therapeutic approaches often prove insufficient to treat such disorders. This study investigates the neuroprotective effect of extracellular vesicles derived from glial derivates of human-induced pluripotent stem cells. The [...] Read more.
Neurodegenerative diseases pose a significant challenge to modern medicine. Despite significant advances in neurology, current therapeutic approaches often prove insufficient to treat such disorders. This study investigates the neuroprotective effect of extracellular vesicles derived from glial derivates of human-induced pluripotent stem cells. The extracellular vesicle’s cargo was characterised by proteomic analysis. The neuroprotective effect was assessed using a model of glutamate excitotoxicity performed on a primary culture of cortical neuroglial cells. The viability of cells was estimated using the MTT test and morphometric analyses. A comprehensive methodology was applied to investigate intracellular mechanisms, integrating assessments of intracellular calcium concentrations, mitochondrial membrane potential, and targeted inhibition of the PI3K-Akt pathway. Transcriptomic analysis of neuroglial cultures was used to validate the role of obtained mechanisms of extracellular vesicle’s neuroprotective effect. The obtaining results demonstrated the improvement of neuronal survival by reducing intracellular calcium levels and stabilising mitochondrial membrane potential under glutamate-induced excitotoxicity via PI3K-Akt signalling pathway activation. Moreover, the vesicles contained proteins that contribute to preventing apoptotic processes, activating regeneration of the nervous system, and modulating calcium ion transport and are associated with redox processes. Further transcriptomic analyses of neuroglial cultures treated with EVs showed an up-regulation of genes associated with regeneration, inhibition of calcium ion transport, regulation of membrane depolarisation, and negative regulation of apoptotic pathways. Full article
(This article belongs to the Section Cellular Neuroscience)
Show Figures

Figure 1

19 pages, 5107 KB  
Article
CFTR Modulator Response in Nasal Organoids Derived from People with Cystic Fibrosis
by Stefania Lo Cicero, Germana Castelli, Aurora Ceci, Anna Maria Cerio, Giovanna Blaconà, Mariarita Virgulti, Sara Allushi, Giovanni Sette, Francesca Spadaro, Felice Amato, Paola Melotti, Claudio Sorio, Giuseppe Cimino, Mauro Biffoni, Marco Lucarelli and Adriana Eramo
Cells 2025, 14(23), 1914; https://doi.org/10.3390/cells14231914 - 2 Dec 2025
Cited by 1 | Viewed by 1534
Abstract
Despite the progressive extension of CFTR variant eligibility to the triple combination of elexacaftor/tezacaftor/ivacaftor (ETI), most rare CFTR pathogenic variants remain ineligible for CFTR modulators. It is crucial to determine whether unexplored variants are rescuable by clinical modulators and to identify innovative therapeutic [...] Read more.
Despite the progressive extension of CFTR variant eligibility to the triple combination of elexacaftor/tezacaftor/ivacaftor (ETI), most rare CFTR pathogenic variants remain ineligible for CFTR modulators. It is crucial to determine whether unexplored variants are rescuable by clinical modulators and to identify innovative therapeutic strategies for rescuing non-responder variants. The approach known as “theratyping” (in vitro testing of genotypes) has been accepted by the Food and Drug Administration (FDA) for the extension of clinical modulators’ approval for in vitro responding genotypes. We used one of the most advanced models for theratyping: organoids derived from nasal epithelia of people with cystic fibrosis (pwCF). We optimized the forskolin-induced swelling (FIS) of organoids to assess CFTR basal or modulator-restored function. Nasal organoids mimicked the original epithelial tissue, CFTR residual activity, and modulator response. We set up the FIS assay using nasal organoids with reference genotypes and theratyped 38 rare (non-F508del) CFTR genotypes, either eligible or non-eligible for FDA approval, for treatment with ETI or ivacaftor. We found strong correspondence between the in vitro response of CFTR variants to modulators and their FDA approval status. Additionally, some previously uncharacterized CFTR variants have proven responsive to clinical modulators, with significant therapeutic implications. These results suggest that the nasal organoid FIS assay, pending confirmation of the prediction in the corresponding pwCF, might be considered as a powerful in vitro tool to predict modulator efficacy in each pwCF, guiding out-of-label prescription in CF, and to identify uncharacterized variants responsive to modulators. This approach may allow comparison of the efficacy of different therapeutics or the identification of innovative strategies for non-responding genotypes, improving personalized therapy and quality of life for pwCF. Full article
Show Figures

Graphical abstract

42 pages, 1600 KB  
Review
Bridging the Translational Gap: Rethinking Smooth Muscle Cell Plasticity in Atherosclerosis Through Human-Relevant In Vitro Models
by Liliana Som and Nicola Smart
Cells 2025, 14(23), 1913; https://doi.org/10.3390/cells14231913 - 2 Dec 2025
Cited by 2 | Viewed by 2491
Abstract
While vascular smooth muscle cell (SMC) plasticity is increasingly recognised as a critical driver of atherosclerosis progression, most mechanistic insights derive from murine models that fail to fully capture the diversity and complexity of human SMC phenotypes. This creates a translational gap in [...] Read more.
While vascular smooth muscle cell (SMC) plasticity is increasingly recognised as a critical driver of atherosclerosis progression, most mechanistic insights derive from murine models that fail to fully capture the diversity and complexity of human SMC phenotypes. This creates a translational gap in our understanding of disease-relevant cell states. Human single-cell and genetic studies reveal a broader spectrum of SMC phenotypes, many of which remain uncaptured by existing experimental models. In this review, we argue that better human in vitro models, when critically assessed and integrated with omics data from human disease, can help bridge this gap. We examine how different in vitro systems, from simple monocultures to advanced co-culture and 3D platforms, can model human SMC plasticity, and how benchmarking against human single-cell and multi-omics data can guide model selection, validation, and refinement. Full article
Show Figures

Figure 1

14 pages, 1479 KB  
Article
Alternative Splicing (AS) Provides an Alternative Mechanism for Regulating GLIS3 Expression and Activity
by David W. Scoville, Sara A. Grimm, Jason G. Williams and Anton M. Jetten
Cells 2025, 14(23), 1912; https://doi.org/10.3390/cells14231912 - 2 Dec 2025
Viewed by 919
Abstract
The Krüppel-like transcription factor GLIS3 plays an important regulatory role in the development of various tissues, both in mice and humans. Loss-of-function mutations in GLIS3 are implicated in several pathologies, including polycystic kidney disease, diabetes, and hypothyroidism. Previous studies have reported that the [...] Read more.
The Krüppel-like transcription factor GLIS3 plays an important regulatory role in the development of various tissues, both in mice and humans. Loss-of-function mutations in GLIS3 are implicated in several pathologies, including polycystic kidney disease, diabetes, and hypothyroidism. Previous studies have reported that the mouse Glis3 gene generates a 7524 bp mRNA encoding a 935 amino acid (aa) protein, with a homologous human protein of 930 aa. Here, we identify a shorter mouse mRNA lacking the third exon, producing a shorter 659 aa GLIS3 protein. This shorter transcript is expressed at a higher level than the longer transcript in all mouse tissues tested and produces a protein that is more stable and exhibits a greater transactivation potential. This suggests that the 276 aa N-terminus in the longer mouse GLIS3 protein encompasses important regulatory domain(s). Mass spectrometry identified several phosphorylation sites that may contribute to the post-translational regulation of GLIS3 activity and function and several known members of co-activator and co-repressor complexes, consistent with the concept that GLIS3 can act both as a transcriptional repressor and activator. These data offer important insights into how GLIS3 activity is regulated and offer potential mechanisms for its control during tissue development and disease. Full article
Show Figures

Figure 1

17 pages, 2616 KB  
Article
Advanced Glycation End Products Promote PGE2 Production in Ca9-22 Cells via RAGE/TLR4-Mediated PKC–NF-κB Pathway
by Misae Ono, Natsuko Tanabe, Risa Ichikawa, Keiko Tomita, Soichiro Manaka, Hideaki Seki, Yuri Imai, Mayu Aoki, Yuma Masai, Tadahiro Takayama, Naoto Suzuki and Shuichi Sato
Cells 2025, 14(23), 1911; https://doi.org/10.3390/cells14231911 - 2 Dec 2025
Viewed by 1156
Abstract
Advanced glycation end products (AGEs) are compounds that accumulate in hyperglycemic states, contributing significantly to the development of diabetes and its complications, including the exacerbation of periodontal disease. We hypothesized that AGEs affect the expression of inflammatory mediators in gingival cells, thus contributing [...] Read more.
Advanced glycation end products (AGEs) are compounds that accumulate in hyperglycemic states, contributing significantly to the development of diabetes and its complications, including the exacerbation of periodontal disease. We hypothesized that AGEs affect the expression of inflammatory mediators in gingival cells, thus contributing to the increased severity of periodontitis observed in diabetic patients. Thus, we stimulated the gingival epithelial carcinoma-derived cell line, Ca9-22, with AGEs and examined their effect on the expression of prostaglandin E2 (PGE2) and its primary synthesizing enzyme, cyclooxygenase 2 (COX2), key inflammatory mediators in periodontitis. AGEs significantly increased the expression levels of COX2 (n = 6, p < 0.001) and the production of PGE2 (n = 5, p < 0.05) compared to untreated control and bovine serum albumin (BSA) groups. The receptor for AGEs (RAGE) inhibitor FPS-ZM1 blocked the AGEs-stimulatory effects on COX2 (n = 7, p < 0.01), PGE2 (n = 6, p < 0.001), and Toll-like receptor 4 (TLR4) expression (n = 7, p < 0.001). Furthermore, AGEs induced the phosphorylation of protein kinase C (p-PKC) via the TLR4 pathway (n = 7, p < 0.01). Crucially, AGEs enhanced NF-κB nuclear accumulation, which was inhibited by blocking either RAGE (n = 5, p < 0.0001) or TLR4 (n = 5, p < 0.0001). In conclusion, these findings demonstrate that AGEs increase PGE2 production in Ca9-22 cells primarily through a signaling cascade involving RAGE and the TLR4-PKC-NF-κB pathway. Our results suggest TLR4 as a critical mediator that contributes to AGEs-induced inflammation. Full article
(This article belongs to the Special Issue Cellular Mechanisms in Oral Cavity Homeostasis and Disease)
Show Figures

Graphical abstract

26 pages, 594 KB  
Review
Thermoregulatory Dysfunction in Parkinson’s Disease: Mechanisms, Implications, and Therapeutic Perspectives
by Zechariah S. Pressnell, Lee E. Neilson, Domenico Tupone, Ronald F. Pfeiffer and Delaram Safarpour
Cells 2025, 14(23), 1910; https://doi.org/10.3390/cells14231910 - 2 Dec 2025
Cited by 2 | Viewed by 2673
Abstract
Thermoregulatory dysfunction—temperature intolerance and/or inappropriate compensation—is an underrecognized feature of Parkinson’s disease (PD) and is linked to poor quality of life. Multiple mechanisms may underlie this dysfunction, including α-synuclein deposition in relevant structures, altered functional connectivity in thermoregulatory networks, and disrupted neurotransmitter modulation, [...] Read more.
Thermoregulatory dysfunction—temperature intolerance and/or inappropriate compensation—is an underrecognized feature of Parkinson’s disease (PD) and is linked to poor quality of life. Multiple mechanisms may underlie this dysfunction, including α-synuclein deposition in relevant structures, altered functional connectivity in thermoregulatory networks, and disrupted neurotransmitter modulation, on top of the deleterious consequences of aging. Although multiple advanced tests can confirm this dysfunction, diagnosis is largely based on a detailed history. Once this critical symptom is identified, management focuses on crisis prevention and safety, as PD-specific clinical trials are often lacking. This narrative review of the literature addresses mechanisms, clinical expression, diagnostic evaluation, and management of thermoregulatory dysfunction in PD to help guide care for this underappreciated, yet potentially debilitating, non-motor symptom of PD. Future PD-specific trials are needed to further clarify underlying mechanisms and improve treatment options. Full article
(This article belongs to the Special Issue Exclusive Review Papers in Parkinson's Research)
Show Figures

Figure 1

14 pages, 2473 KB  
Article
Artificial Intelligence for Liquid Biopsy: FTIR Spectroscopy and Autoencoder-Based Detection of Cancer Biomarkers in Extracellular Vesicles
by Riccardo Di Santo, Benedetta Niccolini, Enrico Rosa, Marco De Spirito, Fabrizio Pizzolante, Dario Pitocco, Linda Tartaglione, Alessandro Rizzi, Umberto Basile, Valentina Petito, Antonio Gasbarrini, Guido Gigante and Gabriele Ciasca
Cells 2025, 14(23), 1909; https://doi.org/10.3390/cells14231909 - 2 Dec 2025
Cited by 4 | Viewed by 1212
Abstract
Extracellular vesicles (EVs) are increasingly recognized as promising non-invasive biomarkers for cancer and other diseases, but their clinical translation remains limited by the lack of comprehensive characterization strategies. Spectroscopic approaches such as Fourier-transform infrared (FTIR) spectroscopy can provide a global biochemical fingerprint of [...] Read more.
Extracellular vesicles (EVs) are increasingly recognized as promising non-invasive biomarkers for cancer and other diseases, but their clinical translation remains limited by the lack of comprehensive characterization strategies. Spectroscopic approaches such as Fourier-transform infrared (FTIR) spectroscopy can provide a global biochemical fingerprint of intact EVs, but their interpretation requires advanced analytical tools. In this study, we applied an autoencoder-based framework to attenuated total reflection FTIR (ATR-FTIR) spectra of blood-derived components, including plasma, red blood cells (RBCs), RBC-ghosts, and EVs, comprising 278 samples collected from 135 patients, to obtain latent features capable of capturing biologically meaningful variability. The autoencoder compressed spectra into 12 latent features while preserving spectral information with low reconstruction error. Unsupervised UMAP projection of the latent features separated the blood components into different clusters, supporting their biological relevance. The model was then applied to EV spectra from patients with hepatocellular carcinoma (HCC) and cirrhotic controls. Four features significantly differed between the two groups, and an elastic-net regularized logistic model evaluated with a leave-one-out cross-validation framework retained a single latent feature, achieving an out-of-fold ROC AUC of 0.785 (95% CI 0.602–0.967), with performance broadly comparable to that typically reported for AFP, the most commonly used biomarker for HCC. This study provides the first proof-of-concept that an autoencoder can be applied to FTIR spectra of EVs, extracting biologically relevant latent features with potential application in cancer detection. Full article
(This article belongs to the Special Issue Extracellular Vesicles as Biomarkers for Human Disease)
Show Figures

Figure 1

12 pages, 1094 KB  
Article
A20 and TNIP-3 Reduce NF-κB-Mediated Paracrine Responses to Hypoxia/Hyperglycemia-Induced Endothelial Senescence
by Lara Russo, Serena Babboni, Serena Del Turco and Giuseppina Basta
Cells 2025, 14(23), 1908; https://doi.org/10.3390/cells14231908 - 2 Dec 2025
Viewed by 1020
Abstract
Background: Hypoxia and ageing both involve impaired oxygen delivery, leading to oxidative damage, and endothelial cell (EC) dysfunction. In the presence of chronic hyperglycemia, these effects are amplified, accelerating EC senescence and vascular impairment. Methods: We assessed key mediators of inflammatory signalling and [...] Read more.
Background: Hypoxia and ageing both involve impaired oxygen delivery, leading to oxidative damage, and endothelial cell (EC) dysfunction. In the presence of chronic hyperglycemia, these effects are amplified, accelerating EC senescence and vascular impairment. Methods: We assessed key mediators of inflammatory signalling and senescence, as well as transcriptional regulators responsive to oxidative stress in ECs exposed to high glucose (30.5 mmol/L) for 72 h under either normoxia (21% O2) or prolonged (16 h) hypoxia (2% O2) followed by 2 h of reoxygenation. Results: ECs exposed to high glucose and hypoxia developed a senescent phenotype, as indicated by increased expression of p21 and p16, and elevated β-galactosidase staining. Interestingly, hypoxia-induced senescence did not coincide with the classical senescence-associated secretory phenotype (SASP). Compared to normoxia, ECs exposed to hypoxia, particularly under high-glucose conditions, showed reduced NF-κB-driven proinflammatory secretome (MCP-1, IL-6, IL-8), downregulation of the NF-κB p50 subunit, and simultaneous upregulation of the angiogenic factor VEGF-A with downregulation of YAP-1, a key regulator of cell survival. Notably, we observed a strong upregulation of A20 and TNIP-3, two well-characterized negative regulators of NF-κB signalling. Conclusions: Hypoxia-induced senescence did not trigger a typical inflammatory SASP. Although ECs enter a senescent state, they activate an anti-inflammatory response, suppressing NF-κB signalling and increasing the expression of its inhibitors, A20 and TNIP-3. This may reflect a non-canonical senescence response whose functional significance remains to be determined. Full article
Show Figures

Figure 1

32 pages, 1089 KB  
Systematic Review
Thermogenic Differentiation of Human Adipocyte Precursors in Culture: A Systematic Review
by Gislainy Lorrany Anatildes da Silva de Paula, Erica Correia Garcia, Bruna Teles Soares Beserra and Angelica Amorim Amato
Cells 2025, 14(23), 1907; https://doi.org/10.3390/cells14231907 - 2 Dec 2025
Cited by 1 | Viewed by 1771
Abstract
Thermogenic adipocytes present a promising therapeutic strategy for metabolic diseases. While murine models have provided valuable insights into thermogenic adipose tissue, their relevance to human physiology is constrained by species-specific differences in tissue distribution and thermogenic capacity. In vitro human models offer a [...] Read more.
Thermogenic adipocytes present a promising therapeutic strategy for metabolic diseases. While murine models have provided valuable insights into thermogenic adipose tissue, their relevance to human physiology is constrained by species-specific differences in tissue distribution and thermogenic capacity. In vitro human models offer a more controlled platform to study adipocyte differentiation, addressing challenges such as limited access to deep fat depots and individual variability. This systematic review summarizes the current literature on human in vitro models for thermogenic adipocyte induction, encompassing 117 studies involving primary human adipocyte progenitors differentiated into thermogenic adipocytes in 2D cultures. Most studies relied on classical adipogenic inducers, including isomethylbutylxanthine, dexamethasone, and insulin, with additional use of triiodothyronine, rosiglitazone, or indomethacin. A few studies incorporated adrenergic stimulation or exposure to lower temperatures to simulate cold exposure. Notably, some studies demonstrated successful differentiation under serum-free, chemically defined conditions, highlighting their potential for reproducibility and translational relevance. A key limitation remains the predominant reliance on gene expression as the primary outcome, with few studies assessing mitochondrial respiration or broader metabolic functions. Moving forward, the development and adoption of standardized, functionally validated protocols will be critical to fully realize the potential of human in vitro thermogenic adipocyte models in metabolic research. Full article
(This article belongs to the Section Cell Methods)
Show Figures

Figure 1

24 pages, 7660 KB  
Article
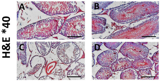
Thymoquinone Attenuates Aluminum Chloride-Induced Testicular Injury by Inhibiting NLRP3/Caspase 1/IL-1β Inflammasome Signaling and Polarizing the Macrophages Toward Anti-Inflammatory M2 Phenotype
by Heba M. Elhessy, Basma Adel Khattab, Alaa M. Badawy, Hassan Reda Hassan Elsayed, Mansour A. Alghamdi, Hind Zafrah, Mohammed R. Rabei, Ola A. Habotta and Nermeen H. Lashine
Cells 2025, 14(23), 1906; https://doi.org/10.3390/cells14231906 - 1 Dec 2025
Cited by 1 | Viewed by 1269
Abstract
In recent decades, the quantity of sperm and the quality of semen have decreased, causing an increased incidence of male infertility. The increased exposure to environmental pollutants and metals, including aluminum, is one of the causes. Aluminum is reported to activate the proinflammatory [...] Read more.
In recent decades, the quantity of sperm and the quality of semen have decreased, causing an increased incidence of male infertility. The increased exposure to environmental pollutants and metals, including aluminum, is one of the causes. Aluminum is reported to activate the proinflammatory macrophages and the NOD-like receptor pyrin domain-containing 3 (NLRP3) inflammasome pathway in many organs. Thymoquinone (TQ), the bioactive component of Nigella sativa, possesses immunomodulatory, anti-inflammatory, anti-apoptotic, and antioxidant properties. The purpose of this work is to investigate how thymoquinone affects aluminum chloride (AlCl3)-induced testicular damage and to study, for the first time, its role in modifying the inflammasome pathway, specifically NLRP3/caspase-1/IL-1β, and in targeting macrophage polarization. Negative control, TQ control (10 mg/kg/d), AlCl3 group (100 mg/kg/d), and AlCl3 + TQ group were the rat groups. Serum testosterone, FSH, and LH were measured, along with a seminal analysis, evaluation of testicular oxidative stress markers, and assessment of testicular enzymes LDH, SDH, and ACP. NLRP3, caspase-1, IL-1β, CD68, and CD163 immunohistochemical staining, as well as histological alterations, were evaluated. TQ could lower oxidative stress markers, limit the AlCl3-induced activation of the NLRP3/caspase-1/IL-1β inflammasome pathway, and induce macrophage polarization toward an M2 anti-inflammatory phenotype, thereby restoring testicular enzymes, histological structure, semen quality, and hormone levels. Thymoquinone attenuates aluminum chloride-induced testicular injury by inhibiting NLRP3/caspase-1/IL-1β inflammasome signaling and polarizing the macrophages toward an anti-inflammatory M2 phenotype. Full article
(This article belongs to the Section Tissues and Organs)
Show Figures

Figure 1

40 pages, 855 KB  
Review
The Growing Significance of microRNAs in Osteoporosis
by Alika Sarkar, Sana Sarkar, Afreen Anwar, Ji Woong Kim, Jae-Hyuck Shim and Aijaz Ahmad John
Cells 2025, 14(23), 1905; https://doi.org/10.3390/cells14231905 - 1 Dec 2025
Cited by 1 | Viewed by 1662
Abstract
Osteoporosis is an aging-related disease characterized by low bone mineral density and deteriorated bone structure, resulting in an increased risk of fractures. Currently, most osteoporosis therapies target osteoclasts to inhibit bone resorption, while the three FDA-approved anabolic agents include parathyroid hormone, parathyroid hormone-related [...] Read more.
Osteoporosis is an aging-related disease characterized by low bone mineral density and deteriorated bone structure, resulting in an increased risk of fractures. Currently, most osteoporosis therapies target osteoclasts to inhibit bone resorption, while the three FDA-approved anabolic agents include parathyroid hormone, parathyroid hormone-related protein, and anti-sclerostin antibody that promote osteoblast function. However, long-term treatment with these agents is associated with potential adverse effects and decreased therapeutic efficacy. This has prompted exploration of novel therapeutic strategies, including microRNAs (miRNAs), which are emerging as promising candidates. miRNAs have been reported to play important roles in regulating pathways involved in bone formation and resorption. In addition to their direct roles in osteoblasts and osteoclasts, miRNAs also serve as key mediators of communication between these cells, which is essential for maintaining bone homeostasis. The complexity of osteoporosis requires versatile regulators such as miRNAs that can modulate multiple biological pathways. Recent studies have demonstrated the potential of miRNA-based therapy to restore bone homeostasis in osteoporotic models. However, further studies are needed to develop tissue-specific delivery systems and evaluate long-term safety to improve the therapeutic potential of miRNAs as new osteoporosis drugs. Full article
Show Figures

Figure 1

20 pages, 2649 KB  
Article
Antiretroviral Drugs Impact Autophagy Differently in Primary Human Astrocytes
by Laura Cheney, Grace McDermott, Hillary Guzik and Joan W. Berman
Cells 2025, 14(23), 1904; https://doi.org/10.3390/cells14231904 - 1 Dec 2025
Viewed by 2465
Abstract
While antiretroviral therapy (ART) has significantly improved the morbidity of HIV infection, ART may contribute to the pathogenesis of HIV associated neurocognitive impairment (HIV-NCI) by interfering with autophagic processes in astrocytes. Autophagy and mitophagy remove unwanted/damaged material and mitochondria from the intracellular environment, [...] Read more.
While antiretroviral therapy (ART) has significantly improved the morbidity of HIV infection, ART may contribute to the pathogenesis of HIV associated neurocognitive impairment (HIV-NCI) by interfering with autophagic processes in astrocytes. Autophagy and mitophagy remove unwanted/damaged material and mitochondria from the intracellular environment, respectively. Dysregulated autophagy in astrocytes, abundant CNS cells with crucial homeostatic functions, contributes to many neurodegenerative diseases. Few studies have examined effects of ART on autophagy in astrocytes. We treated primary human astrocytes with a common ART regimen and performed LC3B-II and p62 turnover assays. ART significantly inhibited both LC3B-II and p62 turnover. Since p62, one autophagy receptor that mediates mitophagy, autophagic clearance of mitochondria, turnover was inhibited, we also examined mitophagy. While ART decreased BNIP3L/Nix homodimers, there were no changes in PINK1, Parkin, Mt-CO2, mitochondrial mass, or mitochondria–lysosome colocalization, indicating that ART did not inhibit mitophagy. We show that antiretroviral drugs have distinct effects on autophagic processes in astrocytes, which represents an alteration in their homeostasis, a major function of autophagy. This likely contributes to HIV-NCI. Understanding these impacts is important for improving ART for PWH, who have, by necessity, ongoing ART exposure. It also facilitates development of therapies for HIV-NCI that may include modulation of autophagy. Full article
(This article belongs to the Special Issue Autophagy in Neurological Disorders)
Show Figures

Figure 1

15 pages, 671 KB  
Review
Cellular Interactions of Cardiac Repair After Myocardial Infarction
by Merry L. Lindsey, Ashton F. Oliver, Amadou Gaye, Pius N. Nde, Kristine Y. DeLeon-Pennell and Germán E. González
Cells 2025, 14(23), 1903; https://doi.org/10.3390/cells14231903 - 1 Dec 2025
Cited by 3 | Viewed by 2408
Abstract
When blood flow to a part of the myocardial muscle is reduced or blocked, it leads to tissue ischemia in that region. Myocardial infarction (MI) occurs when the ischemic insult is of sufficient duration in time to induce cardiomyocyte death and subsequent activation [...] Read more.
When blood flow to a part of the myocardial muscle is reduced or blocked, it leads to tissue ischemia in that region. Myocardial infarction (MI) occurs when the ischemic insult is of sufficient duration in time to induce cardiomyocyte death and subsequent activation of the innate immune response. MI initiates a complex cascade of cellular and molecular events within the left ventricle. Inflammatory cells rapidly infiltrate the infarcted area to remove necrotic tissue, setting the stage for reparative wound healing processes. Over the ensuing days, various cell populations—including leukocytes, fibroblasts, and endothelial cells—are attracted to the infarcted site by inflammatory cytokines and chemokines. The activated cells at the site of injury contribute to tissue remodeling and scar formation through the deposition of extracellular matrix components, particularly collagen. While scar formation is essential for structural stabilization of the infarct region to replace the loss of cardiomyocytes, scar tissue also increases myocardial stiffness and impairs cardiac contractile function. This review summarizes our knowledge regarding cellular dynamics, inflammatory signaling, and cardiac remodeling that govern MI healing. We identify the current gaps in the field and provide a foundational resource for those seeking to understand the biological underpinnings of cardiac repair following MI. Full article
Show Figures

Figure 1

32 pages, 6169 KB  
Review
Toll-like Receptors in Inborn Errors of Immunity in Children: Diagnostic Potential and Therapeutic Frontiers—A Review of the Latest Data
by Aleksandra Jurczuk, Paulina Bałdyga, Adam Płoński, Maria Jurczuk and Marzena Garley
Cells 2025, 14(23), 1902; https://doi.org/10.3390/cells14231902 - 1 Dec 2025
Cited by 1 | Viewed by 1499
Abstract
Inborn errors of immunity (IEIs), formerly referred to as primary immunodeficiencies (PID), represent a heterogeneous group of hereditary disorders that significantly increase patients’ susceptibility to severe and recurrent infections. Toll-like receptors (TLRs) play a pivotal role in host defense as fundamental components of [...] Read more.
Inborn errors of immunity (IEIs), formerly referred to as primary immunodeficiencies (PID), represent a heterogeneous group of hereditary disorders that significantly increase patients’ susceptibility to severe and recurrent infections. Toll-like receptors (TLRs) play a pivotal role in host defense as fundamental components of innate immunity, while also linking it to adaptive immune responses. This review summarizes advances in understanding the involvement of TLRs in the pathogenesis of IEIs in children. It highlights genetic defects such as deficiencies in MyD88, IRAK-4, NEMO, and TLR3, which lead to distinct clinical phenotypes, for example, increased susceptibility to bacterial infections or herpes simplex virus type-1 (HSV-1) encephalitis. The review also examines more complex disorders, including chronic granulomatous disease (CGD), common variable immunodeficiency (CVID), and X-linked agammaglobulinemia (XLA), in which TLR signaling may be either impaired or dysregulated. This analysis demonstrates the growing importance of functional assays evaluating TLR activity as a diagnostic tool complementary to genetic testing, as well as their potential to precisely characterize immunological phenotypes. Furthermore, current therapeutic perspectives are discussed, including the use of TLR agonists, which have shown promising results in oncology, the role of gene therapy as a causal treatment option, and a proposed diagnostic algorithm incorporating TLR-based evaluation. Despite significant progress, substantial knowledge gaps remain, particularly regarding the full spectrum of TLR signaling abnormalities across IEI subtypes. The conclusions emphasize the need for large-scale, international studies to achieve a comprehensive understanding of pathogenic mechanisms and to develop more targeted and effective therapeutic interventions for children affected by these rare disorders. Full article
(This article belongs to the Collection Toll-Like Receptors in Pathologies)
Show Figures

Figure 1

23 pages, 3219 KB  
Article
Interplay Between Ribosomal Gene Deficiency and Calorie Restriction in Shaping Yeast Biosynthetic Capacity
by Roman Maslanka and Renata Zadrag-Tecza
Cells 2025, 14(23), 1901; https://doi.org/10.3390/cells14231901 - 1 Dec 2025
Viewed by 854
Abstract
Biosynthetic capacity, particularly in protein production, significantly influences cells’ physiological efficiency and their ability to proliferate. Numerous studies have suggested that reducing protein synthesis can extend lifespan and improve indicators of cellular efficiency. However, the precise mechanism behind this phenomenon remains unclear. This [...] Read more.
Biosynthetic capacity, particularly in protein production, significantly influences cells’ physiological efficiency and their ability to proliferate. Numerous studies have suggested that reducing protein synthesis can extend lifespan and improve indicators of cellular efficiency. However, the precise mechanism behind this phenomenon remains unclear. This study employed a model combining two methods to reduce biosynthetic activity—the deletion of genes encoding ribosomal proteins (e.g., RPL20A, RPL20B, and RPS6B) and calorie restriction—to analyse the relationships among biosynthetic capacity, cell size, and physiological efficiency. The results indicate that, under calorie restriction, parameters such as growth rate, cell size, protein content, metabolic activity, and glucose utilisation decrease significantly only in the wild-type strain. Conversely, yeast strains with deleted ribosomal protein genes—particularly Δrpl20a, which has the lowest biosynthetic capacity—exhibit a marked reduction in biosynthetic capacity under optimal conditions and no additional limiting effect from calorie restriction. These findings suggest the existence of a minimal threshold of biosynthetic capacity required to maintain a cell’s physiological efficiency. Thus, factors that reduce biosynthetic efficiency only have a noticeable effect on cells with biosynthetic activity levels above the minimal threshold. Full article
Show Figures

Figure 1

Previous Issue
Back to TopTop