Ginkgolic Acid Inhibits VSMC Proliferation and Migration and Vascular Restenosis by Regulating Cell Cycle Progression and Cytoskeleton Rearrangement Through TCTN1
Abstract
1. Introduction
2. Materials and Methods
2.1. Materials
2.2. Cell Culture and Treatment
2.3. EdU Assay
2.4. Cell Migration Assay
2.5. Rat Carotid Artery BI Model
2.6. H&E Staining and Masson’s Trichrome Staining
2.7. Immunohistochemical Analysis
2.8. Immunofluorescence Staining
2.9. Western Blotting
2.10. Quantitative Real-Time Polymerase Chain Reaction (qRT-PCR)
2.11. Cell Cycle Analysis
2.12. Co-Immunoprecipitation (Co-IP)
2.13. F-Actin/G-Actin Ratio Assay
2.14. F-Actin Morphology
2.15. Screening of Molecular Targets of GA (13:0)
2.16. Identification of Transcription Factors and Knockout of CTCF
2.17. ChIP-qPCR
2.18. Dual-Luciferase Reporter Assay
2.19. Statistical Analyses
3. Results
3.1. GA (13:0) Inhibits HA-VSMC Proliferation and Migration In Vitro and Neointima Formation In Vivo
3.2. GA (13:0) Regulates VSMC Proliferation and Migration by Modulating Cyclins and Cytoskeletal Proteins
3.3. GA (13:0) Inhibits VSMC Proliferation, Migration and Neointima Formation by Suppressing TCTN1 Expression
3.4. GA (13:0) Regulates Cell Cycle Progression During VSMC Proliferation Through TCTN1
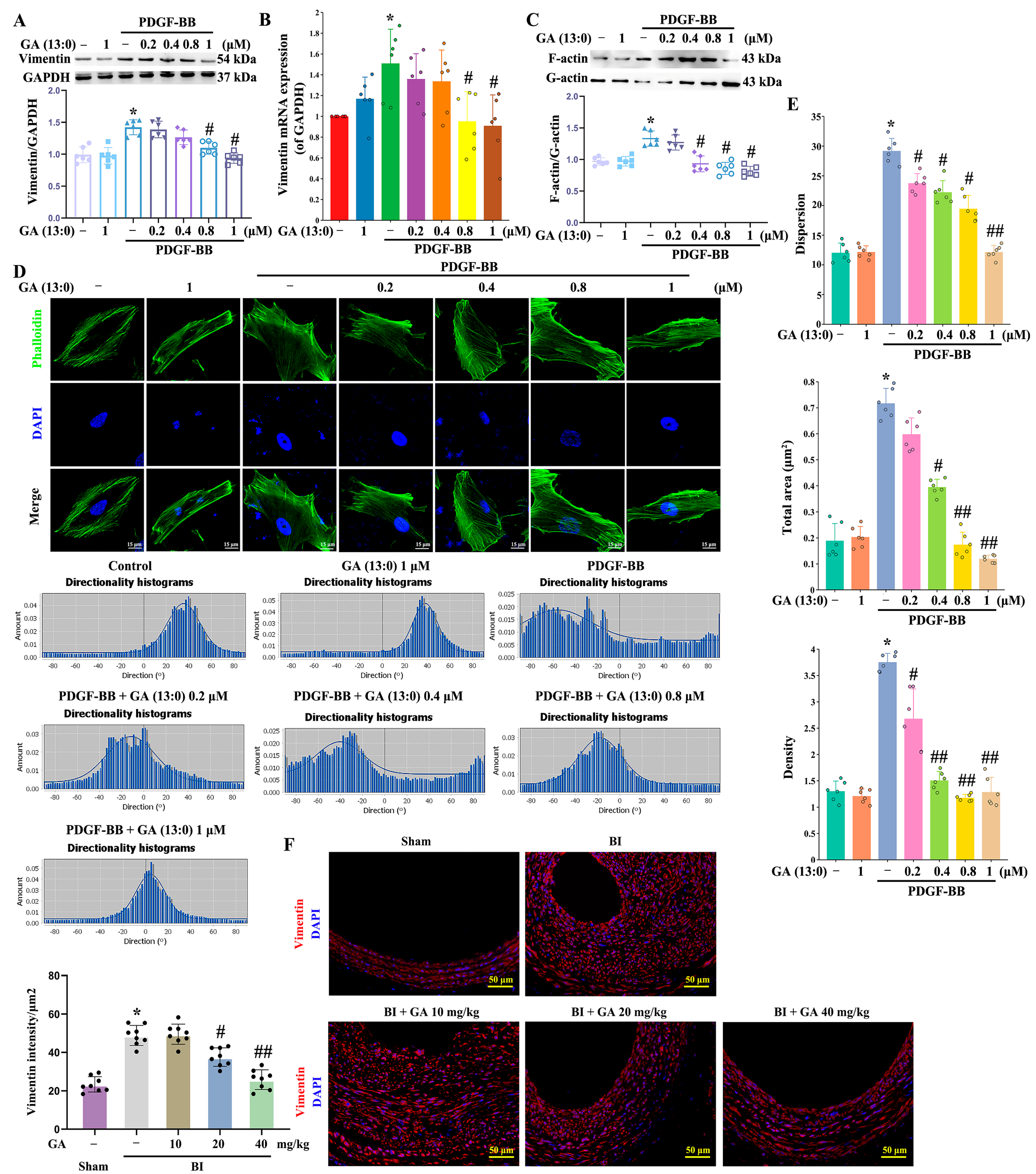
3.5. GA (13:0) Regulates the Vimentin and Actin Cytoskeletons Through TCTN1
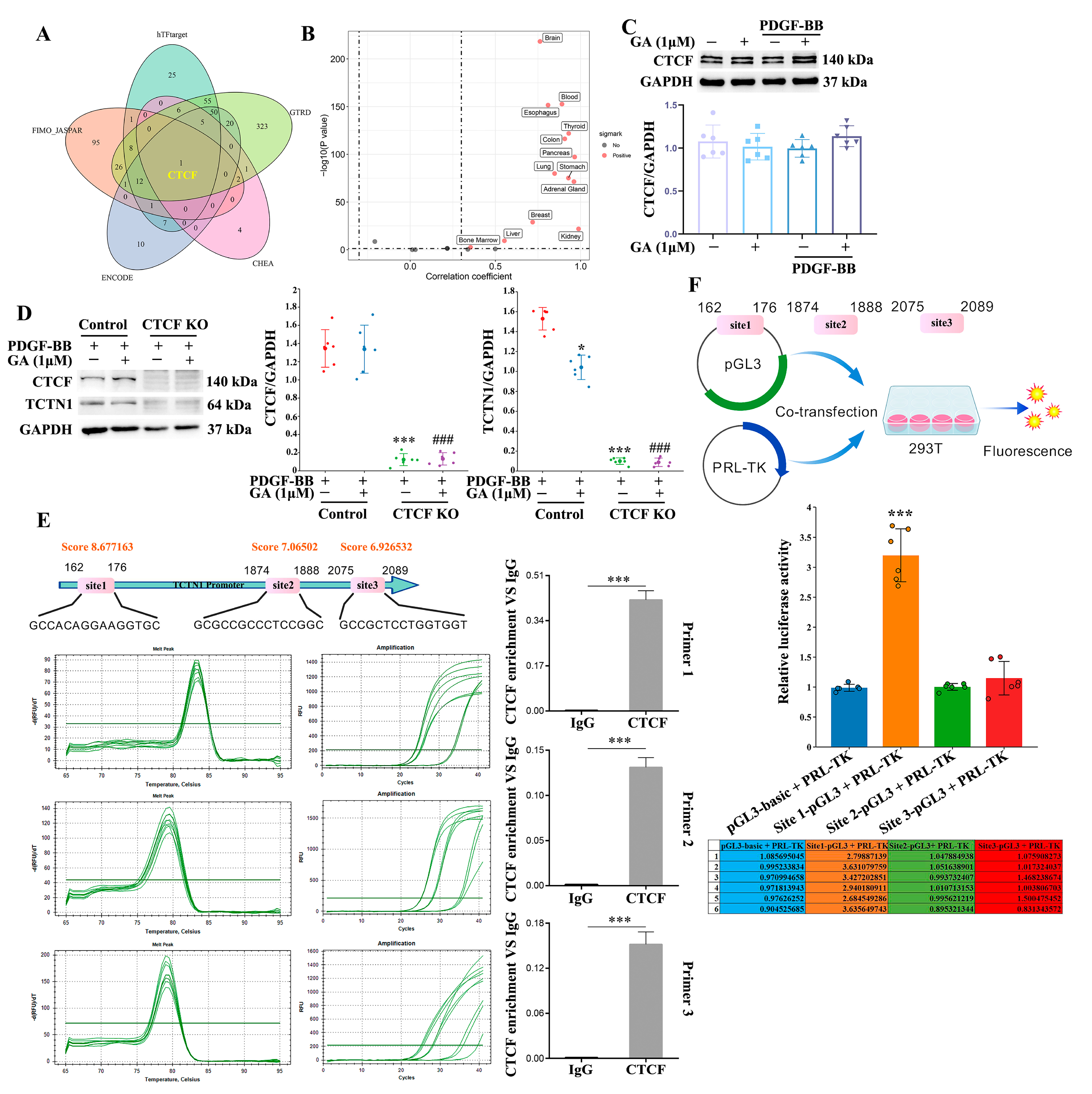
3.6. The Transcription Factor CTCF Regulates the Transcription and Expression of TCTN1
4. Discussion
Supplementary Materials
Author Contributions
Funding
Institutional Review Board Statement
Informed Consent Statement
Data Availability Statement
Conflicts of Interest
References
- Habara, S.; Kadota, K.; Shimada, T.; Ohya, M.; Amano, H.; Izawa, Y.; Kubo, S.; Hyodo, Y.; Otsuru, S.; Hasegawa, D.; et al. Late restenosis after paclitaxel-coated balloon angioplasty occurs in patients with drug-eluting stent restenosis. J. Am. Coll. Cardiol. 2015, 66, 14–22. [Google Scholar] [CrossRef]
- Guo, J.; Qiu, J.; Jia, M.; Li, Q.; Wei, X.; Li, L.; Pan, Q.; Jin, J.; Ge, F.; Ma, S.; et al. BACH1 deficiency prevents neointima formation and maintains the differentiated phenotype of vascular smooth muscle cells by regulating chromatin accessibility. Nucleic Acids Res. 2023, 51, 4284–4301. [Google Scholar] [CrossRef]
- Sun, J.; Shao, Y.; Pei, L.; Zhu, Q.; Yu, X.; Yao, W. AKAP1 alleviates VSMC phenotypic modulation and neointima formation by inhibiting Drp1-dependent mitochondrial fission. Biomed. Pharmacother. 2024, 176, 116858. [Google Scholar] [CrossRef]
- Zhu, N.; Guo, Z.F.; Kazama, K.; Yi, B.; Tongmuang, N.; Yao, H.; Yang, R.; Zhang, C.; Qin, Y.; Han, L.; et al. Epigenetic regulation of vascular smooth muscle cell phenotypic switch and neointimal formation by PRMT5. Cardiovasc. Res. 2023, 119, 2244–2255. [Google Scholar] [CrossRef] [PubMed]
- Lacolley, P.; Regnault, V.; Segers, P.; Laurent, S. Vascular smooth muscle cells and arterial stiffening: Relevance in development, aging, and disease. Physiol. Rev. 2017, 97, 1555–1617. [Google Scholar] [CrossRef] [PubMed]
- Boucher, J.; Gridley, T.; Liaw, L. Molecular pathways of notch signaling in vascular smooth muscle cells. Front. Physiol. 2012, 3, 81. [Google Scholar] [CrossRef]
- Owens, G.K.; Kumar, M.S.; Wamhoff, B.R. Molecular regulation of vascular smooth muscle cell differentiation in development and disease. Physiol. Rev. 2004, 84, 767–801. [Google Scholar] [CrossRef] [PubMed]
- Zhuge, Y.; Zhang, J.; Qian, F.; Wen, Z.; Niu, C.; Xu, K.; Ji, H.; Rong, X.; Chu, M.; Jia, C. Role of smooth muscle cells in Cardiovascular Disease. Int. J. Biol. Sci. 2020, 16, 2741–2751. [Google Scholar] [CrossRef]
- Melnik, T.; Jordan, O.; Corpataux, J.M.; Delie, F.; Saucy, F. Pharmacological prevention of intimal hyperplasia: A state-of-the-art review. Pharmacol. Ther. 2022, 235, 108157. [Google Scholar] [CrossRef]
- Jang, E.H.; Ryu, J.Y.; Kim, J.H.; Lee, J.; Ryu, W.; Youn, Y.N. Effect of sequential release of sirolimus and rosuvastatin using silk fibroin microneedle to prevent intimal hyperplasia. Biomed. Pharmacother. 2023, 168, 115702. [Google Scholar] [CrossRef]
- Freisinger, E.; Koeppe, J.; Gerss, J.; Goerlich, D.; Malyar, N.M.; Marschall, U.; Faldum, A.; Reinecke, H. Mortality after use of paclitaxel-based devices in peripheral arteries: A real-world safety analysis. Eur. Heart J. 2020, 41, 3732–3739. [Google Scholar] [CrossRef]
- Wojciechowski, D.; Wiseman, A. Long-term immunosuppression management: Opportunities and uncertainties. Clin. J. Am. Soc. Nephrol. 2021, 16, 1264–1271. [Google Scholar] [CrossRef]
- Verona, P.; Edwards, J.; Hubert, K.; Avorio, F.; Re, V.L.; Di Stefano, R.; Carollo, A.; Johnson, H.; Provenzani, A. Tacrolimus-induced neurotoxicity after transplant: A literature review. Drug Saf. 2024, 47, 419–438. [Google Scholar] [CrossRef]
- Hoosain, J.; Hamad, E. Adverse effects of immunosuppression: Nephrotoxicity, hypertension, and metabolic disease. Handb. Exp. Pharmacol. 2022, 272, 337–348. [Google Scholar] [PubMed]
- Khandelwal, A.R.; Hebert, V.Y.; Kleinedler, J.J.; Rogers, L.K.; Ullevig, S.L.; Asmis, R.; Shi, R.; Dugas, T.R. Resveratrol and quercetin interact to inhibit neointimal hyperplasia in mice with a carotid injury. J. Nutr. 2012, 142, 1487–1494. [Google Scholar] [CrossRef] [PubMed][Green Version]
- Zhang, J.; Chen, J.; Xu, C.; Yang, J.; Guo, Q.; Hu, Q.; Jiang, H. Resveratrol inhibits phenotypic switching of neointimal vascular smooth muscle cells after balloon injury through blockade of Notch pathway. J. Cardiovasc. Pharmacol. 2014, 63, 233–239. [Google Scholar] [CrossRef] [PubMed]
- Yuan, B.; Liu, H.; Dong, X.; Pan, X.; Sun, X.; Sun, J.; Pan, L.L. A novel resveratrol analog upregulates SIRT1 expression and ameliorates neointima formation. Front. Cardiovasc. Med. 2021, 8, 756098. [Google Scholar] [CrossRef]
- Yang, X.; Thomas, D.P.; Zhang, X.; Culver, B.W.; Alexander, B.M.; Murdoch, W.J.; Rao, M.N.; Tulis, D.A.; Ren, J.; Sreejayan, N. Curcumin inhibits platelet-derived growth factor-stimulated vascular smooth muscle cell function and injury-induced neointima formation. Arterioscler. Thromb. Vasc. Biol. 2006, 26, 85–90. [Google Scholar] [CrossRef]
- Han, Y.; Sun, H.J.; Tong, Y.; Chen, Y.Z.; Ye, C.; Qiu, Y.; Zhang, F.; Chen, A.D.; Qi, X.H.; Chen, Q.; et al. Curcumin attenuates migration of vascular smooth muscle cells via inhibiting NFκB-mediated NLRP3 expression in spontaneously hypertensive rats. J. Nutr. Biochem. 2019, 72, 108212. [Google Scholar] [CrossRef]
- Ruan, H.; Huang, Q.; Wan, B.; Yang, M. Curcumin alleviates lipopolysaccharides-induced inflammation and apoptosis in vascular smooth muscle cells via inhibition of the NF-κB and JNK signaling pathways. Inflammopharmacology 2022, 30, 517–525. [Google Scholar] [CrossRef]
- Chen, L.Y.; Tai, S.H.; Hung, Y.C.; Huang, S.Y.; Kuo, Z.C.; Lee, A.H.; Hsu, H.H.; Wu, T.S.; Lee, E.J. Anti-oxidative and anti-inflammatory effects of Ginkgo biloba extract (EGb761) on hindlimb skeletal muscle ischemia-reperfusion injury in rats. Physiol. Rep. 2024, 12, e16050. [Google Scholar] [CrossRef] [PubMed]
- Lin, S.J.; Yang, T.H.; Chen, Y.H.; Chen, J.W.; Kwok, C.F.; Shiao, M.S.; Chen, Y.L. Effects of Ginkgo biloba extract on the proliferation of vascular smooth muscle cells in vitro and on intimal thickening and interleukin-1β expression after balloon injury in cholesterol-fed rabbits in vivo. J. Cell. Biochem. 2002, 85, 572–582. [Google Scholar] [CrossRef] [PubMed]
- Liu, F.; Zhang, J.; Yu, S.; Wang, R.; Wang, B.; Lai, L.; Yin, H.; Liu, G. Inhibitory effect of Ginkgo biloba extract on hyperhomocysteinemia-induced intimal thickening in rabbit abdominal aorta after balloon injury. Phytother. Res. 2008, 22, 506–510. [Google Scholar] [CrossRef]
- Shao, Y.; Chen, Y.; Zhu, Q.; Yi, L.; Ma, Y.; Zang, X.; Yao, W. The pharmacology and toxicology of ginkgolic acids: Secondary metabolites from Ginkgo biloba. Am. J. Chin. Med. 2025, 53, 147–177. [Google Scholar] [CrossRef]
- Ballén, V.; Cepas, V.; Ratia, C.; Gabasa, Y.; Soto, S.M. Clinical Escherichia coli: From biofilm formation to new antibiofilm strategies. Microorganisms 2022, 10, 1103. [Google Scholar] [CrossRef]
- Triantafillidis, J.K.; Triantafyllidi, E.; Sideris, M.; Pittaras, T.; Papalois, A.E. Herbals and plants in the treatment of pancreatic cancer: A systematic review of experimental and clinical studies. Nutrients 2022, 14, 619. [Google Scholar] [CrossRef]
- Barbalho, S.M.; Direito, R.; Laurindo, L.F.; Marton, L.T.; Guiguer, E.L.; Goulart, R.A.; Tofano, R.J.; Carvalho, A.C.A.; Flato, U.A.P.; Capelluppi Tofano, V.A.; et al. Ginkgo biloba in the aging process: A narrative review. Antioxidants 2022, 11, 525. [Google Scholar] [CrossRef]
- Sahli, C.; Moya, S.E.; Lomas, J.S.; Gravier-Pelletier, C.; Briandet, R.; Hémadi, M. Recent advances in nanotechnology for eradicating bacterial biofilm. Theranostics 2022, 12, 2383–2405. [Google Scholar] [CrossRef]
- Liu, K.; Wang, X.; Li, D.; Xu, D.; Li, D.; Lv, Z.; Zhao, D.; Chu, W.F.; Wang, X.F. Ginkgolic acid, a SUMO-1 inhibitor, inhibits the progression of oral squamous cell carcinoma by alleviating SUMOylation of SMAD4. Mol. Ther. Oncolytics 2019, 16, 86–99. [Google Scholar] [CrossRef]
- Li, J.; Li, A.; Li, M.; Liu, Y.; Zhao, W.; Gao, D. Ginkgolic acid exerts an anti-inflammatory effect in human umbilical vein endothelial cells induced by ox-LDL. Pharmazie 2018, 73, 408–412. [Google Scholar] [PubMed]
- Sun, J.; Zhu, Q.; Yu, X.; Liang, X.; Guan, H.; Zhao, H.; Yao, W. RhoGDI3 at the trans-Golgi network participates in NLRP3 inflammasome activation, VSMC phenotypic modulation, and neointima formation. Atherosclerosis 2023, 387, 117391. [Google Scholar] [CrossRef]
- Guan, H.; Sun, J.; Liang, X.; Yao, W. Protective role of cytochrome C oxidase 5A (COX5A) against mitochondrial disorder and oxidative stress in VSMC phenotypic modulation and neointima formation. Curr. Vasc. Pharmacol. 2023, 21, 128–142. [Google Scholar] [CrossRef]
- Tang, L.; Dai, F.; Liu, Y.; Yu, X.; Huang, C.; Wang, Y.; Yao, W. RhoA/ROCK signaling regulates smooth muscle phenotypic modulation and vascular remodeling via the JNK pathway and vimentin cytoskeleton. Pharmacol. Res. 2018, 133, 201–212. [Google Scholar] [CrossRef]
- Liang, X.; Guan, H.; Sun, J.; Qi, Y.; Yao, W. Comparative proteomic analysis of tPVAT during Ang II infusion. Biomedicines 2021, 9, 1820. [Google Scholar] [CrossRef]
- Liu, H.; Joung, H. Ginkgolic acid regulates myogenic development by influencing the proliferation and differentiation of C2C12 myoblast cells. Mol. Med. Rep. 2024, 30, 204. [Google Scholar] [CrossRef]
- Zabihi, M.; Lotfi, R.; Yousefi, A.M.; Bashash, D. Cyclins and cyclin-dependent kinases: From biology to tumorigenesis and therapeutic opportunities. J. Cancer Res. Clin. Oncol. 2023, 149, 1585–1606. [Google Scholar] [CrossRef]
- Stallaert, W.; Kedziora, K.M.; Taylor, C.D.; Zikry, T.M.; Ranek, J.S.; Sobon, H.K.; Taylor, S.R.; Young, C.L.; Cook, J.G.; Purvis, J.E. The structure of the human cell cycle. Cell Syst. 2022, 13, 230–240.e3. [Google Scholar] [CrossRef] [PubMed]
- Ju, S.; Lim, L.; Ki, Y.J.; Choi, D.H.; Song, H. Oxidative stress generated by polycyclic aromatic hydrocarbons from ambient particulate matter enhance vascular smooth muscle cell migration through MMP upregulation and actin reorganization. Part. Fibre Toxicol. 2022, 19, 29. [Google Scholar] [CrossRef]
- Du, W.W.; Qadir, J.; Du, K.Y.; Chen, Y.; Wu, N.; Yang, B.B. Nuclear actin polymerization regulates cell epithelial-mesenchymal transition. Adv. Sci. 2023, 10, e2300425. [Google Scholar] [CrossRef] [PubMed]
- Wang, Z.; Gao, Y.; Liu, Y.; Chen, J.; Wang, J.; Gan, S.; Xu, D.; Cui, X. Tectonic-1 contributes to the growth and migration of prostate cancer cells in vitro. Int. J. Mol. Med. 2015, 36, 931–938. [Google Scholar] [CrossRef] [PubMed][Green Version]
- Li, Y.; Ming, R.; Zhang, T.; Gao, Z.; Wang, L.; Yang, Y.; Shen, K.; Wei, C.; Zhu, Y.; Li, J.; et al. TCTN1 induces fatty acid oxidation to promote melanoma metastasis. Cancer Res. 2025, 85, 84–100. [Google Scholar] [CrossRef]
- Chai, L.; Yang, G. MiR-216a-5p targets TCTN1 to inhibit cell proliferation and induce apoptosis in esophageal squamous cell carcinoma. Cell. Mol. Biol. Lett. 2019, 24, 46. [Google Scholar] [CrossRef]
- Narnoliya, L.K.; Kaushal, G.; Singh, S.P.; Sangwan, R.S. De novo transcriptome analysis of rose-scented geranium provides insights into the metabolic specificity of terpene and tartaric acid biosynthesis. BMC Genom. 2017, 18, 74. [Google Scholar] [CrossRef]
- Zhang, C.; Zhu, Y.; Wan, J.; Xu, H.; Shi, H.; Lu, X. Effects of Ginkgo biloba extract on cell proliferation, cytokines and extracellular matrix of hepatic stellate cells. Liver Int. 2006, 26, 1283–1290. [Google Scholar] [CrossRef]
- Xu, P.; Xia, X.; Yang, Z.; Tian, Y.; Di, J.; Guo, M. Silencing of TCTN1 inhibits proliferation, induces cell cycle arrest and apoptosis in human thyroid cancer. Exp. Ther. Med. 2017, 14, 3720–3726. [Google Scholar] [CrossRef]
- Martínez-López, A.; Infante, G.; Mendiburu-Eliçabe, M.; Machuca, A.; Antón, O.M.; González-Fernández, M.; Luque-García, J.L.; Clarke, R.B.; Castillo-Lluva, S. SUMOylation regulates the aggressiveness of breast cancer-associated fibroblasts. Cell. Oncol. 2025, 48, 437–453. [Google Scholar] [CrossRef]
- Sang, L.; Miller, J.J.; Corbit, K.C.; Giles, R.H.; Brauer, M.J.; Otto, E.A.; Baye, L.M.; Wen, X.; Scales, S.J.; Kwong, M.; et al. Mapping the NPHP-JBTS-MKS protein network reveals ciliopathy disease genes and pathways. Cell 2011, 145, 513–528. [Google Scholar] [CrossRef] [PubMed]
- Wang, B.; Zhang, Y.; Dong, H.; Gong, S.; Wei, B.; Luo, M.; Wang, H.; Wu, X.; Liu, W.; Xu, X.; et al. Loss of Tctn3 causes neuronal apoptosis and neural tube defects in mice. Cell Death Dis. 2018, 9, 520. [Google Scholar] [CrossRef] [PubMed]
- Truong, H.M.; Cruz-Colón, K.O.; Martínez-Márquez, J.Y.; Willer, J.R.; Travis, A.M.; Biswas, S.K.; Lo, W.K.; Bolz, H.J.; Pearring, J.N. The tectonic complex regulates membrane protein composition in the photoreceptor cilium. Nat. Commun. 2023, 14, 5671. [Google Scholar] [CrossRef] [PubMed]
- Wang, X.; Yu, Q.; Zhang, Y.; Ling, Z.; Yu, P. Tectonic 1 accelerates gastric cancer cell proliferation and cell cycle progression in vitro. Mol. Med. Rep. 2015, 12, 5897–5902. [Google Scholar] [CrossRef]
- Dai, X.; Dong, M.; Yu, H.; Xie, Y.; Yu, Y.; Cao, Y.; Kong, Z.; Zhou, B.; Xu, Y.; Yang, T.; et al. Knockdown of TCTN1 strongly decreases growth of human colon cancer cells. Med. Sci. Monit. 2017, 23, 452–461. [Google Scholar] [CrossRef] [PubMed]
- Bai, G.; Wei, N.; Li, F.; Zhao, P.; Meng, Z.; Zou, B.; Liu, Y.; Xu, K.; Li, K.; Yao, C.; et al. Function and transcriptional regulation of TCTN1 in oral squamous cell carcinoma. Oncol. Rep. 2022, 47, 26. [Google Scholar] [CrossRef] [PubMed]







| Primer Name | Sequence |
|---|---|
| Vimentin-F | 5′-GACGCCATCAACACCGAGTT-3′ |
| Vimentin-R | 5′-CTTTGTCGTTGGTTAGCTGGT-3′ |
| GAPDH-F | 5′-ACAACTCTCTCAAGATTGTCAGC-3′ |
| GAPDH-R | 5′-ACTTTGTGAAGCTCATTTCCTGG-3′ |
| TCTN1-F | 5′-TGTTCAGTCCATCGTCATTCAG-3′ |
| TCTN1-R | 5′-GCAAAGGCTAAAGTGTCCAGC-3′ |
| Primer Name | Sequence |
|---|---|
| TCTN1-Primer1-F | 5′-AAGCAATCCTTTGCAGAAAAA-3′ |
| TCTN1-Primer1-R | 5′-AAGCAATCCTTTGCAGAAAAA-3′ |
| TCTN1-Primer2-F | 5′-GCTTCACACCCGCTCACTA-3′ |
| TCTN1-Primer2-R | 5′-AAGCTGCCGGAGACTGACT-3′ |
| TCTN1-Primer3-F | 5′-CTCCTGGTGGTGCTCCTG-3′ |
| TCTN1-Primer3-R | 5′-GGTGGCCAGGGCTGCCTCG-3′ |
| Accession No. | Symbol | Protein Name |
|---|---|---|
| TOP 20 up-regulated proteins | ||
| Q05932 | FPGS | Folylpolyglutamate synthase, mitochondrial |
| Q8WUY3 | PRUNE2 | Protein prune homolog 2 |
| P49810 | PSEN2 | Presenilin-2 |
| Q8IY26 | PLPP6 | Polyisoprenoid diphosphate/phosphate phosphohydrolase PLPP6 |
| Q9BYR8 | KRTAP3-1 | Keratin-associated protein 3-1 |
| Q9BYR6 | KRTAP3-3 | Keratin-associated protein 3-3 |
| Q9BV73 | CEP250 | Centrosome-associated protein CEP250 |
| Q00266 | MAT1A | S-adenosylmethionine synthase isoform type-1 |
| Q99633 | PRPF18 | Pre-mRNA-splicing factor 18 |
| Q9Y4K1 | CRYBG1 | Beta/gamma crystallin domain-containing protein 1 |
| P25311 | AZGP1 | Zinc-alpha-2-glycoprotein |
| P05062 | ALDOB | Fructose-bisphosphate aldolase B |
| O75319 | DUSP11 | RNA/RNP complex-1-interacting phosphatase |
| Q6ZV89 | SH2D5 | SH2 domain-containing protein 5 |
| P11831 | SRF | Serum response factor |
| O75140 | DEPDC5 | GATOR1 complex protein DEPDC5 |
| Q15493 | RGN | Regucalcin |
| Q9HCG7 | GBA2 | Non-lysosomal glucosylceramidase |
| Q5TEA3 | DNAAF9 | Dynein axonemal assembly factor 9 |
| Q6Q0C0 | TRAF7 | E3 ubiquitin-protein ligase TRAF7 |
| TOP 20 down-regulated proteins | ||
| Q8IV20 | LACC1 | Purine nucleoside phosphorylase LACC1 |
| P43251 | BTD | Biotinidase |
| Q96C10 | DHX58 | ATP-dependent RNA helicase DHX58 |
| Q15910 | EZH2 | Histone-lysine N-methyltransferase EZH2 |
| Q8NDN9 | RCBTB1 | RCC1 and BTB domain-containing protein 1 |
| Q9NYV6 | RRN3 | RNA polymerase I-specific transcription initiation factor RRN3 |
| O15360 | FANCA | Fanconi anemia group A protein |
| Q9UPM9 | B9D1 | B9 domain-containing protein 1 |
| A7KAX9 | ARHGAP32 | Rho GTPase-activating protein 32 |
| Q9Y421 | FAM32A | Protein FAM32A |
| Q6PJ69 | TRIM65 | E3 ubiquitin-protein ligase TRIM65 |
| Q8NEZ4 | KMT2C | Histone-lysine N-methyltransferase 2C |
| Q8NDZ2 | SIMC1 | SUMO-interacting motif-containing protein 1 |
| Q2M3G0 | ABCB5 | ATP-binding cassette sub-family B member 5 |
| Q8N1A6 | C4orf33 | UPF0462 protein C4orf33 |
| Q9H4B6 | SAV1 | Protein salvador homolog 1 |
| Q7RTP0 | NIPA1 | Magnesium transporter NIPA1 |
| Q2MV58 | TCTN1 | Tectonic-1 |
| O43422 | THAP12 | 52 kDa repressor of the inhibitor of the protein kinase |
| Q71F56 | MED13L | Mediator of RNA polymerase II transcription subunit 13-like |
Disclaimer/Publisher’s Note: The statements, opinions and data contained in all publications are solely those of the individual author(s) and contributor(s) and not of MDPI and/or the editor(s). MDPI and/or the editor(s) disclaim responsibility for any injury to people or property resulting from any ideas, methods, instructions or products referred to in the content. |
© 2025 by the authors. Licensee MDPI, Basel, Switzerland. This article is an open access article distributed under the terms and conditions of the Creative Commons Attribution (CC BY) license (https://creativecommons.org/licenses/by/4.0/).
Share and Cite
Shao, Y.; Yi, L.; Zhu, Q.; Zhou, Y.; Chen, T.; Yao, W. Ginkgolic Acid Inhibits VSMC Proliferation and Migration and Vascular Restenosis by Regulating Cell Cycle Progression and Cytoskeleton Rearrangement Through TCTN1. Cells 2025, 14, 1922. https://doi.org/10.3390/cells14231922
Shao Y, Yi L, Zhu Q, Zhou Y, Chen T, Yao W. Ginkgolic Acid Inhibits VSMC Proliferation and Migration and Vascular Restenosis by Regulating Cell Cycle Progression and Cytoskeleton Rearrangement Through TCTN1. Cells. 2025; 14(23):1922. https://doi.org/10.3390/cells14231922
Chicago/Turabian StyleShao, Yuting, Lingyan Yi, Qingyu Zhu, Yulin Zhou, Tingting Chen, and Wenjuan Yao. 2025. "Ginkgolic Acid Inhibits VSMC Proliferation and Migration and Vascular Restenosis by Regulating Cell Cycle Progression and Cytoskeleton Rearrangement Through TCTN1" Cells 14, no. 23: 1922. https://doi.org/10.3390/cells14231922
APA StyleShao, Y., Yi, L., Zhu, Q., Zhou, Y., Chen, T., & Yao, W. (2025). Ginkgolic Acid Inhibits VSMC Proliferation and Migration and Vascular Restenosis by Regulating Cell Cycle Progression and Cytoskeleton Rearrangement Through TCTN1. Cells, 14(23), 1922. https://doi.org/10.3390/cells14231922
