Split Ends Inhibits the Dedifferentiation of imINP to Prevent the Generation of Supernumerary Type II Neuroblasts in Drosophila
Abstract
1. Introduction
2. Materials and Methods
2.1. Drosophila Stocks and Genetics
2.2. Immunohistochemistry
2.3. The NICD Level Analysis
2.4. Statistical Analysis
3. Results
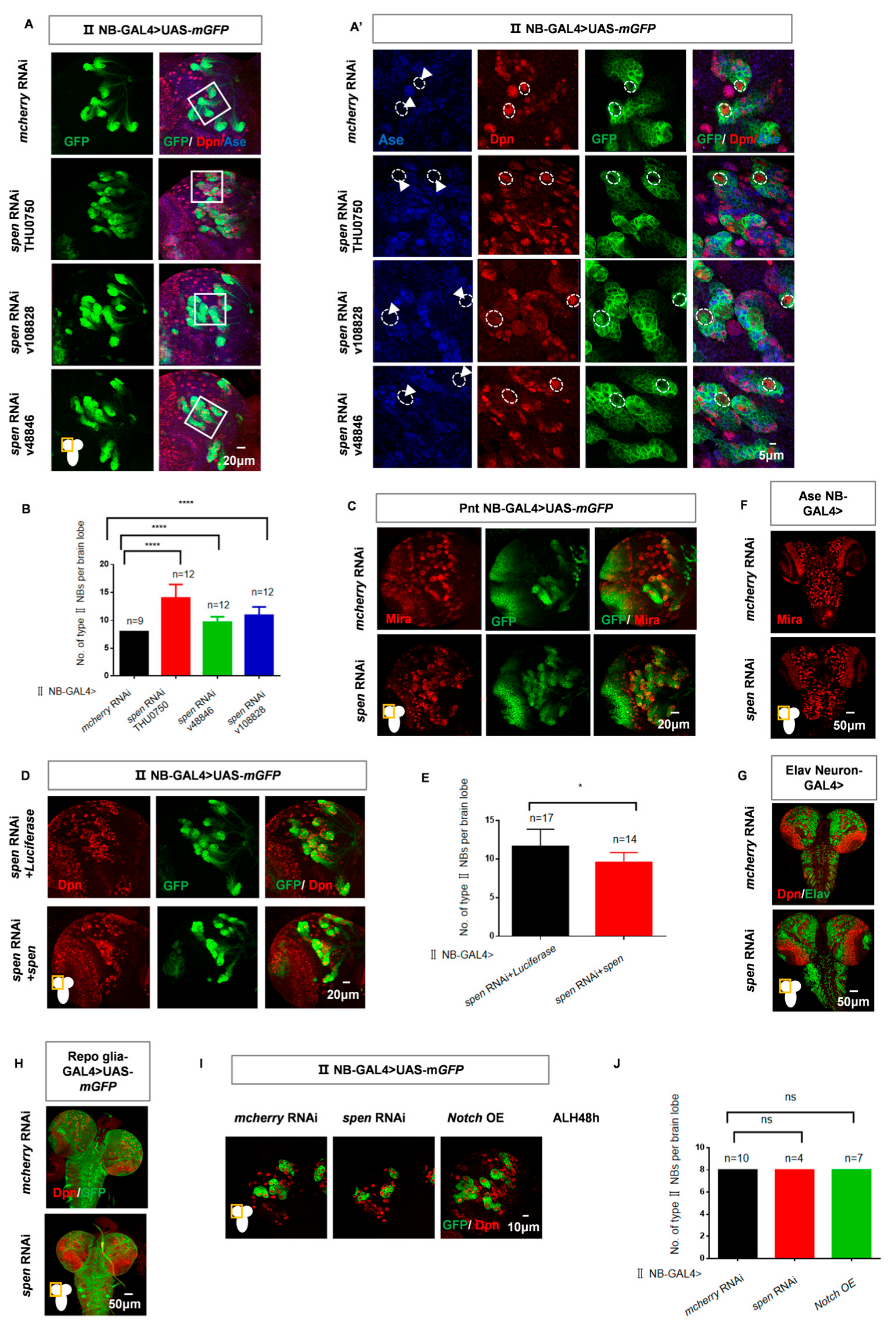
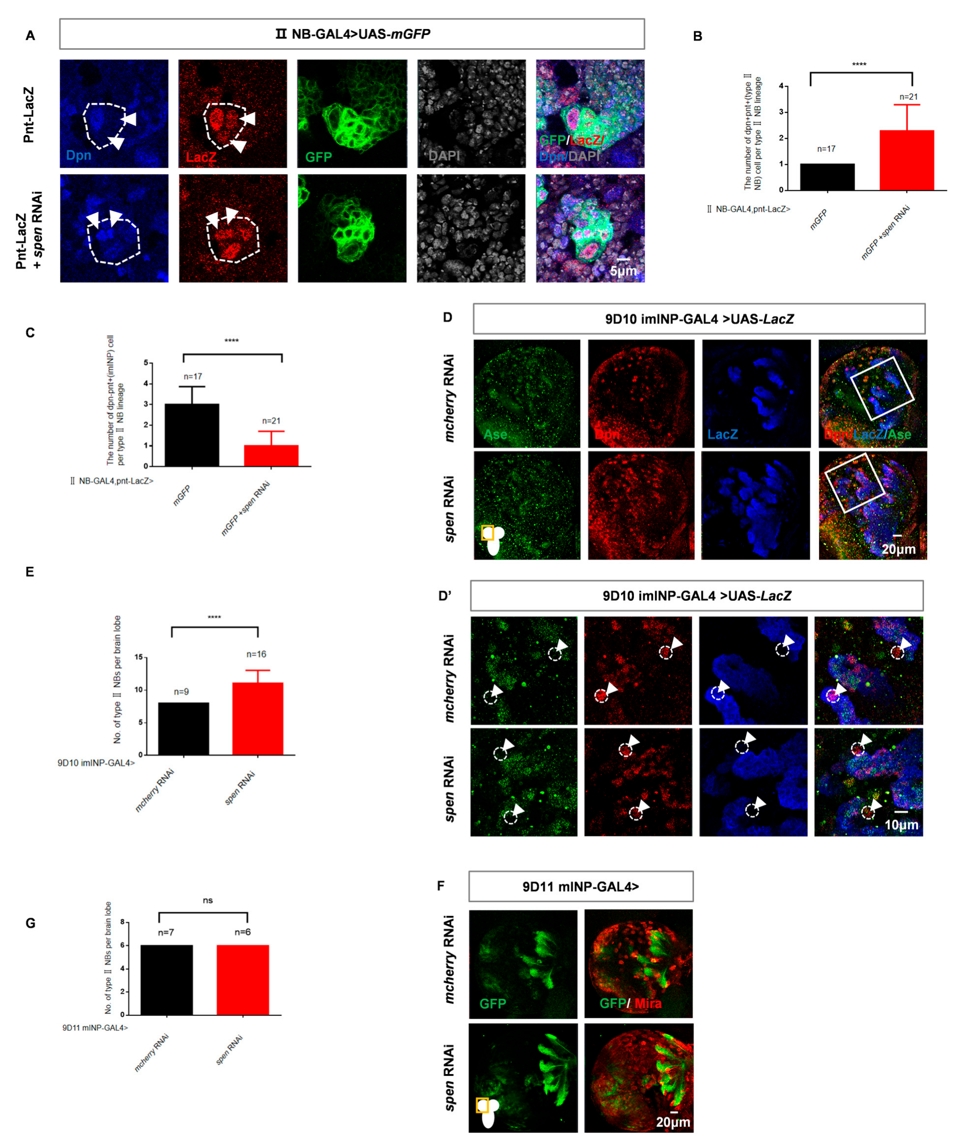
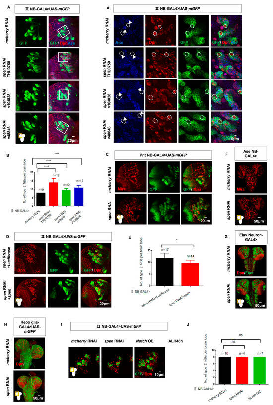
3.1. Spen Knockdown Leads to an Increased Number of Type II NBs Specifically
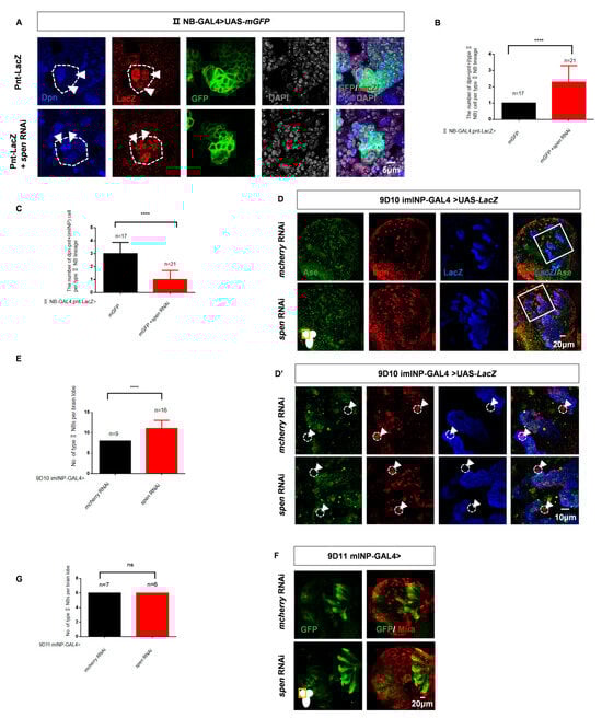
3.2. Spen Prevents Type II NBs Number Increase Excessively by Inhibiting the Dedifferentiation of ImINPs
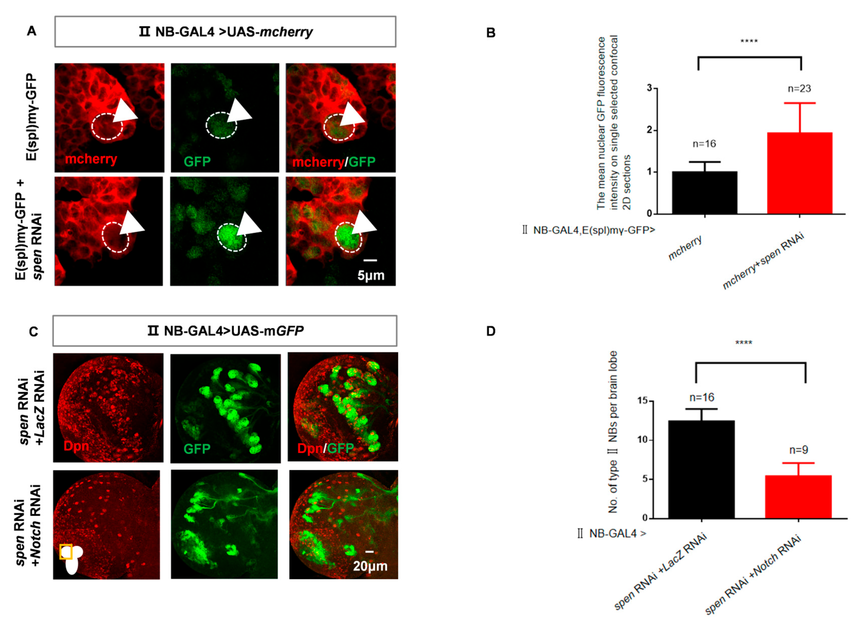
3.3. Spen Represses Notch Signaling Pathway to Prevent Overproduction of Type II NBs
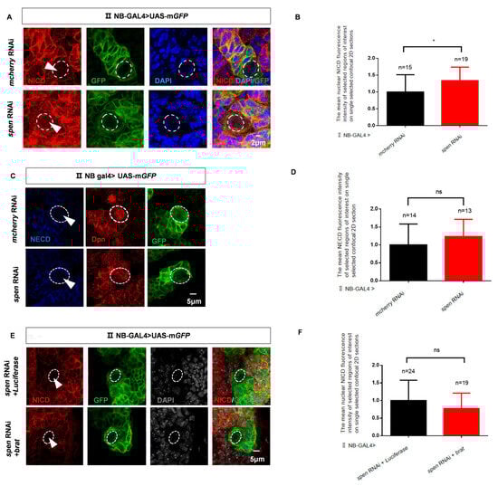
3.4. Spen Inhibits Notch Signaling by Suppressing the Nuclear Level of NICD
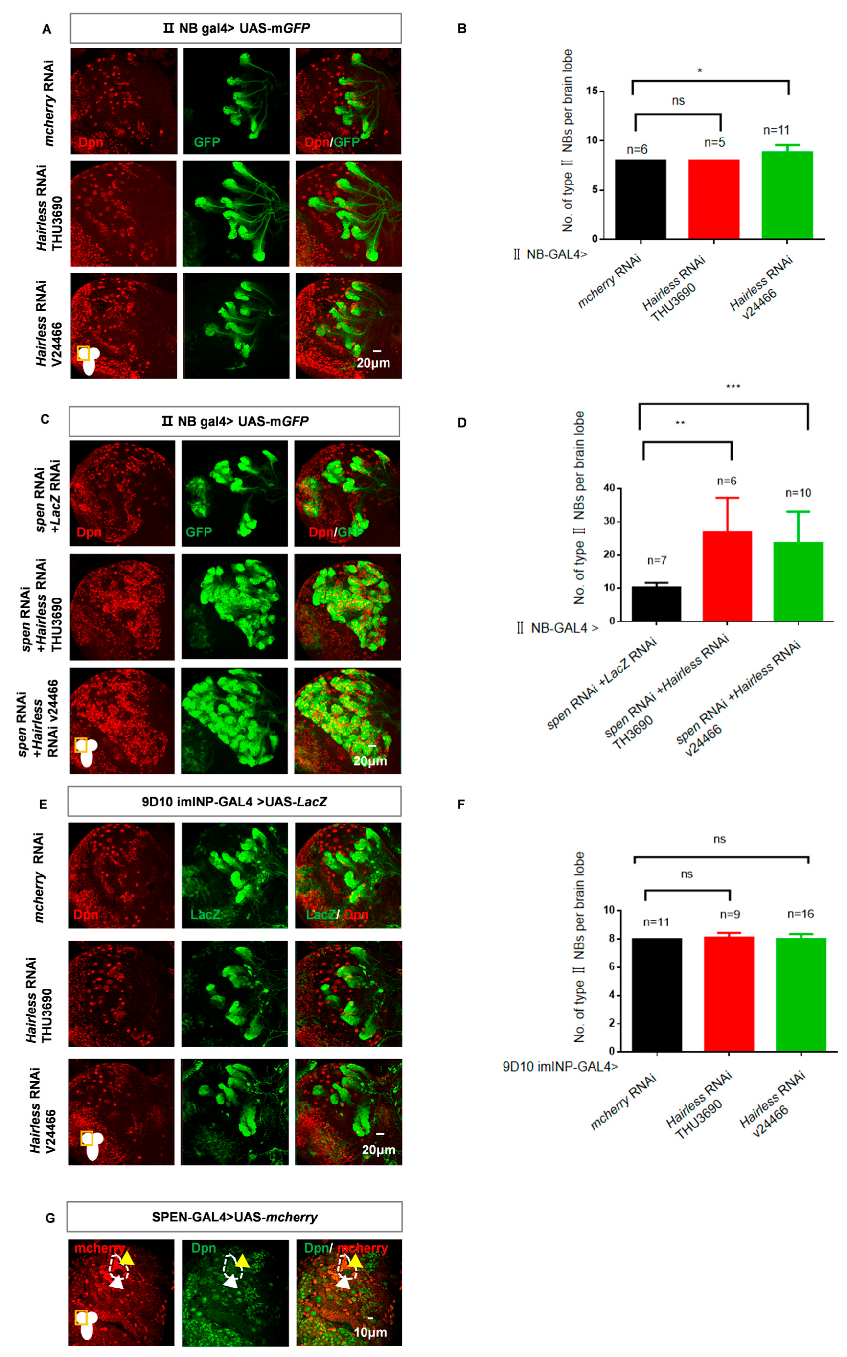
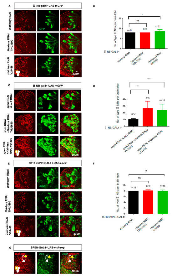
3.5. Hairless Promotes the Phenotype Caused by Spen in Type II NBs
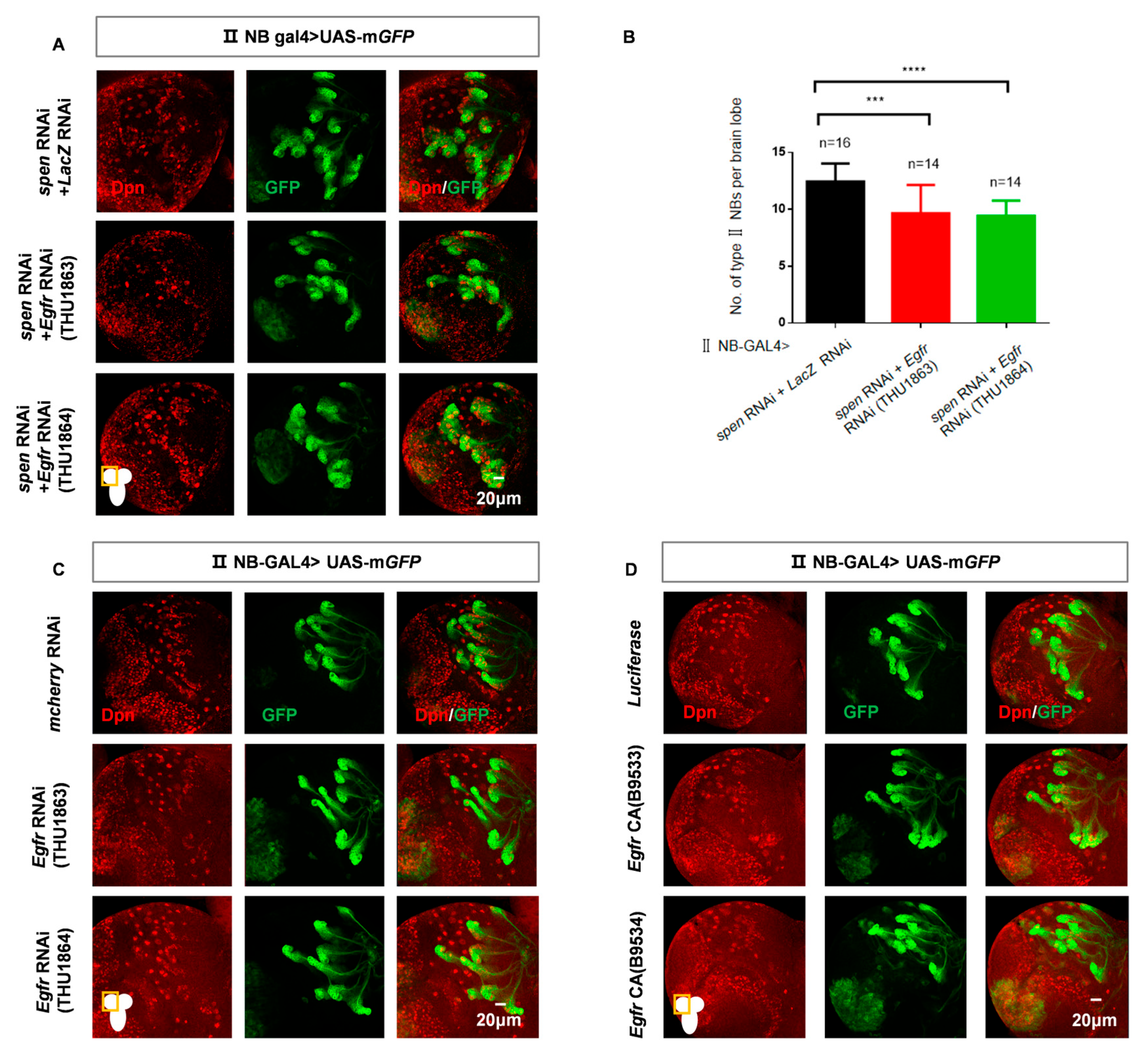
3.6. The EGFR Signaling Pathway Participates in the Spen-Mediated Maintenance of Type II NBs
4. Discussion
Supplementary Materials
Author Contributions
Funding
Institutional Review Board Statement
Informed Consent Statement
Data Availability Statement
Acknowledgments
Conflicts of Interest
References
- Homem, C.C.F.; Knoblich, J.A. Drosophila neuroblasts: A model for stem cell biology. Development 2012, 139, 4297–4310. [Google Scholar] [CrossRef]
- El-Danaf, R.N.; Rajesh, R.; Desplan, C. Temporal regulation of neural diversity in Drosophila and vertebrates. Semin. Cell Dev. Biol. 2022, 142, 13–22. [Google Scholar] [CrossRef]
- Ma, H.; Su, L.; Xia, W.; Wang, W.; Tan, G.; Jiao, J. MacroH2A1.2 deficiency leads to neural stem cell differentiation defects and autism-like behaviors. Embo Rep. 2021, 22, e52150. [Google Scholar] [CrossRef]
- Hakes, A.E.; Brand, A.H. Neural stem cell dynamics: The development of brain tumours. Curr. Opin. Cell Biol. 2019, 60, 131–138. [Google Scholar] [CrossRef]
- Lacin, H.; Truman, J.W. Lineage mapping identifies molecular and architectural similarities between the larval and adult Drosophila central nervous system. eLife 2016, 5, e13399. [Google Scholar] [CrossRef]
- Homem, C.C.F.; Repic, M.; Knoblich, J.A. Proliferation control in neural stem and progenitor cells. Nat. Rev. Neurosci. 2015, 16, 647–659. [Google Scholar] [CrossRef]
- Dubal, D.; Moghe, P.; Verma, R.K.; Uttekar, B.; Rikhy, R. Mitochondrial fusion regulates proliferation and differentiation in the type II neuroblast lineage in Drosophila. PLoS Genet. 2022, 18, e1010055. [Google Scholar] [CrossRef]
- Walsh, K.T.; Doe, C.Q. Drosophila embryonic type II neuroblasts: Origin, temporal patterning, and contribution to the adult central complex. Development 2017, 144, 4552–4562. [Google Scholar] [CrossRef]
- Álvarez, J.-A.; Díaz-Benjumea, F.J. Origin and specification of type II neuroblasts in the Drosophila embryo. Development 2018, 145, dev158394. [Google Scholar] [CrossRef]
- Kang, K.H.; Reichert, H. Control of neural stem cell self-renewal and differentiation in Drosophila. Cell Tissue Res. 2014, 359, 33–45. [Google Scholar] [CrossRef]
- Rethemeier, S.; Fritzsche, S.; Mühlen, D.; Bucher, G.; Hunnekuhl, V.S. Differences in size and number of embryonic type II neuroblast lineages correlate with divergent timing of central complex development between beetle and fly. eLife 2025, 13, RP99717. [Google Scholar] [CrossRef]
- Viktorin, G.; Riebli, N.; Popkova, A.; Giangrande, A.; Reichert, H. Multipotent neural stem cells generate glial cells of the central complex through transit amplifying intermediate progenitors in Drosophila brain development. Dev. Biol. 2011, 356, 553–565. [Google Scholar] [CrossRef]
- Izergina, N.; Balmer, J.; Bello, B.; Reichert, H. Postembryonic development of transit amplifying neuroblast lineages in the Drosophila brain. Neural Dev. 2009, 4, 44. [Google Scholar] [CrossRef]
- Zhu, S.; Barshow, S.; Wildonger, J.; Jan, L.Y.; Jan, Y.-N. Ets transcription factor Pointed promotes the generation of intermediate neural progenitors in Drosophila larval brains. Proc. Natl. Acad. Sci. USA 2011, 108, 20615–20620. [Google Scholar] [CrossRef]
- Chen, R.; Deng, X.; Zhu, S. The Ets protein Pointed P1 represses Asense expression in type II neuroblasts by activating Tailless. PLoS Genet. 2022, 18, e1009928. [Google Scholar] [CrossRef]
- Chen, R.; Hou, Y.; Connell, M.; Zhu, S. Homeodomain protein Six4 prevents the generation of supernumerary Drosophila type II neuroblasts and premature differentiation of intermediate neural progenitors. PLoS Genet. 2021, 17, e1009371. [Google Scholar] [CrossRef]
- Komori, H.; Golden, K.L.; Kobayashi, T.; Kageyama, R.; Lee, C.-Y. Multilayered gene control drives timely exit from the stem cell state in uncommitted progenitors during Drosophila asymmetric neural stem cell division. Genes Dev. 2018, 32, 1550–1561. [Google Scholar] [CrossRef]
- Zhu, S.; Wildonger, J.; Barshow, S.; Younger, S.; Huang, Y.; Lee, T. The bHLH Repressor Deadpan Regulates the Self-renewal and Specification of Drosophila Larval Neural Stem Cells Independently of Notch. PLoS ONE 2012, 7, e46724. [Google Scholar] [CrossRef]
- Wang, H.; Somers, G.W.; Bashirullah, A.; Heberlein, U.; Yu, F.; Chia, W. Aurora-A acts as a tumor suppressor and regulates self-renewal of Drosophila neuroblasts. Genes Dev. 2006, 20, 3453–3463. [Google Scholar] [CrossRef]
- Zhang, H.; Rui, M.; Ma, Z.; Gong, S.; Zhang, S.; Zhou, Q.; Gan, C.; Gong, W.; Wang, S. Golgi-to-ER retrograde transport prevents premature differentiation of Drosophila type II neuroblasts via Notch-signal-sending daughter cells. iScience 2023, 27, 108545. [Google Scholar] [CrossRef]
- San-Juán, B.P.; Baonza, A. The bHLH factor deadpan is a direct target of Notch signaling and regulates neuroblast self-renewal in Drosophila. Dev. Biol. 2011, 352, 70–82. [Google Scholar] [CrossRef]
- Bowman, S.K.; Rolland, V.; Betschinger, J.; Kinsey, K.A.; Emery, G.; Knoblich, J.A. The Tumor Suppressors Brat and Numb Regulate Transit-Amplifying Neuroblast Lineages in Drosophila. Dev. Cell 2008, 14, 535–546. [Google Scholar] [CrossRef]
- Shen, W.; Huang, J.; Wang, Y. Biological Significance of NOTCH Signaling Strength. Front. Cell Dev. Biol. 2021, 9, 652273. [Google Scholar] [CrossRef] [PubMed]
- Bray, S.J. Notch signalling: A simple pathway becomes complex. Nat. Rev. Mol. Cell Biol. 2006, 7, 678–689. [Google Scholar] [CrossRef] [PubMed]
- Oswald, F.; Rodriguez, P.; Giaimo, B.D.; Antonello, Z.A.; Mira, L.; Mittler, G.; Thiel, V.N.; Collins, K.J.; Tabaja, N.; Cizelsky, W.; et al. A phospho-dependent mechanism involving NCoR and KMT2D controls a permissive chromatin state at Notch target genes. Nucleic Acids Res. 2016, 44, 4703–4720. [Google Scholar] [CrossRef]
- Oswald, F.; Kostezka, U.; Astrahantseff, K.; Bourteele, S.; Dillinger, K.; Zechner, U.; Ludwig, L.; Wilda, M.; Hameister, H.; Knöchel, W.; et al. SHARP is a novel component of the Notch/RBP-Jkappa signalling pathway. EMBO J. 2002, 21, 5417–5426. [Google Scholar] [CrossRef]
- Borggrefe, T.; Oswald, F. Setting the Stage for Notch: The Drosophila Su(H)-Hairless Repressor Complex. PLoS Biol. 2016, 14, e1002524. [Google Scholar] [CrossRef] [PubMed]
- Shi, Y.; Downes, M.; Xie, W.; Kao, H.-Y.; Ordentlich, P.; Tsai, C.-C.; Hon, M.; Evans, R.M. SHARP, an inducible cofactor that integrates nuclear receptor repression and activation. Genes Dev. 2001, 15, 1140–1151. [Google Scholar] [CrossRef]
- Newberry, E.P.; Latifi, T.; Towler, D.A. The RRM Domain of MINT, a Novel Msx2 Binding Protein, Recognizes and Regulates the Rat Osteocalcin Promoter. Biochemistry 1999, 38, 10678–10690. [Google Scholar] [CrossRef] [PubMed]
- Ariyoshi, M.; Schwabe, J.W. A conserved structural motif reveals the essential transcriptional repression function of Spen proteins and their role in developmental signaling. Genes Dev. 2003, 17, 1909–1920. [Google Scholar] [CrossRef]
- Sierra, O.L.; Cheng, S.-L.; Loewy, A.P.; Charlton-Kachigian, N.; Towler, D.A. MINT, the Msx2 Interacting Nuclear Matrix Target, Enhances Runx2-dependent Activation of the Osteocalcin Fibroblast Growth Factor Response Element. J. Biol. Chem. 2004, 279, 32913–32923. [Google Scholar] [CrossRef]
- Andriatsilavo, M.; Stefanutti, M.; Siudeja, K.; Perdigoto, C.N.; Boumard, B.; Gervais, L.; Gillet-Markowska, A.; Al Zouabi, L.; Schweisguth, F.; Bardin, A.J. Spen limits intestinal stem cell self-renewal. PLoS Genet. 2018, 14, e1007773. [Google Scholar] [CrossRef] [PubMed]
- Carter, A.C.; Xu, J.; Nakamoto, M.Y.; Wei, Y.; Zarnegar, B.J.; Shi, Q.; Broughton, J.P.; Ransom, R.C.; Salhotra, A.; Nagaraja, S.D.; et al. Spen links RNA-mediated endogenous retrovirus silencing and X chromosome inactivation. eLife 2020, 9, e54508. [Google Scholar] [CrossRef]
- McHugh, C.A.; Chen, C.-K.; Chow, A.; Surka, C.F.; Tran, C.; McDonel, P.; Pandya-Jones, A.; Blanco, M.; Burghard, C.; Moradian, A.; et al. The Xist lncRNA interacts directly with SHARP to silence transcription through HDAC3. Nature 2015, 521, 232–236. [Google Scholar] [CrossRef] [PubMed]
- Querenet, M.; Goubard, V.; Chatelain, G.; Davoust, N.; Mollereau, B. Spen is required for pigment cell survival during pupal development in Drosophila. Dev. Biol. 2015, 402, 208–215. [Google Scholar] [CrossRef] [PubMed]
- Légaré, S.; Chabot, C.; Basik, M. SPEN, a new player in primary cilia formation and cell migration in breast cancer. Breast Cancer Res. 2017, 19, 104. [Google Scholar] [CrossRef]
- Chen, F.; Rebay, I. Split ends, a new component of the Drosophila EGF receptor pathway, regulates development of midline glial cells. Curr. Biol. 2000, 10, 943–946. [Google Scholar] [CrossRef]
- Hazegh, K.E.; Nemkov, T.; D’aLessandro, A.; Diller, J.D.; Monks, J.; McManaman, J.L.; Jones, K.L.; Hansen, K.C.; Reis, T. An autonomous metabolic role for Spen. PLoS Genet. 2017, 13, e1006859. [Google Scholar] [CrossRef]
- Jemc, J.; Rebay, I. Characterization of the split ends-Like Gene spenito Reveals Functional Antagonism Between SPOC Family Members During Drosophila Eye Development. Genetics 2006, 173, 279–286. [Google Scholar] [CrossRef][Green Version]
- Li, Y.; Lv, Y.; Cheng, C.; Huang, Y.; Yang, L.; He, J.; Tao, X.; Hu, Y.; Ma, Y.; Su, Y.; et al. SPEN induces miR-4652-3p to target HIPK2 in nasopharyngeal carcinoma. Cell Death Dis. 2020, 11, 509. [Google Scholar] [CrossRef]
- Doroquez, D.B.; Orr-Weaver, T.L.; Rebay, I. Split ends antagonizes the Notch and potentiates the EGFR signaling pathways during Drosophila eye development. Mech. Dev. 2007, 124, 792–806. [Google Scholar] [CrossRef]
- Lee, C.-Y.; Robinson, K.J.; Doe, C.Q. Lgl, Pins and aPKC regulate neuroblast self-renewal versus differentiation. Nature 2005, 439, 594–598. [Google Scholar] [CrossRef]
- Atwood, S.X.; Prehoda, K.E. aPKC Phosphorylates Miranda to Polarize Fate Determinants during Neuroblast Asymmetric Cell Division. Curr. Biol. 2009, 19, 723–729. [Google Scholar] [CrossRef]
- Li, S.; Wang, H.; Groth, C. Drosophila neuroblasts as a new model for the study of stem cell self-renewal and tumour formation. Biosci. Rep. 2014, 34, 401–414. [Google Scholar] [CrossRef]
- Xie, Y.; Li, X.; Deng, X.; Hou, Y.; O’HAra, K.; Urso, A.; Peng, Y.; Chen, L.; Zhu, S. The Ets protein pointed prevents both premature differentiation and dedifferentiation of Drosophila intermediate neural progenitors. Development 2016, 143, 3109–3118. [Google Scholar] [CrossRef]
- Zhang, Y.; Koe, C.T.; Tan, Y.S.; Ho, J.; Tan, P.; Yu, F.; Sung, W.-K.; Wang, H. The Integrator Complex Prevents Dedifferentiation of Intermediate Neural Progenitors back into Neural Stem Cells. Cell Rep. 2019, 27, 987–996.e3. [Google Scholar] [CrossRef] [PubMed]
- Sood, C.; Justis, V.T.; Doyle, S.E.; Siegrist, S.E. Notch signaling regulates neural stem cell quiescence entry and exit in Drosophila. Development 2022, 149, dev200275. [Google Scholar] [CrossRef] [PubMed]
- Li, X.; Chen, R.; Zhu, S. bHLH-O proteins balance the self-renewal and differentiation of Drosophila neural stem cells by regulating Earmuff expression. Dev. Biol. 2017, 431, 239–251. [Google Scholar] [CrossRef] [PubMed]
- Mukherjee, S.; Tucker-Burden, C.; Zhang, C.; Moberg, K.; Read, R.; Hadjipanayis, C.; Brat, D.J. Drosophila Brat and Human Ortholog TRIM3 Maintain Stem Cell Equilibrium and Suppress Brain Tumorigenesis by Attenuating Notch Nuclear Transport. Cancer Res. 2016, 76, 2443–2452. [Google Scholar] [CrossRef]
- Artavanis-Tsakonas, S.; Rand, M.D.; Lake, R.J. Notch Signaling: Cell Fate Control and Signal Integration in Development. Science 1999, 284, 770–776. [Google Scholar] [CrossRef]
- Anderson, D.A.; Walz, M.E.; Weil, E.; Tonellato, P.; Smith, M.C. RNA-Seq of the Caribbean reef-building coral Orbicella faveolate (Scleractinia-Merulinidae) under bleaching and disease stress expands models of coral innate immunity. PeerJ 2016, 4, e1616. [Google Scholar] [CrossRef]
- Oswald, F.; Winkler, M.; Cao, Y.; Astrahantseff, K.; Bourteele, S.; Knöchel, W.; Borggrefe, T. RBP-Jkappa/SHARP recruits CtIP/CtBP corepressors to silence Notch target genes. Mol. Cell Biol. 2005, 25, 10379–10390. [Google Scholar] [CrossRef]
- Feng, Y.; Bommer, G.T.; Zhai, Y.; Akyol, A.; Hinoi, T.; Winer, I.; Lin, H.V.; Cadigan, K.M.; Cho, K.R.; Fearon, E.R. Drosophila split ends Homologue SHARP Functions as a Positive Regulator of Wnt/β-Catenin/T-Cell Factor Signaling in Neoplastic Transformation. Cancer Res. 2007, 67, 482–491. [Google Scholar] [CrossRef] [PubMed]
- Kuang, B.; Wu, S.C.; Shin, Y.; Luo, L.; Kolodziej, P. Split ends encodes large nuclear proteins that regulate neuronal cell fate and axon extension in the Drosophila embryo. Development 2000, 127, 1517–1529. [Google Scholar] [CrossRef] [PubMed]
- Lin, H.V.; Doroquez, D.B.; Cho, S.; Chen, F.; Rebay, I.; Cadigan, K.M. Splits ends is a tissue/promoter specific regulator of Wingless signaling. Development 2003, 130, 3125–3135. [Google Scholar] [CrossRef] [PubMed]
- Li, X.; Lu, W.; Connell, M.; Deng, X.; Zhu, S. Spen and Nito prevent dedifferentiation of progenitors by translationally repressing E(Spl)mγ. bioRxiv 2025. [Google Scholar] [CrossRef]
- Morel, V.; Lecourtois, M.; Massiani, O.; Maier, D.; Preiss, A.; Schweisguth, F. Transcriptional repression by Suppressor of Hairless involves the binding of a Hairless-dCtBP complex in Drosophila. Curr. Biol. 2001, 11, 789–792. [Google Scholar] [CrossRef]







Disclaimer/Publisher’s Note: The statements, opinions and data contained in all publications are solely those of the individual author(s) and contributor(s) and not of MDPI and/or the editor(s). MDPI and/or the editor(s) disclaim responsibility for any injury to people or property resulting from any ideas, methods, instructions or products referred to in the content. |
© 2025 by the authors. Licensee MDPI, Basel, Switzerland. This article is an open access article distributed under the terms and conditions of the Creative Commons Attribution (CC BY) license (https://creativecommons.org/licenses/by/4.0/).
Share and Cite
Zhou, Q.; Zhang, F.; Gong, S.; Zhang, S.; Gong, W.; Rui, M.; Wang, S. Split Ends Inhibits the Dedifferentiation of imINP to Prevent the Generation of Supernumerary Type II Neuroblasts in Drosophila. Cells 2025, 14, 1926. https://doi.org/10.3390/cells14231926
Zhou Q, Zhang F, Gong S, Zhang S, Gong W, Rui M, Wang S. Split Ends Inhibits the Dedifferentiation of imINP to Prevent the Generation of Supernumerary Type II Neuroblasts in Drosophila. Cells. 2025; 14(23):1926. https://doi.org/10.3390/cells14231926
Chicago/Turabian StyleZhou, Qingxia, Fuhao Zhang, Sifan Gong, Shuliu Zhang, Wenting Gong, Menglong Rui, and Su Wang. 2025. "Split Ends Inhibits the Dedifferentiation of imINP to Prevent the Generation of Supernumerary Type II Neuroblasts in Drosophila" Cells 14, no. 23: 1926. https://doi.org/10.3390/cells14231926
APA StyleZhou, Q., Zhang, F., Gong, S., Zhang, S., Gong, W., Rui, M., & Wang, S. (2025). Split Ends Inhibits the Dedifferentiation of imINP to Prevent the Generation of Supernumerary Type II Neuroblasts in Drosophila. Cells, 14(23), 1926. https://doi.org/10.3390/cells14231926

