Sign in to use this feature.

Years

Between: -

Subjects

remove_circle_outline
remove_circle_outline
remove_circle_outline
remove_circle_outline
remove_circle_outline
remove_circle_outline
remove_circle_outline
remove_circle_outline
remove_circle_outline

Journals

remove_circle_outline
remove_circle_outline
remove_circle_outline
remove_circle_outline
remove_circle_outline
remove_circle_outline
remove_circle_outline
remove_circle_outline
remove_circle_outline
remove_circle_outline

Article Types

Countries / Regions

remove_circle_outline
remove_circle_outline
remove_circle_outline
remove_circle_outline
remove_circle_outline
remove_circle_outline

Search Results (811)

Search Parameters:
Keywords = BCG

Order results
Result details
Results per page
Select all
Export citation of selected articles as:
18 pages, 3727 KB  
Article
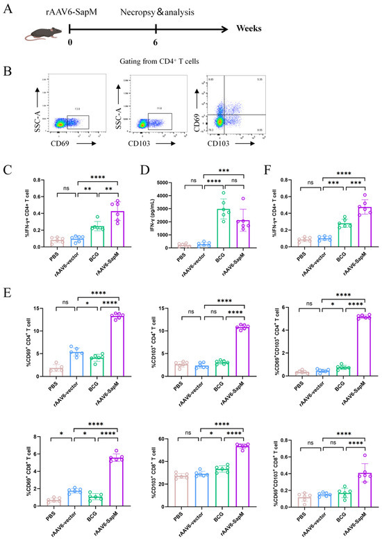
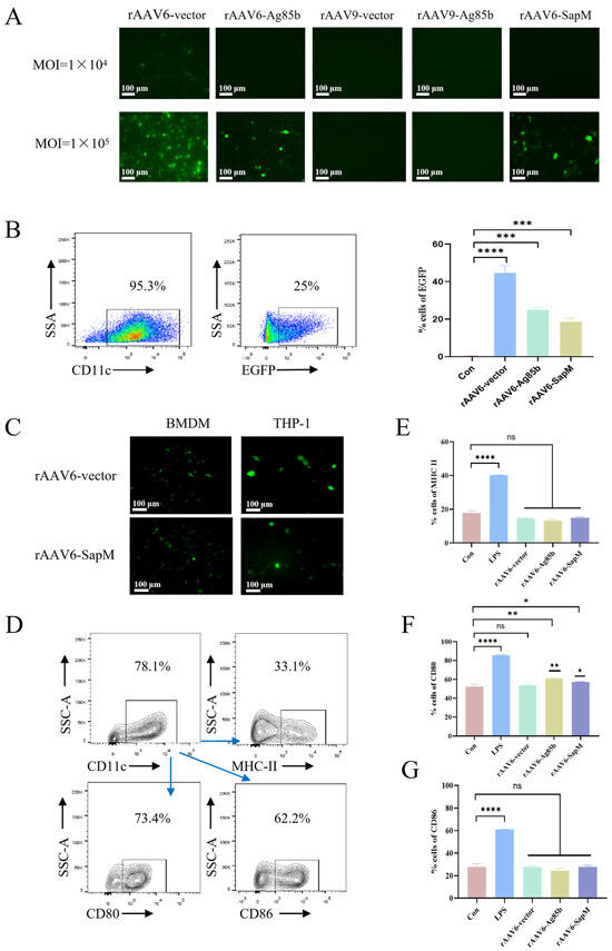
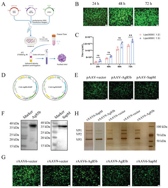
Intranasal Vaccination with a Recombinant Adeno-Associated Virus Type 6 Encoding SapM Confers Protection Against Tuberculosis
by Chaonan Xing, Wenfei Wang, Jiahuan Yang, Siwan Feng, Jiayi Xiao, Ningjian Cai, Siwei Mo, Yi Cai, Xinchun Chen and Chenyan Shi
Vaccines 2026, 14(3), 224; https://doi.org/10.3390/vaccines14030224 - 28 Feb 2026
Viewed by 46
Abstract
Background: Effective tuberculosis vaccines capable of inducing durable pulmonary immunity remain an unmet need. Mucosal vaccination strategies and rational antigen selection are increasingly recognized as critical for improving protection against aerosol Mycobacterium tuberculosis (Mtb) infection. Objective: The objective of [...] Read more.
Background: Effective tuberculosis vaccines capable of inducing durable pulmonary immunity remain an unmet need. Mucosal vaccination strategies and rational antigen selection are increasingly recognized as critical for improving protection against aerosol Mycobacterium tuberculosis (Mtb) infection. Objective: The objective of this study was to establish an intranasal recombinant adeno-associated virus (rAAV) platform and evaluate SapM (Rv3310) as a mucosal TB vaccine antigen in mice. Methods: We established and optimized an rAAV production and purification platform suitable for intranasal immunization and applied it to deliver Mtb antigen SapM. Immunogenicity was assessed by lung mucosal T-cell responses (CD69/CD103) and IFN-γ production in the lungs and spleen after mycobacterial antigen stimulation. Protective efficacy was evaluated after aerosol H37Rv challenge by quantifying pulmonary bacterial burden and lung pathology compared with vector controls and BCG. Results: rAAV6-SapM was successfully produced and efficiently transduced antigen-presenting cells without inducing phenotypic maturation. Intranasal immunization in mice induced mucosal T-cell responses in the lungs and increased expression of tissue residency-related markers (CD69 and CD103). It also elicited a Th1-biased cellular immune response characterized by enhanced IFN-γ production in both the lungs and spleen in response to mycobacterial antigen stimulation. Upon aerosol challenge with virulent Mtb H37Rv, rAAV6-SapM-immunized mice exhibited a significant reduction in pulmonary bacterial burden and attenuated lung pathology compared with vector-immunized controls. Conclusions: These findings provide proof-of-concept evidence that intranasal delivery of an AAV-based vaccine encoding SapM can induce antigen-responsive Th1 immunity and confer significant protection against early pulmonary TB, supporting further exploration of SapM as a vaccine antigen and AAV-based mucosal gene vaccination as a platform for TB vaccine development. Full article
(This article belongs to the Special Issue Memory T Cells in Vaccine-Induced Immunity for Infectious Diseases)
Show Figures

Figure 1

23 pages, 2326 KB  
Article
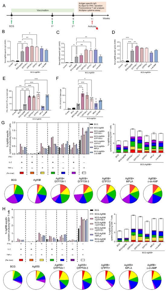
Immunogenicity and Protective Effects of an Ag85B Tuberculosis Subunit Vaccine Formulated with Synthetic TLR4 Agonists in BCG-Boosted Mice
by Soo-Min Kim, Jin-Seung Yun, EunJung Shin, Jinhee Lee, You-Jin Kim, Hye-Sook Jeong, Yong Woo Jung and Dokeun Kim
Vaccines 2026, 14(3), 214; https://doi.org/10.3390/vaccines14030214 - 26 Feb 2026
Viewed by 141
Abstract
Background/Objectives: Tuberculosis (TB) remains a major global health challenge, and the Bacillus Calmette–Guérin (BCG) vaccine has limited efficacy against adult pulmonary disease. Protein subunit vaccines are a promising alternative but require strong adjuvants to induce cell-mediated immunity. Synthetic agonists targeting toll-like receptor 4 [...] Read more.
Background/Objectives: Tuberculosis (TB) remains a major global health challenge, and the Bacillus Calmette–Guérin (BCG) vaccine has limited efficacy against adult pulmonary disease. Protein subunit vaccines are a promising alternative but require strong adjuvants to induce cell-mediated immunity. Synthetic agonists targeting toll-like receptor 4 (TLR4) and stimulators of interferon genes (STINGs) have emerged as effective immunostimulants. Therefore, we aimed to evaluate the immunogenicity and protective efficacy of Ag85B-based subunit vaccines formulated with synthetic TLR4 and STING agonists in a BCG-boosted mouse model. Methods: Three synthetic adjuvants—QTP709-1, QTP709-3, and QTP701—were formulated as oil-in-water emulsions containing distinct surfactant and immunostimulant components. The potential of vaccine formulations to activate dendritic cells (DCs) and elicit Ag85B-specific immune responses, including IgG subclass levels, interferon-γ (IFN-γ) enzyme-linked immunosorbent spots, and polyfunctional T-cell responses, was assessed by flow cytometry. Protective efficacy was evaluated based on pulmonary bacterial burden and histopathology following Mycobacterium tuberculosis (M. tb) Erdman challenge. Results: All formulations promoted DC maturation and enhanced antigen-specific immune responses. Each adjuvant elicited strong Ag85B-specific humoral immunity, increased IFN-γ secretion, and polyfunctional CD4+ and CD8+ T cells co-producing IFN-γ, TNF-α, and interleukin-2. Among them, QTP709-1 was associated with increased levels of chemokine receptor 5-associated chemokines and showed a trend toward reduced lung bacterial burden and histopathological inflammation following M. tb challenge. Conclusions: Synthetic TLR4 and STING agonists were associated with enhanced immunogenicity of TB subunit vaccines and showed evidence of protective potential, with TLR4-based formulations exhibiting more pronounced immunological responses. QTP709-1 exhibited strong immunostimulatory and protective effects, supporting its potential as a candidate adjuvant for next-generation TB vaccines. Full article
Show Figures

Figure 1

14 pages, 551 KB  
Article
Strengthening the Immunization System Through Private Provider Engagement to Improve Vaccine Uptake in Urban Settlements of Karachi, Pakistan: A Before–After Study
by Zahid Memon, Ammarah Ali, Shifa Habib, Wardah Ahmed, Fizza Ansar, Maheen Kalwar, Iqbal Azam, Lala Aftab, Ahsanullah Bhurgri and Shehla Zaidi
Vaccines 2026, 14(3), 205; https://doi.org/10.3390/vaccines14030205 - 26 Feb 2026
Viewed by 224
Abstract
Background: We aimed to evaluate the impact of a Private Provider Engagement (PPE) model that integrated neighborhood private health providers into the immunization system to improve vaccine uptake and reduce coverage disparities among marginalized communities in Karachi, Pakistan, where health inequities and the [...] Read more.
Background: We aimed to evaluate the impact of a Private Provider Engagement (PPE) model that integrated neighborhood private health providers into the immunization system to improve vaccine uptake and reduce coverage disparities among marginalized communities in Karachi, Pakistan, where health inequities and the risk of vaccine-preventable diseases remain high. Methods: Routine immunization service corners were established at nine private clinics in urban settlements of eight high-risk union councils (HRUCs) in Karachi. A quasi-experimental before-and-after study design was used with a baseline survey conducted in May–July 2022 and an end-line survey in April–June 2024. Households were selected using a multistage cluster sampling approach, and data were collected from parents or primary caregivers of children aged 4–11 months residing in the catchment areas for >3 months, using an adapted WHO immunization coverage questionnaire. The primary outcome was child immunization status for BCG, Polio, Pentavalent (DTP-3), Rotavirus, PCV, TCV, and MR vaccines, categorized as fully vaccinated, partially vaccinated, or unvaccinated, and verified through vaccination cards or caregiver recall. Multinomial and binary logistic regression were used to investigate factors associated with immunization coverage. Results: A total of 2167 children were surveyed (1141 children at baseline; 1026 children at end-line). The proportion of fully immunized children more than doubled across sexes, with significantly higher adjusted odds at endline (aOR: 6.34, 95%CI: 2.45–16.21). Age-appropriate uptake of all antigens improved, with over fourfold odds for receiving the Penta-3 vaccine (aOR 4.55, 95%CI: 3.55–5.82) and more than threefold odds for receiving the MR-1 Vaccine (aOR 3.67, 95%CI: 2.37–5.67). Parental education strongly predicted immunization, with the highest odds among children of fathers with secondary or higher education or skilled labor. Fully immunized Pashto-speaking children increased at endline but had the lowest odds compared to Urdu-speaking children. Conclusion: The PPE model increased vaccination coverage and reduced disparities in Karachi’s urban settlements, demonstrating potential for scale-up to strengthen routine immunization and reduce the number of zero-dose children. Full article
(This article belongs to the Special Issue Vaccination and Public Health Strategy)
Show Figures

Figure 1

19 pages, 1304 KB  
Article
Protective Effects of Schinus terebinthifolius Leaf Supercritical Fluid Extract Against UVC-Induced Oxidative Stress: A Com-Prehensive Gene Expression Study
by Tanakarn Chaithep, Anurak Muangsanguan, Juan M. Castagnini, Francisco J. Marti-Quijal, Pornchai Rachtanapun, Chaiwat Arjin, Korawan Sringarm, Francisco J. Barba and Warintorn Ruksiriwanich
Int. J. Mol. Sci. 2026, 27(5), 2092; https://doi.org/10.3390/ijms27052092 - 24 Feb 2026
Viewed by 151
Abstract
Ultraviolet (UV) exposure accelerates skin aging by inducing oxidative stress, extracellular matrix (ECM) degradation, and epidermal barrier dysfunction. This study investigated the protective effects of Brazilian pepper tree (SB), neem (SD), and Vietnamese coriander (PP) leaf extracts obtained by supercritical fluid extraction (SFE) [...] Read more.
Ultraviolet (UV) exposure accelerates skin aging by inducing oxidative stress, extracellular matrix (ECM) degradation, and epidermal barrier dysfunction. This study investigated the protective effects of Brazilian pepper tree (SB), neem (SD), and Vietnamese coriander (PP) leaf extracts obtained by supercritical fluid extraction (SFE) using CO2 with ethanol as a co-solvent against radiation-induced cellular damage. Among these, SB yielded the greatest amount of extract and exhibited the highest levels of phenolic and flavonoid constituents, including naringin, epicatechin gallate, and rosmarinic acid. These compounds, identified through HPLC profiling, were associated with strong inhibition of collagenase, elastase, and hyaluronidase, and exhibited potent antioxidant activity in the DPPH assay. Under UVC-induced oxidative stress in HaCaT keratinocytes, SB markedly enhanced the mRNA expression of key genes involved in ECM integrity (COL1A1, 3.04 ± 0.15-fold), epidermal barrier and hydration (FLG, 4.66 ± 0.17-fold; HAS1, 1.90 ± 0.14-fold), and cellular defense mechanisms (SIRT1, 3.83 ± 0.54-fold), demonstrating superior efficacy to reference antioxidants (EGCG and ascorbic acid) in upregulating key barrier genes like FLG. Overall, the findings highlight SB as the extract with the most comprehensive photoprotective properties and support the use of SFE-derived botanical extracts as promising agents for natural and photoprotective skincare applications. Full article
(This article belongs to the Special Issue Functions and Applications of Natural Products: 2nd Edition)
Show Figures

Graphical abstract

15 pages, 485 KB  
Article
BLOSSOM Dietary Habits and 1-Year Intravesical Recurrence in High-Risk Non-Muscle-Invasive Bladder Cancer Treated with BCG
by Carlo Buonerba, Raffaele Baio, Felice Crocetto, Dario Bruzzese, Francesco Del Giudice, Antonio Nacchia, Francesco Chiancone, Concetta Ingenito, Oriana Strianese, Antonio Verde, Ferdinando Costabile, Luca Scafuri, Roberto Sanseverino, Elena Sorrentino, Vittorio Riccio, Dalila Carino, Margherita Bertoni, Federica Monaco, Paolo Verze, Teresa Di Lauro, Sisto Perdonà, Celeste Manfredi, Antonio Ruffo, Gabriele Barbato, Serena Rizzano, Sara Rizzano, Armando Pisapia, Marina Pisapia, Rossella Di Trolio, Emanuela Sergianni, Giuseppe Romeo, Francesca Cappuccio, Gennaro Sosto and Giuseppe Di Lorenzoadd Show full author list remove Hide full author list
Curr. Oncol. 2026, 33(2), 128; https://doi.org/10.3390/curroncol33020128 - 22 Feb 2026
Viewed by 200
Abstract
Evidence on modifiable post-diagnosis factors influencing outcomes after intravesical Bacillus Calmette–Guérin (BCG) therapy for high-risk non-muscle-invasive bladder cancer (NMIBC) is limited. In this exploratory, feasibility-focused prospective multicenter cohort (March 2023–November 2024), BCG-naïve patients completed repeated interviewer-administered 24 h dietary recalls; prespecified food groups, [...] Read more.
Evidence on modifiable post-diagnosis factors influencing outcomes after intravesical Bacillus Calmette–Guérin (BCG) therapy for high-risk non-muscle-invasive bladder cancer (NMIBC) is limited. In this exploratory, feasibility-focused prospective multicenter cohort (March 2023–November 2024), BCG-naïve patients completed repeated interviewer-administered 24 h dietary recalls; prespecified food groups, selected foods, and nutrients were screened for associations with 1-year intravesical recurrence using Firth’s penalized logistic regression adjusted a priori for age, sex, and total energy intake, with false discovery rate control within each exposure family. Forty-six patients were enrolled; 41 had evaluable recurrence status, including 8 recurrences (19.5%). Participants were predominantly overweight (mean body mass index (BMI) 28.4 kg/m2) and had low adherence to a Mediterranean dietary pattern (median Mediterranean Adequacy Index 2.25). No dietary exposure met the within-family false discovery rate threshold; the smallest q-value was 0.361. Nominal inverse associations were observed for leafy green vegetables (OR per 1 SD 0.385; 95% CI 0.101–0.972) and for energy-adjusted zinc (OR 0.280; 95% CI 0.069–0.802) and magnesium intakes (OR 0.260; 95% CI 0.045–0.872), but these did not remain significant after FDR adjustment. These exploratory signals warrant replication in larger, biomarker-informed cohorts incorporating dietary biomarkers and immune profiling during BCG. Given the limited sample size and low number of recurrence events, these findings are strictly hypothesis-generating and should not be interpreted as evidence of definitive protective or risk dietary factors. Full article
(This article belongs to the Section Genitourinary Oncology)
Show Figures

Figure 1

21 pages, 881 KB  
Review
Recent Advances in Immunotherapy for Non-Muscle-Invasive Bladder Cancer
by Abby L. Grier, Jeffrey Y. Zhong, Spyridon Basourakos, Adam Calaway, Parminder Singh, Yousef Zakharia, Fabrice Lucien, R. Jeffrey Karnes, Vidit Sharma, Paras Shah, Brian A. Costello, Lance C. Pagliaro, Jacob J. Orme, Jason R. Brown and Albert Jang
Cancers 2026, 18(4), 623; https://doi.org/10.3390/cancers18040623 - 14 Feb 2026
Viewed by 439
Abstract
Non-muscle-invasive bladder cancer (NMIBC) comprises approximately 75% of new bladder cancer cases and generally carries a favorable prognosis, yet high rates of recurrence and progression necessitate close surveillance with frequent cystoscopies and repeated transurethral resections. Upfront treatment for high-risk disease is typically Bacillus [...] Read more.
Non-muscle-invasive bladder cancer (NMIBC) comprises approximately 75% of new bladder cancer cases and generally carries a favorable prognosis, yet high rates of recurrence and progression necessitate close surveillance with frequent cystoscopies and repeated transurethral resections. Upfront treatment for high-risk disease is typically Bacillus Calmette-Guérin (BCG), although combinations with immune checkpoint inhibitors have reported results. Patients with BCG-unresponsive, intolerant, or refractory disease represent a subset of patients with high risk of progression, with early radical cystectomy being the standard approach for this setting. Global BCG shortages and the substantial impact of cystectomy on quality of life underscore the need for therapeutic alternatives. Over the past decade, investigational trials in immunotherapy have expanded treatment options for BCG-unresponsive NMIBC with CIS, leading to FDA approval of intravesical nadofaragene firadenovec, nogapendekin alfa-inbakicept, and systemic pembrolizumab. This narrative review summarizes developments in intravesical and systemic immunotherapies for NMIBC, highlights ongoing trials, and addresses controversies in trial design, treatment sequencing, comparative efficacy, and safety. Full article
(This article belongs to the Special Issue Immunotherapy in Urothelial Carcinoma)
Show Figures

Figure 1

13 pages, 1757 KB  
Article
Potential Application of Nanocellulose Derived from Bagasse and Durian Rind for Mitigation of Mycotoxin Contamination in Poultry Diets
by Chaiwat Arjin, Kwancheewa Jaima, Apinya Satsook, Parichat Thipchai, Kanticha Pratinthong, Pornchai Rachtanapun and Korawan Sringarm
Toxins 2026, 18(2), 85; https://doi.org/10.3390/toxins18020085 - 6 Feb 2026
Viewed by 327
Abstract
This study was aimed at producing nanocellulose from sugarcane bagasse and durian rind residues for applications to determine adsorption capacity against mycotoxin in poultry diets. Durian rind-derived nanocellulose exhibited finer fiber (12–21 nm diameter and 197–350 nm length) and higher yield (42.1%) than [...] Read more.
This study was aimed at producing nanocellulose from sugarcane bagasse and durian rind residues for applications to determine adsorption capacity against mycotoxin in poultry diets. Durian rind-derived nanocellulose exhibited finer fiber (12–21 nm diameter and 197–350 nm length) and higher yield (42.1%) than bagasse-derived nanocellulose (18–36 nm diameter and 82–169 nm length), with FTIR confirming purer cellulose I/II structures. The in vitro test adsorption capacity against ochratoxin (OTA) was determined at an incubation time of 180 min to establish working conditions. It was found that the working conditions of bagasse-derived nanocellulose and durian rind-derived nanocellulose were 33 mg/mL and 36.5 mg/mL, respectively. Subsequently, using these working conditions, adsorption capacity was determined via an in vitro digestibility test. Bagasse-derived nanocellulose exhibited an adsorption capacity against OTA of 35.59%, while durian rind-derived nanocellulose achieved an OTA adsorption rate of 39.53% at a contact time of 3 h. Naturally contaminated poultry feeds collected from nine farms in Chiang Mai, Thailand, indicated that both types of nanocelluloses achieved minimum–maximum OTA adsorption rates of 42–43%, aflatoxin B1 (AFB1) at 29–30%, and fumonisin B1 (FB1) at 21–23% across the nine farms’ mean values. These findings suggest that nanocellulose derived from sugarcane bagasse and durian rind has potential as a sustainable biosorbent for improving mycotoxin management in poultry production. Full article
(This article belongs to the Special Issue Strategies for Mitigating Mycotoxin Contamination in Food and Feed)
Show Figures

Figure 1

16 pages, 721 KB  
Review
Early Mycobacterial Antigens in the Immunodiagnosis of Latent Tuberculosis Infection
by Aigul Utegenova, Lazzat Kassayeva, Bayan Turdalina, Aliya Baiduissenova, Ayaz Yktiyarov, Marat Dusmagambetov and Evgeni Sokurenko
Pathogens 2026, 15(2), 181; https://doi.org/10.3390/pathogens15020181 - 6 Feb 2026
Viewed by 316
Abstract
Latent tuberculosis infection (LTBI) represents a major global health concern as it constitutes the principal reservoir for future tuberculosis (TB) disease. Its identification is particularly important in Bacille Calmette–Guérin (BCG)-vaccinated populations, where cross-reactivity of purified protein derivative limits the specificity of the tuberculin [...] Read more.
Latent tuberculosis infection (LTBI) represents a major global health concern as it constitutes the principal reservoir for future tuberculosis (TB) disease. Its identification is particularly important in Bacille Calmette–Guérin (BCG)-vaccinated populations, where cross-reactivity of purified protein derivative limits the specificity of the tuberculin skin test and hampers targeted preventive therapy. Early Mycobacterium tuberculosis antigens encoded within the RD1 region, especially ESAT-6, CFP-10 and TB7.7, have enabled the development of antigen-specific interferon-gamma release assays (IGRAs) and recombinant skin tests with improved BCG-independent specificity. This narrative review integrates and critically appraises current evidence on the immunobiological properties of early and latency-associated antigens, the cellular mechanisms underlying T-cell-dependent immune reactivity, and the diagnostic performance of IGRAs and ESAT-6/CFP-10-based skin tests, rather than merely summarizing individual studies. Although these platforms rely on different assay principles (in vitro cytokine release versus in vivo delayed-type hypersensitivity), both measure antigen-specific T-cell memory and do not define the biological stage of infection or reliably distinguish latent from incipient or active TB. Across most adult populations, IGRAs demonstrate high specificity and acceptable sensitivity, whereas reduced sensitivity and higher rates of indeterminate results are observed in young children and immunocompromised individuals. ESAT-6/CFP-10-based skin tests show diagnostic accuracy comparable to IGRAs and may offer operational advantages in resource-limited settings. Latency-associated antigens and host biomarkers such as IP-10, together with multi-analyte immune signatures, represent promising avenues for improving diagnostic sensitivity and prognostic stratification but currently lack sufficient validation for routine clinical use. Overall, RD1-encoded antigens remain central to LTBI immunodiagnosis, while future research should focus on developing stage-resolving and prognostic biomarkers, optimized antigen panels, and standardized interpretive frameworks. Full article
(This article belongs to the Section Bacterial Pathogens)
Show Figures

Figure 1

13 pages, 683 KB  
Article
High Oncological Efficacy of BCG Maintenance Therapy for Primary High-Grade T1 Urothelial Carcinoma of the Bladder
by Takahide Noro, Naoto Kamiya, Naoki Ishitsuka, Rino Ikeda, Yuta Suzuki, Syota Iijima, Yuka Sugizaki, Takatoshi Somoto, Ryo Oka, Takanobu Utsumi, Takumi Endo, Nobuyuki Hiruta and Hiroyoshi Suzuki
Cancers 2026, 18(3), 532; https://doi.org/10.3390/cancers18030532 - 6 Feb 2026
Viewed by 260
Abstract
Background: In high-risk non-muscle-invasive bladder cancer (NMIBC), adjuvant therapies, such as intravesical Bacillus Calmette–Guérin (BCG) instillation, are widely employed; however, BCG treatment poses challenges due to potential adverse effects and ongoing supply limitations. This study aimed to evaluate treatment patterns, therapeutic efficacy, [...] Read more.
Background: In high-risk non-muscle-invasive bladder cancer (NMIBC), adjuvant therapies, such as intravesical Bacillus Calmette–Guérin (BCG) instillation, are widely employed; however, BCG treatment poses challenges due to potential adverse effects and ongoing supply limitations. This study aimed to evaluate treatment patterns, therapeutic efficacy, incidence of adverse events, and clinical predictors of recurrence and progression in patients with high-grade pT1 urothelial carcinoma (HG-T1 UC) of the bladder. Methods: This retrospective cohort study included 204 patients diagnosed with HG-pT1 UC who underwent transurethral resection of bladder tumor (TURBT) at Toho University Sakura Medical Center between 2010 and 2021. Clinical data encompassing treatment modalities (BCG or intravesical chemotherapy), complications, and oncological outcomes were collected. Recurrence-Free Survival (RFS), Progression-Free Survival, and Cancer-Specific Survival were analyzed using Kaplan–Meier analyses and multivariate regression models. Results: Maintenance BCG therapy was significantly associated with prolonged RFS compared to other treatments, including among ‘very high-risk’ patients. However, 52.4% of patients receiving BCG maintenance experienced adverse events, with dose reductions required in 59% of cases. Notably, recurrence rates did not significantly differ based on dose reduction or the total number of BCG instillations. Tumor multiplicity emerged as an independent risk factor for recurrence. Conclusions: Although maintenance BCG therapy remains essential for managing HG-T1 UC, especially in high-risk patients, treatment should be individualized due to concerns about tolerability and availability. The study results support the importance of personalized strategies based on risk stratification as outlined in clinical guidelines for preventing recurrence in NMIBC. Full article
(This article belongs to the Special Issue Multidisciplinary Approach to Bladder Cancer Treatment and Care)
Show Figures

Figure 1

13 pages, 715 KB  
Article
Survival Outcomes of BCG Only, BCG Plus EMDA-MMC or Upfront Radical Cystectomy in High-Risk Non-Muscle Invasive Bladder Cancers (NMIBCs): A Multicentre, International, Collaborative Study from Tertiary Referral Institutions
by Francesco Del Giudice, Valerio Santarelli, Amir Khan, Mohamed Gad, Katarina Spurna, Syed Ghazi Ali Kirmani, Noor Huda Bhatti, Rajesh Nair, Kathryn Chatterton, Suzanne Amery, Elsie Mensah, Benjamin Challacombe, Youssef Ibrahim, Felice Crocetto, Giuseppe Basile, Roberta Corvino, Eleonora Razeto, Matilde Verde, Vincenzo Asero, Ettore De Berardinis, Giulio Garaffa, Jan Łaszkiewicz, Aleksander Ślusarczyk, Francesco Claps, Benjamin I. Chung, Ramesh Thuraraja, Timothy O’Brien, Muhammad Shamim Khan and Yasmin Abu-Ghanemadd Show full author list remove Hide full author list
Cancers 2026, 18(3), 500; https://doi.org/10.3390/cancers18030500 - 3 Feb 2026
Viewed by 334
Abstract
Introduction: Conservative or upfront radical management for high- and very high-risk non-muscle-invasive bladder cancer continues to be debated, particularly for cases with adverse pathological features. We aimed to compare survival outcomes among NMIBC patients treated with transurethral resection of bladder tumour (TURBT) [...] Read more.
Introduction: Conservative or upfront radical management for high- and very high-risk non-muscle-invasive bladder cancer continues to be debated, particularly for cases with adverse pathological features. We aimed to compare survival outcomes among NMIBC patients treated with transurethral resection of bladder tumour (TURBT) followed by either Bacillus Calmette–Guérin (BCG), sequential BCG plus electromotive administration of mitomycin C (EMDA-MMC), or upfront radical cystectomy (RC). Materials and Methods: High- and- very high-risk NMIBC cases undergoing TURBT followed by BCG, BCG plus EMDA-MMC, or RC at two international tertiary referral centres between 2009 and 2024 were retrospectively reviewed. Recurrence-free survival (RFS), progression-free survival (PFS), and overall survival (OS) were estimated using Kaplan–Meier methods. Multivariable Cox regression models were applied to identify factors independently associated with survival outcomes. Results: A total of 1178 patients were included: 852 received BCG, 249 received BCG/EMDA-MMC, and 77 underwent upfront RC. Kaplan–Meier analysis revealed no significant differences in RFS or PFS between the BCG and BCG/EMDA-MMC groups, nor in OS between the three treatment strategies. According to multivariable analysis, concomitant carcinoma in situ (CIS) and increasing T stage at TURBT were independently associated with poorer RFS (HR 1.39; 95% CI 1.05–1.85), PFS (HR 1.95; 95% CI 1.36–2.82), and OS (HR 2.28; 95% CI 1.60–3.25). A second resection conferred a protective effect on PFS (HR 0.72; 95% CI 0.54–0.95). Treatment modality (BCG, BCG/EMDA-MMC, or upfront RC) was not significantly associated with any survival endpoint. Conclusions: In this large multicentre series of patients with high- and very high-risk NMIBC undergoing TURBT, survival outcomes were primarily influenced by clinical–pathological characteristics rather than the adjuvant treatment of choice. Full article
(This article belongs to the Special Issue Diagnosis and Therapy in Urothelial Cancer)
Show Figures

Figure 1

14 pages, 3217 KB  
Article
Timeliness of Routine Vaccination, Catch-Up Completion, and Immune Function in Chinese Children with Special Healthcare Needs: A Retrospective Cohort Study
by Yuyuan Zeng, Xihan Li, Yu Tian, Yuming Liu, Jianhong Wang, Qi An, Chuanyu Yang, Bo Zhou, Lili Zhang, Yangmu Huang and Lin Wang
Vaccines 2026, 14(2), 149; https://doi.org/10.3390/vaccines14020149 - 31 Jan 2026
Viewed by 560
Abstract
Background: Children with special healthcare needs (CSHCNs) face persistent barriers to timely immunization in China, but comparative evidence across disease groups and vaccines, and data on immune function, are limited. Methods: We conducted a retrospective cohort study linking electronic medical records, vaccination records, [...] Read more.
Background: Children with special healthcare needs (CSHCNs) face persistent barriers to timely immunization in China, but comparative evidence across disease groups and vaccines, and data on immune function, are limited. Methods: We conducted a retrospective cohort study linking electronic medical records, vaccination records, and a structured telephone and questionnaire follow-up. We estimated timely vaccination by National Immunization Program (NIP) dose definitions, assessed catch-up completion at follow-up, and compared cellular/humoral/complement immune indices with published pediatric reference ranges. Group differences used ANOVA/Kruskal–Wallis and chi-square (χ2)/Fisher’s exact tests with Bonferroni correction. Results: Timely vaccination was lower than the national healthy child benchmarks for all NIP vaccines (all p < 0.001); the Japanese encephalitis virus (JE; 24.0%) and measles-containing vaccine (MCV; 25.9%) had the lowest timely completion. A subset of CSHCNs did not receive recommended catch-up vaccinations, primarily due to persistent caregivers’ concern and point of vaccination (POV) staff’s hesitancy. Delays clustered in neonatal/perinatal disorders for Bacillus Calmette–Guérin (BCG) and hepatitis B vaccine, dose 1 (HepB1). Catch-up completion was highest for hepatitis B vaccine, dose 3 (HepB3) (86.3%) and BCG (81.8%), and lowest for the diphtheria and tetanus vaccine (DT) (49.4%); MCV2 completion was particularly low in hematological diseases. Immunoglobulin A (IgA) and immunoglobulin G (IgG) concentrations were significantly lower in neonatal/perinatal disorders and infectious disease groups versus neurological and immune disorder groups (p < 0.05). No severe adverse events were reported after catch-up. Conclusions: CSHCNs in China face substantial barriers to timely NIP immunization. Timeliness and catch-up vary substantially by vaccine and underlying condition; neonatal/perinatal disorders contribute disproportionately to early-life delays. Disease-specific guidance, strengthened POV–specialist clinic coordination, immunological monitoring, and supportive policies could improve the vaccination coverage and effectiveness in this vulnerable population. Full article
(This article belongs to the Special Issue Vaccines and Vaccine Preventable Diseases)
Show Figures

Figure 1

24 pages, 3784 KB  
Article
Additive Manufacturing of Shape-Changing Printlets via Powder-Based Extrusion 3D Printing of Natural Cellulose and Polyvinyl Alcohol
by Kasidit Dokhom, Pensak Jantrawut, Pattaraporn Panraksa, Suruk Udomsom, Wirongrong Tongdeesoontorn, Baramee Chanabodeechalermrung, Pornchai Rachtanapun and Tanpong Chaiwarit
Polymers 2026, 18(3), 380; https://doi.org/10.3390/polym18030380 - 30 Jan 2026
Viewed by 463
Abstract
Powder melt extrusion (PME) represents an alternative approach for personalized oral dosage forms. Furthermore, the utilization of agricultural waste has gained increasing attention because it helps reduce pollution from waste. This study investigated cellulose powders and short fibers from agricultural waste as supporting [...] Read more.
Powder melt extrusion (PME) represents an alternative approach for personalized oral dosage forms. Furthermore, the utilization of agricultural waste has gained increasing attention because it helps reduce pollution from waste. This study investigated cellulose powders and short fibers from agricultural waste as supporting materials for the PME-based production of shape-changing levodopa printlets. Formulations containing cellulose powder (CP), cassava short fiber (CSF), and pineapple short fiber (PSF) demonstrated successful printing. The selected formulations were characterized for morphology, thermal transitions, crystallinity, shape-changing behavior, and drug release. CSF demonstrated superior printability, enhanced shape recovery, and the greatest reduction in crystallinity, supporting amorphous solid dispersion formation. Levodopa-loaded printlets showed uniform and high drug content. The formulation containing 5% CSF and levodopa exhibited the fastest initial release, attributed to its low crystallinity and Super Case II transport mechanism. Overall, this study highlights the feasibility of using natural cellulose as an additive in PME to develop sustainable, shape-changing drug delivery systems and advances PME knowledge by integrating agricultural waste derived cellulose fibers with levodopa processing that provide new insight into the material–process–performance relationship in PME systems. Full article
(This article belongs to the Special Issue Progress in 3D Printing of Polymeric Materials)
Show Figures

Graphical abstract

14 pages, 823 KB  
Review
Genomic Subtypes and Computational Biomarkers in Non-Muscle-Invasive Bladder Cancer Guiding Optimal Timing of Radical Cystectomy and BCG Response Prediction
by Vlad-Horia Schițcu, Vlad Cristian Munteanu, Mihnea Bogdan Borz, Ion Cojocaru, Octavia Morari, Mircea Gîrbovan and Andrei-Ionuț Tișe
Genes 2026, 17(2), 153; https://doi.org/10.3390/genes17020153 - 29 Jan 2026
Viewed by 368
Abstract
Non-muscle-invasive bladder cancer (NMIBC) accounts for approximately 70% of newly diagnosed bladder cancer cases but exhibits significant clinical heterogeneity in treatment response and progression risk. While intravesical bacillus Calmette–GuérinCa (BCG) therapy remains the gold standard for high-risk disease, approximately 30–50% of patients experience [...] Read more.
Non-muscle-invasive bladder cancer (NMIBC) accounts for approximately 70% of newly diagnosed bladder cancer cases but exhibits significant clinical heterogeneity in treatment response and progression risk. While intravesical bacillus Calmette–GuérinCa (BCG) therapy remains the gold standard for high-risk disease, approximately 30–50% of patients experience BCG failure, creating a critical decision point between additional bladder-sparing therapy (BST) and early radical cystectomy (RC). Recent clinical data from the CISTO study suggest that, in appropriately selected patients, RC may be associated with higher 12-month recurrence-free survival while maintaining comparable cancer-specific survival and physical functioning. In this narrative review, we synthesize contemporary evidence on NMIBC genomic and transcriptomic subtypes, immune contexture, and clinicopathologic features associated with BCG response and progression risk, with emphasis on clinically oriented classification systems such as BCG Response Subtypes (BRS1–3) and UROMOL21. We highlight how tumor-intrinsic biology (e.g., EMT-associated programs), immune phenotypes (inflamed vs. immune-cold microenvironments), and genomic alterations may help refine risk stratification beyond traditional clinicopathologic models. To facilitate clinical integration, we propose a conceptual decisional framework that combines molecular subtype assignment, immune profiling, key pathologic risk factors, and patient considerations to generate probabilistic risk tiers that support selection among early RC, BST, and clinical trial strategies. Standardized multicenter cohorts and prospective evaluation are needed to validate integrated models and define their clinical utility for the precision timing of cystectomy in BCG-unresponsive NMIBC. Full article
(This article belongs to the Special Issue Computational Genomics and Bioinformatics of Cancer)
Show Figures

Figure 1

17 pages, 1234 KB  
Article
Long-Term Protective Immune Responses Induced by rBCG-RBD/rRBD Heterologous Prime/Boost Immunization Strategy: Fusion of RBD-Wuhan with LTB Adjuvant Induces Cross-Reactivity with SARS-CoV-2 Variant Omicron
by Giana Carla Gaboardi, Monalisa Martins Trentini, Alex Issamu Kanno, Luana Moraes, Arthur Daniel Januzzi, Lennon Ramos Pereira, Greicy Brisa Malaquias Dias, Luciano Fernandes Huergo, Sergio C. Oliveira, André Bafica and Luciana Cezar de Cerqueira Leite
Vaccines 2026, 14(2), 120; https://doi.org/10.3390/vaccines14020120 - 27 Jan 2026
Viewed by 367
Abstract
Background/Objectives: SARS-CoV-2, the causative agent of COVID-19, has been responsible for more than seven million deaths worldwide since its emergence. The Bacillus Calmette–Guérin (BCG) vaccine, used for over 100 years to prevent tuberculosis, induces a Th1-prominent immune response that is important for [...] Read more.
Background/Objectives: SARS-CoV-2, the causative agent of COVID-19, has been responsible for more than seven million deaths worldwide since its emergence. The Bacillus Calmette–Guérin (BCG) vaccine, used for over 100 years to prevent tuberculosis, induces a Th1-prominent immune response that is important for protection against Mycobacterium tuberculosis, other mycobacteria, and intracellular pathogens. BCG has also been shown to induce innate immune memory and heterologous protection against non-related infections. Additionally, BCG has been used as a vector to express heterologous proteins, showing protective effects against various diseases, particularly respiratory viral infections, including SARS-CoV-2. In this report, we constructed two recombinant BCG strains as potential vaccine candidates based on the receptor-binding domain (RBD) of the Spike antigen: one expressing only the RBD protein (rBCG-RBD) and another expressing the RBD protein in fusion with the LTB (Escherichia coli Labile Toxin subunit B) adjuvant (rBCG-LTB-RBD). Methods: We evaluated the induction of SARS-CoV-2-specific humoral and cellular immune responses using these vaccine candidates in a prime–boost strategy with a booster dose using the rRBD protein (produced in cell culture) and the Alum adjuvant. Antisera were evaluated for neutralization of the Wuhan and Omicron SARS-CoV-2 pseudotyped virus. Results: Either immunization scheme (rBCG-RBD/rRBD or rBCG-LTB-RBD/rRBD) induced high IgG antibody titers, with antibody neutralization against a Wuhan SARS-CoV-2 pseudotyped virus after 10 weeks. The antibody levels induced by rBCG-RBD/rRBD were maintained for up to 9 months. Interestingly, only the sera from mice receiving the prime–boost with rBCG-LTB-RBD/rRBD showed cross-reactive neutralization against the Omicron SARS-CoV-2 pseudotyped virus. Immunization with rBCG-RBD or rBCG-LTB-RBD and a rRBD booster dose promoted the induction of specific CD4+ and CD8+ T cells producing Th1/Th2 cytokines (IL-4, TNF-α and IFN-γ). Conclusions: Our study highlights the potential of the prime–boost immunization strategy using rBCG-RBD/rRBD to induce long-term immunity and rBCG-LTB-RBD/rRBD to induce cross-protection against different variants, both of which could serve as promising vaccine candidates. Full article
Show Figures

Figure 1

21 pages, 1515 KB  
Review
Pediatric Tuberculosis: Unraveling Immunity, Clinical Complexities, and Resource-Driven Disparities in the Pursuit of Prevention
by Daniel Mashiach, Justin Shon, Raquel Mashiach, Gregory Ayzenberg, Osnat Barazani, Andre Aabedi and Vishwanath Venketaraman
Vaccines 2026, 14(2), 119; https://doi.org/10.3390/vaccines14020119 - 27 Jan 2026
Viewed by 474
Abstract
Pediatric tuberculosis (TB) remains a critically underrecognized contributor to global childhood morbidity and mortality, with the highest burden concentrated in low-resource settings. Although children comprise a minority of overall TB cases, mortality is disproportionately high, particularly among those under five years of age, [...] Read more.
Pediatric tuberculosis (TB) remains a critically underrecognized contributor to global childhood morbidity and mortality, with the highest burden concentrated in low-resource settings. Although children comprise a minority of overall TB cases, mortality is disproportionately high, particularly among those under five years of age, driven largely by delayed diagnosis, inadequate linkage to care, and limited access to effective treatment. The continued rise of pediatric multidrug-resistant TB (MDR-TB), especially in regions with low sociodemographic development, further highlights persistent gaps in current control strategies. This review synthesizes key aspects of pediatric TB pathogenesis and host immune responses that predispose young children to rapid disease progression and severe outcomes, including immune immaturity and paucibacillary infection. We summarize pulmonary and extrapulmonary disease manifestations and identify populations at heightened risk, including children with HIV, malnutrition, type 1 diabetes mellitus, and congenital or treatment-related immunosuppression. Ongoing challenges in diagnosis and treatment are discussed, including limitations of existing microbiologic and immunologic tests, specimen collection constraints, regimen toxicity, and barriers to adherence. Prevention remains central to reducing pediatric TB mortality. We highlight the sustained importance of bacille Calmette–Guérin (BCG) vaccination in preventing severe disease and death, the context-dependent variability in vaccine effectiveness, and the structural and socioeconomic determinants of vaccine coverage. We conclude that integrating equitable vaccine delivery, scalable preventive therapy, and child-adapted diagnostic strategies is essential to meaningfully reduce the global pediatric TB burden. Full article
Show Figures

Figure 1

Back to TopTop