Journal Description
Advances in Respiratory Medicine
Advances in Respiratory Medicine
(ARM) is an international, peer-reviewed, open access journal on respiratory medicine, covering allergology, oncology, immunology and infectious diseases of the respiratory system, published bimonthly online. It is the official journal of the Polish Respiratory Society (PtChP).
- Open Access— free for readers, with article processing charges (APC) paid by authors or their institutions.
- High Visibility: indexed within Scopus, ESCI (Web of Science), PubMed, MEDLINE, PMC, Embase, and other databases.
- Rapid Publication: manuscripts are peer-reviewed and a first decision is provided to authors approximately 22.9 days after submission; acceptance to publication is undertaken in 3.6 days (median values for papers published in this journal in the second half of 2025).
- Recognition of Reviewers: APC discount vouchers, optional signed peer review, and reviewer names published annually in the journal.
Impact Factor:
2.3 (2024);
5-Year Impact Factor:
1.5 (2024)
Latest Articles
Prognostic Impact of Serum Transthyretin and Sarcopenia on 3-Year Mortality and Respiratory-Related Hospitalizations in Idiopathic Pulmonary Fibrosis: A Prospective Cohort Study
Adv. Respir. Med. 2026, 94(2), 24; https://doi.org/10.3390/arm94020024 - 8 Apr 2026
Abstract
►
Show Figures
Background: Prognostic markers reflecting nutritional vulnerability in idiopathic pulmonary fibrosis (IPF) remain poorly defined. Methods: In this prospective cohort study, 63 stable outpatients with IPF were followed for 3 years. Sarcopenia was defined according to the 2019 Asian Working Group for Sarcopenia criteria.
[...] Read more.
Background: Prognostic markers reflecting nutritional vulnerability in idiopathic pulmonary fibrosis (IPF) remain poorly defined. Methods: In this prospective cohort study, 63 stable outpatients with IPF were followed for 3 years. Sarcopenia was defined according to the 2019 Asian Working Group for Sarcopenia criteria. Serum transthyretin levels were measured concurrently. Cox proportional hazards regression, binary logistic regression, and Kaplan–Meier survival analyses were performed. Results: During follow-up, 18 patients (29%) died and 21 (33%) experienced respiratory-related hospitalization. Serum transthyretin was an independent predictor of both 3-year mortality and respiratory-related hospitalization, even after adjusting for the Gender–Age–Physiology index. Conversely, sarcopenia and low appendicular skeletal muscle mass index (ASMI) were not independently associated with either outcome. Kaplan–Meier analysis demonstrated significant differences in both mortality and hospitalization according to serum transthyretin levels. Low ASMI evaluated using sex-specific cutoffs was associated with higher mortality in the unadjusted analysis, but not with hospitalization; sarcopenia was not significantly associated with either endpoint. Conclusions: Serum transthyretin may serve as a practical biomarker of nutritional vulnerability, providing complementary prognostic information beyond muscle mass-based assessment in IPF.
Full article
Open AccessArticle
Stroke-Associated Pneumonia and Impaired Functional Recovery After Stroke: The Role of Nutritional-Inflammatory Factors
by
Rongjian Feng, Chonggui Jiang, Yan Yang, Mao Su, Meng Qin and Quan Wei
Adv. Respir. Med. 2026, 94(2), 23; https://doi.org/10.3390/arm94020023 - 6 Apr 2026
Abstract
►▼
Show Figures
Background: Stroke-associated pneumonia (SAP) is a common complication after acute ischemic stroke and contributes to worse recovery and greater resource use. Nutritional and inflammatory dysregulation have been implicated in both SAP susceptibility and adverse prognosis. Objective: To examine whether admission inflammatory and nutritional
[...] Read more.
Background: Stroke-associated pneumonia (SAP) is a common complication after acute ischemic stroke and contributes to worse recovery and greater resource use. Nutritional and inflammatory dysregulation have been implicated in both SAP susceptibility and adverse prognosis. Objective: To examine whether admission inflammatory and nutritional markers are associated with the development of SAP and with short-term functional prognosis. Methods: We performed a retrospective single-centre cohort study of consecutive patients with acute ischemic stroke admitted between 1 January 2015 and 31 December 2024 ( ). Admission laboratory indices (albumin, CRP, fibrinogen, WBC, PCT, and prealbumin) in the first 24 h and clinical variables were analysed. Multivariable logistic regression identified factors independently associated with SAP; the relationship between SAP and early functional recovery was assessed in adjusted outcome models. A nomogram integrating key predictors was developed and its apparent discrimination is reported. Results: SAP occurred in 35.6% of patients. Factors independently associated with SAP included nasogastric tube placement (OR: 7.02, 95% CI: 3.50–14.62), venous thromboembolism (OR: 3.20, 95% CI: 1.62–6.31), cognitive impairment (OR: 2.90, 95% CI: 1.32–6.36), and elevated inflammatory markers (WBC OR: 1.52, 95% CI: 1.28–1.80; fibrinogen OR: 1.37, 95% CI: 1.02–1.84; CRP OR: 1.01, 95% CI: 1.00–1.03). Higher admission serum albumin was associated with lower odds of SAP (OR: 0.92, 95% CI: 0.86–0.98). The nomogram showed strong apparent discrimination (AUC: 0.90, 95% CI: 0.86–0.94). After multivariable adjustment, SAP remained associated with poorer short-term functional improvement (adjusted OR: 6.99, 95% CI: 3.05–17.54) and greater healthcare utilization (median length of stay: 39.6 vs. 30.6 days; median cost: USD 12,836 vs. 6585). Conclusion: In this retrospective cohort, admission markers of nutritional depletion and inflammatory activation were associated not only with increased likelihood of SAP, but also with adverse early functional outcomes. These association-based findings support early risk stratification using routine admission markers; prospective studies and external validation are required before clinical implementation.
Full article

Figure 1
Open AccessArticle
Non-Pharmacological Pulmonary Rehabilitation in Patients with Pneumoconiosis: A Systematic Review
by
Madina B. Baurzhan, Sayagul A. Kairgeldina, Venera M. Almatova, Alexandr E. Gulyayev, Raushan S. Dosmagambetova, Kanat K. Tekebayev, Karashash Absatarova and Karlygash S. Absattarova
Adv. Respir. Med. 2026, 94(2), 22; https://doi.org/10.3390/arm94020022 - 31 Mar 2026
Abstract
►▼
Show Figures
Background: Pneumoconiosis remains a major occupational lung disease associated with progressive respiratory impairment, reduced functional capacity, and diminished quality of life. Non-pharmacological rehabilitation has been increasingly proposed as a supportive intervention; however, evidence regarding its effectiveness remains heterogeneous. Objective: This study aimed to
[...] Read more.
Background: Pneumoconiosis remains a major occupational lung disease associated with progressive respiratory impairment, reduced functional capacity, and diminished quality of life. Non-pharmacological rehabilitation has been increasingly proposed as a supportive intervention; however, evidence regarding its effectiveness remains heterogeneous. Objective: This study aimed to systematically review and synthesize the available evidence on the effects of non-pharmacological rehabilitation interventions on functional capacity, quality of life, and psychological outcomes in patients with pneumoconiosis. Methods: A systematic literature search was conducted in major electronic databases and grey literature sources in accordance with PRISMA 2020 guidelines. Studies evaluating non-pharmacological rehabilitation interventions in adults with pneumoconiosis were eligible for inclusion. Outcomes of interest included functional capacity, health-related quality of life, and psychological well-being. Due to methodological heterogeneity across studies, a qualitative synthesis was performed. Results: Six studies met the predefined inclusion criteria and were included in the qualitative synthesis. The reviewed evidence suggests that structured rehabilitation interventions were associated with clinically meaningful improvements in functional capacity, particularly in structured rehabilitation programs, most consistently reflected by increases in six-minute walk distance exceeding established minimal clinically important differences in three studies. Improvements in health-related quality of life and selected psychological outcomes were also reported, although outcome measures and intervention protocols varied across studies. Significant improvements in exercise capacity, dyspnea severity, and health-related quality of life were reported. Conclusions: Non-pharmacological rehabilitation may provide clinically meaningful benefits for patients with pneumoconiosis, based on limited and heterogeneous evidence, particularly in terms of functional capacity and quality of life. Nevertheless, the current evidence base is limited by heterogeneity in study design and outcome reporting. Further high-quality, standardized trials are needed to strengthen the evidence and guide the clinical implementation of rehabilitation programs for occupational lung diseases.
Full article

Figure 1
Open AccessReview
High-Flow Nasal Cannula in Patients Awaiting Lung Transplant: Evidence, Clinical Applications, and Outcomes
by
Salah M. Zeineldine, Rami Hallak, Antonio Esquinas and Mohamad F. El-Khatib
Adv. Respir. Med. 2026, 94(2), 21; https://doi.org/10.3390/arm94020021 - 30 Mar 2026
Abstract
Patients with end-stage lung diseases awaiting lung transplant frequently experience severe hypoxemia, dyspnea, and functional limitations that may compromise survival and transplant eligibility. Optimizing noninvasive respiratory support during the waiting period is crucial to preserve oxygenation, maintain physical conditioning, and avoid escalation to
[...] Read more.
Patients with end-stage lung diseases awaiting lung transplant frequently experience severe hypoxemia, dyspnea, and functional limitations that may compromise survival and transplant eligibility. Optimizing noninvasive respiratory support during the waiting period is crucial to preserve oxygenation, maintain physical conditioning, and avoid escalation to invasive mechanical ventilation, which is associated with poorer transplant outcomes. High-flow nasal cannula therapy has emerged as an important noninvasive respiratory support modality capable of providing physiological and clinical benefits such as precise fractions of inspired oxygen, a low level of positive end-expiratory pressure, dead-space washout, and reduced work of breathing. This review summarizes the pathophysiology of hypoxemia in lung transplant candidates, the mechanisms of action of high-flow nasal cannulas, and the current clinical evidence supporting its use in this population during the pre-transplant period. Available evidence suggests that the use of high-flow nasal cannulas improves oxygenation, relieves dyspnea, enhances exercise tolerance, facilitates participation in pulmonary rehabilitation programs, and may reduce the need for endotracheal intubation, thereby improving the likelihood of survival to transplantation. The review also discusses patient selection, the practical implementation of high-flow nasal cannula therapy, and comparisons with other respiratory support modalities. Although the current evidence is largely observational and heterogenous, high flow appears to be a valuable supportive and bridging therapy for selected patients awaiting lung transplant. Future prospective studies are needed to define standardized protocols and evaluate transplant-specific outcomes.
Full article
(This article belongs to the Special Issue Non-Invasive Ventilatory Support Tool as a Bridge in Lung Transplants—Practical Approach and Clinical Evaluation)
Open AccessArticle
Glucagon-like Peptide-1 Receptor Agonist Therapy and Risk of Pulmonary and Systemic Infections in Diabetic Gastroparesis: A Propensity-Matched Cohort Study
by
Muhammad Ali Ibrahim Kazi, Hasan Kamal, Syed Musa Mufarrih, Imran Qureshi, Sanmeet Singh and Adrien Mazer
Adv. Respir. Med. 2026, 94(2), 20; https://doi.org/10.3390/arm94020020 - 24 Mar 2026
Abstract
►▼
Show Figures
Introduction: Diabetic gastroparesis increases the risk of aspiration, pneumonia, and sepsis, yet the impact of glucagon-like peptide-1 receptor agonists (GLP-1 RAs) on these outcomes is uncertain because of their gastric-emptying effects. Methods: We performed a retrospective cohort study using the TriNetX Global Research
[...] Read more.
Introduction: Diabetic gastroparesis increases the risk of aspiration, pneumonia, and sepsis, yet the impact of glucagon-like peptide-1 receptor agonists (GLP-1 RAs) on these outcomes is uncertain because of their gastric-emptying effects. Methods: We performed a retrospective cohort study using the TriNetX Global Research Network. Adults (≥18 years) with diabetes mellitus and gastroparesis were identified and divided into two cohorts based on GLP-1 RA exposure. Propensity score matching (1:1) balanced demographics, comorbidities, and antidiabetic medications, yielding 23,371 patients per cohort. Outcomes, assessed from 180 days after index, included pneumonia, pneumonitis, mechanical ventilation, ventilator-associated pneumonia, sepsis, bacteremia, empyema, lung abscess, acute respiratory distress syndrome (ARDS), and need for enteral feeding. Risk ratios (RRs) and hazard ratios (HRs) with 95% confidence intervals (CIs) were estimated. Results: Compared with GLP-1 users, non-GLP-1 patients had higher incidences of pneumonitis (3.6% vs. 2.5%; HR 1.76, 95% CI 1.58–1.95), pneumonia (13.2% vs. 12.2%; HR 1.34, 95% CI 1.27–1.41), mechanical ventilation (4.4% vs. 3.3%; HR 1.63, 95% CI 1.49–1.79), sepsis (12.8% vs. 11.1%; HR 1.44, 95% CI 1.37–1.52), and bacteremia (5.2% vs. 4.4%; HR 1.46, 95% CI 1.35–1.59) (all p < 0.001). Empyema and ARDS were also numerically lower among GLP-1 users, while ventilator-associated pneumonia and lung abscess were rare and similar between groups. No patients required percutaneous endoscopic gastrostomy or nasal enteral feeding. Conclusions: In patients with diabetes and gastroparesis, GLP-1 RA therapy was associated with significantly fewer pulmonary and systemic infectious complications. These data suggest that the systemic benefits of GLP-1 RAs may outweigh concerns regarding delayed gastric emptying in this high-risk population.
Full article

Figure 1
Open AccessArticle
Diagnostic Factors Associated with Sarcoidosis in Patients Referred for EBUS-TBNA Due to Mediastinal Lymphadenopathy
by
Paweł Zając, Monika Zając, Wojciech Kądziołka, Andrzej Sokołowski and Ewa Kaznowska
Adv. Respir. Med. 2026, 94(2), 19; https://doi.org/10.3390/arm94020019 - 16 Mar 2026
Abstract
►▼
Show Figures
Sarcoidosis is a multisystem granulomatous disease of unknown aetiology that frequently presents with mediastinal lymphadenopathy and often requires invasive diagnostic procedures. Endobronchial ultrasound-guided transbronchial needle aspiration (EBUS-TBNA) is widely used in this setting; however, a definitive diagnosis cannot always be established at first
[...] Read more.
Sarcoidosis is a multisystem granulomatous disease of unknown aetiology that frequently presents with mediastinal lymphadenopathy and often requires invasive diagnostic procedures. Endobronchial ultrasound-guided transbronchial needle aspiration (EBUS-TBNA) is widely used in this setting; however, a definitive diagnosis cannot always be established at first attempt. This study aimed to identify clinical, laboratory, and radiological factors associated with a definitive diagnosis of sarcoidosis in patients referred for EBUS-TBNA. A retrospective analysis was performed including patients undergoing first-time ever EBUS-TBNA for mediastinal lymphadenopathy over a 12-month period. Demographic data, clinical features suggestive of sarcoidosis, chest computed tomography findings, and white blood cell count, were analysed, and definitive diagnoses were established based on cytological results and available follow-up data. Younger age (≤55 years), female sex, the absence of a pulmonary mass >10 mm on imaging, normal white blood cell count, and the presence of clinical features typical of sarcoidosis were significantly associated with a definitive diagnosis of sarcoidosis. Based on these variables, two point-based diagnostic scoring models were developed, demonstrating clinically relevant discriminatory performance. Readily available pre-procedural clinical and radiological factors may assist in estimating the probability of sarcoidosis in patients undergoing EBUS-TBNA for mediastinal lymphadenopathy and may support risk stratification and clinical decision-making.
Full article

Figure 1
Open AccessReview
Clues to Long COVID Linked to Virulence and Infectivity Found in Shell Proteins
by
Gerard Kian-Meng Goh, James A. Foster and Vladimir N. Uversky
Adv. Respir. Med. 2026, 94(2), 18; https://doi.org/10.3390/arm94020018 - 11 Mar 2026
Abstract
Clinical, experimental, and computational evidence of COVID-19 virulence and infectivity has been linked to SARS-CoV-2 shell disorder. A strong link was first discovered using an AI disorder-predicting tool, which detected an unusually hard (low disorder) outer shell among all SARS-CoV-2-related viruses but not
[...] Read more.
Clinical, experimental, and computational evidence of COVID-19 virulence and infectivity has been linked to SARS-CoV-2 shell disorder. A strong link was first discovered using an AI disorder-predicting tool, which detected an unusually hard (low disorder) outer shell among all SARS-CoV-2-related viruses but not in the 2003 SARS-CoV-1. This could account for the high infectivity found in SARS-CoV-2—but not in SARS-CoV-1—as it is believed that hard shells protect viral particles from the onslaught of the antimicrobial enzymes present in the respiratory system and saliva. As a result, much larger quantities of particles are shed by COVID-19 patients. Abnormally hard outer shells (M) are associated with burrowing animals, e.g., pangolins, and SARS-CoV-2 likely acquired these shells due to its long-term evolutionary interactions with pangolins. As for virulence, the inner shell of SARS-CoV-2 (N) has been found to exhibit lower disorder than that of SARS-CoV-1. This lower disorder is consistent with the fact that SARS-CoV-2 is less virulent than SARS-CoV-1, as higher disorder in the inner shell is associated with more efficient protein–protein binding during replication. The link between N/M disorder and virulence or infectivity falls under the umbrella of shell disorder models (SDMs), which can connect virulence, infectivity, and long COVID under one coherent concept. Evidence of the reliability and reproducibility of SDMs as applied to COVID-19 is examined. The hard M that is resisting the antimicrobial enzymes in the respiratory system can be extended to immunological enzymes, especially those found in phagocytes such as macrophages, which can therefore become a reservoir for the virus.
Full article
(This article belongs to the Special Issue Infectious Diseases in Respiratory Medicine)
►▼
Show Figures

Figure 1
Open AccessSystematic Review
Safety of Performing Spirometry During Pregnancy: A Systematic Review
by
Zofia Potocka, Katarzyna Górska, Radosław Ciesielski, Dorota Bomba-Opoń, Mirosław Wielgoś and Piotr Korczyński
Adv. Respir. Med. 2026, 94(2), 17; https://doi.org/10.3390/arm94020017 - 6 Mar 2026
Abstract
►▼
Show Figures
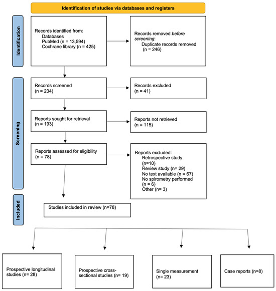
Introduction: It is estimated that up to 75% of pregnant women complain of dyspnea at some point during pregnancy. Asthma is the most common chronic pulmonary disease complicating pregnancy. Well controlled asthma does not affect pregnancy negatively. However, asthma exacerbations are linked
[...] Read more.
Introduction: It is estimated that up to 75% of pregnant women complain of dyspnea at some point during pregnancy. Asthma is the most common chronic pulmonary disease complicating pregnancy. Well controlled asthma does not affect pregnancy negatively. However, asthma exacerbations are linked with several adverse perinatal outcomes. As diligent treatment of asthma significantly reduces the number of asthma exacerbations, it is important to properly detect asthmatic patients among pregnant women in order to provide them with better care. The most efficient way to diagnose asthma is to perform spirometry with a reversibility test. There are no studies that have examined the safety of performing spirometry and, more specifically, a reversibility test, during pregnancy. Objectives: In this systematic review we aimed to review current available data regarding the safety of performing spirometry and a reversibility test during pregnancy. Patients and methods: For this systematic review, we searched PubMed, Scopus and Cochrane databases. We used the following search terms: (pregnancy); (spirometry); (lung function test); (pulmonary function test); (reversibility test); (post-bronchodilator challenge); (safety). Results: We collected reports of spirometry performed on pregnant women and analyzed them for complications that occurred during the procedure. Out of 13,594 records identified for the aforementioned search words, we included 78 documents that met the inclusion criteria. In total, the studies consisted of over 33,405 spirometry attempts performed by 10,617 pregnant women. Additionally, the reversibility test was conducted in nine studies. In all of the selected articles, there were no reports of adverse events occurring while performing spirometry. Conclusions: In this systematic review we aimed to summarize the current available data about the safety of performing spirometry during pregnancy. Several studies have investigated pulmonary function tests during pregnancy. No studies reported any adverse events that occurred while performing the procedure. In order to better characterize the safety profile of spirometry, including during pregnancy, further prospective studies systematically reporting on adverse symptoms during spirometry are required.
Full article

Graphical abstract
Open AccessReply
Reply to Dolu, K.O. Comment on “Topaloglu et al. Machine Learning-Driven Lung Sound Analysis: Novel Methodology for Asthma Diagnosis. Adv. Respir. Med. 2025, 93, 32”
by
Ihsan Topaloglu, Gulfem Ozduygu, Cagri Atasoy, Guntug Batıhan, Damla Serce, Gulsah Inanc, Mutlu Onur Güçsav, Arif Metehan Yıldız, Turker Tuncer, Sengul Dogan and Prabal Datta Barua
Adv. Respir. Med. 2026, 94(2), 16; https://doi.org/10.3390/arm94020016 - 28 Feb 2026
Abstract
Thank you for forwarding the external comment regarding our published article (Machine Learning-Driven Lung Sound Analysis: Novel Methodology for Asthma Diagnosis) [...]
Full article
Open AccessComment
Comment on Topaloglu et al. Machine Learning-Driven Lung Sound Analysis: Novel Methodology for Asthma Diagnosis. Adv. Respir. Med. 2025, 93, 32
by
Kazim Okan Dolu
Adv. Respir. Med. 2026, 94(2), 15; https://doi.org/10.3390/arm94020015 - 28 Feb 2026
Abstract
I am writing regarding the article titled “Machine Learning-Driven Lung Sound Analysis: Novel Methodology for Asthma Diagnosis” published by Topaloglu et al [...]
Full article
Open AccessArticle
Impact of Dupilumab on Small Airway Disease in Severe Asthma: A 12-Month Retrospective Real-World Study
by
Lorenzo Carriera, Angelo Coppola, Roberto Lipsi, Stefano Baglioni, Pier-Valerio Mari, Roberto Barone, Simone Ielo, Raffaele Scala, Andrea Smargiassi, Riccardo Inchingolo, Luca Richeldi, Valeria Gambacorta, Alfredo Di Giovanni and Eugenio De Corso
Adv. Respir. Med. 2026, 94(2), 14; https://doi.org/10.3390/arm94020014 - 26 Feb 2026
Abstract
►▼
Show Figures
Small-airway disease (SAD) is a key feature of severe asthma and is associated with poor symptom control and frequent exacerbations. Dupilumab has demonstrated efficacy in improving lung function and reducing exacerbations, but real-world evidence on its effects in SAD remains limited. The aim
[...] Read more.
Small-airway disease (SAD) is a key feature of severe asthma and is associated with poor symptom control and frequent exacerbations. Dupilumab has demonstrated efficacy in improving lung function and reducing exacerbations, but real-world evidence on its effects in SAD remains limited. The aim of this study is to evaluate the impact of 12 months of dupilumab treatment on SAD, clinical outcomes, and type 2 inflammation. We included 21 patients. Small-airway function was assessed by impulse oscillometry (R5–R20) and spirometry FEF25–75% predicted at baseline (T0) and after 3 (T3), 6 (T6), and 12 (T12) months of treatment. Additional assessments included FEV1, the Asthma Control Test (ACT), exacerbation frequency, oral corticosteroid (OCS) use, the blood eosinophil count (BEC), and fractional exhaled nitric oxide (FeNO). At baseline, 62% of patients exhibited SAD (R5–R20 > 0.07 kPa/L/s). Dupilumab treatment led to a significant and sustained improvement in small-airway function: mean R5–R20 decreased from 0.18 ± 0.17 kPa/L/s to 0.09 ± 0.07 at T12 (p = 0.04), while predicted FEF25–75% increased from 29.5 ± 20.8% to 47.0 ± 21.1% (p < 0.001). ACT scores improved from 13.1 ± 4.9 to 19.6 ± 3.8 (p < 0.001). FeNO levels declined from 64.1 ± 50.7 ppb to 24.8 ± 20.9 ppb (p = 0.01). Improvements in R5–R20 correlated with better ACT and FeNO reductions. In this real-world cohort, dupilumab significantly improved SAD, lung function, and asthma control, while reducing exacerbations, OCS dependence, and type 2 inflammation over 12 months.
Full article

Figure 1
Open AccessSystematic Review
Evaluating the Impact of Inspiratory Muscle Training on Respiratory Function and Exercise Capacity in Pulmonary Hypertension: A Systematic Review and Meta-Analysis of Randomized Controlled Trials
by
Saja Alrashedi, Lama Alharbi, Meshal Alotaibi, Inad Alzahrani, Albara Jad, Qamar Aldoboke, Suroor Algethami, Raghda Alrabah, Rana Alharbi, Ali Al Nuwaiser and Mohammed Al-Hariri
Adv. Respir. Med. 2026, 94(1), 13; https://doi.org/10.3390/arm94010013 - 15 Feb 2026
Abstract
►▼
Show Figures
(1) Background: Pulmonary hypertension (PH) is characterized by respiratory muscle weakness, limited exercise tolerance, and reduced quality of life, but inspiratory muscle training (IMT) has emerged as a potential non-pharmacological strategy to improve functional outcomes in this population. This systematic review and meta-analysis
[...] Read more.
(1) Background: Pulmonary hypertension (PH) is characterized by respiratory muscle weakness, limited exercise tolerance, and reduced quality of life, but inspiratory muscle training (IMT) has emerged as a potential non-pharmacological strategy to improve functional outcomes in this population. This systematic review and meta-analysis evaluated the effects of isolated IMT on respiratory function, exercise capacity, symptom burden, and safety in adults with PH. (2) Methods: A systematic search was conducted in accordance with PRISMA guidelines. Randomized controlled trials involving adults with PH who underwent isolated IMT were included, and respiratory muscle strength, spirometric parameters, exercise capacity, dyspnea, fatigue, quality of life, and adverse events were the outcomes that were assessed. Data were pooled using meta-analytic techniques where appropriate. (3) Results: A total of 130 participants, assigned to five randomized controlled trials, met the inclusion criteria. IMT significantly improved maximal inspiratory pressure (MD = +24.01 cmH2O), maximal expiratory pressure (MD = +23.64 cmH2O), and six-minute walk distance (MD = +60.61 m), but no significant changes were observed in spirometric indices (FEV1%, FVC%, and FEV1/FVC). While several individual studies demonstrated clinically relevant improvements in six-minute walk distance, the pooled analysis did not demonstrate a statistically significant effect. IMT consistently reduced dyspnea and fatigue and improved quality-of-life domains. No serious adverse events were reported, and adherence was high. (4) Conclusions: IMT is a safe and feasible adjunct intervention in PH, providing meaningful improvements in respiratory muscle strength and symptom burden. Further large-scale trials are warranted to confirm its long-term clinical benefits.
Full article

Figure 1
Open AccessArticle
Trend Analysis of Respiratory Disease Mortality in the Population Aged 65 and over in Poland: Results from a Registry Study (2000–2022)
by
Monika Burzyńska and Małgorzata Pikala
Adv. Respir. Med. 2026, 94(1), 12; https://doi.org/10.3390/arm94010012 - 14 Feb 2026
Abstract
►▼
Show Figures
Background: Respiratory diseases remain a major contributor to mortality in Europe, yet national long-term analyses rarely explore sex- and age-specific temporal patterns in detail. Large international datasets provide aggregated estimates but may obscure country-specific trend changes relevant for public health planning. The
[...] Read more.
Background: Respiratory diseases remain a major contributor to mortality in Europe, yet national long-term analyses rarely explore sex- and age-specific temporal patterns in detail. Large international datasets provide aggregated estimates but may obscure country-specific trend changes relevant for public health planning. The aim of the study was to assess long-term trends in mortality from chronic lower respiratory diseases (ICD-10: J40–J47) as well as pneumonia and influenza. (ICD-10: J10–J18) in Poland, with particular emphasis on sex- and age-specific trajectories and joinpoint-defined changes over time. Methods: All deaths among Polish residents aged ≥65 years were analysed using nationwide mortality registry data. Age-standardised death rates (SDRs) were calculated, and temporal trends were assessed using joinpoint regression models to estimate annual percentage changes (APC) and average annual percentage change (AAPC). Results: The proportion of deaths attributable to respiratory diseases increased in both men and women across early (65–74 years) and late (≥75 years) old age. Mortality from chronic lower respiratory diseases declined throughout the study period among men, with the most pronounced reductions observed in the early 2000s, particularly among those aged ≥75 years, while trends among women remained largely stable or showed only gradual declines. In contrast, mortality from pneumonia and influenza rose markedly across all sex and age subgroups, with distinct trend reversals observed after 2008–2009. Conclusions: Long-term respiratory mortality trends in Poland exhibit marked sex- and age-specific differences that are not fully captured by aggregated international analyses. These findings highlight the importance of country-level, stratified assessments when interpreting respiratory mortality patterns and underscore the need for caution when relying on single time-point indicators for risk assessment and policy planning.
Full article

Figure 1
Open AccessCommunication
The Role of L-Arginine and Liposomal Vitamin C Supplementation as an Adjunct in Seasonal Respiratory Viral Infection Recovery
by
Valentina Trimarco, Paola Gallo, Seyedali Ghazihosseini, Alessia Izzo, Paola Ida Rozza, Alessandra Spinelli, Stefano Cristiano, Carlo De Rosa, Felicia Rozza and Carmine Morisco
Adv. Respir. Med. 2026, 94(1), 11; https://doi.org/10.3390/arm94010011 - 9 Feb 2026
Abstract
Respiratory seasonal viral infections remain one of the most important issues in community medicine. The heterogeneity of etiological agents and the characteristics of the hosts airway antiviral defenses account for the complex management of these infections. The clinical consequence of this picture is
[...] Read more.
Respiratory seasonal viral infections remain one of the most important issues in community medicine. The heterogeneity of etiological agents and the characteristics of the hosts airway antiviral defenses account for the complex management of these infections. The clinical consequence of this picture is that, despite the widespread use of vaccination as the primary prevention strategy, the rates of acute respiratory complications remain still high. In addition, they determine post-infectious fatigue and organ dysfunction. Inflammation and oxidative stress are the principal pathogenic mechanisms responsible for clinical complications during respiratory seasonal viral infections. Nowadays, a growing body of evidence indicates that adjunctive nutritional support can contribute to relieve the symptoms during the acute and subacute phases of respiratory viral infections. We assess the data in the literature regarding the combination of L-Arginine and Liposomal Vitamin C as adjuvant treatment for respiratory seasonal viral infections. The database of the National Library of Medicine (PubMed) was searched using the keywords “L-Arginine, Vitamin C, dietary supplements, seasonal respiratory viral infections”. The treatment of symptoms during acute and post-acute respiratory viral infections requires an integrated approach that includes vitamins and nutritional supplementation. The combination of L-Arginine and Liposomal Vitamin C seems to represent a nutritional support able to mitigate symptoms occurring during the acute or post-acute phase of infection.
Full article
(This article belongs to the Special Issue Infectious Diseases in Respiratory Medicine)
►▼
Show Figures

Figure 1
Open AccessArticle
Differences in Causes, Severity, and Treatment Outcomes Between Women and Men with Chronic Cough
by
Aleksandra Marchwińska, Katarzyna Mazurek, Katarzyna Białek-Gosk, Elżbieta M. Grabczak, Olga Truba, Karolina Klimowicz and Marta Dąbrowska
Adv. Respir. Med. 2026, 94(1), 10; https://doi.org/10.3390/arm94010010 - 9 Feb 2026
Abstract
►▼
Show Figures
A chronic cough, defined as a cough persisting for more than eight weeks in adults, is a common clinical problem with a significant impact on patients’ quality of life. This study compares the etiological spectrum and treatment effectiveness of chronic cough in male
[...] Read more.
A chronic cough, defined as a cough persisting for more than eight weeks in adults, is a common clinical problem with a significant impact on patients’ quality of life. This study compares the etiological spectrum and treatment effectiveness of chronic cough in male and female patients. A retrospective analysis was conducted on a cohort of patients diagnosed in the cough clinic between 2017 and 2021. The response to treatment was assessed based on the reduction in cough severity measured using a 100 mm visual analogue scale (VAS). This study included 231 patients: 164 women (70.9%) and 67 men (29.1%). The median duration of cough was 48 months (IQR 24–120). There were no gender differences in age, BMI, smoking history, cough duration, or severity at the initial visit. Upper airway cough syndrome (UACS) and obstructive sleep apnea (OSA) were diagnosed more frequently in men than in women (UACS: 75% vs. 53%, p = 0.002; OSA: 21% vs. 6%, p = 0.001). Cough severity significantly decreased in both groups; the median VAS score dropped from 55 to 40 mm in women (p < 0.0001) and from 69 to 39 mm in men (p = 0.009). The effectiveness of chronic cough treatment, measured by the median reduction in VAS score, was greater in men than in women (32 mm vs. 17.5 mm, p = 0.006). These gender-specific differences in cough etiology and treatment response suggest that a “one-size-fits-all” approach may be inadequate.
Full article

Figure 1
Open AccessBrief Report
Neutralization of Microbiota-Derived Corisin Shows Early Amelioration of Advanced Pulmonary Fibrosis
by
Kazuki Furuhashi, Hajime Fujimoto, Masaaki Toda, Corina N. D’Alessandro-Gabazza, Atsuro Takeshita, Kota Nishihama, Tomohito Okano, Haruko Saiki, Atsushi Tomaru, Valeria Fridman D’Alessandro, Isaac Cann, Esteban C. Gabazza, Taro Yasuma, Osamu Hataji and Tetsu Kobayashi
Adv. Respir. Med. 2026, 94(1), 9; https://doi.org/10.3390/arm94010009 - 6 Feb 2026
Abstract
►▼
Show Figures
Background: Corisin, a microbiota-derived proapoptotic peptide, has emerged as a key mediator of epithelial injury, inflammation, and acute exacerbation in fibrotic lung disease. Although acute corisin inhibition prevents exacerbations in experimental models, its therapeutic impact on established pulmonary fibrosis remains unclear. This study
[...] Read more.
Background: Corisin, a microbiota-derived proapoptotic peptide, has emerged as a key mediator of epithelial injury, inflammation, and acute exacerbation in fibrotic lung disease. Although acute corisin inhibition prevents exacerbations in experimental models, its therapeutic impact on established pulmonary fibrosis remains unclear. This study evaluated the short-term efficacy of corisin neutralization in advanced transforming growth factor-β1 (TGF-β1)-driven lung fibrosis. Methods: Male TGF-β1 transgenic mice with established fibrosis were allocated to computed tomography-matched groups and treated intraperitoneally with an anti-corisin monoclonal antibody (clone 21A) or control IgG every two days for one week. Bronchoalveolar lavage fluid (BALF) analysis, histopathology, assessment of apoptosis, Ashcroft scoring, and lung hydroxyproline quantification were performed on day 8. Results: Anti-corisin treatment significantly reduced BALF inflammatory cell counts, including macrophages and lymphocytes. Histological analyses demonstrated decreased alveolar epithelial apoptosis, reduced collagen deposition, and significantly lower Ashcroft fibrosis scores. Lung hydroxyproline content was also markedly decreased, indicating attenuation of extracellular matrix accumulation. Conclusions: Short-term neutralization of microbiota-derived corisin rapidly alleviates inflammation, epithelial injury, and fibrotic remodeling in advanced TGF-β1-induced pulmonary fibrosis. These findings identify corisin as an upstream driver of ongoing fibrogenesis and support its potential as a therapeutic target in progressive fibrotic lung disease.
Full article

Graphical abstract
Open AccessArticle
Continuous Positive Airway Pressure Versus Nocturnal Oxygen in Obstructive Sleep Apnea: A Propensity Score Matching Study
by
Carlos Granados-Burgos, Eduardo Tuta-Quintero, Paula Romero, Laura Gómez-Castro, Alirio Bastidas, Johan Rincón, Sergio Torres, Diego Rodríguez, Kamil Faizal, Juan Moreno, Santiago Monsalve, Estefania Couto, Sofia Yanes, David Torres, Juan Sandoval and Juan Hernández
Adv. Respir. Med. 2026, 94(1), 8; https://doi.org/10.3390/arm94010008 - 26 Jan 2026
Abstract
►▼
Show Figures
Background: Obstructive sleep apnea (OSA) affects quality of life and increases cardiovascular risk. Nocturnal oxygen therapy (NOT) offers a potential alternative for patients intolerant to CPAP. The objective of this study was to compare NOT and continuous positive airway pressure (CPAP) by evaluating
[...] Read more.
Background: Obstructive sleep apnea (OSA) affects quality of life and increases cardiovascular risk. Nocturnal oxygen therapy (NOT) offers a potential alternative for patients intolerant to CPAP. The objective of this study was to compare NOT and continuous positive airway pressure (CPAP) by evaluating five-year survival in patients with obstructive sleep apnea. Methods: A retrospective cohort study was conducted using propensity score matching (PSM) methodology. A PSM analysis was conducted to reduce selection bias due to differences in baseline characteristics between patients using CPAP and those receiving oxygen therapy. Balance between treated and untreated groups was assessed using standardized mean differences. A PSM was estimated using a logistic regression model, matching patients adherent to CPAP therapy to those treated with NOT. Results: A total of 497 patients with a confirmed diagnosis of OSA were included in the analysis. The mean age was 62.1 years (SD13.6), and 54.3% (270/497) were male. Overall, 42.1% (209/497) of the patients were over 65 years old. Of the total, 303 patients received CPAP therapy and 194 received NOT. After PSM, a matched cohort of 370 patients (185 per group) was obtained. The CPAP-treated group showed a significantly lower residual Apnea–Hypopnea Index compared to the oxygen therapy group (3.9, IQR: 1.8–6.5 vs. 15, IQR:7.5–29.1; p < 0.001), indicating better physiological control of respiratory events. Treatment with CPAP was associated with a significantly lower risk of mortality compared with NOT across analytical approaches, including weighted logistic regression (OR = 0.11; 95% CI 0.02–0.48; p = 0.004) and PSM with bootstrap estimation (ATT = −0.12; 95% CI −0.22 to −0.01; p = 0.030). Conclusions: In this cohort, higher five-year survival was observed among patients with OSA treated with CPAP compared with those receiving supplemental oxygen. These findings indicate a favorable association between CPAP use and long-term outcomes, supporting its role as the preferred first-line therapy in patients with OSA.
Full article

Figure 1
Open AccessArticle
Rapid Inpatient Uptitration of Inhaled Treprostinil in PH-ILD Patients with Severe Phenotype
by
Chebly Dagher, Allysse Thomas, Suzie Al Absi, Brett Carollo, Garrett Fiscus and Raj Parikh
Adv. Respir. Med. 2026, 94(1), 7; https://doi.org/10.3390/arm94010007 - 9 Jan 2026
Abstract
►▼
Show Figures
Pulmonary hypertension associated with interstitial lung disease (PH-ILD) is a progressive condition with limited treatment options and associated with high mortality rates. Inhaled treprostinil (iTre) is the only approved therapy for PH-ILD and has been shown to improve exercise capacity and delay disease
[...] Read more.
Pulmonary hypertension associated with interstitial lung disease (PH-ILD) is a progressive condition with limited treatment options and associated with high mortality rates. Inhaled treprostinil (iTre) is the only approved therapy for PH-ILD and has been shown to improve exercise capacity and delay disease progression. However, the conventional outpatient titration schedule requires 8–16 weeks to achieve therapeutic dosing, which may delay clinical benefit in those with advanced disease. We conducted a retrospective study of six patients with severe PH-ILD admitted to a tertiary academic center for initiation of iTre using a rapid inpatient uptitration protocol. iTre was started at 3 breaths four times daily (QID) and increased by 2 additional breaths every 12–24 h as tolerated, aiming for ≥9–12 breaths QID within one week under close monitoring. All six patients achieved target dosing without dose reduction or interruption. At three-month follow-up, mean pulmonary artery pressure decreased from 42 ± 5.5 to 35.2 ± 4.5 mmHg, pulmonary vascular resistance from 8.0 ± 1.2 to 6.0 ± 0.9 WU, and cardiac index increased from 2.05 ± 0.13 to 2.15 ± 0.12 L/min/m2. No readmissions occurred within 90 days. This study demonstrates that rapid inpatient uptitration of iTre in severe PH-ILD is feasible and well-tolerated, with preliminary evidence of short-term hemodynamic improvement.
Full article

Figure 1
Open AccessArticle
Treatment Adherence and Persistence of Anti-Fibrotic Drugs in Real Life in Greece
by
Georgia Kourlaba, Stylianos Ravanidis, Garyfallia Stefanou, Konstantinos Mathioudakis, Anastasios Tsolakidis and Dimitrios Zografopoulos
Adv. Respir. Med. 2026, 94(1), 6; https://doi.org/10.3390/arm94010006 - 8 Jan 2026
Abstract
►▼
Show Figures
Background: Nintedanib and pirfenidone are two anti-fibrotic agents for diseases within the interstitial lung diseases (ILDs) spectrum. Here, we provide a comprehensive analysis regarding treatment persistence and adherence rates for the Greek territory. Methods: This was a retrospective cohort study of patients initiating
[...] Read more.
Background: Nintedanib and pirfenidone are two anti-fibrotic agents for diseases within the interstitial lung diseases (ILDs) spectrum. Here, we provide a comprehensive analysis regarding treatment persistence and adherence rates for the Greek territory. Methods: This was a retrospective cohort study of patients initiating anti-fibrotic treatment during the period 2019–2023, utilizing data extracted from the National Electronic Prescription Database. Treatment persistence was defined as the duration from the date of the first prescription to the end of follow-up, death, or switching to another agent. Adherence was estimated based on the Medication Possession Ratio (MPR) metric. Results: Overall, 2112 patients were analyzed. The majority were naive, male patients with a diagnosis of idiopathic pulmonary fibrosis (IPF). The overall median treatment persistence was 40.2 months (95% CI: 35.5–44.6). Women and treatment-naive patients demonstrated longer median treatment persistence compared to their counterparts, while older patients demonstrated the lowest median persistence rates. Adherence levels remained high across the follow-up period (90%). Diagnosis of IPF and gastrointestinal comorbidities were associated with a higher risk of discontinuation. Conclusions: We have generated novel data concerning the factors that affect patients’ outcomes under anti-fibrotic therapy. These findings may provide helpful insights for the therapeutic management of ILDs.
Full article

Figure 1
Open AccessArticle
Prediction of Chronic Obstructive Pulmonary Disease Using Machine Learning, Clinical Summary Notes, and Vital Signs: A Single-Center Retrospective Cohort Study in the United States
by
Sabrina Meng, Hersh Sagreiya and Negar Orangi-Fard
Adv. Respir. Med. 2026, 94(1), 5; https://doi.org/10.3390/arm94010005 - 7 Jan 2026
Abstract
►▼
Show Figures
Introduction: Chronic obstructive pulmonary disease (COPD) is a leading cause of morbidity and mortality. Early identification and timely intervention for COPD exacerbations can reduce hospitalizations and complications, as well as improve patient outcomes. Methods: To develop and evaluate predictive models for COPD exacerbations
[...] Read more.
Introduction: Chronic obstructive pulmonary disease (COPD) is a leading cause of morbidity and mortality. Early identification and timely intervention for COPD exacerbations can reduce hospitalizations and complications, as well as improve patient outcomes. Methods: To develop and evaluate predictive models for COPD exacerbations using machine learning (ML), we performed a retrospective study using intensive care unit patient records. Records including 31,667 clinical notes and 10,489 vital signs were used to train and validate two machine learning models to predict COPD exacerbations in patients with known or suspected COPD. Predictive performance was evaluated for support vector machine, quadratic discriminant analysis, and adaptive boosting algorithms using area under the receiver operating characteristic curve (AUC). Results: The clinical note-based support vector machine model achieved an AUC of 0.81 and accuracy of 84.0% in predicting COPD exacerbations. Data from patient monitors and hospital information systems provided sufficient information for accurate prediction, demonstrating the utility of combining physiological signals with clinical text data. Discussion: Clinically available patient data and vital signs can effectively predict COPD exacerbations, potentially enabling earlier interventions, improved outcomes, and reduced healthcare burden. These findings suggest that integrating unstructured clinical notes with structured vital signs using ML frameworks may improve early detection of exacerbation risk, thus enabling appropriate patient counseling, triage, and treatment based on COPD severity.
Full article

Figure 1
Journal Menu
► ▼ Journal MenuJournal Browser
► ▼ Journal Browser-
arrow_forward_ios
Forthcoming issue
arrow_forward_ios Current issue - Volumes not published by MDPI
Highly Accessed Articles
Latest Books
E-Mail Alert
News
Topics
Conferences
Special Issues
Special Issue in
ARM
Infectious Diseases in Respiratory Medicine
Guest Editor: Kay Choong SeeDeadline: 26 September 2026
Special Issue in
ARM
Non-Invasive Ventilatory Support Tool as a Bridge in Lung Transplants—Practical Approach and Clinical Evaluation
Guest Editor: Antonio EsquìnasDeadline: 16 October 2026
Special Issue in
ARM
Pulmonary Rehabilitation: Interventions, Protocols, and Outcomes
Guest Editor: Cleofas Rodriguez-BlancoDeadline: 20 December 2026


