Journal Description
Nutrients
Nutrients
is an international, peer-reviewed, open access journal of human nutrition published semimonthly online by MDPI. The Asia Pacific Nutrigenomics Nutrigenetics Organisation (APNNO), Italian Society for Pediatric Gastroenterology, Hepatology and Nutrition (SIGENP), Nutrition Society of New Zealand (NSNZ), Ocular Wellness & Nutrition Society (OWNS) and others are affiliated with Nutrients and their members receive a discount on article processing charges.
- Open Access— free for readers, with article processing charges (APC) paid by authors or their institutions.
- High Visibility: indexed within Scopus, SCIE (Web of Science), PubMed, MEDLINE, PMC, Embase, PubAg, AGRIS, and other databases.
- Journal Rank: JCR - Q1 (Nutrition and Dietetics) / CiteScore - Q1 (Nutrition and Dietetics)
- Rapid Publication: manuscripts are peer-reviewed and a first decision is provided to authors approximately 12.9 days after submission; acceptance to publication is undertaken in 2.3 days (median values for papers published in this journal in the first half of 2025).
- Recognition of Reviewers: reviewers who provide timely, thorough peer-review reports receive vouchers entitling them to a discount on the APC of their next publication in any MDPI journal, in appreciation of the work done.
- Companion journal: Dietetics.
- Journal Cluster of Food, Nutrition, and Health Science: Beverages, Dietetics, Foods, Nutraceuticals, Nutrients and Obesities.
Impact Factor:
5.0 (2024);
5-Year Impact Factor:
6.0 (2024)
Latest Articles
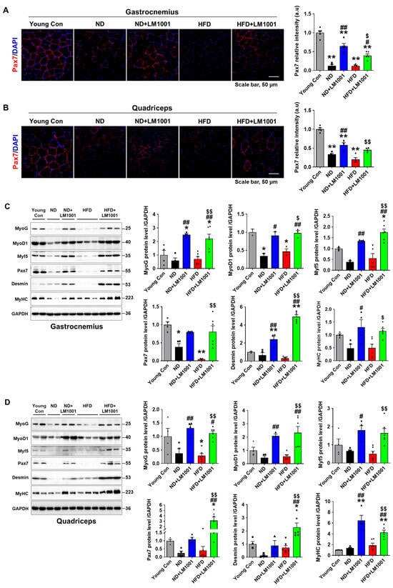
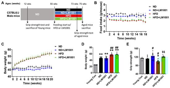
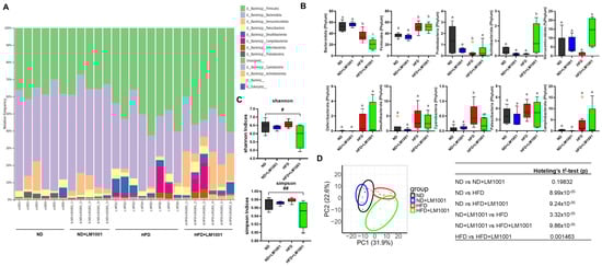
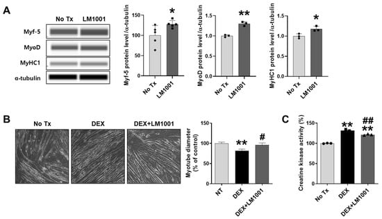
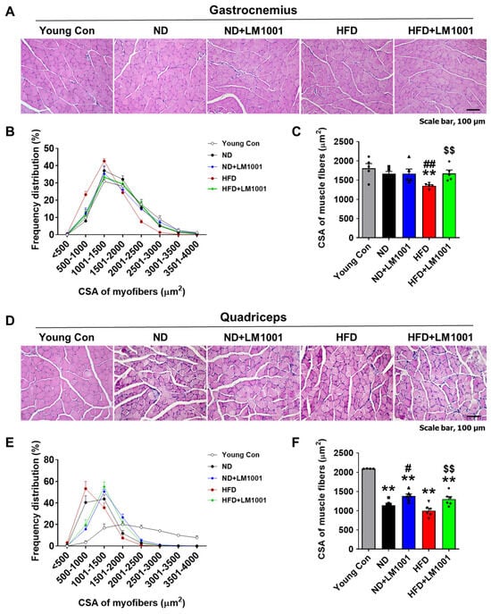
Lactiplantibacillus plantarum LM1001 Supplementation Attenuates Muscle Atrophy and Function Decline in Aged Mice
Nutrients 2025, 17(19), 3156; https://doi.org/10.3390/nu17193156 (registering DOI) - 4 Oct 2025
Abstract
Background/Objectives: Aging and metabolic disorders are associated with a decline in muscle function, referred to as age-related sarcopenia. The underlying mechanisms of sarcopenia include cellular senescence, imbalanced protein homeostasis, accumulation of oxidative and inflammatory stressors, and mitochondrial dysfunction. Probiotic supplementation improves the
[...] Read more.
Background/Objectives: Aging and metabolic disorders are associated with a decline in muscle function, referred to as age-related sarcopenia. The underlying mechanisms of sarcopenia include cellular senescence, imbalanced protein homeostasis, accumulation of oxidative and inflammatory stressors, and mitochondrial dysfunction. Probiotic supplementation improves the gut microbiome and enhances muscle function via the gut–muscle axis. However, details of molecular mechanisms and the development of an appropriate treatment are under active investigation. Methods: We have examined the effects of Lactiplantibacillus plantarum LM1001, a probiotic that reportedly improves the digestibility of branched-chain amino acids in myocyte cultures, but exactly how it contributes to muscle structure and function remains unclear. Results: We show that aged mice (male C57BL6/J) fed a high-fat diet (HFD) exhibit weak muscle strength, as reflected by a reduction in grip strength. LM1001 supplementation increases muscle strength and restores myofibril size, which has been altered by HFD in aged mice. Expression of myogenic proteins is increased, while protein markers for muscle atrophy are downregulated by LM1001 treatment via the IGF-1/Akt/FoxO3a pathway. LM1001 improves gut microbiota that are altered in aged HFD-fed mice, by increasing their abundance in beneficial bacteria, and efficiently maintains the epithelial lining integrity of the large intestine. Conclusions: We conclude that LM1001 supplementation serves a beneficial role in patients suffering from sarcopenia and metabolic disorders, improving their muscle function, gut microbiota, and intestinal integrity.
Full article
(This article belongs to the Section Prebiotics and Probiotics)
►
Show Figures
Open AccessSystematic Review
Association of Skipping Breakfast with Metabolic Syndrome and Its Components: A Systematic Review and Meta-Analysis of Observational Studies
by
Bowen Yang, Linxi Lian, Kaijun Xing, Yangyang Cen, Yi Zhao and Yannan Zhang
Nutrients 2025, 17(19), 3155; https://doi.org/10.3390/nu17193155 - 3 Oct 2025
Abstract
Objective: Metabolic syndrome (MetS) represents a growing and significant public health burden worldwide. The evidence regarding whether skipping breakfast affects the development of MetS and its components remains inconsistent and uncertain. This study aimed to synthesize the best available evidence regarding the association
[...] Read more.
Objective: Metabolic syndrome (MetS) represents a growing and significant public health burden worldwide. The evidence regarding whether skipping breakfast affects the development of MetS and its components remains inconsistent and uncertain. This study aimed to synthesize the best available evidence regarding the association between skipping breakfast and the risk of MetS and its components. Methods: This systematic review and meta-analysis was conducted in accordance with the PRISMA 2020 guidelines. We systematically searched the PubMed, Embase, Cochrane Library, and Web of Science databases from inception until May 2025. Two reviewers independently screened titles/abstracts and full texts, extracted data, and assessed the risk of bias. This review included cross-sectional and cohort studies on the association between breakfast skipping and the risk of MetS and its components. Results: Nine studies were included after quality evaluation by NOS. Pooled results from the meta-analysis revealed that skipping breakfast was significantly associated with an increased risk of MetS (OR: 1.10, 95% CI: 1.04–1.17) and its components—namely abdominal obesity (OR = 1.17, 95% CI 1.01–1.34), hypertension (OR: 1.21, 95% CI: 1.10–1.32), hyperlipidemia (OR: 1.13, 95% CI: 1.04–1.23), and hyperglycemia (OR = 1.26, 95% CI: 1.16–1.37). Conclusions: The meta-analysis demonstrated that skipping breakfast was significantly associated with an increased risk of MetS and its key components—abdominal obesity, hypertension, hyperlipidemia, and hyperglycemia. These findings highlight regular breakfast consumption as a potential modifiable factor for preventing and managing MetS and related cardiometabolic diseases.
Full article
(This article belongs to the Section Nutritional Epidemiology)
►▼
Show Figures

Figure 1
Open AccessArticle
Preventing Sepsis in Preterm Infants with Bovine Lactoferrin: A Randomized Trial Exploring Immune and Antioxidant Effects
by
Virginia Plaza-Astasio, Belén Pastor-Villaescusa, Mª Cruz Rico-Prados, María Dolores Mesa-García, María José Párraga-Quiles, María Dolores Ruiz-González, Pilar Jaraba-Caballero, Inés Tofé-Valera, María José de la Torre-Aguilar and María Dolores Ordóñez-Díaz
Nutrients 2025, 17(19), 3154; https://doi.org/10.3390/nu17193154 - 3 Oct 2025
Abstract
Background/Objectives: Late-onset neonatal sepsis (LOS) remains a leading cause of morbidity and mortality in very low birth weight (VLBW) infants (<1500 g and/or gestational age <32 weeks), with limited preventive strategies. We evaluated whether early enteral bovine lactoferrin (bLf), given its antimicrobial,
[...] Read more.
Background/Objectives: Late-onset neonatal sepsis (LOS) remains a leading cause of morbidity and mortality in very low birth weight (VLBW) infants (<1500 g and/or gestational age <32 weeks), with limited preventive strategies. We evaluated whether early enteral bovine lactoferrin (bLf), given its antimicrobial, immunomodulatory, and antioxidant properties, reduces LOS and improves immunologic, antioxidant, and hematologic markers in these infants. Methods: In this randomized, double-blind, placebo-controlled trial, 103 VLBW infants received bLf (150 mg/kg/day; n = 50) or the placebo (n = 53) within 72 h of birth for four weeks or until discharge. Outcomes included culture-confirmed LOS, mortality, and major morbidities. Risk ratios (RRs) were calculated, adjusting for gestational age, human milk intake, and ventilatory support when ≥25 events occurred. Pre/post changes in cytokines, total antioxidant capacity (TAC), and hemoglobin (Hb) were analyzed for interaction effects (time x intervention). Results: bLf reduced LOS (adjusted RR 0.54; 95% CI 0.31–0.93; p = 0.028), without differences in other morbidities or mortality. bLf preserved MCP-1 levels, declining in the placebo group (interaction p = 0.022). Among LOS infants receiving bLf, IL-6 remained stable and MCP-1 increased, while both declined in other groups (interaction p = 0.007 for IL-6; p = 0.052 for MCP-1). Although TAC showed a non-significant interaction, the placebo group declined (p = 0.002), while bLf remained stable (p = 0.400) in the post hoc analysis. In non-transfused infants, bLf increased Hb by 0.9 g/dL vs. controls (p = 0.028). Conclusions: Early bLf supplementation safely reduces LOS in VLBW infants and may support immunologic, antioxidant, and hematologic stability.
Full article
(This article belongs to the Section Pediatric Nutrition)
Open AccessSystematic Review
Clinical Applications of Probiotics in Pediatric Dentistry and Orthodontics—A Systematic Review
by
Lucia Giannini, Giovanna Stella, Giovanni Cattaneo, Gianna Dipalma and Cinzia Maspero
Nutrients 2025, 17(19), 3153; https://doi.org/10.3390/nu17193153 - 3 Oct 2025
Abstract
Background: In recent years, scientific interest in probiotics in oral health has grown exponentially. This systematic review aims to analyze the effectiveness of probiotic use in dentistry, specifically in two areas: orthodontics and pediatric dentistry. Methods: Forty studies (RCTs, systematic reviews, clinical and
[...] Read more.
Background: In recent years, scientific interest in probiotics in oral health has grown exponentially. This systematic review aims to analyze the effectiveness of probiotic use in dentistry, specifically in two areas: orthodontics and pediatric dentistry. Methods: Forty studies (RCTs, systematic reviews, clinical and preclinical studies) published between 2001 and 2025 were selected from the literature (PubMed) to evaluate the impact of probiotics on clinical, microbiological, and patient-specific parameters. Results: Results generally indicate that the most observed effect is the reduction in Streptococcus mutans levels, while in orthodontics, probiotics have proven beneficial primarily in reducing halitosis and traumatic lesions. In pediatric dentistry, early and prolonged use of probiotics has been shown to benefit both the reduction in caries and the improvement of gingival health, with significant results also observed in pediatric patients with special needs. Conclusions: Although the data obtained so far are very encouraging, further clinical studies are needed to define standardized protocols, identify the most effective strains, and evaluate the effects of long-term probiotic use. Probiotics therefore represent a promising and potentially valuable addition to preventive strategies in dentistry, particularly in orthodontics and pediatric dentistry, when integrated into a sustainable and personalized approach to patient oral health.
Full article
(This article belongs to the Special Issue Probiotics and Prebiotics for Oral Health Improvement)
►▼
Show Figures

Figure 1
Open AccessArticle
Management of Post-Colonoscopy Syndrome with a Nutraceutical Intervention Based on Hericium erinaceus: A Retrospective Two-Arm Multicentre Analysis
by
Antonio Tursi, Alessandro D’Avino, Giovanni Brandimarte, Giammarco Mocci, Raffaele Pellegrino, Alessandro Federico, Edoardo Vincenzo Savarino, Antonietta Gerarda Gravina and the HERICIUM-COLON Study Group
Nutrients 2025, 17(19), 3152; https://doi.org/10.3390/nu17193152 - 2 Oct 2025
Abstract
Background: Post-colonoscopy syndrome is an emerging clinical entity characterised by the onset of gastrointestinal symptoms following a colonoscopy. The current management of this syndrome has not yet been established, although probiotics have been proposed. The therapeutic potential of a combination nutraceutical compound
[...] Read more.
Background: Post-colonoscopy syndrome is an emerging clinical entity characterised by the onset of gastrointestinal symptoms following a colonoscopy. The current management of this syndrome has not yet been established, although probiotics have been proposed. The therapeutic potential of a combination nutraceutical compound based on HBQ-Complex®, butyrate, and probiotics (Lactobacillus acidophilus, Bifidobacterium animalis, and Lactiplantibacillus plantarum) in this setting remains unknown. Methods: A retrospective, multicentre, observational study was conducted in adult patients undergoing colonoscopy in the absence of known gastrointestinal diseases, assessing the onset of upper and lower gastrointestinal symptoms post-colonoscopy immediately after the procedure (T0), at 2 weeks (T1), and 4 weeks (T2) thereafter, using a VAS (0–10). Two groups were analysed, one undergoing nutraceutical supplementation and a control group. Results: A total of 599 patients were included (64.9% receiving nutraceutical supplementation and 35% in the control group). Several variations were observed involving the treated group compared to the control for abdominal pain (59.9% vs. 33.3%), meteorism (64.9% vs. 35.1%), diarrhoea (46.9% vs. 19.5%), and bloating (59.3% vs. 26.7%) (p < 0.001 for all). Logistic regression analysis showed a reduction in constipation (OR: 3.344) and bloating (OR: 3.791) scores. Conclusions: Nutraceutical supplementation based on this combinational compound was associated with a reduction in gastrointestinal symptoms arising after colonoscopy, suggesting potential benefit in this setting. These findings pose a rationale for controlled prospective studies to confirm such evidence in broader clinical settings.
Full article
(This article belongs to the Topic News and Updates on Probiotics)
►▼
Show Figures

Figure 1
Open AccessArticle
Arctigenin from Saussurea medusa Maxim. Targets the PI3K/AKT Pathway to Inhibit Hepatocellular Carcinoma Proliferation and Induces Apoptosis
by
Ruitao Yu, Jinghua Chen and Ruixue Yu
Nutrients 2025, 17(19), 3151; https://doi.org/10.3390/nu17193151 - 2 Oct 2025
Abstract
Background: Hepatocellular carcinoma (HCC) is a highly lethal malignancy with limited therapeutic options. Arctigenin (ARC), a natural lignan derived from Saussurea medusa, exhibits anti-cancer activity, but its mechanism against HCC remain incompletely elucidated. Methods: This study integrated network pharmacology, molecular docking, molecular
[...] Read more.
Background: Hepatocellular carcinoma (HCC) is a highly lethal malignancy with limited therapeutic options. Arctigenin (ARC), a natural lignan derived from Saussurea medusa, exhibits anti-cancer activity, but its mechanism against HCC remain incompletely elucidated. Methods: This study integrated network pharmacology, molecular docking, molecular dynamics, in vitro, and in vivo experiments to investigate ARC’s anti-HCC effects. Results: Seventy-five potential targets shared between ARC and HCC were identified, with KEGG analysis highlighting the PI3K/AKT pathway as central. ARC showed strong binding to key proteins, and molecular dynamics indicated stable interactions with PIK3CA and GSK3B. In HepG2 cells, ARC inhibited proliferation in a dose- and time-dependent manner (IC50: 11.17 μM at 24 h, 4.888 μM at 48 h), induced apoptosis at high concentrations, suppressed PIK3CA phosphorylation, and increased GSK3B (Ser9) phosphorylation. In H22 tumor-bearing mice, ARC dose-dependently inhibited tumor growth (high dose: 50.6% vs. 63.0% for CTX) with minimal weight loss. Conclusions: These findings suggest ARC suppresses HCC by modulating the PI3K/AKT pathway, providing evidence for its development as a plant-derived therapeutic agent.
Full article
(This article belongs to the Section Nutrition and Metabolism)
►▼
Show Figures

Figure 1
Open AccessReview
Recent Progress in Exploring Dietary Nutrition and Dietary Patterns in Periodontitis with a Focus on SCFAs
by
Jing-Song Mao, Hao-Yue Cui, Xuan-Zhu Zhou and Shu-Wei Zhang
Nutrients 2025, 17(19), 3150; https://doi.org/10.3390/nu17193150 - 2 Oct 2025
Abstract
Dietary patterns greatly affect periodontitis, a chronic inflammatory disease that compromises both dental and systemic health. According to the emerging evidence, periodontal risk is more strongly associated with the overall dietary quality, especially fiber density intake, than any one micronutrient. While the average
[...] Read more.
Dietary patterns greatly affect periodontitis, a chronic inflammatory disease that compromises both dental and systemic health. According to the emerging evidence, periodontal risk is more strongly associated with the overall dietary quality, especially fiber density intake, than any one micronutrient. While the average intake in industrialized countries is only half of the recommended 30 g day−1, high-fiber diets such as the Mediterranean diet, the Dietary Approaches to Stop Hypertension (DASH), and whole-food plant-based diets are consistently associated with a 20–40% lower periodontitis prevalence. Dietary fiber plays a central role in regulating immune responses, strengthening tissue barriers, improving metabolic homeostasis, and shaping a healthy microbiome through its microbial fermentation products: short-chain fatty acids (SCFAs). This makes it a biologically rational and clinical evidence-supported strategy for the prevention and management of periodontitis. Integrating high-fiber diet recommendations into routine periodontal care and public health policies could be a crucial step towards more comprehensive oral and systemic health management. This narrative review elaborates on the mechanistic, observational, and intervention data highlighting the role of dietary fiber, especially SCFAs, in periodontal health.
Full article
(This article belongs to the Section Nutrition and Public Health)
►▼
Show Figures

Figure 1
Open AccessArticle
Assessing Dietary Consumption of Toxicant-Laden Foods and Beverages by Age and Ethnicity in California: Implications for Proposition 65
by
Shahir Masri, Sara Nasla, Denise Diaz Payán and Jun Wu
Nutrients 2025, 17(19), 3149; https://doi.org/10.3390/nu17193149 - 2 Oct 2025
Abstract
Background: Investigating human exposure to toxic contaminants through dietary consumption is critical to identify disease risk factors and health guidelines. Methods: In this study, we developed a cross-sectional online survey to collect information about dietary patterns and related food consumption habits among adults
[...] Read more.
Background: Investigating human exposure to toxic contaminants through dietary consumption is critical to identify disease risk factors and health guidelines. Methods: In this study, we developed a cross-sectional online survey to collect information about dietary patterns and related food consumption habits among adults (age ≥ 18) and adolescents (ages 13–17) in Southern California, focusing on popular staple foods and/or those targeted most commonly under California’s Proposition 65 law for lead and acrylamide exposure. Results: Results identified root vegetables, rice, leafy greens, pasta/noodles, tea, juice, and seafood to be among the most heavily consumed foods by mass, while the daily intake of many foods such as stuffed grape leaves, tamarind/chili candy and herbs/spices varied by age and race/ethnicity, suggesting that many of Proposition 65’s pollution allowances may be exacerbating issues of health inequity and environmental injustice. Moreover, findings from this study indicate that the methods of exposure assessment often applied under Prop 65, especially relating to herbs/spices, are likely to underestimate single-day exposures, thus allowing unsafe products on the market without warning labels. Conclusions: Study outcomes are broadly relevant to environmental health and nutrition science, with particular relevance to public health practitioners and California’s Prop 65 regulators and other stakeholders.
Full article
(This article belongs to the Section Nutrition and Public Health)
►▼
Show Figures

Figure 1
Open AccessArticle
Effects of Nicotinamide Mononucleotide Supplementation and Aerobic Exercise on Metabolic Health and Physical Performance in Aged Mice
by
Yi-Ju Hsu, Mon-Chien Lee, Huai-Yu Fan and Yu-Ching Lo
Nutrients 2025, 17(19), 3148; https://doi.org/10.3390/nu17193148 - 2 Oct 2025
Abstract
Background/Objectives: Aging is characterized by progressive physiological and metabolic decline. Aerobic exercise mitigates age-related impairments, and nicotinamide mononucleotide (NMN), a precursor in the NAD+ salvage pathway, has emerged as a nutritional intervention to promote healthy aging. This study investigated whether NMN
[...] Read more.
Background/Objectives: Aging is characterized by progressive physiological and metabolic decline. Aerobic exercise mitigates age-related impairments, and nicotinamide mononucleotide (NMN), a precursor in the NAD+ salvage pathway, has emerged as a nutritional intervention to promote healthy aging. This study investigated whether NMN supplementation combined with aerobic exercise provides synergistic benefits on physical performance and metabolic regulation in aged mice. Methods: Forty male C57BL/6J mice, including eight young (8 weeks) and thirty-two aged (85 weeks) mice, were randomly assigned to five groups: young sedentary (YS), aged sedentary (AS), aged with exercise (AE), aged with NMN (ASNMN; 300 mg/kg/day), and aged with combined NMN and exercise (AENMN). Interventions lasted six weeks. Assessments included grip strength, muscle endurance, aerobic capacity, oral glucose tolerance test (OGTT), and indirect calorimetry, followed by biochemical and molecular analyses of NAMPT and SirT1 expression. Results: The AENMN group demonstrated significant improvements in maximal strength and aerobic endurance compared with the AS group (p < 0.05). Both NMN and exercise interventions increased blood NAMPT concentrations, with the highest levels observed in the AENMN group (p < 0.05). SirT1 expression was elevated in the ASNMN and AENMN groups relative to YS (p < 0.05). Glucose tolerance improved in the ASNMN and AENMN groups (p < 0.05). Enhanced energy metabolism in the AENMN group was indicated by increased oxygen consumption, elevated energy expenditure, and reduced respiratory quotient. Conclusions: NMN supplementation, particularly when combined with aerobic exercise, effectively improved aerobic performance, glucose regulation, and systemic energy metabolism in aged mice. These findings suggest that NMN, in synergy with exercise, may serve as a promising nutritional strategy to counteract age-associated metabolic and functional decline.
Full article
(This article belongs to the Section Sports Nutrition)
Open AccessArticle
Genome-Wide Analysis of DNA Methylation Signatures Linking Prenatal Exposure to the Chinese Great Famine and Blood Lipids in Late Adulthood: The Genomic Research of the Chinese Famine (GRECF) Study
by
Huan Wang, Luqi Shen, Tingting Liu, Ruiyuan Zhang, Zhenghe Wang, Jingkai Wei, Ye Shen, Jinzhen Guo, Toni Miles, Changwei Li and Zhiyong Zou
Nutrients 2025, 17(19), 3147; https://doi.org/10.3390/nu17193147 - 2 Oct 2025
Abstract
Background/Objectives: Prenatal exposure to famine can lead to lasting health effects through changes in DNA methylation. This study aims to evaluate the impact of prenatal exposure to the Chinses Great Famine (1959–1961) on human epigenome and the subsequent influence on blood lipids. Methods:
[...] Read more.
Background/Objectives: Prenatal exposure to famine can lead to lasting health effects through changes in DNA methylation. This study aims to evaluate the impact of prenatal exposure to the Chinses Great Famine (1959–1961) on human epigenome and the subsequent influence on blood lipids. Methods: We conducted an epigenome-wide association study (EWAS) of peripheral blood-based DNA methylation and prenatal exposure to the Chinese Great Famine as well as blood lipids among eight participants exposed to famine and eight sex-matched participants (born ≤ 3 years after the famine). Genome-wide DNA methylation sites were profiled using the Illumina EPIC BeadChip, which covers 850K methylation positions. Results: After EWAS analyses, seven probes in genes C8orf31, ELAVL1, U6, GBA2, SHOX2, SLC1A4, and NPHP4 reached p < 1 × 10−5. Of these, famine exposure was associated with decreased methylation levels of a GBA2 exonic probe cg08258661 (p = 4.9 × 10−6). After false discovery rate (FDR) correction, pathway enrichment analyses for genes harboring nominally significant (p < 0.05) probes identified 44 significant pathways (q < 0.05), and 5 pathways were related to lipid metabolism. After FDR correction in each pathway, probes cg02622866 (5’UTR of ATF2, p = 1.09 × 10−3), cg07316730 (body of GRB2, p = 1.32 × 10−3), and cg01105385 (body of PIK3R1, p = 1.94 × 10−3) in the PI2K-Akt signaling pathway were associated with blood LDL-C (q ≤ 0.04); probes cg09180702 (3’UTR of PIGQ, p = 9.21 × 10−5, and q = 0.04) and cg01421548 (body of HS3ST4, p = 5.23 × 10−5, and q = 0.01) in the metabolism pathway were associated with blood LDL-C and HDL-C, respectively; In addition, probe cg08460387 (5’UTR of MAN1C1, p = 1.09 × 10−4, and q = 0.02) in the vesicle-mediated transport pathway was associated with log-transformed blood triglycerides. Conclusions: Through an epigenetic study of the Chinese Great Famine, we identified six novel genes involved in lipid metabolism.
Full article
(This article belongs to the Section Nutrigenetics and Nutrigenomics)
Open AccessReview
Adulteration of Sports Supplements with Anabolic Steroids—From Innocent Athlete to Vicious Cheater
by
Daniela Puscasiu, Corina Flangea, Daliborca Vlad, Roxana Popescu, Cristian Sebastian Vlad, Sorin Barac, Andreea Luciana Rata, Cristina Marina, Ionut Marcel Cobec and Sorina Maria Denisa Laitin
Nutrients 2025, 17(19), 3146; https://doi.org/10.3390/nu17193146 - 1 Oct 2025
Abstract
Some protein food supplements intended for athletes may be adulterated with pharmacologically active substances, including anabolic steroids and prohormones. The addition of these substances is aimed at enabling manufacturers to achieve rapid sales growth by promising quick increases in strength and muscle mass.
[...] Read more.
Some protein food supplements intended for athletes may be adulterated with pharmacologically active substances, including anabolic steroids and prohormones. The addition of these substances is aimed at enabling manufacturers to achieve rapid sales growth by promising quick increases in strength and muscle mass. However, the consumption of these products will lead to a positive result in a routine anti-doping test, along with all of the consequences that will directly affect an athlete’s career and reputation. At the same time, the illicit use of anabolic steroids continues to evolve across numerous sport disciplines. Moreover, vicious cheaters try to cover up their illegal actions by using various pharmacological agents to mask detection in anti-doping tests. This narrative review focuses on two situations—the innocent athlete and the vicious cheater. The athlete involved in inadvertent doping will suffer the consequences of doping, making close collaboration with medical staff extremely important. The analytic strategies described here address anabolic steroid doping detection and cheating using masking agents. This approach, based on biochemical changes, examines how these substances interfere with the testosterone pathway, from synthesis to elimination. Using masking agents alters the steroid profile, and the modifications produced by each agent are the subject of a detailed presentation. For most honest athletes, these findings support the initiation, development, and refinement of strategies for identifying food supplements with added illegal substances. Every athlete must have access to these approaches in order to avoid becoming vulnerable to sports fraud.
Full article
(This article belongs to the Special Issue Nutrition and Supplements for Athletic Training and Racing)
►▼
Show Figures

Figure 1
Open AccessArticle
Integration of the PortionSize Ed App into SNAP-Ed for Improving Diet Quality Among Adolescents in Hawaiʻi: A Randomized Pilot Study
by
Emerald S. Proctor, Kiari H. L. Aveiro, Ian Pagano, Lynne R. Wilkens, Leihua Park, Leilani Spencer, Jeannie Butel, Corby K. Martin, John W. Apolzan, Rachel Novotny, John Kearney and Chloe P. Lozano
Nutrients 2025, 17(19), 3145; https://doi.org/10.3390/nu17193145 - 1 Oct 2025
Abstract
Background/Objectives: Coupling mobile health (mHealth) technology with community-based nutrition programs may enhance diet quality in adolescents. This pilot study evaluated the feasibility, acceptability, and preliminary efficacy of integrating PortionSize Ed (PSEd), an image-assisted dietary assessment and education app, into the six-week Hawaiʻi Food
[...] Read more.
Background/Objectives: Coupling mobile health (mHealth) technology with community-based nutrition programs may enhance diet quality in adolescents. This pilot study evaluated the feasibility, acceptability, and preliminary efficacy of integrating PortionSize Ed (PSEd), an image-assisted dietary assessment and education app, into the six-week Hawaiʻi Food and Lifeskills for Youth (HI-FLY) curriculum delivered via Supplemental Nutrition Assistance Program Education (SNAP-Ed). Methods: Adolescents (grades 6–8) from two classrooms were cluster-randomized into HI-FLY or HI-FLY + PSEd. Both groups received HI-FLY and completed Youth Questionnaires (YQ) and food records (written or app-based) at Weeks 0 and 7. Feasibility and acceptability were assessed via enrollment, attrition, and User Satisfaction Surveys (USS). Diet quality was measured using Healthy Eating Index-2020 (HEI-2020) scores and analyzed via mixed-effects models. Results: Of 50 students, 42 (84%) enrolled and attrition was minimal (2.4%). The sample was 49% female and 85% at least part Native Hawaiian or Pacific Islander (NHPI). PSEd was acceptable, with average USS scores above the scale midpoint. No significant HEI-2020 changes were observed, though YQ responses indicated improvements in sugary drink intake (p = 0.03) and use of nutrition labels in HI-FLY + PSEd (p = 0.0007). Conclusions: Integrating PSEd into SNAP-Ed was feasible, acceptable, and demonstrated potential healthy behavior change among predominantly NHPI youth in Hawaiʻi.
Full article
(This article belongs to the Special Issue Enhancing Dietary Assessments and Nutritional Monitoring Through Digital Health Monitoring and Intervention)
Open AccessReview
Nutritional Status and Dietary Challenges in Patients with Systemic Sclerosis: A Comprehensive Review
by
Eleni C. Pardali, Arriana Gkouvi, Maria G. Grammatikopoulou, Alexandros Mitropoulos, Christos Cholevas, Dimitrios Poulimeneas and Markos Klonizakis
Nutrients 2025, 17(19), 3144; https://doi.org/10.3390/nu17193144 - 1 Oct 2025
Abstract
The gastrointestinal (GI) tract is seriously affected by systemic sclerosis (SSc), due to fibrosis and persistent inflammation. Patients with GI involvement frequently exhibit poor nutritional status, which affects disease burden and quality of life. The aim of the present review was to discuss
[...] Read more.
The gastrointestinal (GI) tract is seriously affected by systemic sclerosis (SSc), due to fibrosis and persistent inflammation. Patients with GI involvement frequently exhibit poor nutritional status, which affects disease burden and quality of life. The aim of the present review was to discuss all nutritional issues in SSc and serve as a primer for the nutritional assessment of patients with scleroderma. Patients with SSc suffer from GI impairments that affect the oral cavity, esophagus, stomach, and small and large intestines. Symptomatology includes microstomia, xerostomia, dysphagia, reflux, esophageal dysmotility, small intestinal bacterial overgrowth (SIBO), and fecal incontinence, among others, which may contribute to inadequate food intake. As a result, patients often suffer from malnutrition, sarcopenia, and frailty, while presenting with micronutrient deficiencies that impact disease outcomes and worsen their condition. This aggravated nutritional status is related to greater disease severity, organ involvement, reduced physical function, and increased length of hospitalization and mortality. GI involvement is well-documented within the SSc population, yet routine nutritional assessments are lacking in the hospital setting. Currently, there is a lack of specific recommendations from scientific societies regarding the nutritional care of patients with SSc. Given the high risk of nutritional impairments in this population, systematic assessments should be undertaken, and novel tools tailored to their unique needs should be developed and implemented.
Full article
(This article belongs to the Section Nutrition and Public Health)
►▼
Show Figures

Graphical abstract
Open AccessArticle
Retarded Learning in a Rabbit Model of Metabolic Syndrome Created by Long-Term Feeding of High-Fat Diet and High Sucrose
by
Desheng Wang, Ezekiel A. Irewole, Logan D. Bays, MacKinzie D. Smith, Delanie Talkington, Roger W. Bell, Neha Lal and Bernard G. Schreurs
Nutrients 2025, 17(19), 3143; https://doi.org/10.3390/nu17193143 - 1 Oct 2025
Abstract
Background: Metabolic syndrome is a constellation of medical conditions including central obesity, high blood sugar, and high triglycerides known to increase the risk of heart disease, stroke, and type 2 diabetes, with significant sex differences in the syndrome’s incidence and prevalence. These
[...] Read more.
Background: Metabolic syndrome is a constellation of medical conditions including central obesity, high blood sugar, and high triglycerides known to increase the risk of heart disease, stroke, and type 2 diabetes, with significant sex differences in the syndrome’s incidence and prevalence. These clinical symptoms may be accompanied by cognitive impairment. Methods: In the present experiment, we fed rabbits a diet high in fat and sugar (HFSD), assessed symptoms, and measured changes in cognition using trace eyeblink conditioning. Results: We show that a range of symptoms of metabolic syndrome resulted from HFSD in male and female rabbits and obesity, high blood sugar, and glucose intolerance were higher in male than female rabbits. Specifically, HFSD male rabbits gained more weight and had a higher body-mass index, more body fat, higher fasting glucose levels, and greater glucose intolerance. Importantly, using trace and delay eyeblink conditioning, we show that there was cognitive impairment because of the high-fat and high-sugar diet in both male and female rabbits, but this was greater in HFSD male rabbits than HFSD female rabbits. Conclusions: Metabolic syndrome modeled in rabbits fed a diet high in fat and sugar reflects trends in the adult population including central obesity, high blood sugar, and high triglycerides and cognitive impairment and provides an important model and test bed for assessing interventions.
Full article
(This article belongs to the Section Lipids)
►▼
Show Figures

Figure 1
Open AccessArticle
One-Week Elderberry Juice Intervention Promotes Metabolic Flexibility in the Transcriptome of Overweight Adults During a Meal Challenge
by
Christy Teets, Andrea J. Etter and Patrick M. Solverson
Nutrients 2025, 17(19), 3142; https://doi.org/10.3390/nu17193142 - 1 Oct 2025
Abstract
Background: Metabolic flexibility, the ability to efficiently switch between fuel sources in response to changing nutrient availability and energy demands, is recognized as a key determinant of metabolic health. In a recent randomized controlled human feeding trial, overweight individuals receiving American black elderberry
[...] Read more.
Background: Metabolic flexibility, the ability to efficiently switch between fuel sources in response to changing nutrient availability and energy demands, is recognized as a key determinant of metabolic health. In a recent randomized controlled human feeding trial, overweight individuals receiving American black elderberry juice (EBJ) demonstrated improvements in multiple clinical indices of metabolic flexibility, but the mechanisms of action were unexplored. The objective of this study was to utilize RNA sequencing to examine how EBJ modulates the transcriptional response to fasting and feeding, focusing on pathways related to metabolic flexibility. Methods: Overweight or obese adults (BMI > 25 kg/m2) without chronic illnesses were randomized to a 5-week crossover study protocol with two 1-week periods of twice-daily EBJ or placebo (PL) separated by a washout period. RNA sequencing was performed on peripheral blood mononuclear cells from 10 participants to assess transcriptomic responses collected at fasting (pre-meal) and postprandial (120 min post-meal) states during a meal-challenge test. Results: The fasted-to-fed transition for EBJ showed 234 differentially expressed genes following EBJ consumption compared to 59 genes following PL, with 44 genes shared between interventions. EBJ supplementation showed significantly higher enrichment of several metabolic pathways including insulin, FoxO, and PI3K–Akt signaling. KEGG pathway analysis showed 27 significant pathways related to metabolic flexibility compared to 7 for PL. Conclusions: Our findings indicate that short-term elderberry juice consumption may promote metabolic flexibility in overweight adults.
Full article
(This article belongs to the Special Issue The Role of Foods and Nutritional and Botanical Supplements for the Enhancement of Human Health and Performance)
►▼
Show Figures

Figure 1
Open AccessArticle
Assessment of the Association Between Anthropometric Indices Related to Overweight and Obesity and Selected Trace Elements and Heavy Metals: A Cross-Sectional Study
by
Grzegorz Józef Nowicki, Anna Maria Cybulska, Maciej Polak, Elżbieta Grochans, Romuald Bohatyrewicz, Eliza Blicharska, Tomasz Czernecki, Agnieszka Adamczuk, Magdalena Łapot and Barbara Ślusarska
Nutrients 2025, 17(19), 3141; https://doi.org/10.3390/nu17193141 - 30 Sep 2025
Abstract
Introduction: Over the last two decades, obesity has evolved into a global pandemic. Environmental pollutants, as endocrine disruptors, may play a key role in the development of obesity. The study aimed to assess the relationship between the concentration of certain trace elements and
[...] Read more.
Introduction: Over the last two decades, obesity has evolved into a global pandemic. Environmental pollutants, as endocrine disruptors, may play a key role in the development of obesity. The study aimed to assess the relationship between the concentration of certain trace elements and heavy metals (Cu, Zn, Mn, Co, Cr and Fe) and ferritin in blood serum, with anthropometric and physiological parameters associated with overweight and obesity in individuals following myocardial infarction and without a previous myocardial infarction. Method: The study was conducted in a group of 146 respondents divided into two groups: a study group (SG) of patients that had a history of myocardial infarction (n = 74) and a control group (CG) of patients that had no history (n = 72). The inductively coupled plasma mass spectrometry was employed to assess the concentration of trace elements and heavy metals. Measurements were taken to determine the anthropometric indices associated with overweight and obesity. Results: In the SG, there was a positive correlation between Cr concentration and body adiposity index (BAI) and a negative correlation between Zn, Zn/Cu, and ferritin level and percentage body fat (FM%). In the CG, there was a positive correlation between Zn concentration and WHtR and between ferritin level and BMI, WC, WHR and WHtR. Additionally, a negative correlation was found between Mn concentration and WHR and ferritin level and BAI and FM%. Conclusions: This study found a link between certain blood concentrations of trace elements and heavy metals and anthropometric and physiological indices associated with overweight and obesity. It, therefore, has substantial implications for public health.
Full article
(This article belongs to the Special Issue The Role of Nutrients in Obesity and Related Metabolic Diseases: A Focus on Adipose Tissue)
Open AccessArticle
Breaking the Cycle of Malnutrition: The Role of Food and Nutrition Literacy in Addressing Food Insecurity Among Lebanese Adolescents
by
Elie Ghadban, Tigresse Boutros, Souheil Hallit, Nikolaos Tzenios, Yonna Sacre and Maha Hoteit
Nutrients 2025, 17(19), 3140; https://doi.org/10.3390/nu17193140 - 30 Sep 2025
Abstract
Background: Undernutrition and overnutrition are considered a rising challenge among adolescents in low- and middle-income countries, including Lebanon, where overlapping economic, political, and public health crises have worsened food insecurity. Food and nutrition literacy in adolescents may serve as protective factors against food
[...] Read more.
Background: Undernutrition and overnutrition are considered a rising challenge among adolescents in low- and middle-income countries, including Lebanon, where overlapping economic, political, and public health crises have worsened food insecurity. Food and nutrition literacy in adolescents may serve as protective factors against food insecurity and its nutritional consequences. This study aims to evaluate the associations between adolescent and parental food and nutrition literacy with household and adolescent food insecurity, and explores their relationship with stunting and overweight/obesity. Methodology: A cross-sectional survey was conducted between March and July 2022 among 442 Lebanese adolescents (10–18 years) and one parent/caregiver per household, recruited via snowball sampling from all eight governorates. Validated tools assessed adolescent food and nutrition literacy, parental food literacy, household/adolescent food insecurity, and anthropometric status. Chi-square, t-tests, and multivariable logistic regressions identified factors associated with food insecurity, stunting, and overweight/obesity. Results: Higher adolescent food and nutrition literacy was significantly associated with lower odds of severe food insecurity (aOR = 0.43, 95% CI: 0.26–0.70). Higher parental food literacy scores were linked to reduced odds of severe household food insecurity (aOR = 0.94, 95% CI: 0.90–0.98). Severe food insecurity was more likely in households in Akkar and among adolescents not attending school or with poor food and nutrition literacy. Overweight/obesity was positively associated with attending private school and higher parental body mass index, but inversely associated with higher child food security and household crowding index. No significant association was found between food insecurity and stunting. Conclusions: Both adolescent and parental food and nutrition literacy are protective against severe food insecurity, highlighting the value of literacy-focused interventions alongside economic support measures. Addressing both educational and structural determinants may help break the cycle of malnutrition in crisis-affected Lebanese youth.
Full article
(This article belongs to the Topic Transforming Childhood Nutrition: New Perspectives on Food Literacy and Healthy Diets: 2nd Edition)
Open AccessArticle
Association of Habitual Diet Quality and Nutrient Intake with Cognitive Performance in Community-Dwelling Older Adults: A Cross-Sectional Study
by
Samitinjaya Dhakal, Nirajan Ghimire and Sophia Bass
Nutrients 2025, 17(19), 3139; https://doi.org/10.3390/nu17193139 - 30 Sep 2025
Abstract
Objectives: The rapid aging of the U.S. population has raised concerns about age-related cognitive decline and Alzheimer’s disease. Therefore, we aimed to characterize diet quality, nutrient intake, and to examine the associations between specific dietary components and cognitive performance in older adults. Design:
[...] Read more.
Objectives: The rapid aging of the U.S. population has raised concerns about age-related cognitive decline and Alzheimer’s disease. Therefore, we aimed to characterize diet quality, nutrient intake, and to examine the associations between specific dietary components and cognitive performance in older adults. Design: Cross-sectional observational study. Setting: Community-based recruitment. Participants: Data from 72 community-dwelling adults aged 65 years and older was analyzed. Measurements: Cognitive performance was assessed using subtests from the Consortium to Establish a Registry for Alzheimer’s Disease (CERAD) battery, evaluating episodic memory (Word List Memory/Recall/Recognition), visuospatial skills (Constructional Praxis), and executive function (Verbal Fluency). A composite cognitive score was calculated from memory and visuospatial subtests. Habitual dietary intake was evaluated using structured 24-h recalls to calculate nutrient intake and the Healthy Eating Index score, supplemented by the Short HEI questionnaire. Demographics, health history, depressive symptoms (Patient Health Questionnaire-9), and sleep quality (Pittsburgh Sleep Quality Index) were also collected. Results: Participants demonstrated suboptimal diet quality (mean HEI score 62.9 ± 10.69; recommended >80), with only 9.7% meeting fiber recommendations, 11% meeting calcium or vitamin A recommendations, and 1.4% meeting vitamin D requirements. In bivariate comparisons, higher cognitive performance was observed in younger participants (75.5 vs. 79.5 years; p < 0.01) and females (78% vs. 50%; p = 0.024). Regression models identified significant positive associations between cognitive scores and intakes of dietary fiber (p = 0.007), unsaturated fats (mono- and polyunsaturated; p = 0.012–0.033), protein (p = 0.018), carotenoids (α-carotene, p = 0.001; β-carotene, p = 0.026; lutein + zeaxanthin, p = 0.016), vitamins A (p = 0.044) and E (p = 0.034), and minerals including magnesium (p = 0.006), potassium (p = 0.004), copper (p = 0.008), zinc (p = 0.024), and calcium (p = 0.035). Refined grain intake was inversely associated with cognition (p = 0.011). Conclusions: In this population, dietary components like fiber and micronutrients were positively associated with better cognitive function, and the overall nutrient intake shortfalls observed highlight the need for targeted dietary interventions to support healthy brain aging. Therefore, this work advances our understanding by highlighting potential modifiable nutritional targets for clinical trials focused on delaying or preventing cognitive decline.
Full article
(This article belongs to the Special Issue Nutritional Status in Community-Dwelling Older Adults)
Open AccessArticle
Cardiorespiratory Fitness in Low Calcium Consumers: Potential Impact of Calcium Intake on Cardiorespiratory Fitness
by
Julian Kennedy, Louis Pérusse, Vicky Drapeau and Angelo Tremblay
Nutrients 2025, 17(19), 3138; https://doi.org/10.3390/nu17193138 - 30 Sep 2025
Abstract
Background: Calcium is essential for maintaining bone health, facilitating muscle contractions, regulating body temperature, and supporting aerobic metabolism. While the relationship between physical activity and calcium metabolism is well established, the impact of calcium intake on cardiorespiratory fitness (CRF) remains underexplored. The main
[...] Read more.
Background: Calcium is essential for maintaining bone health, facilitating muscle contractions, regulating body temperature, and supporting aerobic metabolism. While the relationship between physical activity and calcium metabolism is well established, the impact of calcium intake on cardiorespiratory fitness (CRF) remains underexplored. The main aim of this study was to assess the effects of calcium intake on CRF and the mediation effect of calcium intake on the relationship between vigorous physical activity participation and CRF. Methods: Analyses were performed on a sample of 576 adult participants (257 males and 319 females) from the Quebec Family Study (QFS) for whom data were available for calcium intake, CRF, and body composition. The effects of calcium intake on CRF and body composition were analyzed by comparing subjects classified into sex-specific tertiles of calcium intake using general linear mixed models. Pearson correlations were also used to document the associations between calcium intake, CRF, and body composition. A mediation analysis was used to determine the effect of calcium intake as a mediator of the association between vigorous physical activity and CRF. Results: The comparison of calcium-based tertiles revealed that low calcium consumers had lower CRF, especially in males. In both males and females, correlation analysis showed that calcium intake was positively associated (p < 0.05) with CRF. Mediation analyses revealed that calcium intake explains an insignificant fraction of the physical activity–CRF relationship. Between-tertile comparisons showed reduced body fat and increased fat-free mass levels when increasing calcium intake, although some of these effects were not statistically significant. Conclusions: The results of this study suggest that low calcium intake is associated with reduced aerobic capacity in adult males and females. While the positive relationship observed between calcium and aerobic fitness aligns with calcium’s known physiological roles, further research is needed to clarify the exact mechanisms by which this micronutrient may influence aerobic capacity.
Full article
(This article belongs to the Special Issue Nutrition and Exercise in the Prevention and Treatment of Chronic Diseases)
Open AccessSystematic Review
Phytotherapeutic, Homeopathic Interventions and Bee Products for Pediatric Infections: A Scoping Review
by
Camilla Bertoni, Ilaria Alberti, Niccolò Parri, Carlo Virginio Agostoni, Silvia Bettocchi, Stefania Zampogna and Gregorio Paolo Milani
Nutrients 2025, 17(19), 3137; https://doi.org/10.3390/nu17193137 - 30 Sep 2025
Abstract
Background: Acute infections in children are prevalent and often lead to antibiotic overuse due to the lack of evidence-based alternative approaches. Phytotherapeutic, homeopathic treatments and bee products are frequently sought as alternative or adjunctive therapies. This scoping review aims to map the
[...] Read more.
Background: Acute infections in children are prevalent and often lead to antibiotic overuse due to the lack of evidence-based alternative approaches. Phytotherapeutic, homeopathic treatments and bee products are frequently sought as alternative or adjunctive therapies. This scoping review aims to map the existing evidence on the efficacy and safety of these interventions in managing acute pediatric infections. Methods: A comprehensive literature search was conducted across multiple databases to identify studies assessing the use of phytotherapeutic, homeopathic remedies and bee products in children with acute infections. Gastrointestinal infections were not considered since the use of non-antibiotic treatments (probiotics) in these conditions has been widely addressed. Effectiveness: Phytotherapeutic agents and bee products demonstrated promising results in reducing symptom severity and duration in respiratory infections, whereas homeopathic data were limited and inconsistent. Regarding safety, both interventions were generally well-tolerated, with few adverse events reported. No studies or very limited evidence were available for other acute infections such as urinary, dermatological, osteoarticular and nervous system infections. Conclusions: Phytotherapeutic interventions and bee products, particularly in acute upper respiratory tract and acute bronchitis, show encouraging signals of efficacy and safety in pediatric populations. However, evidence for their use in other frequent childhood infections, such as otitis media, or gastrointestinal infections, is almost entirely lacking. In addition, the available literature on homeopathic remedies is scarce and methodologically inconsistent, preventing any firm conclusions. Well-designed, large-scale clinical trials focusing on these underexplored conditions are needed to clarify the potential role of phytotherapeutics and homeopathy in pediatric infectious diseases.
Full article
(This article belongs to the Section Clinical Nutrition)

Journal Menu
► ▼ Journal Menu-
- Nutrients Home
- Aims & Scope
- Editorial Board
- Reviewer Board
- Topical Advisory Panel
- Instructions for Authors
- Special Issues
- Topics
- Sections & Collections
- Article Processing Charge
- Indexing & Archiving
- Editor’s Choice Articles
- Most Cited & Viewed
- Journal Statistics
- Journal History
- Journal Awards
- Society Collaborations
- Conferences
- Editorial Office
Journal Browser
► ▼ Journal BrowserHighly Accessed Articles
Latest Books
E-Mail Alert
News
Topics
Topic in
Agriculture, Economies, Foods, Land, Water, Nutrients
Food Security and Healthy Nutrition
Topic Editors: Xinru Han, Ehsan Elahi, Guo WeiDeadline: 31 October 2025
Topic in
Biomolecules, Cancers, IJMS, Nutrients, Antioxidants
Advances in Adiponectin
Topic Editors: Puran S. Bora, Mayank ChoubeyDeadline: 24 November 2025
Topic in
Cancers, Children, Nutrients
Nutrition and Health During and After Childhood Cancer
Topic Editors: Valérie Marcil, Joya ChandraDeadline: 15 December 2025
Topic in
Applied Microbiology, Fermentation, Foods, Microbiology Research, Microorganisms, Nutrients
News and Updates on Probiotics
Topic Editors: Alessandra Pino, Mutamed AyyashDeadline: 31 December 2025

Conferences
Special Issues
Special Issue in
Nutrients
Diet Effects on Oral Cavity and Systemic Health
Guest Editors: Yoko Hasegawa, Yasuharu TabaraDeadline: 5 October 2025
Special Issue in
Nutrients
Health Effects of Edible Oils and Their Functional Components
Guest Editor: Xia XiangDeadline: 5 October 2025
Special Issue in
Nutrients
Cognitive and Dietary Behaviour Interventions in Eating Disorders
Guest Editors: Phillipa Hay, Jay Raman, Gabriella A. HerucDeadline: 5 October 2025
Special Issue in
Nutrients
Early Nutrition and Neurodevelopment
Guest Editors: Linda Larson-Prior, Xiawei OuDeadline: 5 October 2025
Topical Collections
Topical Collection in
Nutrients
Connection between Microbiome, Lifestyle and Diet
Collection Editors: Eva Untersmayr, Peter M. Abuja
Topical Collection in
Nutrients
Diet and Multi-Omics
Collection Editors: Mohsen Mazidi, Richard Webb
Topical Collection in
Nutrients
Plant-Based Diets in Sports Nutrition and Performance
Collection Editors: D. Enette Larson-Meyer, Heidi Lynch
Topical Collection in
Nutrients
Clinical Nutrition in Kidney Disease
Collection Editor: Piergiorgio BolascoConference Reports
Nutrients 2024, 16(15), 2528; https://doi.org/10.3390/nu16152528
Nutrients 2024, 16(8), 1157; https://doi.org/10.3390/nu16081157