-
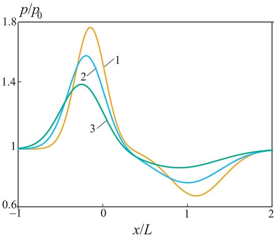
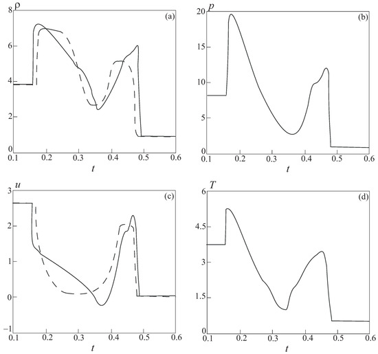
One-Dimensional Shallow Water Equations Ill-Posedness -
Research on Financial Stock Market Prediction Based on the Hidden Quantum Markov Model -
Relative Vertex-Source-Pairs of Modules of and Idempotent Morita Equivalences of Rings -
Memory Constraints in Uncertainty Misestimation: A Computational Model of Working Memory and Environmental Change Detection -
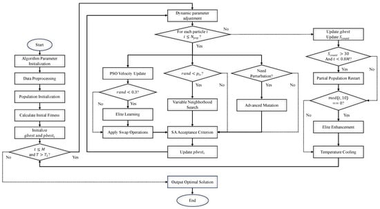
Reinforcement Learning for Bipedal Jumping: Integrating Actuator Limits and Coupled Tendon Dynamics
Journal Description
Mathematics
- Open Access— free for readers, with article processing charges (APC) paid by authors or their institutions.
- High Visibility: indexed within Scopus, SCIE (Web of Science), RePEc, and other databases.
- Journal Rank: JCR - Q1 (Mathematics) / CiteScore - Q1 (General Mathematics )
- Rapid Publication: manuscripts are peer-reviewed and a first decision is provided to authors approximately 18.4 days after submission; acceptance to publication is undertaken in 2.4 days (median values for papers published in this journal in the first half of 2025).
- Recognition of Reviewers: reviewers who provide timely, thorough peer-review reports receive vouchers entitling them to a discount on the APC of their next publication in any MDPI journal, in appreciation of the work done.
- Sections: published in 17 topical sections.
- Companion journals for Mathematics include: Foundations, Analytics, International Journal of Topology, Geometry and Logics.
- Journal Cluster of Mathematics and Its Applications: AppliedMath, Axioms, Computation, Fractal and Fractional, Geometry, International Journal of Topology, Logics, Mathematics and Symmetry.
Latest Articles
E-Mail Alert
News
Topics
Deadline: 31 October 2025
Deadline: 30 November 2025
Deadline: 15 December 2025
Deadline: 31 December 2025
Conferences
Special Issues
Deadline: 30 October 2025
Deadline: 31 October 2025
Deadline: 31 October 2025
Deadline: 31 October 2025


















