Journal Description
Computation
Computation
is a peer-reviewed journal of computational science and engineering published monthly online by MDPI.
- Open Access— free for readers, with article processing charges (APC) paid by authors or their institutions.
- High Visibility: indexed within Scopus, ESCI (Web of Science), CAPlus / SciFinder, Inspec, dblp, and other databases.
- Journal Rank: JCR - Q2 (Mathematics, Interdisciplinary Applications) / CiteScore - Q1 (Applied Mathematics)
- Rapid Publication: manuscripts are peer-reviewed and a first decision is provided to authors approximately 14.8 days after submission; acceptance to publication is undertaken in 5.6 days (median values for papers published in this journal in the second half of 2025).
- Recognition of Reviewers: reviewers who provide timely, thorough peer-review reports receive vouchers entitling them to a discount on the APC of their next publication in any MDPI journal, in appreciation of the work done.
- Journal Cluster of Mathematics and Its Applications: AppliedMath, Axioms, Computation, Fractal and Fractional, Geometry, International Journal of Topology, Logics, Mathematics and Symmetry.
Impact Factor:
1.9 (2024);
5-Year Impact Factor:
1.9 (2024)
Latest Articles
Determining When Gurobi Generates Optimal Solutions for the Partial Coverage Weighted Set Covering Problem
Computation 2026, 14(3), 68; https://doi.org/10.3390/computation14030068 (registering DOI) - 12 Mar 2026
Abstract
The partial coverage weighted set covering problem (PCWSCP) allows for less than 100% of the rows to be satisfied in a weighted set covering problem (WSCP). This paper does not claim to contribute to operations research (OR) theory or methodology. Instead, it demonstrates
[...] Read more.
The partial coverage weighted set covering problem (PCWSCP) allows for less than 100% of the rows to be satisfied in a weighted set covering problem (WSCP). This paper does not claim to contribute to operations research (OR) theory or methodology. Instead, it demonstrates that a large number of PCWSCPs based on WSCPs from the OR literature can be efficiently solved using the software Gurobi 12 with default parameter settings on a standard PC. This is an important practical result because it indicates what types of PCWSCPs can be solved optimally using commercial software without resorting to customized algorithms that do not guarantee optimums or even bounds on their solutions. Specifically, using 105 WSCP instances from the literature, 420 PCWSCP instances are generated with 105 instances at 80%, 85%, 90%, and 95% coverage respectively. It is shown that using Gurobi on a standard PC, optimal solutions could be obtained within 300 s (average of 17 s) for instances with up to 800 rows by 8000 columns by 2% density. This is about 86% of the 420 instances. As expected, in general, the execution time decreases as the row coverage decreases. Furthermore, it is shown that initializing (“warm-starting”) Gurobi with solutions from either a greedy, carousel greedy, or local branching algorithm results in no statistically significant difference in performance compared to Gurobi’s cold start. Hence, there is no advantage to “warm-starting” Gurobi with one of these common heuristic approaches when solving PCWSCPs. Finally, this is the first time the weighted version of the partial coverage set covering problem is discussed in the literature. All previous discussions dealt only with solution approaches specifically developed for the unit-cost version of the problem.
Full article
(This article belongs to the Section Computational Engineering)
►
Show Figures
Open AccessArticle
Performance Analysis of the YOLO Object Detection Algorithm in Embedded Systems: Generated Code vs. Native Implementation
by
Pablo Martínez Otero, Alberto Tellaeche and Mar Hernández Melero
Computation 2026, 14(3), 67; https://doi.org/10.3390/computation14030067 (registering DOI) - 12 Mar 2026
Abstract
This paper evaluates the current maturity of automatic code-generation workflows for deploying modern CNN-based object detectors on embedded GPU platforms. We compare a native pipeline against a code generation pipeline through a Model-Based Engineering (MBE) approach, using YOLOv8/YOLOv9 inference on NVIDIA Jetson Orin
[...] Read more.
This paper evaluates the current maturity of automatic code-generation workflows for deploying modern CNN-based object detectors on embedded GPU platforms. We compare a native pipeline against a code generation pipeline through a Model-Based Engineering (MBE) approach, using YOLOv8/YOLOv9 inference on NVIDIA Jetson Orin Nano and Jetson AGX Orin as representative edge-GPU workloads. We report detection-quality metrics (mAP, PR curves) and system-level metrics (latency distribution and initialization overhead) under a controlled single-class scenario based on a CARLA-generated sequence with frame-level annotations. Absolute accuracy and latency values are scenario-dependent and may vary under different camera optics, illumination, motion blur, sensor noise, occlusion patterns, and multi-class scene. Results quantify the performance gap between code generation and native pipelines and show that, for the evaluated workloads, the automated pipeline remains less competitive in both latency and accuracy. We discuss the implications of this gap for deployment workflows in safety-oriented domains, and we outline bottlenecks that should be addressed. The study is intended as a controlled traffic-light detection micro-benchmark and does not aim to validate full ADAS perception stacks.
Full article
(This article belongs to the Special Issue Object Detection Models for Transportation Systems)
►▼
Show Figures

Figure 1
Open AccessArticle
Advanced Thick FGM Plate–Cylindrical Shells in Supersonic Air Flow by Navier–Stokes Equation Analytical–Numerical Flow Model
by
Chih-Chiang Hong
Computation 2026, 14(3), 66; https://doi.org/10.3390/computation14030066 - 6 Mar 2026
Abstract
The thermal vibrations of a thick-walled functionally graded material (FGM) plate–cylindrical shells in unsteady supersonic flow with a Navier–Stokes equation analytical–numerical flow model and third-order shear deformation theory (TSDT) displacement models are investigated. The aerodynamic pressure load can be provided by using the
[...] Read more.
The thermal vibrations of a thick-walled functionally graded material (FGM) plate–cylindrical shells in unsteady supersonic flow with a Navier–Stokes equation analytical–numerical flow model and third-order shear deformation theory (TSDT) displacement models are investigated. The aerodynamic pressure load can be provided by using the Navier–Stokes equation analytical–numerical flow model. The data regarding the effect of the aerodynamic pressure load and TSDT model of the motion equation on the thermal stress and displacement of the FGM plate–cylindrical shells in unsteady supersonic flow are calculated with the generalized differential quadrature (GDQ) method. The Navier–Stokes equation analytical–numerical flow model, TSDT model, and advanced shear correction coefficient provide an additional effect on the values of displacement and stress.
Full article
(This article belongs to the Section Computational Engineering)
►▼
Show Figures

Figure 1
Open AccessArticle
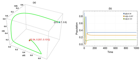
Exploring a Family-Based Approach as a Control Strategy for Gastric Ulcers and Gastric Cancer: A Mathematical Modeling Approach
by
Glory Kawira Mutua, Musyoka Kinyili and Dominic Makaa Kitavi
Computation 2026, 14(3), 65; https://doi.org/10.3390/computation14030065 - 5 Mar 2026
Abstract
This study formulates a deterministic model to assess the effect of a family-based control and management (FBCM) strategy against the transmission of Helicobacter pylori infection and its consequent development of gastric ulcers and gastric cancer. The model includes nine epidemiological compartments to model
[...] Read more.
This study formulates a deterministic model to assess the effect of a family-based control and management (FBCM) strategy against the transmission of Helicobacter pylori infection and its consequent development of gastric ulcers and gastric cancer. The model includes nine epidemiological compartments to model disease transmission and contact epidemiology between susceptible and infected individuals. In the model analysis, we compute positivity, the invariant region, equilibria, stabilities, and bifurcation analysis. We calculate the control reproduction number and demonstrate that the model has a unique disease-free equilibrium (DFE) and an endemic equilibrium point (EEP) that are locally and globally stable for and , respectively. We perform a thorough mathematical analysis and validate the model by fitting it to real data on gastric cancer cases recorded at Meru Teaching and Referral Hospital, Kenya. The best numerical results are achieved when we combine both preventive measures (sensitization and a family-based approach) and curative measures (prompt treatment and adherence), resulting in the greatest decrease in gastric ulcer and gastric cancer cases compared with a single intervention. This study shows that integrated household-level interventions can reduce transmission and prevent mild-to-severe disease progression through effective sensitization campaigns, high FBCM efficacy, effective gastric ulcer treatment, and adherence to drug protocols. The use of such strategies offers an effective means of reducing Helicobacter pylori-related gastric ulcers and gastric cancer outcomes, with important implications for public health control program design.
Full article
(This article belongs to the Section Computational Biology)
►▼
Show Figures

Figure 1
Open AccessArticle
Lyapunov-Based Synthesis of Self-Organizing Nonlinear Integrators for Stage Motion Control Under Parametric Uncertainty
by
Raigul Tuleuova, Nurgul Shazhdekeyeva, Sharbat Nurzhanova, Aigul Myrzasheva, Saltanat Sharmukhanbet, Maxot Rakhmetov, Makhatova Valentina and Lyailya Kurmangaziyeva
Computation 2026, 14(3), 64; https://doi.org/10.3390/computation14030064 - 3 Mar 2026
Abstract
Linear integrators are traditionally used in motion control systems to compensate for static effects and suppress low-frequency disturbances. However, their use is inevitably accompanied by phase delays that limit the performance and robustness of control systems, especially in conditions of parametric uncertainty. In
[...] Read more.
Linear integrators are traditionally used in motion control systems to compensate for static effects and suppress low-frequency disturbances. However, their use is inevitably accompanied by phase delays that limit the performance and robustness of control systems, especially in conditions of parametric uncertainty. In this regard, nonlinear integrators have been considered for several decades as a promising alternative that can weaken phase constraints and improve the quality of transients. In this paper, the concept of nonlinear integrators is reinterpreted in the context of self-organizing motion control of precision stages. In contrast to traditional approaches focused primarily on frequency analysis and the method of describing the function, a method is proposed for the synthesis of a self-organizing control system for nonlinear SISO objects based on catastrophe theory, namely in the class of elliptical dynamics with the property of structural stability. The control action is formed in such a way that transitions between stable modes occur due to bifurcation-conditioned self-organization, without using external switching logic. To ensure strict analytical guarantees of stability, the Lyapunov gradient-velocity vector function method is used, which guarantees aperiodic robust stability, suppression of oscillatory and chaotic modes, as well as monotonic convergence of trajectories under conditions of parameter uncertainty. The parameters of the nonlinear integrator are adapted using Self-Organizing Maps (SOM), while any parameter changes are allowed only within the regions that meet the conditions of Lyapunov stability. This approach ensures the alignment of analytical and data-oriented methods without violating the structural stability of the system. The results of numerical experiments demonstrate the superiority of the proposed method in comparison with classical linear and adaptive regulators in problems of controlling the movement of stages, especially near bifurcation boundaries and with significant parametric uncertainty. The results obtained confirm that the integration of nonlinear integrators with catastrophe theory and self-organization mechanisms forms a promising basis for the creation of robust and high-precision motion control systems of a new generation.
Full article
(This article belongs to the Section Computational Engineering)
►▼
Show Figures

Figure 1
Open AccessArticle
Surrogate-Based Multi-Objective Bayesian Optimization for Automated Parameter Identification in 3D Mesoscale Concrete Fatigue Modeling
by
Himanshu Rana and Adnan Ibrahimbegovic
Computation 2026, 14(3), 63; https://doi.org/10.3390/computation14030063 - 2 Mar 2026
Abstract
Prediction of fatigue failure in concrete structures remains a major challenge due to progressive material degradation. Reliable prediction, therefore, requires modeling the 3D heterogeneous microstructure of concrete to explain the underlying mechanisms governing fatigue failure. While such mesoscale models can reliably predict the
[...] Read more.
Prediction of fatigue failure in concrete structures remains a major challenge due to progressive material degradation. Reliable prediction, therefore, requires modeling the 3D heterogeneous microstructure of concrete to explain the underlying mechanisms governing fatigue failure. While such mesoscale models can reliably predict the fatigue-induced fracture mechanisms, the identification of the associated material parameters remains a significant challenge due to the high-dimensional parameter space introduced by the model. The key challenge addressed in this study is to capture microcrack initiation and coalescence under fatigue loading, using a model capable of representing fracture process: crack initiation, crack propagation, and final failure. Firstly, concrete domain is discretized into Voronoi cells, enabling explicit representation of aggregates and mortar by randomly assigning cohesive links connecting Voronoi cells as aggregates and mortar. After this, mortar links are modeled as coupled damage–plasticity 3D Timoshenko beam elements with nonlinear kinematic hardening and isotropic softening introduced using embedded discontinuity formulation, enabling fracture Modes I–III, whereas aggregate links are modeled as elastic 3D Timoshenko beam elements. The model efficiency is additionally reinforced by using surrogate model approach, with corresponding material parameter identification carried out by multi-objective Bayesian optimization framework to reproduce experimental results. The performance of the proposed model is illustrated by reproducing experimental results obtained from concrete cube compression test and three-point bending test under low-cycle fatigue loading, where the errors between experimental and numerical results are reduced by 82% (stress) and 88% (energy) for the cube test and by 86% (force) and 93% (energy) for the bending test, relative to the initial dataset error.
Full article
(This article belongs to the Section Computational Engineering)
►▼
Show Figures

Figure 1
Open AccessArticle
MSB-UNet: A Multi-Scale Bifurcation U-Net Architecture for Precise Segmentation of Breast Cancer in Histopathology Images
by
Arda Yunianta
Computation 2026, 14(3), 62; https://doi.org/10.3390/computation14030062 - 2 Mar 2026
Abstract
Accurate segmentation of breast cancer regions in histopathological images is critical for advancing computer-aided diagnostic systems, yet challenges persist due to heterogeneous tissue structures, staining variations, and the need to capture features across multiple scales. This study introduces MSB-UNet, a novel Multi-Scale Bifurcated
[...] Read more.
Accurate segmentation of breast cancer regions in histopathological images is critical for advancing computer-aided diagnostic systems, yet challenges persist due to heterogeneous tissue structures, staining variations, and the need to capture features across multiple scales. This study introduces MSB-UNet, a novel Multi-Scale Bifurcated U-Net architecture designed to address these challenges through a dual-pathway encoder–decoder framework that processes images at multiple resolutions simultaneously. By integrating a bifurcated encoder with a Feature Fusion Module, MSB-UNet effectively captures fine-grained cellular details and broader tissue-level patterns. MSB-UNet is formulated as a binary segmentation framework (tumor vs. outside region of interest), producing a two-channel probability map via a channel-wise Softmax output. Evaluated on a publicly available breast cancer histopathology dataset, MSB-UNet achieves a Dice Similarity Coefficient (DSC) of 91.3% and a mean Intersection over Union (mIoU) of 84.4%, outperforming state-of-the-art segmentation models. The architecture demonstrates better results compared to other baseline methods and has the potential to enhance automated diagnostic tools for breast cancer histopathology.
Full article
(This article belongs to the Section Computational Engineering)
►▼
Show Figures

Figure 1
Open AccessArticle
Modeling a High-Efficiency BMS for Light Electromobility and Energy Storage in Critical Environments
by
Manuel J. Pasion-Fuentes, Mauricio P. Galvez-Legua and Diego E. Galvez-Aranda
Computation 2026, 14(3), 61; https://doi.org/10.3390/computation14030061 - 2 Mar 2026
Abstract
Recent advances in energy storage systems and in increasingly efficient, safe, and energy-dense cell chemistries have driven the need for commercial Battery Management System (BMS) architectures with greater control, data acquisition, and communication capabilities, primarily oriented towards customization. This demand introduces a significant
[...] Read more.
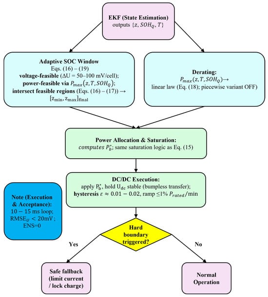
Recent advances in energy storage systems and in increasingly efficient, safe, and energy-dense cell chemistries have driven the need for commercial Battery Management System (BMS) architectures with greater control, data acquisition, and communication capabilities, primarily oriented towards customization. This demand introduces a significant change in how electrical systems are modeled and simulated when they integrate active electrochemical elements such as lithium-ion cells. This work presents the development and modeling of a BMS for critical and high-efficiency applications, based on active balancing techniques and incorporating an additional safety stage to respond to failures when charging cells. The electrochemical model was built using an equivalent RLC circuit and RC pairs to represent the Thevenin response of the cell. For the simulation of active balancers, LTspice was employed, while charging and discharging processes and their effects on state of charge (SOC) and state of health (SOH) were complemented through analysis in MATLAB R2024a.The proposed approach offers an efficient tool for evaluating cell dynamics and validating battery management strategies in demanding scenarios. While the current approach prioritizes the individual modeling of electrical conversion systems, our framework presents an innovative multisystem macromodel, where not only is the electrical behavior simulated but also the control, efficiency, and safety of the system are determined, prioritizing reproducibility through SPICE tools.
Full article
(This article belongs to the Special Issue Energy and Advanced Computing in the Age of Machine Learning: From Quantum to Grid)
►▼
Show Figures

Figure 1
Open AccessArticle
A Novel Approach to Mitigate Blade-to-Blade Interactions in Vertical-Axis Wind Turbines Suitable for Urban Areas
by
Ion Mălăel
Computation 2026, 14(3), 60; https://doi.org/10.3390/computation14030060 - 2 Mar 2026
Abstract
With the growth of urban zones and the increasing need for energy, the use of renewable energy solutions in the built environment becomes a must. Due to their small size and the ability to capture wind from any direction, vertical-axis wind turbines are
[...] Read more.
With the growth of urban zones and the increasing need for energy, the use of renewable energy solutions in the built environment becomes a must. Due to their small size and the ability to capture wind from any direction, vertical-axis wind turbines are an alternative to conventional wind energy generators. However, the use of these turbines in the built environment faces difficulties due to performance inefficiencies, particularly because of the intricate aerodynamic characteristics of the blades. This work investigates a method for increasing the efficiency of VAWTs by addressing blade-to-blade interactions using Computational Fluid Dynamics simulations. The research aims to improve turbine design for urban locations, which motivates the application context of the study. The present numerical model employs a uniform inflow to isolate blade–blade interaction mechanisms under controlled conditions. The paper presents a design that minimizes aerodynamic losses, decreases turbulence-induced drag, and increases overall energy capture efficiency by modeling different blade configurations and their interactions. The performance of four asymmetric configurations of blade chord and radius was numerically studied and compared to a symmetric configuration.
Full article
(This article belongs to the Special Issue Advances in Computational Methods for Fluid Flow)
►▼
Show Figures

Figure 1
Open AccessArticle
Incremental Recall: An Efficient Method for Estimating Egocentric Network Density
by
Chad A. Davis and Caimiao Liu
Computation 2026, 14(3), 59; https://doi.org/10.3390/computation14030059 - 2 Mar 2026
Abstract
Accurate estimation of network density is central to egocentric social network analysis, yet existing survey-based methods require researchers to balance accuracy against participant burden and systematic recall bias. Traditional approaches, such as fixed-list name generators, tend to overrepresent salient ties. Although the more
[...] Read more.
Accurate estimation of network density is central to egocentric social network analysis, yet existing survey-based methods require researchers to balance accuracy against participant burden and systematic recall bias. Traditional approaches, such as fixed-list name generators, tend to overrepresent salient ties. Although the more recent random sampling method yields better accuracy, it relies on exhaustive free recall, which can be cognitively demanding and impractical for researchers. In this study, we introduce and evaluate an alternative approach—incremental recall—that structures alter nomination across relationship categories to improve coverage of differing tie strengths while reducing respondent burden. Using a large-scale Monte Carlo simulation encompassing over 9 million egocentric networks, we compare incremental recall against traditional fixed-list recall and random sampling across a wide range of network sizes, compositions, and recall bias assumptions. Results show that the incremental recall method consistently outperforms traditional fixed-list recall and performs comparably to or better than random sampling under unbiased and moderately biased recall conditions. Performance advantages persist even when respondents are unable to provide the full number of alters specified by design. We further validate these findings using empirical egocentric network data from 103 participants. Treating observed networks as proxy ground truths, empirical results closely mirror the simulation patterns, confirming the robustness of incremental recall under real-world reporting conditions. These findings demonstrate that incremental recall addresses a central practical challenge in egocentric social network research: balancing feasibility and accuracy in density estimation. The proposed method maintains strong performance while substantially reducing respondent burden and simplifying administration for applied studies. For researchers conducting large scale surveys where network density is one of several measures, incremental recall provides a practical and validated alternative to exhaustive recall that maintains robustness to realistic reporting biases.
Full article
(This article belongs to the Special Issue Applications of Machine Learning and Data Science Methods in Social Sciences)
►▼
Show Figures

Figure 1
Open AccessArticle
Application of the Curvilinear Coordinate Method for the Numerical Solution of the Navier–Stokes Equations in Domains with Complex Boundaries
by
Nurlan Temirbekov, Gayaz Khakimzyanov and Ainur Kerimakyn
Computation 2026, 14(3), 58; https://doi.org/10.3390/computation14030058 - 2 Mar 2026
Abstract
In this paper, the coordinate transformation method is applied to the Navier–Stokes equations expressed in terms of the stream function and vorticity formulation. An elliptical grid generator is used to construct an orthogonal curvilinear grid within an irregular domain of complex geometry, mapping
[...] Read more.
In this paper, the coordinate transformation method is applied to the Navier–Stokes equations expressed in terms of the stream function and vorticity formulation. An elliptical grid generator is used to construct an orthogonal curvilinear grid within an irregular domain of complex geometry, mapping the physical region onto a computational square domain. The developed algorithm is capable of generating both orthogonal and general curvilinear grids. The finite-difference scheme of the Navier–Stokes system in arbitrary orthogonal curvilinear coordinates is then solved numerically on this grid using the alternating direction method. Numerical simulations of the Roach problem are conducted at low Reynolds numbers and on grids of varying resolutions. The obtained results are compared with the reference studies of Napolitano and Orlandi, showing satisfactory agreement with the data reported by 16 other research groups. Overall, the proposed method enables efficient numerical simulation of laminar flows in domains with complex geometry. The developed approach provides high accuracy and stability and can be effectively used for the numerical analysis of applied fluid dynamics problems. Furthermore, the methodology described in this work may serve as a foundation for future studies focused on improving computational efficiency and expanding the applicability of curvilinear grid techniques in modern fluid dynamics.
Full article
(This article belongs to the Section Computational Engineering)
►▼
Show Figures

Figure 1
Open AccessArticle
Hybrid Wasserstein Distance: An Approximation for Optimal Transport Distances
by
Sara Nassar, Rachid Hedjam and Samir Brahim Belhaouari
Computation 2026, 14(3), 57; https://doi.org/10.3390/computation14030057 - 2 Mar 2026
Abstract
►▼
Show Figures
Projection-based variants of optimal transport, such as the Sliced Wasserstein (SW) and its extensions, have become popular alternatives to classical Wasserstein distances due to their scalability and analytical tractability. However, most of these methods rely on independently sampled random projections, which often fail
[...] Read more.
Projection-based variants of optimal transport, such as the Sliced Wasserstein (SW) and its extensions, have become popular alternatives to classical Wasserstein distances due to their scalability and analytical tractability. However, most of these methods rely on independently sampled random projections, which often fail to capture semantically meaningful directions, leading to inefficiencies and limited expressiveness, especially in high-dimensional settings. In this work, we propose the Hybrid Merging Projection Wasserstein (HW) distance, a novel and efficient alternative that addresses these limitations by combining data-driven and random projections in a principled way. At the core of HW is the Linear Merging Projection (LMP), a new projection technique designed to minimize between-class variance, thereby promoting smooth alignment between distributions. HW incorporates random directions as well to achieve a balance between structural awareness and projection diversity. We evaluate HW across a range of synthetic and real-world benchmarks, including color transfer and distribution alignment tasks, to demonstrate the favorable performance of the proposed HW.
Full article

Graphical abstract
Open AccessArticle
Enhancing Short-Term Wind Energy Forecasting with XGBoost and Conformal Prediction for Robust Uncertainty Quantification
by
Rabelani Innocent Nthangeni, Caston Sigauke, Thakhani Ravele and Thinawanga Hangwani Tshisikhawe
Computation 2026, 14(3), 56; https://doi.org/10.3390/computation14030056 - 1 Mar 2026
Abstract
This paper presents probabilistic wind energy forecasting using quantile regression averaging combined with a conformal prediction modelling framework. The study uses data from Eskom, South Africa’s power utility company. The data is from April 2019 to November 2023. A partial linear additive quantile
[...] Read more.
This paper presents probabilistic wind energy forecasting using quantile regression averaging combined with a conformal prediction modelling framework. The study uses data from Eskom, South Africa’s power utility company. The data is from April 2019 to November 2023. A partial linear additive quantile regression (PLAQR) averaging method is used to combine forecasts from two competing forecasting models: eXtreme Gradient Boosting (XGBoost) and Principal Component Regression (PCR). To compare the predictive abilities of the models, two data splits are used: 80%, 10% and 10% for the first set, and 85%, 10% and 5% for the second set, for training, validation and testing, respectively. Empirical results suggest that the combined predictions from PLAQR perform better than the individual models, significantly improving calibration and accuracy. The proposed combination has the smallest root mean square error (RMSE) and the highest probability of change in direction (POCID). The combination captures nonlinearities and produces well-calibrated probabilistic results. Probability integral transform histograms validate this. This performance gain reflected the importance of data volume. This is reinforced by the fact that the PLAQR model, which combines the benefits of tree-based approaches and linear models, is a robust modelling approach for reliable renewable energy forecasting. Future research directions should consider more varied ensembles.
Full article
(This article belongs to the Section Computational Engineering)
►▼
Show Figures

Figure 1
Open AccessArticle
Remaining Useful Life Prediction of Fracturing Truck Valve Bodies Based on the CB2-RUL Algorithm
by
Xinyue Chen, Jishun Ren, Yang Wang, Jiquan He, Xuyou Guo and Gantailai Ye
Computation 2026, 14(2), 55; https://doi.org/10.3390/computation14020055 - 23 Feb 2026
Abstract
The triplex reciprocating drilling pump is a critical piece of equipment in drilling platforms, and the operational condition of its core component—the valve body—directly affects the pump’s performance and the stability of the entire system. Therefore, accurate prediction of the valve body’s Remaining
[...] Read more.
The triplex reciprocating drilling pump is a critical piece of equipment in drilling platforms, and the operational condition of its core component—the valve body—directly affects the pump’s performance and the stability of the entire system. Therefore, accurate prediction of the valve body’s Remaining Useful Life (RUL) is of great significance for ensuring the safe operation of drilling pumps and enabling predictive maintenance. However, achieving this goal involves two major challenges: (1) The complex degradation process of the valve body, which involves strong impact loads, nonlinear wear, and coupling effects between fluid and mechanical systems, makes it difficult to establish a stable degradation model and achieve accurate RUL prediction. (2) There is a lack of publicly available real-world datasets for research purposes. To address these challenges, we propose CEEMDAN-BWO-optimized Bidirectional LSTM for Remaining Useful Life prediction (CB2-RUL). The method first applies Complete Ensemble Empirical Mode Decomposition with Adaptive Noise (CEEMDAN) to the raw vibration signals for decomposition and denoising, thereby improving signal stationarity and enhancing feature representation. Next, the Black Widow Optimization (BWO) algorithm is employed to automatically tune key hyperparameters of a Bidirectional Long Short-Term Memory (BiLSTM) network. Finally, the optimized BiLSTM captures the temporal evolution patterns of valve-body degradation and produces high-accuracy RUL estimates. Finally, to verify the effectiveness of the proposed approach, we constructed a real-world dataset named VB-Lifecycle, which comprises ten valve bodies from different positions within the equipment and spans the complete lifecycle from pristine condition to failure. Extensive experiments conducted on the VB-Lifecycle dataset demonstrate that the proposed method provides accurate RUL prediction for valve bodies.
Full article
(This article belongs to the Special Issue Neural Network and Large Model-Driven Fault Diagnosis and Intelligent Operation and Maintenance for Rotating Machinery)
►▼
Show Figures

Figure 1
Open AccessArticle
Improving the Accuracy of Infectious Disease Forecasts Based on Comparing Neural Network Architectures
by
Oleksandr Kovaliv, Yuriy Kondratenko, Ievgen Sidenko, Galyna Kondratenko and Dmytro Chumachenko
Computation 2026, 14(2), 54; https://doi.org/10.3390/computation14020054 - 21 Feb 2026
Abstract
This paper aims to improve the accuracy of infectious disease forecasting using machine learning methods. The main results of this work are an analysis of infectious diseases spread in Ukraine during the time span from December 2016 to January 2024 and a performance
[...] Read more.
This paper aims to improve the accuracy of infectious disease forecasting using machine learning methods. The main results of this work are an analysis of infectious diseases spread in Ukraine during the time span from December 2016 to January 2024 and a performance comparison of different neural network architectures in the scope of time series forecasting. The following steps were taken: analysis of current forecasting methods, selection of neural network architectures, dataset preprocessing, and model testing. The developed system can be an effective tool for rational management decisions to ensure the epidemiological well-being and biosecurity of the population.
Full article
(This article belongs to the Special Issue Artificial Intelligence Applications in Public Health: 2nd Edition)
►▼
Show Figures

Figure 1
Open AccessArticle
Analysis of Internal Mechanical Friction Losses Influence on the Francis-99 Runner Using the Friction Torque Approach
by
Otibh M. M. Abubkry, Yun Zeng, Juan Duan, Altyib Abdallah Mahmoud Ahmed, Hassan Babeker and Altyeb Ali Abaker Omer
Computation 2026, 14(2), 53; https://doi.org/10.3390/computation14020053 - 19 Feb 2026
Abstract
Francis turbines are renowned for their high efficiency and adaptability across a wide range of head and discharge conditions. However, internal mechanical friction losses (IMFLs), resulting from rotational frictional resistance between the rotating runner and the surrounding fluid, remain a significant obstacle to
[...] Read more.
Francis turbines are renowned for their high efficiency and adaptability across a wide range of head and discharge conditions. However, internal mechanical friction losses (IMFLs), resulting from rotational frictional resistance between the rotating runner and the surrounding fluid, remain a significant obstacle to further performance optimisation. This study introduced a CFD-derived integral friction torque framework, validated through theoretical analysis, that enables the spatially resolved quantification of IMFLs in Francis turbine runners. Building on this framework, a comprehensive computational approach was established to quantify IMFLs in a Francis turbine runner using a CFD-derived integral torque method combined with a theoretical verification model. Three runner configurations were analysed: the original runner model (ORM), a modified runner (RM1) with selective exit height reduction, and a modified runner (RM2) with uniform exit height reduction. Transient simulations were conducted at the best efficiency point (BEP) using the shear stress transport (SST) k–ω turbulence model and a sliding mesh approach. The numerical results were verified using the theoretical model and systematically evaluated to assess IMFL mechanisms and runner performance. The findings demonstrate that variations in runner geometry significantly influence internal frictional resistance and turbine efficiency. Compared with ORM, both RM1 and RM2 reduced the rotational friction torque, with RM2 exhibiting the greatest improvement: a 2.83% reduction in total friction resistance torque, a 14.74% reduction in total power losses, and a 1% absolute increase in efficiency. These improvements are primarily attributed to reduced wall shear stress and a more uniform pressure distribution across the runner surface.
Full article
(This article belongs to the Section Computational Engineering)
►▼
Show Figures

Figure 1
Open AccessCommunication
TOTEMS: Histogram of Evolutionarily Conserved Amino Acids
by
Michael J. Fajardo, Adam G. Marsh and John R. Jungck
Computation 2026, 14(2), 52; https://doi.org/10.3390/computation14020052 - 18 Feb 2026
Abstract
We have developed a tool that allows us to easily visualize evolutionary variation via complementary multiple sequence alignments and frequency-based stacked Sequence Logos. This tool, TOTEMS (hisTogram of evOluTionarily consErved aMino acidS
[...] Read more.
We have developed a tool that allows us to easily visualize evolutionary variation via complementary multiple sequence alignments and frequency-based stacked Sequence Logos. This tool, TOTEMS (hisTogram of evOluTionarily consErved aMino acidS), visualizes conserved regions in a multiple sequence alignment within regions of a three-dimensional structure that share similar degrees of evolutionary conservation as revealed in ConSurf output data. Unlike Sequence Logos that illustrate the relative frequency of individual amino acid residues (as in MSAViewer), or moving window averages that focus on properties such as hydrophobicity or electrical charge (as in CATH), TOTEMS can help users discriminate degrees of evolutionary conservation in adjacent positions within a three-dimensional structure. Thus, we offer a tool that serves to complement pre-existing visualization applications such as ConSurf, MSAViewer, and CATH. TOTEMS and its source code are freely available.
Full article
(This article belongs to the Section Computational Biology)
►▼
Show Figures

Figure 1
Open AccessArticle
Robust Backstepping-Sliding Control of a Quadrotor UAV with Disturbance Compensation
by
Vicente Borja-Jaimes, Jorge Salvador Valdez-Martínez, Miguel Beltrán-Escobar, Guillermo Ramírez-Zúñiga, Adriana Reyes-Mayer and Manuela Calixto-Rodríguez
Computation 2026, 14(2), 51; https://doi.org/10.3390/computation14020051 - 14 Feb 2026
Abstract
Quadrotor unmanned aerial vehicles (QUAVs) are widely used in civil and defense applications, yet reliable trajectory tracking remains challenging under external disturbances and limited sensing. Conventional backstepping–sliding mode controllers ensure robustness only by selecting discontinuous gains larger than the disturbance bound, which increases
[...] Read more.
Quadrotor unmanned aerial vehicles (QUAVs) are widely used in civil and defense applications, yet reliable trajectory tracking remains challenging under external disturbances and limited sensing. Conventional backstepping–sliding mode controllers ensure robustness only by selecting discontinuous gains larger than the disturbance bound, which increases chattering and limits the use of smooth switching functions. This paper addresses these limitations by integrating explicit disturbance compensation into a backstepping–sliding framework through a super-twisting observer (STO). The STO reconstructs matched disturbances acting on the translational and rotational dynamics in real time, and the estimated signals are directly injected into the control law. This approach enables effective disturbance rejection beyond the nominal sliding gain while preserving robustness under smooth control actions. Simulation results under single- and multi-frequency perturbations demonstrate accurate disturbance reconstruction (FIT indices above 95%), improved tracking performance, and a significant reduction in chattering. The proposed strategy provides a robust control solution for QUAVs operating in uncertain environments.
Full article
(This article belongs to the Section Computational Engineering)
►▼
Show Figures

Figure 1
Open AccessArticle
Extending Q-Learning for Economic Modelling: A Design Framework with Equilibrium Benchmarks
by
Jorge Moya Velasco, Jorge Soria Ruiz-Ogarrio, Pedro Caja Meri and Silvia Álvarez-Santás
Computation 2026, 14(2), 50; https://doi.org/10.3390/computation14020050 - 14 Feb 2026
Abstract
This paper proposes a methodological architecture to integrate Q-learning into economic modelling systematically. It addresses a common gap: the lack of a shared framework linking economic foundations to Reinforcement Learning components. Rather than introducing a new algorithm, it specifies and reports how preferences,
[...] Read more.
This paper proposes a methodological architecture to integrate Q-learning into economic modelling systematically. It addresses a common gap: the lack of a shared framework linking economic foundations to Reinforcement Learning components. Rather than introducing a new algorithm, it specifies and reports how preferences, frictions, information structures, and time horizons map to the reward function, discount factor, and learning environment design. Equilibrium outcomes serve as benchmarks for comparing learned policies, not as imposed axioms. This approach interprets learning dynamics through standard economic categories and enables comparability across studies. The architecture organizes models along explicit dimensions: behavioural preferences, institutional frictions, economic environment class, information structure, learning and exploration mechanisms, and evaluation metrics. A simulation illustrates how variations in frictions, risk attitudes, and intertemporal preferences affect learned policies, their stability, and their relationship to static benchmarks. The paper aims to promote the cumulative use of Reinforcement Learning in applied economics by providing a general specification that improves interpretability, comparability, and reproducibility, turning deviations from theoretical equilibria into measurable diagnostics that refine economic fundamentals.
Full article
(This article belongs to the Special Issue Modern Applications for Computational Methods in Applied Economics and Business Engineering)
►▼
Show Figures

Figure 1
Open AccessArticle
ECG Heartbeat Classification Using Echo State Networks with Noisy Reservoirs and Variable Activation Function
by
Ioannis P. Antoniades, Anastasios N. Tsiftsis, Christos K. Volos, Andreas D. Tsigopoulos, Konstantia G. Kyritsi and Hector E. Nistazakis
Computation 2026, 14(2), 49; https://doi.org/10.3390/computation14020049 - 13 Feb 2026
Abstract
In this work, we use an Echo State Network (ESN) model, which is essentially a recurrent neural network (RNN) operating according to the reservoir computing (RC) paradigm, to classify individual ECG heartbeats using the MIT-BIH arrhythmia database. The aim is to evaluate the
[...] Read more.
In this work, we use an Echo State Network (ESN) model, which is essentially a recurrent neural network (RNN) operating according to the reservoir computing (RC) paradigm, to classify individual ECG heartbeats using the MIT-BIH arrhythmia database. The aim is to evaluate the performance of ESN in a challenging task that involves classification of complex, unprocessed one-dimensional signals, distributed into five classes. Moreover, we investigate the performance of the ESN in the presence of (i) noise in the dynamics of the internal variables of the hidden (reservoir) layer and (ii) random variability in the activation functions of the hidden layer cells (neurons). The overall accuracy of the best-performing ESN, without noise and variability, exceeded 96% with per-class accuracies ranging from 90.2% to 99.1%, which is higher than previous studies using CNNs and more complex machine learning approaches. The top-performing ESN required only 40 min of training on a CPU (Intel i5-1235U@1.3 GHz) HP laptop. Notably, an alternative ESN configuration that matched the accuracy of a prior CNN-based study (93.4%) required only 6 min of training, whereas a CNN would typically require an estimated training time of 2–3 days. Surprisingly, ESN performance proved to be very robust when Gaussian noise was added to the dynamics of the reservoir hidden variables, even for high noise amplitudes. Moreover, the success rates remained essentially the same when random variability was imposed in the activation functions of the hidden layer cells. The stability of ESN performance under noisy conditions and random variability in the hidden layer (reservoir) cells demonstrates the potential of analog hardware implementations of ESNs to be robust in time-series classification tasks.
Full article
(This article belongs to the Special Issue Experiments/Process/System Modeling/Simulation/Optimization (IC-EPSMSO 2025))
►▼
Show Figures

Figure 1
Highly Accessed Articles
Latest Books
E-Mail Alert
News
Topics
Topic in
Axioms, Computation, Fractal Fract, Mathematics, Symmetry
Fractional Calculus: Theory and Applications, 2nd Edition
Topic Editors: António Lopes, Liping Chen, Sergio Adriani David, Alireza AlfiDeadline: 30 May 2026
Topic in
Brain Sciences, NeuroSci, Applied Sciences, Mathematics, Computation
The Computational Brain
Topic Editors: William Winlow, Andrew JohnsonDeadline: 31 July 2026
Topic in
Sustainability, Remote Sensing, Forests, Applied Sciences, Computation
Artificial Intelligence, Remote Sensing and Digital Twin Driving Innovation in Sustainable Natural Resources and Ecology
Topic Editors: Huaiqing Zhang, Ting YunDeadline: 31 January 2027
Topic in
Algorithms, AppliedMath, Computation, Mathematics, Symmetry, Sci, Applied Sciences
Intelligent Optimization Algorithm: Theory and Applications, 2nd Edition
Topic Editors: Shi Cheng, Chaomin Luo, Shangce GaoDeadline: 31 March 2027
Conferences
Special Issues
Special Issue in
Computation
Mathematical and Computational Modeling of Natural and Artificial Human Senses
Guest Editors: Gustavo Olague, Rocío Ochoa-Montiel, Isidro Robledo-Vega, Juan-Manuel Ahuactzin, Marlen Meza-SánchezDeadline: 30 March 2026
Special Issue in
Computation
Recent Advances on Computational Linguistics and Natural Language Processing
Guest Editors: Khaled Shaalan, Filippo PalombiDeadline: 30 April 2026
Special Issue in
Computation
Selected Papers from the 57th International Carnahan Conference on Security Technology (the 57th Annual ICCST)
Guest Editors: Garzia Fabio, Gordon Thomas, Soodamani RamalingamDeadline: 30 April 2026
Special Issue in
Computation
Optimizing Resource Provisioning and Scheduling in Distributed Systems
Guest Editor: Yogesh SharmaDeadline: 30 April 2026




